BTU回流炉保养规程
- 格式:doc
- 大小:309.00 KB
- 文档页数:4
BTU回流炉做业指导书1.开机打开主电源,系统开始起动,电脑显windows登录,最近出现如下的对话框,按OK2.机器进入操作届面,如下图3.选择Recipe菜单,并打开,如下图:4.选择需要运行的程序的名称并点击open.5.检查机器的设置,确认控制空气电磁阀的选项,如下图:选择config-system-atmosphere control6.打开,如下图:看图表的第二列internal function,找到有N2的那一行,其第一列内的名字就是我们要找的电磁阀的选项,比如下图,不管是接空气,还是接氮气,都是选择Air打开,气体才会进入炉膛,而N2是虚设的,不会有任何的做用。
如果回流炉用到氮气,我们会将第一列的N2和Air对换一下。
7.检查完这一问题后,确认程序是否需要氮气,如需要,请检查气源接入的是否是氮气管道,如果用空气,检查气源接入是否正确,并打开电磁阀门,注入空气,并将流量计的流量调至最小。
8.如果程序需要注意氮气,首先重复前面的步骤并打开电磁阀,注入氮气,如需要氮气采样分析数据,在打一氮气后,还需要在程序中做以下更改,如下图:选择气体取样选项9.由于我们的机器出厂设置为100PPM,所在在修改完采样后,还需要修改报警范围,如下图:改为1000和1100或我们需要的范围值10.如果机器是处于冷状态,比如开始调用程序时,机器在关机的状态,或是cooldown状态,炉膛温度为室温,我们需要延长机器设置时间,打开采单选择config-system-alarm management并打开,如下图:将时间根据经验延长,通常为20-25分钟。
11.如果回流炉在生产中转型,可先cooldown几分钟后,再运行新的程序,以加快转型速度。
BTU回流炉参数简介BTU回流炉是电子制造领域中常见的设备之一,用于表面贴装技术(SMT)中的焊接工艺。
BTU回流炉参数是指在使用BTU回流炉时需要关注和设置的各种参数及其影响。
本文将详细介绍BTU回流炉的常见参数,并说明它们对焊接质量的影响。
回流炉参数1. 温度曲线温度曲线是BTU回流炉中最重要的参数之一,它描述了焊接过程中的温度变化情况。
温度曲线通常分为预热区、焊接区和冷却区。
预热区用于将PCB(PrintedCircuit Board)和组装上的元件预热,使其逐渐达到焊接温度。
焊接区是实际进行焊接的区域,温度需要控制在合适的范围内以保证焊接质量。
冷却区则是将焊接后的PCB快速冷却至室温。
2. 进出料速度进出料速度是指PCB从回流炉进入和离开的速度。
进出料速度需要根据回流炉的设计和焊接工艺来确定,过快或过慢的速度都会对焊接质量产生不利影响。
进出料速度太快可能导致焊接不完全或元件脱落,而速度太慢则可能导致焊接时间过长,影响产能。
3. 炉温稳定性炉温稳定性是指回流炉中的温度是否能够稳定地保持在设定值附近。
炉温的稳定性对焊接质量影响巨大,如果炉温不稳定,可能导致焊点质量不一致,甚至焊点断裂。
因此,需要定期对回流炉的温度进行校准和监测,确保炉温能够保持在合适的范围内。
4. 气氛控制回流炉中的气氛也是影响焊接质量的重要参数之一。
气氛控制可以通过控制氮气流量和排放过滤等方式实现。
适当的气氛控制可以防止焊接过程中的氧化反应,确保焊点的可靠性和一致性。
5. 炉长和加热区数量炉长和加热区数量决定了回流炉的生产能力和焊接质量。
较长的炉长和充足的加热区数量可以提高生产效率,同时也能更好地控制焊接温度曲线,以获得更好的焊接质量。
因此,在选择回流炉时需要根据实际生产需求来确定合适的炉长和加热区数量。
6. PCB支撑方式在回流炉中焊接PCB时,需要采取适当的支撑方式以防止PCB变形或位移。
常见的支撑方式包括使用导轨、刀片、网带等。
回流炉维护计划下载温馨提示:该文档是我店铺精心编制而成,希望大家下载以后,能够帮助大家解决实际的问题。
文档下载后可定制随意修改,请根据实际需要进行相应的调整和使用,谢谢!并且,本店铺为大家提供各种各样类型的实用资料,如教育随笔、日记赏析、句子摘抄、古诗大全、经典美文、话题作文、工作总结、词语解析、文案摘录、其他资料等等,如想了解不同资料格式和写法,敬请关注!Download tips: This document is carefully compiled by the editor. I hope that after you download them, they can help yousolve practical problems. The document can be customized and modified after downloading, please adjust and use it according to actual needs, thank you!In addition, our shop provides you with various types of practical materials, such as educational essays, diary appreciation, sentence excerpts, ancient poems, classic articles, topic composition, work summary, word parsing, copy excerpts,other materials and so on, want to know different data formats and writing methods, please pay attention!随着工业生产不断发展,炼钢行业在其中扮演着重要的角色。
国标高氯回流消解器安全操作及保养规程1. 前言高氯回流消解器广泛应用于环境监测、食品检测、农产品检测、水质监测等领域。
正确、安全的操作和保养对于设备的长期稳定运行和保证测量数据的准确性至关重要。
本文旨在介绍如何正确、安全、有效的进行高氯回流消解器的操作和保养,以提高设备的使用寿命和性能。
2. 基本操作规程2.1 准备工作1.操作前,确认设备是否处于关闭状态,检查仪器仪表是否正常,实验试剂是否已准备好。
2.操作人员应穿戴合适的实验工作服、手套、防护眼镜等安全防护用品,并且应了解仪器的基本操作和安全知识,如紧急停机、急救措施等。
2.2 操作步骤1.打开设备并连接所有的管路,将样品倒入样品瓶中,并将样品瓶放置于取样架上。
2.打开电源,开启计时器并启动加热器,调整加热器至需要的温度。
3.打开进样水泵,填充进样池并调节进样速率。
4.调整回流水的水位,使其保持在适当位置。
5.开启回流水泵,调节回流速度至需要的速度。
6.在设定的时间内进行化学反应。
7.关闭加热器、进样水泵和回流水泵,停止计时器。
8.取出样品瓶、将样品送入检测仪器进行测量与分析。
2.3 关机操作1.关闭所有的水泵,并关闭电源。
2.清洗仪器及管路,存储设备等。
3. 安全注意事项1.操作人员在进行操作时必须佩戴防护面具、手套、防护镜等安全防护用品。
2.操作过程中,应限制进入操作区域。
3.在进行加热、回流、进样操作时,应仔细观察反应瓶口有无气体逸出,保证操作安全。
4.操作过程中,应注意控制回流水位的高度,保证设备正常运行。
5.操作完成后,应关闭设备电源,并在设备表面张贴“禁止误开”标志,防止他人误操作。
4. 设备保养规程4.1 日常保养1.定期检查设备及各部件的情况,保持设备清洁干燥。
2.定期清洗仪器及管路,保证设备的正常运行。
3.定期更换管路连接件和密封件,保持设备的良好密封性。
4.确保回流水的水质清洁,定期更换回流水。
4.2 长期保养1.定期检查设备及各部件的情况,发现磨损严重的部件及时更换。
btu回流炉参数
BTU回流炉参数是指回流炉在运行过程中的各项参数设置,
包括温度、压力、流量等。
以下是回流炉常见的几个参数:
1. 回流炉温度:回流炉需要维持一定的温度以实现反应的进行。
温度的设定值可以根据反应的要求和催化剂的稳定性来确定。
2. 回流炉压力:压力是控制回流炉内反应速率的重要参数。
通过调整压力可以改变反应的平衡位置,从而提高产物的选择性。
3. 回流炉进料流量:进料流量是控制反应过程的关键参数之一。
通过调整进料流量可以调节反应物的浓度和接触时间,从而影响反应的产率和选择性。
4. 炉管壁温度:炉管壁温度的控制可以有效地避免积碳等问题的发生,保证回流炉的稳定运行。
5. 催化剂的负荷量:催化剂负荷量是指回流炉中所添加的催化剂的用量。
合适的催化剂负荷量可以提高反应的效率和选择性。
以上是一些常见的BTU回流炉参数,不同的回流炉设计和反
应过程会有所区别,具体的参数设置需要根据实际情况来确定。
热回流提取浓缩机组使用、维护与保养、清洁标准操作规程1.目的:建立回流提取浓缩机组使用、维护与保养、清洁标准操作规程。
2.范围:热回流提取浓缩机组使用、维护与保养、清洁。
3.责任:生产部经理、操作工、设备维修人员、QA检查员。
4.内容:4.1使用及保养4.1.1准备工作:4.1.1.1检查多功能提取罐、沉淀罐是否清洗待用。
4.1.1.2供水(生产用水、冷却水)供电、供汽(蒸汽)、供气(压缩空气)等均正常。
4.1.1.3确定各连接管口密封完好,各阀门开启正常,出液口已安全锁紧。
4.1.1.4各控制台元件(含电气、仪表)正常。
4.1.1.5淡热水将罐内清洗干净,然后用蒸汽消毒。
4.1.1.6各料液进行贮藏或其它工作(计量等),要出料时开启出料口的卫生阀门将料液放尽。
4.1.1.7罐内剩余物质,开启CIP清洗装置,清洗掉附在罐内壁上的物料,然后用40——50度碱水在罐内全面清洗并用清水冲洗干净,待下次再用。
4.1.2正常生产:根据热回流提取、浓缩、回收机组要求操作。
提取完毕,关闭蒸汽阀门、冷却水供水阀门;用泵吸尽罐内的药液;开启出渣门药渣。
4.1.3生产结束:关闭压缩空气供气阀及电源;对多功能提取罐及附件设备进行清洗和保养。
4.2注意事项4.2.1设备使用环境须符合易燃易爆设备使用环境要求,设备所有电气件均采用防爆型,符合GB3836《爆炸型环境电气设备》规定。
防爆等级EExIIB或IIC 级。
4.2.2本设备蒸汽进口处安装符合使用规定的压力表、安全阀。
并在安装前及使用过程中定期检查。
是否正常工作。
若有故障,要即时调整或修理。
4.2.3安全阀的压力开启可根据用户规定自行调整。
但不得超过规定的工作压力(P〈0.25Mpa)。
4.2.4压力容器规定监察部分,须按期接受当地有关部门检验。
4.2.5停止工作时主罐入孔、出渣门应放松,以防密封圈失去弹性及影响密封作用。
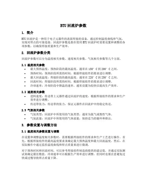
BTU回流炉参数1. 简介BTU回流炉是一种用于电子元器件的表面焊接的设备,通过控制温度曲线和气氛,实现对焊点的可靠连接。
回流炉参数是指在使用BTU回流炉时需要设置和调整的各项参数,以确保焊接质量和生产效率。
2. 回流炉参数分类回流炉参数可以分为温度相关参数、速度相关参数、气氛相关参数等几个方面。
2.1 温度相关参数•最大预热温度:预热阶段的最高温度,通常在150°C到200°C之间。
•预热时间:预热阶段所需的时间,根据焊接组件的要求进行调整。
•最大回流温度:焊接阶段的最高温度,通常在220°C到250°C之间。
•回流时间:焊接阶段所需的时间,根据焊接组件的要求进行调整。
•冷却速率:冷却阶段中降温的速率,通常设置为较快以提高生产效率。
2.2 速度相关参数•进料速度:传送带上元器件通过回流炉的速度,根据焊接组件的要求和生产效率进行调整。
•传送带张力:传送带的张力,保证元器件在回流炉中的稳定传送。
2.3 气氛相关参数•气氛类型:回流炉中所使用的气氛类型,通常为氮气或惰性气体。
•气氛流量:回流炉中所使用的气体流量,保持适当的循环和排出。
3. 参数设置与调整方法3.1 温度相关参数设置与调整在设置和调整温度相关参数时,需要根据焊接组件的要求和生产工艺进行操作。
首先,根据焊接组件的最高温度要求来确定最大预热温度和最大回流温度。
然后,在实际操作中通过监控温度曲线和焊点质量来进行微调。
对于预热时间和回流时间,可以参考焊接组件制造商提供的建议值,并通过实际测试来确定最佳数值。
冷却速率可以根据生产效率进行调整,但同时也要注意避免过快或过慢导致焊点质量下降。
3.2 速度相关参数设置与调整进料速度是根据焊接组件的要求和生产效率进行设置和调整的。
通常情况下,进料速度应保持稳定,避免过快或过慢导致焊接质量下降。
传送带张力的调整可以通过调整传送带的张紧装置来实现。
3.3 气氛相关参数设置与调整气氛类型通常为氮气或惰性气体,其选择取决于焊接组件的要求和生产环境。
BTU-Pyramax回流炉操作指导书1. 目的文件讲述了BTU Pyramax的基本使用方法和操作指导,工程部和生产部必须按照此文件,以获得高品质的零件焊接。
2.范围本文件适用用于公司所有的BTU-Pyramax回流炉。
3.权责3.1 生产部负责按该文件的内容来执行。
3.2 工程部负责维护、监督生产部正确操作。
4. 定义无5.内容5.1开机启动程序(Start up Procedure)Start your furnace as follows:按照以下顺序开启回流炉5.1.1Ensure all access panels and doors are closed.确保已关上所有面板和门。
5.1.2Turn on the facilities power to the furnace.给回流炉送电。
5.1.3Ture on the main power disconnect switch,at the rear panle(Bay1)of the furnace.打开位于面板的电源主开关。
5.1.4Make sure the facilites exhaust system fan is operating and st theproper flow 确保排风系统风扇工作正常。
5.1.5Turn on the UPS(Bay 2front)开启不间断电源。
5.1.6Start up the computer 开启电脑。
5.2程序调试Wincon will start the last running recipe(usually cooldown or shutoff).if the appropriate recipe needed does not start,select anew recipe by:wincon将打开上次最后运行的程序(通常为Cooldown或Shutoff),如果所需程序没有启动,按照以下程序打开一个新程序或重新设置新程序:5.2.1Select “recipe”on the wincon top pull down menu.(you must sign-on to an appropriate user)从wincon下拉菜单中选择“Recipe”。
B T U回流炉工位操作规程M P S-00061、目的规范BTU回流炉的基本操作。
2、适用范围本程序适用于生产线上的BTU回流炉。
3、责任生产部负责实施本操作规程;工程部负责对本规程的修订.4、参考文献无。
5、定义无。
6、程序内容6.1所需设备:检验为好的腕带,一件抗静电衣,防静电帽6.2特别说明6.2.1接触静电敏感元件时,应戴上检验为好的腕带,腕带必须每天检查两次,一次在上班前,一次在午饭后。
6.2.2验证一下进入炉中的传送带应运行6.2.3在将基板通过回流炉之前,检验回流程序名应正确, 填写回流炉参数记录表, 让工程师确认签字,在状态灯显示为禄灯时才能进板。
设定温度稳定。
26.2.4密切注意主计算机屏幕上出现的警告信号,如炉内某一区域超出范围,屏幕将用红色显示出该区域并发出声音警报。
检查两个“EMERGENCYSTOP”应拉出,气量处于设定位置。
如气量偏离,用指示计重新将气量调至恰当位置。
注:警报其间不要将基板放入炉中,如基板被放进去,会出现焊接缺陷。
用鼠标点击 ALERM处的CLEARALERM,如这样仍不能消除警报,通知设备维护人员。
6.2.5注意导轨的运动,如有异常动作(如振动,起动和停止,速度变化等),停止把基板放入炉中,迅速通知设备维护人员。
6.2.6在把板送入炉之前,应对照板图100%进行检查,检查零件号,标记号和零件位置均正确。
6.2.7接触刚出炉的基板时要非常小心,板可能很热。
6.2.8在运行冷却炉温程序时,不要关掉炉传送带。
6.2.9将设备问题通知维护人员。
如问题十分钟内未解决,把问题通知主管。
6.2.10始终保持工作区域及周围地区整洁。
6.3 BTU回流炉的功能BTU回流炉的作用是把潮湿的焊锡膏转变为固态焊点,这样将使电子元件和PCB连接起来。
回流炉内的高温将湿的焊锡膏变为液态,当PCB板从回流炉出来时,液态焊锡又将冷却变为固态。
6.4冷启动步骤(如果炉子已被上一班完全关掉,就用这种方法启动)6.4.1开启炉冷却水开关.6.4.2闭合炉后总电源开关后,按炉前中部的INSTRUMENTPOWERON按钮, 按钮上的灯应亮。
回流头安全操作及保养规程回流头是电子行业中常用的设备之一,其主要功能是将电子元器件粘合在PCB(Printed Circuit Board)上。
然而,在使用回流头时必须注意安全,做好保养工作,以保障设备的稳定运行,确保生产作业的安全和减少损失。
本文将介绍回流头的安全操作及保养规程。
安全操作1. 电源与接地•能高和能低线接地电压一般为AC220V或AC380V,回流头应连接好地线,确保接地良好。
•在操作回流头时,必须关掉主电源开关,并拔下电源插头,待设备完全断电后再进行接线,以免触电危险。
2. 温度调节和控制•在回流头操作过程中,若发现升温过程中温度过高,应立即调整温度控制仪的温度下限,以避免熔点低的元件受到热损,并可能引起元器件过度熔化损坏。
•在回流头温度达到设定温度后,应避免因对温度的长时间保持而造成对电子元器件和工作人员的不良影响。
可通过将回流头分段加热,或者控制温度,达到节省能量,减小温度波动,减少熔点低的元件的损失。
3. 故障排查•在使用回流头时,必须将设备的重要部件的保护维护工作做好,对故障及时排查并解决。
严禁在故障状态下使用回流头。
•若发现设备有不正常现象,如操作非正常,设备有异常声响,工作状态异常等情况,应立即找专业人员排查并解决。
4. 通风换气•回流头在工作时,产生的热量、气体等影响设备和人员安全和健康。
因此,应设置好通风换气设备,随时保证良好的风流环境。
•处理设备产生的废气排放应符合国家环境保护法规。
设备使用后,应及时清理设备产生的废气等。
保养规程1. 清洁保养•回流头操作结束后,必须对设备进行彻底清洁。
特别是元器件位于传送带上时,应将传送带停止,后将喷头设置在下降孔上,以余热将残存于温控阀内的焊剂清扫干净。
同时,应按照设备使用说明或专业保养人员指示及时清洗设备,以充分保障设备的操作质量及使用寿命。
•回流头整机及其附件等部位表面要经常擦拭,使其保持清洁无无积尘或污渍。
2. 零部件更换•回流头操作中,时间长的设备应定期检查,更换模具、传动件、废气排除器及电力控制器等零部件。
回流消解仪安全操作及保养规程一、背景回流消解仪是实验室中常用的仪器,它主要用于水、土、植物等样品中有机物、无机物的消解。
安全操作和正确的保养程序对延长回流消解仪的寿命、保证实验室安全和提高实验室工作效率非常重要。
本文档将介绍涉及回流消解仪和安全操作的要点,以及如何正确进行保养。
二、安全操作要点1. 了解回流消解仪的基本构造和工作原理学习如何使用回流消解仪之前,必须先了解其基本结构和工作原理。
回流消解仪一般由加热器、加热壶、冷却器、反应瓶、输液管等组成。
其原理是通过加热反应瓶中的溶液,让试料中的有机、无机物在高温下析出,然后将其收集进行分析。
在使用回流消解仪之前一定要认真阅读使用说明书,了解仪器的详细结构和使用建议。
2. 确认试料是否适合进行消解在进行消解之前,必须确认试料是否适合进行消解。
不同的试料对消解仪的材料和使用条件存在不同的要求。
在进行消解之前,必须正确选择反应瓶、加热条件和消解剂等相关因素,才能正确、有效地进行消解。
3. 确保周边环境符合安全要求在使用回流消解仪的过程中,必须确保周边环境符合安全要求。
化学试剂和高温有可能引起潜在的危险。
在使用过程中,在有足够的通风条件下,在仪器处于运行状态时维持警觉,如果出现异常情况,应立即停止运行。
4. 清洁做好仪器的维护保养回流消解仪作为实验室中的一种常用仪器,必须定期对仪器进行保养和检查,以确保其长期正常运行。
日常维修保养包括清洁反应瓶、加热壶、输液管和冷却器等各个部分,并检查是否存在异常情况和松动。
三、保养规程1. 日常维护日常维护的主要目的是确保回流消解仪的正常运行。
以下是必须进行的操作:•使用后必须对回流消解仪进行清洁。
清洁反应瓶和加热壶时一定要注意不要破坏其物理特性,清洁输液管时,必须用超纯水进行清洁,以防止管道堵塞。
•检查回流消解仪所有的部件是否完好,根据需要重新更换标准的配件。
•使用消毒水或其他指定的清洁剂对仪器进行消毒,以防止细菌和病毒的感染。
BTU回流炉保养说明书
页次:第 1 页,共 4 页1 日保养
1.1日保养工具:抹布、酒精。
用抹布粘上少量酒精清洁设备表面
2 周保养
2.1周保养工具:吸尘器、抹布、炉膛清洗剂、酒精。
运行冷却模式,待炉温降至100度以下降温后打开炉膛
关掉设备主电源用抹布清洁炉膛内松香残留物制作/日期审核/日期批准日期
BTU回流炉保养说明书
页次:第 2 页,共 4 页
用吸尘器将网链下面吸干净开机关闭炉盖,调用程序并运行
3 月保养
2.1月保养工具:吸尘器、抹布、高温链条油、炉膛清洗剂、酒精。
运行冷却模式,待炉温降至100度以下降温后打开炉膛
关掉设备主电源用抹布清洁炉膛内松香残留物用吸尘器将网链下面吸干净用抹布粘炉膛清洗剂清洁丝杆
BTU回流炉保养说明书
页次:第 3 页,共 4 页检查/添加高温链条油开机关闭炉盖,调用程序并运行。