最新我们周围的空气知识点总结
- 格式:doc
- 大小:182.50 KB
- 文档页数:10
空气主要知识点总结一、空气的组成空气主要由氮气(N2)和氧气(O2)组成,其中氮气占78%,氧气占21%。
另外还包括大约1%的水汽、二氧化碳和其他稀有气体(如氩气、氖气等)。
这些气体通过大气循环不断地在地球上进行物质交换和能量传递,保持了地球上生物的生存环境。
二、空气的性质1、透明空气是无色无味的,对大多数电磁辐射具有很好的透明性。
这使得阳光能够直接照射到地球上,为光合作用和自然界的能量循环提供了重要的条件。
2、可压缩性空气的密度相对较小,其分子之间的间距比较大,因此它具有较强的可压缩性。
这一性质在物理实验和工程应用中得到了广泛的利用。
3、导热性空气是一个相对不良的导热介质,它的导热系数相对较低。
这一性质使得大气中的温度分布比较不均匀,同时也影响了地球上气温的变化。
4、水汽含量空气中的水汽含量会随着气温的变化而产生相应的变化。
水汽的含量又会影响大气的密度、透明度、传热性等物理性质,对气候和生态环境有着重要的影响。
三、空气的作用及意义1、生物生存空气中的氧气是生物呼吸过程中不可缺少的气体,它参与了动植物的呼吸过程,为生物的新陈代谢提供了氧气气源。
此外,大气中的二氧化碳也是植物进行光合作用所需要的气体,为植物生长提供了重要的条件。
2、温室效应大气中的水汽和二氧化碳等温室气体对地球的表面温度产生了一定的影响。
它们会吸收地球表面辐射的一部分热量,阻止了地球表面的一部分热量向太空的散失,从而使地球表面温度得以维持。
3、大气保护作用地球的大气层能够有效地过滤掉来自太空的紫外线和宇宙射线,减少了对地球表面的直接辐射。
这一保护作用保障了地球生物的生存环境和生存条件。
4、气候和天气形成大气中的水汽和气体组成会直接影响地球的气候和天气变化。
例如,温湿空气流动、气温变化和气压变化等都直接由大气的物理性质和气体成分所决定。
四、空气的污染随着人类经济的发展和生产活动的增加,大气污染问题日益严重。
汽车尾气、工业废气和燃烧排放等直接或间接地造成了大气中的污染物浓度增加。
第二单元《我们周围的空气》知识点整理《我们周围的空气》知识点整理一、空气和污染物的种类1、悬浮颗粒物:包括PM10、PM2.5等,是由有机或无机粉尘,生物检测物,金属及其它颗粒分子混合而成,主要来源有工厂排放,农业活动,道路扬尘,森林燃烧,室内燃烧等。
2、二氧化硫:是一种温度碱性物质,主要来源于燃烧煤炭,汽油,柴油等燃料,也可以来源于金属冶炼厂和污水处理厂。
3、氮氧化物:包括氮氧化物NO、NO2、NO3三种,主要来源有工厂烟气的排放,机动车排放,放射性物质等。
4、臭氧:是一种常见的污染物,它在上空,中空和地表层都有,它是来自太阳紫外线照射大气中氧和氨气发生光化学反应而产生的一种物质,它可能会对健康造成危害,也可能对大气空间环境造成影响。
二、空气污染的危害1、对人体的危害:空气污染会引起健康问题,会引起呼吸道疾病,如支气管炎,哮喘,肺结核等,会使人的免疫系统减弱,导致慢性疾病,诸如心脏病,高血压,糖尿病等疾病的发病率增加。
2、对自然界的危害:空气污染会影响植物的生长,严重时会造成植物死亡;还会影响动物的健康,会破坏动物的生态环境,并导致动物灭绝。
三、空气污染的防治1、污染源控制:要加大工业污染排放的检查力度,限制污染源的排放,实行严格的排污管理,禁止污染源未经国家授权的活动,减少空气污染的发生。
2、有效的环境管理:管理者可以尽快建立有效的管理机制来提高空气质量,提高空气污染的治理能力,及时发现污染源,采取有效措施,从而减少空气污染。
3、非污染技术:政府应该加大投入,发展非污染技术,引进国外先进技术,发展更多符合国情的污染控制技术,发展更环保更有效的能源,从而减少空气污染的发生。
四、空气污染的预防1、绿色出行:要注重保护环境,多使用公共交通工具,减少私家车的使用,以此减少汽车尾气排放造成的空气污染。
2、及时补充绿色植被:应定期补充绿色植被,改善空气质量,净化大气,有助于减少空气污染。
3、减少室内空气污染:要避免使用室内可燃物,保持室内空气流通,使室内的空气得到更有效的净化,减少室内空气污染。
第二单元我们周围的空气4.空气的成分知识点:1.空气是一种混合物质,按体积计算,空气中氮气约占78%,氧气约占21%,二氧化碳等其他气体约占1%。
2.氧气支持燃烧。
3.二氧化碳既不燃烧,也不支持燃烧,因此常用来灭火。
4.氧气的作用:(1)供给呼吸:用于缺氧、低氧和无氧的环境。
(2)助燃剂(3)冶炼5.氮气的作用:(1)医疗手术(2)制氮肥、(3)保护食品6.二氧化碳的作用:(1)制作碳酸饮料(2)用作制冷剂(3)提高作物产量(4)作为灭火剂7.干冰是固态的二氧化碳。
实验一:实验材料:蜡烛、玻璃片、水槽、矿泉水瓶等实验方法:①将一支蜡烛黏在玻璃片上并放在水槽底部②向水槽中加入适量的水,点燃蜡烛③用一只矿泉水瓶罩在蜡烛上方现象:蜡烛慢慢熄灭,蜡烛熄灭后,瓶内的水面上升了。
实验二:将燃烧的木条插入矿泉水瓶内,出现的现象是什么?现象:燃着的木条熄灭了说明剩余的气体不能支持燃烧如何利用掌握的科学知识和方法判断哪瓶是氧气,哪瓶是二氧化碳?把点燃的火柴(或者木条、纸条等)放进瓶子里,火柴熄灭的是二氧化碳;继续燃烧的是氧气。
5.燃烧与灭火1.燃点:某种物质燃烧所需要的最低温度叫作这种物质的燃点。
2.燃烧必须同时具备的三个条件:可燃物、氧气、达到可燃物的燃点。
3.灭火的方法:隔离可燃物、隔绝氧气、降温到该物质的燃点以下。
4.遇到火灾怎样逃生?(1)穿过浓烟时,用湿毛巾捂住口鼻。
(2)将身体贴近地面行走。
(3)披上湿被褥。
实验:右图所示,①用“纸锅”可以烧水吗?为什么?“纸锅”可以烧水。
“纸锅”中的水不断蒸发带走热量,“纸锅”始终达不到燃烧的温度。
②逃生方法推想:为什么逃生时要披湿被褥保护身体?浸湿的被褥可以带走热量,降低温度,防止被烧烫伤,保护我们的身体。
6让空气更清新1.让空气更清新的措施:(1)植树造林(2)低碳出行(3)道路洒水(4)治沙种草。
我们周围空气知识点总结一、空气的重要性空气是地球上最重要的自然资源之一,它对地球上的生物和环境都有着至关重要的影响。
空气中的氧气和二氧化碳是生物生存的基础,而空气中的颗粒物和有害气体则容易引发各种健康问题。
因此,了解空气的性质和组成对我们保护环境、保护自己的健康至关重要。
二、空气的组成空气主要由氮气、氧气和稀有气体组成。
氮气占空气体积的78%,氧气占21%,其余的空气主要是稀有气体。
此外,还有微量的二氧化碳和其他气体。
这些气体的比例对于维持地球上的生物生存和环境平衡至关重要。
三、空气的物理性质1. 密度:空气的密度随温度、湿度和海拔高度的变化而变化。
通常情况下,空气的密度随温度的降低而增加,随湿度的增加而降低。
2. 温度:空气的温度影响了空气的密度和容积,也影响了大气循环和气候变化。
3. 湿度:空气中的水蒸气含量称为湿度。
湿度对于降水和气候变化具有重要影响。
四、空气的化学性质1. 氧气的作用:氧气是生物生存的基础,参与了生物的呼吸作用。
此外,氧气还可以参与燃烧反应,是燃料燃烧的必要条件。
2. 二氧化碳的作用:二氧化碳是植物进行光合作用的原料之一,同时也参与了温室效应,是大气中的重要温室气体。
五、空气污染随着工业化和城市化的发展,空气污染逐渐成为了影响人类健康和环境保护的重要问题。
空气污染主要来源于工厂的排放、机动车的尾气、家庭燃烧的煤气等。
主要的空气污染物包括颗粒物、二氧化硫、一氧化碳、挥发性有机物等。
空气污染对人类健康、环境和生态系统都会造成严重破坏,需要引起我们的高度重视。
六、空气净化为了减少空气污染对环境和人类健康的危害,净化空气成为了一个重要的课题。
各国政府和科研机构都在进行相关研究和实践。
常见的空气净化方法包括空气过滤器、静电净化器、活性炭净化器等。
此外,推行清洁能源、加强排放标准和监管等措施也是重要的手段。
七、空气的保护保护空气是每个人的责任。
个人可以从以下几个方面做起:减少机动车使用、节约能源、降低碳排放、支持环保组织、建立环保意识等。
第二单元我们周围的空气课题1 空气一空气是由什么组成的1、测定空气中氧气含量实验(1) 现象:产生白烟,集气瓶中的水上升约1/5体积.(2) 结论:氧气约占空气体积的1/5.(3) 实验成功的关键:①红磷要过量;②容器要密封,不漏气;③冷却后再打开弹簧夹。
(4) 进入集气瓶中的水少于1/5的原因:①红磷不足,氧气未耗尽;②瓶塞未塞紧,空气进入;③未冷至室温就打开弹簧夹。
(5) 进入集气瓶中的水多于1/5的原因:①点燃红磷后伸入集气瓶的速度太慢,集气瓶中的空气受热膨胀而逸出。
②止水夹未夹紧,集气瓶中的空气受热膨胀而从导管口逸出。
(6)该实验的不足之处:①红磷被点燃后再伸入集气瓶内,使部分空气因受热膨胀而溢出集气瓶。
②红磷在空气中点燃会污染空气。
③导管内的空气会影响实验的准确性。
(7)集气瓶中先加少量水的作用:吸收生成的五氧化二磷。
2 、空气的成分按体积计算:大约是:氮气78%,氧气21%,稀有气体0.94%,CO2占0.03%,其他气体和杂质0.03%.一、二、混合物和纯净物二、空气是一种宝贵的资源1 氧气用途: (1) 供给呼吸<如登山、医疗、潜水等〉(2) 支持燃烧<如炼钢、气焊、航空等〉2 氮气用途:(1) 作保护气(如汽车安全气囊、灯泡、食品袋等充氮气),利用N2化学性质不活泼.(2) 制硝酸和化肥。
(3)冷冻麻醉(4)制造低温环境。
3 稀有气体用途:(1)电光源,利用稀有气体通电时能发出不同颜色的光。
(2)作保护气(焊接金属的保护气、灯泡内保护气),利用稀有气体化学性质很不活泼。
注意:“稀有气体”是一类气体的总称,不是一种气体。
三、保护空气1 空气中的污染物包括烟尘和有害气体;空气中的有害气体:CO 、SO2、NO2、O3等2 空气污染的危害:①损害人体健康;②影响作物生长,破坏生态平衡;③全球气候变暖,臭氧破坏,酸雨。
3 防止空气污染的措施:①加强大气质量监测;②使用清洁能源;③植树造林;④工厂废气处理后排放。
空气的知识点总结1. 空气的组成空气主要由氮气、氧气、二氧化碳和一些稀有气体组成。
其中,氮气占空气的78%,氧气占21%,二氧化碳和其他气体占1%。
2. 空气的物理性质空气是一种无色、无味、无臭的气体,具有一定的压力和重量。
在标准大气压下,空气的密度约为1.29千克/立方米。
3. 空气的化学性质空气中的氮气和氧气对生物和地球环境具有重要影响。
氮气是生物体生长和生存的重要元素,而氧气则是维持生物生命活动所必需的气体。
此外,空气中的二氧化碳也对地球的大气稳定和气候变化起着重要作用。
4. 空气的净化由于人类活动和工业生产的影响,空气中的污染物质如二氧化硫、氮氧化物、挥发性有机物、颗粒物等大量排放,导致空气质量下降,对人类健康和生态环境造成严重影响。
因此,空气净化变得至关重要,通过使用净化设备和降低排放,可以改善空气质量。
5. 空气的动力学空气是地球上大气圈中的气体,可以随着地球的自转和公转而流动,形成风和气候。
在地球表面,不同地区的气温、压力和湿度差异导致大气气流的形成,形成了各种气候类型。
6. 空气与生物空气对于地球上的生物是至关重要的。
氧气是动物呼吸的气体,可以参与有机物的代谢和能量的产生。
植物则通过光合作用吸收二氧化碳,释放氧气,参与空气中的气体循环。
7. 空气污染及防治随着城市化和工业化的发展,空气污染成为了一个严重的环境问题。
工业废气、机动车尾气、生活垃圾焚烧等都是空气污染的主要来源。
对于空气污染,可以通过控制排放、减少化石燃料的使用、加强环境监测和建立环保法规等方式进行防治。
8. 空气的利用空气的利用包括两个方面,一方面是生活中的呼吸,另一方面是工业生产和科学研究。
空气经过净化和压缩可以被用于工业领域的气体分离、制冷、灌装等方面。
9. 空气的保护保护空气环境是全社会的责任,可以通过加强环保教育、推广清洁能源、加强环境法律的执行等方式实现空气环境的保护。
总之,空气对于地球生态系统和人类的生存是至关重要的。
《我们周围的空气》知识清单一、空气的组成我们生活在空气的“怀抱”中,但你真的了解它的成分吗?空气是一种混合物,主要由氮气、氧气、稀有气体(氦、氖、氩、氪、氙等)、二氧化碳以及其他气体和杂质组成。
氮气约占空气体积的78%,它在很多方面都发挥着重要作用。
比如,氮气是合成氨、制硝酸等化工生产的重要原料,还常用于食品保鲜和储存。
氧气约占空气体积的 21%,这可是维持生命所必需的气体。
人类的呼吸离不开氧气,燃烧也需要氧气的支持。
稀有气体虽然在空气中所占比例很小,但它们都有着独特的性质和用途。
氦气可以用来填充气球和飞艇,因为它的密度比空气小得多。
氖气在霓虹灯中大放异彩,能发出鲜艳的红光。
氩气常用于焊接金属时的保护气。
二氧化碳约占空气体积的 003%,它对地球的生态平衡有着重要影响。
植物通过光合作用吸收二氧化碳,同时释放出氧气。
此外,空气中还存在一些水蒸气和微小的固体颗粒等杂质。
二、空气中各成分的性质氮气是一种无色、无味、难溶于水的气体,化学性质不活泼。
在常温下,氮气一般不易与其他物质发生化学反应。
但在高温、高压和有催化剂的条件下,氮气能与氢气反应生成氨气。
氧气是一种无色、无味、能支持燃烧和供给呼吸的气体。
氧气的化学性质比较活泼,能与许多物质发生氧化反应。
比如,铁在潮湿的空气中会生锈,就是铁与氧气、水发生反应的结果。
稀有气体的化学性质非常稳定,一般不与其他物质发生反应。
这使得它们在很多特殊的环境和工艺中有着重要的应用。
二氧化碳是一种无色、无味的气体,能溶于水。
它的密度比空气大,所以在一些实验中,我们可以用向上排空气法收集二氧化碳。
二氧化碳不能燃烧,也不支持燃烧,所以可以用来灭火。
三、空气的污染与防治随着工业的发展和人类活动的增加,空气受到了不同程度的污染。
常见的空气污染物有二氧化硫、一氧化碳、二氧化氮、可吸入颗粒物(PM10)和细颗粒物(PM25)等。
二氧化硫主要来自于煤、石油等燃料的燃烧,它是形成酸雨的主要原因之一。
《我们周围的空气》知识点一、空气2. 空气的成分和组成(1)空气中氧气含量的测定a 可燃物: 过量的红磷 可燃物要求:只与氧气反应且产物是固体、b 现象:有大量白烟产生,放热,广口瓶内液面上升约占原有空气体积的1/5 c 结论:空气是混合物;O 2约占1/5,可支持燃烧 ,N 2约占4/5,不支持燃烧,也不能燃烧,难溶于水e 、探究: ①液面上升小于1/5原因:装置漏气,红磷量不足,未冷却完全②能否用铁、铝代替红磷?不能 原因:铁、铝不能在空气中燃烧 能否用碳、硫代替红磷?不能 原因:产物是气体,不能产生压强差3.空气的污染及防治: 对空气造成污染的主要是有害气体(CO 、SO 2、NO 2)和烟尘等(1)空气污染的保护:加强大气质量监测,改善环境状况,使用清洁能源,积极植树、造林、种草等(2)目前环境污染问题: 臭氧层破坏(氟里昂、氮的氧化物等) 温室效应(CO 2、CH 4放出热量等) 酸雨(NO 2、SO 2等) 白色污染(塑料垃圾等)6.氧气(1) 氧气的化学性质:特有的性质:支持燃烧,供给呼吸*铁、铝燃烧要在集气瓶底部放少量水或细砂的目的:防止溅落的高温熔化物炸裂瓶底二、氧气的工业制法工业制氧气——分离液态空气法 (原理:氮气和氧气的沸点不同 物理变化)三、氧气的实验室制法1. 实验原理: 实验室主要利用含氧化合物的分解来获得氧气,使用较多的含氧化合物是高锰酸钾(紫黑色)、双氧水和氯酸钾(白色)。
2. 气体的制取装置收集装置的选择依据:气体固、液反应,不需加热收集密度小于空气且不与空气收集难溶于水且不与水发生反应的气体发生反应的的气体氧气的收集方法:排水法和向上排空气法3. 制取氧气的操作步骤和注意点(以高锰酸钾制取氧气并用排水法收集为例)a 步骤:①组装仪器;②检查装置的气密性;③装药品;④加热(用H2O2制氧不用加热);⑤收集氧气;⑥撤导气管;⑦熄灭酒精灯b 注意点:实验装置顺序要先下后上,从左至右装配仪器。
我们周围的空气课题1 空气1.空气是由什么组成的(1)拉瓦锡用定量法研究空气成分实验步骤:①把少量的汞放在一个密闭的容器里连续加热12天,结果发现有一部分银白色的液态汞变成红色粉末,同时容器内空气的体积减小约15;①研究剩余的45体积的气体,发现这部分气体既不能供给呼吸,也不支持燃烧;①把在汞表面生成的红色粉末收集起来,放在另一个容器里加强热,得到了汞和氧气,而且氧气的体积恰好等于密闭容器里减少的气体体积;①把得到的氧气加到前一个容器里剩下的45体积的气体中,结果得到的气体与空气的性质完全一样。
实验结论:空气由氧气和氮气组成,其中氧气约占空气总体积的15。
(2)测定空气中氧气的含量反应的文字表达式:红磷+氧气u u u u u r点燃五氧化二磷①实验步骤:将仪器连接好并检查装置的气密性;在集气瓶底装入少量的水,并将水面上方的空间分为5等份;用弹簧夹夹紧橡皮管;在燃烧匙内放入过量的红磷;点燃燃烧匙内的红磷,然后迅速伸入集气瓶中并把塞子塞紧;待红磷熄灭,集气瓶冷却至室温后,打开弹簧夹。
②实验现象:红磷燃烧产生大量白烟并放出热量;集气瓶冷却至室温后打开弹簧夹,烧杯中的水沿导管进入集气瓶中,进入集气瓶的水的体积约占集气瓶中空气体积的15。
③实验结论:氧气约占空气体积的15。
(3)空气的组成:通过实验测定,空气的成分按体积计算,大约是:氮气占78%、氧气占21%、稀有气体占0.94%、二氧化碳占0.03%、其他气体和杂质占0.03%。
(4)纯净物和混合物:像空气这样由两种或多种物质混合而成的物质,叫做混合物;组成混合物的各成分保持它们各自的性质;只由一种物质组成的物质(如氮气、氧气、二氧化碳等)叫做纯净物,纯净物可以用化学符号来表示。
2.空气是一种宝贵的资源3.保护空气(1)空气污染源①气态污染物:二氧化硫(主要来自含硫燃料的燃烧;会引发呼吸道疾病,严重者死亡;造成酸雨,破坏地面设施等);氮氧化物(主要来自汽车、飞机等的尾气;会引发眼睛、呼吸系统炎症;形成酸雨;破坏高空臭氧层等);一氧化碳(主要来自汽车尾气、含碳燃料的不完全燃烧;会破坏人体血液输氧功能,使人窒息死亡等);氟氯烃(主要来自空调机;会破坏高空臭氧层)。
第二单元我们周围的空气12一、基本概念341.物理变化:没有生成新物质的变化。
如石蜡的熔化、水的蒸发562.化学变化:生成新物质的变化。
如物质的燃烧、钢铁的生锈7化学变化的本质特征:生成新的物质。
化学变化一定伴随着物理变化,物理8变化不伴随化学变化。
9103.物理性质:不需要化学变化就表现出来的性质。
如颜色、状态、气味、密11度、溶解性、挥发性、硬度、熔点、沸点、导电性、导热性、延展性等。
12134.化学性质:物质在化学变化中表现出来的性质(可燃性、助燃性、氧化性、14还原性、稳定性)。
如铁易生锈、氧气可以支持燃烧等。
15165.纯净物:只由一种物质组成的。
如:N2、O2 CO2、P2O5等。
17186.混合物:由两种或多种物质混合而成的。
如空气、蔗糖水等(里面的成分19各自保持原来的性质)20217.单质:由同种元素组成的纯净物。
如:N2 、O2 、S、P等。
22238.化合物:由不同种元素组成的纯洁物。
如:CO2、 KClO3、SO2 等。
24259.氧化物:由两种元素组成的纯净物中,其中一种元素的氧元素的化合物。
26如:CO2、 SO2等。
272810.化合反应:由两种或两种以上物质生成另一种物质的反应。
(A+B =AB)293011.分解反应:由一中反应物生成两种或两种以上其他物质的反应。
(AB =A +B)313212.氧化反应:物质与氧的反应。
(缓慢氧化也是氧化反应)333413.催化剂:在化学反应里能改变其他物质的化学反应速率,而本身的质量和35化学性质在反应前后都没有发生变化的物质。
(又叫触媒)[应讲某种物质是某36个反应的催化剂,如不能讲二氧化锰是催化剂,而应讲二氧化锰是氯酸钾分解37反应的催化剂]383914.催化作用:催化剂在反应中所起的作用。
4041二、空气的成分421.空气含氧量的测定——过量红磷的燃烧实验题:(1)为什么红磷必须过量?44(耗尽氧气)(2)能否用硫、木炭、铁丝等物质代替红磷?(不能,产生新45物质)46472.空气的成分:N2:78%; O2:21% ;稀有气体:0.94% ;CO2:0.03% ;48其它气体和杂质:0.03%49503.氧气的用途:供给呼吸和支持燃烧51524.氮气的用途53545.稀有气体的性质和用途55566.空气的污染:(空气质量日报、预报)(1)污染源:主要是化石燃料(煤57和石油等)的燃烧和工厂的废气、汽车排放的尾气等。
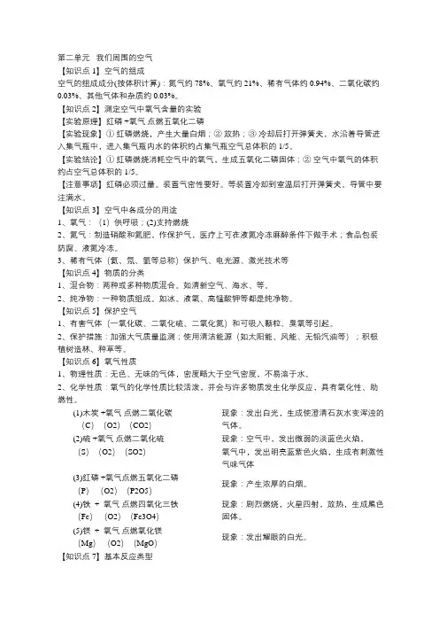
第二单元我们周围的空气【知识点1】空气的组成空气的组成成分(按体积计算):氮气约78%、氧气约21%、稀有气体约0.94%、二氧化碳约0.03%、其他气体和杂质约0.03%。
【知识点2】测定空气中氧气含量的实验【实验原理】红磷 +氧气点燃五氧化二磷【实验现象】①红磷燃烧,产生大量白烟;②放热;③冷却后打开弹簧夹,水沿着导管进入集气瓶中,进入集气瓶内水的体积约占集气瓶空气总体积的1/5。
【实验结论】①红磷燃烧消耗空气中的氧气,生成五氧化二磷固体;②空气中氧气的体积约占空气总体积的1/5。
【注意事项】红磷必须过量。
装置气密性要好。
等装置冷却到室温后打开弹簧夹。
导管中要注满水。
【知识点3】空气中各成分的用途1、氧气:(1)供呼吸;(2)支持燃烧2、氮气:制造硝酸和氮肥,作保护气,医疗上可在液氮冷冻麻醉条件下做手术;食品包装防腐、液氮冷冻。
3、稀有气体(氦、氖、氩等总称)保护气、电光源、激光技术等【知识点4】物质的分类1、混合物:两种或多种物质混合。
如清新空气、海水、等。
2、纯净物:一种物质组成。
如冰、液氧、高锰酸钾等都是纯净物。
【知识点5】保护空气1、有害气体(一氧化碳、二氧化硫、二氧化氮)和可吸入颗粒、臭氧等引起。
2、保护措施:加强大气质量监测;使用清洁能源(如太阳能、风能、无铅汽油等);积极植树造林、种草等。
【知识点6】氧气性质1、物理性质:无色、无味的气体,密度略大于空气密度,不易溶于水。
2、化学性质:氧气的化学性质比较活泼,并会与许多物质发生化学反应,具有氧化性、助燃性。
(1)木炭 +氧气点燃二氧化碳(C)(O2)(CO2)现象:发出白光,生成使澄清石灰水变浑浊的气体。
(2)硫 +氧气点燃二氧化硫(S)(O2)(SO2)现象:空气中,发出微弱的淡蓝色火焰,氧气中,发出明亮蓝紫色火焰,生成有刺激性气味气体(3)红磷 +氧气点燃五氧化二磷(P)(O2)(P2O5)现象:产生浓厚的白烟。
(4)铁 + 氧气点燃四氧化三铁(Fe)(O2)(Fe3O4)现象:剧烈燃烧,火星四射,放热,生成黑色固体。
第四单元我们周围内空气第一节空气内成分一、认识空气内组成1、空气内成分:2、测定空气中氧气G含量:[测定原理]利用加热铜粉消耗密闭容器内G氧气而不产生新G气体。
在加热情况下,铜能跟空气中G氧气反应,生成黑色氧化铜。
反应G化学方程式:2Cu+O2△2CuO[实验装置]硬质玻璃管(相同规格2支)、橡皮塞(带玻璃导管及不带玻璃导管各2个)、量筒、酒精灯、铁架台(带铁夹)、注射器、气球、铜粉[实验步骤]①将一支硬质玻璃管注满水,两端塞上橡皮塞。
然后打开上端橡皮塞,将水倒入量筒中,记录体积。
②另一支干燥G硬质玻璃管中装入铜粉,两端塞上带玻璃导管G橡皮塞。
其中一段用气球密封。
移动注射器活塞,在注射器中留下一定体积G气体,记录体积后与硬质玻璃管另一端密封连接。
根据酒精灯G高度将玻璃管固定在铁架台上。
③用酒精灯在铜粉部位加热,加热时不断推拉注射器。
④停止加热后,待试管冷却至室温,将气球内G气体全部挤出。
待注射器活塞稳定后,记录注射器中气体体积。
[实验现象]铜粉加热后变为黑色,冷却至室温后,密闭容器内气体G体积约减少了原体积G约1/5。
[实验结论]空气中氧气约占空气总体积G 1/5。
[成功关键]①铜粉要足量。
②装置必须密封。
③加热时温度要高一些,时间要长一些。
④加热时要不断推拉注射器。
⑤冷却至室温将气球内G气体全部挤出,再开始读数。
[讨论思考]①为什么铜粉要足量?如果铜粉G量不足,测得氧气G体积分数偏大还是偏小?答:铜粉足量是保证空气中G氧气被耗尽G前提。
如果铜粉G量不足,则空气中G氧气不能完全被消耗,仍有少量氧气存在,这样测得空气中氧气G体积分数偏小。
②为什么装置必须密封?若密封不好,测得氧气G体积分数偏大还是偏小?答:若装置G气密性不好,当容器内氧气耗尽时,容器内压强减小,外面空气进入容器内,导致装置内空气体积G变化减小,使测得氧气G体积分数偏小。
③为什么加热温度要高一些,时间要长一些?否则,测得氧气G体积分数偏大还是偏小?答:加热温度达不到反应温度或时间不够长,反应不充分,氧气不能被完全消耗,因此测得空气中氧气G 体积分数偏小。
初三化学我们周围的空气知识点初三化学我们周围的空气知识点一1、第一个对空气组成进行探究的化学家:拉瓦锡(第一个用天平进行定量分析)。
2、空气的成分和组成空气成分O2初三化学我们周围的空气知识点二1、空气的组成按体积计算,氮气78%,氧气21%,稀有气体0.93%,二氧化碳及其它0.03%。
2、空气是宝贵的资源氮气化学性质不活泼,用作制硝酸和氮肥,做保护气等;氧气比较活泼,支持燃烧和供给呼吸,气焊练钢等;稀有气体,很不活泼,用作保护气,电光源等。
3、氧气的性质(1)物理性质:通常氧气是一种无色无味的气体,加压、降温后可变成淡蓝色液体或淡蓝色雪花状固体;密度比空气大;不易溶于水。
(排水法或向上排空气法收集氧气。
)(2)化学性质:比较活泼,中反应中提供氧,具有氧化性,是常用的氧化剂。
4、氧气的实验室制法(1)实验药品:暗紫色的高锰酸钾(固体)或过氧化氢溶液和二氧化锰固体的混合物。
(2)反应原理(化学方程式)(3)装置:发生装置、收集装置。
(4)操作步骤:查、装、定、点、收、移、熄。
(5)验证:将带火星的木条伸入集气瓶中,若木条复燃,,则瓶内是氧气。
(6)注意事项:①用高锰酸钾制氧气时,试管口要塞一团棉花,防止加热时高锰酸钾进入导管。
②用排水法收集氧气实验结束时,应将导管从水中取出,后熄灭酒精灯,以防水的倒流。
5、物质的分类(混合物、纯净物)6、物质的性质(1)物理性质:颜色、气味、导电性、导热性、密度、硬度等(2)化学性质:氧化性、可燃性、毒性、稳定性等7、物质的变化(物理变化、化学变化或化学反应)(1)本质区别:宏观,是否生成新的物质。
微观,由分子构成的物质发生变化时,分子是否变化。
(2)化学变化的基本类型(化合反应、分解反应、置换反应、复分解反应)化合反应:A+B+……=C分解反应:D=A+B+……1、目前,我国重点城市空气质量日报的检测项目中不包括(B)(A、C 有毒,D能浑浊空气,B是植物生长需要的。
第二章我们周围的空气知识点1:空气的组成一、对空气组成的研究(一)、法国化学家拉瓦锡通过实验得出空气主要由氧气和氮气组成的结论,其中氧气约占空气总体积的1/5 。
实验中涉及的化学方程式有:2Hg+O22HgO和2HgO2Hg+O2↑。
(二)、空气中氧气含量的测定实验1、实验装置:如图2、实验原理:利用红磷燃烧,消耗集气瓶中的氧气,使集气瓶中的压强减小,冷却至室温后松开弹簧夹,烧杯中的水会沿导管进入集气瓶中,进入水的体积等于瓶中消耗的氧气体积。
3、实验现象:①红磷燃烧,产生大量白烟;②放热;③冷却后打开弹簧夹,水沿着导管进入集气瓶中,进入集气瓶内水的体积约占集气瓶空气总体积的1/5。
4、实验结论:氧气约占空气总体积的1/5.5、反应表达式:红磷+氧气五氧化二磷化学方程式:4P+5O22P2O56、导致进入集气瓶的水少于1/5的(即测得空气中氧气含量偏低)的原因:①装置漏气(集气瓶外的空气进入集气瓶);②红磷的量不足(集气瓶内的氧气没有被完全消耗);③没有冷却至室温就打开弹簧夹。
7、集气瓶中事先要装少量水的目的:吸收生成的五氧化二磷,防止污染空气。
8、能否用硫磺、木炭、铁、镁代替红磷?答:不能。
硫、木炭燃烧后会生成气体,瓶中压强不减少,水不能进入集气瓶。
铁在空气中不能点燃,不能消耗氧气。
镁在空气中燃烧除了消耗氧气外还会消氮气和二氧化碳,因此进入水的体积不等于消耗的氧气体积。
9、该实验还能得出氮气具有哪些性质?答:①不能燃烧也不支持燃烧;②不溶于水且不与水反应。
二、空气的组成按体积分数计算:氮气约占78%,氧气约占21%,稀有气体约占0.94%,二氧化碳约占记住下列物质的化学式:氮气N2、氦气He、氖气Ne、氩气Ar、二氧化氮NO2、、、二氧化碳CO2氢气H2二氧化硫SO2、一氧化碳CO 磷P 五氧化二磷P2 O5氧气O2知识点2:混合物和纯净物混合物与纯净物分子模型:混合物由不同种分子构成,纯净物由同种分子构成。
第一单元《我们周围的空气》知识点一、空气的性质1、你用什么方法证明空气的存在(注射器抽气注入水中)( 用塑料袋兜空气)。
2、把一团纸紧塞在杯底,将杯子倒立竖直压入水中,纸团(不会弄湿) ,因为(空气占据了杯子里的空间)。
3、把两只气球掉在小棍上,保持平衡,刺破其中一只,看到(另一端下沉),说明(空气有质量) 。
4、解开吹满气的气球的绳子,对着自己的脸你有(空气流过)感觉,说明(空气会流动)。
5、用手压气垫有(松软)感觉,说明(空气能被压缩,压缩空气有弹性)。
6、空气被压缩的程度越大,产生的弹力就越(大)。
7、水和空气相比,相同点(都没有颜色、没有气味、没有味道、没有一定的形状、都是透明的、都要占据空间)不同点(空气容易被压缩、空气比水轻等)。
8、生活中哪些地方应用了压缩空气:(给车轮胎充气)(给篮球充气)(玩空气枪)等。
9、空气具有(占据空间)、(有质量)、(有流动性)、(可以被压缩)等性质。
二、热空气和冷空气1、等体积的热空气比冷空气(轻)。
2、空气受热会(向上流动),热空气(上升);空气受冷会(向下流动)冷空气(下降)。
3、举例说明热空气的用途:(三国时中国人利用热空气上升的原理发明了孔明灯)、(1873年,法国人利用热空气上升原理制造出载人热气球)。
4、(因为地球是一个球体,所以地面上各个地方受到太阳照射的情况不同,各地的冷热程度就不一样,冷热的差异造成空气的流动)就形成了风。
5、制冷空调应挂在房间的(上方);取暖器应放在房间的(下方)。
三、空气中有什么1、空气是由(氧气)(氮气)(二氧化碳)(水蒸气)等多种气体混合而成的。
2、空气中支持燃烧的气体叫做(氧气),大约占空气体积的(21% )空气中主要的气体是(氮气),大约占空气体积的(78%)。
3、二氧化碳的性质:(二氧化碳能使澄清的石灰水变浑浊)(二氧化碳比空气重)(二氧化碳不支持燃烧,能灭火)。
4怎样制取二氧化碳?答:在一只瓶里放一些小苏打,再倒进一些醋,瓶里出现的泡泡就是二氧化碳,用带有玻璃管的塞子塞紧瓶口,把二氧化碳引到另一只瓶里。
第二单元 我 们 周 围 的 空 气课题1 空气(一)空气成分1. 法国化学家拉瓦锡通过实验得出结论:空气主要是由氮气和氧气组成,其中氧气约占1/5(21%)。
2. 空气的主要成分和组成空气成分 氮气 氧气 稀有气体 二氧化碳 其他气体和杂质体积分数78%21%0.94%0.03%0.03%3. 测定空气中氧气的含量(1)实验现象:① 红磷燃烧,产生大量的白烟;② 冷却后打开止水夹,烧杯中的水沿导管进入集气瓶中,集气瓶中的水面上升了约占总体积的1/5。
(2)实验注意事项① 装置不能漏气② 集气瓶中预先要加入少量水 ③ 红磷要过量④ 红磷熄灭待冷却到室温后再打开止水夹(或弹簧夹) (3)文字表达式五氧化二磷点燃氧气红磷−−→−+(4)集气瓶内液面上升小于1/5的原因① 红磷量不足,使集气瓶内氧气未全部消耗 ② 装置气密性不好③ 红磷熄灭后没冷却到室温就打开了止水夹 ④ 点燃红磷后伸入集气瓶内过慢 (5)讨论① 在测定空气中氧气的含量的实验中,能否用碳、硫代替红磷?答:不能,因为红磷燃烧生成五氧化二磷固体,而木炭和硫粉燃烧生成的分别是二氧化碳气体和二氧化硫气体,生成的气体将占据集气瓶内消耗氧气的体积,使集气瓶内气体压强没有明显变化,不能很好地测定空气中氧气的体积含量。
② 氮气不能燃烧,也不能支持燃烧,难溶于水。
(二)混合物和纯净物 1.纯净物:只有一种物质组成,可以用专门的化学符号表示。
常见纯净物:氮气(N 2)、氧气(O 2),二氧化碳(CO 2),冰水共存物(H 2O )。
2.混合物:有两种或两种以上物质混合而成的物质。
常见混合物:空气,矿泉水,清新的空气,清澈的河水,澄清的石灰水。
(三)空气是一种宝贵的资源 空气成分 主要性质主要用途氧气物理性质:无色无味的气体,密度比空气略大,不易溶于水 化学性质:支持燃烧,供给呼吸潜水,医疗急救,炼钢,气焊氮气物理性质:无色无味的气体,难溶于水 化学性质:化学性质不活泼作保护气,制硝酸和化肥的主要原料稀有气体物理性质:无色无味的气体,通电时能够发出不同颜色的光 化学性质:化学性质很不活泼霓虹灯,闪光灯,航标灯(四)保护气体 1.空气中的有害物质有害气体:一氧化碳 二氧化硫 二氧化氮烟尘:可吸入颗粒物(PM2.5)2.三大环境问题:温室效应,酸雨,臭氧层空洞。