夫妻共同债务及个人债务的认定的法律规定
- 格式:doc
- 大小:22.50 KB
- 文档页数:1
2022年夫妻共同债务最新规定在我们的日常生活中,往往存在很多的债权债务的情形,但是,在婚姻关系存续期间,对于一方所欠的债务,可能另一方不想承认,此时法律又是怎样规定的呢?那么,本文由为您介绍关于2022年夫妻共同债务最新规定。
一、2022年夫妻共同债务最新规定1、夫妻共同签字即可认定为夫妻共同债务《解释》第一条规定:“夫妻双方共同签字或者夫妻一方事后追认等共同意思表示所负的债务,应当认定为夫妻共同债务。
”从夫妻共同债务的形成角度,明确和强调了夫妻双方共同签字或者夫妻一方事后追认以及其他共同意思表示形式(如短信、微信、电话、邮件等)所负的债务,应认定为夫妻共同债务的基本原则。
夫妻共同债务形成时的“共债共签”原则,具有引导民事商事主体主动规范交易行为,加强风险防范的深刻用意。
2、家庭日常生活所负的债务应认定为夫妻共同债务在最新发布的司法解释中,最高法还明确了为家庭日常生活需要举债,应认定为夫妻共同债务。
司法解释第二条规定:“夫妻一方在婚姻关系存续期间以个人名义为家庭日常生活需要所负的债务,债权人以属于夫妻共同债务为由主张权利的,人民法院应予支持。
”根据相关法律规定和精神,婚姻作为夫妻生活的共同体,在处理日常家庭事务的范围内,夫、妻互为对方代理人,享有家事代理权。
基于此,夫妻双方应当共同承担一方为家庭日常生活所负的债务。
家庭日常生活的范围可参考食品、衣着、家庭设备用品及维修服务、医疗保健、交通通信、文娱教育及服务、居住、其他商品和服务八大类家庭消费,根据夫妻共同生活的状态和当地一般社会生活习惯予以认定。
也就是说举债用于上述家庭消费,应认定为夫妻共同债务。
3、大额债务需债权人举证夫妻共同负债相对于家庭日常生活需要所负的债务,实践中还存在大量夫妻一方以个人名义超出家庭日常生活需要所负的债务。
这类债务是否属于夫妻共同债务,司法实践中的争议和认定难度都比较大。
今天发布的司法解释,对这一类债务的认定标准进行了明确。
2019超清版夫妻共同债务的认定标准+举证责任分配法务之家作者简介:吴启帆律师:北京大成律师事务所诉讼仲裁争议解决专业委员会和大成刑事辩护专业委员会主办律师,大成南昌律师事务所合伙人律师。
李乐庆律师:北京大成(南昌)律师事务所律师,大成南昌律师事务所房地产与建设工程专业委员会成员、主办律师,上海政法学院法律硕士。
2018年1月17日,最高人民法院就夫妻共同债务问题发布了《最高人民法院关于审理涉及夫妻债务纠纷案件适用法律有关问题的解释》,就当前司法实践中争议较大的夫妻共同债务认定问题作出较为明确规定。
▌一、我国关于夫妻共同债务的相关法律规定(一)《最高人民法院关于审理涉及夫妻债务纠纷案件适用法律有关问题的解释》《解释》第一条规定:夫妻双方共同签字或者夫妻一方事后追认等共同意思表示所负的债务,应当认定为夫妻共同债务。
作为《解释》的开篇规定,强调夫妻共同债务形成时的“共债共签”原则,具有引导民事商事主体主动规范交易行为,加强风险防范的深刻用意。
《解释》第二条规定:夫妻一方在婚姻关系存续期间以个人名义为家庭日常生活需要所负的债务,债权人以属于夫妻共同债务为由主张权利的,人民法院应予支持。
《解释》第三条规定:夫妻一方在婚姻关系存续期间以个人名义超出家庭日常生活需要所负的债务,债权人以属于夫妻共同债务为由主张权利的,人民法院不予支持,但债权人能够证明该债务用于夫妻共同生活、共同生产经营或者基于夫妻双方共同意思表示的除外。
这条规定与《解释》第一条相呼应,从合同相对性原则出发,强调在夫妻一方名义举债的情况下,当债务超出家庭日常生活需要范围时,尤其是大额债务,债权人主张该债务属于夫妻共同债务的,应当承担举证证明责任,否则由其承担举证不能的法律后果,以此引导债权人在债务形成之前尽到充分的谨慎注意义务,避免事后引发纷争。
(二)最高人民法院关于适用《中华人民共和国婚姻法》若干问题的解释(二)《婚姻法》司法解释二第24条规定:债权人就婚姻关系存续期间夫妻一方以个人名义所负债务主张权利的,应当按夫妻共同债务处理。
夫妻共同债务的认定范围夫妻共同债务在我国婚姻法中被认定为夫妻在婚姻存续期间共同负担的债务。
由于我国婚姻法并未对夫妻共同债务做出具体定义和明确认定范围,因此夫妻共同债务的认定范围一直存在争议。
本文结合法律实践和学术研究,就夫妻共同债务的认定范围进行分析。
一、婚前债务夫妻在婚前的债务属于各自的个人债务,不属于夫妻共同债务认定范围内。
因此,如果夫妻在婚前曾有过债务纠纷,仅属于当事人个人承担责任,并不需要对方进行担保或支付债务。
二、婚后夫妻共同债务夫妻在婚姻存续期间共同借款、共同担保、以夫妻名义签订的合同等,即属于夫妻共同债务认定范围内。
夫妻共同债务在发生纠纷时,需要夫妻双方一起承担债务责任。
1.共同借款夫妻共同借款指夫妻双方在婚姻关系存续期间,共同向银行、个人、企事业单位借款,用于家庭及生活消费等方面。
在此情况下,两人应共同承担借款义务,无论借款合同上的还款责任由谁承担,都不会影响夫妻双方的共同债务责任。
2.共同担保夫妻共同担保是指夫妻双方一起作为担保人,为他人或企业担保而产生的债务。
夫妻一旦担保,就意味着双方都有义务承担该债务,无论借款人是否能够履行还款义务。
3.共同签订的合同三、凭证不清的债务夫妻在婚姻存续期间如有提供生活费用、还款帮助、欠款还款、联名送礼等,尽管没有签订任何明确的借贷合同,都是夫妻共同债务认定范围内的债务。
此时,如果无法提供相应的凭证证明,法院将采取综合证据证明的方式,进行债务确认。
四、失信被执行人的债务夫妻之间也可能存在陷入债务纠纷的情况。
双方无法在诉讼中协商解决,只能够向法院申请诉讼。
如果在民事诉讼中判决夫妻双方承担共同债务,但其中一方被法院列为失信被执行人,股票、基金、债券这些现金性高的标的,债权人是可以在证券市场上通过权限交易的方式进行扣款的业务。
应当就此认为,夫妻双方仍应共同承担债务责任。
简答夫妻共同债务的认定与清偿考研夫妻共同债务的认定与清偿是家庭法中的重要问题,涉及到夫妻双方的财产关系。
在夫妻共同债务的认定上,根据我国《婚姻法》和《合同法》的相关规定,应考虑夫妻的婚姻关系、财产关系以及双方的实际行为。
在清偿上,夫妻共同债务通常由夫妻双方共同承担,但也存在着一定的例外情况。
首先,夫妻共同债务的认定主要是根据债务产生的原因和性质来确定。
根据《婚姻法》第27条规定,夫妻共同债务是指夫妻双方在婚姻关系存续期间,由一方或双方共同承担的债务。
具体而言,夫妻共同债务可以是双方共同签订的合同债务,如购买房产、汽车、家具等的贷款;也可以是一方自行承担的债务,但债务产生的目的是为了夫妻共同的生活,如购买日常用品或支付房租等。
此外,夫妻共同债务还包括夫妻双方共同承担的债务,如共同经营家庭企业所产生的债务等。
其次,夫妻共同债务的认定还需要考虑夫妻的财产关系。
根据《婚姻法》第24条规定,夫妻在婚姻关系存续期间所取得的财产属于夫妻共同财产,负债也应由夫妻共同承担。
因此,在夫妻共同债务的认定上,应考虑是否涉及夫妻共同财产的债务。
如果债务是夫妻所共同财产的产生原因,如为购买婚房而贷款,那么夫妻双方都应承担该债务。
如果债务只是一方的个人债务而与夫妻共同财产无关,那么债务应由该方个人承担。
此外,夫妻共同债务的认定还需要考虑双方在婚姻关系中的实际行为。
在夫妻共同财产制下,夫妻可以通过协商、约定或者一方担任家庭经济主管的形式对债务承担进行约定。
在这种情况下,夫妻双方应按照约定来承担债务。
例如,夫妻可以约定一方担任家庭经济主管,由该方负责管理家庭财务并承担债务,另一方不承担债务。
在夫妻共同债务清偿时,是否存在此类协议或约定也是认定共同债务责任的重要参考。
在夫妻共同债务的清偿方面,夫妻双方通常应共同承担。
即使在一方确实无力清偿债务,另一方也应承担相应责任。
这是因为婚姻关系是平等互利的的家庭关系,夫妻应相互扶持,共同承担债务。
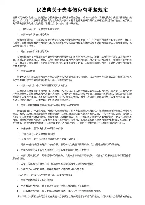
民法典关于夫妻债务有哪些规定根据《民法典》的规定,夫妻债务包括夫妻⼀⽅或双⽅的婚前债务;婚内约定由个⼈承担的债务;夫妻共同债务;夫妻⼀⽅以个⼈财产从事经营活动所负的债务以及夫妻⼀⽅擅⾃利⽤夫妻共同财产从事经营活动所负的债务。
关于民法典关于夫妻债务的规定的问题,下⾯由店铺⼩编为⼤家详细解答。
⼀、《民法典》关于夫妻债务有哪些规定1、夫妻⼀⽅或双⽅的婚前债务婚姻关系建⽴前,夫妻双⽅是彼此独⽴的没有法律联系的民事主体,任⼀⽅所举之债当然是其个⼈债务。
婚前个⼈债务,即使因⾏使撤销⾏为或对⽆权代理⾏为的承认或因所附停⽌条件的成就等原因⽽使该债务在婚后才发⽣,也仍为婚前的个⼈债务。
2、婚内约定由个⼈承担的债务夫妻在婚姻关系存续期间因共同⽣活所负的共同债务可以约定为个⼈债务。
但是,这种约定不得以逃避债务为⽬的,否则该约定是⽆效的。
⽽且,夫妻将共同债务约定为个⼈债务的效⼒只对夫妻双⽅内部⽽⾔,该约定不能对抗第三⼈,除⾮有证据证明第三⼈明知或同意该约定。
如果有证据证明第三⼈明知或同意该约定,夫妻仍应就该债务承担连带清偿责任。
3、夫妻共同债务夫妻双⽅共同签名或者夫妻⼀⽅事后追认等共同意思表⽰所负的债务,以及夫妻⼀⽅在婚姻关系存续期间以个⼈名义为家庭⽇常⽣活需要所负的债务,属于夫妻共同债务。
4、夫妻⼀⽅以个⼈财产从事经营活动所负的债务⽆论是否在婚姻关系存续期间内,夫妻任⼀⽅对⾃⼰的个⼈财产有完全的独⽴⽀配的权利。
因夫妻⼀⽅以个⼈财产从事经营所负的债务理应为⼀⽅的个⼈债务,除⾮夫妻明确约定为共同债务。
如果没有明确约定,即使经营期间的所得⽤于夫妻共同⽣活,也不影响该债务为⼀⽅个⼈债务的性质,因为⼀⽅⾃愿将经营所得⽤于夫妻共同⽣活,是⼀⽅对⾃⼰财产的处分,法律没有必要加以限制或附条件。
5、夫妻⼀⽅擅⾃利⽤夫妻共同财产从事经营活动所负的债务婚姻存续期间,⼀⽅以夫妻共同财产从事经营活动,对⽅不知道事后也未追认,该经营活动所负债务为⼀⽅个⼈债务。
民法典对夫妻共同债务的认定夫妻共同债务的认定是目前我国人民法院审理的民事案件中一个比较棘手的问题或者疑难问题,不少基层人民法院对于夫妻双方在离婚诉讼中主张的共同债务不做出明确的认定,导致本应一次性解决的纠纷和矛盾没有得到解决。
而在不少民间借贷纠纷的案件中,夫妻一方对外所负债务,既没有经过配偶的同意也不知情,同时所借钱款也没有用于夫妻共同生活中,而人民法院却常常简单地根据被告举证原则,认定为夫妻共同债务,导致做出了不少错判和误判。
2018年最高人民法院作出《关于审理涉及夫妻债务纠纷案件适用法律有关问题的解释》,明确规定了夫妻共同债务认定的三项原则“共债共签”、“事后追认”和“用于夫妻共同生活和生产经营用途”。
一、夫妻共同债务的定义和种类1、定义:我国现行《婚姻法》第四十一规定:“离婚时,原为夫妻共同生活所负的债务,应当共同偿还。
”因此,根据上述规定,狭义上的夫妻共同债务,是指夫妻一方或双方在婚姻关系存续期间,为维持婚姻家庭共同生活或者为共同生产、经营活动所负的债务。
而广义上的夫妻共同债务,还应包括夫妻一方或双方在婚姻关系存续期间,为履行抚养、赡养、民事赔偿等法定或者判定的民事义务而所举债务。
2、种类:根据举债时间分为一方婚前所借债务,婚后用于夫妻共同生活、生活中;婚后一方或者双方所借债务,用于婚后共同生活、生活中。
根据用途来分,分为两种:一种是为了共同生活需要所借,另一种是为了共同生活经营所借。
二、关于离婚诉讼中夫妻共同债务的认定(一)目前现有相关法律规定1、现行《婚姻法》第四十一规定:“离婚时,原为夫妻共同生活所负的债务,应当共同偿还。
共同财产不足清偿的,或财产归各自所有的,由双方协议清偿;协议不成时,由人民法院判决。
”第四十七条规定:“离婚时,一方隐藏、转移、变卖、毁损夫妻共同财产,或者伪造债务企图侵占另一方财产的,分割夫妻共同财产时,对隐藏、转移、变卖、毁损夫妻共同财产或伪造债务的一方,可以少分或不分”。
司法实践中夫妻共同债务的认定规则及重构夫妻共同债务是指婚姻关系存续期间,夫妻双方在各自财产以及共同财产上产生的债务。
在司法实践中,夫妻共同债务的认定规则主要依据《婚姻法》和《债法》相关规定。
而在一些情况下,法院也会根据具体情况对夫妻共同债务进行重构。
一、夫妻共同债务认定规则1.婚姻生活需要产生的债务夫妻在婚姻生活中所产生的债务属于夫妻共同债务。
例如,家庭日常开支、子女教育支出、房屋装修等。
案例一:在离婚诉讼案件中,妻子提出离婚诉讼,后原告在法庭上表示,离婚时应评估家庭债务并进行分摊。
原告认为,家庭债务应包括两个孩子的生活费、学费和医疗费等,共计12万元。
法院支持该诉求,判决离婚时家庭财产由双方共同分配,家庭债务共同分担。
2.夫妻共同债务的主动性夫妻共同债务需双方共同主动承担才算有效。
如果其中一方不知情或对债务不同意,该债务不算夫妻共同债务。
案例二:在一起生活的男女共同购买房屋,且只有男方签了贷款合同。
该男女在分手后,女方认为男方应该承担购房贷款,最后法院认定该贷款不属于两人共同债务。
3.夫妻共同债务的合法性夫妻共同债务应为合法债务。
如果因某种原因导致该债务不合法,则不能算作夫妻共同债务。
案例三:原告向被告借款,被告以未婚夫身份代为承担该债务。
后双方结婚,婚后原告起诉被告归还两人共同还款的债务。
法院认定,该债务是原告个人的借款,被告是以未婚夫身份承担,因此不是夫妻共同债务。
二、重构夫妻共同债务在一些特殊情况下,法院也会认为夫妻共同债务需进行重构,即重新判定债务的承担方。
案例四:在离婚诉讼案件中,女方以男方破坏夫妻共同财产等原因提出起诉,法院支持了女方的诉求,认定男方需要承担所有债务,包括夫妻在一起时产生的共同债务。
案例五:双方离婚后,男方还妻子因建筑公司破产产生的债务。
法院认定该债务不是夫妻共同债务,男方不必承担。
总结:夫妻共同债务的认定需要依据具体的案件情况。
如果双方在婚姻生活中产生债务,且为合法债务,双方也需要共同承担。
夫妻共同债务的认定(基于《关于审理涉及夫妻债务纠纷案件适用法律有关问题的解释》)近日,XXX颁布了《关于审理涉及夫妻债务纠纷案件适用法律有关问题的解释》(2018年1月18日起施行),对于夫妻共同债务的认定做出了一些突破性的规定,对于解决前述类似的问题具有很大的积极意义。
首先,夫妻共同债务是指为夫妻共同生活所负的债务。
离婚的时候,夫妻共同债务应当由夫妻双方共同偿还。
理论上来说,并不是只要是夫妻,一方所负债务都是夫妻共同债务,必须是用于夫妻共同生活才能被认定为夫妻共同债务,否则就是夫妻一方的个人债务。
根据新的司法解释,我们可以在个案中去界定夫妻共同债务。
首先,先看夫妻双方是否做出了共同的意思表示,比如双方是否共同在合同上签字,或者虽然仅有一方签字,但另一方事后追认了,那么基于民法的意思自治原则,这个负债就是夫妻共同债务。
其次,若仅以一方名义负债,另一方没有共同签字,也没有事后追认,那么就看这个所负债务是否为家庭日常生活所需,用于日常生活所需的,法律就默认是夫妻共同债务。
至于多少钱算家庭日常生活所需,目前没有固定的标准,应该根据各地生活水准,当事人的收入水平等综合确定。
最后,对于显然超出家庭日常生活所需的债务,债权人就要举证证明这个债务是夫妻双方用于共同生活或经营,能证明的就是夫妻共同债务,不能证明的就是单方债务。
需要注意的是,共同生活所需不仅仅包括家庭日常生活所需,比如改善家人居住条件购置住房,为子女治病,类似这种大额的支出,虽然不是家庭日常生活所需,但也是夫妻共同生活所需的一部分。
另外,夫妻共同经营就比较好理解了,比如夫妻二人一起经营个体工商户,或者开办公司,如果债务是用于这些方面,也是夫妻共同债务。
最后,这个司法解释最大的变化实际上是在一定条件下重新分配了各方当事人的举证责任,一定程度上降低了夫妻一方被动负债的风险。
以前,虽然规定夫妻共同生活所需才是夫妻共同债务,但在认定时,法律首先默认夫妻一方以个人名义所负债务都是夫妻共同债务。
标准课堂/Stan d a r d classroom责任编辑/顾宇舂夫妻共同债务认定标准梅兵强(江西财经大学,江西南昌330013)摘要:我国夫妻共同债务的认定标准主要包括三种,分别是:用途标准、合意标准和时间推定标准。
目前,根据2018年1月最高人民法院出台的《关于审理涉及夫妻债务纠纷案件适用法律有关问题的解释》(以下简称《夫妻债务解释》)的规定,我国形成了以"共签共债”的合意标准为前置,以“家事代理、用于共同生活和共同生产经营”的广义用途标准为兜底的夫妻共同债务标准。
诚然,这两种标准的确立在很大程度上纠正了此前适用时间推定标准造成的混乱,但是两者本身也存在一些问题,因而十分有必要对此进行研究并提出相关的完善对策,以期对我国的司法实践有所裨益平衡社会各方的利益。
关键词:夫妻;共同债务;认定标准1夫妻共同债务认定标准的类型广义的用途标准是指债务人举债的实际用途和直接目的用于夫妻共同生活或为了家庭曰常生活需要时构成夫妻共同债务。
这一标准在1950年出台的《婚姻法》当中就被确定下来,而后于1980年重新制定并在2001年修改的《婚姻法》对此进行了保留和发展,其第41条规定“离婚时,原为夫妻共同生活所负债务,应当共同偿还。
”根据该条文,法官在审理相关案件时主要审查债务人举债的用途或者目的是否用于夫妻共同生活,如果举债用于夫妻共同生活,那么该债务则为夫妻共同债务;反之,则不构成夫妻共同债务,而为举债人个人债务。
在理论界,也有许多学者主张"用途”标准,他们认为夫妻共同债务是指为满足夫妻共同生活需要所负的债务,但是对于"夫妻共同生活”的涵盖范围却又产生了不同看法,针对这一争议笔者也会在下文进行讨论。
时间推定标准原则上将婚姻关系存续期间所负债务推定为夫妻共同债务,除非举债人配偶能够举证证明存在例外情形则为个人债务。
《婚姻法解释(二)》第24条首次明确了时间推定标准,与此同时该标准也取代了此前的用途标准,在司法实践当中得到普遍适用。
《民法典》用于夫妻共同生活所负的债务研究一、本文概述本文旨在深入探讨《民法典》中关于夫妻共同生活所负债务的相关规定,分析其背后的法理基础,并结合实际案例,探讨这些规定在实际应用中的效果和可能存在的问题。
文章首先对《民法典》中夫妻共同债务的相关条款进行解读,分析其相较于以往法律的变化和进步。
接着,本文将探讨夫妻共同债务的认定标准,以及在实际操作中如何区分夫妻共同债务和个人债务。
本文还关注《民法典》在处理夫妻共同债务方面的创新之处,如对夫妻共同债务的举证责任进行了重新分配,以及对夫妻共同债务的清偿规则进行了明确规定。
本文还将探讨《民法典》实施后,夫妻共同债务处理在实践中遇到的新问题和挑战,并提出相应的解决建议。
总体而言,本文期望通过对《民法典》中夫妻共同债务规定的深入研究,为法律实践者提供理论参考,同时也为普通民众提供法律知识的普及,以期在法律层面上更好地保护婚姻家庭的合法权益,促进社会和谐与稳定。
二、夫妻共同生活债务的法律界定在《民法典》的框架下,夫妻共同生活债务的法律界定是理解和处理夫妻财产关系的关键。
夫妻共同生活债务,指的是夫妻双方在婚姻关系存续期间,为维持共同生活所产生的债务。
这些债务通常是夫妻双方或一方为了满足家庭日常生活需要、抚养子女、赡养老人等目的而产生的。
《民法典》对于夫妻共同生活债务的法律界定,主要体现在以下几个方面:债务产生的期间:夫妻共同生活债务产生于夫妻关系存续期间。
这意味着,只有当债务是在夫妻结婚之后至离婚或一方去世之前产生的,才可能被认定为夫妻共同生活债务。
债务的目的:债务必须是为了夫妻共同生活或者履行抚养、赡养等法定义务而产生的。
这包括但不限于购买日常生活用品、支付医疗费用、教育费用等。
债务的性质:夫妻共同生活债务通常是非合同债务,即不涉及夫妻双方与其他民事主体的合同关系。
这类债务往往是基于夫妻之间的共同生活关系而产生的法定债务。
债务的认定:在司法实践中,法院通常会根据债务的具体情况,结合夫妻双方的收入、财产状况、家庭生活需求等因素,综合判断债务是否属于夫妻共同生活债务。
丈夫欠债妻子要不要还?夫妻个人债务如何认定?现实生活之中,我们经常可以看到,一个家庭之中,丈夫有可能因为做生意而欠下一屁股债务,又或者是因为赌博而欠下巨额债务,这个时候就会导致很多纠纷的发生。
那么,丈夫欠债妻子要不要还和夫妻个人债务如何认定?下面让我们了解一下吧!一、丈夫欠债妻子要还吗?我国婚姻法司法解释(二)第二十四条的规定是,债权人就婚姻关系存续期间夫妻一方以个人名义所负债务主张权利的,应当按夫妻共同债务处理。
但夫妻一方能够证明债权人与债务人明确约定为个人债务,或者能够证明属于婚姻法第十九条第三款规定情形的除外。
该条虽推定婚姻关系存续期间所发生的债务为夫妻共同债务,但同时还规定了例外情形,即婚姻法第十九条第三款“夫妻对婚姻关系存续期间所得财产约定归各自所有的,夫或妻一方对外所负债务,第三人知道该约定的,以夫或妻一方所有的财产清偿”之规定。
该款规定的例外情形是否存在,需要通过当事人双方的起诉抗辩、法庭审理、举证质证等诉讼程序,最终由法院作出裁判进行认定,显然在执行程序中是不能认定该例外情形是否存在。
因此在执行程序中依据婚姻法及司法解释径行认定夫或妻一方作为共同债务人承担连带责任,从而追加夫或妻一方作为被执行人缺乏法律依据,不应直接追加被执行人配偶为被执行人,而应当告知债权人另行起诉,在取得针对被执行人配偶的执行依据后合并进行。
二、夫妻个人债务怎么认定?夫妻个人债务一般是指男女一方在婚前所欠的债务,婚后与共同生活无关的为满足个人欲望而挥霍享受所负的债务。
根据司法解释的规定,个人债务主要包括以下内容:1、夫妻双方约定由个人负担的债务,但以逃避债务为目的的除外;2、一方未经对方同意,擅自资助与其没有扶养义务的亲朋所负的债务;3、一方未经对方同意,独自筹资从事经营活动,其收入确未用于共同生活所负的债务;4、其他应由个人承担的债务。
对于夫妻单独所负的债务,应由本人以个人财产清偿,如果负债一方确无实力偿还的,也可以说服他方代为偿还,但必须以自愿为原则,不得强制一方为他方清偿债务。
丈夫欠债妻子是否有责任还?丈夫欠债妻子偿还一、丈夫欠下的债务妻子需要偿还吗一、丈夫欠下的债务妻子需要偿还吗是共同债务的需要偿还。
1、夫妻双方共同签名或者夫妻一方事后追认等共同意思表示所负的债务,以及夫妻一方在婚姻关系存续期间以个人名义为家庭日常生活需要所负的债务,属于夫妻共同债务。
2、夫妻一方在婚姻关系存续期间以个人名义超出家庭日常生活需要所负的债务,不属于夫妻共同债务;但是,债权人能够证明该债务用于夫妻共同生活、共同生产经营或者基于夫妻双方共同意思表示的除外。
3、根据《民法典》根据一千零八十九条,离婚时,夫妻共同债务应当共同偿还。
共同财产不足清偿或者财产归各自所有的,由双方协议清偿;协议不成的,由人民法院判决。
一千零六十五条第三款“夫妻对婚姻关系存续期间所得的财产约定归各自所有,夫或者妻一方对外所负的债务,相对人知道该约定的,以夫或者妻一方的个人财产清偿”。
一千零六十四条规定。
二、夫妻个人债务怎么认定1、夫妻双方约定由个人负担的债务,但以逃避债务为目的的除外;2、一方未经对方同意,擅自资助与其没有扶养义务的亲朋所负的债务;3、一方未经对方同意,独自筹资从事经营活动,其收入确未用于共同生活所负的债务;4、其他应由个人承担的债务。
5、对于夫妻单独所负的债务,应由本人以个人财产清偿,如果负债一方确无实力偿还的,也可以说服他方代为偿还,但须以自愿为原则,不得强制一方为他方清偿债务。
但是,以个人名义所负的债务,确实用于维持家庭共同生活的,应属共同债务。
对于夫妻双方在婚姻关系存续期间所得的财产约定归各自所有的,夫或妻一方对外所负的债务,不能对抗第三人。
如果第三人不知道约定,仍以夫妻共同债务处理。
第三人知道该约定的,才以夫或妻一方所有的财产清偿。
二、丈夫欠债妻子是否应该偿还一、丈夫欠债妻子是否应该偿还丈夫欠债妻子是否要还视情况而定。
1、如果丈夫是无民事或者限制民事行为能力人的,所欠债务由配偶偿还。
2、如果丈夫是完全民事行为能力人的,丈夫所欠债务用于家庭日常生活的,属于共同债务,妻子应当偿还。
《最高人民法院关于审理涉及夫妻债务纠纷案件适用法律有关问题的解释》规定之“夫妻共同债务”解析《最高人民法院关于审理涉及夫妻债务纠纷案件适用法律有关问题的解释》是中国法院在审理夫妻债务纠纷案件时所适用的规定,其中涉及了夫妻共同债务的相关规定。
夫妻共同债务是指夫妻双方在婚姻关系存续期间共同承担的债务,这些债务在离婚后依然需要夫妻双方共同承担。
下面我们将对该解释中关于夫妻共同债务的规定进行解析。
根据该解释,夫妻共同债务是指夫妻双方在婚姻存续期间共同承担的债务。
这意味着只有在夫妻关系存在的情况下,所承担的债务才能被认定为夫妻共同债务。
如果夫妻关系已经解除,那么离婚后所产生的债务不再被认定为夫妻共同债务。
这一点在司法实践中具有重要意义,可以帮助区分夫妻共同债务和离婚后个人债务,从而明确责任的归属。
该解释规定了夫妻共同债务的范围。
夫妻共同债务包括因夫妻一方经营需求的生产、经营活动中产生的债务,即共同的经济活动所产生的债务;因夫妻一方日常生活和教育子女的需要所产生的债务,即共同的家庭生活所产生的债务。
这些债务是夫妻双方共同承担的,因此在离婚后依然需要夫妻双方共同承担责任。
这一规定确认了夫妻在婚姻关系中的经济合作关系,并将这种合作关系延续到了离婚后,保障了婚姻关系解除后双方的合法权益。
该解释还规定了夫妻共同债务的确认标准。
夫妻共同债务应当按照合同约定或者从事生产、经营、家务等活动的实际需要确定。
这一规定充分考虑了婚姻关系中双方的实际活动和合作情况,对夫妻共同债务的确定提供了明确的标准。
根据实际情况确定夫妻共同债务,有利于保障双方的合法权益,避免出现不公平的情况。
该解释还规定了夫妻共同债务的承担方式。
夫妻离婚后,对共同债务的承担应当由离婚协议或者人民法院判决确定。
如果双方不能协商一致,需要法院进行判决,以保障双方的合法权益。
这一规定在实际适用中具有指导意义,能够有效解决离婚后夫妻共同债务的承担问题,维护法律的公平和正义。
夫妻共同债务认定和清偿规则研究夫妻共同债务认定和清偿规则研究引言:夫妻关系中的共同债务关系是家庭经济管理中的重要组成部分。
随着社会发展和经济全球化趋势的深入,夫妻共同债务的认定和清偿问题日益凸显。
本文从法律和社会角度对夫妻共同债务的概念、认定和清偿规则进行深入研究,旨在为夫妻共同债务的认定和清偿提供有益的参考。
一、夫妻共同债务的概念夫妻共同债务是指夫妻双方在婚姻关系中承担的共同债务。
这种债务既可以是由夫妻共同签署的借款协议或担保合同,也可以是由其中一方个人在夫妻关系中所负担的债务,因婚姻关系的存在,另一方也需要承担连带责任的债务。
夫妻共同债务可以是金融借款、企业经营债务等各种形式,一般是指日常家庭生活和发展所需要的必要支出。
二、夫妻共同债务的认定夫妻共同债务的认定既涉及到夫妻关系的法律属性,也涉及到具体债权债务关系的事实成立。
从法律属性上讲,夫妻共同债务是婚姻关系中的特殊债权债务关系。
根据婚姻法的规定,夫妻共同债务应根据平等自愿、互助互利、公平合理的原则确定。
夫妻共同债务的认定还需要参考合同法、担保法等相关法律规定。
具体债权债务关系的事实成立需要考虑债务的产生原因、资金的来源、还款的历程等多个因素。
三、夫妻共同债务的清偿规则夫妻共同债务的清偿规则包括清偿顺序、清偿方式和清偿责任。
首先是清偿顺序的规定。
根据我国债权清偿顺序的规定,夫妻共同债务在清偿时应优先偿还与债务相关的利益归属方,再按照法定顺序偿还其他债权人。
其次,清偿方式应根据债权债务的性质和夫妻双方的经济能力进行选择,可以是一次性偿还、分期偿还或提供担保等方式。
最后,夫妻共同债务的清偿责任一般为连带责任,即夫妻双方共同承担债务的偿还责任。
四、夫妻共同债务认定和清偿规则的争议与完善在实践中,夫妻共同债务的认定和清偿规则存在一定的争议和困难。
一方面,夫妻在婚姻关系中的经济纠纷和债务争议较为复杂,需要综合考虑婚姻法、合同法等多个法律法规的规定。
另一方面,夫妻共同债务的认定和清偿规则在实施中也存在一定的难度,需要在实际操作中不断完善和提升。
婚姻法第四十一条解释:【夫妻共同债务】第41条离婚时,原为夫妻共同生活所负的债务,应当共同偿还。
共同财产不足清偿的,或财产归各自所有的,由双方协议清偿;协议不成时,由人民法院判决。
【解释】一、条文内容介绍本条是关于夫妻双方对外所负共同债务和个人债务离婚时的清偿问题的一般规定。
夫妻共同债务,是指为夫妻共同生活所负的债务和夫妻共同生产、经营所负的债务。
夫妻个人债务,是指以个人名义所负的与夫妻共同生活无关的债务。
1.为共同生活所负的债务,以共同财产偿还。
为共同生活所负的债务也即夫妻共同债务,包括因购置生活用品、修建或购置住房所负的债务,履行抚养教育和赡养义务、治疗疾病所负的债务,从事双方同意的文化教育、文娱体育活动所负的债务,以及其他在日常生活中发生的应当由夫妻双方负担的债务。
为夫妻共同生产、经营所负的债务,包括双方共同从事工商业或农村承包经营所负的债务,购买生产资料所负的债务,共同从事投资或者其他金融活动所负的债务,在以上的经营活动中所应交纳的税收,经双方同意由一方经营且其收入用于共同生活所负的债务等。
2.共同债务的具体清偿。
对于夫妻共同债务的清偿,清偿的顺序为:首先用夫妻共同财产清偿。
其次,夫妻共同财产不足以清偿时,以各自法定个人所有或约定个人所有的财产予以清偿,以保护其债权人的利益。
如果没有夫妻个人财产或个人财产不足时,方可以承诺日后清偿。
如何由夫妻的个人财产加以清偿或承诺的比例首先由夫妻进行协商。
协商可以在调解过程中进行,也可以在其他时间地点进行。
由人民法院将协商的结果记载在调解书中。
在夫妻双方协商不成的情况下,由人民法院判决。
人民法院可以根据双方的财产状况、教育程度、收入水平等综合情况进行判决。
3.个人债务由个人财产清偿个人债务是指以个人名义所负的与夫妻共同生活无关的债务。
个人债务一般包括婚前购置财产所负的债务及其他婚前个人债务;婚后一方未经对方同意,擅自资助与其没有抚养义务的亲友所负的债务;一方未经对方同意,独自筹资从事经营活动,其收入确未用于共同生活所负的债务;虽发生于夫妻共同生活中但双方约定由个人负担的债务,但该约定不得规避法律,等等。
《民法典》第一千二百四十九条规定了哪些内容呢?我们需要了解《民法典》的内容和背景。
《民法典》是我国自1949年建国以来颁布的首部综合性民法典,于2021年1月1日正式施行。
它包括了《婚姻家庭编》、《物权编》、《侵权责任编》、《合同编》、《继承编》和《侵权责任编》,其中第一千二百四十九条属于《婚姻家庭编》。
第一千二百四十九条规定了关于夫妻共同债务的内容。
它规定,夫妻一方经营的经营性债务,应当由另一方负责清偿。
但是,经营性债务明显超过婚姻关系财产总额的,超过部分由经营人承担。
这一条款的出台,体现了对夫妻共同债务关系的立法规范。
它的出台,为夫妻双方在经营过程中出现债务问题提供了法律依据,有助于明确夫妻双方在经营中的责任和义务,维护了家庭成员的合法权益。
在现实生活中,这一条款的适用也会涉及到一些具体的情况,比如夫妻一方未经另一方同意而进行的经营活动,债务的用途和金额等问题。
在具体案例中,必须结合《民法典》的其他相关条款和解释,以及相关的司法解释和裁判文书进行综合分析和判断。
对于这一条款,我个人的理解是,它有助于维护婚姻关系中的公平和公正,同时也加强了法律对家庭经营中的债务问题的规范和约束,为家庭成员的利益保护提供了制度保障。
但是在实际应用中,也需要更多的具体案例和司法实践的指导,以便更好地适用于不同的情况。
通过对《民法典》第一千二百四十九条的解释,我们可以看到立法对夫妻共同债务关系的重视和维护,也为我们提供了更深入的思考和探讨的空间。
希望通过更多的研究和实践,能够使这一条款的适用更加贴近实际,为社会和家庭关系的和谐发展提供更好的法律支持。
总结回顾,本文围绕《民法典》第一千二百四十九条展开了深入的探讨,对其内容进行了解释和分析,并结合个人观点对其意义进行了阐述。
希望通过这篇文章的阅读,能够更好地理解和应用这一条款,也能够引发更多对法律和家庭关系的思考和讨论。
《民法典》第一千二百四十九条的解释,是一个重要的法律规定,它对夫妻共同债务关系具有重要的指导和约束作用。
夫妻共同债务的认定标准
夫妻共同债务是指在婚姻关系存续期间,夫妻一方或双方共同承担的债务。
认定夫妻共同债务的标准可能会因国家法律、地区法规以及具体案例而有所不同。
以下是一般情况下用于认定夫妻共同债务的一些标准,但请注意,这些标准可能会因地区和国家而有所不同:
1. 债务产生时间:若债务是在婚姻存续期间产生的,且在债务产生时夫妻关系已存在,通常被认定为夫妻共同债务。
2. 债务性质:债务的性质可能影响认定夫妻共同债务的标准。
例如,用于家庭生活、共同财产等债务可能更容易被认定为夫妻共同债务。
3. 债务用途:若债务用于夫妻共同生活和家庭支出,可能更容易被认定为夫妻共同债务。
4. 双方共同承担:若夫妻双方共同承担了债务的还款责任,可能更容易被认定为夫妻共同债务。
5. 债务登记:债务登记在双方名下,特别是联名账户、共同借款文件等,可能被认为是夫妻共同债务的证据。
6. 债务利益关联:若债务的目的与夫妻双方的共同利益相关,可能更容易被认定为夫妻共同债务。
7. 法律规定:根据不同国家或地区的婚姻法和债务法,可能存在特定的规定来认定夫妻共同债务。
需要注意的是,每个地区和国家的法律规定都有所不同,因此实际情况可能会因具体法律和案例而有所不同。
如果您面临夫妻共同债务的问题,建议咨询专业的法律顾问,以便了解适用于您的地区和情况的具体法律规定。
夫妻共同债务及个人债务的认定
(一)夫妻共同债务及个人债务的认定
1、夫妻共同债务、个人债务的认定原则及范围
(1)《婚姻法》的相关规定:
a 《婚姻法》第四十一条:离婚时,原为夫妻共同生活所负的债务,应当共同偿还。
共同财产不足清偿的,或财产归各自所有的,由双方协议清偿;协议不成时,由人民法院判决。
b 《婚姻法》第十九条第三款:夫妻对婚姻关系存续期间所得的财产约定归各自所有的,夫或妻一方对外所负的债务,第三人知道该约定的,以夫或妻一方所有的财产清偿。
(2)司法解释所确定的推定规则:
a 婚姻法解释二第二十三条:债权人就一方婚前所负个人债务向债务人的配偶主张权利的,人民法院不予支持。
但债权人能够证明所负债务用于婚后家庭共同生活的除外。
b 婚姻法解释二第二十四条:债权人就婚姻关系存续期间夫妻一方以个人名义所负债务主张权利的,应当按夫妻共同债务处理。
但夫妻一方能够证明债权人与债务人明确约定为个人债务,或者能够证明属于婚姻法第十九条第三款规定情形的除外。
c 最高人民法院《关于人民法院审理离婚案件处理财产分割问题的若干具体意见》第17条:夫妻为共同生活或为履行抚养、赡养义务等所负债务,应认定为夫妻共同债务,离婚时应当以夫妻共同财产清偿。
下列债务不能认定为夫妻共同债务,应由一方以个人财产清偿:
(1)夫妻双方约定由个人负担的债务,但以逃避债务为目的的除外。
(2)一方未经对方同意,擅自资助与其没有抚养义务的亲朋所负的债务。
(3)一方未经对方同意,独自筹资从事经营活动,其收入确未用于共同生活所负的债务
(4)其他应由个人承担的债务。
d 《民通意见》第43条:在夫妻关系存续期间,一方从事个体经营或者承包经营的,其收入为夫妻共有财产,债务亦应以夫妻共有财产清偿。
e 婚姻法解释三草案第十八条离婚时,夫妻一方主张婚姻关系存续期间以个人名义所负债务由双方共同偿还的,举债一方应证明所负债务基于夫妻合意或用于夫妻共同生活、经营。