解剖生理学基础—第四章 神经系统讲解
- 格式:ppt
- 大小:16.19 MB
- 文档页数:8
人体解剖学中的神经系统神经系统是人体中至关重要的组织系统之一,它负责传递神经信号、控制身体各部分的运动和感觉,并协调人体的各种生理过程。
本文将介绍人体解剖学中的神经系统,包括它的结构、功能以及与其他身体系统的关联。
一、中枢神经系统中枢神经系统由大脑和脊髓组成。
大脑是人体最重要的控制中心,由脑干、小脑、大脑半球和丘脑等组成。
脑干负责调节呼吸、循环和消化等基本功能;小脑控制肌肉协调和平衡;大脑半球是思维、记忆和感觉的中心;丘脑参与调节体温和内分泌功能。
脊髓贯穿于脊柱内,是中枢神经系统的延伸,负责传递大脑发出的神经信号和控制身体的运动。
二、周围神经系统周围神经系统由脑脊液(脑脊髓液)、脑神经和脊神经组成。
脑脊液充当着护理和支持中枢神经系统的重要角色,它环绕在脑脊髓空腔中,提供机械支撑和保护。
脑神经直接从大脑和脑干发出,并分布到身体的各个部分,其功能范围广泛,包括呼吸、咀嚼、听力、视觉和平衡等。
脊神经则是从脊髓发出,负责传递身体各部分的感觉和运动信号。
三、神经元神经元是神经系统的基本单位,也被称为神经细胞。
每个神经元由细胞体、树突、轴突和突触组成。
细胞体是神经元的核心,其中包含细胞核和其他细胞器;树突是短小的突起,负责接受其它神经细胞传来的信号;轴突是较长的突起,负责将神经信号传递给其他神经细胞;而突触则是神经元之间的连接点,用于信号传递。
四、神经传递和神经调节神经传递是指神经信号在神经系统中的传递过程。
当神经信号经过神经元的树突传入神经元细胞体时,细胞体受到刺激,产生电化学信号。
信号随后通过轴突传出,并通过突触将信号传递给另一个神经元。
这种传递过程依赖于神经递质,它是一种化学物质,通过突触传递信号到另一个神经元。
神经调节是指神经系统对身体各个器官和系统进行调控的过程。
通过神经传递,中枢神经系统可以调节和协调身体的运动、感觉、内分泌、循环和消化功能等。
这种调控通过神经元之间的连接和神经递质的作用来实现。
人体解剖学神经系统人体的神经系统是人体内最为复杂的一个系统之一,它主要由中枢神经系统和周围神经系统两大部分组成。
本文将对人体解剖学的神经系统进行详细介绍,包括神经系统的组成、功能以及常见的神经系统相关的疾病等。
神经系统的组成人类神经系统主要由中枢神经系统和周围神经系统两部分组成。
中枢神经系统中枢神经系统是指位于脑和脊髓内的神经系统,包括大脑、小脑、脊髓和脑脊液。
大脑是人类思维和行为的指挥中心,大脑被分为左右半球,各个半球之间有大脑半球间沟。
小脑主要负责平衡、协调人体的运动,脊髓是人体最主要的控制中心之一,它连接了大脑和周围神经系统。
而脑脊液则是脑和脊髓中的液态,它有着保护脑和脊髓的作用。
周围神经系统周围神经系统是指位于脑和脊髓之外的神经系统,主要由神经组织和神经组织支配的器官和肌肉组成。
周围神经系统分为两种类型:感觉神经和运动神经。
感觉神经负责向大脑传递身体上各种感觉信息,如痛感、视觉和听觉等。
而运动神经则负责控制身体的运动,从而使我们能够自由地行走、踢球或乒乓球等。
神经系统的功能人类神经系统的功能包括六个方面:感受、传导、分布、控制、整合和调节。
•感受:人体通过感受器感受外界信息,包括温度、压力、声音、光线、化学和机械刺激等。
•传导:感知到的信息在神经元之间传递,以进行人体的内部通信。
•分布:神经系统通过周围神经系统将信息传递到身体各部分。
•控制:神经系统通过控制运动神经,调节人体的运动和生理活动。
•整合:中枢神经系统对外界信息进行处理,从而形成初步的感知与思考。
•调节:神经系统可以对人体的各种机能进行调整和影响,从而保持人体的稳定状态。
神经系统相关的疾病神经系统相关的疾病种类很多,包括脑部和神经系统的炎症、肿瘤、脑震荡、脑血管意外、运动神经障碍、神经肌肉疾病等。
其中一些疾病比较严重,例如帕金森氏症、阿尔茨海默病、多发性硬化等,严重影响了患者的生活质量以及生命安全。
神经系统是人类身体内最为复杂、也是最为神奇的一个系统之一,它由中枢神经系统和周围神经系统两大部分组成。
神经系统解剖学与生理学基础知识神经系统是组成我们的身体最为复杂的系统之一,它通过一系列精细的过程控制我们的各种行为、动作和感觉。
神经系统中,大脑、脊髓和周围神经系统起到了非常重要的作用。
神经系统解剖学与生理学是研究神经系统结构和功能的重要基础,本文将介绍神经系统解剖学与生理学的基础知识。
一、神经系统结构神经系统可以分为中枢神经系统和周围神经系统两部分。
中枢神经系统包括大脑和脊髓,负责处理和传递信息。
周围神经系统包括神经根、神经丛、神经节和神经纤维,负责将信息传递到身体各个部分。
在中枢神经系统中,大脑分为两个半球,左右两个半球互相对称并控制身体的相应侧面。
大脑受到损伤会影响身体不同的部分,例如左半球损伤会影响右侧身体的活动和感觉。
脊髓贯穿于整个脊柱的内部,作为中枢神经系统的重要部分,它负责将信息传递到大脑,同时也可以作出自主反应。
周围神经系统包括神经根、神经丛、神经节和神经纤维。
神经根通过椎管进入脊髓,将信息从身体传递到中枢神经系统。
神经丛和神经节是神经纤维的集合,其中神经节含有神经元细胞体。
神经纤维连接身体的不同部位,负责将中枢神经系统的信息传递到肌肉、腺体和其他神经元。
二、神经系统功能神经系统的功能分为感觉功能、中枢功能和运动功能。
感觉功能负责接收身体内部和外部环境的信息,包括感觉器官的刺激,例如皮肤的轻触、视觉的光线和声音的震动。
中枢功能负责分析和处理感觉信息,并作出相应的反应。
运动功能则负责将反应信息传递到肌肉和腺体,使身体做出相应的动作和反应。
神经系统有许多调节和控制身体的生理过程。
例如,自主神经系统负责控制身体的自主功能,例如呼吸、心跳和消化。
感觉系统可以调节体温和公路的滑动,从而保持体内环境的稳定性。
三、神经系统的组成和功能神经元是神经系统的基本组成,是能够接收和传递信息的功能单位。
神经元含有神经元体、轴突和树突。
神经元体能够接收信息,并通过树突将信息传递给轴突。
轴突通过神经纤维将信息传递到其他神经元、肌肉或腺体。
生理学课件神经系统(完整)一、引言神经系统是人体最重要的系统之一,负责传递、处理和储存信息,以协调和控制人体的各种生理活动。
本课件旨在介绍神经系统的基本结构和功能,以及神经信号的产生、传递和处理过程。
通过学习本课件,您将了解神经系统的工作原理,以及如何保持神经系统的健康。
二、神经系统的基本结构1.神经元神经元是神经系统的基本单位,负责传递神经信号。
神经元由细胞体、树突、轴突和突触组成。
细胞体包含细胞核和细胞质,负责维持神经元的生命活动。
树突是神经元的输入部分,负责接收来自其他神经元的信号。
轴突是神经元的输出部分,负责将神经信号传递给其他神经元或靶细胞。
突触是神经元与其他神经元或靶细胞之间的连接点,负责传递神经信号。
2.神经纤维神经纤维是由神经元的轴突或树突组成的纤维状结构,负责传递神经信号。
神经纤维分为有髓鞘和无髓鞘两种类型。
有髓鞘神经纤维的传递速度较快,主要负责传递长距离的神经信号。
无髓鞘神经纤维的传递速度较慢,主要负责传递短距离的神经信号。
3.神经网络神经网络是由大量神经元和神经纤维组成的复杂网络,负责传递和处理神经信号。
神经网络分为中枢神经系统和周围神经系统。
中枢神经系统包括大脑和脊髓,负责处理和储存信息。
周围神经系统包括脑神经和脊神经,负责传递信息。
三、神经信号的产生和传递1.静息电位静息电位是神经元在静息状态下的电位差,一般为-70毫伏。
静息电位的存在是由于神经元细胞膜对离子的选择性通透性。
细胞膜内外的离子浓度差导致离子通过细胞膜,形成静息电位。
2.动作电位动作电位是神经元在兴奋状态下的电位变化,用于传递神经信号。
当神经元接收到足够的刺激时,细胞膜上的离子通道打开,导致离子流动,使细胞内外的电位迅速反转。
这个过程称为动作电位的产生。
动作电位在神经纤维上以电信号的形式传递,速度可达每秒数十米。
3.突触传递突触传递是神经信号在神经元之间的传递过程。
当动作电位到达神经元的轴突末端时,突触前膜释放神经递质,神经递质通过突触间隙作用于突触后膜,导致突触后膜上的离子通道打开,产生新的动作电位。
神经系统解剖学和生理学的基础知识一. 神经系统解剖学基础知识神经系统解剖学是研究人体神经系统结构和组织的学科。
神经系统是控制和协调人体各种生理功能的关键系统,它包括中枢神经系统和周围神经系统。
在深入了解神经系统的功能之前,我们首先需要掌握一些基础的解剖学知识。
1. 中枢神经系统(1) 大脑:大脑是人体最复杂、最重要的器官之一。
它被分为左右两半球,每个半球又分为额叶、顶叶、颞叶和枕叶等区域。
大脑负责感觉、思考、判断和意识等高级活动。
(2) 小脑:小脑位于颅后窝内,主要控制肌肉协调和平衡。
(3) 脑干:脑干连接大脑和脊髓,包括中脑、桥脑和延髓。
它承载着重要的生命活动如呼吸、循环等功能,并具有处理感觉信息和运动调节的作用。
(4) 脊髓:脊髓是延伸于脑干的结构,由神经纤维组成,是传递神经信号的主要通道。
它起到连接大脑和周围神经系统的作用。
2. 周围神经系统(1) 自主神经系统:自主神经系统分为交感神经系统和副交感神经系统。
交感神经系统负责应对紧急情况下的“战斗或逃跑”反应,而副交感神经系统参与体内恢复平衡和正常功能。
(2) 脑脊液:脑脊液是一种透明液体,充当了大脑和脊髓的缓冲媒介以及营养物质的传递渠道。
它包裹在中枢神经系统结构周围,并通过蛛网膜下隙流动。
3. 神经元神经元是构成神经系统基本单位的细胞类型。
它具有接受、传递和处理信息的能力。
一个完整的神经元通常由细胞体、树突、轴突和突触等部分组成。
树突接收来自其他神经元的信号,而轴突将信号传递给其他神经元。
神经元之间的连接形成了复杂的神经网络,这些网络负责调节和控制各种生理功能,包括感觉、运动和认知等。
二. 神经系统生理学基础知识神经系统生理学研究神经系统如何运作以执行特定功能。
它涉及到多个概念和过程,包括神经信号传递、神经递质、突触传递和感觉处理等。
1. 神经信号传递当神经元受到刺激时,会产生和传递电化学信号。
这些信号沿着神经细胞的轴突传导,并通过突触将信息传递给其他神经元或目标组织。
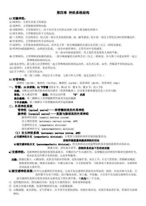
第四章神经系统结构12对脑神经:(1)嗅神经:主要负责鼻子的嗅觉。
(2)视神经:主管眼睛的视物功能。
(3)动眼神经:主管眼球向上、向下向内等方向的运动和上睑上提及瞳孔的缩小。
(4)滑车神经:主管眼球向外下方的运动。
(5)三叉神经:分为两部分,较大的一部分负责面部的痛、温、触等感觉;较小的一部分主管吃东西时的咀嚼动作。
(6)外展神经:主管眼球向外方向的运动。
(7)面神经:主管面部表情肌的运动,此外还主管一部分唾液腺的分泌以及舌前三分之二的味觉感觉。
(8)听神经=前庭蜗神经:由两部分组成,一部分叫做听神经,主管耳对声音的感受。
另一部分叫做前庭神经,其主要作用是保持人体的平衡。
(9)舌咽神经:主管咽喉部粘膜的感觉,一部分唾液腺的分泌和舌后三分之一的味觉,亦与第十对迷走神经一起主管咽喉部肌肉的运动。
(10)迷走神经:除与第九对舌咽神经一起主管咽喉部肌肉的运动外,还负责心脏、血管、胃肠道平滑肌的运动。
(11)副神经:主要负责转颈、耸肩等运动。
(12)舌下神经:主管舌肌运动。
(一嗅二视三动眼,四划五叉六外展,七面八听九舌咽,迷走及副舌下全。
)31对脊神经:颈神经(C1-C8)、胸神经(T1-T12)、腰神经(L1-L5)、仙骨神经(S1-5)、尾骨神经(Co1)一、脊髓:24块脊椎;31节脊髓(颈8节;胸12节;腰5节;骶5节;尾1节)功能:分配运动纤维至机体的效应器官(肌肉和腺体),以及集合躯体感觉信息上传至大脑。
背根:传入感觉纤维腹根:传出运动纤维“H”灰质高位截瘫:第二胸椎以上的脊髓横贯性病变引起的截瘫下半身截瘫:第三胸椎以下的脊髓损伤所引起的截瘫二、外周神经系统脊神经 (spinal nerve)——和脊髓相连的外周神经脑神经 (cranial nerve)——直接与脑相连的外周神经躯体神经系统 (somatic nervous system)自主神经系统 (autonomic nervous system, ANS)交感神经分支 (sympathetic division)副交感神经分支 (parasympathetic division)(1)自主神经系统(autonomic nervous system, ANS)a)交感神经分支 (sympathetic division):主要参与消耗机体所存储的能量活动。
人体解剖学中的神经系统结构神经系统是人体内控制和协调各种生理功能的重要系统之一。
它由大脑、脊髓和周围神经组成,作为人体的信息传递和处理中枢。
本文将深入探讨人体解剖学中神经系统的结构及其功能。
一、中枢神经系统中枢神经系统是人体神经系统的核心,由大脑和脊髓组成。
1.大脑结构大脑是神经系统的控制中心,分为脑干、小脑和大脑半球。
脑干负责控制基本的生理功能,如呼吸、心跳和血压调节。
小脑主要负责协调和调节肌肉的运动。
大脑半球是大脑最大的部分,分为左右两个半球。
它们负责感知、思维、学习和记忆等高级功能。
2.脊髓结构脊髓位于脊柱内,是中枢神经系统与周围神经系统之间的连接器。
脊髓通过传递神经信号实现大脑与周围各个部位的交流。
它也负责一些简单的反射动作,如腿部的踢蹬。
二、周围神经系统周围神经系统是将中枢神经系统与身体各部位连接在一起的桥梁,它包括脑神经和脊神经两部分。
1.脑神经脑神经是从大脑和脑干发出的一组神经,主要分布在头部和颈部。
它们负责控制头部和颈部的感觉和运动,如面部表情、咀嚼和眼球运动等。
2.脊神经脊神经是从脊髓发出的一组神经,分布在全身。
脊神经共有31对,每对都与脊髓的一个节段相连。
它们负责传递身体各部位的感觉和运动信号。
其中,8对颈神经连接到颈部和上肢,12对胸神经连接到胸部,5对腰神经连接到腰部和下肢,5对骶神经连接到骨盆和下肢,还有1对尾神经连接到骶骨上。
三、神经元与神经纤维神经系统的基本单位是神经元。
神经元具有感受、传导和传递神经信号的功能。
它们由细胞体、树突、轴突和突触组成。
1.细胞体细胞体是神经元的主要部分,包含核和细胞器。
它负责合成和储存大量神经递质,以传递信号。
2.树突树突是细胞体的突出部分,用来接收其他神经元传递过来的信号。
3.轴突轴突是神经元的延伸部分,负责将信号传递到其他神经元或效应器(如肌肉)。
4.突触突触是神经元之间的连接点,它们通过神经递质的释放和重新吸收来传递信号。
神经纤维是一组轴突的集合,根据直径和髓鞘的有无可分为不同类型。
人体解剖学神经系统笔记
一、神经系统概述
神经系统是人体内起主导作用的系统,由脑、脊髓和神经组成,负责调节和管理人体各器官和系统的活动,以维持人体内环境的稳定和适应外界环境的变化。
神经系统分为中枢神经系统和周围神经系统两部分。
二、中枢神经系统
中枢神经系统包括脑和脊髓,是神经系统的核心部分,负责处理和整合来自身体各部分的信息,并控制身体的运动。
1. 脑
脑是中枢神经系统的控制中心,由大脑、小脑、脑干和间脑等部分组成。
大脑负责思考、感觉、运动、学习和记忆等功能;小脑负责协调身体的运动;脑干负责基本生命活动的调节;间脑则参与情感和内分泌的调节。
2. 脊髓
脊髓是脑与身体各部分之间的主要通道,传递大脑对身体的控制信息和身体对大脑的感知信息。
脊髓还包含了许多反射回路,能够在短时间内对刺激作出反应。
三、周围神经系统
周围神经系统包括各种神经和神经节,负责将脑和脊髓与身体各部分联系起来。
周围神经系统可以分为躯体神经系统和自主神经系统。
1. 躯体神经系统
躯体神经系统负责管理身体的皮肤、肌肉和骨骼等部分的运动,以及感知外界的刺激。
躯体神经系统的神经元位于脊髓和脑中,通过神经纤维与身体各部分相连。
2. 自主神经系统
自主神经系统负责调节内脏器官的活动,包括交感神经和副交感神经两个系统。
交感神经负责在紧急情况下调动身体的资源,而副交感神经则负责在非
紧急情况下维持身体的正常功能。
自主神经系统的神经元主要位于脊髓和脑干中。
第四单元运动系统、脉管及神经解剖一、骨及关节(一)上颌骨的解剖特点及其生理意义上颌骨位于颜面中部,左右各一,相互对称。
与邻骨连接,参与眶底、口腔顶部、鼻腔底部和侧壁、颞下窝和翼腭窝、翼上颌裂及眶下裂的构成。
1.外形上颌骨形态不规则,可分为一体四突。
上颌体分为前、后、上、内四面;四突分别称为额突、颧突、腭突和牙槽突。
(1)上颌体:前外面有眶下孔、尖牙窝,眶下孔位于眶下缘中点下方约0.5cm处,眶下孔向后、上、外方通入眶下管;后面(颞下面)有颧牙槽嵴、牙槽孔和上颌结节;上面(眶面)有眶下管;内面(鼻面)参与鼻腔外侧壁的构成,有上颌窦裂孔、向前下方的沟与蝶骨翼突和腭骨垂直部相接构成翼腭管。
(2)额突:与额骨、鼻骨和泪骨相接,并参与泪沟的构成。
(3)颧突:与颧骨相接。
(4)腭突:与对侧腭突在中线相接,构成硬腭。
(5)牙槽突(牙槽骨)两侧上颌牙槽突在中线相接,形成牙槽骨弓。
2.牙槽骨解剖名词(1)牙槽骨:系上下颌骨包绕牙根周围的突起部分。
(2)牙槽窝:为牙槽骨容纳牙根的部分。
牙槽窝的形态、大小与所容纳的牙根相适应。
(3)牙槽嵴:牙槽窝的游离缘。
(4)牙槽间隔:两牙之间的牙槽骨。
(5)牙根间隔:多根牙各牙根之间的牙槽骨。
3.上颌窦与牙根尖的关系上颌窦位于上颌骨内,上颌窦的底壁由前向后盖过上颌第二前磨牙到上颌第三磨牙的根尖,与上述牙根尖之间隔以较薄的骨质,甚至无骨质而仅覆以黏膜。
其中以上颌第一磨牙根尖距上颌窦底壁最近,上颌第二磨牙次之,第二前磨牙与第三磨牙再次之。
4.上颌骨的支柱结构上颌骨与咀嚼功能关系密切,在承受咀嚼压力明显的部位,骨质比较厚,形成了对支柱,均下起上颌骨牙槽突,上达颅底。
尖牙支柱颧突支柱翼突支柱(1)尖牙支柱(鼻额支柱):主要承受尖牙区的咀嚼压力,起于上颌尖牙区的牙槽突,上行经眶内缘至额骨。
(2)颧突支柱:主要承受第一磨牙区的咀嚼压力,起于上颌第一磨牙区的牙槽突,沿颧牙槽嵴上行达颧骨后分为两支:一支经眶外缘至额骨,另一支经颧弓至颅底。