科目三16项及注意事项
- 格式:doc
- 大小:27.50 KB
- 文档页数:2
考官提醒科目三这15个注意事项科目三是驾驶员考试中的最后一科,也是最终决定是否能拿到驾驶证的一关。
考试成绩的好坏直接影响着考生是否能够顺利拿到驾驶证。
在科目三考试中,考官通常会向考生提醒一些重要注意事项,以确保考生能够安全地完成考试。
下面将详细介绍科目三考试中的15个注意事项。
1.坐稳安全带:在考试开始前,考生需要确保自己坐稳,并正确系好安全带。
这是驾驶过程中的基本安全要求。
2.调整座椅和镜子:考生需要根据自己的身高和体型,适当调整座椅的位置,以保证驾驶时的舒适性和可视范围。
3.正确把握方向盘:考生需要正确握住方向盘,保持稳定且舒适的驾驶姿势。
同时,握方向盘的力度也要适中,不过于用力。
4.合理使用加速和刹车:考试中需要合理应用加速器和刹车,使行驶平稳而又安全。
5.观察交通信号灯:考生需要细心观察交通信号灯的变化,根据不同的信号,合理决策,确保安全通过路口。
6.观察交叉口和人行横道:考生需要注意观察交叉口和人行横道的情况,确保在安全的情况下通行。
7.保持车距:考生需要保持与前车的安全距离,以便能够及时刹车或变道。
8.控制车速:在城市道路和县乡道路上,考生需要根据道路情况合理控制车速,确保安全驾驶。
9.正确并使用灯光:考生需要在夜间驾驶或能见度较低的情况下,正确打开车灯,并根据需要使用远光灯、近光灯、转向灯等。
10.观察倒车镜和后视镜:在完成倒车、转弯和变道等动作时,考生需要使用倒车镜和后视镜,及时观察周围情况。
11.正确判断车辆间距:在超车或被超车时,考生需要准确判断自己与其他车辆的间距,确保操作安全。
12.让行和礼让:考生需要根据交通规则,在需要让行的情况下及时减速、礼让其他车辆或行人。
13.不闯红灯和不逆行:考生需要在交通信号灯未变为绿灯前,不得强行闯红灯。
同时也要遵守道路的通行规则,不得逆行。
14.注意观察前方和两侧情况:在直行或转弯过程中,考生需要及时观察前方和两侧的交通情况,根据实际情况进行操作。
驾驶员科目三16项必考试项目详细解析1.上车准备新规上车准备就已经是重点。
学员先上车,做好所有准备工作以后,由安全员下达“开始考试”指令,学员听到“开始考试”指令后,然后再下车逆时针(必须逆时针)绕车一周,(注意,现在绕车一周不是自动感应,而是改为手动按钮,学员须按下按钮才能感应,先按右后方感应器,再按左前方感应器),按完后直接上车,以系好安全带为准,开始考试。
2.模拟灯光大家在模拟灯光时一定要仔细听,每个语音播报后再操作,不要抢先操作。
5秒内做出相应的灯光操作,直行通过路口~近光灯,有路灯的的道路上行驶~近光灯,与机动车会车~近光灯,同方向近距离跟车行驶~近光灯,通过急弯,坡路,拱桥,人行横道~远近交替灯,超越前方车辆~远近交替灯,在没有路灯,照明不良的道路上行驶时~远光灯3.起步(请起步继续完成考试)先要转头向后观察,先打左转向灯,踩离合器踩刹车挂一挡,然后抬离合至半离合状态时松手刹,很多学员在起步变道时方向幅度较大,车头没完整过线就自己回方向把转向灯自动带回掉,这样扣一百分。
起步的时候车头没完整过线就回方向,原因有两种,一是后方来车,这情况可停车,也不要回方向,二是学员变道时方向盘幅度调整过大。
4.直线行驶(请保持直线行驶)在讲这段话时,可先微调正方向,尽量目视远方,往远处看容易早发现行驶偏差,如果感觉车辆有偏离行驶路线,可慢慢地动点方向进行修正。
直线行驶可调整方向,速度也不再有要求,但在指令下达以后,在原有的行驶轨迹上,左右不能偏离三十公分。
也不会播报结束直线行驶。
5.档位操作全程评判“速度与档位不匹配”(一档不能超二十,二挡不能超三十五,三挡不能超四十。
反过来就是四挡不能低于二十五,三挡不能低于一十五),一档二档不再有距离限制,只要注意不要超速行驶。
新规可以不使用3档,就全程用1、2档。
6.变更车道(请变更车道)变左打左变右打右转向灯,3秒后才能动方向。
连续变更车道的评判开转向灯三秒以后变完第一道,必须关闭转向灯停顿两秒以上才能重新开启转向,三秒后才能变更下一车道.7.直行通过路口(前方路口直行)新规必须要有明显踩刹车减速,听见前方路口直行的指令时,迅速点刹车。
驾照科目三考试工程及要求1、上车准备:绕车一周,观察车辆外观和周围环境,确认平安。
翻开车门前应观察前方交通情况。
2、起步: 起步前检查车门是否完全关闭,调整座椅、后视镜,系好平安带,检查驻车制动器、挡位,启动发动机。
检查仪表,观察内、外后视镜,侧头观察前方交通情况,开启转向灯,挂挡,松驻车制动,起步。
起步过程平稳、无闯动、无后溜,不熄火。
3、直线行驶:根据道路情况合理控制车速,正确使用挡位,保持直线行驶,跟车距离适当,行驶过程中适时观察内、外后视镜,视线不得离开行驶方向超过2s。
4、加减档位操作:根据路况和车速,合理加减挡,换挡及时、平顺。
5、变更车道:变更车道前,正确开启转向灯,通过内、外后视镜观察前方道路交通情况,确认平安后变更车道,变更车道完毕关闭转向灯。
变更车道时,判断车辆平安距离,控制行驶速度,不得阻碍其他车辆正常行驶。
6、靠边停车:开启右转向灯,通过内、外后视镜观察前方和右侧交通情况。
减速,向右转向靠边,平稳停车。
拉紧驻车制动器,关闭转向灯。
停车后,车身距离道路右侧边缘线或者人行道边缘30cm以内。
7、直行通过路口、路口左转弯、路口右转弯:合理观察交通情况,减速或停车瞭望,根据车辆行驶方向选择相关车道,正确使用转向灯,根据不同路口采取正确的操作方法,平安通过路口。
8、通过人行横道线:减速,观察两侧交通情况,确认平安后,合理控制车速通过,遇行人停车让行。
9、通过学校区域:提前减速至30km/h以下,观察情况,文明礼让,确保平安通过,遇有学生横过马路时应停车让行。
10、通过公共汽车站:提前减速,观察公共汽车进、出站动态和乘客上下车动态,着重注意同向公共汽车前方或对向公共汽车前方有无行人横穿道路。
11、会车:正确判断会车地点,会车有危险时,控制车速,提前避让,调整会车地点,会车时与对方车辆保持平安间距。
12、超车:超车前,保持与被超越车辆的平安跟车距离。
观察左侧交通情况,开启左转向灯,选择合理时机,鸣喇叭或交替使用远近光灯,从被超越车辆的左侧超越。
科目三考试内容及合格标准(一)上车准备1、不绕车一周检查车辆外观及安全状况,不合格;2、打开车门前不观察后方交通情况,不合格。
(二)起步1、制动气压不足起步,不合格;2、车门未关闭起步,不合格;3、起步前,未通过后视镜并向左方侧头,观察左、后方交通情况,不合格;4、启动发动机时,变速器操纵杆未置于空挡(或者P挡),扣10分;5、发动机启动后,不及时松开启动开关,扣10分;6、不松驻车制动器起步,扣10分;7、道路交通情况复杂时起步不能合理使用喇叭,扣10分;8、起步时车辆发生闯动,扣10分;9、起步时,加速踏板控制不当,致使发动机转速过高,扣5分;10、启动发动机前,不调整驾驶座椅、后视镜、检查仪表,扣5分。
(三)直线行驶1、方向控制不稳,不能保持车辆直线运动状态,不合格;2、遇前车制动时不采取减速措施,不合格;3、超过20秒不通过后视镜观察后方交通情况,扣10分;4、不了解车辆行驶速度,扣10分;5、未及时发现路面障碍物,未及时采取减速措施,扣10分。
(四)变更车道1、变更车道前,不通过内、外后视镜观察后方道路交通情况,不合格;2、变更车道时,判断车辆安全距离不合理,妨碍其他车辆正常行驶,不合格;3、连续变更两条以上车道,不合格。
(五)通过路口1、通过路口前未减速慢行,不合格;2、直行通过路口不观察左、右方交通情况,不合格;3、转弯通过路口时,未观察侧前方交通情况或未通过内、外后视镜观察侧、后方交通情况,不合格;4、遇有路通阻塞时进入路口,将车辆停在路口内等候,不合格;5、不按规定避让行人和优先通行的车辆,不合格;6、左转通过路口时,未靠路口中心点左侧转弯,不合格。
(六)通过人行横道线、学校区域和公共汽车站1、不观察左、右方交通情况,不合格;2、不按规定减速慢行,不合格;3、遇行人通过人行横道不停车让行,不合格。
(七)会车1、在没有中心隔离设施或者中心线的道路上会车时,不减速靠右行驶,并与其他车辆、行人或者非机动车未保持安全距离,不合格;2、会车困难时不让行,不合格;3、横向安全间距判断差,紧急转向避让相对方向来车,不合格。
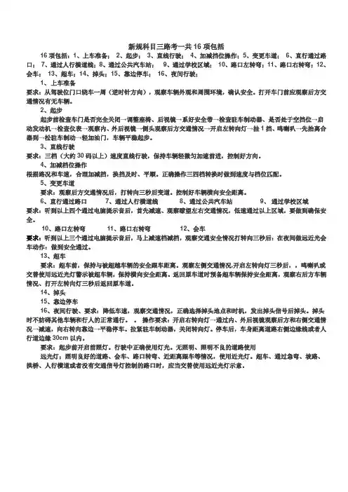
科目三考试共计16项每人每项只考一次,重复的再考时不考核,考满各项就靠边停车。
1、上车准备:上车前确定所有车门是否关闭,上车后“两调一系”,观察仪表确认车状态,若熄火重启时一定要置于空档。
2、模拟灯光:昼考学员考此项,系统会在10项中随机选取3项考评,10项中共有3种灯光使用,分别是远近光交替使用、远光使用、近光使用。
远近光交替使用包括急转、坡道、拱桥、超车、人行横道、没有交通信号灯控制的路口;远光灯包括无照明或照明不良道路、能见度低的道路;近光灯只在会车时使用。
模拟考超车时不使用转向灯。
夜考学员不考模拟灯光,确认考试开始时关闭危险报警灯并开启近光大灯,直接进入考试。
考试全路段没有远光灯使用,只有相应的交替变换灯光或近光灯。
3、起步:只能用1档起步,起步前开启左转向灯时间不能少于3秒,起步要平稳,发动机转速要在600----3000转内;起步时手刹要放到底,否则以上各项都将不合格。
4、人行横道:在听到语音指令或实际横道前,要立即将车速减速到30公里/小时,并使用合理的档位,左右观察通过,限制车速。
5、变更车道:听到指令立即开启左或右转向灯,确保3秒以上,再转动方向盘轧过分道线完成变道,可以驶回或不驶回原车道,不限制车速可以加速。
6、右转弯:车在最右侧车道,进入路口前先开右转向灯,并确保3秒以上,车速必须在30公理/小时内的合理档位,并向左侧瞭望安全通过,可进入各个车道,进入车道时车身要正直,不能骑轧车道线。
7、公交车站:在听到语音指令后,要立即将车速减速到30公理/小时内,并使用合理档位,左右观察通过,限制车速。
8、会车:在听到指令后,将车保持在当前车道内,靠车道右侧车道线直线行驶,车身距离右侧车道线不可大于30厘米,需连续行驶100米以上,可原车速或减速行驶,不能加速。
9、直行路口:在听到指令或实际路口前,要立即将车速减速到30公理/小时内,并使用合理档位,左右观察根据交通信号灯安全通过。
进入路口前的停车线和路口对面的停车线间不可超速。
新规科目三路考一共16项包括16项包括:1、上车准备;2、起步;3、直线行驶;4、加减挡位操作;5、变更车道;6、直行通过路口;7、通过人行横道线;8、通过公共汽车站;9、通过学校区域;10、路口左转弯;11、路口右转弯;12、会车;13、超车;14、掉头;15、靠边停车;16、夜间行驶;1、上车准备要求:从驾驶位门口绕车一周(逆时针方向),观察车辆外观和周围环境,确认安全。
打开车门前应观察后方交通情况有无车辆。
2、起步起步前检查车门是否完全关闭→调整座椅、后视镜→系好安全带→检查驻车制动器、是否处于空挡位→启动发动机→检查仪表→观察内、外后视镜→侧头观察后方交通情况→开启左转向灯→挂1挡、鸣喇叭→先抬离合器到→松驻车制动→轻加油门,车辆平稳起步。
3、直线行驶要求:三档(大约30码以上)速度直线行驶,保持车辆轻微匀加速前进,控制好方向。
4、加减档位操作根据路况和车速,合理加减挡,换挡及时、平顺。
正确操作三四档转换时做到速度与档位匹配。
5、变更车道要求:观察后方交通情况后,打转向三秒后变道。
控制好车辆横向安全距离。
6、直行通过路口7、通过人行横道线8、通过公共汽车站9、通过学校区域要求:听到以上四个通过电脑提示音后,首先减速、观察瞭望左右交通情况,低速通过以上区域,要做到确保安全。
10、路口左转弯11、路口右转弯12、会车要求:听到以上三个通过电脑提示音后,马上减速档减档,观察交通安全情况打转向三秒后:在夜间做远近光会车动作:做到安全通过。
13、超车要求:超车前,保持与被超越车辆的安全跟车距离。
观察左侧交通情况,开启左转向灯三秒后,,鸣喇叭或交替使用远近光灯警示被超车辆,保持横向安全距离。
返回原车道时预备超车辆保持安全距离,观察右后方车辆情况、打开左转向灯三秒后返回原车道。
14、掉头15、靠边停车16、夜间行驶、要求:降低车速,观察交通情况,正确选择掉头地点和时机,发出掉头信号后掉头。
掉头时不妨碍其他车辆和行人的正常通行。
科目三注意事项
1•做模拟,绕车一周
2. 起步:三摸一调一带一灯一喇叭、挂挡、松手刹。
注意起步后3秒要关转向灯
3. 右转弯:打开右转向灯,一定注意行驶中的车辆。
4. 通过人行横道:注意红绿灯,踩刹车
5. 通过学校区域:踩刹车
6. 通过公共汽车站:踩刹车
7. 直行通过路口:踩刹车
8. 直线行驶:注意速度提到35-40之间,方向盘不能摆动
9. 会车路段:提前靠边,踩刹车
10. 掉头路段:转向灯,档位“ 1档,注意行人车辆
11. 超车:超车灯,速度30km/h,打灯3秒后才能转,转后打开右转向灯,3秒后回到原车道
12. 变更车道:打开转向灯(3秒后才能变更车道
13. 自由行驶路段:3档4档变换2次
14. 掉头:左转向灯,档位一定变回1档,注意行驶中的车辆
15. 靠边停车:靠边灯,离边线不能大于30cm,下车动作8个(空挡、拉手刹、松离合、松脚刹、熄火、摸排长、开门、关门。
科目三考试流程及注意事项考试十六项科目流程:上车准备—模拟夜间灯光操作---起步—通过学校区域---直行通过路口---通过人行横道线---路口右转弯—变更车道---直线行驶----掉头---超车---加减档操作----路口左转弯----通过公共汽车站-----会车-----靠边停车各个科目简介及注意事项:注意:在考试项目中遇到紧急情况(除了加减档和超车之外)剩余的十一个项目都可以正常停车让行,不会影响到正常考试。
加减档和超车在进入项目前观察道路实际情况再进入项目考试。
即将考试的学员通过车窗将档案递交于考官,剩余的学员要快速坐到车辆后座,等待上车考试。
学员在确定考试员(安全员)点击开始考试时,确保四个车门在关闭状态。
1.上车准备:语音提示“开始考试”“开始上车准备”学员逆行进行绕车一周,检查完毕后打开车门上车,关闭车门。
语音提示“项目结束”请进入下一个考试项目,考官会点击下一个开始项目。
2.模拟夜间灯光操作:语音提示“下面将进行模拟夜间行驶场景灯光使用的考试,请按我指令在5秒内做出相应的灯光操作”。
①“夜间没有路灯照明不良的条件下行驶”操作:打开前照大灯②“请将前照灯变换成远灯”操作:将近光灯转换成远光档位③“在刚才同样条件下与紧跟前车行驶”操作:将远光灯转换成近光档位④“请将前照灯变换成远灯”操作:将近光灯转换成远光档位⑤“与对方会车距对方车将近距离150米”操作:将远光灯转换成近光档位⑥“夜间通过急弯、坡路、拱桥、人行横道或没有交通信号灯控制的路口”操作:交替使用远近光灯(至少三次),最后停留要近光。
⑦“夜间在道路上发生故障,或交通事故妨碍交通又难以移动”操作:打开警示灯,(双闪)“请关闭所有灯光,夜间行驶结束,项目结束。
”3、起步:语音提示“开始起步”后,学员操作鸣喇叭和(3秒以上)的转向,确保车辆没有后溜的现象,起步行程达到10米左右,语音提示“项目结束,请进入下一个考试项目。
”4、通过学校区域:语音提示“嘀嘀,开始进入学校区域”,进入该项目要将车辆速度控制作在20迈以下平稳通过,考试距离为60米之后,语音提示“项目结束,下一个项目通过路口,在听到嘀一声后开始考试”。
科目三16种操作方法1. 起步和停车操作方法:正确使用离合器、油门和刹车,平稳起步和停车,包括在平地、上坡和下坡的情况下。
2. 靠边停车操作方法:正确地通过使用方向盘、离合器、油门、刹车和后视镜等技巧,靠边停车。
3. 转弯操作方法:适度减速并观察交通情况,使用方向盘和油门控制好车辆,安全完成左转弯和右转弯。
4. 变更车道操作方法:正确地通过使用后视镜、侧视镜和方向盘等技巧,变更车道。
5. 通过障碍物操作方法:观察障碍物,适度减速,使用方向盘和油门控制好车辆,安全通过障碍物。
6. 夜间驾驶操作方法:使用车灯和仪表盘灯,正确地调整后视镜和反光镜,安全地夜间驾驶。
7. 高速公路行驶操作方法:观察交通情况,正确使用加减速技巧和车道,安全地在高速公路上行驶。
8. 掉头和掉头调头操作方法:正确地使用方向盘、油门和刹车等技巧,安全地完成掉头和掉头调头。
9. 倒车入库操作方法:使用后视镜和侧视镜,适度减速,准确地将车辆倒车入库。
10. 直线行驶操作方法:保持车辆稳定,正确使用方向盘、油门和刹车,安全地完成直线行驶。
11. 道路变窄和过窄路段操作方法:观察交通情况,正确地使用方向盘和油门等技巧,安全地通过道路变窄和过窄路段。
12. 前后颠簸路段操作方法:保持车辆稳定,正确地使用方向盘和油门技巧,安全地通过前后颠簸路段。
13. 行人过路操作方法:观察行人情况,适度减速,保持安全距离,安全地让行人过路。
14. 前方车辆突然停车操作方法:观察交通情况,适当减速和停车,保持安全距离,并避免追尾。
15. 紧急情况下的制动操作方法:适度减速,使用刹车系统和防抱死制动系统来应对紧急情况,保证安全。
16. 进入和离开交通流操作方法:观察交通情况,选择合适的缝隙进入和离开交通流,确保安全。
驾照c1科目三考试内容合格标准及注意事项驾照c1科目三考试内容主要考试内容:上车准备、起步、直线行驶、变更车道、通过路口、靠边停车、通过人行横道线、通过学校区域、通过公共汽车站、会车、超车、掉头、夜间行驶。
省级公安机关交通管理部门可以根据各地实际,增加汽车准驾车型的考试项目,确定其他准驾车型的考试项目。
科目三考试评分标准一、上车准备:上车准备按下列标准评判1、不绕车一周检查车辆外观及周围环境的,不合格;2、打开车门前不观察后方交通情况的,不合格。
二、起步:起步按下列标准评判1、制动气压不足起步的,不合格;2、车门未完全关闭起步的,不合格;3、起步前,未观察内、外后视镜,未侧头观察后方交通情形的,不合格;4、启动发动机时,变速器操纵杆未置于空档(驻车档)的,不合格;5、不松驻车制动器起步,未及时纠正的,不合格;6、不松驻车制动器起步,但能及时纠正的,扣10分;7、发动机启动后,不及时松开启动开关的,扣10分;8、道路交通情况复杂时,起步不能合理使用喇叭的,扣5分;9、起步时车辆发生闯动的,扣5分;10、起步时,加速踏板控制不当,致使发动机转速过高的,扣5分;11、启动发动机前,不检查调整驾驶座椅、后视镜、检查仪表的,扣5分。
三、直线行驶:直线行驶按下列标准评判1、方向控制不稳,不能保持直线运行的,不合格;2、遇前车制动时,不及时采取减速措施的,不合格;3、不适时通过内外后视镜观察后方交通情况的,扣10分;4、未及时发现路面障碍物或发现路面障碍物未及时采取减速措施的,扣10分;四、加减档位操作:加减档位操作按下列标准评判1、未按指令平稳加、减档的,不合格;2、车辆运行速度和档位不匹配的,扣10分。
五、变更车道:变更车道按下列标准评判1、变更车道前,未通过内、外后视镜观察后方道路交通情况的,不合格;2、变更车道事,判断车辆安全距离不合理,妨碍其它车辆正常行驶的,不合格;六、靠边停车:靠边停车按下列标准评判1、停车前,不通过内、外后视镜观察后方和右侧交通情况的,不合格;2、考试员发出靠边停车指令后,未能在规定的距离内停车的,不合格;3、停车后,车身超过道路右侧边缘线或者人行道边缘线的,不合格;4、停车后,在车内开门前不侧头观察侧后方和左侧交通情况的,不合格5、下车后不关闭车门的,不合格;6、停车后,车身距离道路右侧边缘线或者人行道边缘大于30cm的,扣10分;7、停车后,未拉紧驻车制动器的,扣10分;8、拉紧驻车制动器前放松行车制动踏板的,扣10分;9、下车前,不将发动机熄火的,扣5分。
c1驾照科目三项目项目和操作要求c1驾照科目三项目项目和操作要求科目三考试项目变成了16项,包括上车准备、起步、直线行驶、变更车道、通过路口、靠边停车、通过人行横道线、通过学校区域、通过公共汽车站、会车、超车、掉头、夜间行驶、加减挡位操作、路口左转弯、路口右转弯16个道路驾驶技能项目。
对于大中型客货车,还规定省级公安交管部门应当根据实际增加山区、隧道、陡坡等复杂道路驾驶考试内容;对于小型汽车,抽取不少于20%进行夜间考试;不进行夜间考试的,进行模拟夜间灯光使用考试。
科目三考试操作要求:1、上车准备:绕车一周,观察车辆外观和周围环境,确认安全。
打开车门前应观察后方交通情况。
2、起步:起步前检查车门是否完全关闭,调整座椅、后视镜,系好安全带,检查驻车制动器、挡位,启动发动机。
检查仪表,观察内、外后视镜,侧头观察后方交通情况,开启转向灯,挂挡,松驻车制动,起步。
起步过程平稳、无闯动、无后溜,不熄火。
3、直线行驶:根据道路情况合理控制车速,正确使用挡位,保持直线行驶,跟车距离适当,行驶过程中适时观察内、外后视镜,视线不得离开行驶方向超过2s。
4、加减档位操作:根据路况和车速,合理加减挡,换挡及时、平顺。
5、变更车道:变更车道前,正确开启转向灯,通过内、外后视镜观察后方道路交通情况,确认安全后变更车道,变更车道完毕关闭转向灯。
变更车道时,判断车辆安全距离,控制行驶速度,不得妨碍其他车辆正常行驶。
6、靠边停车:开启右转向灯,通过内、外后视镜观察后方和右侧交通情况。
减速,向右转向靠边,平稳停车。
拉紧驻车制动器,关闭转向灯。
停车后,车身距离道路右侧边缘线或者人行道边缘30cm以内。
7、直行通过路口、路口左转弯、路口右转弯:合理观察交通情况,减速或停车瞭望,根据车辆行驶方向选择相关车道,正确使用转向灯,根据不同路口采取正确的操作方法,安全通过路口。
8、通过人行横道线:减速,观察两侧交通情况,确认安全后,合理控制车速通过,遇行人停车让行。
科目三考试的十六个项目及注意事项解读科目三考试项目1.上车准备考生须按安全员指示,靠近车身,(自左前车门向后)绕车一周,确认安全后打开车门上车。
上车后听到语音提示“请学员做好考试准备,并进行指纹验证”,首先调整座椅至合适自己的位置,调整内、外后视镜,系好安全带。
然后进行指纹验证。
指纹仪位于方向盘左侧空调出风口下方。
2.起步当听到语音提示“请起步”后,踩离合器,将档位挂入一档,打左转向灯(大于3秒),同时(左扭头)观察左后视镜,确认安全后,鸣笛,放驻车制动器,平稳起步,拨正转向灯。
在坡路起步时禁止后溜。
3.掉头当听到语音提示“前方请掉头”后,考生应打左转向灯(大于3秒),通过(左)后视镜观察左后方交通情况,确认安全后,方可降低车速,换入低档,驶入掉头区域。
驶入掉头区域时应左右观察路况,确认安全后驶入新车道正常行驶并关闭左转向灯。
4.路口左转弯当听到语音提示“前方路口左转弯”后,开左转向灯(大于3秒)后,按导向箭头车道左转至行车道科目三考试内容及合格标准(完整版)资格证考试。
5.加减挡操作当听到语音提示“请完成加减档动作”后,考生应该将档位调整至2档,从2档依次升至5档,在5档位时时速需超过40km/h,再将档位依次降至2档。
()6.超车当听到语音提示“请完成超车动作”后,考生应打左转向灯(大于3秒),同时通过(左)后视镜观察左后方交通情况,确认安全后方可向左转动方向盘,驶入左侧车道进行超车。
超过被超车辆,确认与被超车辆保持安全距离后,打右转向灯(大于3秒),同时通过(右)后视镜观察右后方,确认安全后驶入原车道正常行驶。
当不具备超车条件时,可等待条件允许时,完成超车动作,禁止右侧超车。
7.变更车道当听到语音提示“请变更车道”后,考生应打(左)转向灯(大于3秒),同时(左扭头)通过(左)后视镜观察后方交通情况,确认安全后,向(左)转动方向盘变更车道。
当不具备变更条件时,考生应减速慢行,等待条件允许后进行变更车道。
科目三考试内容一、路考三公里16项内容:1、上车准备 2、夜间行驶灯光模拟 3、起步4、通过公交车站5、路口左转弯6、变更车道7、加减档位操作8、直线行驶 9、会车 10、直线通过路口 11、掉头 12、通过人行横道 13、超车 14、路口右转弯 15、通过学校区域 16、靠边停车二、准备考试分组编号,前四名考生坐上考试车,到达起点后,考官与1号考生交换座位,考生从车辆右侧门下车(车上等待的考生考试时也必须从右后门下车)向前走,行至左侧前门开始做上车前检查,逆时针绕车一周,不要走快,走至车两侧,检查车胎,走至车前(后),分别向前(后)和车下(弯腰)看一眼,上车前再看后方有无行人和车辆,在安全情况下上车。
向考官问好,顺手关好车门,先调整座椅,调整左右后视镜,手摸室内镜,系好安全带,检查远近光手柄是否在近光位置上,手刹是否拉到位,发动机是否正常,四门是否关好。
注意:如果考官连续问(两次以上)“准备好了没有”,说明有些地方不对,要重新检查,如果没有问题,回答“准备好了”,开始考试。
三、灯光考试1、白天模拟灯光考试○1、夜间在没有路灯,照明不良情况下行驶。
灯光使用:开启大灯(近光)○2、夜间同方向近距离跟车行驶。
灯光使用:近光灯○3、夜间在窄路、窄桥与非机动车会车。
灯光使用:近光灯○4、夜间与机动车会车。
灯光使用:近光灯○5、夜间超车。
灯光使用:近光灯○6、夜间在道路上发生故障或交通事故妨碍交通又难以移动。
灯光使用:大灯改为示廓灯+警示灯(双闪)○7、雾天行驶。
灯光使用:雾灯+警示灯(双闪)○8、夜间通过急弯、拱桥、坡路、人行横道或没有交通信号灯控制的路口。
灯光使用:交替使用远近光灯。
(带“通过”两字的都是交替使用远近光灯)○9、远光灯的使用有直接指令。
2、夜间考试学员夜间考试,上车时灯光已调至示廓灯+警示灯,考试开始,把示廓灯变更为近光灯,把警示灯关掉,考试结束,再把灯光调至示廓灯+警示灯。
注意:如果是在开发区考场考试,在过路口、学校、车站时需要远近光交替使用。
科目三全部考试内容和技巧科目三的考试内容主要包括上车准备、灯光模拟考试、起步、直线行驶、加减挡位操作、变更车道、靠边停车、直行通过路口、路口左转弯、路口右转弯、通过人行横道线、通过学校区域、通过公共汽车站、会车、超车、掉头和夜间行驶等。
以下是科目三考试的一些技巧:1. 上车准备:上车前要检查车辆外观,绕车一周,观察车辆周围环境,确保安全后再上车。
上车后调整座椅、后视镜和安全带等。
2. 灯光模拟考试:按照语音提示进行灯光操作,注意不要抢语音或动作过慢。
3. 起步:打转向灯,观察后方交通情况,确认安全后,挂挡、松手刹、鸣笛,起步。
4. 直线行驶:保持直线行驶,不要跑偏,注意控制速度和方向。
5. 加减挡位操作:根据车速和语音提示进行加减挡操作,不要低头看挡位。
6. 变更车道:打转向灯,观察后方交通情况,确认安全后,轻转方向盘变更车道。
7. 靠边停车:打右转向灯,观察后方交通情况,确认安全后,轻转方向盘靠边停车。
8. 通过路口:减速慢行,左右观察交通情况,确认安全后通过。
9. 直行通过路口:注意保持直行,不要跑偏,注意控制速度和方向。
10. 掉头:选择合适地点掉头,打转向灯,观察交通情况,确认安全后进行掉头。
11. 会车和超车:注意保持车距和速度,避免超车时影响其他车辆。
12. 夜间行驶:按照夜间行驶规则使用灯光。
此外,需要注意以下几点:1. 心态要好:不要紧张,保持冷静,相信自己的实力和能力。
2. 熟悉车辆:考试前要熟悉考试车辆,掌握车辆特点和操作方法。
3. 注意安全:考试时要注意自身和他人的安全,遵守交通规则和考试规则。
4. 认真听讲:听从考官或教练的指示,认真学习考试技巧和注意事项。
5. 多加练习:多加练习有助于掌握考试技巧和提高考试通过率。
科三道路驾驶技术考试内容及注意事项科目三考试内容包括十六项,分别为: 1、夜间行驶模拟 2、上车起步 3、直线行驶 4、经过人行道 5、经过路口左转弯 6、超车路段 7、改正车道路段 8、掉头路段 9、经过车站 10、直行经过路口 11 、经过学校 12、加减档操作 13、经过路口右转弯 14 、会车路段15、靠边停车 16、综合评判考试流程及注意事项:第一步,考生上车后(不需要系安全带)核对副驾驶侧电脑屏幕上显示的考生信息,确认信息无误区,按下双闪提示考试开始,今后考生下车按车头至车尾的序次,绕一周检查车辆外观及安全状况(车头正中有一感光开关,需用手遮挡)。
第二步:夜间驾驶模拟上车后系安全带,即开始模拟夜间驾驶(严禁挂档),此过程中必定要听电脑提示,依照提示进行相应的灯光变换操作。
注意事项:灯光变换操作必定在电脑提示完 5 秒内进行,否则电脑评判为没有进行相应操作,并扣取相应分数(扣分标准见科目三道路驾驶技术考试扣分标准)。
补充:夜间模拟驾驶考试开始。
1、夜间在没有路灯、照明不良的条件下行驶(拧开大灯开关,推至远光)。
2、在方才同样的条件下,您紧跟前车行驶(折回到近光)。
3、超车(远、近光交替变换最少两下后回到近光)。
4、与对方会车,与对方来车相距快要 150 米(保持使用近光)。
5、夜间在窄路、窄桥与非灵巧车会车(保持近光)。
6、夜间经过急弯、坡路、拱桥、人行横道或没有交通信号灯控制的路口(远、近光交替变换最少两下后回到近光)。
7、夜间在有路灯、照明优异的道路上行驶(保持近光)。
8、请关闭所有灯光(将大灯开关拧至 0 位)。
9、雾天行驶(按下双让开关)。
10、道路上发生故障或交通事故、阻截交通难以搬动(保持双闪)。
夜间模拟驾驶结束。
(正式考试时,只考其中三至四项,请仔细听清楚提示后进行相应的操作)。
第三步:上车起步夜间驾驶模拟结束后,考生需调整驾驶座椅、内外镜、外后视镜、检查仪表(此三项都装有相应的感觉开关,需用手遮挡,方可确认,进行过检查,否则不合格)。
科目三16个项目注意事项嘿,宝子们!今天咱们来唠唠科目三16个项目的注意事项呀。
这科目三可不像科目二,那是在路上跑呢,可得小心谨慎哇!一、上车准备。
哎呀呀,这上车前可别忘了绕车一周呢,按一下感应按钮,这是让车子知道你要开始考试啦!你要是忘了这个,直接上车就准备打火,那可就惨喽!还有呢,上车之后要调整座椅、后视镜,系好安全带,这些都是基本操作呀,可不能马虎哇!二、灯光模拟考试。
哇哦,这个项目看似简单,其实也有不少坑呢。
要仔细听指令呀,远光灯、近光灯、远近光交替、雾灯等等的操作可别搞混喽。
比如说听到“通过急弯、坡路、拱桥、人行横道或者没有交通信号灯控制的路口”就得远近光交替,这时候要是错了,那可就直接扣分啦!三、起步。
起步的时候呢,先踩离合,挂一档,打左转向灯,观察后视镜,确认安全后再慢慢松离合,给点油,车就动起来啦。
哎呀,可别一紧张就忘了打转向灯呀!这要是在马路上,可是很危险的呢!四、直线行驶。
这个项目呀,很多人都觉得难呢。
眼睛要尽量看远一点,就像盯着路的尽头一样,手握方向盘不要太紧,轻轻扶着就好啦。
要是发现车有点跑偏,微调一下就行,可别大幅度打方向盘呀,不然就歪出去啦!五、加减挡位操作。
嘿,这就考验你对挡位和车速的配合啦。
升挡的时候呢,要达到相应的车速再换挡,降挡的时候也是,车速降下来了就得赶紧降挡。
可不能高档低速或者低档高速行驶呀,那样车子会很不舒服的呢!六、变更车道。
变道之前,先打转向灯,至少保持3秒再动方向盘哦。
观察后视镜,看看后面有没有车,确认安全了再变道。
千万不要一打转向灯就变道呀,这是很危险的行为呢!七、靠边停车。
这个项目是最后一个啦,但也不能掉以轻心呢。
先打右转向灯,观察右后视镜,慢慢往右边靠。
看雨刮器的节点或者车头三分之一处与路边线重合的时候,基本上就停好啦。
停好之后拉手刹,回空挡,关转向灯,然后松离合和刹车。
八、直行通过路口。
到路口的时候呢,要减速慢行,左右观察交通情况,必要的时候还要停车让行呢。
科目三考试十六项和要求一、先上车,关好车门,熄火时发动车,没有熄火就坐着。
检查所有灯光是不是关闭。
听到播报【上车预备】再开门下车,逆时针绕车一周,离车30厘米慢行,同时检查车门是不是关好。
《左后角和前右角有两个探头,探头前面必需停3秒钟》然后,上车、系安全带二、听到播报【模拟夜间灯光】后预备开始,播报【前方通过路口】开启大灯。
播报【照明条件不良路段】后上挑灯光,播报【照明条件良好路段】后再挑灯光。
播报【通过无信号指示路口】后按两下喇叭。
播报【路边临时停车】后开双闪。
播报【关闭所有灯光】后关掉所有灯光《“夜考”只需关双闪,不关大灯。
最后靠边停车后关闭大灯,其他全数一样》三、听到播报【起步】后:打转向灯、踩聚散、挂一档、松手刹、慢松聚散起步听到【起步完成】后关转向灯,换二档。
《第一人上车起步后就关转向灯换二档,然后再打右转向灯换一档,出大门确实是【路口右转弯】必需直角转弯,然后就会播报【路口左转弯】先打转向灯,左转弯然后右转进入行车道行驶换二档。
四、听到播报【直线行驶】:要求维持车辆直行《能够动一点方向盘,不能离两边线太近,维持离中心双黄线50cm》直到播报【直线行驶完成】。
五、听到播报【加减档】能够加一点油,.然后松开油门,再踩聚散换三挡慢松聚散同时加一点油,25米左右松开油门踩聚散加四档慢松聚散同时加一点油。
然后把脚都松开30米左右踩聚散换三档,25米左右三档减二档前能够轻轻踩一点刹车,然后松开,脚必需离开踏板,踩聚散换二档慢松聚散。
直到播报【加减档完成】《路上灯杆距离35米,一根灯杆换一次档,换挡后车辆不能大幅度哆嗦,150米左右终止就行》六、听到播报【变更车道】:打转向灯5秒后打方向,变道后回正方向,直到播报【变更车道完成】《不论车在行车道仍是超车道,变道即可,变道时打六分之一圈方向》七、听到播报【前方路口直行】:车速降至30码以下,二档直行即可,看导向箭头进入直行车道看信号灯,红灯停绿灯行,通过路口后直到播报【直行完成】八、听到播报【前方路口左转弯】:打左转向灯,驶入左转车道,有信号灯的看左转信号灯左转弯,直到播报【左转弯完成】《前轮压过人行横道,后轮必需压过停止线直角转弯,不管驶入行车道仍是超车道,不能压实线,虚线》《转弯前必然看清导向箭头,驶入左转车道》九、听到播报【前方路口右转】:打右转向灯,驶入右转车道看信号灯右转弯,直到播报【右转完成】《压过人行横道,后轮必需压过停止线转直角,不管驶入行车道仍是超车道,不能压线》《转弯前必然看清导向箭头,驶入右转车道》十、听到播报【通过人行横道】不用任何动作,二档直行即可。
科三考试16项
1夜间灯光模拟
2上车准备绕车逆时针转一圈,人与车之间不要大于40公分
3起步车辆平稳起步
4直线行驶车辆要在分道线中间行驶,两边不能低于30-50公分
5变更车道打开转向灯(必须在3秒后才能再变道)
6通过路口减速到30迈以下
7路口左转弯
8路口右转弯打开右转向灯,在转弯时车后轮必须超过停止线再打方向9通过人行横道减速到30迈以下
10通过学校区域不能鸣喇叭,车速3C迈以下
11通过公共汽车站车速不得超过30迈
12会车车速不得超过30迈
13超车打开左转向灯(必须在3秒后再变道)再打右转向(必须在3秒后再变回原车道)
14加减挡操作由2档到3档到4档再由4档到3档到2档(车辆档位豫车速相匹配)
15掉头在掉头时找有虚线的地方掉头,实线石能压
16靠边停车靠边停车时,车右轮必须离道沿30公分(在70米内必须停车)
科目三注意事项
一、上车准备
(1)上车调整座位,语音提示“上车准备”开始考试
(2)下车.关闭车门,逆时针绕车一周,车右前方及车左右方稍停顿
(3)开门,上车,关闭车门,检查左右倒车镜,系上安全带
(4)检查档位和手刹
(5)点火,检查仪表盘
二、间模拟灯光考试
(1)语音提示:“夜间模拟灯光考试开始”——打开近光灯
(2)语音提示:“前方通过无照明路段”——打开远光灯
(3)语音提示:“前方视线良好”——关闭远光灯
(4)语音提录“前方通过无交通信点——灯指示路段——鸟笛1s
(5)语音提示:“临时靠边停车”——打开双闪
(6)夜间模拟考试结束,关闭所有灯光。
三、起步
(1)看左右视镜,打开左转向灯 (2)离合踩到底:挂一档、放手刹。
(3)缓抬离合,左打方向,离合完全放开-躁下离合,挂2档起步考试完成
四、加减档
(1)少给油,踩下离合,挂3档,完全放开离合,等车行驶2-3秒
(3)少给油’踩下离合,挂4档 ,完全放开离合,等车行驶2-3秒
(3)踩下离合,挂3档,完全放开离合,等车行驶 2-3秒
(4)踩下离合,挂2档,完全放开离合,“加减档考试完成”
五、通过公交车站
使车速保持在15-20km/h,平稳驾驶“通过公交车站考试完成”
六、会车(同等五)
七、通过学校(同等五)
八、通过人行横道(同等五)
九、路口左转
(1)提前3S开启左转向灯 (2)变更至左转车道
(3)看交通信号指示通过路口左转,“路口左转考试完成”
十、超车
(1)提前3S开启左转向灯(2)变更至超车道,等车行驶3--4秒
(3)提前3s开启右转向灯 (4)变更回原车道,“变更车道考试完成”
十一、变更车道
(1)提前3s开启左转向灯 (2)变更至左侧车遒“变更车道考试完成”。
十二、通过路口
(1) 语音提示“前方路口直行”,保持车速在15-20km/'h。
(2) 具体根据交通信号灯显示通过路口,通过路口考试完成
十三、路口右转
(1) 提前3s开启右转向灯(2)根据交通信号灯显示通过路口,“路口右转弯考试完成”十四、掉头
(1)提前3s开启左转向灯 (2)保持低速左转大弯,“掉头考试完成”。
十五、靠边停车
(l)提前3S开启右转向灯,观察倒车镜,确认安全。
(2)向右打方向盘,在30m的距离内迅速停车
(3)离路边不熊超过30cm
(4)放手刹.摘空档.熄火,放开刹车及离合,开门,下车,关闭车门。