嘉腾二次元操作规程
- 格式:doc
- 大小:4.56 MB
- 文档页数:18
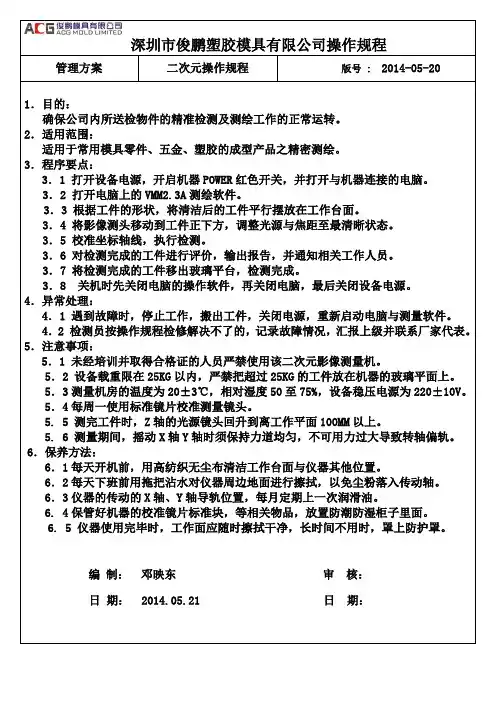
深圳市俊鹏塑胶模具有限公司操作规程管理方案二次元操作规程版号 : 2014-05-201.目的:确保公司内所送检物件的精准检测及测绘工作的正常运转。
2.适用范围:适用于常用模具零件、五金、塑胶的成型产品之精密测绘。
3.程序要点:3.1 打开设备电源,开启机器POWER红色开关,并打开与机器连接的电脑。
3.2 打开电脑上的VMM2.3A测绘软件。
3.3 根据工件的形状,将清洁后的工件平行摆放在工作台面。
3.4 将影像测头移动到工件正下方,调整光源与焦距至最清晰状态。
3.5 校准坐标轴线,执行检测。
3.6 对检测完成的工件进行评价,输出报告,并通知相关工作人员。
3.7 将检测完成的工件移出玻璃平台,检测完成。
3.8 关机时先关闭电脑的操作软件,再关闭电脑,最后关闭设备电源。
4.异常处理:4.1 遇到故障时,停止工作,搬出工件,关闭电源,重新启动电脑与测量软件。
4.2 检测员按操作规程检修解决不了的,记录故障情况,汇报上级并联系厂家代表。
5.注意事项:5.1 未经培训并取得合格证的人员严禁使用该二次元影像测量机。
5.2 设备载重限在25KG以内,严禁把超过25KG的工件放在机器的玻璃平面上。
5.3测量机房的温度为20±3℃,相对湿度50至75%,设备稳压电源为220±10V。
5.4每周一使用标准镜片校准测量镜头。
5. 5 测完工件时,Z轴的光源镜头回升到离工作平面100MM以上。
5. 6 测量期间,摇动X轴Y轴时须保持力道均匀,不可用力过大导致转轴偏轨。
6.保养方法:6.1每天开机前,用高纺织无尘布清洁工作台面与仪器其他位置。
6.2每天下班前用拖把沾水对仪器周边地面进行擦拭,以免尘粉落入传动轴。
6.3仪器的传动的X轴、Y轴导轨位置,每月定期上一次润滑油。
6. 4保管好机器的校准镜片标准块,等相关物品,放置防潮防湿柜子里面。
6. 5 仪器使用完毕时,工作面应随时擦拭干净,长时间不用时,罩上防护罩。
检验文件检验文件名称:二次元高精度测量仪作业指导书检验文件编号:Q/ZX M 09-02. 13. 0705-2005 (代替ZXMT. G. 3005)版本:VI. 0共6页(包括封面)拟制_________________________审核______________________________会签______________________________批准______________________________XX讯股份有限公司手机事业部发布刖a为保证试验员能正确地使用二次元高精度测量仪对产品进行检测,特编制木测试规范。
本标准由中兴通讯股份有限公司手机事业部检测中心提出,手机事业部检测中心归口。
本标准拟制部门:手机事业部检测中心。
本标准主要拟制人:黄耀芳。
本标准于2004年9月首次发布。
于2005年9月第一次修订.第一次修订:本标准由ZXMT. G. 3005修订而成,主要修订内容如下:a)编号修订成Q/ZX M 09-02. 13. 0705-2005本标准自实施之日起代替ZXMT. G. 3005b)原手机质检中心更名为手机检测中心c)原技术中心规划发展部归口,现由手机事业部检测中心归口.本标准修订部门(第一次修订):手机检测中心本标准主要拟制人(第一次修订):杨征前言 (1)目次 (2)1 范围 (3)2 规范性引用文件 (3)3 使用环境 (3)4 仪器的连接 (3)5 试验操作 (4)6 注意事项 (5)7 维护保养 (5)8 记录保存 (6)9 校验周期 (6)二次元高精度测量仪作业指导书1范围本标准规定了使用二次元高精度测暈仪对产品进行测暈的操作方法。
本标准适用于手机检测中心实验室。
2规范性引用文件在下面所引用的文件屮,使用时应以网上发布的最新标准为有效版本。
Q/ZX M 12.001. 1-2005手机喷漆件及塑料件测试规范WiseEye慧眼测绘系统使用手册3使用环境环境温度:0°C〜35°C;相对湿度:30%〜85%;(避免腐蚀性气体)4仪器的连接(1) 需要在PC机上安装WiseEye慧眼测试系统,把二次元高精度仪器连接到该PC上, 把密码线连接到PC上。
1.0 目的:为确保操作者能正确的操作此仪器。
2.0 范围:二次元。
3.0 权责:模具部品管课。
4.0 内容:4.1 首先清洁大理石台面。
4.2 然后打开总电源开关。
4.3 按Suspension 键进入主画面。
4.4 上下移动测杆做原点复位。
4.5 根据工件形状选择合适的探头,且校正探头。
4.6 选定基准面后,按功能键 清零,按ENTER 键确认。
4.7 选定被测量面后,按功能键进行测量,按ENTER 键确认。
4.8 如果要进行其它几何形状的测量,请根据实际需要按键盘左上角相应的功能键进行测量。
4.9 CANCEL 键的功能是返回上一级菜单,ENTER 键的功能是确认此操作。
4.10 FILE----程式文件、SYSTEM-------系统设置 、EDIT------编辑程式、TOL-----设定公差。
4.11 PRINT------打印测量内容、OTHER----其它选项、2D----2D 测量。
4.12 INFO----以前测量记寻的信息查询。
4.13 测量完毕后,按CANCEL 键退回上级菜单至主画面。
4.14 按Suspension 键,关掉机器,然后关掉总电源开关。
4.15 整理工作现场,且用酒精清洗大理石台面。
5.0 保养事项:5.1 用干净碎布加少许工业酒精擦拭工作台面且保持整洁。
5.2 用干净碎布加少许工业酒精擦拭机身。
5.3 按气动按钮在大理石平台上移动机身,看是否顺畅。
5.4 按正确的开机顺序开机。
5.5 滑动测杆检查移动是否灵活且是否有异音。
1.0范围本指引对二次元操作方法进行了说明,适用于公司二次元的操作,以确保测量结果的有效性。
2.0 操作前准备连接电源,运行电脑,揭开防尘罩。
3.0 操作规程3.1 按“OFF/ON”开关,二次元影像区工作灯亮。
3.2 移动光标,对准图标,双击鼠标左键,进入二次元工作主界面3.3 选择绘图的比例尺,投影镜头的影像比率,必须与选择的绘图的比例尺一致。
3.4 在玻璃工作台面的中心位置,轻轻的水平放置干净的测量产品。
3.5 用摇动把手,适当调整工作台面X轴,Y轴的测量范围。
3.6 调整好产品的测量范围后,利用固定锁,固定工作台面X轴,Y轴方向的移动。
3.7 利用对焦升降摇动手柄,调整产品测量的焦度,使产品在投影区的图像更加清晰。
3.8 利用灰度调节钮键,调整投影区的光线的亮度,使产品在投影区的图像更加亮丽。
3.9 进入二次元工作操作界面,进行测量,绘图,编辑等操作。
3.9.1绘图工具面板(画点,两点画线,多点画线,两点画圆,三点画圆,三点画弧,多点椭圆,画样条曲线,画垂直线,画平行线,画线中点,画角分线)3.9.2 编辑工具面板(选择全部图元,删除所选图元,平移,旋转,延伸线段,剪切线段,做两线相切弧,做点圆相切线,做两圆相切线,做两线交点等)3.9.3 标准工具面板(对齐标注,线性*垂直标注,线性标注,点到线垂直距离标注,半径标注,直径标注,角度标注,文字标注)3.9.4 测量工具面板(测量两点间的距离,点到线的距离,测量距离,测两线平均距离,测两圆距离,测PIN中心距等)3.9.5 自动测绘工具面板(框选直线,框选圆,框选椭圆,框选弧,自动点选直线,自动点选画圆,自动点选画弧,自动点选画椭圆等)4.0 测量操作完成后,必须清理工作台面,先退出二次元软件系统,然后关闭二次元电源,最后关闭电脑。
如有侵权请联系告知删除,感谢你们的配合!。
文件名称二次元影像仪测量仪作业指导书页次第1 页共 7页发行日期2018.01.20编制审核批准1、目的1.1为规范操作员能熟练掌握仪器的使用,使操作有依可循,特制定此标准。
2、范围2.1此标准适用于我司二次元影像仪测量仪的操作。
3、职责3.1工程部:负责提供测试样品及样品标准;3.2品质部:负责仪器的使用与日常保养,仪器的测试与管理。
4、设备说明文件名称二次元影像仪测量仪作业指导书页次第2 页共 7页发行日期2018.01.20编制审核批准5、软件操作界面说明6、像素校正6.1第一次使用软件或机器进行测量时,或镜头的倍率变化后,一定要进行像素校正。
像素校正的目的是为了让测量结果更准确。
6.2像素校正必须符合以下条件:6.2.1镜头的倍率不变;6.2.2必须使用圆测量工具6.2.3校正的顺序必须是:沿影像区的四个角落,顺时针或逆时针校正。
6.2.4圆不能太大,也不太小,占屏幕的 1/8 最好。
6.3像素校正的步骤如下:(校正顺序以右下-右上-左上-左下为例)6.3.1将校正片放在工作台上,对焦清晰后,移动X,Y轴找到校正片上的某一圆,先将圆移到画面的右下方,在影像窗口弹右键,在弹出的菜单中,选择"像素校正"(状态提示栏将显示:像素校正,第1次)后,然后用鼠标左键在圆的中间单击一下(如图一)。
6.3.2状态栏上会显示,”像素校正,第2步”,移动Y轴,将此圆移到影像区的右上方(如图二),然后用鼠标右键在圆的中间单击一下,完成测量.文件名称二次元影像仪测量仪作业指导书页次第3 页共 7页发行日期2018.01.20编制审核批准6.3.3状态栏上会显示,”像素校正,第3步”,移动X轴,将此圆移到影像区的左上方(如图三),然后用鼠标右键在圆的中间单击一下,完成测量。
6.3.3状态栏上会显示,”像素校正,第4步”,移动Y轴,将此圆移到影像区的左下方(如图四),然后用鼠标右键在圆的中间单击一下,完成测量。
图一图二图三图四6.3.4此时,会弹出如下对话框,保存像素校正的数据。
二次元安全操作规程
二次元安全操作规程
1、目的:控制二次元的使用操作方法,及保养二次元。
保证我们的使用安全规范。
2、适用范围:二次元的作用与操作。
3、操作步骤:
1 清理道轨台面
2 打开电源,然后开起显示屏起动电脑主机。
3 打开软件,打开控制器,做好测量之前的校正准备。
注:装定被测工作(用工装夹具固定),切不可有松动现象。
4、安全测量
1待测物体放入平台时应轻拿轻放,严禁非操作人员私自将未测物体直于工作台上。
2测量过程中千万不要让Z轴或碰到被测物。
3禁止调整机内不可调整的参数(已设定好主参数)。
5、测量结束
1打印存档,机台复位,关闭软件。
2做好6S及保养工作
1 / 1。
二次元测量仪安全操作及保养规程前言二次元测量仪是一种高精度的测量仪器,广泛应用于数控加工、精密制造、航空航天等领域。
然而,由于操作不当、保养不及时等原因,导致许多二次元测量仪的精度下降或损坏,从而影响生产效率和质量。
本文旨在通过介绍二次元测量仪的安全操作和保养规程,帮助使用者正确使用并保护这一重要的测量仪器。
安全操作规程1. 仪器检查在开机前应仔细检查仪器各部分是否齐全、损坏或松动。
特别是探针、夹具等易损部件,应经常检查和更换,并确保被测物体平稳不移动。
2. 操作区域及安全防护二次元测量仪的操作区域应保持干燥、整洁、光线充足。
操作时应佩戴防静电手套、鞋、衣等防护用品,并注意防止手指触碰探针和电线。
3. 开机与关机正确的开机与关机操作是保证仪器长期稳定运行的关键。
在开机前应检查仪器电源是否开启,并按照使用说明书上的操作步骤进行开机。
在关机前应先关闭软件,并按照使用说明书上的步骤关闭电源,以免损坏仪器。
4. 测量操作测量过程中,应注意切断与电脑的连接、防止探针受到外界震动。
同时,需注意测量物体的平稳放置,避免非正常施力对仪器的影响。
在操作过程中,应避免劳累状态的持续使用,以防误操作和疲劳导致失误。
5. 报警信息当二次元测量仪出现报警信息时,不要慌乱,应及时与仪器的售后服务人员联系或按照使用说明书上的说明进行处理。
千万不要私自拆卸或调试仪器。
保养规程1. 仪器清洁二次元测量仪清洁应由专业人员进行。
拆卸仪器前应戴好手套,并先切断电源,并按照使用说明书上的规定进行清洁和维修。
在日常使用中,应避免用粗糙、易起毛糙的抹布擦拭,以免划伤表面。
2. 控制仪器环境二次元测量仪应放置在干燥、温度和湿度稳定、无腐蚀性气体的场所。
在操作后,应及时关闭电源和软件,以防止设备长期工作和潮湿的环境污染仪器。
3. 镜面保护二次元测量仪上的反光镜是仪器中最为重要的部分,应定期用干燥的、无纤维导入的棉纱或毛刷进行清洁。
在清洁时,应避免用手直接触及反光镜表面。
实业有限公司版 次 A0 二次元操作指导书页 次2 / 2一、目的确保影像测量仪在测量过程中输出有效、准确的检测结果,为产品的测量作出可信的判定,延长仪器的使用寿命。
二、范围适用于本公司影像测量仪的操作。
三、 职责3.1 只有经过培训合格者且经授权后才能对本仪器进行操作。
并且要严格按照本规程来进行试验操作。
四、操作步骤4.1 打开电脑主机及显示器电源开关,进入WindowsXP 操作界面,双击M2D-AT 图标,进入软件的操作界面。
4.2倍数的选取:根据被测物体的大小然后通过旋转CCD 上的转动装置来选择与之最适合的倍数(0.7,1,2)例如实物较小就可以选择高倍率来进行操作。
4.3具体操作:首先打开电源开关,之后打开底光灯(必要时打开顶光灯),将光学标准片正放与载物玻璃板上,通过旋转Z 轴升降手柄,把影像调整到最清晰的程度,通过旋转X ,Y 轴控制手柄来使光标到达指定位置,等十字光标成红线闪烁时即可取点。
4.4 根据需要,在菜单栏选择合适的测量工具进行测量。
4.5软件间的转换:根据需要,必要时要将所测绘图元载入到CAD 软件里进行编辑和处理。
在菜单栏中的直接选择 “AutoCAD “选项,将所测图形直接转换到AutoCAD 系统进行所需要的操作。
五、维护和保养5.1测量完成后要在载物玻璃台擦拭保洁,定期向X 、Y 、Z 各轨道面上注润滑油。
5.2若发现仪器在使用中有故障或其他异常,应停此操作,并及时向计量人员反馈。
不得私自对仪器进行拆卸。
5.3本仪器应每年至少检定一次。
电源 底光灯顶光灯。
加腾挖掘机安全操作规程一、一般注意事项1.1司机应持有效操作证上岗,应熟悉和掌握本机的结构、性能、使用和保养方法等知识,应严格按照操作规程进行驾驶和维修保养。
在操作过程中,应集中精力,安全第一。
非驾驶人员不得擅自上机操作;1.2有可能挂到操纵杆和机械零部件上的服装不适于驾驶和操作挖掘机,不得穿用;1.3根据需要戴用安全帽、保护眼镜、安全鞋、口罩和手套;1.4为防备火灾,一定要设置灭火器和急救箱,并且懂得灭火器的使用方法;1.5燃油、润滑油、防冻液、蓄电池等应远离明火;1.6在加注燃油以前,请预先关闭发动机并且确认周围确无明火;1.7在加注和检查之后,请牢靠地拧紧燃油或润滑油的注入口盖,并擦除溢流的油料;1.8加注燃油、更换润滑油等作业请在换气条件良好的地方进行;1.9因疲劳过度、得病等而感到身体不舒服时,或难于正常工作时,不得驾驶和操作挖掘机;1.10不得在工具箱以外的其它地方放置工具、铲子、钢丝绳、擦布等物品;1.11严禁进行非指定、进行超出性能范围、用于挖掘以外的目的作业;1.14严禁从离开司机座椅的地方伸手操作;1.15不得让人乘上铲斗;1.16确保作业现场地基的稳固;1.17严禁起吊货物;1.18禁止铲斗越过翻斗卡车上方以及作业人员头上;1.19禁止利用行走力、回转力、本身重量进行挖掘作业;1.20禁止使液压缸活塞移到行程终端的操作方法;1.21禁止使用铲斗进行锤击作业;1.22在上车对下车形成倾角的状态下进行斜向挖掘时,应充分小心不要使铲斗齿尖与履带板冲击;1.23进行横向挖掘时,应预先整平作业场地。
二、启动2.1发动机起动前的操作准备工作:2.1.1检查发动机机油油位、冷却液的液位、燃油箱的油位、液压油的油位,均应符合使用要求;2.1.2检查电器线路,应无松弛、短路、破损等情况;2.1.3检查固定螺栓,应无松弛和脱落等情况;2.1.4检查风扇皮带的张紧度,应符合使用要求;2.1.5检查冷却系统软管,应无裂纹、破损等情况;2.1.6检查液压钢管及软管,应无漏油、膨胀、压缩、损失等情况;2.1.7检查各油缸、油泵、液压阀,应无漏油等情况;2.1.8检查托链轮、支重轮,应无漏油;2.1.9检查履带张紧度及履带板固定螺栓紧固情况,张紧度应合适,螺栓应牢固;2.1.10检查各连接销、轴的润滑情况;2.1.11确认各操作杆都位于中位,以及安全锁操作杆位于锁固位置;2.1.12确认肘杆式操作杆支架锁手柄置于锁固状态;2.2发动机的启动2.2.1将钥匙插进起动开关后拧到“ON”(接通)位置。
二次元影像测量仪操作规程一、作业准备1.接通仪器,电脑电源;2.准备好待测量零件,相应图纸,磁性固定块,三棱镜等;3.检查测量仪各部件工况是否良好,将测量仪擦拭干净;4.将待测零件及磁性固定块表面擦试干净,不得有污染物在待测表面。
二、操作步骤1.点击电脑桌面“VMM2.2C”图标,打开测量仪电源开关为“ON”2.放置待测样品至投影仪镜头正下方,观察镜头倍数,并在软件中设置相应倍数(正常取0.7倍数)3.打开测量仪光源(可选上光源或下光源),移动工作台面X或Y方向,使零件影像在软件视图中出现,调整镜头焦距直至零件轮廓清晰4.绘制轮廓线:(1)手动测绘:点击“绘图”,可选择“两点绘直线”“多点绘直线”“多点绘圆弧”等命令,沿轮廓线边缘手动选点绘图(2)自动测绘:点击“自动测绘”,可选择“直线”“整圆”“圆弧”等命令,沿轮廓线边缘单击,可自动捕捉轮廓线上点,完成绘图注:“编辑”命令的使用,在手动或自动测绘中,有时需要选择“两线交点”“两圆切线”“两线相切弧”“删除或延伸”等命令来绘制交点,切线,相切弧等,选择绘制两线交点按钮,点击需要交点的两条直线可自动绘制出两条直线的交点。
5.零件尺寸的测量和数据的读取(1)点击“测量”命令可完成点到点,线到线距离标注,单击已绘制圆弧,直接读取相关数据(2)单击“标注”命令,可完成水平或垂直线性标注,角度等相关尺寸标注6.CAD图纸和零件1:1比对(1)将待测零件CAD图纸保存为DXF格式,打开“VMM2.2C”,选择0.7倍率,将坐标系选择为机械坐标系,清除坐标系上的X、Y、Z的坐标值。
(2)打开保存好的DXF文件,将CAD 图纸导入软件中,打开坐标设置,选取两点决定X轴或两线决定X轴,在图纸中选取两点或两线设置X 轴。
(3)将设置好坐标轴的文件保存为DXF 格式,存档。
(4)关闭软件重新打开,将待测零件放入镜头下方,调整好焦距,坐标系选择为工件坐标系,清除坐标系上的X、Y、Z的坐标值。
二次成型机安全操作规程范本一、引言二次成型机是一种用于加工物料的设备,为了保障操作人员的安全以及设备的正常运行,制定本安全操作规程。
本规程适用于所有使用二次成型机的操作人员,在操作过程中严格遵守,并且定期接受安全培训和考核。
二、操作前准备1. 操作人员必须佩戴符合规定的个人防护装备,包括安全帽、安全鞋、口罩等。
2. 检查二次成型机及工作环境的安全状态,确保没有杂物和障碍物。
3. 检查二次成型机的电源线和传动部分是否正常,如有异常现象应及时报修。
三、操作中安全注意事项1. 在操作过程中要保持专注,不要在机器运行时进行无关的活动。
2. 操作人员应当保持距离二次成型机的旋转部件,严禁将手或其他物体伸入机器内部。
3. 禁止擅自拆卸和更换二次成型机的零部件,如有需要,应由专业技术人员进行操作。
4. 不得随意更改机器的工作参数和设定值,必须按照规定进行操作和调整。
5. 检查物料是否符合要求,严禁使用不合格的材料进行加工。
6. 禁止在机器工作期间触摸电气元件和线路,避免触电事故的发生。
7. 在二次成型机运行过程中,如发现异常情况,应立即停止机器并报告相关人员进行检修。
8. 定期对二次成型机进行清洁和保养,确保设备的正常运转。
四、应急措施1. 如果二次成型机突然停止工作,操作人员应立即按下停机按钮,并确保设备断电后再进行维修。
2. 在发生火灾或其他紧急情况时,操作人员应立即按照现场应急预案进行紧急处理,并向相关人员报告。
3. 如果操作人员或他人受伤,应立即停止机器运行,并进行紧急救治,并及时报告相关人员。
五、安全培训和考核1. 所有操作人员必须定期进行安全培训并通过考核,掌握使用二次成型机的正确方法和注意事项。
2. 在培训和考核中,操作人员必须熟悉本安全操作规程,了解紧急情况处理流程,并能正确使用各种安全设备。
六、附则1. 本操作规程经操作人员、安全管理人员和相关技术人员共同制定,并得到相关部门的审核和批准。
2. 操作人员在使用二次成型机前,必须仔细阅读本操作规程,并按照规定进行操作。
2018年2.5次元操作指导书-范文word版(8页)本文部分内容来自网络整理,本司不为其真实性负责,如有异议或侵权请及时联系,本司将立即删除!== 本文为word格式,下载后可方便编辑和修改! ==2.5次元操作指导书篇一:2.5次元操作指导书1.0 目的1.1为了对SCE样品及来料的尺寸检测,确保样品及来料尺寸的准确性。
2.0适用范围2.1 适用于SCE的样品及来料尺寸检验;2.2 样品检验技术员及IQC来料检验员。
3.0 参考文件3.1《SOV系列仪器操作说明书》《2.5次元图片操作说明书》4.0 操作过程4.1 开起电脑,打开桌面的测绘软件,再开仪器。
4.2 选取比例尺:4.2.1首先选择测量时所需的镜头倍数,然后将光学玻璃(光学玻璃是由80*80MM的标准网格组成)放在工作台上,调整底光亮度与Z轴焦距,使光学玻璃中的格子在软件主屏区显示最清晰状态,最后摇动X.Y轴并用手轻轻拨动光学玻璃使光学玻璃上任意网格线与界面上的X.Y坐标重合;4.2.2 在工具栏中,选择直线绘图命令,在软件主屏一端网格线的交点选取点1并成水平方向在另一端网格线的交点选取点2成一条直线,然后在下面的命令行内输入选取这条比例线的距离格数,按Enter键确定;4.2.3 最后出现一个对话框,在镜头倍率栏内输入已选择好的镜头倍数,并选择存放位置再点击确定。
注意:a?此镜头倍数分别为0.7, 1 , 1.5 , 2 ,2.5 , 3 ,3.5 , 4 ,4.5; b?下次使用仪器可直接调出已设置好的比例尺,并检查镜头倍数与比例尺是否一致. c?测量过程中,切不可改变物镜的放大倍率,否则会出现错误的测量结果,如果改变物镜的倍率大小就必须重新选取比例尺!4.3实物测量:4.3.1 将被测工件放至仪器工作台上,工件的测量面必须与工作台面成水平,如有需要,可借助辅助工具(如夹具,垫块等),使用X,Y 轴将工件摇到取基准部位,并借助背光和底光,调至最清晰状态,再画线摆正;4.3.2 摆正基准线后,须转换坐标(将世界坐标转换为客户坐标);4.3.3 根据图纸尺寸需要选择绘图工具和测量工具;4.3.4 测量完后,清理工作台与桌面,再依次关闭软件,仪器电源及电脑。
二次元影像测量仪操作规程
二次元影像测量仪操作规程
一、准备:
1、检查投影仪开关是否处于关断位置;
2、检查开关电源、投影仪电路是否处于接通状态;
二、操作:
1、启动机台总电源;
2、开启计算机;
3、开启投影仪操作软件;
4、将校准片放在测量台面上,点击软件菜单里的“校正”对投影仪进行校准;
5、校准结束后,将待测产品放到测量夹具上,然后将夹具轻放到投影仪操作平台上,靠在固定夹具上;
6、依据产品的尺寸及规格,设计产品的测量程序并按程序进行测量或者按已设计好的程序进行测量;
7、测试结束后记录相关的数据并进行下一轮测量。
三、结束:
1、关闭操作软件程序(先将必要的档案存盘);
2、关闭计算机;
3、关闭机台;
4、若无后续测试,盖上防尘罩。
四、注意事项
1、出于安全和对测量的精度影响,请勿直接接触机器内部器件以及表面光源中间部分的镜头;
2、定期擦拭载物台及周围部分,避免灰尘进入机台内部以致影响机台精度;
3、本仪器为高精度仪器,非专业人员严禁操作;
4、切勿在载物台上摆放超过承重的对象,以免损坏机台;
5、在日常操作过程中应注意防止载物台面的划伤;
6、请勿在计算机上擅自安装或卸载软件,以免导致系统崩溃或操作软件无法正常运行;
7、定期对仪器加润滑油以保持仪器的精度;
8、严禁人手扶或靠在机台上,以免机台失去精度。
系列二次元测量仪安全操作及保养规程前言随着科学技术的不断进步,二次元测量仪在现代生产制造中得到了广泛应用,其高精度、高效率的特点,极大地提高了生产效率和产品质量。
然而,二次元测量仪是一种高精度的精密仪器,操作不当易发生事故,因此必须按照操作规程进行安全使用和保养,下面将为您介绍系列二次元测量仪的安全操作和保养规程。
安全操作规程1. 操作前准备•确认二次元测量仪型号、测量范围、精度等技术参数,保证符合测量要求;•清洁和校准测量平台,保证测量平台的平整度和精度;•确认所有部件固定紧固,紧急制动器功能完好;•检查电源是否连接牢固,测量仪是否接地;•将二次元测量仪放在通风、干燥、光线充足的环境下。
2. 操作过程注意事项•操作人员应通过专业培训和持证上岗方可操作测量仪;•严禁在测量时随意触碰或拆卸二次元测量仪,禁止使用其他方式干扰测量仪的正常工作;•操作过程中应注意不要直接接触测量平台,防止对测量产生误差;•严禁超过二次元测量仪的测量范围或使用不符合规定的测量头;•避免使用虚线、薄线、毛笔笔画等难以读取的图案或文字;•操作人员应注意不要使红外测量系统受到外部光源或强烈的振动干扰;•避免在大气压力或温度较差的情况下进行测量。
3. 操作后处理•关掉电源开关,将二次元测量仪清洁干净;•把二次元测量仪放回存储位置,避免受到损坏;•清洁和保养二次元测量仪,避免积尘和污渍的累积;•记录测量数据和测量情况,为后续的分析和处理提供参考。
保养规程1. 日常保养•定期检查二次元测量仪的各部件和功能是否正常,并及时修复;•对测量仪表面积尘和污渍进行清洁,清除二次元测量仪内的灰尘和杂质;•注意保持测量环境的整洁和干燥,避免二次元测量仪受到腐蚀;•定期更换测量仪内部的过滤网、软管等易损件;•定期检查并校对测量平台的水准度。
2. 长期保养•避免二次元测量仪长时间处于高温、潮湿环境中;•避免使用化学溶剂或高压水枪来清洁二次元测量仪;•存放时应注意轻放,避免振动和碰撞。
二次元冲压机械手安全操作及保养规程前言随着工业化的进步,越来越多的机械设备被应用到生产中。
二次元冲压机械手是其中的重要一员,在生产线上承担着重要的任务。
在机械手的使用过程中,很多问题必须被重视,其中最核心的是安全。
因此,本文将介绍二次元冲压机械手的安全操作及保养规程,力求让操作人员做好安全措施,保证生产线的正常运转。
安全操作规程1. 前期准备1.确认压力稳定:使用二次元冲压机械手之前,电源、油路、气路等设备的压力必须得到保证,否则可能影响操作的正常进行。
2.熟悉工作场所:操作人员需要事先熟悉机械手所在的工作场所,查明相关设备和区域的位置。
3.确定处理物品的尺寸:在进行操作之前需了解处理物品的尺寸及重量,确认这些信息对操作至关重要。
2. 操作过程1.启动二次元冲压机械手前,主动检查设备各部分是否正常。
对于有异常的部分,需要排除故障,确保顺利启动。
2.操作人员应保证操作时间足够,避免操作过程中的大意,防止其造成操作上的失败。
3.操作人员应义务实施可靠的安全措施,阻止粘着物料进入操作机械的机械构件,在操作期间,应有负责人在旁,并随时注意与处理物品有关的事宜。
4.操作人员在机械手旁工作,应独特关注安全,禁止参与其他工作,防止造成安全隐患。
5.在出现异常情况时,及时停车,排除故障,防止造成意外伤害。
6.注意物料叠放距离,避免物品掉落,妨碍正常操作。
3. 操作结束1.在工作完成后,应关闭二次元冲压机械手的相关设备等。
对于耗材类应该及时清除冲压机械手,减轻对机械的损害。
2.将使用过的备件、耗材分类储存。
对于不可重复使用的耗材应尽早封存处置(如含有有害物质)。
3.对于有关机械的确凿的损坏问题需要在使用期间及时退役或返修,切勿将损坏的物品继续使用,以免影响安全和使用寿命。
4.工作结束后,清洁工作场地以及机器,进行维护保养和灭虫处理等工作,以保证机器的正常使用。
保养规程1. 常规保养1.定期检测各部位的机械运行是否良好,例如气路、油路、电源等。
文件编号KW3-QW-PHY-15 版本A0 生效日期1.0 目的使各项操作标准化,保证各项操作的准确性及延长设备使用寿命。
2.0 适用范围本作业规程仅适用于景旺电子科技(龙川)有限公司LAB人员操作与培训用。
3.0 定义和职责LAB负责测量与结果判定。
4.0 参考文件和资料:《二次元量测机操作说明书》5.0工业安全:5.1警告标示说明本精密量测机器需受训过之专人操作,操作前需详读本使用手册,并注意下列警告标示说明事项,若未能遵照手册提示符号可能对量测精度产生误差,严重可能损坏或造成人员伤害。
注意表示在操作或观念上需留意事项危险表示在操作时可能造成危险之情况表示手不要接触到机台的运作范围5.2安全守则说明5.2.1一般安全守则5.2.1.1机械应指定受过训练之人员操作。
5.2.1.2机械之使用应不得违反使用手册之指示。
5.2.1.3机械之使用区间应有适当之照明,但不宜有强烈灯光投射在机台表面。
5.2.1.4不要攀爬机器。
文件编号KW3-QW-PHY-15 版本A0 生效日期5.2.3.8作业完后,门窗护盖填封等均应回复原状。
5.2.3.9送电前必须确认无任何其它人在机器上从事其它作业。
5.2.3.10公用电力输送系统无接地线之地区,请务必另行埋设接地铜棒(使其电阻在100 ohm以下,将之接于控制箱内之PE端点。
6.0品质要求及判定标准:序号项目控制标准检测频率试样来源试样处理1 二次元测试依MI要求成型外形模具检测首件1set/料号;成品出货5set/料号/批;半成品/成品继续后制程7.0 软件工具:7.1 测试软件主画面(如图):7.2 操作区:包含开文件存盘、系统设定与对象教导等功能,上盖玻璃、影像撷取与游戏杆等机台硬件的控制,以及定位与量测等操作。
详细功能分述如下:显示区文件编号KW3-QW-PHY-15 版本A0 生效日期7.2.1 绘图区:编号图示功能说明备注XY轴运动控制1Z轴运动控制23 自动对焦文件编号KW3-QW-PHY-15 版本A0 生效日期卷标45 放大缩小67 全部显示8 自动取点自动对焦9中点构成10自动构成11多点拟合1213 坐标系14 点15 圆形框取点矩形框取点1617 相交平分18平行19直线20圆21文件编号KW3-QW-PHY-15 版本A0 生效日期第一边缘点22轮廓圆23垂直24中点圆25正切26圆弧27椭圆28直线扫描29圆扫描30外切圆31内切圆32最小范围圆3334 矩形35 槽形圆弧扫描36封闭区域扫描37坐标面补正38文件编号KW3-QW-PHY-15 版本A0 生效日期坐标轴补正39坐标原点40O形环41角度42笛卡尔坐标系43极坐标系4445 X轴补正Y轴补正46Z轴补正47距离48平行距49毫米50英寸51标注距离52标注最小距离53标注最大距离54文件编号KW3-QW-PHY-15 版本A0 生效日期开放云线55封闭云线56角度57分角度5859 标注角度标注半径60标注直径61平面62文字说明63取消量测工具64取消构造工具65线性标注66标注平行距67连续组合图元687.2.2 菜单列:文件编号KW3-QW-PHY-15 版本A0 生效日期7.2.3显示区:7.2.4 辅助工具区文件编号KW3-QW-PHY-15 版本A0 生效日期7.2.5 显示辅助区文件编号KW3-QW-PHY-15 版本A0 生效日期7.2.6 摇杆装置:8.0操作步骤:8.1打开电源:8.1.1 打开总电源和打开伺服(如图):文件编号KW3-QW-PHY-15 版本A0 生效日期8.1.2 待开机后双击测试软件(如图):测试软件8.1.3 进入主画面(如图)文件编号KW3-QW-PHY-15 版本A0 生效日期8.1.4 进行测量(如图9.0 测试完成后关闭照明灯9.1手动返回安全点图标,文件编号KW3-QW-PHY-15 版本A0 生效日期9.2 点击是,仪器退出程序(如图):9.3 关闭测试软件,点击回原点退出(如图):文件编号KW3-QW-PHY-15 版本A0 生效日期10.0工艺操作过程及操作要求:N/A11.0操作要求:11.1本机台为高精度量测仪器,依国际校正规范所示,任何高精度量测仪器,均有最适温湿度的要求,以避免涨缩等问题发生,造成量测不准确性,所量测之值仅代表机台在该温湿度的环境下方为有效,所量测之物亦在该温湿度下为稳态的状况。
文件编号KW3-QW-PHY-15 版本A0 生效日期
1.0 目的
使各项操作标准化,保证各项操作的准确性及延长设备使用寿命。
2.0 适用范围
本作业规程仅适用于景旺电子科技(龙川)有限公司LAB人员操作与培训用。
3.0 定义和职责
LAB负责测量与结果判定。
4.0 参考文件和资料:
《二次元量测机操作说明书》
5.0工业安全:
5.1警告标示说明
本精密量测机器需受训过之专人操作,操作前需详读本使用手册,并注意下列警告标示说明事项,若未能遵照手册提示符号可能对量测精度产生误差,严重可能损坏或造成人员伤害。
注意表示在操作或观念上需留意事项
危险表示在操作时可能造成危险之情况
表示手不要接触到机台的运作范围
5.2安全守则说明
5.2.1一般安全守则
5.2.1.1机械应指定受过训练之人员操作。
5.2.1.2机械之使用应不得违反使用手册之指示。
5.2.1.3机械之使用区间应有适当之照明,但不宜有强烈灯光投射在机台表面。
5.2.1.4不要攀爬机器。
文件编号KW3-QW-PHY-15 版本A0 生效日期
5.2.3.8作业完后,门窗护盖填封等均应回复原状。
5.2.3.9送电前必须确认无任何其它人在机器上从事其它作业。
5.2.3.10公用电力输送系统无接地线之地区,请务必另行埋设接地铜棒(使其电阻在100 ohm以下,
将之接于控制箱内之PE端点。
6.0品质要求及判定标准:
序号项目控制标准检测频率试样来源试样处理
1 二次元测
试
依MI要求
成型外形模具检测首件1set/料号;
成品出货5set/料号/批;
半成品/成
品
继续后制
程
7.0 软件工具:
7.1 测试软件主画面(如图):
7.2 操作区:
包含开文件存盘、系统设定与对象教导等功能,上盖玻璃、影像撷取与游戏杆等机台硬件的控制,以及定位与量测等操作。
详细功能分述如下:
显示区
文件编号KW3-QW-PHY-15 版本A0 生效日期
7.2.1 绘图区:
编号图示功能说明备注XY轴运动控制
1
Z轴运动控制
2
3 自动对焦
文件编号KW3-QW-PHY-15 版本A0 生效日期卷标
4
5 放大
缩小
6
7 全部显示
8 自动取点
自动对焦
9
中点构成
10
自动构成
11
多点拟合
12
13 坐标系
14 点
15 圆形框取点
矩形框取点
16
17 相交
平分
18
平行
19
直线
20
圆
21
文件编号KW3-QW-PHY-15 版本A0 生效日期第一边缘点
22
轮廓圆
23
垂直
24
中点圆
25
正切
26
圆弧
27
椭圆
28
直线扫描
29
圆扫描
30
外切圆
31
内切圆
32
最小范围圆
33
34 矩形
35 槽形
圆弧扫描
36
封闭区域扫描
37
坐标面补正
38
文件编号KW3-QW-PHY-15 版本A0 生效日期坐标轴补正
39
坐标原点
40
O形环
41
角度
42
笛卡尔坐标系
43
极坐标系
44
45 X轴补正
Y轴补正
46
Z轴补正
47
距离
48
平行距
49
毫米
50
英寸
51
标注距离
52
标注最小距离
53
标注最大距离
54
文件编号KW3-QW-PHY-15 版本A0 生效日期
开放云线
55
封闭云线
56
角度
57
分角度
58
59 标注角度
标注半径
60
标注直径
61
平面
62
文字说明
63
取消量测工具
64
取消构造工具
65
线性标注
66
标注平行距
67
连续组合图元
68
7.2.2 菜单列:
文件编号KW3-QW-PHY-15 版本A0 生效日期7.2.3显示区:
7.2.4 辅助工具区
文件编号KW3-QW-PHY-15 版本A0 生效日期7.2.5 显示辅助区
文件编号KW3-QW-PHY-15 版本A0 生效日期
7.2.6 摇杆装置:
8.0操作步骤:
8.1打开电源:
8.1.1 打开总电源和打开伺服(如图):
文件编号KW3-QW-PHY-15 版本A0 生效日期
8.1.2 待开机后双击测试软件(如图):
测试软件
8.1.3 进入主画面(如图)
文件编号KW3-QW-PHY-15 版本A0 生效日期
8.1.4 进行测量(如图
9.0 测试完成后关闭照明灯
9.1手动返回安全点图标,
文件编号KW3-QW-PHY-15 版本A0 生效日期9.2 点击是,仪器退出程序(如图):
9.3 关闭测试软件,点击回原点退出(如图):
文件编号KW3-QW-PHY-15 版本A0 生效日期
10.0工艺操作过程及操作要求:N/A
11.0操作要求:
11.1本机台为高精度量测仪器,依国际校正规范所示,任何高精度量测仪器,均有最适温湿度的要
求,以避免涨缩等问题发生,造成量测不准确性,所量测之值仅代表机台在该温湿度的环境下方为有效,所量测之物亦在该温湿度下为稳态的状况。
12.0机器保养和校正:
12.1日常保养维修
12.1.1清洁上盖玻璃及平台玻璃。
12.1.2注意机台润滑油是否有泄漏现象。
12.1.3注意机台电线是否连接良好。
12.1.4随时注意机台动作是否顺畅,是否有异常声音。
12.2 校准:1次/年;
13.0物料使用和存储条件:。