PLC与传感器连接解决方案选型参考
- 格式:pdf
- 大小:679.95 KB
- 文档页数:5
PLC与各类传感器的接线方法PLC(Programmable Logic Controller,可编程逻辑控制器)是一种用于自动化控制的电子设备。
它以可编程的方式操作不同的输入和输出设备,用于监测和控制生产过程中的各种参数和操作。
PLC与各类传感器的接线方法,旨在实现传感器与PLC之间的数据传输和控制。
下面将详细介绍PLC与常见传感器的接线方法。
1.光电传感器:光电传感器可以用来检测物体的存在、位置和运动等信息。
它通常由一个光源和一个接收器组成。
光源发射出光束,当有物体阻挡光束时,接收器将会检测到变化。
光电传感器的输出通常是一个开关信号,可以用来触发PLC的输入。
接线方法:光电传感器通常有两个输出线,一个是电源线,一个是信号线。
电源线连接到PLC的电源模块或者外部电源,信号线连接到PLC的数字输入模块。
此外,如果光电传感器具有调节灵敏度的功能,还需要将调节线连接到PLC的模拟输入模块,以便进行灵敏度的调整。
2.接近传感器:接近传感器用于检测接近感应器的物体的存在。
它通常使用电磁感应或者电容感应原理。
接近传感器可以检测金属、塑料、液体等物体。
接近传感器的输出信号可以是模拟信号或者数字信号,可以用来触发PLC的输入模块。
接线方法:接近传感器通常有两根输出线和一个电源线。
输出线连接到PLC的数字输入模块,电源线连接到PLC的电源模块或者外部电源。
接近传感器使用的是PNP(感应性开关)或NPN(感应性负载)的输出方式,需要根据传感器的类型和PLC输入模块的类型选择合适的接线方式。
3.压力传感器:压力传感器用于测量液体或气体的压力,可以将压力转化为与压力成正比的信号输出。
压力传感器通常有一个感应元件和一个信号放大电路。
压力传感器的输出可以是模拟信号或者数字信号,可以用来触发PLC的模拟输入模块。
接线方法:压力传感器通常有两个输出线和一个电源线。
输出线连接到PLC的模拟输入模块,电源线连接到PLC的电源模块或者外部电源。
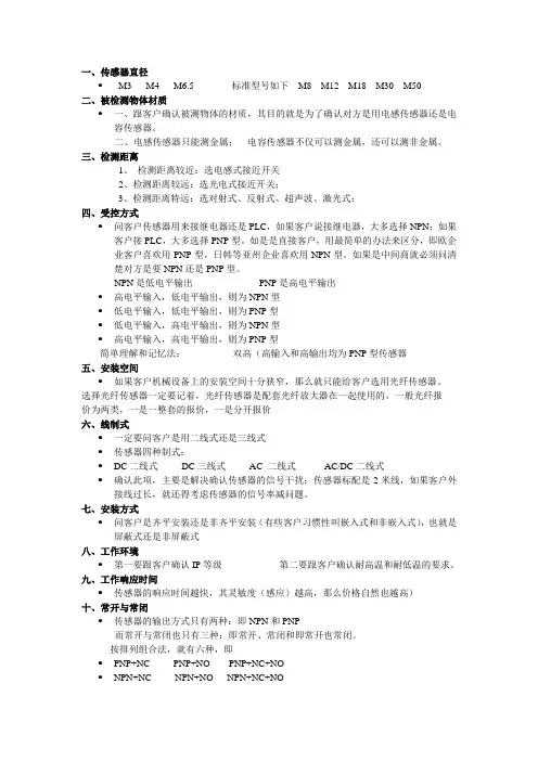
一、传感器直径M3 M4 M6.5 标准型号如下M8 M12 M18 M30 M50二、被检测物体材质一、跟客户确认被测物体的材质,其目的就是为了确认对方是用电感传感器还是电容传感器。
二、电感传感器只能测金属;电容传感器不仅可以测金属,还可以测非金属。
三、检测距离1、检测距离较近:选电感式接近开关2、检测距离较远:选光电式接近开关;3、检测距离特远:选对射式、反射式、超声波、激光式;四、受控方式问客户传感器用来接继电器还是PLC,如果客户说接继电器,大多选择NPN;如果客户接PLC,大多选择PNP型。
如是是直接客户,用最简单的办法来区分,即欧企业客户喜欢用PNP型,日韩等亚州企业喜欢用NPN型。
如果是中间商就必须问清楚对方是要NPN还是PNP型。
NPN是低电平输出PNP是高电平输出高电平输入,低电平输出,则为NPN型低电平输入,低电平输出,则为PNP型低电平输入,高电平输出,则为NPN型高电平输入,高电平输出,则为PNP型简单理解和记忆法:双高(高输入和高输出均为PNP型传感器五、安装空间如果客户机械设备上的安装空间十分狭窄,那么就只能给客户选用光纤传感器。
选择光纤传感器一定要记着,光纤传感器是配套光纤放大器在一起使用的,一般光纤报价为两类,一是一整套的报价,一是分开报价六、线制式一定要问客户是用二线式还是三线式传感器四种制式:DC二线式DC三线式AC 二线式AC/DC二线式确认此项,主要是解决确认传感器的信号干扰;传感器标配是2米线,如果客户外接线过长,就还得考虑传感器的信号率减问题。
七、安装方式问客户是齐平安装还是非齐平安装(有些客户习惯性叫嵌入式和非嵌入式),也就是屏蔽式还是非屏蔽式八、工作环境第一要跟客户确认IP等级第二要跟客户确认耐高温和耐低温的要求。
九、工作响应时间传感器的响应时间越快,其灵敏度(感应)越高,那么价格自然也越高)十、常开与常闭传感器的输出方式只有两种:即NPN和PNP而常开与常闭也只有三种:即常开、常闭和即常开也常闭。
不同PLC如何正确选择传感器?细说NPN、PNP选型及接法PNP与NPN型传感器其实就是利用三极管的饱和和截止,输出两种状态,属于开关型传感器。
但输出信号是截然相反的,即高电平和低电平。
PNP输出是低电平0,NPN输出的是高电平1。
PNP与NPN型传感器(开关型)分为六类:1、NPN-NO(常开型)2、NPN-NC(常闭型)3、NPN-NC+NO(常开、常闭共有型)4、PNP-NO(常开型)5、PNP-NC(常闭型)6、PNP-NC+NO(常开、常闭共有型)PNP与NPN型传感器一般有三条引出线,即电源线VCC、0V线、OUT信号输出线。
NPN类NPN是指当有信号触发时,信号输出线OUT和电源线VCC连接,相当于输出高电平的电源线。
对于NPN-NO型在没有信号触发时,输出线是悬空的,就是VCC电源线和OUT线断开。
有信号触发时,发出与VCC电源线相同的电压,也就是OUT线和电源线VCC连接,输出高电平VCC。
对于NPN-NC型在没有信号触发时,发出与VCC电源线相同的电压,也就是OUT 线和电源线VCC连接,输出高电平VCC。
当有信号触发后,输出线是悬空的,就是VCC电源线和OUT线断开。
对于NPN-NC+NO型其实就是多出一个输出线OUT,根据需要取舍。
PNP类PNP是指当有信号触发时,信号输出线OUT和0V线连接,相当于输出低电平,0V。
对于PNP-NO型在没有信号触发时,输出线是悬空的,就是0V线和OUT线断开。
有信号触发时,发出与0V相同的电压,也就是OUT线和0V线连接,输出输出低电平0V。
对于PNP-NC型在没有信号触发时,发出与0V线相同的电压,也就是OUT线和0V线连接,输出低电平0V。
当有信号触发后,输出线是悬空的,就是0V线和当输出电流适合时PNP、NPN可用于任何plc其实无论对于PNP或NPN输出的传感器,只要输出电流能得到PLC的要求,都可以用于任何型号的PLC机,这在于程序员如何编程而已,下面以FX-1S系列PLC来举个例子1、FX-1S要求为低电平有效。
西门子S7系列PLC支持类型的传感器介绍_PLC与传感器的NPN和PNP
的接线详解
西门子S7系列PLC概述德国西门子(SIEMENS)公司生产的可编程序控制器在我国的应用也相当广泛,在冶金、化工、印刷生产线等领域都有应用。
西门子(SIEMENS)公司的PLC产品包括LOGO,S7-200,S7-300,S7-400,工业网络,HMI 人机界面,工业软件等。
西门子S7系列PLC体积小、速度快、标准化,具有网络通信能力,功能更强,可靠性更高。
S7系列PLC产品可分为微型PLC(如S7-200),小规模性能要求的PLC(如S7-300)和中、高性能要求的PLC(如S7-400)等。
传感器的输出类型传感器根据输出类型可以分为NPN(有人称为源型传感器)和PNP(有人称为漏型传感器)两大类;两种类型的传感器都有3个引脚,分别接24V、0V、Out(信号输出),
1、NPN(源型):当导通时输出低电平当导通时,信号输出线out和0v线连接,相当于输出低电平:0V。
NPN型传感器根据安装逻辑方式不同分为3小类:
1)NPN-NO(常开型):不接通时无输出;接通时输出低电平;
2)NPN-NC(常闭型):不接通时输出低电平;接通时无输出;
3)NPN-NC+NO(常开、常闭共有型):两个out输出端(一开一闭)。
2、PNP(漏型):当导通时输出高电平当导通时,信号输出线out和电源线VCC连接,相当于输出高电平的电源线,24V。
PNP型传感器根据安装逻辑方式不同分为3小类:
1)PNP-NO(常开型):不接通时无输出;接通时输出高电平;
2)PNP-NC(常闭型):不接通时输出高电平;接通时无输出;。
解决PLC调试中的传感器问题精确检测产品状态在工业自动化领域,PLC(可编程逻辑控制器)是一种常用的控制设备。
在PLC调试过程中,传感器问题常常成为一个挑战,因为传感器是用于检测产品状态的重要组成部分。
本文将讨论解决PLC调试中传感器问题的方法,并探讨如何实现精确检测产品状态。
1. 理解传感器的作用传感器是用于监测和检测物理量的装置,它能够将检测到的物理量转换成PLC可以理解的信号。
在PLC调试中,传感器的作用是确保产品状态的准确检测,进而实现自动化控制。
因此,了解传感器的工作原理和特性对于解决传感器问题至关重要。
2. 检查传感器的电源和连接在调试过程中,传感器的电源和连接是常见的问题源。
首先,检查传感器是否接受到正确的电源供应。
确保电源连通可有效避免传感器无法正常工作。
其次,检查传感器是否正确连接到PLC的输入端口。
确认连接稳固可减少因松动而导致的传感器问题。
3. 校准传感器传感器的校准是确保精确检测产品状态的重要步骤。
校准传感器的目的是使其输出符合预期的物理量。
通过使用已知的测量工具,比如标准仪器,可以校准传感器并对其输出进行调整。
校准期间,应仔细记录校准参数,以便后续调试和维护。
4. 调整传感器的灵敏度传感器的灵敏度是指传感器对外部环境变化的响应程度。
根据实际需求,可以通过调整传感器的灵敏度来满足产品状态检测的精确性要求。
如果灵敏度过高,传感器可能会对噪声和干扰信号产生误判;如果灵敏度过低,传感器可能会无法检测到真实的状态变化。
因此,根据实际情况调整传感器的灵敏度是解决传感器问题的重要步骤。
5. 防止传感器误动作在一些特殊情况下,传感器会出现误动作的情况,即在没有实际变化的情况下,传感器误报状态变化。
为了避免这种问题,可以采取一些措施,比如增加传感器的滞后时间或者使用滤波器来滤除干扰信号。
6. 增加冗余传感器为了提高产品状态检测的可靠性,可以考虑增加冗余传感器。
冗余传感器是指使用多个相同或不同类型的传感器进行重复检测的方法。
西门子PLC与NPN(源型)和PNP(漏型)传感器的接线说明传感器根据输出类型可以分为NPN(有人称为源型传感器)和PNP(有人称为漏型传感器)两大类;两种类型的传感器都有3个引脚,分别接24V、0V、Out(信号输出),那么西门子S7系列PLC都支持什么类型的传感器呢?西门子PLC和模块所支持的传感器类型1、西门子S7-200所支持的传感器类型?S7-200系列的输入端既支持源型也支持漏型,所以既可以接NPN传感器也可以接PNP的传感器(具体接法请参考第二步),其他型号可以参照产品手册(如下图):2、西门子S7-200smart所支持的传感器类型?S7-200smart与S7-200一样输入端既支持漏型也支持源型,所以既可以接NPN传感器也可以接PNP的传感器(具体接法请参考第二步),其他型号可以参照产品手册(如下图):3、西门子S7-1200所支持的传感器类型?S7-1200输入端既支持漏型也支持源型,所以既可以接NPN传感器也可以接PNP的传感器。
(具体接法请参考第二步),其他型号可以参照产品手册(如下图):4、西门子S7-300所支持的传感器类型?S7-300的DI模块很多,要具参数分需要在硬件组态中查看(具体接法请参考第二步)(1)S7-300的大部分DI模块均为漏型(应该选取PNP型的传感器),在硬件组态时不提示源型还是漏型,就是默认为漏型的意思,如:321-1BL00:(2)S7-300的源型DI模块(应该选取NPN传感器),如:6ES7 321-1BH50-0AA0:(3)源型/漏型两用式DI模块(既可NPN也可以PNP型传感器):如:6ES7 321-1BP00-0AA05、西门子S7-1500所支持的传感器类型?S7-1500系列中现推出的DI模块有漏型,接PNP型传感器(具体接法请参考第二步)。
如:6ES7 523-1BL00-0AA0有支持源型的DI模块,接NPN型传感器(具体接法请参考第二步)。
传感器与PLC数字量输入口连接方法与注意事项一、以接近传感器为例,其输出的开关量作为PLC的数字量输入。
1、根据其输出级开关三极管型号,分为NPN型和PNP型,每种类型有集电极开路输出和集电带上拉或下拉电阻输出,如图一、图二所示;2、开集电极输出有利于电平转换和匹配,可方便实现“与”逻辑和“或”逻辑关系;因为内部三极管截止时处于高阻状态,未接入负载而只接电源进行测试时,并不能用万用表测出其高低电平转换状态,不要误判其是坏的。
3、集电极带上拉或下拉电阻时,接上电源,从输出端就可方便测出高低电平转换情况,这类开关一般都是单独使用,要注意其电源电压与PLC输入口要求电压相一致。
4、二线制接近开关,需要一定的维持电流和电位差才能工作,不建议直接连接PLC的数字输入口,但经中间继电器转换后可以连接PLC数字输入口,参见图六。
二、SMART PLC的数字量输入口,因其光耦输入单元中的发光二极管为两个反并联的,既可源型输入,也可漏型输入,关键是要构成闭合回路。
1、需注意对PLC而言,源型还是漏型输入,是相对于PLC输入点而言的,电流流出为源型,电流流入为漏型,如图三、图四所示;2、因常开型接近开关,比较符合编程人员的逻辑习惯,所以与PLC数字量输入口相连的多数是常开型的;3、现场传感器远离控制柜时,其供电电源易引入干扰而产生误动作,可以在现场就地供电,并通过先控制继电器,再用继电器的无源触点作PLC输入;4、维修时,如现场没有对应类型的传感器,也可如此转换,无源接点无极性,源型、漏型输入均可,如图五、图六所示;5、当需要几个传感器同时触发时才能发出信号或其中之一接收信号触发时就要发出信号,此时,可把开集电极型传感器并联(“或”逻辑)或串联(“与”逻辑),如图七、图八所示。
需要说明的是,这样做不仅仅为节省PLC I/O口,主要起保护或增强可靠性作用,使人身或设备得到保护。
由于生产商太多,内部电路并不统一,几个传感器并联或串联使用时,务必先做一下试验,验证一下是否可行和动作的可靠性。
PLC源型和漏型的区别
源型是电流流出,漏型是电流流入。
因各品牌厂家PLC设计使用的不同,对于源型和漏型的定义也相对不同(例如三菱的定义和西门子的定义正好相反),三菱的源型输入与漏型输入,都是相对于PLC 公共端(COM端或M端)而言,电流流出则为源型,电流流入则为漏型。
西门子的源型输入与漏型输入,都是相对于PLC输入端子而言,电流流出则为源型,电流流入则为漏型。
PNP与NPN传感器:
NPN集电极开路输出电路的输出OUT端通过开关管和0V连接,当传感器动作时,开关管饱和导通,OUT端和0V相通,输出0V低电平信号;PNP集电极开路输出电路的输出OUT端通过开关管和+V连接,当传感器动作时,开关管饱和导通,OUT端和+V相通,输出+V 高电平信号。
NPN和PNP输出电路和PLC输入模块的连接
NPN集电极开路和三菱plc的连接
PNP集电极开路和三菱plc的连接
NPN集电极开路输出为0V,当输出OUT端和PLC输入相连时,电流从PLC的输入端流出,从PLC的公共端流入。
PNP集电极开路输出为+V高电平,当输出OUT端和PLC输入相连时,电流从PLC的输入端流入,从PLC的公共端流出。
总结:
源型:三菱:公共端接电源负,输入端接电源正,支持PNP传感器;
西门子:公共端接正,输入端接负,支持NPN传感器;
漏型:三菱:公共端接正,输入端接负,支持NPN传感器;(常用) 西门子:公共端接负,输入端接正,支持PNP传感器。
(常用) 提示您:不管何种plc,只需将plc输入点和公共点短接,若输入指示灯亮,plc公共点需要接0v,支持PNP传感器。
关于二线制、四线制传感器与PLC的连接方法两线制电流和四线制电流都只有两根信号线,它们之间的主要区别在于:两线制电流的两根信号线既要给传感器或者变送器供电,又要提供电流信号;而四线制电流的两根信号线只提供电流信号。
因此,通常提供两线制电流信号的传感器或者变送器是无源的;而提供四线制电流信号的传感器或者变送器是有源的,因此,当PLC的模板输入通道设定为连接四线制传感器时,PLC只从模板通道的端子上采集模拟信号,而当PLC的模板输入通道设定为连接二线制传感器时,PLC的模拟输入模板的通道上还要向外输出一个直流24V的电源,以驱动两线制传感器工作。
传感器型号:1、两线制(本身需要供给24vDC电源的,输出信号为4-20MA,电流)即+接24vdc,负输出4-20mA电流。
2、四线制(有自己的供电电源,一般是220vac ,信号线输出+为4-20ma 正,-为4-20ma负。
PLC:(以2正、3负为例)1、两线制时正极2输出24VDC电压,3接收电流),所以遇到两线制传感器时,一种接法是2接传感器正,3接传感器负;跳线为两线制电流信号。
二种接法是2悬空,3接传感器的负,同时传感器正要接柜内24vdc;跳线为两线制电流信号。
(以2正、3负为例)2、四线制时正极2是接收电流,3是负极。
(四线制好处是传感器负极信号与柜内M为不同电平时不会影响精度很大,因为是传感器本身电流的回路)遇到四线制传感器时,一种方法是2接传感器正,3接传感器负,plc跳线为4线制电流。
(以2正、3负为例)3、四线制传感器与plc两线制跳线接法:信号线负与柜内M线相连。
将传感器正与plc的3相连,2悬空,跳线为两线制电流。
(以2正、3负为例)4、电压信号:2接传感器正,3接传感器负,plc跳线为电压信号。
参考资料:/%C5%C9%BF%CB%D6%B1%C1%F7%B5%F7%CB%D9%C6%F7/blog/i tem/8345e5d870a0f20c48540342.html容济摩托车点火器。
NPN和PNP型传感器如何接入PLC?
NPN型传感器和PNP型传感器在工控行业应用广泛,以接近开关居多,经常用作到位检测,为PLC提供到位检测信号实现自动控制。
这两种类型的传感器其核心元器件是NPN型三极管和PNP型三极管,集电极输出是OC的,所以在使用时需要接上拉电阻和下拉电阻。
1 NPN型传感器需要接上拉电阻NPN型传感器内部核心元器件是NPN 三极管,三极管的集电极开集电极输出。
所以在接线的时候,需要接上拉电阻。
将电源负和PLC的电源负连接,将电源正和PLC的电源正连接,将信号线接入PLC的DI口,并且在信号线和电源正之间接入一个电阻,这个电阻称为上拉电阻。
接线如下图所示。
当有障碍物靠近时,三极管导通输出低电平;否则输出高电平。
2 PNP型传感器需要接下拉电阻PNP型传感器的内部核心元器件为PNP 三极管,集电极为开集电极输出,在接线时需要接下拉电阻。
将传感器的电源正和PLC的电源正连接,电源负和PLC的电源负连接,将传感器的信号线接入PLC的DI接口,同时在信号线和电源负之间接入一个电阻,该电阻称之为下拉电阻。
接线如下图所示。
没有障碍物时,三极管截止,输出低电平;当有障碍物靠近时,三极管导通,输出高电平。
各种形式的接近开关如下图所示。
简单介绍一下接近开关,其实现原理有多种:如光电式、霍尔式,电容式、涡流式等,光电式接近开关主要利用光电效应原理,检测对象主要为非透明固体;涡流式接近开关的检测对象物质必须是导电材质;电容式接近开关的检测对象物质可以是导体材料、粉末状物质、液体等;霍尔式接近开关的检测对象必须得磁性物质。
感应距离在选型时也是一个非常重要的技术指标。
P L C与传感器的接线方法-CAL-FENGHAI.-(YICAI)-Company One1PLC与传感器的接线方法一、概述PLC的数字量输入接口并不复杂,我们都知道PLC为了提高抗干扰能力,输入接口都采用光电耦合器来隔离输入信号与内部处理电路的传输。
因此,输入端的信号只是驱动光电耦合器的内部LED导通,被光电耦合器的光电管接收,即可使外部输入信号可靠传输。
目前PLC数字量输入端口一般分单端共点与双端输入,各厂商的单端共点(Co m)的接口有光电耦合器正极共点与负极共点之分,日系PLC通常采用正极共点,欧系PLC习惯采用负极共点;日系PLC供应欧洲市场也按欧洲习惯采用负极共点;为了能灵活使用又发展了单端共点(S/S)可选型,根据需要单端共点可以接负极也可以接正极。
由于这些区别,用户在选配外部传感器时接法上需要一定的区分与了解才能正确使用传感器与PLC为后期的编程工作和系统稳定奠定基础。
二、输入电路的形式1、输入类型的分类PLC的数字量输入端子,按电源分直流与交流,按输入接口分类由单端共点输入与双端输入,单端共点接电源正极为SINK(sink Current 拉电流),单端共点接电源负极为SRCE(source Current 灌电流)。
2、术语的解释SINK漏型SOURCE源型SINK漏型为电流从输入端流出,那么输入端与电源负极相连即可,说明接口内部的光电耦合器为单端共点为电源正极,可接NPN型传感器。
SOURCE源型为电流从输入端流进,那么输入端与电源正极相连即可,说明接口内部的光电耦合器为单端共点为电源负极,可接PNP型传感器。
国内对这两种方式的说法有各种表达:根据TI的定义,sink Current 为拉电流,source Current为灌电流由按接口的单端共点的极性,共正极与共负极。
这样的表述比较容易分清楚。
SINK为NPN接法,SOURCE为PNP接法(按传感器的输出形式的表述)。
PLC系统选型:在PLC 日益成为工厂自动化基本技术平台的时代,如何选用一部适用的PLC 以达到真正需要,而又能符合经济效益,是一个重要问题。
在这次题目中,我们选用S7—1200控制器。
S7—1200 控制器具有模块化、结构紧凑、功能全面等特点,适用于多种应用,能够保障现有投资的长期安全。
由于该控制器具有可扩展的灵活设计,符合工业通信最高标准的通信接口,以及全面的集成工艺功能,因此它可以作为一个组件集成在完整的综合自动化解决方案中,成为制造行业中的创新系统解决方案。
一般选择机型要以满足系统功能需要为宗旨,以免造成投资和设备资源的浪费。
机型的选择可以从以下几个方面来考虑:1、对输入/输出点数的选择要先弄清楚控制系统的I/O 总点数,再按实际所需总点数的15~20%留出备用量(为系统的改造等留有余地)后确定所需PLC 的点数。
本次设计中模拟输入点数为20个,模拟输出点数为2个,数字输入点数为13个,数字输出点数为5个。
2、对存储容量的选择PLC 存储器容量的估算方法:对于仅有开关量输入/输出信号的电气控制系统, 将所需的输入与输出点数之和乘以8,就是所需PLC 存储器的存储容量(单位为bit).3、对I/O 响应时间的选择PLC 的I/O 响应时间包括输入电路延迟、输出电路延迟和扫描工作方式引起的时间延迟(一般在2~3 个扫描周期)等.对开关量控制的系统,PLC 的I/O 响应时间一般都能满足实际工程的要求,可不必考虑I/O 响应问题.但对模拟量控制的系统,特别是闭环控制系统就要考虑这个问题。
4、根据输出负载的特点选型不同的负载对PLC 的输出方式有相应的要求。
但固态—MOSFET输出型的PLC 有许多优点,如导通压降小,有很好的隔离作用,机械寿命长,额定负载下的触点寿命较长,价格相对较适合,承受瞬时过电压和过电流的能力较强。
所以动作频繁的直流负载可以选择固态—MOSFET输出型的PLC.CPU选型:与一般计算机一样,CPU是PLC的核心,它按PLC中系统程序赋予的功能控制PLC有条不紊的进行工作[18].CPU主要由运算器、控制器、寄存器及实现它们之间联系的数据、控制及状态总线构成,CPU单元还包括外围芯片、总线接口及有关电路。
第1 页共10 页竭诚为您提供优质文档/双击可除传感器和plc 通讯协议篇一:关于欧姆龙plc 串口通讯协议1.无协议通信无协议通信是不使用固定协议,协议不经过数据转换,通过通信端口输入、输出指令,如txd txd、、rxd 指令,发送接收数据的功能。
这种情况下,通过plc 的系统设定将串行端口的串行通信模式设为无协议通信(串行端口1、2都可以)。
通过该无协议通信,与带有rs-232端口或rs-422a/485端口的通用外部设备,按照txd txd、、rxd 指令进行单方面发送接收数据。
例如,可进行来自条形码阅读器的数据输入以及向打印机的数据输出等简单的数据接收和发送。
无协议通信时发送接收的消息帧:开始代码和结束代码之间的数据用txd 指令进行发送,或者将插入“开指令进行发送,或者将插入“开((传感器和plc 通讯协议通讯协议))始代码”及“结束代码”之间的数据用rxd 指令进行接收。
当按照txd 指令发送时。
将数据从i/o 存储器中读取后发送。
按照rxd 指令接收时,仅将数据保仔到i/o 存储器的指定区域。
“开始“开始//结束代码”均由plc 系统设定来指定。
指定。
11次txd 指令或rxd 指令可发送的信息的长度(不包括开始代码或结束代码)最大是256字节。
字节。
2.nt 链接通信链接通信cp1h 在pt pt(可编程终端)及(可编程终端)及nt 链接(链接(11台链接多台的1:n 模式)下可进行通信,但在nt 链接(链接(11:1模式)下不能进行通信。
能进行通信。
pt pt 为nt31/631/631((c )-v2系列触摸屏或ns 系列触摸屏的情况下,可使用高速nt 链接。
nt 链接可以通过plc 系统设定及pt 本体上的系统菜单进行设定。
体上的系统菜单进行设定。
利用pt 本体上的系统菜单进行设定时,可通过以下操作进行pt 侧的设定。
侧的设定。
(1)在pt 本体的系统菜单内的存储切换菜单的【串行端口a 】或【串行端口b 】,选择【,选择【nt nt 链接(链接(11:n )】。
PLC源型和漏型的区别
源型是电流流出,漏型是电流流入。
因各品牌厂家PLC设计使用的不同,对于源型和漏型的定义也相对不同(例如三菱的定义和西门子的定义正好相反),三菱的源型输入与漏型输入,都是相对于PLC 公共端(COM端或M端)而言,电流流出则为源型,电流流入则为漏型。
西门子的源型输入与漏型输入,都是相对于PLC输入端子而言,电流流出则为源型,电流流入则为漏型。
PNP与NPN传感器:
NPN集电极开路输出电路的输出OUT端通过开关管和0V连接,当传感器动作时,开关管饱和导通,OUT端和0V相通,输出0V低电平信号;PNP集电极开路输出电路的输出OUT端通过开关管和+V连接,当传感器动作时,开关管饱和导通,OUT端和+V相通,输出+V 高电平信号。
NPN和PNP输出电路和PLC输入模块的连接
NPN集电极开路和三菱plc的连接
PNP集电极开路和三菱plc的连接
NPN集电极开路输出为0V,当输出OUT端和PLC输入相连时,电流从PLC的输入端流出,从PLC的公共端流入。
PNP集电极开路输出为+V高电平,当输出OUT端和PLC输入相连时,电流从PLC的输入端流入,从PLC的公共端流出。
总结:
源型:三菱:公共端接电源负,输入端接电源正,支持PNP传感器;
西门子:公共端接正,输入端接负,支持NPN传感器;
漏型:三菱:公共端接正,输入端接负,支持NPN传感器;(常用)西门子:公共端接负,输入端接正,支持PNP传感器。
(常用)判断源型还是漏型输入,只需将plc输入点和公共点短接,如果输入指示灯亮,则为源型输入plc,plc公共点需要接0v,支持PNP传感器。
OCCUPATION2012 1192案例C ASES解决PNP型传感器与三菱FX2N型PLC不匹配的方法黄清锋摘 要:工业控制中PLC与传感器应用非常广泛,本文针对PNP型传感器与三菱FX2N型PLC信号不匹配的问题,提出了解决的方法,经实验证实解决方法可靠、简单、实用。
关键词:FX2N型PLC PNP型传感器 转换方法第42届世界技能大赛机电一体化项目选拔赛比赛设备是FESTO公司的MPS。
比赛规定各参赛队自带PLC设备。
由于FESTO公司的MPS采用PNP型传感器,与其配套的PLC必须是源型输入的,笔者所在学校教学所用PLC皆为三菱FX2N型的PLC,其输入接口为漏型。
那么,如何将PNP型传感器与漏型输入的FX2N型PLC相匹配呢?经过笔者分析总结,一般可以采用以下几种方法解决。
一、加中间继电器转换如图1所示,PNP型传感器控制中间继电器K,当传感器检测到目标发信时,中间继电器线圈得电,其触头闭合,接通PLC的输入端。
此种转换方法,对于编程没有任何影响,中间继电器线圈电压类型选择与传感器相匹配即可。
缺点是所需信号有多路,则中间继电器数量较多,设计的接口板体积较大,接线较复杂,同时由于PLC自带的24V电源不能驱动多路中间继电器,需另外配备外部电源。
图1 PNP型传感器通过中间继电器与PLC输入进行信号转换二、加下拉电阻图2 PNP型传感器通过加下拉电阻与PLC输入进行信号转换当PNP型传感器与漏型输入PLC直接相连时,由于传感器内部输出端与0V间的电阻很大,无法提供电耦合器件所需要的驱动电流,因此需要增加“下拉电阻”,如图2所示。
增加下拉电阻后应注意,此时的PLC内部输入信号与传感器发信状态相反,即传感器发信时,“下拉电阻”上端为24V,光电耦合器件无电流,内部信号为“0”;未发信时,PLC内部+24V与0V之间,通过光电耦合器件、限流电阻、“下拉电阻”经公共端COM构成电流回路,输入为“1”。
PLC与传感器连接方案选型参考
传感器模拟信号数据采集与PLC系统匹配方案选型
概述
在工业现场中,压力、位移、温度、流量、转速等各类模拟量传感器因设计使用的技术方法不同。
传感器工作配电的方式主要分为两线制和四线制,其输出的模拟信号也各有差异,而常见的有0-20mA/4-20mA电流信号和0-75mV/0-5V/1-5V电压信号。
要把各类传感器模拟信号成功采集到PLC/DCS/FCS/MCU/FA/PC系统,就要根据传感器与数据采集系统的功能和技术特点进行匹配选型,同时也要考虑到工业现场传感器与PLC等数据采集系统的供电差异及各种EMC干扰的影响,通常把传感器输出的模拟信号隔离、放大、转换后送到PLC等数据采集系统。
PLC通过信号线采集传感器的模拟或数字信号,然后进行处理,如果传感器是模拟输出,PLC就要接模拟输入接口,如果传感器是数字信号输出,PLC就要接数字输入接口。
开关量传感器就是一个无触点的开关 ,开关量传感器可作为PLC的开关量输入信号。
一般
用于开关量控制的设备,机床,机器等。
模拟量传感器是把不同的物理量(如 压力、流量、温度)
转换成模拟量(4-20MA的电流或1-5V的电压)。
模拟量传感器作为PLC的模拟量输入模块的输入信
号。
一般用于过程控制。
数字传感器是指将传统的模拟式传感器经过加装或改造A/D转换模块,
使之输出信号为数字量(或数字编码)的传感器,主要包括:放大器、A/D转换器、微处理器(CPU)、
存储器、通讯接口电路等。
常用的模拟量传感器分为两线制和四线制,两线制和四线制都只有两根信号线,它们之间的
主要区别在于:两线制的两根信号线既要给传感器或者变送器供电,又要提供电流电压信号;而四
线制的两根信号线只提供电流信号。
因此,通常提供两线制电流电压信号的传感器或者变送器是无
源的;而提供四线制电流信号的传感器或者变送器是有源的。
因此,当PLC等数据采集系统的模板
输入通道设定为连接四线制传感器时,PLC只从模板通道的端子上采集模拟信号,而当PLC等数据
采集系统的模板输入通道设定为连接二线制传感器时,PLC的模拟输入模板的通道上还要向外输出
一个直流24V的电源,以驱动两线制传感器工作。
4-20mA和电工标准有关,4-20mA信号制
是国际电工委员会(IEC)过程控制系统用模拟信号标准。
我国从DDZ-Ⅲ型电动仪表开始采用这一国
际标准信号制,仪表传输信号采用4-20mA,联络信号采用1-5VDC,即采用电流传输、电压接收的信
号系统。
因为信号起点电流为4mA,为变送器提供了静态工作电流,同时仪表电气零点为4mA,不与
机械零点重合,这种活零点有利于识别断电和断线等故障。
IC封装和标准DIN 35导轨安装的产品图片展示
工业现场传感器与数据采集系统匹配应用方案
一、根据模拟信号传感器的性能匹配选型
1、 两线制电流/电压输出传感器(无供电电源,由负载提供16—24V配电,输出4-20mA/0-5V)。
1.1 两线制无源4-20mA输入型传感器,经电流隔离配电器配电后与PLC连接。
如图1所示,称重、测距传感器正端接16—24VDC,负端输出4-20mA电流。
图1 两线制4-20mA隔离配电器典型应用图(ISO 4-20mA-F)
1.2 两线制无源电压信号输入型传感器,经电压配电器配电后与PLC连接。
如图2、图3所示,位移、电子尺传感器正端、负端接16—24VDC电压。
图2 非隔离两线无源电压配电器(SY R-O1-A) 图3 隔离型电压配电器(ISO R-P-O-A) 如图4、图5所示,应力片、称重电桥传感器正端、负端接16—24VDC电压。
图4 隔离型电压信号转换放大(ISO V-4-20mA) 图5 隔离型电桥电压配电器(ISO V-4-20mA)
1.3 两线制传感器输出4-20mA电流环路经隔离器隔离后与PLC连接。
如图6所示,压力、流量传感器正端接9—32VDC,负端输出4-20mA电流。
图6 两线制4-20mA电流环路隔离器典型应用图(ISO 4-20mA)
1.4两线制传感器输出4-20mA电流经隔离调理匹配(解决输入输出间冲突)后与PLC连接。
如图7所示,温度、转速传感器正端接12—24VDC,负端输出4-20mA电流。
图7 两线制4-20mA信号与PLC匹配隔离调理典型应用图(ISO 4-20mA-P)
2、四线制电流/电压(输入/输出)型传感器(有自己的供电电源24VDC,输入/输出: 4-20mA或0-5V)。
2.1 四线制电流输出型传感器经模拟信号隔离放大后与PLC连接。
2.1.1 如图8所示,温度、湿度传感器正端接24VDC,负端输出4-20mA电流。
图8 四线制传感器信号I/I隔离放大后与PLC连接典型应用图(ISO EM-A-P-O)
2.1.2 如图9所示,压力、转速传感器正端接24VDC,负端输出4-20mA电流。
图9 四线制传感器信号I/V转换后与PLC连接典型应用图(ISO EM-A-P-O)
2.2 四线制电压输出型传感器经模拟信号隔离放大后与PLC连接。
2.2.1 如图10所示,压力、转速传感器正、负端接24V电源,输出端输出0-5V电压。
图10 四线制传感器信号V/I转换后与PLC连接典型应用图(ISO EM-U-P-O)
2.2.2 如图11所示,液位、流量传感器正、负端接24V电源,输出端输出0-5V电压。
图11 四线制传感器信号V/V隔离后与PLC连接典型应用图(ISO EM-U-P-O)
二、 PLC与传感器的连接匹配选型
选择PLC(以2#接头为正,3#接头为负举例)
1、两线制时正极2输出24VDC电压,3接收电流,所以遇到两线制传感器时,一种接法是2接传感器正,
3接传感器负;跳线为两线制电流信号。
二种接法是2悬空,3接传感器的负,同时传感器正要接柜内24vdc;跳线为两线制电流信号。
(以2正、3负为例)
2、四线制时正极2是接收电流,3是负极。
(四线制好处是传感器负极信号与柜内M为不同电平时不会影
响精度很大,因为是传感器本身电流的回路)遇到四线制传感器时,一种方法是2接传感器正,3接传感器负,plc跳线为4线制电流。
(以2正、3负为例)
3、四线制传感器与plc两线制跳线接法:信号线负与柜内M线相连。
将传感器正与plc的3相连,2悬空,
跳线为两线制电流。
(以2正、3负为例)
4、电压信号:2接传感器正,3接传感器负,PLC跳线为电压信号。
(以2正、3负为例)。