常用药物的使用原则
- 格式:ppt
- 大小:992.00 KB
- 文档页数:24
麻醉科通用药物使用指南麻醉科是医学领域中一个非常重要的专科,主要负责在手术和其他特定医疗程序中使用药物来使患者处于无痛或无意识状态。
麻醉药物的正确使用对于手术的成功和患者的安全至关重要。
在本文中,我们将介绍一些麻醉科通用药物的使用指南。
1.指导原则:-必须严格遵守医疗机构的相关政策和程序,包括药物使用、记录和储存等。
-麻醉药物的使用必须由合格的麻醉科医师或有经验的麻醉护士来进行。
-麻醉药物的使用前应仔细评估患者的病情、手术类型以及可能的并发症。
-在使用药物时,应根据患者的年龄、性别、体重、肝肾功能以及可能的过敏反应等因素进行个体化调整。
2.常用的麻醉药物:-静脉麻醉药物:常用的静脉麻醉药物包括异氟醚、七氟醚和地氟醚等。
这些药物能迅速诱导和维持麻醉效果,并且具有快速清除的特点,可以根据临床需要进行适度调整。
-镇痛药物:用于缓解手术和其他疼痛引发的不适,常用的药物有吗啡、芬太尼和酮咯酸等。
镇痛药物的用量和使用时间应根据术后疼痛的严重程度和持续时间进行个体化调整。
-肌松药物:用于放松患者的肌肉,使手术进行更顺利。
常用的肌松药物有琥珀胆碱、罗库溴铵和木库烯胺等。
肌松药物的使用应在密切监护下进行,以确保患者的呼吸道通畅。
-镇静药物:用于镇静和安抚患者,常用的药物有地西泮、酮咯酸和丙泊酚等。
镇静药物的使用应根据患者的年龄、病情和手术类型等因素进行个体化调整。
3.药物的管理和记录:-在使用麻醉药物之前,必须仔细检查药物的名称、剂量和有效期等信息,确保其使用的安全性和有效性。
-麻醉药物的管理和储存必须符合相关的规定,保证其在适当的环境下保存并预防滥用或误用。
-在使用麻醉药物时,必须详细记录所使用的药物、剂量、使用时间以及患者的反应等信息,以备后续参考和评估。
4.药物的不良反应和并发症:-麻醉药物的使用可能引发一些不良反应和并发症,包括过敏反应、呼吸抑制、循环系统和神经系统的不良反应等。
-在使用药物过程中,必须密切监测患者的生命体征和药物对患者的影响,并及时采取措施进行干预和处理。
临床药学常用药物的合理使用与注意事项临床药学是一门关于药物在临床应用中的研究和应用的学科。
在医疗实践中,合理使用药物是非常重要的。
本文将介绍一些常用药物的合理使用和注意事项。
一、抗生素的合理使用抗生素是治疗感染性疾病的重要药物,但滥用和不当使用抗生素会导致耐药性的产生。
因此,在使用抗生素时,医生需要根据患者的具体情况选择合适的抗生素,并遵循以下原则:1. 选择敏感的抗生素:在选择抗生素时,应根据细菌的敏感性测试结果选择敏感的抗生素,以确保治疗的有效性。
2. 合理使用广谱抗生素:广谱抗生素可以覆盖多种细菌,但使用时应慎重,避免不必要的使用,以减少对细菌的选择压力。
3. 控制使用时间和剂量:使用抗生素的时间和剂量应根据患者的情况进行调整,避免过度使用或使用不足。
4. 遵循抗生素使用指南:医生应遵循临床指南和治疗方案,按照规定的剂量和疗程使用抗生素。
二、止痛药的合理使用止痛药是常见的用于缓解疼痛的药物,但不当使用会导致不良反应和依赖性。
以下是一些使用止痛药的注意事项:1. 根据疼痛程度选择药物:根据疼痛的程度和类型选择合适的止痛药物,如非处方的乙酰氨基酚、布洛芬等,或处方的阿片类药物。
2. 控制剂量和使用时间:使用止痛药时,应控制剂量和使用时间,避免过度使用,以减少不良反应的风险。
3. 注意不良反应:使用止痛药后,应密切关注不良反应,如胃肠道不适、皮肤过敏等,如有不适应立即停药并咨询医生。
4. 避免滥用和依赖:阿片类止痛药具有成瘾性,应避免滥用和长期使用,以免产生依赖性。
三、降压药的合理使用降压药是治疗高血压的常用药物,但不当使用会导致血压过低或不良反应。
以下是一些使用降压药的注意事项:1. 个体化治疗:根据患者的具体情况选择合适的降压药物,如针对高血压的不同原因选择不同的药物。
2. 渐进治疗:开始治疗时,应从较低剂量开始,并逐渐增加剂量,以避免血压过低。
3. 定期监测血压:使用降压药后,应定期监测血压,以确保治疗效果和调整剂量。
浅谈常用抗菌药物合理使用原则标签:抗菌药物;使用;原则抗菌药物的应用涉及临床各科,正确合理应用抗菌药物是提高疗效,降低不良反应发生率以及减少或减缓细菌耐药性发生的关键,因此在选择抗菌药物之前必须考虑两个问题:一是抗菌效果,即药物对该感染菌的活性及有关药物动力学指标;其二是该药对人体可能产生的不良反应。
近年来,随着新药的不断涌现,临床用药品种不断增多,面对繁多的药物,临床医生在选择药物时,难免会出现一些不合理用药现象。
相关研究报告指出,不合理用药已成为威胁患者生命健康的主要杀手之一。
据世界卫生组织(WHO)一份调查资料表明:全球每年约有近1/3的患者死于不合理用药,而非疾病本身。
其中,用药品种最多、最不合理的首推抗生素,由此可见,不合理使用抗菌药物已成为当前我国迫切需要解决的问题。
1滥用抗生素的现象1.1试验性治疗和无规律性用药选用抗生素的原则是根据细菌学检查结果,结合临床选用敏感抗生素。
在临床中部分医生对病因不明、不能确诊的病人,根据临床经验而非细菌培养和药敏试验,试验性或预防性使用抗生素;或忽视药物动力学特征,随意缩短或延长抗生素的使用时间或次数,致使抗生素达不到有效的血药浓度或是药物剂量增大,这样不但不能彻底杀灭细菌,反而会使细菌产生耐药。
1.2不熟悉抗生素药理特点有些医生不清楚抗生素的作用机制和不良反应,盲目使用抗菌药。
主要表现在:能用杀菌药却选用抑菌药,能用窄谱药却选用广谱药,能用短效剂却选用长效剂等,殊不知每种抗生素的抗菌谱不同,用药不当,轻则达不到理想疗效,或使药效降低,重则使药物毒副作用大增,危及健康。
1.3不合理联合用药或配伍抗生素联合用药的目的是增强疗效,减轻毒副作用,减少耐药性的产生,从而有效地控制感染。
但在临床中,有许多不合理用药现象的发生。
如青霉素与四环素合用;青霉素与磺胺类联用;同类抗生素同时使用,如左氧氟沙星+环丙沙星、丁胺卡那+庆大霉素;甚至出现抗生素三联使用的现象,导致药物毒副作用增加及菌群失调,使临床治疗更加困难。
给药原则的五个准确给药原则是指在临床药物治疗中,根据药物的特点和病人的个体差异,针对不同的患者或临床情况,制定药物给予的原则和规范。
准确的给药原则能够保证药物的安全有效使用,并最大限度地提高治疗效果。
以下是五个常用的准确的给药原则。
一、个体化给药个体化给药原则是指根据患者的个体差异以及疾病的特点,个体化地选择药物剂量、途径和给药频次。
患者的年龄、性别、体重、代谢能力等个体特征会对药物的吸收、分布、代谢和排泄等过程产生影响,因此在给药时需要针对患者的个体差异进行调整。
例如,对于儿童或老年患者,因其药物代谢能力低下,需要减少药物的剂量或延长给药间隔,以避免药物的不良反应或药物积累。
二、合理选择给药途径合理选择给药途径是指根据药物的性质、病情和临床需要,选择适当的给药途径。
常见的给药途径包括口服、皮下注射、静脉注射等。
不同的给药途径具有不同的优势和局限性,应根据患者的需求和治疗目的选择最合适的给药途径。
例如,口服给药具有方便易行、可自行调整剂量等优势,适用于慢性病治疗;而静脉注射则可以快速达到药物的治疗浓度,适用于急性病情或需要立即救治的病情。
三、严格执行给药时间严格执行给药时间是指根据药物的特点和作用机制,确定给药的具体时间。
在药物治疗中,一些药物需要在特定的时间内给予,以确保药物的疗效和安全性。
一般而言,应将给药时间安排在患者身体处于最佳药物作用状态的时段。
例如,一些降压药物应在患者早上起床后第一时间给予,以便在患者活动较少的时候,起到更好的降压效果。
四、遵守药物相互作用原则药物相互作用是指两种或多种药物同时使用时,彼此之间可能发生的药理学上的相互作用。
药物相互作用可能导致药物的代谢、吸收、分布和排泄等方面发生改变,从而影响药物的疗效和安全性。
在给药过程中,应特别注意避免药物相互作用的发生,或选择相互作用较少的药物组合。
对于已知的药物相互作用,应遵循临床指南或专业指导进行合理的用药。
五、注重药物安全药物安全是给药过程中最重要的原则之一、在给药时,需要对药物进行正确的标识、鉴别和储存;合理选择药物,并注意剂量的准确性;在给药过程中进行监测,及时调整剂量和治疗方案;了解药物的不良反应和应对措施,并及时处理药物相关的问题。
用药原则的十大原则
用药原则是指在药物治疗过程中需要遵守的一些基本原则,以下是十个常用的用药原则:
1. 个体化原则:每个人的身体状况和病情都是不同的,因此用药方案也应该因人而异,需要根据患者的具体情况制定最适合的用药方案。
2. 病因治疗原则:在治疗疾病时,应该根据病因进行治疗,例如治疗细菌感染时需要选择相应的抗生素。
3. 剂量小、频次少原则:老年人和儿童等特殊人群需要特别关注剂量和频次,以避免药物过量或频繁用药导致的不良反应。
4. 按时服药原则:患者在规定的时间内按时服药,以维持药物在体内的浓度,从而达到最佳的治疗效果。
5. 联合用药原则:如果需要同时服用多种药物,应该咨询医生或药师,避免药物相互作用或产生不良反应。
6. 预防性用药原则:对于一些慢性疾病如高血压、糖尿病等,可以在医生的指导下进行预防性用药,以达到预防疾病的目的。
7. 停药原则:在达到治疗目标后,需要根据病情和医生的建议逐步减少药物剂量或停药,不可自行停药或减量,以避免不良反应的发生。
8. 合理使用药物原则:需要根据药物的特性和使用说明来合理使用药物,例如避免重复用药、超量用药或长期用药等。
9. 关注不良反应原则:在使用药物的过程中,需要密切监测自
身的身体反应,及时发现和处理不良反应。
10. 健康生活方式原则:在治疗疾病的同时,还需要保持良好的饮食习惯、适度的运动和戒烟限酒等健康生活方式,以促进身体健康。
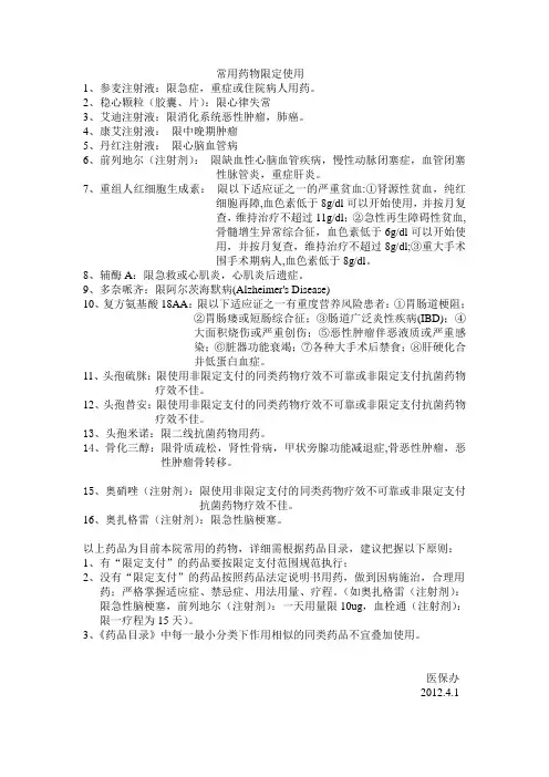
常用药物限定使用1、参麦注射液:限急症,重症或住院病人用药。
2、稳心颗粒(胶囊、片):限心律失常3、艾迪注射液:限消化系统恶性肿瘤,肺癌。
4、康艾注射液:限中晚期肿瘤5、丹红注射液:限心脑血管病6、前列地尔(注射剂):限缺血性心脑血管疾病,慢性动脉闭塞症,血管闭塞性脉管炎,重症肝炎。
7、重组人红细胞生成素:限以下适应证之一的严重贫血:①肾源性贫血,纯红细胞再障,血色素低于8g/dl可以开始使用,并按月复查,维持治疗不超过11g/dl;②急性再生障碍性贫血,骨髓增生异常综合征,血色素低于6g/dl可以开始使用,并按月复查,维持治疗不超过8g/dl;③重大手术围手术期病人,血色素低于8g/dl。
8、辅酶A:限急救或心肌炎,心肌炎后遗症。
9、多奈哌齐:限阿尔茨海默病(Alzheimer's Disease)10、复方氨基酸18AA:限以下适应证之一有重度营养风险患者:①胃肠道梗阻;②胃肠瘘或短肠综合征;③肠道广泛炎性疾病(IBD);④大面积烧伤或严重创伤;⑤恶性肿瘤伴恶液质或严重感染;⑥脏器功能衰竭;⑦各种大手术后禁食;⑧肝硬化合并低蛋白血症。
11、头孢硫脒:限使用非限定支付的同类药物疗效不可靠或非限定支付抗菌药物疗效不佳。
12、头孢替安:限使用非限定支付的同类药物疗效不可靠或非限定支付抗菌药物疗效不佳。
13、头孢米诺:限二线抗菌药物用药。
14、骨化三醇:限骨质疏松,肾性骨病,甲状旁腺功能减退症,骨恶性肿瘤,恶性肿瘤骨转移。
15、奥硝唑(注射剂):限使用非限定支付的同类药物疗效不可靠或非限定支付抗菌药物疗效不佳。
16、奥扎格雷(注射剂):限急性脑梗塞。
以上药品为目前本院常用的药物,详细需根据药品目录,建议把握以下原则:1、有“限定支付”的药品要按限定支付范围规范执行;2、没有“限定支付”的药品按照药品法定说明书用药,做到因病施治,合理用药;严格掌握适应症、禁忌症、用法用量、疗程。
(如奥扎格雷(注射剂):限急性脑梗塞,前列地尔(注射剂):一天用量限10ug,血栓通(注射剂):限一疗程为15天)。
合理安全用药十大原则一、合理用药是指安全、有效、经济地使用药物。
优先使用基本药物是合理用药的重要措施。
不合理用药会影响健康,甚至危及生命。
药品是能用来预防、治疗、诊断人的疾病,或者能有目的地调节人的生理功能的物质。
合理用药包括安全、有效、经济三个方面。
用药首先是安全,安全的意义在于使患者承受最小的治疗风险,获得最大的治疗效果。
其次是有效,这是合理用药的关键。
药物的有效性表现在不同的方面,如根除病源治愈疾病、延缓疾病进程、缓解临床症状、预防疾病发生、调节人体生理机能等。
第三是经济,经济是指以尽可能低的医疗费用达到尽可能大的治疗效益,降低社保和病人的经济支出,但不能简单地理解为价格越低的药品越经济。
基本药物是指由国家制定的《国家基本药物目录》中的药品,是从我国目前临床应用的各类药物中遴选出的适应基本医疗卫生需求,剂型适宜,价格合理,能保障供应,公众可公平获得的药品。
优先使用基本药物是合理用药的重要措施。
药品是一把双刃剑,药物用得合理,可以防治疾病;反之,不但不能治病,还会影响身体健康。
轻则可增加病人痛苦、提高医疗费用,重则可能使病人致残甚至死亡。
只有正确合理地使用药物,才能避免和减少这些情况的发生。
二、用药要遵循能不用就不用、能少用就不多用,能口服不肌注、能肌注不输液的原则。
任何药物都有不良反应,所以要谨慎用药。
有些疾病并不需要服用药物,例如普通感冒,只要注意休息、戒烟、多饮开水、保持口腔和鼻腔清洁、进食易消化食物,同时经常开窗,保持室内空气清新,一般5-7天即可自愈。
服药时应避免同时服用多种药物,药物的不同成分之间有可能会发生相互作用,有些药物也许会因此而失效,不仅影响原有的疗效,而且可能会危害身体健康。
所以用药要遵循能不用就不用、能少用就不多用的原则。
不同的给药方式各有其优缺点。
输液的优点在于见效快,主要用于危重病人或特殊病人的治疗;缺点在于将药物直接输入血液,不良反应的发生率和严重程度要高于其他给药途径,严重者可导致休克,甚至危及生命。
基本药物合理用药的定义及原则1、什么是合理用药 ?所谓合理用药就是以医药理论为基础,安全、有效、经济、适当地使用药物.它强调不仅要发挥药物的最大有效性,又要考虑群众的经济承受能力.2、世界卫生组织提出合理用药的标准是什么?1987年世界卫生组织提出合理用药标准有5条:(1)开具处方的药物应适宜;(2)在适宜的时间,以公众能支付的价格保证药物供应;(3)正确地调剂处方;(4)以准确的计量,正确的用法和用药时间服用药物;(5)确保药物质量安全有效。
3、合理用药应包括哪几方面 ?因病情和病因是多变的,所以绝对的合理用药是难以达到的,一般指的合理用药是相对的,它包括1、安全性,它是合理用药的首要条件;2、有效性;3、经济性,是指尽可能降低用药成本,而不是少用药或使用廉价药品;4、适当性,适当性强调尊重客观现实,立足当前医药科学技术和社会的发展水平,避免不切实际地追求高水平的药物治疗。
4、合理用药原则有那些?由于药物的局限性,即品种有限及疗效有限,疾病的无限性,即疾病种类无限及严重度无限,因此不能简单以疾病是否治愈作为判断用药是否合理的标准.从理论上说合理用药是要求充分发挥药物的疗效而避免或减少可能发生的不良反应。
当然这也不够具体,因此只能提出几条原则供临床用药参考。
(1)明确诊断:选药不仅要针对适应症还要排除禁忌症。
(2)根据药理学特点选药:尽量少用所谓的“撒网疗法",即多种药物合用以防漏诊或误诊,这样不仅浪费而且容易相互产生作用。
(3)了解并掌握各种影响药效的因素:用药必须个体化,不能单纯公式化。
(4)祛邪扶正并举:在采用对因治疗的同时要采用对症支持疗法。
(5)对病人始终负责:开出处方仅是治疗的开始,必需严密观察病情反应,及时调整剂量或更换治疗药物。
要认真分析每一病例的成因及失败的关键因素,总结经验教训,不断提高医疗质量,使医药技术更趋合理化。
5、不合理用药有哪几种表现?(1)有病症未得到治疗;(2)选用药物不当,以滥用抗生素最为严重;(3)用药剂量不足、用药过量或疗程过长;(4)不适当的合并用药;(5)无适应症用药;6、不合理用药的后果有几种 ?(1)延误疾病的治疗;(2)浪费医药资源;(3)产生药物不良反应甚至药源性疾病;(4)酿成药疗事故。
中医外科学外用药物使用原则中医外科学是中医学的重要分支之一,主要研究和治疗外科疾病,包括创伤、疮疡、肿瘤等。
中医外科学外用药物是指应用于皮肤或局部组织的药物治疗方法。
中医外科学外用药物使用原则主要有以下几点:1.药物选择要合理。
中医外科学外用药物首先要选择适合的药物,根据不同疾病的特点选择有针对性的药物治疗。
常用的外用药物包括草药、中药制剂、外伤药、痔疮药等。
根据患者的不同情况选择不同的药物,确保疗效与安全性。
2.剂量要准确。
中医外科学外用药物剂量要根据患者的实际情况调整,严格按照医嘱使用。
剂量过大可能引起过敏反应或其他副作用,剂量过小则可能无法达到治疗效果。
对于孩子、老人和孕妇等特殊人群,剂量更要谨慎使用。
3.适当加减。
根据患者病情的变化,中医外科学外用药物的使用应及时进行适当加减。
有些药物对不同的人可能有不同的反应,有时需要个体化调整剂量。
此外,有些药物需要配合其他治疗方法使用,如热敷、按摩等。
4.遵循个体化原则。
每个患者的病情不同,对中医外科学外用药物的反应也会有差异。
医生在选择外用药物时要充分了解患者的病情、年龄、体质等特点,综合考虑并制定个体化治疗方案。
不同的人对同一药物可能会有不同的反应,有的人可能不耐受某些药物,有的人可能对某些药物有过敏反应,因此要根据患者的个体化情况进行药物选择。
5.注意外用方法。
中医外科学外用药物的使用还要注意外用方法。
一般来说,外用药物可以涂抹、湿敷、熏洗等,具体方法要根据药物的性质和病情的不同进行选择。
涂抹药物时要均匀、细心,不可过度擦伤皮肤;湿敷时要洁净、温度适宜,湿敷时间要控制好;熏洗时要注意安全,避免烫伤等意外情况发生。
6.注意药物储存。
中医外科学外用药物在使用前后都要注意药物的储存。
药物要存放在阴凉、干燥、通风的地方,避免日晒和潮湿。
对于已过期的药物要及时处理,以免误用造成不必要的风险。
总之,中医外科学外用药物的使用原则是选择合理的药物,准确掌握剂量,适当加减,个体化治疗,注意外用方法和药物储存。
抗菌药物应用原则与技巧文档一、抗菌药物的应用原则1.合理使用:抗菌药物应谨慎使用,避免不必要的使用,以减少抗菌药物对人体和环境的不良影响。
在选择抗菌药物时应充分考虑患者的临床情况、病原菌的敏感性和药物的安全性。
2.选择敏感性强的药物:在进行抗菌治疗时,应首先选择对病原菌敏感性较强的药物。
选择药物时应参考抗菌药物敏感试验结果,优先选择患者对数值不敏感的效果好的药物。
3.注意抗菌药物的种类与作用机制:常用的抗菌药物包括β-内酰胺类、青霉素类、四环素类、磺胺类、氨基糖苷类和氟喹诺酮类等,每一类药物都有其特点和适应证。
在选择抗菌药物时应充分了解各类药物的作用机制和不良反应。
4.控制使用时间和剂量:抗菌药物的使用应控制在适当的时间和剂量范围内。
使用时间过长或剂量不当可能导致抗菌药物耐药性增加、不良反应加重和治疗失败等问题。
5.根据患者的年龄和体重调整剂量:不同年龄段的患者对抗菌药物的代谢和排泄能力不同,因此应根据患者的年龄和体重调整剂量。
婴幼儿和老年患者对药物的代谢和排泄能力较差,需减少剂量。
6.严格遵守抗菌药物的用药指南:在使用抗菌药物时应严格遵循相关的用药指南,按照规定的疗程和剂量使用药物,避免滥用或过度使用抗菌药物。
二、抗菌药物的应用技巧1.根据药敏试验结果选用药物:药敏试验结果是选择合适的抗菌药物的重要依据。
根据患者体液或分泌物的药敏试验结果选择敏感的抗菌药物进行治疗。
2.个体化用药:根据患者的身体状况、肾脏和肝脏功能以及药物的代谢特点,个体化地确定药物的剂量和给药途径。
3.合理调整用药方案:治疗过程中,根据病情变化和病原菌的敏感性变化,及时调整用药方案,以提高治疗效果。
4.多种抗菌药物联合应用:一些情况下,可以考虑多种抗菌药物联合使用,以增强药物的抗菌力和预防耐药性的发生。
5.关注抗菌药物的不良反应:监测患者在使用抗菌药物期间的不良反应,并及时采取相应的措施。
避免药物的不良反应对患者的治疗带来负面影响。
药物使用的原则
药物使用的原则主要包括以下几个方面:
1. 适应症原则:药物应该只用于治疗特定疾病或症状,而不是用于其他目的。
例如,抗生素只能用于治疗细菌感染,而不能用于治疗病毒性感冒。
2. 剂量原则:药物的用量应该根据患者的年龄、体重、病情等因素进行调整,以确保药物能够发挥最佳疗效,同时避免不必要的副作用。
3. 频率原则:药物的使用频率应该根据医生的建议和药品说明书进行控制,以避免过度使用或滥用药物。
4. 持续时间原则:药物的使用时间应该根据病情和治疗效果进行调整,以避免药物依赖和不良反应的出现。
5. 禁忌症原则:有些药物不适合某些人群使用,例如孕妇、哺乳期妇女、儿童等,应避免使用这些药物。
6. 相互作用原则:药物之间可能存在相互作用,应避免同时使用多种药物,以免产生不良反应。
7. 监测原则:在使用药物期间,应定期检查患者的身体状况和药物疗效,以便及时调整药物用量和治疗方案。
总之,药物使用的原则旨在保障患者的安全和疗效,减少药物的不良反应和滥用,提高药物治疗的效果和质量。
给药过程应遵循的五原则
给药过程应遵循的五原则
药物治疗是一种常用的治疗手段,然而在给药过程中也存在一定的风险。
因此,在给药过程中,应该遵循以下五大原则,以确保药物的有
效性和安全性。
一、正确用药
正确用药是指在给药前应该对药物的名称、性质、用途、剂量、途径、不良反应等方面进行详细了解。
只有在正确理解药物的使用方法和注
意事项的情况下,才能更准确地给药,避免不必要的误用和副作用。
二、合理选药
合理选药主要是指针对不同病情,选择最适合的药物。
医生在用药之前,必须正确诊断疾病,确定疾病的病因和临床表现,并对常见的药
物进行选择和使用,做到“因病施药”。
三、个体化用药
个体化用药是指根据患者的个体差异进行药物选择和剂量调整。
不同的患者对药物的反应会存在显著差异,因此医生需根据患者的年龄、性别、体重、肝肾功能等个体情况,灵活调整药物用量。
四、经济用药
药物的质量和疗效是企业和医生选择和使用的关键指标之一,但药物的价格和费用也是患者和社会所关心的问题。
因此,医生在用药时应注意药物的价格和费用,避免浪费和不必要的财务负担。
五、规范用药
规范用药是指在药物治疗中遵循正确的给药方案,按照药物的要求进行合理的摄入和停止用药。
医生应该根据患者的病情和需要,在正确的时间、数量和途径上进行合理的给药,避免因误用或不合理用药导致的药物不良反应和不良后果。
总结:药物治疗是重要的治疗方式,但在使用中还需遵守五大用药原则,确保药物的疗效和安全性,促进良性循环的发展。
药品分级使用管理制度一、总则为了规范药品的分级使用,提高医疗卫生服务质量,保障患者用药安全,根据国家相关法规和政策,制定本药品分级使用管理制度。
二、分级使用原则1. 临床需要原则:根据患者病情和需要,合理选用适宜的药品进行治疗。
2. 安全有效原则:保证患者用药安全,避免药品不良反应和药物相互作用。
3. 经济合理原则:在保证治疗效果的前提下,选用价格合理的药品。
4. 重视用药指导原则:药品分级使用应结合医师的指导和监控。
三、分级使用范围1. 一级用药:常见病、常见症,能够由基层医务人员合理诊断和治疗的疾病,一般选用非处方药和常用药。
2. 二级用药:较为常见的疾病,需要专科医师参与诊治,选用处方药和进口药品。
3. 三级用药:罕见病、重大疾病,需由专家团队负责诊治,选用进口特效药和高端药品。
四、分级使用管理流程1. 医疗机构应当建立用药管理委员会,负责对医院内各科室的药品分级使用进行监督和指导。
2. 严格执行医嘱管理制度,医师必须根据患者病情和需要,开具符合药品分级使用规定的处方。
3. 对于一级用药,在获得专业指导后,患者可在医疗机构的药房或药店购买非处方药和常用药。
4. 对于二级和三级用药,患者需凭有效处方到医疗机构的药房处方药厂房或特殊用药管理中心进行购药。
五、分级使用管理1. 建立药品目录管理制度,明确一、二、三级用药的范围和规定。
2. 健全用药审核制度,医师开具处方后,需要专业药师进行核对和审查。
3. 建立用药跟踪监测制度,对于高危药物和特殊用药,要加强监测和管理。
4. 定期开展药品使用评估,及时总结经验,改进工作。
六、分级使用管理考核1. 建立考核制度,对医疗机构的药品分级使用进行定期考核。
2. 对考核结果进行公示,对不合格单位进行整改,确保用药安全。
七、不良反应处理1. 医疗机构应建立药品不良反应监测和报告制度。
2. 对于发生药品不良反应的患者,及时处理并报告相关部门。
3. 提高医务人员的应急处理能力,确保患者用药安全。
药品使用规范基本医疗保险药品的用药原则药品使用规范: 基本医疗保险药品的用药原则引言:药品使用规范是确保医疗保健系统正常运作的重要一环。
对于基本医疗保险药品的用药原则,我们需要遵循一系列准则,以保证药品的有效使用和患者的安全。
本文将就基本医疗保险药品的用药原则展开论述。
一、合理用药合理用药是指在按照医生的指导和监管下,根据患者的具体病情,选择适宜的药物剂量进行治疗。
合理用药的原则可总结为以下几点:1. 适应症使用:确保患者使用药物的疾病符合药物的使用指南和适应症。
2. 根据药物特性选择:考虑患者的生理状况、年龄、性别和其他药物的相互作用,选用具有较好效果和安全性的药物。
3. 合理用量:根据患者的体重、年龄和肾功能等因素,合理调整药物的剂量,避免过量或过少使用。
4. 定期监测:定期监测药物的疗效和患者的不良反应,及时调整治疗方案。
二、禁忌与注意事项基本医疗保险药品的用药中需要特别注意以下几个方面,以避免不良反应和药物过敏等问题的发生。
1. 禁忌症:对于存在明确禁忌的患者,需避免使用该药物。
例如,对于曾经因药物过敏而发生严重不良反应的患者,应避免再次使用该药物。
2. 用药风险:对于存在潜在风险或药物相互作用可能性的患者,应慎重选择药物以及药物的剂量。
例如,对于孕妇、哺乳期妇女和儿童患者应避免使用可能对胎儿或婴儿有影响的药物。
3. 药物过敏:对于有药物过敏史的患者,应避免使用相同或相似的药物。
患者应在每次就诊时告知医生其过敏史,以避免再次接触引发过敏反应的药物。
三、遵循药物给药途径的原则给药途径是指药物的进入体内的方式。
在基本医疗保险药品的用药中,我们需要遵循以下原则:1. 口服给药:口服给药是最常用的给药途径,适用于大部分药物。
需注意药物服用前是否需要空腹或与食物一起服用。
2. 注射给药:注射给药适用于需要迅速起效或不能经过消化吸收的药物。
常见的注射途径有皮下注射、肌肉注射和静脉注射。
3. 外用给药:外用给药适用于局部治疗,如擦拭、涂抹等。
2020年中国药典临床用药须知中国药典临床用药须知是指指导临床医生和药师正确选用、合理使用药品的一项重要指南。
2020年的中国药典临床用药须知包括了各类药品的使用原则、适应症、禁忌症、不良反应、药物相互作用等内容,旨在帮助医务人员和患者更加科学、安全地使用药品,提高治疗效果,减少不良反应。
一、临床用药的基本原则1.综合治疗:根据患者的具体情况进行综合治疗,包括药物治疗、非药物治疗以及手术治疗等,以达到最佳的治疗效果。
2.个体化用药:考虑到每个患者的生理和病理情况有所不同,用药应个体化,根据患者的年龄、性别、肝肾功能、合并症等因素进行合理的用药选择和剂量调整。
3.选药原则:在选择药物时,应优先选择经过临床验证和安全性较高的药物,尽量避免使用未经临床验证的新药物,避免使用没有明确疗效的药物。
4.合理用药:用药应遵循“先天下之忧而忧,后天下之乐而乐”的原则,即在用药过程中应当尽可能避免不必要的药物和剂量,降低不良反应的发生。
5.信息共享:医务人员应与患者共同制定用药方案,在用药期间及时告知患者用药的效果和不良反应,以便患者配合治疗。
二、常用药物的临床应用1.消炎药物:包括抗生素、抗病毒药物、抗真菌药物等,这类药物常用于治疗感染性疾病,但需注意用药时间和用药剂量,避免耐药性的产生。
2.止痛药物:包括非甾体抗炎药、镇痛药、镇痛消炎药等,用于缓解各类疼痛症状,但需注意避免长期大剂量使用,以免导致不良反应。
3.心血管药物:包括降脂药、抗高血压药、抗心律失常药等,用于治疗心血管系统疾病,需根据患者具体情况进行精准用药。
4.抗肿瘤药物:包括化疗药物、靶向治疗药物、免疫治疗药物等,用于治疗肿瘤疾病,需根据肿瘤的类型、分期和患者的身体状态进行个体化用药。
5.免疫调节药物:包括免疫抑制剂、免疫增强剂等,用于治疗自身免疫性疾病和器官移植患者,需注意用药时机和用药剂量。
6.激素类药物:包括皮质类固醇、性激素、甲状腺激素等,用于治疗各类炎症、过敏、内分泌等疾病,需严格遵循用药规范,避免滥用和长期使用。