认购信息确认单
- 格式:docx
- 大小:21.59 KB
- 文档页数:4
房地产项目认购签约确认单
房地产项目认购签约确认单
项目名称:[项目名称]
乙方(认购人):
姓名:[姓名]
通讯地质:[通讯地质]
甲方(开发商):
公司名称:[公司名称]
联系人:[联系人]
通讯地质:[通讯地质]
本确认单由甲、乙双方就房地产项目认购签约事宜达成如下约定:
一、认购房源信息
房源产品:[房源产品]
房号:[房号]
建筑面积:[建筑面积]
总价:[总价]
认购金额:[认购金额]
二、认购及签约流程
1. 乙方表示自愿认购上述房源产品,并已了解该房源产品的相关信息。
2. 乙方需在认购时缴纳认购金额作为认购保证金,认购保证金不可退还,可抵作最终乙方购房款中的一部分。
3. 在乙方缴纳认购保证金后,双方须及时办理签约手续,约定具体的签约时间和地点。
4. 乙方在签约时需履行相应的付款义务,按照约定支付相应款项。
5. 甲方在收到乙方全部款项后,办理房屋过户手续,最终买卖合同生效。
6. 若乙方未能按时履行签约和付款义务,甲方有权解除认购合同,并扣除认购保证金作为违约金。
三、其他约定事项
1. 乙方确认已充分了解房地产项目的相关信息,并具备购房的经济实力和购房意愿。
2. 乙方同意遵守相关政策法规和购房合同的条款,并按时按量履行付款义务。
3. 若甲方因不可抗力等原因无法履行合同义务,可协商解决或解除合同。
4. 本确认单在双方签字之日起生效,并作为认购合同的附属文件。
甲方(开发商):乙方(认购人):
签字:___________ 签字:___________。
商品房认购单(认购书认购协议)6篇全文共6篇示例,供读者参考篇1商品房认购单(认购书认购协议)一、双方基本信息甲方(认购方):____________(详细地址、联系电话等)乙方(开发商):____________(详细地址、联系电话等)二、认购房屋信息1. 房屋基本信息:项目名称:____________楼栋号:____________房号:____________建筑面积:____________平方米套内面积:____________平方米参考单价:____________元/平方米总价:____________元付款方式:____________其他信息:____________2. 房屋交付标准:房屋交付时间:____________房屋装修标准:____________设备设施配置:____________其他约定:____________三、认购条款1. 认购价格及支付方式:(1)认购价格为房屋总价____________元;(2)认购定金____________元,于签约之日支付;(3)首期款____________元,于开发商交付房屋前支付;(4)剩余款项____________元,在房屋交付时一次性支付。
2. 房屋交付:甲方应按约定时间支付房款,乙方按约定时间交付房屋,并确保房屋交付标准符合约定。
3. 房屋维修责任:在房屋交付后,乙方对房屋的质量和维修承担相应的责任,甲方享有合法的维修保修权利。
4. 房屋使用权:房屋产权证办理期限为__________,产权证发放后,甲方享有房屋的合法使用权,并承担相关的税费。
5. 其他约定:____________免责条款:1. 因甲方的原因导致无法签约或交付的,乙方不承担任何责任。
2. 因乙方原因导致无法按时交付房屋或造成房屋质量问题的,乙方应承担相应的赔偿责任。
生效条件:1. 双方签章有效;2. 甲方支付认购定金。
解决争议:本协议自签订之日起生效。
商品房认购单(认购书认购协议)6篇篇1商品房认购单(认购书认购协议)一、甲方背景介绍甲方为_________________________________________________________________(以下简称"甲方"),现有意向购买开发商____________________________________(以下简称"开发商")所开发的房屋项目中的房屋,现就此签订本商品房认购单(认购书认购协议)(以下简称“认购书”)。
二、认购房屋信息1. 认购房屋名称:___________________________________________________________2. 认购房屋地址:___________________________________________________________3. 认购房屋建筑面积:______________________________________________________4. 认购房屋套内建筑面积:__________________________________________________5. 认购房屋总价款:________________________________________________________三、认购条款1. 甲方与开发商经充分协商一致,双方确认认购上述房屋,甲方同意按照以下约定的条件和规定执行认购。
2. 甲方应于签订本认购书之日起3日内向开发商支付认购房屋定金_____________元,定金视为甲方对认购房屋的诚意保证,如甲方未能按约定时间支付定金,视为自动放弃认购资格,定金不予退还。
3. 甲方应在本认购书签署之日起7日内将购房款的______%支付给开发商,余款应在房屋交付前(支付时间自认购合同生效之日起计算,包括但不限于交房、交付土地证等)支付完毕。
房地产项目认购签约确认单项目名称:房地产项目一、认购方信息认购方姓名:认购方X认购方X二、项目信息项目名称:房地产项目项目地质:X项目开发商:X项目总建筑面积:X平方米项目总户数:X户三、认购信息认购房屋:X号楼单元X房号认购面积:X平方米认购总价:X元四、认购款支付方式1. 认购定金:X元。
于年月日支付至开发商指定银行账户。
2. 其余款项:X元。
于项目交房前一个月内支付至开发商指定银行账户。
五、签约条款1. 乙方确认已仔细阅读并理解房屋认购合同中的全部条款,并自愿按照合同约定认购房屋。
2. 乙方确认认购房屋的面积、数量、价格等信息无误,对认购房屋的位置、朝向、装修标准等情况已充分了解。
3. 合同签订后,乙方不得擅自更改认购房屋和认购款项的内容,否则应承担相应的法律责任。
4. 如因乙方原因导致签约后十五个工作日内未支付认购款项的,视为乙方主动放弃认购房屋,定金不予退还。
5. 如因开发商原因导致无法交付房屋的,开发商应当按约定支付违约金,并退还乙方已支付的认购款项。
六、其他事项1. 本认购签约确认单为认购双方的共同约定,具有法律效力。
2. 认购方应当保证提供的和真实有效,如有变更应及时通知开发商。
3. 本认购签约确认单一式两份,认购方和开发商各持一份,具有相同法律效力。
认购方(签字/盖章):___________________________开发商(签字/盖章):___________________________以上内容为本次房地产项目认购签约确认单的全部内容,认购双方请仔细阅读并共同遵守。
房地产项目认购签约确认单房地产项目认购签约确认单甲方(认购人):姓名方式号码乙方(房地产开发商):公司名称方式号码项目名称:项目名称项目地质:项目地质第一章认购甲方确认并同意认购乙方所开发的上述房地产项目,并自愿承担相应的合同义务。
第二章认购详情1.认购金额:人民币金额元整(大写:金额大写)2.房屋类型及数量:房屋类型数量-------------------------房屋类型1 数量1房屋类型2 数量2房屋类型3 数量33.认购款支付方式:甲方应按以下方式支付认购款:a.首付款:人民币金额元整,于日期前支付至乙方指定的银行账户。
b.尾款:人民币金额元整,于日期前支付至乙方指定的银行账户。
4.认购款支付时间及:首付款支付时间:日期首付款支付:尾款支付时间:日期尾款支付:第三章签约与交付1.签约时间:双方约定于日期前签订正式购房合同。
2.购房合同条款:甲方同意按照乙方提供的标准购房合同签订,并承担相应的义务和责任。
3.交付时间:乙方将按照工程进度计划,在日期前交付甲方所购房产。
第四章风险提示甲方在认购房地产项目前,应认真阅读以下风险提示,并自行承担相应风险:1.市场风险:房地产价格可能会受市场因素影响而发生变动,存在价格波动风险。
2.土地风险:项目所在土地有可能发生纠纷或政策调整导致无法交付的风险。
3.建设风险:项目工程可能会受制于自然灾害、施工质量等因素,导致工期延误或质量问题。
第五章其他条款1.协议解除:若乙方未能按照约定时间交付房产并履行购房合同,甲方有权解除本认购协议,并要求退还已支付的认购款。
2.违约责任:若甲方未能按照约定时间支付认购款,甲方应承担相应的违约责任,乙方有权解除本认购协议。
3.争议解决:双方因履行本协议发生的争议,应通过友好协商解决。
如协商不成,应提交至裁判机构解决。
附件:1.购房合同范本2.资金支付证明3.有效联系件复印件法律名词及注释:1.认购:指购买方对待售商品表示意愿并支付订金,以确认购买意向的行为。
房地产项目认购签约确认单认购人姓名:_________ 项目名称:_________认购人身份证号码:_______________ 房号/套数:______________联系电话:________________________ 建筑面积:______________根据双方在房地产购房认购章程的约定,认购人_________(以下简称甲方)同意购买房地产项目中的房屋,项目相关信息如下:1. 认购房屋信息:室内使用面积:______________平方米;户型:_____________________;楼层:_____________________;建筑结构:_________________;装修标准:_________________。
2. 房地产项目总价:房屋总价:________________________元;装修保证金:______________________元;交易服务费:______________________元。
3. 付款方式:认购房屋的总价款由甲方在确认认购之日起________日内支付,支付方式为(请在相应选项前打"√"):□ 一次性支付:总价款一次性支付完成;□ 分期支付:按照双方约定的分期付款计划支付。
4. 其他约定事项:4.1 甲方需按照双方约定的分期付款计划按时缴纳各期款项。
4.2 若甲方在约定的支付期限内未按时足额支付款项,将被视作自动放弃该房屋购买权。
4.3 若乙方因不可抗力等原因无法如期交付房屋,双方协商解决,甲方有权按合同约定要求解除合同并退还已付款项。
5. 合同生效和争议解决:5.1 本认购签约确认单自甲方签字之日起生效。
5.2 本认购签约确认单的解释和争议解决遵循中华人民共和国相关法律法规的规定,双方各自选择北京市(或其他双方约定的仲裁地点)仲裁委员会进行仲裁,并接受仲裁结果的裁决。
请双方认真核对以上信息,并在下方签字确认:甲方(认购人)签字:_______________________ 日期:____年____月____日乙方(房地产开发商)签字:__________________ 日期:____年____月____日附注:本认购签约确认单一式两份,甲方和乙方各持一份,具有同等法律效力。
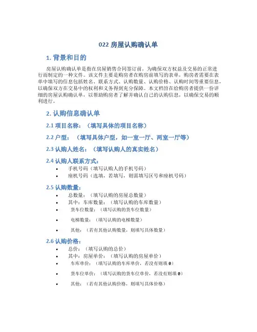
022房屋认购确认单1. 背景和目的房屋认购确认单是指在房屋销售合同签订前,为确保双方权益及交易的正常进行而制定的一种文件。
该文件主要是购房者在购房前填写的表单,购房者需要在表单中填写的信息包括姓名、联系方式、认购数量、认购价格、认购时间等重要信息,以确保双方在交易中的权利和义务得到充分保障。
本文档旨在给购房者提供一份详细的房屋认购确认单,以帮助购房者了解并确认自己的认购信息,以确保交易的顺利进行。
2. 认购信息确认单2.1 项目名称:(填写具体的项目名称)2.2 户型:(填写具体户型,如一室一厅、两室一厅等)2.3 认购人姓名:(填写认购人的真实姓名)2.4 认购人联系方式:•手机号码(填写认购人的手机号码)•座机号码(选填,若填写,则需填写区号和座机号码)2.5 认购数量:•总数量:(填写认购的房屋总数量)•其中:车库数量:(填写认购的车库数量)•货车位数量:(填写认购的货车位数量)•电梯数量:(填写认购的电梯数量)•其他:(若有其他认购数量,则填写具体数量)2.6 认购价格:•总价:(填写认购的总价)•其中:房屋单价:(填写认购的房屋单价)•车库单价:(填写认购的车库单价,若没有则填0)•货车位单价:(填写认购的货车位单价,若没有则填0)•其他:(若有其他认购价格,则填写具体价格)2.7 认购时间:•认购日期:(填写认购日期,格式如“2022-02-22”)•年限:(填写认购的使用年限)2.8 其他条款:•(填写其他需要确认的条款,如装修标准、交房时间等)3. 注意事项•本认购确认单中填写的所有信息应以购房者实际情况为准,确保信息无误。
•购房者在填写认购信息时,应认真阅读并确认所有信息,确保自己的权益得到保障。
•签署时,购房者应确认认购信息无误,如有误应立即与开发商联系进行修改,确保交易的正确性。
以上是对房屋认购确认单的详细说明,希望购房者在认购房屋前可以认真填写和确认认购信息,以保障自己在交易中的权益和顺利进行。
商品房认购书(范本)7篇第1篇示例:商品房认购书尊敬的购房客户:我们很荣幸地通知您,您已成功认购我们位于市中心的高端商品房项目。
在这个充满机遇和挑战的时代,选择购买一套舒适的商品房无疑是一个明智的决定。
我们将竭尽所能,为您打造一个舒适、安全、便利的居住环境,让您享受到无与伦比的居住体验。
以下是关于本次商品房认购的一些重要信息和约定:一、认购房屋信息:项目名称:XXXX商品房项目房屋地址:XXXX区XXXX路XX号房屋类型:XX平方米的XX房型认购价格:XXX万元认购日期:XXXX年XX月XX日二、认购费用:1. 认购定金:您已在XXXX年XX月XX日支付了认购定金,定金金额为XXX万元,认购定金是您购买商品房的诚意金,将在签订正式购房合同时进行抵扣。
2. 尾款支付:您需要在XXXX年XX月XX日前支付尾款金额,尾款金额为认购价格减去认购定金的余额。
三、购房手续:1. 签订购房合同:您需在尾款支付完成后,与开发商签订正式的商品房购买合同,明确双方的权利和义务。
2. 过户手续:购房合同签订后,您需要依法办理商品房的过户手续,将产权正式转移到您的名下。
四、特别约定:1. 商品房质量:开发商承诺所售房屋为新建商品房,保证建筑质量符合国家相关标准。
2. 交房时间:开发商将按照工程进度及相关规定,按时交付商品房给购房客户。
3. 售后服务:购房客户在商品房交付后享有一定期限内的售后服务保障。
五、其他事项:1. 如需解除本次商品房认购合同,需提前XXX天书面通知对方,并可能承担相应的违约责任。
2. 本商品房认购书的解释权归开发商所有。
诚挚感谢您对本项目的信任与支持,我们将竭诚为您提供优质的服务,确保您拥有一个满意的购房体验。
若您对本认购书内容有任何疑问或需要进一步了解的信息,请随时与我们联系,我们将尽快为您解答。
衷心祝愿您的家庭幸福安康,居住愉快!开发商名称日期:XXXX年XX月XX日第2篇示例:商品房认购书(范本)尊敬的购房者:您好!感谢您对我们公司的关注与信任。
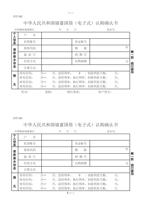
精品文档国债002中华人民共和国储蓄国债(电子式)认购确认书中国邮政储蓄银行年月日流水号:经办:复核:银行签章:客户签字:国债002中华人民共和国储蓄国债(电子式)认购确认书中国邮政储蓄银行年月日流水号:精品文档经办:复核:银行签章:客户签字:国债002中华人民共和国储蓄国债(电子式)认购确认书中国邮政储蓄银行年月日流水号:经办:复核:银行签章:客户签字:国债002中华人民共和国储蓄国债(电子式)认购确认书中国邮政储蓄银行年月日流水号:经办:复核:银行签章:客户签字:一、本确认书并非债权凭证,只用于账务核对,丢失并不影响对债权的所有权。
二、本国债实行实名制,不可流通转让,但可在规定期限内提前兑取或质押贷款。
三、提前兑取要做一定的利益扣除并交纳相应的手续费。
四、付息日和到期日前若干个工作日起开始停止办理提前兑取业务,付息日起恢复办理。
五、若计算方式为固定利率,则执行利率,则执行税率为票面利率;或计算方式为浮动利率,则执行率=利率期数+通货膨胀率+利率基数×通货膨胀率,如果通货膨胀率小于等于0,则执行利率等于利率基数。
通货膨胀率见财政部当期发行公告。
六、客户可通过在柜台打印对账单或者拨通我行客户服务电话:95580,查询自己债权变更情况。
七、客户也可在认购次日起通过中央国债登记结算公司语音复核查询电话查询自己债权变更情况。
一、本确认书并非债权凭证,只用于账务核对,丢失并不影响对债权的所有权。
二、本国债实行实名制,不可流通转让,但可在规定期限内提前兑取或质押贷款。
三、提前兑取要做一定的利益扣除并交纳相应的手续费。
四、付息日和到期日前若干个工作日起开始停止办理提前兑取业务,付息日起恢复办理。
五、若计算方式为固定利率,则执行利率,则执行税率为票面利率;或计算方式为浮动利率,则执行率=利率期数+通货膨胀率+利率基数×通货膨胀率,如果通货膨胀率小于等于0,则执行利率等于利率基数。
通货膨胀率见财政部当期发行公告。
房地产项目认购签约确认单
房地产项目认购签约确认单
1. 引言
本文档旨在确认房地产项目的认购签约情况,包括购房者的基本信息、购房的房屋信息以及相关的签约条款和合同约定。
认购签约确认单是双方对购房意向的正式确认,具有法律效力。
2. 购房者信息
购房者信息如下:
姓名:
联系号:
联系地址:
电子邮箱:
3. 房屋信息
购买的房屋信息如下:
房屋编号:
房屋地址:
建筑面积:
房屋类型:
房屋价格:
付款方式:
4. 签约条款
购房者同意按照以下签约条款进行购买:首付款金额:
贷款金额:
贷款期限:
贷款利率:
还款方式:
签约日期:
5. 合同约定
购房者同意按照以下合同约定履行:
房屋交付时间:
房屋质量保证期限:
违约责任:
纠纷解决方式:
6. 签字确认
购房者和房地产开发商代表确认以上信息真实无误,并同意按照签约条款和合同约定完成购房手续。
购房者签字:__________________ 日期:
__________________
房地产开发商代表签字:____________ 日期:
__________________
以上为房地产项目认购签约确认单,双方确认无误后,文档具有法律效力。
在购房过程中,请双方保持密切沟通,确保双方权益得到充分保障。
如有任何问题或变动,请提前通知对方进行协商。
房地产项目认购签约确认单日期:______________________双方:______________(开发商/销售方)与______________(认购方)鉴于认购方对______________(房地产项目名称)的认购意向,开发商与认购方经协商一致,达成以下认购签约确认:一、认购项目信息1. 项目名称:______________2. 楼栋/单元号:______________3. 户型:______________4. 建筑面积:______________平方米5. 使用面积:______________平方米6. 价格:______________元/平方米7. 认购总价:______________元(大写:______________)8. 付款方式:______________二、认购详细内容1. 认购日期:______________2. 认购面积:______________平方米3. 认购单价:______________元/平方米4. 认购总价款:______________元(大写:______________)5. 首付款:______________元(大写:______________)6. 首付款支付方式及时间:______________7. 剩余款项支付时间:______________8. 剩余款项支付方式:______________9. 预计交房时间:______________10. 房屋装修标准及配置:______________三、付款方式和期限1. 开发商提供的账户信息如下:开户银行:______________账户名:______________账号:______________2. 付款期限:认购签约生效之日起______________日内完成首付款。
四、其他约定事项1. 认购方应按时足额缴纳各项款项,确保交易顺利进行。
2. 双方同意在项目交房前签订正式的购房合同,并按照约定完成房屋买卖手续。
房屋认购确认书(买方)填写说明:【】中选择内容,划√表示确认,居中下划线表示删除;下划线上填写内容,否则打×,以示删除。
甲方(代理方):联系电话:居住地址:。
乙方(买方):联系电话:身份证号码:联系地址:一、通过甲方、介绍、带领看房等居间服务,乙方对位于省市区街道的房地产(以下简称“该房地产”)有购买意向,并向业主先生/女士提出如下签约条件。
1、建筑面积:约平方米(以【房产证面积】【商品房买卖合同面积】)为准;2、售价:人民币(大写)元(¥);3、房地产交付的情况及时间:4、付款方式:【一次性付款】【按揭付款】【一次性或按揭付款】;5、交易税费:【买方承担】【卖方承担】【买卖方各自承担】或其他6、其他约定:二、乙方确认签订本“房屋认购确认书”即日起需交付房屋总价的%,作为购买该房产意向确认金。
7、意向确认金大写:元,小写:¥8、意向确认付款方式【微信】【支付宝】【现金】【银行转账】。
9、乙方签订之后意向确认金自动转入为购房款。
10、乙方签订本“房屋认购确认书”之后需在年月日之内向甲方交付该房产购买定金。
三、甲乙双方权益及责任11、该房产若遇见不可控因素导致该房产无法进行买卖时,甲方有权退还乙方意向确认金。
12、在房屋买卖过程中,若甲方单方因素导致该房产不能进行正常买卖时,甲方有权退还乙方意向确认金。
同时甲方并按照所交付意向确认金%作为乙方损失赔偿费用。
13、在房屋买卖过程中,若乙方单方因素导致该房产不能进行正常买卖时,甲方有权不用退还乙方意向确认金。
甲方签字(盖章):乙方签字(盖章):日期:日期:。
中华人民共和国储蓄国债(电子式)认购确认书中国邮政储蓄银行年月日流水号:经办:复核:银行签章:客户签字:国债002中华人民共和国储蓄国债(电子式)认购确认书中国邮政储蓄银行年月日流水号:中华人民共和国储蓄国债(电子式)认购确认书中国邮政储蓄银行年月日流水号:经办:复核:银行签章:客户签字:国债002中华人民共和国储蓄国债(电子式)认购确认书中国邮政储蓄银行年月日流水号:一、本确认书并非债权凭证,只用于账务核对,丢失并不影响对债权的所有权。
二、本国债实行实名制,不可流通转让,但可在规定期限内提前兑取或质押贷款。
三、提前兑取要做一定的利益扣除并交纳相应的手续费。
四、付息日和到期日前若干个工作日起开始停止办理提前兑取业务,付息日起恢复办理。
五、若计算方式为固定利率,则执行利率,则执行税率为票面利率;或计算方式为浮动利率,则执行率=利率期数+通货膨胀率+利率基数×通货膨胀率,如果通货膨胀率小于等于0,则执行利率等于利率基数。
通货膨胀率见财政部当期发行公告。
六、客户可通过在柜台打印对账单或者拨通我行客户服务电话:95580,查询自己债权变更情况。
七、客户也可在认购次日起通过中央国债登记结算公司语音复核查询电话查询自己债权变更情况。
一、本确认书并非债权凭证,只用于账务核对,丢失并不影响对债权的所有权。
二、本国债实行实名制,不可流通转让,但可在规定期限内提前兑取或质押贷款。
三、提前兑取要做一定的利益扣除并交纳相应的手续费。
四、付息日和到期日前若干个工作日起开始停止办理提前兑取业务,付息日起恢复办理。
五、若计算方式为固定利率,则执行利率,则执行税率为票面利率;或计算方式为浮动利率,则执行率=利率期数+通货膨胀率+利率基数×通货膨胀率,如果通货膨胀率小于等于0,则执行利率等于利率基数。
通货膨胀率见财政部当期发行公告。
六、客户可通过在柜台打印对账单或者拨通我行客户服务电话:95580,查询自己债权变更情况。
房屋认购确认书甲方(出售方):姓名:________________________身份证号:________________________乙方(购买方):姓名:________________________身份证号:________________________鉴于甲方同意出售位于__________的房屋(以下简称“标的房屋”),乙方愿意购买该房屋,双方经友好协商,就房屋认购事宜达成如下确认:一、房屋信息1. 房屋地址:______2. 房屋面积:_______平方米3. 房屋户型:_______4. 房屋价格:_______元/平方米,总房价为____元整(大写:_______元整)。
二、付款方式和期限1. 乙方在签署本确认书时支付房屋总价款的__%作为认购定金,即___元整(大写:______元整)。
2. 乙方在签订正式购房合同前支付房屋总价款的__%,即_____元整(大写:_____元整)。
3. 剩余房款乙方应在签订正式购房合同后按揭支付或一次性支付。
三、签订正式合同双方同意在房屋交易过程中,应按照相关法律法规及政策要求,在合理期限内签订正式的房屋买卖合同。
四、违约责任双方应严格履行本确认书各项条款,如一方违约,守约方有权要求违约方支付赔偿金,赔偿金为本合同总价款的__%。
五、争议解决如甲乙双方在履行本确认书过程中发生纠纷,应友好协商解决;协商不成的,可以向合同签订地人民法院提起诉讼。
六、其他约定1. 本确认书一式两份,甲乙双方各执一份。
2. 本确认书自双方签字之日起生效。
甲方(签字/盖章):____________________乙方(签字/盖章):____________________签订日期:______________________________。
商品房认购书格式范本
尊敬的[购房人姓名]先生/女士:
您好!感谢您选择本公司的商品房,现确认您已认购 [项目名称] 的商品房并达成以下协议:
一、认购信息
1. 项目名称:[项目名称]
2. 房屋编号:[房屋编号]
3. 房屋类型:[房屋类型]
4. 房屋面积:[房屋面积]
5. 房屋单价:[房屋单价]
6. 认购总价:[认购总价]
7. 付款方式:[付款方式]
8. 认购定金:[认购定金]
二、付款方式
1. 认购定金:[认购定金],应在签订认购书之日起[付款方式]天内支付至本公司指定账户。
2. 首期款:应在本公司通知购房人开始支付时,支付总款项的[首付比例]作为首期款,余款在签订正式买卖合同前支付。
3. 贷款安排:如购房人需要贷款购房,应自行办理购房贷款,并在签订正式买卖合同
时提供有关贷款材料。
三、签订正式买卖合同
1. 双方确认,在购房人支付全部购房款项后,将签订正式的买卖合同。
买卖合同的具体条款以双方协商一致并以书面形式记录为准。
2. 如购房人在约定时间内未履行付款义务,本公司有权解除本次认购协议,并没收认购定金。
四、其他约定
1. 购房人确认已详细了解[项目名称]的相关信息,并自愿进行认购。
2. 购房人在认购书上的签字盖章即代表其同意及接受上述条款,并承诺遵守相关法律法规及本协议的约定。
特此认购书,供双方各执一份,以示共同认可。
购房人(签字):购房人(盖章):
日期:日期:
项目公司(盖章):
附:购房人身份证件复印件 1份。
房地产项目认购签约确认单房地产项目认购签约确认单---项目信息- 项目名称:房地产项目- 开发商名称:开发商- 项目地址:地址- 开发商- 营销中心地址:地址- 营销中心方式:---甲方信息- 姓名:--- 现居住地址:地址- 邮政编码:---认购房屋信息- 房屋地址:地址- 户型:- 建筑面积:平米- 套内面积:平米- 附属建筑面积:平米- 房屋总价款:万元(人民币)---签约信息- 认购总价款:万元(人民币)---付款方式1. 认购金支付方式:- 金额:万元(人民币)- 支付时间:年月日2. 签约首付款支付方式:- 金额:万元(人民币)- 支付时间:年月日3. 其他款项支付方式:- 金额:万元(人民币)- 支付时间:年月日- :---其他约定事项1. 房屋交付日期:年月日;2. 贷款申请书及相关材料的办理时间为:开发商通知甲方提供贷款材料之日起x天内;3. 本认购签约确认单一式两份,双方各执一份,具有同等法律效力;4. 本认购签约确认单未尽事宜,由双方具体约定后另行签订补充协议;5. 甲方与开发商在签署本认购签约确认单之前,已经充分了解并认识到按照约定支付相应款项的经济风险,并自愿签署本认购签约确认单;6. 本认购签约确认单的条款不能侵犯法律或当地相关规定,双方同意共同遵守法律法规,并保持其完整性;7. 本认购签约确认单一经双方签字确认后生效,双方互不违约的义务;8. 双方确认本认购签约确认单中规定的全部权利义务,核对数据无误后,甲方通过方式、邮件或面谈等方式向开发商付款,并在付款成功后确认签约;9. 双方在履行本认购签约确认单过程中发生的纠纷,均应通过友好协商解决;---甲方(签字):__________________ 日期:__________________开发商(签字):__________________ 日期:__________________。
认购信息确认单
场景
不适用于认购协议
要点
本认购信息确认单,系认购人对认购房屋基本情况、认购人个人信息,以及付款方式的确认,地产商利用该文本对认购人进行认购信息的确认,避免岀现信息错误引致相关责任。
认购信息确认单
确认内容
认购人应确保信息的正确性,出卖人将按认购人填写并确认的信息进行网上录入,一旦录入将不可更改,因认购人填写错误导致建委网相关信息出现错误,出卖人不承担任何责任。
一、房号及房屋基本情况:
________________ 项目 ________ 号楼________ 单元________ 号房;
朝向为;阳台数量为个;户型:口二室二厅口三室二厅
二、面积及价款:
预测建筑面积共平方米,其中套内建筑面积平方米,该商品房建筑面积单价每平方米元人民币,优惠率为%,优惠后建筑面积单价每平方米元人民币。
该商品房按照套内建筑面积计算,单价每平方米元人民币,总金
额 __________________ 元人民币整(大写)计: __________ 元人民币。
(小写)定
金元人民币整(大写)计:元人民币。
(小写)
三、认购人个人信息:
认购人:
户口类别:口本市城镇口外省市□外籍
【证件名称】:【证件号】:
出生日期:
性别:□男□女
通讯地址:
邮政编码: ___________________
联系电话: ___________________
四、付款方式
认购人选择的付款方式为下列的_________ 方式。
1. 一次性付款:总款为 --------- 元。
2. 商业贷款:首付款
元,贷款 万元。
3. 分期付款;首期款 元,二期款 万元,尾款 万元。
五、其他
提请认购人注意本条款:认购人签署代表认购人确认已认真阅读并完全知悉拟签订《商品 房买卖合同》及其补充协议之条款,并对《商品房买卖合同》及其补充协议条款及付款方 式无异议,认购人未按《商品房认购书》约定按时签订《商品房买卖合同》及其补充协议 的,已支付的定金不予退还。
认购人确认(签字):
年 月 日
第一联销售部保存 第二联客服部保存 第三联 财务部保存
____________________________________ 项目认购信息审核单
房号: _________________ 项
目 ______________ 栋 __________________ 单元 _________________ 号
认购时间 年 月
日 套内面积(m2 总房款(元) □一次性付款
□商贷:贷款银行 _______________________________________ ;首付
款: ______________ 万元;贷款: __________________ 万元
□分期付款:首期款: ________________ 万元;二期款: __________________ 万元;尾
款 _______________ 万元
销售代
表
销售经理 审核 客服经理 审核认购人
建筑面积
(m2
套内单价
付款方式
财务部审
核备注:签约信息审核内容为 1.客户个人信息 2. 认购房号、面积、价格 3. 付款方式 4. 客户签字是否完善 5. 客户身份证、户口簿、家庭成员情况申报表。