最新整形话术-眉眼项目知识分享
- 格式:doc
- 大小:22.50 KB
- 文档页数:5
医美整形客服话术1. 介绍和问候客服人员在接听电话或与客户进行沟通时,首先要进行自我介绍,表明身份和目的,然后礼貌地问候客户。
客服人员:您好,我是医美整形中心的客服人员,很高兴为您服务。
请问我能为您做些什么?2. 了解客户需求客服人员要通过与客户的对话,了解客户的需求和期望,以便提供合适的解决方案。
客服人员:请问您对于医美整形有哪些具体的需求或问题呢?客户:我想了解一下整形手术的费用和效果。
客服人员:非常感谢您的咨询。
我们医美整形中心提供多种整形手术,包括面部、身体等方面的整形。
针对不同的手术项目,费用和效果也会有所不同。
您可以告诉我您感兴趣的具体项目,我可以为您提供相关的信息。
3. 提供详细信息客服人员要针对客户的需求,提供具体的整形手术信息,包括手术的过程、效果、风险和费用等方面的内容。
客服人员:如果您对面部整形感兴趣,我们提供多种手术项目,如隆鼻、眼部整形、面部填充等。
每个项目的手术过程和效果都有所不同。
比如,隆鼻手术可以改善鼻型,使其更加立体,眼部整形可以改善眼袋和双眼皮,面部填充可以丰满面部轮廓。
手术的风险包括感染、出血和手术失败等,但我们的医生都经过专业培训,具有丰富的经验,能够最大程度地降低风险。
至于费用,具体会根据手术项目的复杂程度和所需材料而有所不同。
您可以预约一次免费的面诊,我们的医生会根据您的情况给出详细的费用和效果评估。
4. 解答客户疑问客户可能会有一些疑问或担心,客服人员要耐心解答,并提供相关的信息和建议。
客户:我担心手术后会有明显的疤痕,会不会影响美观?客服人员:对于手术后的疤痕,我们的医生会尽可能地隐藏在不显眼的位置,比如鼻翼下方、眼睛内侧等。
另外,我们使用的是微创技术,可以减小手术创口,减少疤痕的形成。
同时,我们也会给您提供专业的护理和术后指导,帮助您恢复得更好。
手术后的疤痕也会随着时间的推移逐渐淡化,一般不会对美观产生明显影响。
5. 提供预约和咨询服务客服人员要为客户提供预约和咨询服务,方便客户进一步了解和决策。
美容整形话术(共3篇)回目录美容整形话术一.关于医院的等级、特色、正规专业性、专家优势、手术效果答:这个您放心,我们是正规的医疗机构。
我们的专家在整形外科工作20余年,有着丰富的临床经验(副教授、副主任医师、研究生导师),多次参加国际学术交流和技术合作,效果方面您大可放心二.关于手术方法的选择、价格答:因为个体差异,您有时间最好是来我们院考察考察,和我们专家沟通一下,他会根据您自身的情况给您做一个整体设计并且制定出一套最适合的方案。
根据方案才能确定价格,单纯的跟您说个价格,对您是很不负责任的。
三.关于术后的跟踪服务答:首先您要跟医生配合,做好自身的护理,必须来医院复查以便我们确保手术效果,如果您还有什么不明白的,随时可以跟我们联系,我们会及时解答您的疑问。
四.关于专家的预约答:我院的手术都是专家做,不管哪个专家都是代表我们医院的,我们会帮您选择一个在这方面最权威的专家,技术方面您大可放心。
如果想指定专家也可以,但是要提前十天到半个月预约。
五.关于中韩医生的不同答:中国的整形医生一点也不比日韩差,韩国整形医生也不是什么手术都做,也是有针对性的,而且真正一流的医生也不可能来内地做,因为他们在韩国也是非常繁忙的。
(外国医生在中国行医,必须到卫生部注册备案,否则就是不合法的)六.关于术后并发症答:术前我们会给您做一些相关的检查,术中严格无菌操作,注意每一个细小环节,术后医生还会告诉您注意事项,所以您可以大可放心。
七.关于手术手术时间、恢复时间、局部症状、持续时间答:30分钟左右,切口小,出血少,无红肿瘀青,一般5--7天就可以拆线,深层组织恢复时间快,一般患者24小时内就可以恢复正常生活,不影响工作和学习。
八.关于术前检查答:这个要根据您的手术情况专家会告诉您需要做哪方面的检查。
(术前检查时必须的,只有看了结果我们才知道您适不适合做这项手术)(检查项目:16项血常规、胸部B超、胸透)九.关于失败案例答:您的担心是对的,可以理解,现在有些媒体对不实信息进行放大大肆渲染,以提高自己的收视率,选择一个正规的专业的整形机构才是最重要的。
医学美容咨询话术医学美容咨询话术:让你掌握完美自信的秘密医学美容已经成为现代社会中越来越受欢迎的趋势,越来越多的人希望通过各种方式来改善自己的外貌。
然而,在选择医疗美容手术之前,一些顾客可能对整个过程持有疑虑,因此,医学美容咨询师的话术技巧就变得至关重要。
本文将为你分享一些有效的医学美容咨询话术,帮助你为顾客提供专业的建议及改善方式,让他们掌握完美自信的秘密。
首先,作为一名医学美容咨询师,你需要建立与顾客之间的信任关系。
你可以通过问候客户并介绍自己来打开对话,例如:“您好,我是XX医美中心的医学美容顾问,很高兴见到您。
请问有什么我可以帮助您的问题?”这样的简短问候可以帮助建立友好的对话氛围。
接下来,当顾客提出他们的问题或关注点时,你需要展示专业知识并为其提供详细解答。
例如,如果顾客询问如何有效改善皮肤抗衰老问题,你可以回答:“我们的医学美容中心提供各种有效的方法来对抗皮肤抗衰老问题,例如肉毒杆菌素注射,填充剂注射和皮肤表层抗衰老疗程。
这些方法都已经被广泛验证,并且具有可靠的效果。
根据您的具体情况,我们可以为您制定一个个性化的治疗计划。
”在回答问题时,要确保用通俗易懂的语言表达,避免使用过于专业的术语。
此外,还要充分了解顾客的需求和期望,并根据情况提供恰当的建议。
例如,如果顾客关心面部皱纹问题,并询问是否需要进行手术,你可以回答:“手术对于一些深层皱纹确实会有较好效果,但是您可能可以首先考虑试试非手术治疗,如肉毒杆菌素注射。
这种方法无需手术切口,可以有效地减少皱纹,而且恢复期较短。
”在提供咨询的过程中,你需要向顾客展示你们医学美容中心的专业水平和设备。
例如,你可以介绍中心的整体实力,包括与国内外知名机构的合作、医生团队的资质、设备的先进性等。
这样可以增加顾客的信心,并且让他们相信你们的医学美容中心是值得信赖的。
除了提供详细的解答和专业的建议外,你还可以通过分享病例进行论证。
例如,你可以向顾客展示一些以前的治疗案例,其中包括手术前后的对比照片、病人的成功经历等。
整形咨询话术流程1. 整形咨询刚开始啊,就像你去一个陌生地方先得知道大门在哪一样。
我得先热情地跟你打招呼,“嗨,亲爱的,想让自己变得更美吗?”这就好比开店迎接客人,第一印象很重要呢。
比如有个小姑娘一进来,我这么一说,她就放松不少,觉得我挺亲切的。
2. 接着呢,我得了解你的想法呀。
这就像是厨师做菜得知道客人的口味。
我会问你,“宝子,你是想整脸呢,还是身体其他部位呀?”要是你说脸,我就继续深挖,“是想眼睛变得更大,还是鼻子更挺呢?”就像侦探破案一样,一点点找线索。
我之前有个顾客,我这么问的时候,他就很开心,觉得我在认真对待他的需求。
3. 了解大概方向后,我得详细问问你的期望效果。
这就像你去买衣服,得告诉店员你想要什么风格的。
我可能会说,“亲,你想整完之后是那种惊艳型的,还是自然清新型的呢?”比如说,有个姐姐想整鼻子,她就说想要自然得像天生的那种,我就知道该往哪个方向给她建议了。
4. 然后呀,我得了解你的健康状况。
这可是关键,就像盖房子得有牢固的地基。
我会关心地问,“宝啊,你身体没啥毛病吧,有没有啥过敏或者慢性疾病呢?”曾经有个顾客,他没告诉我他有高血压,差点就出问题,所以这一步真的很重要。
5. 再就是了解你的预算啦。
这跟你去旅游要知道自己带多少钱是一个道理。
我会直截了当地问,“宝子,你大概打算花多少钱在整形上呢?”要是你说没多少,我就会给你推荐性价比高的项目。
像有个小妹妹预算有限,我就给她推荐了一些小而美的微调项目,她特别满意。
6. 之后呢,我得给你介绍一些可能的方案。
这就像老师给学生讲不同的解题方法。
我会说,“亲,要是你想眼睛变大呢,有埋线双眼皮和全切双眼皮这两种比较常见的方法。
埋线呢,恢复快,但是可能维持时间短;全切呢,效果持久,不过恢复时间长些。
”有个顾客在听我这么讲的时候,就像在做选择题一样,很认真地思考。
7. 我还得给你说说每个方案的风险。
这就像走在路上得知道哪里有坑。
我会严肃地告诉你,“宝啊,不管是哪种整形手术,都有风险的。
医美整形眼部整形咨询基础话术【问诊】您好,您目前是眼部哪里不满意呢?是想做双眼皮,开眼角还是祛眼袋呢?您好,您目前是眼部哪里不满意呢?是单眼皮,还是内双、眼皮松驰?有没有肿泡眼的情况呢?您好,您目前的眼袋是先天形成的还是后天形成的呢?您好,您之前有没有到专业的医院去检查了解呢?【双眼皮的必要性】单眼皮、内双、眼皮松驰的话,让人感觉眼睛没有神韵,给人感觉没有精神。
肿眼泡给人以睡不醒,没有精神的感觉,祛除多余的脂肪后,眼睛会精神和精致很多,一双小眼,总令人感觉到缺乏美感,更会显得无神,没有亲和力!非但不能成为美丽人生的助力,还会给我们的人生设置重重障碍,成为折翼的天使。
明亮传神的大眼睛,却总能让我们准确地传情达意,是美丽与气质的重要象征,更是梦想起航的翅膀。
眼睛是心灵之窗,也是传情达意的关键,扭转小眼困局,刻不容缓!【初步推介产品】根据你的描述呢,眼部的基础条件还是比较好的,初步判断,是可以通过韩式全切,韩式三点、韩式埋线法的方式,都可以达到很好的治疗效果的。
(视问诊情况推)根据你的描述,初步判断,是可以通过韩式祛眼袋的方式,可以达到很好的治疗的效果的(视问诊情况推)根据你的描述,初步判断,你这个是因眼肌无力导致功能性的障碍情况,可以考虑通过上下垂矫正的方式,达到很好的治疗效果的。
(视问诊情况推)(上睑下垂主要是眼肌无力,要借助额肌来睁眼)双眼皮在我们XX是做得最多的项目,回头客很多,我们医院现在有目前最流行的韩式美眼术式和10度翘睫美眼术式等。
韩式美眼术式是当下最流行的,倍受网红直直播推崇的双眼皮形态,双眼皮线条的始未都能清淅可见,其特点是双眼皮线条明显,上妆后更加漂亮,高贵华丽的双眼皮形态。
10度翘睫美眼术式是我们的专利技术,其特点是采用十大层次,十大项目塑形、十大标准来综合设计,双眼皮线条开端自然隐于内眼角里,从中端开始越来越清淅,并一直延伸到眼尾。
婉约自然是它的最大优点,即使素颜也显得非常真实漂亮的双眼皮形态。
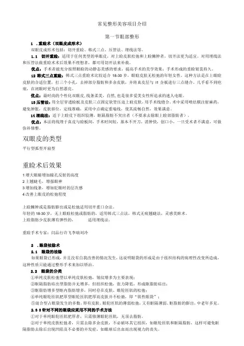
常见整形美容项目介绍第一节眼部整形1.重睑术(双眼皮成形术)双眼皮成形术包括:切开重睑、韩式三点、压管法、埋线法等。
1.1切开重睑:适用于任何类型的单眼皮,对上睑皮肤松弛和上睑臃肿者,切开法更为适宜。
对用埋线法和压管法做重睑术术后效果不理想者,都可用切开法来补救。
优点:手术者能充分按照眼睑的动静态美感的要求,提高手术的美学效果;手术形成的重睑皱裳持久。
12韩式三点重睑:韩式三点重睑术比较适合18-30岁,眼睑皮肤无松弛的年轻女性。
这种方法是在上眼睑皮肤的合适位置,打三个小孔,去掉部分脂肪和多余皮肤,并将真皮层与I1佥板进行三点缝合。
几乎看不到疤痕,在闭眼时更为自然漂亮。
优点:最时尚的个性化双眼皮,线条柔美,自然,也是很多爱美女性所追求的迷人电眼。
13压管法:用全层穿透睑板及皮肤三点固定软管压迫上睑皮肤,用手术线缝合。
术中采用喷结膜注射麻药,避免肿胀,皮肤移位,定线准确,采用中点确定重嗡线,使其流畅自然,效果满意。
14埋线法:适于上睑皮下组织较薄,眶隔脂肪不突出者(不要求去除眼上睑部脂肪者)。
优点:本法将线埋于真皮与睑板间,手术时间短,基本不开刀,消肿快,创口小,一旦受术者不满意,可做弥补修整。
双眼皮的类型平行型弧型开扇型重睑术后效果1增大眼睛增加瞳孔反射的高度2上翘睫毛,增强眼神3增加线条,增加眨眼时的层次感4改善上眼皮的松弛程度上睑臃肿或是脂肪膨出或是松弛适用切开重口佥法。
年轻的18-30岁,无上眼睑松弛或脂肪的,适用韩式三点法,韩式无痕翘睫法,灵感美眸术。
上睑脂肪少皮肤薄有弹性的,适用埋线法。
重睑手术专家:闫品行许飞李瑞刘冷2.眼袋祛除术2.1眼袋的祛除如果眼袋已形成,并且没有自我改善的情况发生,这说明眼袋的形成是由于组织结构的病理性改变所造成,这种性质只能通过整形手术来加以矫治。
2.2眼袋的分类①单纯皮肤松弛型以单纯皮肤松弛,皱纹增多为主要表现;②眶隔脂肪疝出型脂肪并无增多,但组织松弛,张力降低,形成眶脂肪疝出;③眶脂肪增多型眶内脂肪增多,同时存在皮肤、眼轮匝肌的松弛;④单纯眼轮匝肌肥厚型眼轮匝肌肥厚而皮肤并不松驰,即“肌性眼袋”;⑤混合型占眼袋发生的多数,即有皮肤、眼轮匝肌的薄弱松弛,又有眶隔薄弱、眶脂肪的膨出,中老年多见。
医美整形无痕双眼皮及童颜术基础话术一、话术:1.顾客询问肿胀的问题?大原则:不说绝对值,保守说法,不要挖坑给自己跳。
避免顾客后期纠缠反应大。
2.关于疤痕的问题?有痕迹,但是不明显。
医生会选择最适合你的部位进行缝合和自然遮盖,像双眼皮、祛眼袋、隆胸、吸脂手术等,都是找身体有自然褶皱的地方,隐蔽的部位,不会挑光滑紧绷的地方下手。
这就要靠专家经验所在,找出最合适的层次和部位,进行缝合。
(类似隆胸,是在腋下自然褶皱的地方进行切口,还有吸脂等,都是找出自然有褶皱的地方,不是光面紧绷的地方,意味着医生的经验,有的人找不准,文主任找得准。
)3.文主任无痕双眼皮和别家医院的区别传统有痕双眼皮手术:选择在睑缘往上7-8mm处做切口,缝合在板前筋膜或睑板上,形成粘连和皱褶。
(皮肤松弛可去掉部分皮肤,解决眼睛松垂的问题。
这样子的双眼皮,睁眼看不到痕迹,但是闭眼的时候会看到一道痕迹。
)无痕双眼皮手术:满足顾客希望“闭上眼也看不见痕迹”的需求,选择在睑板上眼缘嚏毛根部IT.5mm处切开,往上分离,睑板和眶隔暴露出来,皮下进行眶前筋膜的缝合,形成褶皱。
(轻微的松弛可以去掉部分皮肤。
)4、眼睛用的什么线缝合,要拆线吗?可吸收蛋白线进行缝合,7天自然吸收,不需要拆线。
5、有人说用可吸收线,有可能会导致感染和炎症,会这样吗?材料不同,确实会有并发症的产生。
而且吸收线也分长效和短效两种,我们用的蛋白线,7天之内就可以吸收掉。
与别家医院所用的“大黑线”,我们的可吸收蛋白线呈透明状,颜色淡黄,手术之后,日常生活、逛街不受任何影响。
6、别的医院也可以做蛋白线,为什么价格差这么多?如果是同样的吸收线,但专家的缝合及皮肤吻合的层次相当重要,其中我院文主任采用了他从医20多年的临床经验独创了这套手术及缝合法,故反差价较大。
7、双眼皮满足两个要求?美观和年轻化;无痕双眼皮只适合轻微松弛下垂的眼睛。
8、几号线缝眼睛?六个零(是我们头发丝的一半细小)的线缝眼睛。
医美纹绣咨询话术我们现在主推 3680 ---10000多元的眉眼唇纹饰,当然也要看个人的消费能力和消费意识,具体情况具体解决。
顾客问起关于纹绣的内容我们一般这样回答: ML医学文秀主要引用禧形运色健康纹饰炫飘术来进行眉眼唇的纹饰,其效果健康安全自然立体圆润饱满持久性强保持无需化妆却胜似化妆的美态,而且承载着有助于感情稳定事业兴旺的玄机。
什么是禧形运色健康纹饰炫飘术?---- 是现在最新纹饰技术的一种名称,在以前的绣眉雕眉柔眉的基础上有技术的升华,线条细腻而动感真假难辨仿若自身的原生眉。
如果客人问到绣眉雕眉柔眉植眉是什么?---答:这些是前几年的纹绣技术的名称现在已过时。
我们的咨询人员自己不要纠结于这些名称上,也不要让顾客纠结在这些名称上,纹饰最主要的是看技术手法色乳和效果了。
很多人会说喜欢韩式自然眉,据我了解他们说的“韩式自然眉”是指眉形,至于眉眼唇的形状是根据个人的脸型及五官比例来设计的,设计到顾客满意才开始操作纹饰的。
以前做过的红眉或蓝眉如果颜色比较淡,形状比较对称的话是可以直接用我们的焕改技术来改变颜色及形状,如果颜色非常深或形状非常不好的要用激光来祛除原有的颜色才能重新做眉毛,具体情况还是要看到本人以后才能决定。
关于色乳---ML医学文秀采用进口原材料制成的纯植物营养色乳及医用色乳,对人体无毒害,补充微创皮肤的蛋白质,帮助伤口迅速愈合,色彩稳定性较高,色彩饱和度较强,而且具有改善毛囊环境促进毛发生长的效果(15980元的眉毛)。
* 注意:不要和客人强调是哪一国家进口的色乳,因为我所了解的纹绣色乳没有原装进口的!!!都是原材料是进口或引用外国技术国内制作的。
之前我们就碰到过在海关工作的顾客,他们很清楚哪是进口的哪个是国产的。
所以要在现场随机应变,如果顾客非要问起是哪个国家的就说原材料是有美国和瑞士的就行了。
关于价格---ML医学文秀一般三千多到一万多等价格不同,主要取决于不同色乳及不同纹饰技术,至于您适合于什么样的价格或技术的话麻烦您到医院来给咨询医生或操作生看一下医生会根据您的具体条件来建议您做什么样的纹饰(眉毛或眼线或嘴唇)。
双眼皮介绍话术
一、必须熟练掌握最实用的眼部美学专业话术
专业是联合开发的基础和获取顾客信任的筹码,没有专业做基础的二次开发,只会让顾客理解为你想转她的钱,从而大大增加联合开发的难度,如何你想拥有高超的联合开发能力,就先把下面这10句眼部美学实战话术牢牢背会吧!有了它你的说服力将增加10倍!
1、美丽是全方位的,做整形必须注重整体美、协调美和平衡美,关注局部只能改善而不能改变!
2、一个人的看起来不完美,往往不是一方面的问题导致的,通常伴有2-3个方面的不完美,必须整体设计,综合调整!
3、很多人认为只要做了双眼皮就会变漂亮,但事实并非如此,除了重睑之外,还必须联合开眼角、降颧骨、隆眉弓、绣眉毛、塑美鼻等多种项目,整体设计、综合治理,才能提升气质、达到蜕变女神、瞬间高大上的效果!
4、天有三宝日月星,地有三宝水火风,人有三宝精气神,面有三宝眉眼唇!眼为神,眉为魂,唇为灵,眉清目秀唇有型,才能瞬间变女神!
5、大眼会让你显得有神,秀眉会让你气质倍增,眉眼必须协调一致才能为你的面部整体加分!
6、眼睛美的3大秘诀是:大而有神,大而有灵,大而有型,所以眼大是基础,重睑能加分,综合做设计,才能魅力增;
7、割了双眼皮看起来还是不美,问题就在于忽视了眉、眼、珠、睫的整体美化,未能把眼睛的神、魂、型体现出来!
8、重睑能你眼睛灵动、开眼角能让眼睛传神、长睫毛能让眼睛魅惑、隆眉弓能让眼睛有型、纹绣眉能让眼睛飞扬、小卧蚕能让你很萌!
9、女神眼睛的特征:大而有神、神而有型、型而有灵,灵而魅惑,魅而高冷,想要达到这种境界必须结合气质、性格、五官、轮廓做综
合设计!
10、做眼先做脸,脸型是重点,面部设计的秘诀就是:先脸型、后五官,脸型标准,五官加分!。
美容整形话术及美容整形营销话术美容整形一直是人们追逐美丽的途径之一,对于美容整形行业的从业者来说,如何与顾客进行有效沟通,准确把握顾客需求,是非常重要的。
今天我们就来探讨一下美容整形话术及美容整形营销话术的技巧。
首先,美容整形话术需要注意的是要以顾客为中心,倾听顾客的需求是首要任务。
在与顾客交流时,应引导顾客主动表达自己的期望和想法,了解他们的真正需求。
可以用一些开放性问题来引导对话,比如“您对您现在的外貌有什么不满意的地方吗?”或者“您期望通过整形手术来实现怎样的效果?”这样可以让顾客更加深入地描述他们的需求,有助于医生更好地为其设计整形方案。
其次,美容整形话术需注意言辞的温和礼貌。
在与顾客交流时,医生或美容师应该以亲和的态度对待顾客,不要给人一种冷漠或者傲慢的感觉。
可以适当使用一些肯定性的词语,比如“您的皮肤状态很好”、“您的五官特别精致”等等,这样可以让顾客感受到被尊重和被重视的心态,建立良好的沟通氛围。
另外,美容整形话术需要具备专业性和说服力。
美容整形是一项专业的服务,医生或者美容师需要具备相关的专业知识和技能,能够为顾客提供专业的建议和意见。
在介绍整形项目时,应该清晰明了地解释项目的具体内容、效果、风险等方面的信息,让顾客了解清楚。
同时,应该灵活运用一些说服技巧,比如引用前人成功案例、提供相关资质证明等,增加顾客对整形项目的信任感。
除了美容整形话术外,美容整形营销话术也是非常重要的一环。
在进行整形项目的推广时,需要使用一些有效的营销话术吸引顾客的注意力,并促使他们下决心进行整形手术。
首先,美容整形营销话术需要强调项目的独特性和优势。
在推广整形项目时,应该突出项目的独特之处,让顾客产生对项目的好奇和兴趣。
可以通过强调项目的安全性、高效性、效果持久性等方面的优势,吸引顾客的注意力。
此外,还可以结合目前时下流行的元素,比如明星同款、网红同款等,增加项目的吸引力。
其次,美容整形营销话术需要抓住顾客的痛点。
美容销售技巧和话术大全以下是一些美容销售技巧和话术的大全:1. 引起兴趣:- "您曾经尝试过我们的产品吗?"- "您是否对改善皮肤质量或化妆品感兴趣?"- "您有关心的皮肤问题是什么?"2. 提供个人化建议:- "根据您的肤质,我建议您尝试我们的X产品。
"- "这款产品对您的皮肤问题非常适用,我们的客户反馈也非常好。
"3. 产品特点和优势:- "我们的产品采用了先进的护肤技术,能够深层滋养皮肤。
"- "我们的化妆品含有天然成分,不会对皮肤造成负担。
"- "这款产品能够显著改善皮肤的亮度和紧致度。
"4. 提供优惠或礼品:- "购买我们的产品,您将获得免费的X礼品。
"- "现在购买我们的产品,您将享受X折扣。
"5. 客户见证和评价:- "很多顾客使用了我们的产品后都看到了明显的改善。
"- "这是一位客户的评价,她说我们的产品真的改变了她的皮肤状态。
"6. 创建紧迫感:- "我们目前只有有限的库存,很快就会售罄。
"- "优惠活动即将结束,现在是最佳时机购买。
"7. 心理激励:- "使用我们的产品,您将找回自信和美丽。
"- "您值得拥有最好的护肤品和化妆品。
"8. 顾客关怀:- "我们公司非常重视客户的反馈和意见。
"- "如果您对产品有任何问题或不满意,我们愿意提供全额退款。
"9. 团队合作和专业知识:- "我们的销售团队经过专业培训,并对我们的产品非常了解。
"- "我们的团队可以根据您的需求和肤质提供定制化的建议。
"10. 打造长期关系:- "购买我们的产品,您将成为我们的VIP客户,享受更多的福利。
美容院13款项目销售话术13款项目销售话术1.面部拨筋话术:姐,你五官是真媚气,就是你皮肤有点干、光泽度欠缺、皮肤有点松弛、皱纹有点明显,你试一下我们的面部拔筋呗,它能有效的提拉紧致你的肌肤。
姐,年轻时的皮肤结实饱满,是因为真皮层弹性纤维和胶原蛋白充足新陈代谢正常,人随着年龄的增长,弹性纤维、胶原蛋白的减少导致皮肤失去弹性,慢慢形成皱纹。
面部拨筋能快速的抚平肌肤的幼纹,改善肤色,提升面部轮廓,由内而外立体全面的改善肌肤质量。
2.肩颈保养话术:姐,你的肩膀肌肉有点紧,平时会有点酸痛吧?颈部连接着头部与躯体,就像人体的一个十字路口,经络、气血都要从这里通过,当这个十字路口堵塞了,就会出现交通瘫痪,严重影响人的健康。
肩颈出现问题会让头部出现头昏、偏头痛、失日民多梦、记忆力下降、注意力不集中等问题;肩颈出问题从身体上还可能引发腰酸背痛、手臂麻木、脚腿无力,甚至会对内分泌系统产生影响。
你一定要做下肩颈保养,我们店运用专业的经络手法,结合特殊的工具,配合特效成分能即时加速循环,排毒散淤,通经活络。
从而促进气血循环,疏通经络,分解乳酸,大幅缓解肩颈部肌肉的酸痛,促进颈椎的经络通畅。
3.净肺排毒话术:姐,现在的流感和污染都越来越多,这个时候就看谁的免疫力强,免疫力强或肺部功能强都是健康生存的必须条件。
另外肺部的健康也会影响到皮肤肤质,像有些斑点、暗黄,都和肺部有关系的。
为了你的皮肤好、身体健康我建议你做一下净肺排毒项目。
这个项目是通过专业的手法、特定工具结合芳香精油的渗透性进入体内,有良好的杀菌消炎作用,并且能提高免疫力。
疏通身体经络,排出毒素,可以改善面部毛孔粗大、无血色、长斑、长痘等问题。
4.肾部保养话术:姐,男人会肾虚,女人也会肾虚。
肾虚的女人就会显的特别老。
因为肾主精气神,肾气不足人就没精神,还会导致皮肤干燥、缺水,松弛,肤色晦暗;严重的还会影响骨髓的造血功能,同时对泌尿系统、生殖系统等都有较大的影响。
整合销售话术针对当前行业所有产品的功能和功效,基于产品都是使用在人体身上,所以我们要怎么样才可以更加的让美容师能利用我们现实生活的一些表象,利用我们以前生活中都经历过的一些事情和玩过事务,很通俗易懂的告知客户,让客户从心里自我产生危机感后告知我们她自身的需求,形成成交的一个前提步骤。
不管任何品牌、任何项目都是做人体的一些调理和改善,都是有针对性的调整,那么我们人体的面部、眼部、身体到底有什么需要调节和改善的,调理和改善的也就只有下列几大问题:面部:祛斑、美白、嫩肤、补水眼部:去黑眼袋、除皱身体:心、肝、脾、肺、肾、妇科、乳腺、脊柱、风湿、肠道整合后的产品形成门店自我的品牌,让每个项目在门店的普及率高,客户都能认可。
我们用面部的产品效果来弥补身体调理效果的缓慢,用身体调理的效果折射面部调理后的气质,从而从美容师嘴里说出来的效果,可以直接体现。
针对客户面部的表象,然后我们结合身体一起做搭配和销售,那么我们的每个月的方案就随机而产生。
斑点一、眼睛下部长斑样板话术:美容师(以下简称美):姐、您好!最近是不是很忙?客户(以下简称客):是美:忙就好啊,忙就有钱收,呵呵(笑)。
但是忙也要注意身体哦。
毕竟身体才是我们革命的本钱嘛?姐、你说对不。
客:是美:最近忙是不是没有注意休息,你看看眼睛下部都长斑啦,(给镜子、让客户自己看)客:1、是啊,所以很烦恼2、没有啊,一直都这样1、美:其实我们都知道脸上的任何反应都说明我们身体的反射区域脏腑器官的功能有些下降,小孩的脸上的皮肤为什么那么好,也没有什么斑点,其实就像我们买一部新的汽车,在开始的时候什么都很好,但是在长期的使用和磨合中,就出现相应的问题,如不保养的话,是不是损伤会更大。
姐:你说对吗?客:对美:那么我们人也一样,从小时候的细皮嫩肉,到青年时候的青春痘,在到现在我们出现的局部斑点,是不是也说明我们在使用和磨合我们脏腑器官的时候没有很好的维护从而导致一个或者多个脏腑器官的功能下降,姐、你说是吗?客:是美:针对姐现在出现的这种表象,其实就是肝脏长期新陈代谢不够而至的,我们肝脏就是人体的排毒系统,就像汽车里面的机油一样,如果我们在使用汽车的过程中不能及时更新机油,那么残碴就会停留在机体内,长期就会影响汽车使用,大的会出事故,姐、你说是不是?客:是美:现在姐的斑点就已经告诉我们,因为你的生活方式和饮食习惯,所以影响了你的肝胆的正常工作,如我们不加以维护,就会出现同汽车一样的情况,那样是我们不想见到的,对不。
6月27日-----7月5日学习主题---眉眼整形话术(7月5日考核)A双眼皮一、你们双眼皮怎么做的?费用?--------双眼皮的手术方法有很多种,像埋线法/切开法和韩式重睑我们医院都有开展,主要看你个人情况更适合哪种方法做,请问你眼睛具体什么情况呢?二、双眼皮问诊?-------年龄?上眼皮脂肪厚薄?眼周皮肤松紧度?三、双眼皮手术几天能恢复好?-----不同手术方法恢复时间是不一样的,埋线和韩式三点一般三四天就消肿了,切开的一般是一周左右的恢复时间。
四、做双眼皮能让眼睛大一些吗?--------做双眼皮后眼睛的实际尺寸不会有太大的改变,但眼睛看上去的确会显得更大更有神。
请问你具体想达到什么效果呢?五、做了双眼皮后看起来会不会很假?------这要看医生的技术经验了,在我们医院,眼部手术客人的恢复情况都是很理想的,看起来真实自然,不会像假的。
你如果有时间可以来院具体看看别人的效果,这样你就知道为什么眼部整形能成为我院的特色项目了。
六、会有疤痕吗?------双眼皮手术方法有好几种,通过手术切开的刚开始有点痕迹,但恢复好以后就看不清楚了;我们现在做这个手术采用的都是进口最精细的针线和手术设备,可以保证术后切口线条的流畅自然。
七、双眼皮能管多久?-----通过切开法做的是可以保持永久的。
八、埋线的会不会两三年就掉了?-----也不能说完全没有这个可能,这要看医生的技术水平和采用的手术方法。
目前我们医院采用的是改进了的埋线法,掉线的几率非常低,即使真掉线了,重新修复也是很容易的。
九、做双眼皮会不会让眼睛皮肤松弛?-----双眼皮手术是不会让眼皮变的松弛的;但是随着时间的推移年龄的增加,皮肤自身会慢慢衰老松弛,所以一定要作好日常保养。
十、能做明星那样的眼睛吗?------我们都公认明星的眼睛很漂亮,但漂亮不一定就适合你,建议你可以先来医院请医生帮你做一个初步设计,你也可以带着明星的照片来让我们参考一下。
美容院专业面部知识讲解话术一、面部护理知识讲解话术1.皮肤结构有哪三层?答:真皮、表皮、皮下组织2.表皮层可以分为哪5层?答:角质层、透明层、颗粒层、有棘层、基底层3.角质层有什么作用?答:角质层具有保护作用,防水、防菌作用。
有6—10层,是死皮细胞。
4.透明层有什么作用?答:透明层的作用是控制皮肤水分,防止水分流失和大量进入。
5.颗粒层有什么作用?答:颗粒层的作用是防止异物侵入,过滤紫外线。
6.皮脂腺的作用?答:皮脂腺的作用是分泌油脂、滋润皮肤。
7.汗腺的作用?答:汗腺的作用是出汗,调节体温,排泄废物。
8.与皮肤老化有直接关系的重要部位是什么部位?由什么纤维构成的?答:与皮肤老化有直接关系的是真皮,真皮是由胶原纤维及弹性纤维所构成。
9.基底层包含什么细胞,有什么作用?答:基底层包含黑色素生长细胞,黑色素的聚集方式决定了我们皮肤的颜色。
10.随着年龄增长,皮肤出现了一系列老化问题。
皮肤粗糙、干燥、缺水及皱纹的产生各是因为什么原因造成的?答:粗糙就是由于皮肤新陈代谢减缓,角质层堆积增厚造成的,干燥、缺水则是由于皮肤含水量减少,保水力减低,皱纹是因为胶原纤维和弹性纤维产生速度减慢,空隙形成,再加皮肤缺水.皱纹就随即产生了。
11.除了年龄会影响皮肤状况,还有什么因素会影响皮肤健康?答:像人体荷尔蒙的变化、环境污染、紫外线辐射、饮食习惯、睡眠时间以及不恰当的保养方式都会影响到皮肤的健康。
12.皮肤的基本类型有哪四种?答:干性、中性、油性、混合性13.干性皮肤有什么特征?保养重点是什么?答:干性皮肤常有紧绷感,毛孔幼细,眼睛和颈部容易出现松弛。
干性皮肤的保养重点是补充水分,减少皱纹和脱皮现象的出现。
14.油性皮肤有什么特征?保养重点是什么?答:油性皮肤毛孔粗大,皮脂分泌过多,容易生出面疱,保养重点是抑制油脂分泌,彻底清除毛孔内多余的油脂和污垢。
15.中性皮肤有什么特征?保养重点是什么?答:中性皮肤质感光滑,柔嫩,具有健康的光彩,皮肤组织幼细,没有粗大的毛孔,也没有太油腻的部位,保养重点是保持均衡滋润,使皮肤纹理更细致即可。
6月27日-----7月5日学习主题---眉眼整形话术(7月5日考核)A双眼皮一、你们双眼皮怎么做的?费用?--------双眼皮的手术方法有很多种,像埋线法/切开法和韩式重睑我们医院都有开展,主要看你个人情况更适合哪种方法做,请问你眼睛具体什么情况呢?二、双眼皮问诊?-------年龄?上眼皮脂肪厚薄?眼周皮肤松紧度?三、双眼皮手术几天能恢复好?-----不同手术方法恢复时间是不一样的,埋线和韩式三点一般三四天就消肿了,切开的一般是一周左右的恢复时间。
四、做双眼皮能让眼睛大一些吗?--------做双眼皮后眼睛的实际尺寸不会有太大的改变,但眼睛看上去的确会显得更大更有神。
请问你具体想达到什么效果呢?五、做了双眼皮后看起来会不会很假?------这要看医生的技术经验了,在我们医院,眼部手术客人的恢复情况都是很理想的,看起来真实自然,不会像假的。
你如果有时间可以来院具体看看别人的效果,这样你就知道为什么眼部整形能成为我院的特色项目了。
六、会有疤痕吗?------双眼皮手术方法有好几种,通过手术切开的刚开始有点痕迹,但恢复好以后就看不清楚了;我们现在做这个手术采用的都是进口最精细的针线和手术设备,可以保证术后切口线条的流畅自然。
七、双眼皮能管多久?-----通过切开法做的是可以保持永久的。
八、埋线的会不会两三年就掉了?-----也不能说完全没有这个可能,这要看医生的技术水平和采用的手术方法。
目前我们医院采用的是改进了的埋线法,掉线的几率非常低,即使真掉线了,重新修复也是很容易的。
九、做双眼皮会不会让眼睛皮肤松弛?-----双眼皮手术是不会让眼皮变的松弛的;但是随着时间的推移年龄的增加,皮肤自身会慢慢衰老松弛,所以一定要作好日常保养。
十、能做明星那样的眼睛吗?------我们都公认明星的眼睛很漂亮,但漂亮不一定就适合你,建议你可以先来医院请医生帮你做一个初步设计,你也可以带着明星的照片来让我们参考一下。
十一、术后为什么会眼周发黄发青肿胀明显?-----这种情况在眼部手术当中经常发现,是淤血来的,这是正常的皮肤组织在接受美容整形治疗必须经历的过程。
(可以热敷消退)十三、两只眼睛一单一双可以只做一只吗?-------这种情况要看双的那只好不好看。
如果仅仅是内双,那么最好两只眼睛一起做,这样有利于对称;如果双的那只很好看,那么可以把单的这只按照那只双眼皮的形状来做,只是人工的和自然的总会有稍微的不同。
另外,当你决定只做一只眼睛的时候,一定要有充分的思想准备等待这只人工双眼皮消肿对称。
十四、小女孩才7岁,可以做双眼皮吗?------一般建议十六七岁五官发育定型了才做,这样恢复效果会更好。
当然也有例外,个别小孩过早注意自己的长相,强烈要求做双眼皮的,医生也可以帮她做,只是在重睑设计操作方法上面和成年人稍微有点不一样,效果也是不错的。
十五、埋线怎么做的?适合人群?几天恢复?需要拆线吗?----------也叫高分子双眼皮/PC 记忆法,是将线结埋在真皮和睑板之间,使皮肤和睑板之间形成一个粘连,适合皮肤紧且没有肿眼泡的,手术三十分钟左右,3----5天消肿,无须拆线。
十六、切开怎么做的?适合人群?几天恢复?需要拆线吗?------切开适合所有的人;可同时去除脂肪和松弛的皮肤组织,5----7天拆线。
用手术法将上眼皮缝合固定在睑板上,睁眼时睑板带动上眼皮皮肤上提,形成双眼皮。
十七、韩式切开的和普通切开的区别?-------韩式切开比普通切开手工更加精细,创伤更小恢复更快,应用的针线和手术器械都是纯韩国进口的。
B、眼袋一/眼袋怎么形成的?------眼袋是人体衰老的标志,人到一定年龄随着眼睑皮肤/眼轮匝肌的松弛脱垂,下眼眶脂肪就会膨胀突出形成眼袋。
二、你们眼袋怎么做的?费用?-----我们是根据眼袋的类型结合你眼周皮肤的松紧程度来选择对应的手术方法,以达到去除眼袋/紧致眼周皮肤的效果。
费用是三千---去六千不等。
三、眼袋问诊?-----眼袋有多长时间了?年龄?除了眼袋之外,眼周皮肤松紧度如何?想达到一个什么样的效果?四、眼部整形手术需要住院吗?-------这是一个常规的门诊手术,不用住院的。
五、眼部手术需要休息几天?---一般休息两三天就足够了,术后第2天肿胀比较明显可以局部冷敷,不会影响工作的。
六、眼部手术后会很痛吗?------术后眼部有稍微胀胀想流泪的感觉,随着肿胀的消退,这些症状都会慢慢消失的。
七、眼袋手术会导致下眼睑下翻吗?----眼袋手术是整形外科手术中最常见也是要求最精细的手术;经验丰富的医生会根据你的年龄/皮肤松弛程度和眼袋的类型为你作出最适合的手术方案的,作到既去除了眼袋,又提紧眼周松弛的皮肤筋膜组织,从而避免眼睑下翻。
八、是不是什么人都可以做眼袋手术呢?---------如果是疤痕体质的人就不能做,怕术后疤痕增生;如果有结膜炎之类眼疾患需要治愈后再做眼袋手术。
九、术后会留下疤痕吗?-------切口一般是设计在下睫毛根部边缘的地方,是平行于下眼睑边缘的,术后痕迹非常隐蔽,一般是看不出来的。
十一、一次眼袋手术可以管终身吗?-------一般术后只要护理得当,效果是可以维持8----10年甚至更长时间的。
术后眼袋消失了下眼睑皮肤是平整光滑了,但随着时间的推移年龄的增长,皮肤会继续产生变化,这时候如果你没休息好,比较劳碌操心,那么平整光滑的下睑还是会出现新的眼袋的,这种情况可以通过再次手术来改善。
十二、眼袋的分类有哪些?-------1皮肤松弛形(有皱纹,眶格脂肪不突出,有时候萎缩反倒呈轻度凹陷)2下睑眼轮匝肌肥厚(属于遗传,也叫做假性眼袋)3眶格脂肪突出(没下睑松弛或者皱纹,是典型的眼袋)4混合型(结合1和3的混合表现,不仅有眼袋而且眼睑皮肤松弛)。
十三、眼袋手术方法有哪些?各自适合人群?-------1内吸:适合眼袋突出但眼睑皮肤不松弛的人,从结膜入路将眶内脂肪部分切除即可,肿胀不明显,损伤小,无须缝合不留痕迹,一周恢复。
2外切:适合眼袋突出而且皮肤松弛的人,切口一般在下睫毛边缘,有一个头发丝大小的缝合,5---6天拆线,隐蔽而不明显。
十四、眼袋手术后为什么有特殊的包扎?-------术后特殊的包扎是为了防止术后出血及过度肿胀,能够使皮肤与肌肉紧贴,促进皮肤的收缩,加速恢复。
十五、眼袋手术的并发症是什么?-------下翻(20----40天比较难看,3---6个月复原),肿块(时间可以恢复,也可以打一针消肿的),眼袋仍然明显(可以再做),疤痕(慢慢会淡化,有多余皮肤的话可以重切再做),凹陷(可以自体脂肪移植填充)。
C类附加题一、上睑松弛一般怎么解决?费用?------可以做重睑手术,可以做眼角提升术,也可以做切眉或者提眉。
二、上眼眶凹陷怎么解决?费用?------自体脂肪移植填充,两三天可以恢复。
三、眼角提升术有疤痕吗?费用?------是有内窥镜介入的,能最大限度的降低损伤,切口位于发际线里,术后外观无痕迹。
四、提眉怎么做的?费用?-------在眉毛根部做大约半厘米的切口,用仿真线把筋膜,韧带,肌肉和眼轮匝肌等组织固定在骨膜,外周皮肤再做缝合,7天拆线。
五、切眉怎么做的?费用?------一般保留眉头,只切后半部分,外观眼角提升了,术后留有一条很细的线,1-----3个月后可以绣眉或者植眉。
六、上睑下垂手术几岁可以做?后天性的上睑下垂可以手术吗?上睑下垂手术怎么操作的?费用?-----2-----5岁为宜,严重的可以提早在1岁做;后天性的上睑下垂在查明病因并治疗稳定后,在6----12个月后可考虑手术。
轻中重度的不同费用四千多---六千多一侧。
(将下垂的睑肌提升固定到一个正常位置,切口埋藏在双眼皮皱折里,一般是看不出的,术后形成重睑,早期眼睑闭合不全,一般6个月后可以正常闭合)。
七、开内眼角会留疤痕吗?费用?------现在采用的是无痕开眼角,仅在重睑线内做微创切口,在皮下潜行操作,有效避免了局部疤痕的形成,刚做完有点痕迹,恢复好以后一点都不明显(3个月左右)。
八、开外眼角费用?-------3800?幼儿园大班绘本阅读教案:像狼一样嚎叫设计意图:《像狼一样嚎叫》中讲述了一只宠物狗莫卡腻味了平淡、安稳的日子,想尝试一种截然不同的生活--像狼一样嚎叫,像狼一样捕食猎物,像狼一样自由自在,于是它勇敢地出走了……然而,新生活并不像莫卡憧憬的那样美好。
它处处碰壁、屡屡受挫,甚至身陷险境,最后不得不逃回家中作为6、7岁的大班孩子,自我意识发展越来越好,越来越有自己的主见,对外面的世界关注越来越多。
很多时候,他们的想法和成人的想法是冲突很矛盾的。
对于大人的一些限制性的建议,他们充满了叛逆和尝试的冲动。
他们想挣脱成人的保护,好好的探索一次。
《像狼一样嚎叫》中的莫卡,正是大班孩子们心理年龄段的真实写照,开展这个活动能与孩子们引起很好的共鸣。
活动目标:1、阅读图画书,理解故事内容,初步懂得故事蕴含的道理。
2、观察画面,根据画面细节猜测、想象故事情节发展。
3、感受理解主人公的心理变化,并尝试用较准确的语言表达自己的想法。
活动准备:知识经验准备:了解过有关狼的知识物质材料准备:绘本课件活动过程:一、谈话引入故事这本书是写了一个关于谁的故事?你怎么知道的?这只狗在哪里干什么?你觉得它有点像哪一种动物?(介绍莫卡)二、逐页阅读,理解故事内容1、观察讲述,感受狼自由自在的生活。
2、观察画面,理解莫卡处处被受限制的生活。
(1)莫卡听了米雪儿说它像狼后会有什么想法?通过猜想,梳理出莫卡和米雪儿之间的矛盾。
为逐步建立"有时候'限制≠不爱'或者'限制=爱'"这个观点做第一次的铺垫。
(2)一起看图书讲述莫卡的小结:进一步突出米雪儿和莫卡之间的矛盾,为建立"有时候'限制≠不爱'"或者'限制=爱'这个观点做进一步的渗透。
3、观察讲述,体验莫卡离家出走时的快乐心情。
4、观察讲述莫卡在外的遭遇。