信息化发展历程共22页
- 格式:ppt
- 大小:2.82 MB
- 文档页数:22
信息的技术发展历程
信息技术的发展历程可以追溯到古代的符号和文字的使用。
然而,直到19世纪末和20世纪初,真正意义上的信息技术才开始出现。
第一次工业革命之后,电报的发明和广泛应用标志着信息技术的起步阶段。
电报可以通过电信网络传输信息,大大提高了信息传递的速度和效率。
随后,电话的发明进一步推动了信息技术的发展。
电话技术使人们可以实时交流,打破了限制时间和空间的信息传递壁垒。
20世纪40年代,计算机的出现彻底改变了信息处理和存储方式。
最早的计算机主要用于军事和科学领域,但随着技术的进步,计算机开始应用于商业和个人领域。
计算机的出现极大地改善了信息处理的速度和准确性。
20世纪60年代,互联网的创建进一步推动了信息技术的发展。
互联网连接了世界各地的计算机,使得信息的传输变得更加容易和高效。
随着互联网的普及,电子邮件、网站和在线交流工具等应用也随之出现。
21世纪初,移动通信技术的突破使得信息的传递不再受限于
有线网络。
智能手机和移动应用的迅猛发展,让人们可以随时随地访问和交流信息。
近年来,人工智能和大数据技术的发展对信息技术产生了巨大
影响。
人工智能的应用领域日益拓宽,大数据的处理和分析能力也不断提高,信息的获取、存储和利用变得更加高效和智能化。
总的来说,信息技术的发展历程经历了电报、电话、计算机、互联网、移动通信以及人工智能和大数据等阶段。
这些技术的不断演进和创新,极大地改变了人们获取、传递和利用信息的方式,推动了社会的发展和进步。
信息化发展历程1.简单应用工具软件阶段。
早期施工企业的信息化,应用场所仅限于办公室、人事管理和财务管理等,是以文字处理、报表打印和资料管理为主的简单应用。
但随着一些工具软件的先后推出,大多建筑企业形成了以工具软件为代表的初步信息化,而且随着各类工具软件的推陈出新,信息化呈加速增长的趋势。
伴随着信息化的深入发展,这些工具软件的运用无法实现企业经营管理和战略决策发展的初步需要,无法与日益重要的经营业务相接轨的问题也日益凸显,这个阶段信息化仍然没有实现局部应用。
2.局部应用阶段。
随着信息技术的进步,基于局部业务部门的应用软件(例如财务管理、人事管理、项目预算管理)逐步推出,推动了企业以解决局部业务为主的计算机应用。
企业一些主要职能部门,如财务、人事、行政办公等有条件的部门率先以自己部门业务为目标,局部地实现部门业务信息化,这不仅提高了局部业务处理的效率,更重要的是打开了对内对外信息应用的一小扇门窗。
由于当时缺乏通盘的规划和考虑,导致后来留下了信息孤岛的隐患,但也为建筑企业最初的信息化起到了示范作用,是建筑企业信息化的领导者。
3.局域网应用阶段。
随着企业一些职能部门率先实现信息化,并对企业的管理和综合实力发挥了一定的示范作用,企业对信息化的建设需求也日益迫切。
但是建筑企业的固有特点——总部办公场所与工程施工现场分离,使信息化在职能部门应用的基础上,要利用交换技术对这些职能部门构建局域网络,这才实现了信息和资源共享。
硬件价格的下降,为信息化掀起了第一个浪潮,而且在这个时候,财务软件、制表软件、分析软件、库存软件、销售软件也相继上市,建筑企业也和其他企业一样都选择了不同软件去解决企业管理的实际问题,而这些软件同样存在一个非常明显的问题—“散”。
实现各种应用软件的整合与集成,让这些分散的、孤立的数据群体建立一个有机的、互通的联系是本阶段所面临的一个关键问题。
这个阶段是建筑企业职能部门的办公环境的局部网络化。
由于工程项目部远离公司总部,上网条件不具备,不能时刻掌握分散在外地的工程项目情况,所以还不能开展真正意义上的ERP建设。
移动商务的出现,使电子商务产生质的飞跃,使得信息化步入无线时代我国企业信息化的发展正经历从大企业向中小企业扩散的历史过程。
根据推进重点不同分为四个阶段:第一阶段,是从上世纪80年代中期到世纪之交,为信息技术单项应用和企业上网前的准备阶段。
国家重点选择了一批条件较好的国有大中型企业进行计算机应用试点,为各类企业在生产经营和管理活动中应用信息技术摸索经验。
推进重点是,计算机在办公、财务、人事和部分生产经营环节等方面的单项应用和CAD/CAM、M IS等信息技术的初步应用,同时鼓励中小企业应用上述技术。
第二阶段,从2000年“企业信息化工程”到目前,为中小企业信息化、尤其是网络化建设与应用的导入阶段。
推进重点主要是在各类企业扩大计算机应用和推动企业上网,建立电子邮箱,鼓励中小企业利用信息网络技术开展经营活动和改进管理。
第三阶段,从2008年到2015年,为普及深化阶段。
主要目标是要在大多数中小企业迈入信息化门槛的基础上,深化集成应用。
推进重点主要是,大规模推动企业利用网络信息技术,实现核心业务如生产控制、人财物管理及网络营销等方面的信息化;使C AD/CA M、MIS/OA、E RP等覆盖率达到60%-80%,基本实现ERP主要功能,推广实施供应链管理(SC M)及客户关系管理(CRM);推动更多的企业利用互联网开展电子商务;使中小企业信息化综合集成应用的水平明显提高。
第四阶段,自2016年,包括中小企业在内的信息化及其推进工作,将进入以生产智能控制、供应链及客户关系的优化管理及协同商务为标志的高级阶段。
推进重点主要是,在实现ERP的基础上,进一步普及应用企业供应链管理(SCM)客户关系管理(CRM),使CAD/CAM、ERP、S CM、CR M的普及率达80%-90%以上。
我国工业信息化发展历程
新中国成立以来,我国工业信息化发展历程大致可以分为以下几个阶段:
- 上世纪50年代,通过156个重点工业项目,基本建立了独立的、比较完整的工业体系。
- 60年代,进行三线建设布局,进一步加强了工业基础。
- 70年代,通过两次大规模技术引进,提高了工业技术水平。
- 改革开放后,随着社会主义市场经济体制的建立和完善,工业管理方式转变为以宏观调控和间接管理为主。
- 国有企业改革深入推进,逐步建立现代企业制度,在优化调整中发展壮大。
- 民营经济逐步由弱到强,成为我国产业发展的重要力量。
- 对外开放合作深入开展,大力引进外商投资,正式加入世界贸易组织,逐步形成全方位、多层次、宽领域的对外开放格局。
经过70年特别是改革开放40多年的快速发展,我国主要工业产品产量成倍甚至几十倍上百倍地增长,高技术制造业取得长足进步,国际竞争力显著增强。
中国信息化发展历程和基本思路一、中国信息化的历史回顾中国的信息化建设起步可追溯到20世纪80年代初期,从国家大力推动电子信息技术应用开始,经历了下面四个阶段准备阶段20世纪80年代初期,在我国国民经济进行调整的情况下,计算机工业界认识到,发展我国计算机工业,应该从过去的以研究制造计算机硬件设备为中心,迅速地转向以普及应用为重点,以此带动研究发展、生产制造、外围配套、应用开发、技术服务和产品销售等工作。
计算机与大规模集成电路事业是关系四个现代化建设进程的重大战略问题,它不仅是直接从事这一事业的科研和生产部门的事,还要求冶金、石油、化工、轻工、建材、纺织等部门密切协同和大力支持,共同奋斗。
为了振兴我国计算机和集成电路事业,为推动电子计算机的广泛应用,1982年10月4日,国务院成立了计算机与大规模集成电路领导小组。
同年12月8日至12日,领导小组在北京召开全国计算机系列型谱专家论证会,确定了我国在此后一个时期,发展大中型计算机,小型机系列机的选型依据。
1983年5月15日,计算机与大规模集成电路领导小组在北京召开全国计算机与大规模集成电路规划会议。
会议提出了若干政策措施,正确处理自己研制与技术引进的关系,积极引进国外先进技术,增强自力更生的能力,抓紧、抓好现有企业的技术改造;把品种、质量放在首位,要把发展中小型机、特别是微型机、单板机作为重点方向;要面向应用,大力加强计算机软件工作,迅速形成软件产业;把计算机的推广应用作为整个计算机事业的重要环节来抓;加速人才培养,建立一支强大的科技队伍。
1984年中央领导同志及时指出,新的“工业革命”表明,西方国家要从工业社会转入信息社会,这对我们向四化进军来说,既是一个机会,也是一个挑战。
强调要发展现代化的信息系统,要普遍应用电子计算机等。
为研究我国新技术革命的对策,国务院成立“新技术革命对策”小组,组织了计算机专项和光纤通信专项研究。
1984年9月15日,国务院发出通知指出,为了迎接世界新的技术革命,加速我国四个现代化的建设,必须有重点地发展新兴产业。
信息时代发展历程随着科技的不断进步和社会的不断发展,人类逐渐步入了信息时代。
信息时代的发展历程可以追溯到上世纪50年代,当时电子计算机的出现标志着信息技术的起步。
1950年代至1960年代,计算机主要用于科学研究和军事领域。
计算机的体积庞大,功能有限,只能进行简单的计算和数据处理。
然而,这也为信息时代的发展奠定了基础。
1970年代至1980年代,个人电脑逐渐进入人们的生活。
IBM推出的个人电脑开启了人们使用计算机的新时代。
人们可以在家里或办公室使用个人电脑进行文字处理、数据处理和简单的游戏。
这一时期,计算机的普及率不断提高,信息技术开始影响到更多的领域。
1990年代至2000年代,互联网的普及推动了信息时代的快速发展。
互联网的出现使得人们可以通过计算机和网络进行全球范围内的信息交流和资源共享。
人们可以通过电子邮件发送和接收电子邮件,通过网页浏览器浏览网页,通过搜索引擎获取所需的信息。
互联网的普及使得信息的传播速度大大加快,人们的生活方式也发生了巨大变化。
2000年代至今,移动互联网的兴起进一步推动了信息时代的发展。
随着智能手机的普及,人们可以随时随地使用手机上网,进行各种应用程序的使用。
移动互联网为人们提供了更便捷的方式来获取信息、进行社交和进行在线购物等活动。
人们可以通过手机进行在线支付、预订机票、叫出租车等,使得生活更加便利。
信息时代的发展给人们带来了许多好处,但同时也带来了一些问题。
信息的爆炸式增长使得人们面临信息过载的困扰,很难从海量的信息中找到真正有用的内容。
此外,信息的传播也带来了虚假信息和隐私泄露等问题,对人们的生活和社会稳定造成了一定的影响。
为了应对信息时代的发展,人们需要提高信息素养,学会筛选和利用信息。
同时,也需要加强对信息技术的监管,保护个人隐私和信息安全。
只有这样,信息时代才能更好地为人类社会的发展和进步提供支持。
总结起来,信息时代的发展历程可以分为计算机时代、互联网时代和移动互联网时代。
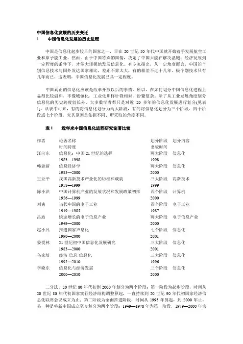
中国信息化发展的历史变迁1中国信息化发展的历史进程中国是信息化起步较早的国家之一,早在20世纪50年代中国就开始着手发展航空工业和原子能工业。
然而,由于中国特殊的国情,决定了中国只能在解决温饱、经济发展到一定程度的条件下,才能大规模地发展信息化。
有专家指出,从一定角度而言,中国的个别信息技术与国外发达国家相比,差距不算太大,有的相差不过十几年,极个别技术只有几年而已。
这表明,中国信息化发展已具一定程度。
中国真正的信息化应该是改革开放以后的事情。
所以,在如何划分中国信息化进程上显得比较温和,不像城镇化,工业化那样针锋相对,纷繁复杂。
除了从工业发展角度划分信息化的历史跨度较长外,大多数学者都只是对近20多年的信息化发展进行划分(见表1)。
从表中可知,有的将信息化划分为两大阶段,有的将信息化划分为三个阶段、四个阶段或七个阶段。
究其原因是依据不同、所采取的角度不同。
表1近年来中国信息化进程研究论著比较作者论著名称划分阶段划分内容时间跨度出版时间汪向东信息化:中国21世纪的选择两大阶段信息化1983—1998 1998韩建新信息经济学两大阶段信息化1983—2000 2000王亚平我国高新技术产业化的历程和成就三大阶段高新技术1958—1999 1999陈小洪中国计算机产业的发展状况和发展政策初探四个阶段计算机1956—1999 2000刘寅当代中国的电子工业四个阶段电子工业1949—1985 1987吕政快速增长的电子信息产业两大阶段电子信息产业1949—2000 2000赵小凡推进国家声息化七个阶段信息化1990—2000 2001姜爱林21世纪初中国信息化发展研究三大阶段信息化1983—2000 2001乌家培经济·信息·信息化三大阶段信息化1995—2010 1996李晓东信息化与经济发展三个阶段信息化2000—2050 2000二分法。
20世纪80年代初到2000年划分为两个阶段:第一阶段为起步阶段,时间从20世纪80年代初国家实行经济结构调整算起,一直持续到20世纪90年代初国家经济信息化联席会议成立为止;第二阶段为全面推进阶段,时间从1993年算起,到2000年止。
中国信息化发展历程和基本思路一、中国信息化的历史回顾中国的信息化建设起步可追溯到20世纪80年代初期,从国家大力推动电子信息技术应用开始,经历了下面四个阶段:(一)准备阶段(1993年以前)20世纪80年代初期,在我国国民经济进行调整的情况下,计算机工业界认识到,发展我国计算机工业,应该从过去的以研究制造计算机硬件设备为中心,迅速地转向以普及应用为重点,以此带动研究发展、生产制造、外围配套、应用开发、技术服务和产品销售等工作。
计算机与大规模集成电路事业是关系四个现代化建设进程的重大战略问题,它不仅是直接从事这一事业的科研和生产部门的事,还要求冶金、石油、化工、轻工、建材、纺织等部门密切协同和大力支持,共同奋斗。
为了振兴我国计算机和集成电路事业,为推动电子计算机的广泛应用,1982年10月4日,国务院成立了计算机与大规模集成电路领导小组。
同年12月8日至12日,领导小组在北京召开全国计算机系列型谱专家论证会,确定了我国在此后一个时期,发展大中型计算机,小型机系列机的选型依据。
1983年5月15日,计算机与大规模集成电路领导小组在北京召开全国计算机与大规模集成电路规划会议。
会议提出了若干政策措施,正确处理自己研制与技术引进的关系,积极引进国外先进技术,增强自力更生的能力,抓紧、抓好现有企业的技术改造;把品种、质量放在首位,要把发展中小型机、特别是微型机、单板机作为重点方向;要面向应用,大力加强计算机软件工作,迅速形成软件产业;把计算机的推广应用作为整个计算机事业的重要环节来抓;加速人才培养,建立一支强大的科技队伍。
1984年中央领导同志及时指出,新的“工业革命”表明,西方国家要从工业社会转入信息社会,这对我们向四化进军来说,既是一个机会,也是一个挑战。
强调要发展现代化的信息系统,要普遍应用电子计算机等。
为研究我国新技术革命的对策,国务院成立“新技术革命对策”小组,组织了计算机专项和光纤通信专项研究。
contents •信息技术概述•计算机硬件演进历程•计算机软件与操作系统发展回顾•网络通信技术进步与应用创新•数据存储与处理能力提升途径探讨•信息安全挑战与防护策略部署建议目录信息与信息技术定义信息信息技术第二次信息技术革命第一次信息技术革命第三次信息技术革命第五次信息技术革命第四次信息技术革命信息技术发展历程及阶段通讯技术计算机技术传感技术网络技术信息技术应用领域信息技术正朝着数字化、网络化、智能化、多媒体化、虚拟化等方向发展。
挑战随着信息技术的快速发展,也面临着数据安全、网络安全、隐私保护、技术伦理等方面的挑战。
同时,信息技术的发展也需要不断适应和满足人类社会日益增长的多样化需求。
发展趋势当前发展趋势与挑战VS机械式计算器电动计算器电子管计算机030201早期计算设备简介电子管、晶体管到集成电路时代晶体管计算机01集成电路计算机02大规模集成电路计算机03微型计算机与个人电脑革命微型计算机个人电脑便携式电脑将多个计算核心集成在一个处理器中,提高计算效率和响应速度。
多核处理器云计算与虚拟化技术人工智能与量子计算绿色计算与节能技术通过网络提供可伸缩的、按需使用的计算资源和服务,实现硬件资源的共享和优化配置。
利用人工智能算法和量子计算原理,开发新型计算设备和算法,解决传统计算机难以解决的问题。
通过采用低功耗芯片、优化散热设计、使用可再生能源等手段,降低计算机硬件的能耗和碳排放。
当代计算机硬件发展趋势早期编程语言和工具介绍机器语言与汇编语言高级编程语言的诞生集成开发环境的兴起操作系统诞生背景及功能演变操作系统诞生背景操作系统功能演变操作系统界面变化Linux 操作系统开源免费,安全性高;可定制性强,适合专业人士使用;但界面不够友好,学习成本较高。
macOS 操作系统界面美观,用户体验好;与iOS 设备无缝衔接;但软件资源相对较少,价格较高。
Windows 操作系统生态完善;但系统较为封闭,安全性有待提高。
中国信息化发展的历程1.引言1.1 概述概述:中国信息化发展的历程是中国近几十年来的重要成就之一。
信息化发展是以信息技术为核心,利用计算机科学、通信技术和Internet等现代信息技术手段来推动社会、经济、文化等各个领域的变革和进步。
中国信息化发展始于20世纪70年代末期,当时中国推出了计算机科学和技术专业,建立了一些计算机研究机构,并引进了一些国外的信息技术。
然而,在那个时候,中国的信息化水平还很低,与发达国家相比有着巨大的差距。
然而,改革开放政策的实施为中国信息化的发展提供了巨大的机遇。
1980年代以来,中国逐步放开了信息技术的引进和应用,加大了对信息技术领域的投资力度。
特别是随着互联网的兴起,中国迅速跟上了信息化的步伐,并在互联网领域取得了长足的发展。
在过去的几十年里,中国信息化取得了巨大的成就。
在互联网和移动通信技术上,中国已经发展成为全球最大的互联网用户和最大的移动支付市场。
中国的电子商务、在线娱乐、社交媒体等领域也取得了令人瞩目的成功。
中国信息化发展的历程不仅仅是技术的进步,也伴随着社会和经济的转型升级。
信息化的发展为中国的社会和经济发展提供了新的动力和机遇。
信息技术的广泛应用,改变了人们的生活方式和工作方式,提高了工作效率和生活品质。
然而,中国的信息化发展还面临着一些挑战。
例如,数字鸿沟仍然存在,信息技术的应用在城乡和地区之间存在差异;信息安全和隐私保护等问题也是需要解决的重要议题。
总体而言,中国信息化发展的历程是一个充满挑战和机遇的过程。
中国在信息技术领域取得了显著的成就,但仍然需要进一步加强技术创新、推动信息技术与经济社会的深度融合,以实现更高水平的信息化发展。
1.2文章结构文章结构部分的内容如下:在本文中,将按照以下结构来叙述中国信息化发展的历程。
首先,在引言部分,将对整篇文章的概述进行介绍,包括中国信息化发展的重要性和发展现状。
接着,会详细描述文章的结构,阐明每个章节包含的要点和主题。
信息化发展的四个历程信息化发展的历程其实就像一场精彩的旅程,满是波折又有趣,仿佛是一部精彩的大片。
最开始的那些年,电脑刚刚冒头,真是让人眼前一亮。
想象一下,家里有台电脑,就像家里有了个外星人。
那时候大家还在用拨号上网,听着“滴滴咕咕”的声音,就像在和电话机谈恋爱。
上网慢得像乌龟,下载个东西得喝杯茶再等,心里那个急啊。
不过,那种新鲜感真的是无与伦比,能和朋友分享自己的“主页”,感觉自己就像个小明星。
然后,互联网迅速发展,大家都开始追赶这股潮流。
谁都想在网上有一席之地。
网页设计五花八门,简直是五光十色,像个大花园。
社交网站纷纷冒出来,朋友们瞬间变得“线下失联”。
哈哈,大家都沉迷于网络世界,面对面聊的次数减少,取而代之的是各种表情包和语音消息。
这样的变化,真是让人感慨万千,朋友之间的互动方式大变样,连谈恋爱的方式都被“网聊”改变了。
再往后,移动互联网的兴起把一切推向了高兴。
手机成为了“新宠”,各种APP层出不穷。
想吃啥、玩啥、去哪儿,动动手指就搞定。
记得那时候大家都在抢红包,街上满是欢声笑语,仿佛过年了一样。
人们的生活越来越依赖手机,走路都低着头,真是“抬头看路”的时代。
手机里的应用就像一把万能钥匙,打开了各种可能,真是让人眼花缭乱。
智能科技的到来,哇,真是科技的奇迹。
人工智能、物联网,仿佛一夜之间,全世界都变得聪明起来。
家里的冰箱开始“对话”,洗衣机会“思考”,甚至连汽车都开始“自驾”。
这种感觉,简直像是进入了科幻电影的世界。
人们开始享受这些新科技带来的便利,生活节奏加快,效率直线上升。
可与此同时,很多人也开始思考,科技究竟是让我们更快乐,还是更孤独?最终,我们来到了这个信息化发展的时代,大家越来越重视个人隐私和数据安全。
每当听到“数据泄露”这种话,大家都不禁心里一惊,仿佛有什么东西在偷我们的秘密。
社交媒体上,点赞、评论、分享,似乎成了现代人的“日常早餐”。
这时候,许多人开始反思,科技是否真的能带来幸福。