《中华人民共和国教师法》、《中华人民共和国教育法》、《中华人民共和国义务教育法》题答案
- 格式:doc
- 大小:84.50 KB
- 文档页数:13
关于师德师风的政策文件师德师风是一名教师不可或缺的品质和修养,关系到教育事业的发展和学生的成长。
为了使教师们更好地理解并遵守师德师风规范,国家出台了一系列政策文件。
一、颁布《中华人民共和国教师法》《中华人民共和国教师法》于1993年颁布施行,明确教师应该坚持爱岗敬业、以德为师、以身作则等基本师德要求,同时要求教师严格遵守教育法律法规和教育部门的相关规章制度,不得有任何违法违规行为。
二、发布《普及全民师德教育的通知》教育部于2001年发布《普及全民师德教育的通知》,要求全国各高校、中小学校开展全民师德教育活动。
通过开展宣传、培训、比赛等形式推广师德师风,最大限度地营造学校全面关注师德师风的氛围。
三、发布《关于进一步规范中小学幼儿园教师行为的通知》教育部于2008年发布《关于进一步规范中小学幼儿园教师行为的通知》,要求教师严守以下师德师风标准:不带有色眼镜看待学生,不恶意比较学生,不打骂体罚学生,不玩弄权力,不谋取私利,不损害学生利益。
四、颁布《中华人民共和国义务教育法》《中华人民共和国义务教育法》于2006年颁布实施,要求教育行政部门和学校应当加强对教师道德素质的培养和考核,努力营造教育教学环境和谐的师生关系。
五、发布实施《中小学教师职业道德规范》《中小学教师职业道德规范》于2013年发布实施,准确描述了教师应遵守的师德师风标准,包括坚守职业道德底线、规范日常言行、弘扬中华优秀传统文化等。
教育机构和教师应该认真贯彻并落实该规范。
在日常教育教学中,教师们应该不断提高自身素质和业务水平,注重与学生之间的情感沟通,坚持独立、公正和客观的教育原则,积极营造优良的师德师风氛围。
唯有这样,我们才能更好地推动教育事业的发展和学生的全面成长。
2024年幼儿教师师德工作计划例文一、强化学生求知欲望,营造优良学风学生群体展现出的强烈求知欲,是推动形成良好学习风气的重要驱动力。
二、深化思想政治学习,提升师德修养为进一步提升教职工队伍的思想政治素质,我们将聚焦于《中华人民共和国教育法》、《中华人民共和国教师法》、《中华人民共和国职业教育法》、《中华人民共和国义务教育法》、《公民道德建设实施纲要》、《中小学教师职业道德规范》、《中小学教师行为十不准》等关键法律法规的学习,并紧密结合师德师风建设相关文件精神。
在坚持每两周一次的集中学习基础上,鼓励教职工加强日常自学,深入学习政治理论与法律法规知识,结合自身实际,端正态度,积极投入,深刻领悟其精神内核,切实提升个人师德修养。
三、树立师德典范,引领学生成长学识虽能满足学生一时的求知需求,但真正能够触动学生心灵的,是教师的人格魅力和道德力量。
这种力量是持久且深远的,它将伴随学生一生,成为其未来立身处世的基石。
因此,就长远影响而言,学识、权力、外表等外在因素远不及道德的重要性。
教师应深知,当学生不再受到外在因素干扰时,其内心对师德师风的真实评价才最为可信。
在众多职业中,唯有教师职业能以“蜡烛”相喻,这正是其崇高之处的体现。
教师需以身作则,通过自身的道德、情操、品行与作风为学生树立良好榜样,尤其在当前社会风气复杂多变的背景下,更应自觉遵纪守法、廉洁奉公,以追求真理、抵制歪风邪气的实际行动感染学生,成为其心中的楷模。
四、坚持平等尊重,构建和谐师生关系良好的师德师风体现在师生间的人格平等与相互尊重上。
教师应秉持“一日为师,终身为父”的古训,深刻理解其内涵:即便只担任一日教师之职,亦需对学生负责到底;当学生取得成就时,不应借其光环为己所用;当学生犯错时,则应勇于承担教育责任。
如此方能真正领悟“一日为师终身为父”的真谛,彰显师德之光。
五、坚定教育信念,全身心投入教学无论面对何种职业挑战或个人困扰,教师均应保持职业操守,避免将负面情绪带入课堂。
学习《义务教育法》心得体会各位读友大家好,此文档由网络收集而来,欢迎您下载,谢谢篇一:学习《中华人民共和国教育法》心得体会学习《中华人民共和国教育法》心得体会杜志仙振兴民族的希望在教育,振兴教育的希望在教师。
教师承担着为国家培养下一代的历史重任,教师的发展和提高直接影响着国民素质的高低和各级各类人才培养。
终生学习的思想和观念逐步被广大教师所接受,并日益成为教师工作和生活的重要组成部分。
而法律是一种调整人们行为的规范,它与我们每一个人的学习、生活、工作都有着千丝万缕的联系,渗透在我们生活的方方面面,是我们的保护神。
作为教师,通过学习,有着深刻的感悟。
尤其,书中第三章:教师执教中的法律问题给我的教育教学事业点亮了一盏明灯。
我们应该从教育权与受教育权审视着我们的师生关系。
一、教师与学生的关系是人与人的关系、教育权与受教育权的关系首先,教师与学生的关系不是高位与低微、权威与平庸框架下的等级关系,而是真正意义上的人与人的关系。
这种真正的人教育人的关系,就是相互之间的尊重与被尊重的关系。
《世界人权宣言》第1条规定:“人人生而自由,在尊严和权利上一律平等。
他们赋有利性和良心,并应以兄弟关系的精神相对待。
”第26条规定:“教育的目的在于充分发展人的个性并加强对人权和节能自由的尊重。
”很明显,根据《世界人权宣言》的规定,无论是作为人的学生,还是作为人的教师,被尊重的权利是由于其生命的存在而存在的。
教师作为教育者在七职业范畴内,更应从教育目的出发,充分发展学生的个性,并加强对学生的人权和基本自由的尊重,没有任何可能在选择一定条件的情况下寻找尊重或不尊重学生的理由。
其次,教师与学生的关系不仅仅是教育者与受教育者的关系,更重要的是教育权与受教育权的关系。
学生的受教育权是一项绝对权力,它要求教师尊重学生,履行义务,依法保证学生享有受教育的资格。
二、受教育权的发展学生的受教育权在教育法治实践中经历和将要经历一个不断发展和完善的过程。
教育法律法规试题及答案一、单项选择题(每题2分,共20分)1. 根据《中华人民共和国教育法》,教育活动必须符合以下哪项原则?A. 国家利益B. 社会公共利益C. 个人利益D. 集体利益答案:B2. 《中华人民共和国义务教育法》规定,义务教育的年限为多少年?A. 8年B. 9年C. 10年D. 12年答案:B3. 根据《中华人民共和国教师法》,教师的哪项权利受到法律保护?A. 学术自由B. 言论自由C. 出版自由D. 集会自由答案:A4. 《中华人民共和国未成年人保护法》规定,未成年人享有以下哪项权利?A. 受教育权B. 劳动权C. 选举权D. 被选举权答案:A5. 根据《中华人民共和国高等教育法》,高等教育机构的办学自主权包括哪些方面?A. 人事管理B. 财务管理C. 教学管理D. 所有选项答案:D6. 《中华人民共和国职业教育法》规定,职业教育的目的是?A. 培养高级技术人才B. 培养高级管理人才C. 培养高素质劳动者D. 培养高级科研人才答案:C7. 根据《中华人民共和国民办教育促进法》,民办教育机构可以从事哪些活动?A. 非营利性教育活动B. 营利性教育活动C. 非营利性和营利性教育活动D. 以上都不是答案:C8. 《中华人民共和国学位条例》规定,学位分为几个等级?A. 2个B. 3个C. 4个答案:B9. 根据《中华人民共和国教育法》,教育经费的投入应该?A. 逐年减少B. 保持不变C. 逐年增加D. 根据实际情况调整答案:C10. 《中华人民共和国教育法》规定,国家对教育事业的投入主要来源于?A. 国家财政B. 社会捐赠C. 学费收入D. 以上都是答案:A二、多项选择题(每题3分,共15分)1. 根据《中华人民共和国教育法》,国家保障公民享有以下哪些权利?A. 受教育权B. 学术自由权C. 宗教信仰自由权D. 教育选择权答案:A、B、D2. 《中华人民共和国义务教育法》规定,义务教育阶段的学校应当做到以下哪些方面?A. 免费B. 强制D. 均衡答案:A、B、C、D3. 根据《中华人民共和国教师法》,教师应当履行以下哪些义务?A. 遵守职业道德B. 完成教育教学任务C. 参与学校管理D. 维护学生合法权益答案:A、B、D4. 《中华人民共和国未成年人保护法》规定,未成年人的合法权益包括以下哪些?A. 受教育权B. 劳动权C. 健康权D. 财产权答案:A、C、D5. 根据《中华人民共和国高等教育法》,高等教育机构应当具备以下哪些条件?A. 有合格的教师B. 有符合标准的校舍C. 有充足的教学设备D. 有完善的管理制度答案:A、B、C、D三、判断题(每题1分,共10分)1. 《中华人民共和国教育法》规定,教育是国家的事业,也是公民的基本权利和义务。
《中华人民共和国教师法》《中华人民共和
国教育法》
《中华人民共和国教师法》和《中华人民共和国教育法》是中国
的两部重要法律,旨在规范和保护教育工作者的权益,促进教育事业
的发展。
教师是教育事业的中坚力量。
《中华人民共和国教师法》从教师
的职业道德、权利与义务、职业发展等方面进行了详细的规定。
该法
明确规定,教师必须遵守宪法和法律,履行职业道德,保持教育工作
者应有的师德风范,讲政治、爱祖国、爱人民,进行爱岗敬业的工作。
此外,该法还对教师的休假、工资、劳动时间、职务聘任等方面做了
明确规定,保障教师的合法权益。
《中华人民共和国教育法》是中国教育改革和发展的核心法律。
该法强调,教育应该服务全体人民,实现人的全面发展,教育应该以
提高人的素质为基本目标,培养德智体美劳全面发展的社会主义建设
者和接班人。
法律还规定,国家应该投入必要的财力、物力和人力保
障教育事业的发展,保障学校的自主办学权。
此外,该法还明确规定
了义务教育的实施、高等教育的管理、学生的权利和义务等方面的内容。
总之,这两部法律的出台,保障了教育工作者的权益,优化了教
育服务的质量,促进了中国教育事业的快速发展。
我们期望,这两部
法律能够被更好地贯彻落实,也希望教育工作者们能够在这些法律的
保障下,不断提高自身素质,为中国的教育事业做出更大的贡献。
中小学及幼儿园教师违反职业道德行为处理办法第一条为规范教师职业行为,保障教师、学生的合法权益,根据《中华人民共和国教育法》《中华人民共和国未成年人保护法》《中华人民共和国教师法》《教师资格条例》和《新时代中小学教师职业行为十项准则》等法律法规和制度规范,制定本办法。
第二条本办法所称中小学教师是指普通中小学、中等职业学校(含技工学校)、特殊教育机构、少年宫以及地方教研室、电化教育等机构的教师。
前款所称中小学教师包括民办学校教师。
第三条本办法所称处理包括处分和其他处理。
处分包括警告、记过、降低岗位等级或撤职、开除。
警告期限为6个月,记过期限为12个月,降低岗位等级或撤职期限为24个月。
是中共党员的,同时给予党纪处分。
其他处理包括给予批评教育、诫勉谈话、责令检查、通报批评,以及取消在评奖评优、职务晋升、职称评定、岗位聘用、工资晋级、申报人才计划等方面的资格。
取消相关资格的处理执行期限不得少于24个月。
教师涉嫌违法犯罪的,及时移送司法机关依法处理。
第四条应予处理的教师违反职业道德行为如下:(一)在教育教学活动中及其他场合有损害党中央权威、违背党的路线方针政策的言行。
(二)损害国家利益、社会公共利益,或违背社会公序良俗。
(三)通过课堂、论坛、讲座、信息网络及其他渠道发表、转发错误观点,或编造散布虚假信息、不良信息。
(四)违反教学纪律,敷衍教学,或擅自从事影响教育教学本职工作的兼职兼薪行为。
(五)歧视、侮辱学生,虐待、伤害学生。
(六)在教育教学活动中遇突发事件、面临危险时,不顾学生安危,擅离职守,自行逃离。
(七)与学生发生不正当关系,有任何形式的猥亵、性骚扰行为。
(八)在招生、考试、推优、保送及绩效考核、岗位聘用、职称评聘、评优评奖等工作中徇私舞弊、弄虚作假。
(九)索要、收受学生及家长财物或参加由学生及家长付费的宴请、旅游、娱乐休闲等活动,向学生推销图书报刊、教辅材料、社会保险或利用家长资源谋取私利。
(十)组织、参与有偿补课,或为校外培训机构和他人介绍生源、提供相关信息。
《中华人民共和国教师法》、《中华人民共和国教育法》、《中华人民共和国义务教育法》试题大全一、单项选择题(共40题,每题只有一个正确选项)1、教师资格证书的适用地域范围是----(B )A、只在本地区适用B、在全国范围适用C、只在本校范围适用D、在外国也适用2、非师范学校( B )承担培养和培训中小学教师的任务A、不应当B、应当C、需要D、不需要3、我国未成年人保护法规定,国家、社会、学校和家庭,对未成年人进行理想教育、道德教育、文化教育----( C )A、国防教育B、纪律教育C、纪律和法制教育D、法制教育4、在我国,教师节是每年的----( C )A、9月1日B、9月9日C、9月10日D、10月9日5、国家实行义务教育制度为---( C )A、12年B、6年C、9年D、8年6、学校及其他教育机构在不影响正常教育教学活动的前提下,(D )积极参加当地的社会公益活动。
A、不许B、不应当C、允许D、应当7、未成年人的父母或者其他监护人应当为其未成年子女或者其他被监护人受教育提供( C )A、特殊条件B、一般条件C、必要条件D、必备条件8、侵占学校及其他教育机构的校舍、场地及其他财产的,依法承担--( D )A、刑事责任B、行政责任C、AB两种责任D、民事责任9、明知校舍或者教育教学设施有危险,而不采取措施,造成人员伤亡或者重大财产损失的人,必须(C )A、给予行政处分B、给予记过处分C、依法追究刑事责任D、承担民事责任10、我国未成年人保护法所称的未成年人是指未满( B )周岁的公民。
A.16周岁B.18周岁C.20周岁 D.14周岁11、我国未成年人保护法规定,任何组织或个人不得招用未满(B )周岁的未成年人,国家另有规定的除外。
A.10周岁B.16周岁C.12周岁 D.18周岁12、某班主任经常开拆学生的信件,目的是检查学生是否有不良行为,及掌握学生思想现状,班主任的做法-----(C )。
A.合理B.合法C.不合法 D.合情13、根据未成年人保护法规定,学校、幼儿园的教职员工应当尊重未成年人的(B ),不得对未成年人和儿童实施体罚、变相体罚。
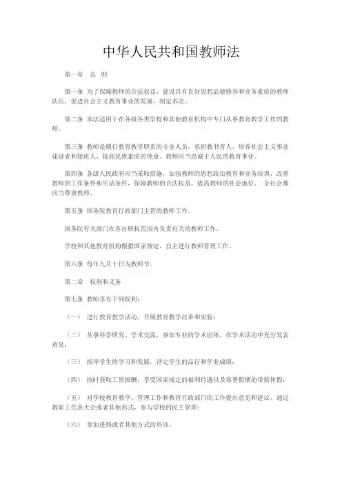
中华人民共和国教师法第一章总则第一条为了保障教师的合法权益,建设具有良好思想品德修养和业务素质的教师队伍,促进社会主义教育事业的发展,制定本法。
第二条本法适用于在各级各类学校和其他教育机构中专门从事教育教学工作的教师。
第三条教师是履行教育教学职责的专业人员,承担教书育人,培养社会主义事业建设者和接班人、提高民族素质的使命。
教师应当忠诚于人民的教育事业。
第四条各级人民政府应当采取措施,加强教师的思想政治教育和业务培训,改善教师的工作条件和生活条件,保障教师的合法权益,提高教师的社会地位。
全社会都应当尊重教师。
第五条国务院教育行政部门主管的教师工作。
国务院有关部门在各自职权范围内负责有关的教师工作。
学校和其他教育机构根据国家规定,自主进行教师管理工作。
第六条每年九月十日为教师节。
第二章权利和义务第七条教师享有下列权利:(一)进行教育教学活动,开展教育教学改革和实验;(二)从事科学研究、学术交流,参加专业的学术团体,在学术活动中充分发表意见;(三)指导学生的学习和发展,评定学生的品行和学业成绩;(四)按时获取工资报酬,享受国家规定的福利待遇以及寒暑假期的带薪休假;(五)对学校教育教学、管理工作和教育行政部门的工作提出意见和建议,通过教职工代表大会或者其他形式,参与学校的民主管理;(六)参加进修或者其他方式的培训。
第八条教师应当履行下列义务:(一)遵守宪法、法律和职业道德,为人师表;(二)贯彻国家的教育方针,遵守规章制度,执行学校的教学计划,履行教师聘约,完成教育教学工作任务;(三)对学生进行宪法所确定的基本原则的教育和爱国主义、民族团结的教育,法制教育以及思想品德、文化、科学技术教育,组织、带领学生开展有益的社会活动;(四)关心、爱护全体学生,尊重学生人格,促进学生在品德、智力、体质等方面全面发展;(五)制止有害于学生的行为或者其他侵犯学生合法权益的行为,批评和抵制有害于学生健康成长的现象;(六)不断提高思想政治觉悟和教育教学业务水平。
【河南特岗教师考试】《教育法律法规》高频考点:教育法规的体系结构欢迎来到河南特岗教师招聘网,中公河南特岗教师招聘网是河南特岗教师最权威门户网站,提供历年河南中小学特岗教师招聘、考试培训、面试辅导、最新河南特岗教师考试讲座等全方位河南特岗教师考试信息,预祝河南广大考生顺利通过特岗教师招聘考试。
【教育法规的体系结构】教育法规体系是指教育法作为一个专门的法律部分,按照一定的原则组成的一个相互联系、相互协调、完整统一的法律有机整体。
一、横向结构教育法规体系的横向结构是指依据教育法规所调整的教育社会关系的特点或教育关系构成要素的不同,划分出若干处于同一层级的部门教育法,形成法规调整的横向体系。
我国教育法规体系的横向结构主要包含以下几个部类:1.教育基本法。
它奠定了我国教育制度的基础,是决定我国教育发展的根本法,即已颁布施行的《中华人民共和国教育法》。
2.基础教育法。
它是学前教育、义务教育、初等教育、中等教育、特殊教育等教育领域的教育法律的总称。
已颁布施行的《中华人民共和国义务教育法》即为基础教育法的一个组成部分。
3.高等教育法。
它是以高等教育为调整对象,涵盖大学专科、本科、研究生教育以及非学历高等教育的法律法规的总称,即已颁布施行的《中华人民共和国高等教育法》。
4.职业教育法。
它是以各级各类职业技术教育和培训为调整对象的教育法律法规的总称,即已颁布施行的《中华人民共和国职业教育法》。
5.成人教育或社会教育法。
它以各类在职人员和职后人员的教育为调整对象,包括成人教育、继续教育、终身教育等。
从内容上应是横向结构不可缺少的方面,但是否单独立法正在进行论证。
6.学位法。
它主要就学位工作的领导和管理、学位的等级、学位授予的条件和程序等作出规定,即已颁布施行的《中华人民共和国学位条例》。
7.教师法。
它是以各级各类学校教育教学人员的地位、权利、义务、职称、考评、进修、培养等为调整对象的教育法律法规,即已颁布施行的《中华人民共和国教师法》。
教师资格证考试之教育法律法规口诀记忆法教育法律法规是教师资格证考试中常考的知识点,主要以单选题、判断题等客观题的题型出现,在备考中各位同学要以重点法条进行关键词挖空的方式进行记忆。
备考时可以用一些口诀方便同学们进行重点法条的记忆。
本篇文章就让小编带大家学习一下教育法律法规口诀记忆法。
口诀1:四师五育六义七人。
对应知识点:教育法律法规的颁布实施时间。
《中华人民共和国教师法》实施时间:1994年1月1日;《中华人民共和国教育法》实施时间:1995年9月1日;《中华人民共和国义务教育法》实施时间:2006年9月1日;《中华人民共和国未成年人保护法》实施时间:2007年6月1日。
口诀2:人财物地章。
《教育法》第二十七条设立学校及其他教育机构,必须具备下列基本条件:(一)有组织机构和章程;(二)有合格的教师;(三)有符合规定标准的教学场所及设施、设备等;(四)有必备的办学资金和稳定的经费来源。
口诀3:一教二学三指导,报酬管理和培训。
《教师法》第七条教师享有下列权利:(一)进行教育教学活动,开展教育教学改革和实验;(二)从事科学研究、学术交流,参加专业的学术团体,在学术活动中充分发表意见;(三)指导学生的学习和发展,评定学生的品行和学业成绩;(四)按时获取工资报酬,享受国家规定的福利待遇以及寒暑假期的带薪休假;(五)对学校教育教学、管理工作和教育行政部门的工作提出意见和建议,通过教职工代表大会或者其他形式,参与学校的民主管理;(六)参加进修或者其他方式的培训。
口诀4:弊三撤五罪终身。
《教师法》第十四条受到剥夺政治权利或者故意犯罪受到有期徒刑以上刑事处罚的,不能取得教师资格;已经取得教师资格的,丧失教师资格。
《教师资格条例》第十九条被撤销教师资格的,自撤销之日起5年内不得重新申请认定教师资格,其教师资格证书由县级以上人民政府教育行政部门收缴。
《教师资格条例》第二十条参加教师资格考试有作弊行为的,其考试成绩作废,3年内不得再次参加教师资格考试。
《中华人民共和国教师法》、《中华人民共和国教育法》、《中华人民共和国义务教育法》一、单项选择题(在每小题的四个备选答案中;选出一个正确的答案;并将其代码填入题干后的括号内。
)1.我国首次以法律形式明确规定“国家实行教师资格制度”的文件是(D)A《教师资格条例》B《教师资格认定的过渡办法》C《〈教师资格条例〉实施办法》D《中华人民共和国教师法》2.制度化教育建立的典型表现特征是(B)A学校的产生B学制的建立C教育实体的出现D定型的教育组织形式出现3.个体主观能动性的第一层次的活动是人作为生命体进行的(A)A生理活动B心理活动C认识活动D实践活动4.教育史上“现代教育”的代言人是(B)A赫尔巴特B杜威C夸美纽斯D洛克“现代教育学之父”赫尔巴特5.培养劳动者是(A)A社会主义教育目的的总要求B对人才培养规格的具体要求C我国教育目的的根本特点D学校的教育质量标准6.被称为“课程评价之父”的教育家是(C)A杜威B斯塔弗尔比姆C泰勒D裴斯泰洛齐7.在教学中;通过学生观察所学事物或教师语言的形象描述;引导学生形成所学事物、过程的清晰表象;丰富他们的感性认识;从而使他们能够正确理解书本知识和发展认识能力的是(A)A直观性原则B启发性原则C循序渐进原则D巩固性原则8.教师在课堂上通过展示实物、直观教具进行演示实验;使学生获得知识的方法称之为(D)。
A 实验法B讲解法C讨论法D演示法9.马克思认为:实现人的全面发展的惟一方法是(C)A学校教育与社会教育相结合B德、智、体全面发展C教育与生产劳动相结合D坚持教育的正确方向10.教师首次被列入“专家、技术人员和有关工作者”类别的文件是(B)A《关于教师地位的建议》B《国际标准职业分类》C《教师资格条例》D《中华人民共和国教师法》11.把课程分为必修课程和选修课程的依据是(C)A课程任务B课程制定者C课程设置的要求D课程管理层次12.下列关于学生学业成绩评定叙述正确的是(A)A评定学生学业成绩;一般采用百分制记分法和等级制记分法B一般说;题的数量多、便于给小分的;用等级制较便利C题的数量不多、开卷、理解和灵活运用的题用百分制较方便D在成绩评定时;不能把等级制换算成一定的分数13.下列关于复式教学叙述正确的是(C)A复式教学就是对两个以上年级的学生进行教学的一种教学组织形式B复式教学适用于学生多、教室少的情况下教学C复式教学课堂教师的教学和学生的自学或做作业同时进行D复式教学情景下的学生的基本技能和自学能力相对较弱14.下列关于教学方法和教学策略的关系叙述正确的是(D)A教学策略受制于教学方法B教学策略从层次上低于教学方法C教学方法的采用不受教学策略的支配D教学方法是教学策略的具体化15.学校有目的、有计划、系统地对学生进行德育的基本途径是(A)A各学科教学B政治课C班主任工作D共青团活动16.道德教育的认知模式理论的提出者是(B)A科尔伯格B皮亚杰C麦克费尔D班杜拉17.中国最早采用班级授课制始于1862年清政府开办的(A)A京师同文馆B京师大学堂C南洋工学D洋务学堂18.著名教育家马卡连柯提出的班级管理理论是(C)A民主管理B目标管理C平行管理D常规管理19.能较全面地反映被评价者品德情况;且应用较广的品德评价法是(C)A加减评分法B操行评语法C评等评分评语综合测评法D模糊综合测评法20.用于选拔性和竞赛性活动的评价属于(A)A相对评价B绝对评价C个体内差异评价D形成性评价二、填空题1.义务教育依据“法律规定”;具有__强制__性、免费性、__普遍__性。
第一章总则第一条为贯彻落实教育部和省委、省政府关于教师职业道德建设的要求,进一步规范教师职业行为,保障教师、学生的合法权益,维护教师队伍形象,根据《中华人民共和国教育法》、《中华人民共和国义务教育法》、《中华人民共和国未成年人保护法》、《中华人民共和国教师法》、《教师资格条例》、《中小学教师职业道德规范(2013年修订)》和《中小学教师违反职业道德行为处理办法》等法律法规,结合我省实际,制定本实施细则。
第二章违规行为第二条中小学教师有下列行为之一的,视情节轻重分别给予相应处分:(一)在教育教学活动中有违背党和国家方针政策言行的;(二)违反教育与宗教相分离的原则,在教育教学和学生管理活动中传播宗教思想,诱导学生参加宗教活动的;或者邀请、允许有关人员在校园内从事传教活动的;(三)组织或者参与非法组织活动和社会组织非法活动的;(四)接受境外资助从事损坏国家利益或者危害国家安全活动的;(五)工作态度恶劣,造成不良社会影响的;(六)在教育教学活动中遇突发事件时,不履行保护学生人身安全职责的;(七)在教育教学活动和学生管理、评价中不公平公正对待学生,产生明显负面影响的;(八)在招生、考试、考核评价、职务评审、教研科研中弄虚作假、营私舞弊的;(九)体罚学生的和以侮辱、歧视等方式变相体罚学生,造成学生身心伤害的;(十)对学生实施性骚扰或者与学生发生不正当关系的;(十一)索要或者违反规定收受家长、学生财物的;(十二)组织或者参与针对学生的经营性活动,或者强制学生订购教辅资料、报刊等谋取利益的;(十三)组织、要求学生参加校内外有偿补课,或者组织、参与校外培训机构对学生有偿补课的;(十四)以非法方式表达诉求,干扰正常教育教学秩序,损害学生利益的;(十五)其他严重违反师德行为造成不良影响和后果应当给予相应处分的。
第三章违规处分及权限第三条中小学教师违反职业道德行为的处分包括警告、记过、降低专业技术职务等级、撤销专业技术职务或者行政职务、开除或者解除聘用合同。
幼儿法律法规有哪些?主要有《中华人民共和国教育法》、《中华人民共和国教师法》、《中华人民共和国未成年人保护法》、《幼儿园管理条例》、《幼儿园工作规程》、《幼儿园教育指导纲要(试行)》等,幼儿园依据这些法律、法规开展工作。
《幼儿园管理条例》第一章总则第一条为了加强幼儿园的管理,促进幼儿教育事业的发展,制定本条例。
第二条本条例适用于招收三周岁以上学龄前幼儿,对其进行保育和教育的幼儿园。
第三条幼儿园的保育和教育工作应当促进幼儿在体、智、德、美诸方面和谐发展。
第四条地方各级人民政府应当根据本地区社会经济发展状况,制订幼儿园的发展规划。
幼儿园的设置应当与当地居民人口相适应。
乡、镇、市辖区和不设区的市的幼儿园的发展规划,应当包括幼儿园设置的布局方案。
第五条地方各级人民政府可以依据本条例举办幼儿园,并鼓励和支持企业事业单位、社会团体、居民委员会、村民委员会和公民举办幼儿园或捐资助园。
第六条幼儿园的管理实行地方负责、分级管理和各有关部门分工负责的原则。
国家教育委员会主管全国的幼儿园管理工作;地方各级人民政府的教育行政部门,主管本行政辖区内的幼儿园管理工作。
第二章举办幼儿园的基本条件和审批程序第七条举办幼儿园必须将幼儿园设置在安全区域内。
严禁在污染区和危险区内设置幼儿园。
第八条举办幼儿园必须具有与保育、教育的要求相适应的园舍和设施。
幼儿园的园舍和设施必须符合国家的卫生标准和安全标准。
第九条举办幼儿园应当具有符合下列条件的保育、幼儿教育、医务和其他工作人员:(一)幼儿园园长、教师应当具有幼儿师范学校(包括职业学校幼儿教育专业)毕业程度,或者经教育行政部门考核合格。
(二)医师应当具有医学院校毕业程度,医士和护士应当具有中等卫生学校毕业程度,或者取得卫生行政部门的资格认可。
(三)保健员应当具有高中毕业程度,并受过幼儿保健培训。
(四)保育员应当具有初中毕业程度,并受过幼儿保育职业培训。
慢性传染病、精神病患者,不得在幼儿园工作。
教育法规的体系在教师资格证考试和教师招聘考试中,这一部分的考点多以单选题、多选题和判断题出现。
对于这部分的备考,需要我们能够做到法律层级、表现形式、制定机关、效力范围、和对应的相关法律之间相互匹配。
教育法规体系是指按照一定的原则,将不同部类的教育法规有机地组合成为一个具有内在协调关系的法律规范的统一体系。
可分为横向结构和纵向结构。
(一)教育法规体系的横向结构教育法的横向结构是以调整对象的不同为依据,由各部门教育法构成的部门法体系。
目前我国教育法的横向结构包括教育基本法、基础教育法、职业教育法、高等教育法、民办教育法、教师法、教育经费投入法等主要方面,具体内容如下:教育基本法,即最早1995年2月第八届全国人民代表大会第三次会议通过,是教育法律体系的母法,是制定其他教育法的依据。
它是以宪法为依据制定的,规定了我国教育的基本性质、地位、任务、基本原则和基本制度等。
基础教育法是对基础教育中的法律关系进行调整的教育法,包括学前教育、初等教育、中等教育、义务教育及未成年人教育等方面的教育法。
职业教育法是指调整各种职业教育涉及的法律关系的教育法。
高等教育法是指对高等教育中的法律关系进行调整的教育法,通常包括专科教育、本科教育和研究生教育方面的教育法。
民办教育促进法是指对国家机构以外的社会组织或者个人,利用非国家财政性经费,面向社会举办学校及其他教育机构中的法律关系进行调整的教育法。
教师法是指调整教育教学活动中教师的权利、义务、责任等法律关系的教育法。
教育经费投入法是指调整教育经费的投入、分配和使用关系的教育法,是保证教育正常运转的有力手段,目前我国的教育经费投入法处于缺位状态。
(二)教育法规体系的纵向结构1.宪法中的教育条款《宪法》是由国家最高权力机关(全国人民代表大会)制定的,是国家的根本大法,具有最高的法律地位和法律效力,是其他一切法律法规制定的依据。
其他任何形式、类型的教育法规都不得与之相抵触,否则无效。
学习《教育法》、《教师法》、《未成年人保护法》心得体会长兴九年制学校蔡委晔有人说教师是天地下最神圣的职业,有人说教师是人类灵魂的工程师,有人说教师是园丁,有人说教师是红烛……。
我国于1993年10月31日第八届全国人民代表大会常务委员会第四次会议通过了《中华人民共和国教师法》。
通过对《中华人民共和国教师法》、《义务教育法》和《未成年人保护法》的学习让我对教师这个职业有了更深一步的认识到作为教师,知法是重要的权利义务,学法是重要的必修课程,守法是重要的师德内容,用法是重要的基本功架,护法是重要的基本职责。
教师的人格力量来自于学术水平与道德情操的完善统一,不仅要在自己讲授的课程中学识渊博,循循善诱,更要通过言传身教,用无言的力量教给学生做人的道理,使学生树立坚定的信念和远大理想。
对于老师则不可以“家长”自居,应该与学生平等相待,虚心向学生学习,做到教学相长。
爱学生就要尊重他们的人格和创造精神,与他们平等相处,用自己的信任与关切激发他们的求知欲和创造欲。
在教学过程中,教师是主导,学生是主体,教与学,互为关联,互为依存。
“弟子不必不如师,师不必贤于弟子”。
一个好老师会将学生放在平等地位,信任他们,尊重他们,视他们为自己的朋友和共同探求真理的伙伴教师作为一支具有高素质的社会队伍,学好、用好法律是一件重要的事情,是我们教师必修的一门功课。
在学习《教师法》、《教育法》、《未成年人保护法》的过程中,我不仅更新了自己对法律的认识,同时我也认识到作为一名教育前线的教师所应尽的责任和义务,《教师法》不仅帮助教师得到她们的所得,也让教师有了行为上的准则。
另外,教师在享有权利的同时,也应履行一定的义务。
在学习了《教育法》和《未成年人保护法》后,让我更明确了,作为一名人民教师我该履行的义务和遵守的行为规范。
在工作中,严格规范自己的思想和行为,全心全意为学生服务,让学生满意,家长放心,社会认可,不体罚和变相体罚学生,不讽刺,挖苦,不威胁、责难家长。
《中华人民共和国教师法》、《中华人民共和国教育法》、《中华人民共和国义务教育法》考试试题及答案二、填空题1.义务教育依据“法律规定”;具有__强制__性、免费性、__普遍__性。
2.学生的年龄在12-15岁之间;处于少年期;是人生理发育的第__二__个高峰期。
3.布卢姆认为;完整的教育目标分类包括三个主要领域:一是__认知__的;二是_情感___的;三是动作技能的。
4.坚持社会主义方向是我国教育目的的__根本特点__;要求德、智、体等方面全面发展是社会主义的教育__质量标准__。
5.教学是学校的_中心_工作;是贯彻国家的教育方针;实现教育目的的_基本途径。
6. 理想信念是道德之本,___教育观念__是师德之魂。
7.学生的生命健康权受到侵害主要是由教师体罚、_变相体罚__和不作为侵权行为造成的。
8._ 平等、民主、合作_是新型师生关系的基本理念。
尊师爱生、教学相长平等民主是良好师生关系的表现。
9.教学大纲侧重强调的是知识和技能目标,课程标准在关注知识和技能目标的同时,还关注学生学习的_过程和方法、情感态度与价值观_。
10.课程综合性是新课程特点之一,其综合性表现为__加强学科综合_设置综合课程、增加综合实践活动课程。
11.教学大纲相对强调教师的教,课程标准更强调学生的学,强调学习的过程与方法。
12.新课程标准从内容上看,关注学生的__学习兴趣与经验;终身学习必备___的基础知识和技能。
13.能够体现学校办学特色的课程是_校本_课程。
14.一般认为,传统的课堂教学偏重_科学世界_,远离生活世界和儿童世界。
15.按照课程资源的功能特点,可以把课程资源划分_素材性资源_和_条件性资源_两大类。
16.教师专业化是使教师从_普通职业_型转化成_专业职业_并获得相应专业地位的过程。
一、单项选择题(在每小题的四个备选答案中;选出一个正确的答案;并将其代码填入题干后的括号内。
)1.我国首次以法律形式明确规定“国家实行教师资格制度”的文件是(D)A《教师资格条例》B《教师资格认定的过渡办法》C《〈教师资格条例〉实施办法》D《中华人民共和国教师法》2.制度化教育建立的典型表现特征是(B)A学校的产生B学制的建立C教育实体的出现D定型的教育组织形式出现3.个体主观能动性的第一层次的活动是人作为生命体进行的(A)A生理活动B心理活动C认识活动D实践活动4.教育史上“现代教育”的代言人是(B)A赫尔巴特B杜威C夸美纽斯D洛克“现代教育学之父”赫尔巴特5.培养劳动者是(A)A社会主义教育目的的总要求B对人才培养规格的具体要求C我国教育目的的根本特点D学校的教育质量标准6.被称为“课程评价之父”的教育家是(C)A杜威B斯塔弗尔比姆C泰勒D裴斯泰洛齐7.在教学中;通过学生观察所学事物或教师语言的形象描述;引导学生形成所学事物、过程的清晰表象;丰富他们的感性认识;从而使他们能够正确理解书本知识和发展认识能力的是(A)A直观性原则B启发性原则C循序渐进原则D巩固性原则8.教师在课堂上通过展示实物、直观教具进行演示实验;使学生获得知识的方法称之为(D)。
A 实验法B讲解法C讨论法D演示法9.马克思认为:实现人的全面发展的惟一方法是(C)A学校教育与社会教育相结合B德、智、体全面发展C教育与生产劳动相结合D坚持教育的正确方向10.教师首次被列入“专家、技术人员和有关工作者”类别的文件是(B)A《关于教师地位的建议》B《国际标准职业分类》C《教师资格条例》D《中华人民共和国教师法》11.把课程分为必修课程和选修课程的依据是(C)A课程任务B课程制定者C课程设置的要求D课程管理层次12.下列关于学生学业成绩评定叙述正确的是(A)A评定学生学业成绩;一般采用百分制记分法和等级制记分法B一般说;题的数量多、便于给小分的;用等级制较便利C题的数量不多、开卷、理解和灵活运用的题用百分制较方便D在成绩评定时;不能把等级制换算成一定的分数13.下列关于复式教学叙述正确的是(C)A复式教学就是对两个以上年级的学生进行教学的一种教学组织形式B复式教学适用于学生多、教室少的情况下教学C复式教学课堂教师的教学和学生的自学或做作业同时进行D复式教学情景下的学生的基本技能和自学能力相对较弱14.下列关于教学方法和教学策略的关系叙述正确的是(D)A教学策略受制于教学方法B教学策略从层次上低于教学方法C教学方法的采用不受教学策略的支配D教学方法是教学策略的具体化15.学校有目的、有计划、系统地对学生进行德育的基本途径是(A)A各学科教学B政治课C班主任工作D共青团活动16.道德教育的认知模式理论的提出者是(B)A科尔伯格B皮亚杰C麦克费尔D班杜拉17.中国最早采用班级授课制始于1862年清政府开办的(A)A京师同文馆B京师大学堂C南洋工学D洋务学堂18.著名教育家马卡连柯提出的班级管理理论是(C)A民主管理B目标管理C平行管理D常规管理19.能较全面地反映被评价者品德情况;且应用较广的品德评价法是(C)A加减评分法B操行评语法C评等评分评语综合测评法D模糊综合测评法20.用于选拔性和竞赛性活动的评价属于(A)A相对评价B绝对评价C个体内差异评价D形成性评价三、概念辨析和观点简答17、教师侵害学生受教育权常表现在哪些方面?答:(l)侵犯学生受教育机会平等的权利;(2)侵害学生参加考试的权利;(3)?犯学生上课学习的权利;(4)侵害学生受教育的选择权;(5)侵犯学生在升学、复学方面的同等权利。
18、怎样建立新型的师生关系?答:(l)尊重学生人格,平等对待学生;(2)以爱为基础,信任、理解学生;(3)面向全体,因材施教;(4)讲求民主,宽松和谐;(5)塑造和提升现代教师人格。
19、简述确立三维目标对于促进学生自主发展的重要意义。
答:有利于改变只重结果不重过程的现象,注重学习主体的实践和体验,注重学习者的学习经历和学习经验,有利于学生在学习中掌握方法,课程本身体现工具性与人文性的高度统一,使日常的学科学习上升到追求真善美的境界,有利于激发学生的学习潜能。
20、新课程实施中,教师的角色和行为需要发生哪些变化?答:(l)由重知识传授向重全面发展转变;(2)由“大一统”教育向“让每一个孩子选择适合自己的教育”转变;(3)由“以教定学”向“以学定教”转变;(4)由“重结果”向“重结果更重过程”转变;(5)由“知识权威”向“平等和谐”转变;(6)由教学模式化向教学个性化转变。
21、新课程学生评价改革的重点是什么?答:(l)在评价功能方面,要淡化甄别与选拔,重视发展;(2)在评价内容方面,实现评价指标多元化,关注个体差异;(3)在评价主体方面,实现评价主体的多元化;(4)在评价方法方面,实现评价方法多样化。
22、新时期基础教育改革对教师专业发展提出什么要求和挑战?答:我国社会发展和基础教育改革对教师的专业化和专业发展提出了一系列新的要求和挑战。
建设一支数量充足、素质较高和专业化教师队伍,是全面实施素质教育,全面提高教育质量的关键:(1)提高实施素质教育的能力和水平是教师专业发展的核心要求。
(2)终身学习是教师专业发展的基本理念。
(3)实现角色的转变是教师专业发展的具体目标。
(4)教师专业发展还应体现为教师对育人的责任感的提升。
四、分析应用题23、某校初中二年级学生费某平时纪律松散,经常迟到,上课与邻座讲话,经老师多?教育仍无改变。
该生家长因忙于做生意,对子女疏于管教。
班主任赵老师虽然多次与其父母联系但没有找到其父母。
赵老师认为,如果继续让费某随班学习,会给其他同学带来不良影响,于是他三番五次找费某谈话,要其自动退学。
费某在老师的压力下,加上本身又有厌学心理,便于2002年5月20日,未经家长同意,辍学回家。
这位班主任老师做法是否合理?请加以分析。
答:(1)停止学生上课的做法是不对的,侵犯了学生受教育的权利;教师要依法执教。
(2)分析与评论:停止违反纪律的学生?课,应符合教育活动的价值要求,与对学生的教育相一致,同学生违纪程度相适应,有充分客观的事实依据和法律依据,班主任老师不得随意不让学生上课,不能带有个人偏见和感情用事;后进生的转化需要教师的爱心、耐心和信心;教师要对学生一视同仁,不可偏爱,要讲究教育艺术。
24、结合自己所任学科的教学实际,谈谈从“知识本位”教学设计向“育人为本”教学设计转变的基本要领。
答:(1)从目标设?与执行的角度,要实现从“知识目标”向“三维目标”转变;(2)从内容选择与转化的角度,要实现从“封闭、单一、确定性内容”向同时兼有“开放、多元、不确定性内容”转变;(3)教师要变单向学生传授固定知识向促进学生学会学习转变,要运用丰富多样的教学策略引导学生发展,要不断增加创造性的教学设计;(4)设计过程中要由过去过份关注教师的教向更多关注学生的学习兴趣、要求、体验等转变;(5)教学过程中要由过去过分关注结论、结果向同时关注过程、方法、态度等转变;(6)教学评价中要由过去过分关注考试成绩向同时关注学生多元智能发展,培养学生丰富个性等转变。
25、美国教育家波斯纳提出:教师成长=经验+反思。
请你谈谈对这个教师成长公式的理解和体会。
答:这个公式反映了教师专业发展的客观规律。
因为,经验是教师专业发展的重要资源,但没有反思的经验是封闭的、僵化的和有局限的。
在教育教学经验的基础上进行反思,对教师专业发展具有以下功能:(l)反思使教师重新找回失去的自我,相信自己才是处理自己问题的专家;(2)反思使教师隐藏在自己心中的教育思想得以激活;(3)反思是充分挖掘自己专业发展资源的主要方式。
一、填空题1、《中华人民共和国教育法》于1995年3月18日第八届全国人民代表大会第三次会议通过,自9月1日起施行。
2、国家在受教育者中进行爱国主义,集体主义,社会主义、的教育,进行理想,道德,纪律,法治,国防,民族团结的教育。
3、教育活动必须符合国家和社会公共利益,国家实行教育与宗教相分离。
4汉语言文字为学校及其他教育机构的基本教学语言文字。
应当推广使用全国通用的普通话和规范字。
5、中等及中等以下教育在国务院领导下,由地方人民政府管理。
6、学校及其他教育机构应当按照国家有关规定,通过以教师为主体的教职工代表大会等组织形式,保障教职工参与民主管理和监督。
7、学校、教师可以对学生家长提供家庭教育辅导。
8、国家建立以财政拨款为主、其他多种渠道筹措教育经费为辅的体制,逐步增加对教育的投入,保证国家举办的学校教育经费的稳定来源。
9、各级人民政府的教育经费支出,按照事权和财权相统一的原则,在财政预算中单独列项。
10、税务机关依法足额征收教育费附加,由教育行政部门统筹管理,主要用于实施义务教育。
11、教育对外交流与合作坚持独立自主,平等互利,相互尊重的原则,不得违反中国法律,不得损害国家主权,安全和社会公共利益。