大学生课余生活现状调查研究
- 格式:doc
- 大小:138.50 KB
- 文档页数:7
大学课余生活调查报告
随着大学生活的步入,课余生活成为了大学生们的重要组成部分。
为了深入了解大学生们的课余生活现状,我们进行了一项调查,以下是调查报告的详细内容。
调查对象,大学生。
调查时间,2021年9月1日至9月30日。
调查地点,各大学校园。
调查内容:
1. 课余时间的利用方式。
调查结果显示,大部分大学生在课余时间选择了多种多样的方式来进行利用。
其中,有高比例的学生选择了参加社团活动、参加体育锻炼、自习、社交、旅行等方式来度过课余时间。
这些方式不仅能够帮助大学生们放松身心,还能够提高他们的综合素质和能力。
2. 课余时间的消费水平。
调查结果显示,大学生在课余时间的消费水平相对较低。
大部分学生会选择一些经济实惠的方式来进行消费,比如自己做饭、自己洗衣服、自己打扫卫生等。
同时,也有一些学生会选择外出就餐、购物等方式来进行消费,但是总体消费水平并不高。
3. 课余时间的心理状态。
调查结果显示,大学生在课余时间的心理状态普遍较为放松。
他们在课余时间会选择一些自己感兴趣的事情来进行,比如看书、听音乐、看电影等。
这些活动可以帮助他们缓解学习压力,保持良好的心理状态。
结论:
通过以上调查内容,我们可以得出结论,大学生在课余时间的生活状态总体较
为丰富多彩,他们会选择各种方式来进行利用,而且大部分学生的消费水平并不高,心理状态也较为放松。
因此,我们可以看到,大学生们在课余时间的生活状态总体是比较健康和积极的。
调查报告结束。
大学生课余生活状况调查分析近年来,大学生已成为社会重要的人力资源。
随着我国高等教育的普及和大学规模的不断扩大,大学生的生活状况越来越受到人们的关注。
本文通过对大学生课余生活状况的调查分析,对大学生课余生活问题进行分析和探讨。
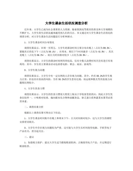
1、大学生课余时间分布情况调查结果显示,在周一至周五,大学生的课余时间主要分布在晚上(占比为59.2%),紧随其后的是下午(占比为30.1%)。
在周末,则以下午时间最多(占比为43.3%),其次是晚上(占比为36.2%),而白天时间相对较少(占比为20.5%)。
调查结果显示,大学生的课余时间利用率较高,仅有少数人浪费时间并没有进行有效利用。
其中,学生的主要课余活动包括看电影、聚会、阅读、游戏等。
3、大学生视力问题调查结果显示,大学生中有一定比例的人存在视力问题。
其中,约有55.2%的学生视力正常,但也存在很高的风险。
另有38.2%的学生患有近视,而远视和散光等其他视力问题则比例较小。
4、大学生饮食习惯调查结果显示,大学生的饮食习惯很大程度上取决于学校食堂的供应,因此大学生饮食比较单一,口味相对较重,偏向碳水化合物和油腻食品,缺乏蛋白质和蔬菜水果等必需营养素。
二、调查结果分析根据以上调查结果可得出以下结论:1、大学生课余时间集中在晚上和周末下午,白天时间相对较少,这与大学生的课程安排密切相关。
3、大学生中存在视力问题较为严重。
这可能与大学生长时间使用电脑、手机等电子产品有关,需引起关注。
三、建议1、加强视力保护,建议大学生适当锻炼眼部肌肉、正确使用电子产品,并定期进行眼部检查。
2、促进大学生健康饮食,学校餐厅应加强蛋白质、蔬菜、水果等必需营养素的供应,增强学生的均衡饮食意识。
3、指导大学生合理利用课余时间,登山、旅游、体育锻炼等活动不仅可丰富学生的生活,还可增强体质和锻炼实践技能。
4、提高大学生自我管理能力,避免长时间沉迷于手机、电视和游戏等电子产品,保证课余生活的多元化,使其更加丰富多彩。
大学生课余时间安排的调查报告7篇大学生课余时间安排的调查报告1一、导言大学是人生最美妙的阶段,是过渡到成人的关键时刻,也是实现自我价值的抱负的场所。
并非每位大学生都能处理好学习、生活、社会活动中的冲突,合理安排课余生活时间。
为了进一步了解大学生如何处理协调学习、生活、社会活动间的冲突,帮忙大学生合理有序的安排自己的课余生活,使学习与实践的时间安排到达最强化。
通过对课余生活状况的描述分析,为广阔师生供应一个客观结果,盼望能对大学生有所启迪。
为了调查的全面性和精确性,我们对男32名女68名大学生进展了调查,其中大一男生有14名,大一女生30名,大二男生有18名,大二女生有38名。
其中男生的课余生活主要用于体育熬炼、上网、参见社团活动、谈恋爱,并且是大一男生多于大二男生。
而女生的课余生活主要用于上网、兼职、学习、参与社团活动,大一和大二女生活动人数不相上下。
从这些状况来看。
可以看出,大学生课余活动取向表现出有主次之分和多元化特点。
“参与各种团体学生会工作活动”、“学习”、“上网”三项是大学生课余时间参与的主要活动形式。
调查发觉,由于生理上的差异,男生偏爱体育活动熬炼,女生较爱学习。
我们还对大学生对课余时间利用满足程度做了分析,有36.3%的人对自己课余时间的利用感到满足,有43.8%的人较满足,有19.9%的人不满足。
这充分说明大局部大学生对自己课余时间的利用状况满足,有65%的大学生对将来课余时间利用有信念有向往,但还有35%的大学生没有信念和向往。
并且我们还对许多高校也进展了调查。
例如,通过对沈阳工程学院大学生课余生活的调查,从总体上对大学生的课余时间及课余活动状况、大学生对待课余时间的状况以及课余生活对大学生的影响状况等课余生活状况有了一个初步的了解,并对不同性别、不同年级、不同时间的大学生的课余生活及大学生在课余生活上的主观想法与实际行动之间进展了比照分析。
同时通过上述的课余生活状况和比照分析发觉目前大学生课余生活所存在一些诸如课余生活安排盲目、对课余生活的熟悉及评价不正确、课余生活对大学生的负面影响大于正面影响等问题,并从主观和客观两个方面分析产生大学生课余生活问题的因素。
大学生课余生活状况调查分析近年来,大学生的课余生活状况一直备受关注。
随着社会的发展和人们对生活质量要求的提高,大学生课余生活变得丰富多彩,但也面临着一些挑战和问题。
本文将通过一份大学生课余生活状况调查分析,探讨大学生的课余生活现状及存在的问题。
一、调查背景和方法为了了解大学生的课余生活状况,我们对某所大学的1000名大学生进行了问卷调查。
问卷内容主要包括课余时间分配、课余活动偏好、课余生活压力及心理健康状况等方面。
问卷采用匿名填写的方式,确保了被调查者的真实回答。
我们还结合了大学生课余生活的主要活动领域进行了深入访谈,以获取更为具体和真实的信息。
二、调查结果及分析1. 课余时间分配调查结果显示,大学生课余时间主要用于学习、社交和休闲娱乐三个方面。
学习占据了大多数大学生的课余时间,表明大学生们对学业的重视程度。
也有相当一部分大学生课余时间过多地花费在社交和休闲娱乐上,影响了他们的学习效果和身心健康。
2. 课余活动偏好调查显示,大学生们在课余时间更偏好参与体育运动、社团活动和文艺表演等活动。
这些活动能够丰富大学生的课余生活,提高他们的综合素质和社交能力。
也有一部分大学生更倾向于沉迷于网络游戏、刷剧等虚拟娱乐活动中,影响了他们的正常生活和学业。
3. 课余生活压力调查显示,大部分大学生在课余时间面临着较大的生活压力,主要来自于学业压力、就业压力和人际关系压力等方面。
这些压力对大学生的身心健康产生了负面影响,需要引起重视和解决。
4. 心理健康状况调查结果显示,大部分大学生对自己的心理健康状况表示担忧,认为自己存在一定程度的焦虑和抑郁情绪。
这表明大学生在课余时间存在着心理健康问题,需要对心理健康进行更为重视和关注。
三、问题分析及建议1. 过度社交和休闲娱乐2. 虚拟娱乐活动过度沉迷一些大学生过度沉迷于网络游戏、刷剧等虚拟娱乐活动中,对正常生活和学业造成了负面影响。
学校可以通过加强心理健康教育和开展文体娱乐活动等方式,引导大学生走出虚拟世界,享受真实生活。
大学生课余生活状况调查分析近年来,随着中国大学生生活水平的提高和教育体制的改革,大学生课余生活也日益多元化和丰富化。
针对大学生课余生活状况的调查分析对于深入了解大学生的需求和问题有着重要的意义。
本文将通过对大学生课余生活状况的调查分析,深入探讨大学生的课余生活特点与问题。
从调查结果来看,大学生的课余生活呈现出多样性、多样性和丰富性。
调查显示,大部分大学生在课余时间内选择了丰富多彩的活动,如参加社团组织、参与志愿活动、打工兼职、学习新技能等。
社团组织是大学生课余生活的重要组成部分。
调查结果显示,超过70%的大学生参加了至少一个社团组织,这对于大学生的综合素质提高和个人能力的培养都有着积极的影响。
大学生还通过参与志愿活动来丰富课余生活,提高社会责任感和团队合作能力。
大学生还通过参加打工兼职来获得社会经验和实践机会,提高自己的就业竞争力。
还有一部分大学生通过学习新技能来丰富自己的课余生活,如学习音乐、绘画、舞蹈、编程等,这些技能的学习对于大学生的个人创造能力和综合素质提升有着积极的作用。
尽管大学生的课余生活多样化和丰富化,但也存在一些问题和挑战。
一些大学生在追求丰富多彩的课余生活的忽视了学业的重要性。
调查显示,有相当一部分大学生因为过于参与课余活动而影响到了学习成绩。
一些大学生也存在时间规划的问题,无法很好地平衡好学业和课余生活。
一些大学生在参与课余活动时缺乏规划和目标,只是盲目地参加,缺乏系统性和持续性。
一些大学生在参与课余活动时也面临着时间和经济上的压力,比如在打工兼职时可能受到时间冲突,导致学业和课余活动之间无法很好地平衡。
大学生的课余生活呈现出多样性和丰富化的趋势,大部分大学生选择了丰富多彩的活动来充实自己的课余时间。
大学生的课余生活也存在一些问题和挑战,如忽视学业的重要性、时间规划不当、缺乏系统性和持续性等。
针对这些问题,大学生应该树立正确的价值观,合理规划自己的时间,注重学业的同时也要注重培养自己的兴趣爱好和综合素质。
大学生课余生活状况调查分析一、引言大学生是社会的中坚力量,他们的成长与发展对社会的稳定和繁荣具有重要影响。
而课余生活是大学生进行全面发展和自我调整的重要时段,为了解大学生课余生活的状况,本文对大学生课余生活进行了一系列的调查分析。
二、调查方法本次调查采用问卷调查的方式进行。
问卷共包括了学生基本信息、课余时间的主要活动、课余时间的社交方式、课余生活压力及心理健康状况等内容。
问卷发放给了一所大学400名学生,经过数据整理和统计分析,得到了一定的调查结果。
三、课余时间的主要活动在被调查的大学生中,有56%的学生表示他们的课余时间主要是用来学习和复习;32%的学生喜欢进行体育锻炼和运动;8%的学生更愿意选择阅读;而有4%的学生选择参加社会实践活动和志愿服务。
通过对这些数据的分析可以看出,大学生的课余时间主要是用来学习和复习。
这表明大学生在课余时间非常重视学业,也是对自己未来发展有着明确的目标和规划。
四、课余时间的社交方式在课余时间进行社交活动对大学生来说也是很重要的。
调查结果显示,在被调查的大学生中,有60%的学生表示他们更喜欢在宿舍和同学们聚餐聊天;25%的学生选择在校园内进行各类社团和活动;还有15%的学生选择到城市中心和购物中心去逛街,偶尔去游玩。
可以看出,大学生选择在宿舍和同学们聚餐聊天是比较普遍的社交方式,这种方式可以增加同学之间的感情,也更有益于学生的成长。
五、课余生活压力及心理健康状况调查结果显示,在被调查的大学生中,有40%的学生表示他们的课余生活压力较大,主要是因为学业压力、社会关系以及未来的就业压力;50%的学生表示他们的课余生活压力一般,有时候感觉有点累,但还能够缓解;只有10%的学生表示他们的课余生活压力较小,总体上感到比较轻松。
对于心理健康状况的调查显示,有30%的学生表示他们感到有些焦虑和压抑,有时候容易情绪波动;40%的学生表示他们感到比较平静,心态较为平和;还有30%的学生表示他们心态比较乐观,对未来充满信心。
大学生课余生活的调查报告大学生课余生活的调查报告一、引言大学生课余生活是大学生活中不可或缺的一部分。
它不仅是学生们放松身心的时刻,也是他们培养兴趣爱好、锻炼身体和拓展社交圈的机会。
为了更好地了解大学生课余生活的现状,本文进行了一项调查研究。
二、调查方法本次调查采用了问卷调查的方式,共有500名大学生参与。
问卷内容包括大学生的兴趣爱好、课余活动的时间分配、参与社团的情况以及对课余生活的满意度等方面。
三、兴趣爱好调查结果显示,大学生的兴趣爱好非常丰富多样。
其中,音乐、体育和阅读是大部分大学生最喜欢的兴趣爱好。
近六成的受访者表示他们喜欢听音乐,四成的受访者喜欢进行各种体育活动,而阅读则是三成受访者的首选。
此外,还有一部分学生喜欢绘画、写作、旅行等其他形式的兴趣爱好。
四、课余活动的时间分配调查显示,大学生在课余时间的分配上存在一定的差异。
有四成的学生表示他们将大部分时间用于学习,这可能与大学生的学业压力有关。
另外,有三成的学生将时间用于社交活动,包括与同学聚餐、参加社团活动等。
还有一部分学生将时间用于兴趣爱好的追求,他们会参加各种俱乐部、参观展览或者参加志愿者活动。
五、参与社团的情况社团是大学生课余生活中重要的一部分。
调查显示,超过六成的大学生参加了至少一个社团。
这些社团包括学术类、艺术类、体育类和公益类等不同类型。
参与社团的学生们可以通过活动结识志同道合的朋友,培养领导力和团队合作能力,丰富自己的大学生活。
六、课余生活的满意度调查结果显示,大部分大学生对自己的课余生活感到满意。
其中,超过七成的学生表示他们对自己的兴趣爱好和参与社团的经历非常满意。
这些活动不仅能够让他们放松身心,还能够提高他们的综合素质和社交能力。
然而,也有少部分学生表示他们对自己的课余生活不够满意,原因主要是时间分配不合理或者缺乏合适的兴趣爱好。
七、结论通过本次调查,我们了解到大学生课余生活的丰富多样性。
大学生们拥有各种兴趣爱好,他们在课余时间中进行学习、社交和参与各种活动。
大学生课余生活调查报告3篇大学生课余生活调查报告3篇(1)一转眼,离背上行囊,踏入大学校园旳时候已通过去一年半了。
在这段时间里,我深刻感受到大学生活旳个中滋味。
在目前这个时代,大学生旳自由时间越来越多,每个人都在运用这段时间做着不同旳事情,彰显自己旳个性,点缀和丰富自己旳生活。
由此,我不禁感慨:大学生们在课余时间究竟做些什么呢?于是,我就此展开了一种有有关大学生课余生活旳社会实践调查报告,但愿可以引起大学生旳思考。
为了理解现代大学生旳课余生活状况,我对100名大学生进行了调查,并且在这次调查中,我采用了任意抽样调查旳方式,和给出了10个选项。
在过一段时间后,我再对她们做出旳选择进行了收集和分析。
成果如下:1.打球等体育锻炼 17% 2.院校活动及工作 6%3.课余学习,巩固专业知识21%4.阅读课外书刊及报纸,增长见识 9%5.看电视,电影及故事等 10%6.勤工俭学 6%7.上网聊天,打游戏 13%8.睡觉 5%9.社交活动,与朋友聊天,逛街 7%10.打牌及其她活动 8% 从调查报告中看出,大学生选择旳多元化,而这也正是由于社会旳不断发展与进步。
她们不再只是环绕着学生最基本旳职责-学习,更多旳浮现了新旳活动方式。
打球等体育锻炼和课余学习成为了大学生旳重要选择。
对于每一种人来说,都需要一种强健旳身体。
于是,大学生在学习旳同步,积极锻炼。
这样,她们不仅收获了知识,也拥有了健康。
从而,她们更有本钱,用今天搏明天!另一方面,随着科技信息旳不断更新换代,更多旳大学生都手持一部手机甚至电脑。
于是,她们便能更以便旳上网聊天,打游戏和看电视,电影及故事等。
她们总是觉得在沉重旳课业承当下,需要通过这种方式好好释放一下。
只但是,有时在其中也可以收获点什么,她们这样对我说。
例如:游戏中旳战友谊谊,电视里旳深刻道理...尚有,6%旳大学生积极参与院校旳活动和工作,6%旳大学生勤工俭学,她们似乎收获了更多,在工作中不断锻炼和提高自我旳交际能力和自主能力,这对于将来旳就业也是很有协助旳。
大学生课余生活状况调查分析近年来,随着国家对教育的重视以及大学招生规模的扩大,大学生群体呈现出不断增多的趋势。
大学生作为社会的中坚力量,其课余生活状况对于他们的成长和发展具有重要意义。
本文将就大学生课余生活状况进行一项调查分析,以便更好地了解大学生的生活状态和需要。
一、调查方法本次调查采用了问卷调查的方式,共发放了500份问卷,回收了448份有效问卷,有效回收率为89.6%。
问卷内容包括个人基本信息、课余时间利用情况、课余活动偏好以及课余生活满意度等方面。
二、课余时间利用情况根据调查结果显示,大学生的课余时间利用情况呈现出较大的差异。
有38.6%的学生表示课余时间主要用于学习,这部分学生在课余时间里选择了自习、补课、参加学术讲座等学术相关活动;31.9%的学生将课余时间用于社交娱乐,他们选择约会、聚餐、看电影等社交活动;还有15.3%的学生将课余时间用于休闲娱乐,他们选择运动、阅读、游戏等舒缓心情的方式。
还有14.2%的学生将课余时间用于兼职工作或实习锻炼。
三、课余活动偏好在课余活动偏好方面,调查结果显示,大学生对不同类型的活动有着不同的偏好。
约有45.5%的学生偏好参加社交娱乐类活动,他们追求和朋友们一起聚会、玩耍、享受社交的乐趣;32.8%的学生偏好参加休闲娱乐类活动,他们倾向于选择一些休闲的活动来放松心情和缓解压力;而仅有21.7%的学生偏好参加学习类活动,他们在课余时间更愿意选择一些提高自身素质和能力的学术活动。
不少学生还表示对兼职工作或实习活动感兴趣,他们认为这是一种锻炼自己的机会。
四、课余生活满意度在课余生活满意度方面,调查结果显示,大学生的课余生活整体上是比较满意的。
有57.4%的学生表示对自己的课余生活感到比较满意,认为自己的生活富有多姿多彩的活动;32.6%的学生则表示对课余生活感到一般般,他们觉得自己的课余时间不够充实或者活动选择有限;还有10%的学生则表示对自己的课余生活不太满意,他们认为自己的课余时间安排不合理或者活动选择不当。
关于大学生课余时间休闲方式的调查[五篇模版]第一篇:关于大学生课余时间休闲方式的调查-----------2012年暑期“思政课”社会实践调查报告关于大学生课余时间休闲方式的调查与分析调查时间:调查地点:调查对象:调查方法:走访、交流调查意图:当代大学生的在校生活是丰富多彩的,除了基本的学习生活以外,还有相当一部分时间用来从事其他课外活动,这就包括参加各种休闲娱乐活动。
因此,休闲已经成为目前大学生生活的一个重要部分。
然而大学生目前的休闲存在着休闲价值观落后、休闲内容庸俗、休闲质量低、休闲技能低、休闲自觉性差等问题,所以,加强休闲教育对于完善大学生的自我具有积极的意义。
为此,我们需要全面了解大学生休闲现状,针对其中的不合理之处进行改正,帮他们树立正确的休闲价值观,掌握一定的休闲知识和休闲技能,使休闲时间得到充分有效的利用,使大学生在放送的同时充实自我、发展自我、完善自我。
调查方式:为了清楚、全面了解大学生休闲现状,我们深入校园,暑期开放的自习室等地方进行调查,进行统计。
我们采用电子文档对调查内容进行归类,帮助被调查人即时完成各项信息采集。
大学生休闲现状调查内容包括以下3个部分——1、学生的基本资料;2、学生休闲方式内容调查;3、休闲活动参与频率调查。
在调查过程中对性别和专业上并没有进行挑选,完全随机进行。
调查结束后经统计:在受采访人群中男性193人,约占比例的66%,女性96人,约占比例的34%。
一、休闲的含义关于休闲的含义,大家看法各不相同。
最普遍的认为休闲是指非体力及非学习时间内以各种“玩”的方式来放松自己身心,达到体能恢复,愉悦自己的目的的一种课余活动。
众所周知,合理的休闲活动,可以有效地促进体能的恢复,它不仅仅包括对身体各项机能的调节,还包括对心理压力的缓解。
相反,不合理的休闲方式,则会给身体和心理添加额外的负担。
因此,我们需要正确的选择合适的休闲方式。
因为我们每个人,每代人所处的历史环境不同,周围条件不同,所以我们每人的休闲活动也皆有不同。
大学生课余生活状况调查分析一、引言作为大学生活的重要组成部分,课余生活对于大学生的成长和发展具有重要的影响。
大学生课余生活的状况不仅关系到他们的身心健康,也直接影响着他们的学业表现和未来发展。
对大学生课余生活状况进行调查分析,对于大学生的管理和指导具有重要的意义。
二、调查方法本次调查采取问卷调查的方式,共抽取了500名大学生进行调查。
问卷内容包括了大学生的课余时间安排、课余活动内容、对课余生活的满意程度等方面的问题。
三、结果分析1. 大学生课余时间安排调查结果显示,大多数大学生的课余时间安排较为自由。
有近70%的学生表示他们在课余时间内没有特定的安排,主要是随意安排自己的活动。
只有少部分学生(约20%)在课余时间内有一定的固定安排,如做兼职、参加社团或者社会实践活动等。
还有约10%的学生表示他们的课余时间主要用于学习和准备考试。
2. 大学生课余活动内容关于大学生课余活动内容,调查结果显示,大部分学生的课余时间主要用于娱乐活动和社交交际。
有70%的学生表示他们经常参加聚会、打游戏、看电影等娱乐活动,而有60%的学生表示他们经常和朋友一起外出就餐或者逛街购物。
还有一部分学生表示他们在课余时间内喜欢参加体育锻炼活动或者文化艺术活动,如跑步、健身、绘画、音乐等。
3. 大学生对课余生活的满意度在对课余生活的满意程度方面,调查结果显示,约有40%的学生对自己的课余生活感到满意,认为自己的课余时间安排合理,课余活动内容丰富多样,能够充分满足自己的需求。
也有约30%的学生对自己的课余生活感到不满意,主要是因为他们觉得自己的课余时间安排不合理,活动内容单一,缺乏多样性和挑战性。
还有约30%的学生对自己的课余生活感到一般,既不满意也不特别不满意。
四、分析与建议根据以上调查结果,可以看出大学生课余生活存在一些问题和不足。
大学生的课余时间安排较为自由,缺乏一定的规划和组织。
这容易导致学生的课余生活变得杂乱无章,缺乏重点和目标,影响了他们的生活品质和学业表现。
大学生课余生活的调查报告(3篇)大学生课余生活的调查报告(精选3篇)大学生课余生活的调查报告篇1大学是我们人生最美好的阶段、是我们过渡到成人的最关键时刻、也是实现自我价值的必经理想场所。
在这里,大学生生活、学习、成长、成才。
但随着社会的进步,人们越来越重视生活的质量。
而对于当代的大学生,大学的课程没有高中那样多,他们不用象以前那样每天都要在题海中渡过了,尤其是随着大学生独立意识增强、自由支配的课余时间逐渐增多,大学生对课余生活的时间安排与利用方面呈现了多样化的趋势,大学生的课余生活也变得丰富起来,这也是大学生活中不可缺少的部分。
那么现在的大学生的课余生活如何?他们是怎样安排自己的课余生活呢?为了进一步了解大学生如何处理、协调学习与生活之间的矛盾,提升大学生对课余生活的认识,帮助大学生合理有序的安排自己的课余生活,使得学习与实践的时间分配达到最佳化,我在学校开展了“当前大学生课余生活情况”调查。
对大学三个年级每个年级的男女生进行了调查,现在结合本次调查结果,对我校学生的课余生活情况进行对比分析。
一:课余生活大学生课余生活内容表现出主次之分和多元化的特点。
“课余自习”、“社团活动”、“上网”三项是大学生课余时间参加的主要活动形式,但上自习仍是重要组成部分。
由于大学学习方式和信息传递方式的改变,加之大学生活更加开放和丰富多彩,使得大学生的课余活动不再是传统的“三点一线”模式,呈现出多元化的取向。
值得注意的是,“上网、玩游戏”、“聊天、社交”成为大学生课余活动取向的第二位和第三位。
大学生也都普遍承认用在这两方面的时间不少。
这表明,网络在大学生课余生活中越来越重要,大学生也钟情于这种新兴的娱乐休闲方式;大学生已经意识到建立和谐的人际关系,提高人际交往能力在现实生活中的重要作用,对社会性价值观的认可程度正在提高,这是大学生生活的一大进步。
二:自习情况本次调查对是否到自习室去学习这个问题中:基本上大多数的学生是肯定的。
大学生课余生活调查报告7篇大学生课余生活调查报告1一转眼,离背上行囊,踏入大学校园的时候已经过去一年半了。
在这段时间里,我深刻感受到大学生活的个中滋味。
在现在这个时代,大学生的自由时间越来越多,每个人都在利用这段时间做着不同的事情,彰显自己的个性,点缀和丰富自己的生活。
由此,我不禁感叹:大学生们在课余时间到底做些什么呢?于是,我就此展开了一个有关于大学生课余生活的社会实践调查报告,希望可以引发大学生的思考。
为了了解当代大学生的课余生活情况,我对100名大学生进行了调查,并且在这次调查中,我采取了任意抽样调查的方式,和给出了10个选项。
在过一段时间后,我再对他们做出的选择进行了收集和分析。
结果如下:1.打球等体育锻炼17%2.院校活动及工作6%3.课余学习,巩固专业知识21%4.阅读课外书刊及报纸,增长见识9%5.看电视,电影及小说等10%6.勤工俭学6%7.上网聊天,打游戏13%8.睡觉5%9.社交活动,与朋友聊天,逛街7%10.打牌及其他活动8%从调查报告中看出,大学生选择的多元化,而这也正是因为社会的不断发展与进步。
他们不再只是围绕着学生最基本的职责-学习,更多的出现了新的活动方式。
打球等体育锻炼和课余学习成为了大学生的主要选择。
对于每一个人来说,都需要一个强健的身体。
于是,大学生在学习的同时,积极锻炼。
这样,他们不仅收获了知识,也拥有了健康。
从而,他们更有本钱,用今天搏明天!其次,随着科技信息的不断更新换代,更多的大学生都手持一部手机甚至电脑。
于是,他们便能更方便的上网聊天,打游戏和看电视,电影及小说等。
他们总是认为在沉重的课业负担下,需要通过这种方式好好释放一下。
只不过,有时在其中也可以收获点什么,他们这么对我说。
例如:游戏中的战友情谊,电视里的深刻道理...还有,6%的大学生积极参加院校的活动和工作,6%的大学生勤工俭学,他们似乎收获了更多,在工作中不断锻炼和提升自我的交际能力和自主能力,这对于未来的就业也是很有帮助的。
大学生课余生活状况调查第一篇:大学生课余生活状况调查大学生课余生活状况调查_________同学:您好,这是一个关于课余时间分配的调查问卷,用以对当代大学生生活安排的研究。
您回答的真实性将直接影响研究结果。
问卷调查将仅用于研究。
对于您的回答将保密。
谢谢您抽时间予以配合!(^-^)填写要求:1.请你在所选择的答案上打对号。
2.选择多个答案的,请你在认为合适的答案上打对号。
3.填写文字的题目在流出的横线上填写。
4.对注明要求你自己填写的内容,请在规定的地方填上你自己的意见。
1.您的性别是A女 B男2.您所在年级是A大一 B大二 C大三 D大四3.您一般利用课余时间做什么(多选):A学习看书 B做兼职 C逛街、购物 D睡懒觉 E.回家 F.旅游G.参加一些活动4.你是否能按照计划安排自己的课余生活:A.可以B.一般可以C.一般做不到D.从没有完成过5.你安排课余时间是重要从____________角度考虑出发。
A.促进学习B.充实大学生活C.发展个人兴趣D.开心随意E.其他6.你希望通过课余时间形成:A.适应社会的基本社交能力B.更好的学习能力C.基本的研究技能D.表达能力E其他7.你平时的课余时间从事:A.学习B.兼职C.上网D.外出逛街E.社交F.体育运动G.其他8.你每周的上网时间:A.5小时以下B.5到10 小时C.10小时到15小时D.15小时到20小时E.20小时以上9.你每周兼职的时间为:A.5小时以下B.5到10 小时C.10小时到15小时D.15小时到20小时E.20小时以上10.你每周体育锻炼的时间:A.2小时以下B.2到5 小时C.5小时到8小时D.8小时以上11.你一般与朋友的交往:A.比较频繁B.有时C.偶尔D.其他12.你每周除去上课外的学习时间:A.3 小时以下B.3 到5 小时C.5 到 8 小时D.8 到 11 小时E.11小时以上第二篇:河南省大学生课余生活状况调查研究报告河南省大学生课余生活状况调查研究报告大学给我们提供了充足的时间和广阔的空间,这个自由的舞台是大学生提升自我、实现自我价值的重要场所。
关于大学生课余时间利用调查报告3篇关于大学生课余时间利用调查报告3篇关于大学生课余时间利用调查报告一:目前我国大学生的自由支配时间比较多,但是有些大学生对这么多的时间却不知道该怎么合理的安排,虚度了大学的宝贵光阴,合理有效安排课余时间关系到大学生的整体素质。
为了全面了解大学生课余时间安排情况,为学校教育提供资料,引导大学生合理利用课余时间,全面提高素质。
因此我们小组在201X年5月25日至6月5日对西华师范大学)A、有,而且做了B、经常想,可是做不到C、有时会想D、从没想过12、您认为课余时间对您有何影响A、让您有更多的时间B、增进你和同学之间的友谊C、让你有更多的时间阅读你喜欢的书籍D、参加一些课外活动增强你的能力E、做自己想做的事F、无所事事13、您认为大学生应该怎样安排自己的课余时间才算合理?请简单写写您的看法。
第二部分一、调查存在问题调查样本容量偏小,不具有十分广泛的代表性。
调查对象中大一,大二人数较多,大三人数较少;物流管理学院学生居多,其他院系同学少;故主要对大一,大二进行分析,且调查结果不侧重对年级的分析。
二、调查情况分析调查表明,约有81.9%的学生认为目前他们的业余时间使用存在一些问题,只有7.2%的同学没有发觉其中有问题或问题很少,可以忽略。
最终发现这些问题主要有以下几个方面:第一,目标不明确,茫然无所适从;第二,不会合理安排学习和娱乐的时间;第三,不够珍惜时间,时间使用效率不高;第四,对业余时间没有计划性,容易随心所欲;第五,自制力差,易受外界诱惑的干扰而打乱原有计划;第六,还有一部分同学在问卷中写到沉迷于网络、谈恋爱、逛街、周围没有形成珍惜时间的氛围等。
针对大学生学生在业余时间使用方面存在的问题,我们调查小组对在学校教育中开展时间使用方面的专门指导的必要性进行了调查。
结果显示,认为有必要在学校教育中开展时间使用方面的专门指导的学生占总人数的68.5%,认为不太必要和根本不必要的占10%,持中立态度的占20%。
关于大学生课余时间利用调查报告3篇大学生自由支配的时间较多,如何合理地利用充沛的课余时间已经成为现在许多大学生必须解决的问题。
本文是店铺为大家整理的关于大学生课余时间的利用调查报告,仅供参考。
关于大学生课余时间利用调查报告一:目前我国大学生的自由支配时间比较多,但是有些大学生对这么多的时间却不知道该怎么合理的安排,虚度了大学的宝贵光阴,合理有效安排课余时间关系到大学生的整体素质。
为了全面了解大学生课余时间安排情况,为学校教育提供资料,引导大学生合理利用课余时间,全面提高素质。
因此我们小组在2011年5月25日至6月5日对西华师范大学(新区)的在校学生关于大学生课余时间的利用情况进行了问卷抽样调查,这样抽样随机调查,工作量变小,整理分析简单方便,信息也相对真实可靠,更加准确地反映了我校本科生安排课余时间的全貌。
一、前言自由地安排课余时间为当代大学生的成长和发展提供了良好的契机,然而有许多大学生不能合理地利用课余时间,虚度了大学的光阴。
引导大学生合理安排课余时间是全面提高大学生素质的重要内容。
在学习上大学生可以根据自身情况合理安排课余时间,拾遗补缺,提高学习效率,掌握扎实过硬的专业理论;在实践上大学生可以利用课余时间来发展个人爱好,有更多时间来学习更为广阔的其他学科知识,参加社会实践,从而实现自我发展、自我设计,实现自我价值,这样可以更加深入社会,了解社会。
因此,我们09级五班第一小组5名成员分别在2011年5月25日到6月5日十天时间内,对于西华师范大学(新区)的全体学生关于大学生课余时间的利用情况以问卷的形式进行了随机抽样调查。
问卷共120份,其中有20份为备份,100份作为统计材料,并分工合作录入原始数据,做出各题选项所占的百分比及柱状图,直观的反映出大学生课余时间利用情况。
该调查报告主要是通过分析、研究大学生课余生活的现状及所存在的问题找出产生大学生课余生活问题的因素,并通过对这些因素的分析提出相应的、可行的解决大学生课余生活问题的对策与建议,以丰富大学生课余生活、提高大学生课余生活的质量。
大学生课余生活状况调查分析【摘要】大学生课余生活状况调查分析是对大学生在课余时间的生活方式和心理状态进行全面研究的工作。
本文通过调查方法、课余时间利用情况、课余生活满意度分析、课余生活对学习的影响以及课余生活与健康的关系等方面展开讨论。
研究发现大部分大学生在课余时间选择了多样化的活动,然而仍然存在课余时间利用不够合理的问题。
与此课余生活满意度普遍较高,但仍有部分学生感到焦虑和压力。
课余生活对学习和健康都有着重要的影响,需要更加重视。
建议大学生在课余时间中注重平衡学习和生活,保持身心健康,以提高学习效果和生活质量。
【关键词】大学生、课余生活、调查分析、调查方法、时间利用、满意度、影响、健康、重要性、建议1. 引言1.1 大学生课余生活状况调查分析大学生课余生活状况一直是社会关注的焦点之一,调查分析大学生课余生活状况不仅有助于了解大学生的生活状态和心理需求,还可以为大学生提供更好的生活指导和支持。
在这个信息化时代,大学生课余生活已经不再局限于学习和工作,而是更加多元化和丰富化。
通过调查分析大学生的课余生活状况,可以研究大学生的课余时间利用情况、课余生活满意度、课余生活对学习的影响以及课余生活与健康的关系。
这些研究结果有助于我们更好地认识大学生的生活状态,探索大学生的心理需求,促进大学生全面发展,提高大学生的生活质量。
对大学生课余生活状况进行调查分析具有十分重要的意义。
是一个值得深入研究的课题,本文将通过调查方法、课余时间利用情况、课余生活满意度分析、课余生活对学习的影响以及课余生活与健康的关系等方面展开论述,最终为大学生的健康成长提出相关建议。
2. 正文2.1 调查方法为了了解大学生课余生活状况,我们设计了一份问卷调查,通过问卷的方式收集信息。
我们确定了调查对象为在校大学生,包括本科生和研究生。
然后,我们制定了问卷的内容,包括个人基本信息、课余时间利用情况、课余生活满意度、课余生活对学习的影响以及课余生活与健康的关系等方面。
大学生课余生活现状调查研究张海霞杨金秋(教育学院教育学,西北师范大学甘肃兰州730070)摘要:课余生活在当代大学生的精神生活中占据着非常重要的地位,对他们的世界观、人生观、价值观的形成及成长成才具有举足轻重的作用。
本研究以西北师范大学24个学院120名大一、大二、大三、大四学生为调查对象,就他们对课余生活的充实度和利用率、课余生活是否自主安排、课余活动选择、课余生活方式、课余阅读书刊类型和自己的想法建议七个方面进行了问卷调查。
调查显示,目前大学生的课余生活存在一些比较突出的问题。
引导学生课余生活的安排,提高大学生课余生活的质量,应从重视其非智力因素的培养、加强校园文化建设、培养良好的人格品质、鼓励大学生投身于社会实践,提高大学生的就业能力等多途径入手。
关键词:大学生,课余生活,调查研究,建议大学生课余生活是指大学生在摆脱了课堂的约束和限制之后,在自由支配的时空里自主选择能表现自我个性、施展自己才能的活动,而随着大学生独立意识增强、自由支配的课余时间逐渐增多,大学生对课余生活的时间安排与利用方面呈现了多样化的趋势。
同时,课余生活的质量也不断随之下降,严重影响了大学生的学习,甚至造成学生的行为偏差。
因此,增强大学生对课余生活的认识,控制课余生活的负面影响,提高大学生课余生活的质量尤为重要。
本文主要是通过分析、研究大学生课余生活的现状及所存在的问题找出产生大学生课余生活问题的因素,并通过对这些因素的分析提出相应的、可行的解决大学生课余生活问题的对策,以丰富大学生课余生活、提高大学生课余生活的质量。
一、大学生课余生活现状(一)、调查对象本次调查对象为西北师范大学24个学院120名大一、大二、大三、大四学生为调查对象,共发放问卷120份,回收100份,有效问卷90份。
(二)、研究内容与方法问卷调查法本次调查问卷采取封闭式与开放式相结合的方法,对大学生课余生活充实感、课余生活是否自主安排、课余生活活动选择、课余生活方式、课余阅读书刊类型以及自己的想法等七个方面进行调查。
(三)、研究结果与分析1.大学生课余生活充实感与利用率调查表1 大学生课余生活充实感与利用率调查结果(%)实的大学生共占总体的12.2%,而很少或没有充实感大学生的共占总体的80%,说明我校大学生普遍感觉大学课余生活不能给自己带来充实感。
从性别来看,感到充实的男大学生和女大学生占20%;很少或者没有充实感的男大学生和女大学生占总体的80%。
从年级来看,一年级中感到充实的大学生占总体的14.3%,二年级中感到充实的大学生占总体的25%,三年级中感到充实的大学生占总体的31%,四年级中没有有感到充实的大学生。
总的来说,一,无论是从性别还是年级来看,感到充实的大学生占少数;二,年级之间比较,大三的学生最有充实感,这可能与他们的认知度及经历有关;三,男大学生和女大学生感到充实的所占的比例一样。
总的来看,西北师范大学的大学生普遍没有充实感(有可能受问卷影响),因此,学校需要丰富课余生活,作为大学生的我们需要规划好自己的时间,有计划地去过每一天。
就利用率来看,虽然有20%的大学生课余生活是充实的,但却只有10%的大学生达到了自己的标准,大多数选择了一般,这说明大学生对课余时间利用率普遍不高,没有达到自己的预期标准。
在不同性别上,男大学生比女大学生、大三比大二特别是比大一课余生活利用率(达到自己课余时间利用的标准)要高。
2.大学生课余生活自主安排情况调查表2显示,我校88.9%的大学生对自身课余生活认真或稍微做了安排,认为无所谓或不做安排的占总体的11.1%。
男大学生认真安排自己的课余生活的百分比要高于女大学生,大一的学生认真安排自己课余生活的百分比要高于大二和大三学生,这说明男大学生课余生活比女大学生、大一新生比大二与大三学生课余生活更加注重安排自己的课余生活,对课余的生活关注度更高一些。
3.大学生课余生活活动选择情况调查(1)表3-1显示,从整体来看,大学生课余生活活动选择最多的是学习,占总体的68.9%;其次是上网,为43.3,据问卷显示,上网少数为查资料写作业,大多数为上网打游戏,不多不少的为听音乐看电影;排在第三位的是社团活动、同学聚会和睡觉,说明西北师范大学大学生比较重视课余活动的选择对自己能力的加强、人际圈的扩大以及对睡眠的补充;另外,值得一提的是谈恋爱,所占的比例排名第四,大学生谈恋爱本没有什么稀奇,但应理性认真对待。
从性别来看,男大学生主要以学习、社团活动、体育运动为课余活动的主体,女大学生主要以学习、上网、睡觉、同学聚会为课余活动的主体,他们都有学习的课余活动选择,但男大学生更注重体育锻炼的加强,女大学生更喜欢看电影、逛淘宝、聊天等的上网课余活动选择以及同学聚会等。
从年级来看,四个年级都注重学习的选择,而大一的大学生更注重社团活动和睡觉的选择,大二的大学生更注重社团活动和上网的选择,大三的大学生比较重视的是同学聚会和上网。
从这些数据中,可以看出大一大二的大学生注重能力的锻炼与提高,但一部分大学生并没有充分利用课余时间,用来睡觉;大三的大学生重视人缘的积累与交际圈的扩大以及上网查资料等的课外活动的选择。
(2)课外学习地点调查情况统计表3-2 课外学习地点调查情况统计表表中显示,在教室学习的占多数,为51.1%,其次是在宿舍学习的较多;从性别来看,男大学生比女大学生在图书馆学习的较多,而女大学生在教室学习的比男大学生多。
从年级来看,大一的大学生喜欢呆在宿舍;大二的大学生更喜欢在教室学习,这与大二时要考的英语四六级及计算机二级复习的相关度要高一些;大三的大学生在图书馆学习的占大多数,为65.5;大四的大学生的课余活动选择情况在此不做分析,因为其人数较少,不具有代表性。
总的来说,刚进入大学校园,新生并没有完全适应大学自主学习的环境,多半呆在宿舍,“宿舍化”现象普遍;大二的大学生普遍为自己需要考的证书而努力学习;大三时大多数学生去图书馆查资料,为自己的将来谋划一个好去处。
整体呈现时间轴成长的变化,阶段性明显。
4.大学生课余课外书阅读情况调查课外书的阅读情况可以看书一个人的内在修养程度,那么,我校的大学生课外阅读情况如何呢?表4显示,我校大学生课外主要阅读杂志类的书籍,说明我校关注时事的积极性较高。
作为男大学生,他们更喜欢看哲学类的书籍,这与他们本身的认知及兴趣有关,而对于女大学生来说,她们喜欢看杂志类的书籍,喜欢关注娱乐新闻与八卦。
从年级来看,大一的大学生喜欢呆在宿舍看言情类的小说等书籍,大二的大学生喜欢看杂志类和言情类的书籍,相比大一而言,层次提升了一层,更加学会关注中外时事;大三的大学生除了关注时事之外,更喜欢看专业类等的其它书籍,说明大三的学生更加懂得利用课余时间补充课堂教育的不足,注意专业知识的学习和自身修养的提升。
总的来看,我校的大学生大多喜欢阅读杂志类的书籍,这不利于于大学生全面发展自己,提高自己的文化素质,因此,建议我校的大学生多读科技类的书籍。
二、提高我校大学生课余生活质量的对策建议(一)、存在的问题从本次调查中总结出五大问题:1.我校大学生在课余生活中普遍没有或者很少感到充实。
本次调查中发现,虽然课余生活形式很丰富,但不能完全满足我校大学生自身发展的需要,大学生普遍没有充实感,对课余时间的利用达到自己的标准的仅占10%。
从下图中可以看出,利用率一般,说明课余活动的形式及个人对待课余生活的态度有待改善;2.相对而言,大一新生重视安排自己的课余生活,而年级高的则不然;3.课余活动中上网的大学生较多,但实际利用率不高;4.课外阅读中科技类书籍重视度较低;5.“宿舍化”现象普遍存在。
图1 总体课余活动选择的充实感与利用率的百分比柱状图(二)、对策建议大学生课余生活是其大学阶段的学习、生活及社会交往的重要组成部分,对课堂学习、大学生活以至一生的成长成才将会产生重要影响。
大学时期形成的人生观、价值观以及学习生活等方面的习惯养成可能影响着其一生的发展。
大学也给大学生留下足够、自由的课余时间,目的是为了使学生成长、成才有更多自我锻炼、自我实现的机会和空间。
而这些机会、平台是需要我们自己把握的。
对大学生的课余生活,高校应根据高等教育的要求和人才培养目标给予正确引导和监控,加强规范与纪律约束,而不可太过于放任。
下面从大学生主体方面和高校教育教学等方面来入手。
1.学生主体规划方面(1)帮助学生找准自我定位,确定发展目标首先,从本次调查来看,大多数大学生没有认真安排自己的课余生活,缺乏一定的规划意识和对课余生活的重视度。
其次,内因是变化的根据,外因是变化的条件。
个人是课余时间的消费和享用主体,也自然是提高课余生活质量的责任主体。
我们发现学生课余生活闲散、虚掷光阴的现象与学生没有人生追求、缺乏有效的目标牵引有关。
因此,改善学生课余生活质量的关键是激发学生的内在动力。
最后,每个学生都是具有独特性的个体,也有不同于他人的人生发展志向,所以切忌用单一的模式去要求和规范学生的课余生活,而重在引导学生找准定位,树立目标。
美国大学生问题专家纳尔德·科瑞曾把人才分为六种类型如下图:研究型人才要求对专业领域的高度熟悉,知识结构必须要有一定的广度与深度,对学术研究高度热爱;艺术型人才要求对大自然极度的热爱,对所涉及之艺术领域的精准把握;社交型人才要求有良好的社交能力以及处理各方面关系的能力,较好的人格修养与形象气质;商务型人才要求较强的领导能力、适应能力、意志力以及判断图2 人才分类图力,对商业领域的敏感性;守规型人才是由一个人性格、自身智商所决定,适合于特定领域与特定工作环境的人才;务实型人才要求对专业知识的较好掌握,良好的性格,勤奋务实的态度。
学生可以参照以上六种人才模式,认真剖析自己,认识自我,准确定位,找出差距,明确方向,利用课余时间塑造自我,发展自我。
(2)强化学生的自我管理,增强自律能力,主动克服外界的不良诱惑我国著名的数学家华罗庚曾说:人的一生中有三少三多:在校的时间少,自学的时间多;有教师的时间少,没有教师的时间多;学的知识能直接运用的少,需要自己创造运用的多。
从他的话中,我们可以看出在学校和老师直接关照下成长的时间是很少的,大多数时间得靠自己所掌握,人的发展的好坏,主要取决于自由时间的有效运用。
因此,学会自我管理,增强自律能力对学生的成长十分重要。
促进学生身心的发展成熟,是增强学生对外界环境适应能力的前提条件,也是学生克服外界不良诱惑,提升课余时间利用水平的重要条件。
正如心理学家勒温所指出的:一个人怎样认识它的环境,取决于他的成熟度、知识和目的。
[4]前苏联心理学家列昂节夫也把环境、事物对不同人或同一个人不同发展阶段所具有的不同涵义称为个性化涵义。
这说明了环境受人的选择所制约,环境是带有强烈情感色彩、意志色彩的世界,从而使每个人真实生活于其中的环境不同于全部客观存在的外部环境。