2011单证模拟试卷及答案
- 格式:doc
- 大小:61.50 KB
- 文档页数:7
2011年国际商务单证员考试单项选择题练习1第一篇:2011年国际商务单证员考试单项选择题练习12011年国际商务单证员考试单项选择题练习11.关于各种单据出单日期,下列表述正确的是()。
A.保险单的出单期可以晚于已装船提单的出单期B.提单签发日可迟于信用证或合同规定的装运期限 C.汇票的日期可以比发票早D.议付单据中,发票日期一般比其他单据早【答案】D 【解析】D项在所有的议付单据中,发票日期最早。
A项保险单的出单日期不可晚于提单日期;B项提单签发日不迟于信用证或合同规定的装运期限;C项汇票是所有议付单据中出单日期最晚的单据。
2.我国对出口商品实行出口退税制度,出口企业在办理出口退税手续时,要向国家税务机构提交()。
A.三单两票 B.三单一票 C.三单三票 D.两单两票【答案】D 【解析】按我国出口退税管理办法,出口企业向税务机关办理退税时,应提交出口货物报关单(出口退税专用联)、出口货物核销单(出口退税专用联)、采购出口货物的增值税专用发票和出口发票,简称“两单两票”。
3.在以CIF和CFR术语成交的条件下,货物运输保险分别由卖方和买方办理,运输途中货物灭失和损失的风险由谁承担?()A.前者由卖方承担,后者由买方承担B.均由卖方承担C.均由买方承担D.前者由买方承担,后者由卖方承担【答案】C 【解析】在以CIF 和CFR术语成交的条件下,货物在装运港越过船舷后即转移至买方,运输途中货物灭失和损失的风险都由买方承担。
4.根据《2000年通则》的解释,在DES条件下买卖双方风险划分的界限在()。
A.装运港船上 B.目的港船舷 C.目的港船上 D.目的港码头【答案】C 【解析】DES 即船上交货(指定目的港)。
5.卖方在货物交付运输前不必预先通知买方交运时间的贸易术语是()。
A.FOB B.CFR C.CPT D.DDU 【答案】D 【解析】F组、C组和D组三组贸易术语中,只有按D组术语成交的合同称为到货合同。
2011年单证员继续教育练习题二(标红选项为参考答案,括号里的红字为对题目的一些注释)一、单选题1.海运提供日期应理解为()A货物开始装船的日期B货物装船过程中的任何一天C货物装船完毕的日期D签订运输合同的日期2.我方按CIF条件成交出口一批罐头食品,卖方投保时,按()A平安险+水渍险B一切险+偷窃提货不着险C平安险+一切险D水渍险+偷窃提货不着险3.FCA.CPT.CIP三种术语涉及的国内费用和FOB.CFR.CIF相比教,他们的区别是前者不包括()A装船费B邮电费C预计耗损D拼箱费4.出口人开具的汇票,如遭付款人拒付时,()A开证行有权行使追索权B保兑行有权行使追索权C议付行有权行使追索权D付款行有权行使追索权5.不可撤销信用证在信用证的有效期内,未经()的同意,开证行或开证人不得撤销或修改。
A受益人B开证人C开证行D受益人,开证人以及有关银行(UCP600里信用证的当事人并没有述及开证人)6.信用证的货物名称错把APPLE写作APLE,审证时没留意到这个问题,那么制作单据时应()A改作“APPLE”B按原文写作“APLE”C按原文写作“APLE”,然后加上(APPLE)D把“信用证”改成“托收”条款7.一信用证要求汇票付款人为them,受益人该如何填写付款人名称()A填开证行名称B填付款行名称C填进口商名称D直接填写them(这种信用证在实务根本见不到了,只有以前信开信用证时候,并且是UCP400时代才有可能出现,在UCP500或UCP600时代,都不允许开具以申请人为付款人的汇款兑用)8.下列的保险的险别中文与英文翻译正确的是()A偷窃,提货不着险条款Fresh Water &/ or Rain Damage ClauseB淡水,雨淋险条款Shortage ClauseC碰损,破碎险条款Clash & Breakage ClauseD碰损,破碎险条款Clash & Breakage Clause(两个选项一样了)9.信用证对提单的部分条款规定:“••Applicant: ABC Trading Co. Ltd., London•Full set clean shipped on board marine Bill of Lading made out to order of Applicant •”,提单在收货人栏应填写()。
2011年全国国际商务单证员专业考试国际商务单证基础理论与知识试题(考试时间:6月12日下午13:00——15:00)一、单项选择题(40小题,每题1分,共40分。
单项选择题的答案只能选择一个,多选不得分,请在答题卡上将相应的选项涂黑)1.根据《INCOTERMS 2010》,DAT和DAP术语的适用范围是()。
A.仅适用于水上运输方式B.仅适用于单一运输方式C.可适用于任何运输方式D.以上都对2.在班轮运输中,以下()是按照货物重量、体积或价值三者中较高的标准计收班轮运费。
A.W/M B.W/M or Ad.ValC.W & M or Ad.V al D.W/M & Ad.Val3.我国进口贸易通常以FOB条件成交,一般须经过多个环节,其中肯定不包括()。
A.申请开证B.议付交单C.付款赎单D.接货报关4.进口用汇100000美元,设购汇当日银行卖出价每百美元为人民币655元,则人民币的购汇成本为()。
A.655000元B.65500元C.6550000元D.6550元5.《URC522》根据国际贸易单证的性质,将单据分为()。
A.基本单据和附属单据B.金融单据和商业单据C.进口单据和出口单据D.纸质单据和电子单据6.《INCOTERMS 2010》中,以下哪种术语仅适用于海运和内河运输()。
A.FAS B.FCAC.CIP D.DAP7.我某进出口公司于2010年4月15日用特快专递向美国ABC公司发盘,限2010年4月29日复到有效。
4月25日下午3时我公司同时收到ABC公司的表示接受的特快专递和撤回接受的传真。
根据《联合国国际货物销售合同公约》,对此项接受()。
A.可以撤回B.不得撤回,合同成立C.在我方同意的情况下,可以撤回D.以上答案都不对8.根据《INCOTERMS 2010》,若以CFR条件成交,买卖双方风险划分是以()为界。
A.货物交给承运人保管B.货物交给第一承运人保管C.货物在装运港置于船上D.货物在装运港越过船舷国际商务单证基础理论与知识试题第1页(共8页)9.信用证项下汇票的付款人一般为()。
2011年外贸单证员资格考试全真模拟试题及答案(1)单选题1、按照《2000年通则》的规定,以FOBST贸易术语的变形成交,买卖双方风险的划分界限是( )。
A.货交承运人B.货物在装运港越过船舷C.货物在目的港卸货后D.装运港码头标准答案:b2、在交货地点上,《1941年xx对外贸易定义修订本》中对( )的解释与《2000年通则》中对FOB的解释相同。
A. FOB Under TackleB. FOBC. FOB VesselD. FOB Liner Terms标准答案:c3、象征**货意指卖方的交货义务是(C)。
A.不交货B.既交单又实际交货C.凭单交货D.实际**货标准答案:c4、CIF Ex Ship’s Hold属于( )。
A.内陆交货类B.装运港船上交货类C.目的港交货类D.目的地交货类标准答案:b5、我方出口大宗商品,按CIFxx术语成交,合同规定采用租船运输,如我方不想负担卸货费用,我方应采用的贸易术语变形是( )。
A. CIF Liner Terms SingaporeB. CIF Landed SingaporeC. CIF Ex Ship’s Hold SingaporeD. CIF EX Tackle Singapore标准答案:c单选题1、在以CIF和CFR术语成交的条件下,货物运输保险分别由卖方和买方办理,运输途中货物灭失和损失的风险( )。
A.前者由卖方承担,后者由买方承担B.均由卖方承担C.均由买方承担D.前者由买方承担,后者由卖方承担标准答案:c2、根据《INCOTERMS 2000》的解释,以CIF术语成交时,卖方的交货是( )。
A.实际交货B.交单不交货C.凭单交货D.不交货标准答案:c3、买方以FOB条件购买煤炭,不愿承担装船费,那么,应选择( )价格条件签订合同。
A.FOB班轮条件B.FOB并平舱C.FOB并理舱D.FOB标准答案:b4、《INCOTERM2000》C组贸易术语与其他各组贸易术语的重要区别之一是( )。
2011年国际商务单证员考试真题及答案一、单项选择题:(共40小题,每题1分,共40分。
)1、根据单证的用途划分,下列属于官方单据的是:( C )A、商业发票B、报关单C、产地证D、保险单2、在单据的“三相符”中,占首要地位的是( B )A、单同相符B、单证相符C、单单相符D、单货相符3、据《公约》规定,下列哪些为一项发盘必须具备的基本要素( B ) www.examwomA、货名品质数量B、货名数量价格C、货名价格支付方式D、货名品质价格4、我公司星期一对外发盘,限星期五复到有效,客户于星期二回电还盘并邀我电复,此时,国际市场价格上涨,我未予答复。
客户又于星期三来电表示接受我星期一的发盘,则( C )A、接受有效B、如我方未提出异议,则合同成立C、接受无效D、属于有条件的接受6、我外贸公司按FOB条件从国外进口一批散装化肥,采用程租船运输,如买方不愿意负担装船费用,应在合同中规定使用:(C )A.FOB Liner termsB. FOB under tackleC.FOB TrimmedD.FOB Stowed7、按CFR贸易术语成交的国际货物买卖,应由( C )。
A.卖方负责租船定舱并办理海上保险B.买方负责租船定舱并办理海上保险C.卖方负责租船定舱,买方负责办理海上保险D.买方负责租船定舱,卖方负责办理海上保险根据以下案例,回答8-9题某口岸出口公司按CIF London向英商出售一批核桃仁,由于该商品季节性较强,双方在合同中规定:买方须于9月底前将信用证开到,卖方保证运货船只不得迟于12月2日驶抵目的港。
如货轮迟于12月2日抵达目的港,买方有权取消合同。
如货款已收,卖方须将货款退还买方。
8、本案例中所达成的交易属于什么性质的合同。
( C )A、装运合同B、象征性交货C、到达合同D、起运合同9、按照CIF London术语成交,其风险划分的界限为( A )A、装运港船舷B、目的港船上C、装运港船上D、目的港船舷10、根据<2000年通则>的解释,由卖方订立运输契约但不承担货物启运后的风险,这类贸易术语(C)A.E组B.F组C.C组D.D组11、H公司以海运、CIF贸易术语进口一批货物,国外卖方提交的海运提单上有关“运费支付”一项应写成( A)。
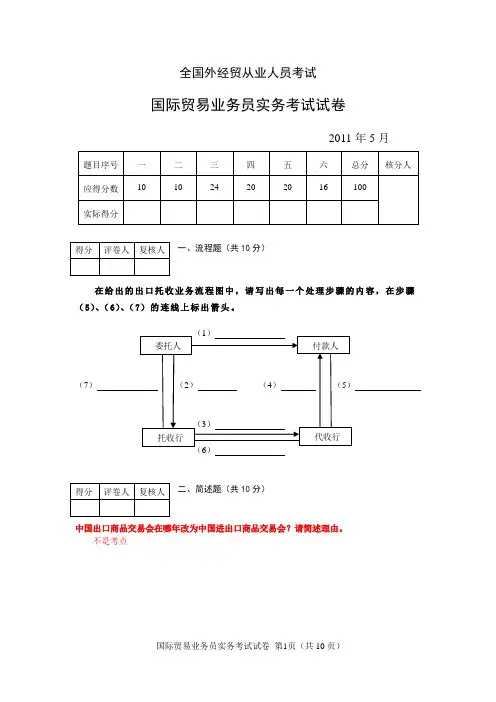
全国外经贸从业人员考试国际贸易业务员实务考试试卷2011年5月一、流程题(共10分)在给出的出口托收业务流程图中,请写出每一个处理步骤的内容,在步骤(5)、(6)、(7)的连线上标出箭头。
(7))二、简述题(共10分)中国出口商品交易会在哪年改为中国进出口商品交易会?请简述理由。
不是考点三、计算题(共24分)1.保险费计算(12分)我方以每打6.6美元CIF LONG BEACH出口某商品60000打,自装运港至目的港的运费总计5000美元,投保金额为发票金额的110%,投保险别为水渍险和战争险,查得水渍险的保险费率为0.3%,战争险为O.48%。
国际单证员必考的要求:计算我方需付的保险费和外汇净收入分别是多少。
(计算结果保留2位小数,且四舍五入,只有结果没有过程不得分)2.成本核算(12分)上海福海进出口公司出口某商品1000打,对外报价为每打60美元FOBC3%上海,外商要求将价格改报为每打CIFC5%西雅图。
已知运费为每打1美元,保险费为FOB净价的0.8%。
请根据以上信息计算:(1)每打FOB净价是多少?成本(2)要维持出口销售外汇净收入不变,CIFC5%应改报为多少?(3)已知进货成本为200元人民币/打,每打的商品流通费为进货成本的4%,出口退税为30元人民币/打,计算该商品的出口销售盈亏率及换汇成本是多少?(USD1=RMB6.60)(计算结果保留2位小数,且四舍五入,只有结果没有过程不得分)已知公式:含佣价=净价÷(1-佣金率),则:净价=含佣价×(l一佣金率)FOB=60×(1-3%)=58.20(美元)(3分)(2)已知公式:含佣价=净价÷(1-佣金率),则:CIFC5%=(FOB+运费+保险费)÷(1-5%)=(58.20+58.20×0.8%+1)÷(1-5%)=59.6656/0.95=62.81(美元)(3分)(3)已知公式:出口商品盈亏率=(出口销售人民币净收入一出口总成本)÷出口总成本×100%,代入公式得:出口商品盈亏率=(58.20×6.6-(200+200×4%-30)) ÷(200+200×4%-30)×100%=(384.12-178) ÷178×100%=115.80%(3分)已知公式:出口商品换汇成本=出口总成本÷出口外汇销售净收入,代入公式得:出口商品换汇成本=(200+200×4%-30)÷58.20=3.06(元人民币/美元)(3分)答:(1)每打FOB净价是58.20(美元)。
2011年《国际商务单证基础与理论知识》试题及答案一、单项选择题1、根据《INCOTERMS2012》,DTA和DAP术语的适用范围()A仅适用于水上运输B仅适用于单一运输方式C可适用于任何运输方式C以上都对答案:C2、在班轮运输中,以下()是按照货物重量,体积或价值三者中较高的标准记收班轮运费。
A.W/M BW/MorAd.ValC.WandMorAd.ValD.W/MandAd.Val答案:B3我国进口贸易通常以FOB条件成交,一般需经过多个环节,其中肯定不包括()A.申请开征 B.议付交单C.付款赎单 D.接货报关答案:B4进口用汇100000美元,设购汇当日银行卖出价每一百美元为人民币655元,则人民币的购汇成本为()A.65500元B.65500元C.6550000元D.6500元答案:A5、《URC522》根据国际贸易单证的性质,将单据分为()A.基本单据和附属单据B.金融单据和商业单据C.进口单据和出口单据D.纸质单据和电子单据答案:B6、《INCOTERMS2012》中,以下那种术语仅适用于海洋和内河运输()A.FASB.FCAC.CIPD.DAP答案:A7、我某进口公司于2010年4月15日用快递向美国ABC工商发盘,限2012年4月19日复到有效。
4月25日我公司同时接到ABC公司的接受的特快专递和和接收的传真。
根据《联合国国际货物销售公约》,对此项接受()A.可以撤回B。
不得撤回,可以成立C.在我方统一的情况下,可以撤回D.以上大案都不对答案:A8、根据《INCOTERMS2010》,若以CFR条件成交,买卖双方风险划分是以()为界的。
A.货物交给承运人保管 C.货物交给第一承运人保管C.货物在装运港置于船上 D.货物在装运港越过船舷答案:C9、信用证下汇票的付款人一般为()A.议付行B.通知行C.开证行或指定付款行D.开征申请人答案:C10根据《UCP600》对信用证下的单据分类,不包括在内的单据是()A.金融单据 B.保险单据C.运输单据D.商业单据答案:A11、根据《联合国国际货物销售合同公约》的规定,收盘人对发盘人表示接受,可以有一下几种方式,下列那项不属于此列()A.通过口头向发盘人声明 B.通过书面向发盘人声明C.通过沉默或不行为表示接受C.通过实际行动表示接受答案:C12某合同以CIFC2成交总价为30000欧元,则佣金额为()欧元答案:D13下列有关日期表述正确的是()A保险单的出单期可以晚于以装船提单的出单日期B提单签发日可以迟于信用证或合同规定的装运期C汇票签发日期可以比发票日期早D发票日期一般比其他议付单据早答案D14、信用证效期为八月十五日,海运提单出单日为七月十五日,则买房最晚交单日期为()A7月15日B8月15日C8月6日D8月15日答案:B15出口商开立的汇票如果遭拒,则()A开征申请人有权行使追索权B通知当有权行使追索权C议付行有权行使追索权D受益人有权行使追索权答案:C16根据《UCP600》的规定,如果信用证条款未明确规定“是否分批装运、“允许转运“时,应理解为()A允许分批装运,但不允许转运,B允许分批装运,转运C允许转运但不允许分批转运D不允许分批装运,不允许转运答案:B17根据《URC522》的分类,()不属于进口方要求说明货物级相关情况的单据。
2011年6月外贸单证试卷B卷班级姓名学号一、根据合同内容审核信用证,指出不符之处并提出修改意见。
(本题共36分)SALES CONTRACTTHE SELLER: NO.: YH08039 SHANDONG YIHAI IMP. & EXP. CO., LTD DA TE: DEC. 1, 2008 NO.51 JINSHUI ROAD, QINGDAO, CHINA SIGNED A T: QINGDAO, CHINA THE BUYER:LINSA PUBLICIDAD, S.A.V ALENCIA, 195 BAJOS.08011.BARCELONA,SPAINThis Sales Contract is made by and between the Sellers and the Buyers, whereby the sellers agree to sell and the buyers agree to buy the under-mentioned goods according to the terms andPacking: 1PC/POL YBAG, 500PCS/CTN Shipping Mark: L.P.Time of Shipment: DURING JAN. 2009 BY SEA BARCELONANOS.1-26 Loading Port and Destination: FROM QINGDAO TO BARCELONAPartial Shipment and Transshipment: ALLOWEDInsurance: TO BE EFFECTED BY THE BUYER.Terms of Payment: THE BUYER SHALL OPEN THROUGH A BANK ACCEPTABLE TO THE SELLER AN IRREVOCABLE SIGHT LETTER OF CREDIT TO REACH THE SELLER 30DAYS BEFORE THE MONTH OF SHIPMENT AND TO REMAIN V ALID FORNEGOTIATION IN CHINA UNTIL THE 15th DAY AFTER THE FORESAID TIMEOF SHIPMENT.ISSUE OF DOCUMENTARY CREDIT27:SEQUENCE OF TOTAL:1/140A:FORM OF DOC.CREDIT:IRREVOCABLE20:DOC. CREDIT NUMBER:103CD13727331C:DATE OF ISSUE:08121540E:APPLICABLE RULES:UCP LA TEST VERSION31D:DATE AND PLACE OF EXPIRY:DATE 090202 PLACE IN SPAIN51D:APPLICANT BANK:BANCO SANTANDER, S. A.28660 BOADILLA DEL BARCELONA, SPAIN 50:APPLICANT:LINSA PUBLICIDAD, S. A.V ALENCIA, 195 BAJOS. 08011. BARCELONA, SPAIN 59:BENEFICIARY:SHANDONG YIHAN IMP. & EXP. CO., LTD.NO.51 JINSHUI ROAD, QINGDAO, CHINA32B:AMOUNT:CURRENCY EUR AMOUNT 19250.0041A:A VAILABLE WITH…BY:ANY BANK IN CHINA BY NEGOTIATION42C:DRAFTS AT…30 DAYS AFTER SIGHT42A:DRAWEE:LINSA PUBLICIDAD, S. A.43P:PARTIAL SHIPMENT:NOT ALLOWED43T:TRANSSHIPMENT:NOT ALLOWED44E:PORT OF LOADING:ANY CHINESE POPT44F:PORT OF DISCHARGE:V ALENCIA, SPAIN44C:LA TEST DATE OF SHIPMENT:09011545A:DESCRIPTION OF GOODS:GOODS AS PER S/C NO.YH08036 DA TED ON DEC. 1, 2008CARDHOLDER DYED COW LEA THERBLACK COLOUR/8000PCS A T USD 1.45/PC FOB QINGDAOBROWN COLOUR/5000PCS A T USD 1.50/PC FOB QINGDAOPACKING :200PCS/CTN46A:DOCUMENTS REQUIRED:1. SIGNED COMMERCIAL INVOICE IN 3 COPIES2. CERTIFICATE OF ORIGIN GSP FORM A ISSUED BY OFFICIAL AUTHORITIES3. PACKING LIST IN 3 COPIES4. FULL SET CLEAN ON BOARD BILLS OF LADING MADE OUT TO ORDER MARKEDFREIGHT PREPAID AND NOTIFY APPLICANT5. INSURANCE POLICY/CERTIFICATE IN DUPLICATE ENDORSED IN BLANK FOR 110﹪INVOICE V ALUE COVERING ALL RISKS AND WAR WAK RISK AS PER CIC.47A:ADDITIONAL CONDITIONS:BILL OF LADING ONLY ACCEPTABLE IF ISSUED BY ONE OF THE FOLLOWING SHIPPINGCOMPANIES: KUEHNE-NAGEL(BLUE ANCHOR LINE)VILTRANS (CHINA)INT’LFORWARDING LTD. OR VILTRANS SHIPPING (HK)CO., LTD71B:CHARGES:ALL CHARGES ARE TO BE BORN BYBENEFICIARY48:PERIOD FOR PRESENTATUON:WITHIN 5 DAYS AFTER THE DA TE OFSHIPMENT, BUT WITHIN THE V ALIDITY OF THISCREDIT49:CONFIRMA TION INSTRUCTION:WITHOUT经审核信用证需要修改的内容如下:二、根据合同、信用证和以下补充资料,审核下列装箱单、提单和保险单,指出这些单据中的错误之处(36分)售货确认书SALES CONFIRMATIONNO. LT07060DATE:AUG.10,2005The sellers: AAA IMPORT AND EXPORTCO. The buyers: BBB TRADINGCO.222 JIANGGUO ROAD P.O.BOX 203DALIAN, CHINA GDANSK,POLAND下列签字双方同意按以下条款达成交易:The undersiged Sellers and Buyers have agree to close the following transactions according to the terms conditions stipulaed below:品名与规格数量单价及价格条款金额COMMODITY AND SPECIFICATION QUANTITY UNIT PRICE &TERMSAMOUNT65% POL YESTER 35% COTTON CIF GDANSKLADIES SKIRTSSTYLE NO.A101 200DOZ USD60/DOZ USD12000.00 STYLE NO.A102 400DOZ USD84/DOZ USD33600.00 ORDER NO.HMW0501TOTAL USD45600.00 总值TOTAL V ALUE:U.S.DOLLARS FORTY FIVE THOUSAND AND SIX HUNDRED ONLY.装运口岸PORT OF LOADING:DALIAN目的地DESTINATION:GDANSK转运TRANSSHIOMENT:ALLOWED分批装PARTIAL SHIPMENTS:ALLOWED 装运期限SHIPMENT:DECEMBER, 2005保险INSURANCE:BE EFFECTED BY THE SELLERS FOR 110% INVOICE V ALUE COVERING F.P.A RISKS OF PICC CLAUSE付款方式PAYMENT:BY TRANSFFRABLE L/C PAYABLE 60 DAYS AFTERB/L DATE, REACING THE SELLERS 45 DAYSBEFORE THE SHIPMENT一般条款GENERAL TERMS:1. 合理差异:质地、重量、尺寸、花形、颜色均允许合理差异,对合理范围内差异提出的索赔,概不受理。
2011年单证员考试仿真模拟冲刺试题及答案一、单项选择题1.某外贸公司对外以CFR报价,如果该公司先将货物交到货站或使用滚装与集装箱运输时,应采用(C)为宜。
A.FCAB.CIPC.CPTD.DDP2.中未注明商品重量是按毛重还是按净重计算时,则习惯上应按(B)计算。
A.毛重B.净重C.以毛作净D.公量3.海运提单日期应理解为(C)。
A.货物开始装船的日期B.货物装船过程中任何一天C.货物装船完毕的日期D.签订运输合同的日期4.按照《2000年通则》的规定,以FOBST贸易术语变形方式成交,买卖双方风险的划分界限是(B)。
A.货交承运人B.货物在装运港越过船舷C.货物在目的港卸货后D.装运港码头5.对于大批量交易的散装货,因较难掌握商品的数量,通常在合同中规定(B)。
A.品质公差条款B.溢短装运条款C.立即装运条款D.仓至仓条款6.根据《2000年通则》的解释,下列术语中卖方不负责办理出口手续及支付相关费用的是(D)。
A.FASB.FCAC.FOBD.EXW7.汇票的抬头人是(A)。
A.受款人B.发票的抬头人C.付款人D.提单的收货人8.合同或信用证没有规定投保加成率,根据《UCP500》的规定,卖方可在CIF总值的基础上(B)投保。
A.加二成B.加一成C.加三成D.加四成9.下列单据中,只有(B)才可用来结汇。
A.大幅收据B.铁路运单副本C.场站收据副联D.铁路运单正本10.按国际保险市场惯例,投保金额通常CIF总值的基础上(A)。
A.加一层B.加二层C.加三层D.加四层11.预约保险(B)代替投保单,说明投保的一方已办理了投保手续。
A.提单B.国外的装运通知C.大副收据D.买卖合同12.根据我国"海洋货物运输保险条款"规定,"一切险"包括(C)。
A.平安险加11种一般附加险B.一切险加11种一般附加险C.水渍险加11种一般附加险D.11种一般附加险加特殊附加险13.以下出口商品的单价,只有(B)的表达是正确的。
国际商务单证员资格认证考试试卷(参考答案)一、单项选择题(每题1分,共20题,共20分,请将正确的选项填入括号中。
)1、我国甲公司要与比行时某公司签订销售合同出口服装到比行时,要采用海陆联运方式,甲公司将货物运至目的地的未来支付保险,根据《INCOTERMS2000》,应采用的贸易术语是()。
A、FOBB、CIFC、EXWD、CIP2、买卖双方以D/P·T/R条件成交签约,货到达目的港后,买方凭T/R向代收行借单提货,事后收不回货款,则()。
A、卖方自行负担货款损失B、代收行应负责向卖方偿付C、由卖方与代收行协商共同负担损失D、由托收行负责3、A公司向B公司出口一批货物,B公司通过C银行开给A公司一张不可撤销的即期信用证,当A公司于货物装船工后持全套货运单据向银行办理议附时,B公司倒闭,于是C银行()。
A、可以以B公司倒闭为由拒绝付款B、仍应承担付款责任C、有权推迟付款,推迟时间可由A、C双方协商D、无法判断4、一张金额为10迈出英镑可撤销信用证,未规定是否允许分批装运,受益人装出价值为5万英镑的货物,在将单据交议会银行议付后的第二天收到开证银行撤销该信用证的通知。
此时()。
A、议附银行应取消议付,并向受益人追索已议付的5万英镑货款B、开证银行对已议付的5万英镑角应偿付,但其余5万英镑立即失效C、因在撤销通知到达前已部分议付,故本证仍然全部有效D、无法判断5、在一笔出口业务中,付款方式采用信用证和D/P即期各半,为收汇安全应在合同中规定()。
A、开两张汇票,各随附一套等价的货运单价B、开两张汇票,信用证项采用光票;托收项采用跟单汇票C、开两张汇票,信用证项下跟单汇票;托收项下采用汇票D、开一张汇票,放在信用证项下,随附L/C6、当L/C规定INVOICE TO BE MADE IN THE NAME OF ABC…,应理解为()。
A、一般写成××(中间商)FOR ACCOUNT OF ABC(实际购货方,真正的付款人)B、将受益人AB作为发票的抬头人C、议付行ABC作为发票的抬头人D、将ABC作为发票的抬头人7、可转让信用证是指开证行授权有关银行在受益人的要求下,可将信用证的全部或一部分金额转让给第三者的信用证。
全国外经贸从业人员考试国际贸易业务员实务考试试卷2011年12月一、流程题(共10分)以CIF术语成交、集装箱班轮运输、凭信用证付款为例简述出口合同履行的基本环节如下,请填写左边栏目的处理步骤名称。
二、简述题(共10分)简述代理出口销售的概念和通常委托的形式。
代理,中间商对外可以以自己名义三、计算题(共24分)1.公量含水量很高的计算(12分)澳大利亚某出口公司向中国出口羊毛,在合同中规定按公量计算,公定回潮率为11%。
货到目的港净重为20公吨。
经抽样,已知实际回潮率为15%。
要求:计算其公量,并写出公量计算公式。
(只有结果没有过程不给分)2.成本核算(12分)哈尔滨A进出口公司出口某商品,进价为人民币500000元(含增值税17%),出口退税率15%。
要求:计算该批商品的出口成本。
(只有结果没有过程不给分)四、选择填空题(共20分)阅读以下信用证,做选择填空。
1.信用证内容:MT 700 ISSUE OF A DOCUMENTARY CREDIT PAGE 00001SEQUENCE OF TOTAL *27 : 1/1FORM OF DOC. CREDIT *40 A : IRREVOCABLEDOC. CREDIT NUMBER *20 : 40-0058-666987DATE OF ISSUE 3lC : 111025APPLICABLE RULES *40 E : UCP LATEST VERSION/EXPIRY *31 D : DATE 111120 PLACE CHINAAPPLICANT *50 : HMN TRADERS INTERNATIONAL20 REDGRAVE DRIVE APPT NO: 706TORONTO,CANADABENEFICIARY *59 : QINGDAO QUNXING CO., LTD.987 CHANGJIANG ROADQINGDAO CHINAAMOUNT *32 B : CURRENCY USD AMOUNT 600000,POS./NEG. TOL.(%) 39 A : 05/05AVAILABLE WITH/BY *41 D : ANY BANKBY NEGOTIATIONDRAFTS AT… 42 C : BENEFICIARY’S DRAFT(S)AT SIGHTFOR FULL INVOICE COSTDRAWEE 42 A : CITICATTCITIBANK N.A. TORONTOCITIBANK TORONTO SECA/C SUITE 1900: 123FRONT STREET: UNIVERSITY PLACETORONTOPARTIAL SHIPMENTS 43 P : ALLOWEDTRANSHIPMENT 43 T : ALLOWEDPORT OF LOADING 44 E : QINGDAO PORTPORT OF DISCHARGE 44 F : TORONTO PORTLATEST DATE OF SHIP. 44 C : 111104DESCRIPT. OF GOODS 45 A :MAPLETOUCH MP156 ALL-IN-ONE TOUCH SCREEN COMPUTER 1000SETSSPECIFICATIONSDISPLAY AREA: TFTLCD15.1"RESOLUTION: 1024*768CONTRAST RADIO: 450:1COLOR RESOLUTION: 16.2MBRIGHTNESS: 250CD/OUTLINE DIMENSION: W*T*H (366*65*286)MAIN BOARD: INTEL 945GMCPU: CELERON M 1.3~2G OR INTEL CORE 2 DUOMEMORY: DDRII 1GHDD: 160GUSB PORT: 4 UNITSRS232 PORT: 2 UNITSPS/2 PORT : 1 UNITS(FOR KEYBOARD OR MOUSE USE)CFR TORONTO PORTDOCUMENTS REQUIRED 46 A :+SIGNED COMMERCIAL INVOICE IN 3 COPIES+FULL SET LESS ONE ORIGINAL OF CLEAN ON BOARD MARINE BILLSOF LADING MADE OUT TO THE ORDER OF SHIPPER AND BLANK ENDORSED, MARKED ‘FREIGHT PREPAID', NOTIFY APPLICANT+ONE ORIGINAL B/L SHOULD BE SENT TO L/C APPLICANT BY DHLWITHIN 2 DAY S AFTER SHIPMENT AND BENEFICIARY’S CERTIFICAT E TO THIS EFFECT IS REQUIRED.+PACKING LIST IN 3 COPIESADDITIONAL COND. 47 A :1) THIRD PARTY’S AND FACTORY’S NEEDLE INSPECTION CERTIFICATESHOULD BE FAXED WITH SHIPPING DOCUMENTSDETAILS OF CHARGES 71 B : ALL BANKING CHARGES OUTSIDE CANADAARE FOR BENEFICIARY'S ACCOUNT.PRESENTATION PERIOD 48 : DOCUMENTS MUST BE PRESENTED WITHIN15 DAYS AFTER THE DATE OF SHIPMENTBUT WITHIN THE VALIDITY OF THIS CREDIT. CONFIRMATION *49 : WITHOUT2.根据信用证内容选择正确答案,并将答案填入括号内:(1)此信用证开证的报文格式为()。
一、单选题1.使用L/C、D/P、D/A三种支付方式结算贷款,就卖方的收汇风险而言,从小到大依次排序为(C)A. D/P、D/A和L/CB. D/A、D/P和L/CC. L/C、D/P和D/A2.轻工进出口公司出口电冰箱共1000台,合同和信用证都规定不准分批装运。
运输时有3 0台被撞,包装破裂,冰箱外观变形,不能出口。
根据《UCP500》规定,只要货款不超过信用证总金额,交货数量允许有5%的增减。
据此,轻工公司发货时,可以装运(A)A. 1000台B. 970台C. 950台3.托收方式下的D/P和D/A的主要区别是(B)A. D/P是属于跟单托收;D/A是属于光票托收B. D/P是付款后交单;D/A是承兑后交单C. D/P是即期付款;D/A是远期付款4.在托收业务中,进口商可凭信托收据向银行借单提货的托收方式是(B)A. D/P at sightB. D/P after sightC. D/A5.承兑是指汇票付款人承诺对远期汇票承担到期付款责任的行为。
我国票据法规定,自收到提示承兑汇票之日起(A)日内付款人必须做出承兑。
A. 3B. 4C. 5D. 66.出口商委托货代向船运公司办理租船订舱,出口商须填写(B )。
A. 海运货物运输合同B. 海运货物委托书C. 海运单D. 装货单.7.根据海关规定,进口货物的进口日期是指(A)。
A. 载货的运输工具申报的日期B.向海关申报货物进口的日期C.申报货物准予提取的日期D.申报货物进入海关监管仓库的日期8、CFR中卖方不愿承担卸货费用的可以选用(D)A.CFR liner termsB.CFR landedC.CFR ex tackleD.CFR ex ship’s hold9、根据<2000年通则>的解释,由卖方订立运输契约但不承担货物启运后的风险,这类贸易术语(C)A.E组B.F组C.C组D.D组10.某公司对外报价为CIF价100美元,外商要求改报CIF5%,我方应报价为( C )A.105.0B.105.6C.105.3D.105.411.根据<2000年通则>的解释,在DES条件下买卖双方风险划分的界限在( C )A.装运港船上B.目的港船舷C.目的港船上D.目的港码头12.某合同价格条款规定为每公吨CIF新加坡100美元,这种价格是( A )A.净价B.含佣价C.离岸价D.折扣价13.进口商填写开证申请书的主要依据是(B)。
2011年国际商务单证员《国际商务单证基础理论与知识》真题及详解一、单项选择题(40小题,每题1分,共40分。
单项选择题的答案只能选择一个,多选不得分,请在答题卡上将相应的选项涂黑)1.根据《INCOTERMS 2010》,DAT和DAP术语的适用范围是()。
A.仅适用于水上运输方式B.仅适用于单一运输方式C.可适用于任何运输方式D.以上都对【答案】C【解析】DAT和DAP都属于《INCOTERMS 2010》新增术语,都适用于任何运输方式。
2.在班轮运输中,以下()是按照货物重量、体积或价值三者中较高的标准计收班轮运费。
A.W/MB.W/M or Ad.ValC.W&M or Ad.ValD.W/M& Ad.Val【答案】B【解析】A项,W/M表示在重量法和体积法两者中选择,CD两项表达方式不存在。
3.我国进口贸易通常以FOB条件成交,一般须经过多个环节,其中肯定不包括()。
A.申请开证B.议付交单C.付款赎单D.接货报关【答案】B【解析】B项,议付交单是受益人(出口商)的行为,我国进口贸易中不涉及这个环节。
4.进口用汇100000美元,设购汇当日银行卖出价每百美元为人民币655元,则人民币的购汇成本为()。
A.655000元B.65500元C.6550000元D.6550元【答案】A【解析】购汇成本=购买日汇率×外汇额=(655/100)×100000=655000(元)。
5.《URC522》根据国际贸易单证的性质,将单据分为()。
A.基本单据和附属单据B.金融单据和商业单据C.进口单据和出口单据D.纸质单据和电子单据【答案】B【解析】根据《托收统一规则》第二条b款,委托人通过银行向付款人提示要求其付款的单据可以分为两大类:①金融单据,指汇票、本票、支票或其他用于取得付款的类似凭证;②商业单据,指发票、运输单据、物权单据或其他类似单据,或者一切不属于金融单据的其他单据。
6.《INCOTERMS 2010》中,以下哪种术语仅适用于海运和内河运输?()A.FASB.FCAC.CIPD.DAP【答案】A【解析】FAS装运港船边交货,仅适用于海运和内河水运。
一、单项选择题(每小题1分,共15分)1.门到门(DOOR TO DOOR)的集装箱运输最适合于( )交接方式。
A.整箱交,整箱接B.整箱交,拆箱接C.拼箱交,拆箱接D.拼箱交,整箱接2.买方以FOB条件购买矿石一批,不愿承担装船费,那么应选择价格条件( )签订合同。
A.FOB班轮条件B.FOB包括理舱、平舱费C.FOB并理舱D.FOB吊钩下交货3.海运提单收货人栏内显示“TO ORDER”表示该提单( )。
A.不可转让B.经背书后,可以转让C.不经背书即可转让D.可以由持有人提货4.货代公司如果想查询某航运公司开辟的航线和挂靠的港口,了解标准的租船合同条款及具体的解释,可以查询下列哪个组织的网站?( )A.IMOB.CMIC.BIMCOD.NGO5.集装箱长、宽、高的外部尺寸分别是:40英尺、8英尺、9.6英尺,这种集装箱是( )。
A.1AB.1AAAC.1CD.1B6.集装箱的使用超出了免费使用期时,承运人应向集装箱使用者收取( )。
A.滞期费B.储存费C.保管费D.无需收费7.按商品的FOB价格的一定百分比计收的集装箱运输附加费是( )。
A.旺季附加费B.货币贬值附加费C.超额责任附加费D.目的地交货费8.下列属于集装箱出口货运特有的单证是( )。
A.交货记录B.场站收据C.设备交接单9.航次租船下,表明船方负责装货费用,但不负责卸货费的术语是( )。
A.FILOB.FIOSTC.LIFOD.LINER TERM10.下列( )项费用不属于定期租船人支付的项目。
A.港口使费B.装卸费C.船员给养D.燃料费11.航次租船下;所谓“预备航次阶段”是指( )的阶段。
A.订立合同阶段B.船舶开往装货港C.船舶开往卸货港D.船舶在装港装货12.租约规定“满载货物l万吨,船方有上下5%的幅度选择”。
船长宣载9800吨,而租方实际提供9500吨货物。
问租方应付给船方( )的亏舱费。
A.300吨B.500吨C.无亏舱费D.100吨13.海运单是( )。
一、多项选择题(10小题,每小题l.5分,共15分。
多项选择题的答案多选、少选、错选均不得分,请在答题卡上将相应的选项涂黑)1.空运货物的计费重量可按如下计算:__________。
A.按实际毛重B.按体积重量C.按较高重量分界点的重量D.按较低重量分界点的重量2.因租船订舱和装运而产生的单据是__________。
A.Shipping Note B.Shipping OrderC.Mate’s Receipt D.Bill of Lading3.在有具体唛头的情况下,保险单唛头一栏可填写__________。
A.发票上的唛头B.As per:Invoice N0….(发票号码)C.N/M D.N/N4.关于信用证中“Date and place of expiry”,说法正确的是__________。
A.表明该证的到期日期和到期地点B.信用证的到期地点可以在开证行所在地,也可以在受益人所在地C.可以推算出信用证的开证日期D.如果是在开证行所在地,出口审单人员一定要把握好交单时间和邮程,防止信用证失效5.下列术语中,在装运港完成交货的有__________。
A.FOB B.FAS C.CFR D.CIF6.根据((ucP600>>规定,在出Vl业务中,卖方可凭以结汇的单据有__________。
A.提单B.不可转让的海运单C.装货单D.航空运单7.以下属于一切险所承保的责任范围__________。
A.淡水雨淋险B.钩损险C.拒收险D.渗漏险8.根据《公约》的规定,对发盘表示接受可以采取的方式有__________。
A.书面B.行为C.缄默D.口头9.海运提单做成指示抬头时,提单收货人一栏,可以填写成__________。
A.To order of shipper B.To order of issuing bankC.To issuing ba D.To order10.信息流电子化的优势是拥有__________。
A.电子通信平台B.网络信息资源C.国际贸易平台D.网络传播力二、判断题(40小题,每小题0.5分,共20分。
答案为“是’’的,请在答题卡上涂A,答案为“否”的,请在答题卡上涂B)1.一份报关单司以填报多个许可证号。
()2.所有出口货物都需要经过法定检验后,才能报关出运。
()3.在FOB条件下,卖方可以接受买方委托,代办租船订舱手续。
()4.不清洁提单的不良批注是从大副收据上转注过来的()。
5.对开信用证多用于易货贸易、补偿贸易和来料加工、来件装配等业务。
()6.班轮运输的特点之一是由船方负责装卸。
()7.进口企业申请开立信用证时,须填写开证申请书,并向银行递交进口合同副本、有关附件,向银行交纳一定的押金和手续费。
()8.在审核信用证时,对信用证中的附加条款一般可以不审核。
()9.<>规定,标明"正本"(original)字样的单据为正本单据,须经出单人签署方为有效。
标明"副本"(Copy)或不标明"正本"字样的单据为副本单据,无须签署。
()10.票据法规定,背书人对票据所负的责任与出票人相同,但对其后手没有担保责任。
()11.票据是一种流通证券,所有票据都可经过背书转让。
()12.在托收业务中,如果委托人没有指定代收行,托收行可自行选择代收行。
()13.根据《UCP600》规定,保兑行保兑信用证后,对随后接到的修改书可自行决定是否将保兑责任扩展至修改书。
()14.货物装船后,托运人凭船公司的装货单换取已装船提单。
()15.票据的转让必须通知债务人方为有效。
()16.提单上载明"货于4月8日全部装完"表示的是"已装船提单"的日期。
()17."PLS OFFER 600MT GROUND NUTS 2007CROP CIFC5 TOKYO DIRECT STEAMER INDICATING PYMT TERMS EARLIEST SHIPMENT".上述内容是贸易磋商中的发盘环节。
()18.一项发盘如表明是不可撤销的,则意味着发盘人无权撤销该发盘。
()19.按((UCP600》规定,银行接受7种运输单据,除非另有约定,一般银行不接受卖方提交的快递收据。
()20.如果信用证只规定最迟装运期,未列有效期,受益人应按双到期来操作。
()21.可转让信用证只能转让一次,所以,当第二受益人将可转让信用证再转让给第一受益人是不被允许的。
()22.信托收据实质上是银行向进口商提供资金融通的一种方式。
()23.我某公司按CIF条件出口某商品,采用信用证支付方式。
买方在约定时间内未开来信用证,但约定的装运期已到,为了重合同和守信用,我方仍应按期发运货物。
()24.对欧盟纺织品出口专用产地证(EEC产地证)是由贸促会签发的。
()25.办理出口报关手续时,必须向海关提交出口收汇核销单。
()26.采用信用证收汇方式时,空运提单最好做成TO ORDER OF ISSUING BANK,以防收汇风险。
()27.在按装运港交货的贸易术语成交时,合同中规定检验地点应以"离岸品质、离岸重量"为宜。
()28.在国际货物买卖合同中,约定包装时,"习惯包装"、"适合海运包装"等是常用的、比较好的规定方法。
()29.班轮运费包括基本运费和附加费两部分。
()30.提单在法律上具有物权凭证的作用,在国际贸易中,提单可以通过背书进行转让,转让也就意味着转让货物的所有权。
()31.发盘人在其提出的订约建议中加注诸如"仅供参考"、"须以发盘人的最后确认为准"或其他类似的保留条件,这样的订约建议就不是发盘,而只是发盘的邀请。
()32.一张未记载付款日期的汇票,按惯例可理解为见票后21天付款。
()33.开证行、保兑行或其他指定银行都有一段合理时间审核单据,但不超过收到单据次口起的l5个银行工作日。
()34.国际邮包运输具有国际多式联运和"门到门"运输的性质。
()35.签发国际多式联运提单的经营人,其责任只是对第一段运输负责。
()36.国际贸易惯例已得到各国公认,因此它对于买卖双方都具有普遍的法律约束力。
()37.合同的书面形式包括销售合同、购货确认书、备忘录、订单等形式。
()38.信用证要求海运提单,货物运抵LATTAKIA PoRT IN TRANSIT TO MAMASCUS.提单实际显示:PORT OF DISCHAGE:LA'ITAKINA,PLACE OF D口EVERY:DAMASCUS(SYRIA),因此,与信用证对海运提单的要求不符。
()39.开证申请书申明用MTT00格式,则表明该信用证是信开信用证格式。
()40.信用证中关于保险条款,规定irrespective of percentage,则保险单中应有免赔率的条款。
()三、计算题(2小题。
共5分)1.我某贸易公司出口土特产品50箱,每箱体积41cm×33.5cm X29cm,每箱重44.50公斤。
该商品计费标准为W/M;基本费率为每运费吨40美元,转船附加费为21%,港口附加费为20%,试计算运费为多少?(3分)2.出口公司规定按发票金额ll0%投保,如发票金额是l 500美元,投保金额是多少?又如投保一切险和战争险,保险费率合计为0.8%,应付保险费是多少?(2分)四、简答题(5小题,每小题4分,共20分)1.请简述出口业务程序。
2.何谓贸易术语,请简述其在国际贸易中的作用。
3.简述信用证与买卖合同的关系。
4.商业承兑汇票与银行承兑汇票有何异同?5.制作和审核出口单据的主要依据是什么?2011年国际商务单证员考试基础理论与知识模拟试卷及参考答案解析一、多项选择题1.ABC「理由」根据空运托运单填写规范要求,空运货物的计费重量填写据以计收空运费的重量。
当货物是重货时,填写实际毛重;当货物为轻泡货时,按体积重量填写;有时还可根据实际情况按较高重量分界点的重量计算0参阅指定教材Pl21.2.ABCD「理由」Shipping Note也称Booking Note(托运单),是在租船订舱时产生的单据;Shipping Order(装货单/关单/下货纸)、Mate'S Receipt(大副收据/大副收单/收货单)和Bill of Lading(提单)均在装运时产生。
参照指定教材P89.3.AB「理由」根据保险单填写规范要求,在有具体唛头的情况下,保险单唛头一栏可填写与发票、提单相同栏目中填写的内容,也可以填写As per Invoice N0…。
参阅指定教材P211有关规定。
选项C意思是"无唛头",不符合要求;选项D为"不可转让".4.ABD「理由」信用证中"Date and place of expiry"意思是"信用证到期日和到期地".实际业务中该地点可以在我国,也可以在国外,如果到期地规定在国外,应在该期限内将信用证要求的单据寄达国外指定地点。
5.ABCD「理由」根据{2000通则》规定,适用海洋运输、在装运港完成交货的贸易术语有FOB、FAS、CFR和CIF.参阅指定教材P28.6.ABD「理由」根据<>和其他有关规定,卖方出口货物后必须凭有关货运单据到银行办理结汇手续。
用于结汇的单据有海运提单、不可转让的海运单、航空运单、国际铁路运单副本、多式联运单据及对港澳地区的承运货物收据等。
7.ABD「理由」根据我国CIC条款规定,一切险范围中包括11种一般附加险。
选项A、B、D都属于一般附加险,拒收险是特殊附加险,不包括在一切险中。
8.ABD「理由」根据《公约》第18条第l款有关规定,受盘人可以声明(statement)或做出其他行为(performing an act)表示对发盘的接受,声明可以是口头形式,也可以是书面形式。
缄默或不行动本身不构成接受。
参阅指定教材Pl4.9.ABD「理由」提单的"收货人"(抬头)可以有多种填写方法,其中最常见的是指示抬头。
如提单"收货人"一栏填写"To order"或"To order of shipper",称为托运人指示提单;"收货人"一栏如记载"To order of issuing bank"则称为记名指示提单。
参阅指定教材Pl07. 10.ABD「理由」电子商务的突出特点是信息流电子化,信息流电子化有三大优势:充分运用电子通信平台跨时空的卓越性能实现高效低耗的信息沟通;充分利用网络信息资源及时掌握信息把握机会;充分利用网络传播力进行广告宣传、服务支持和意见征询。