资产负债表中的应收账款怎么计算呀
- 格式:docx
- 大小:24.23 KB
- 文档页数:4
应收应付资产负债表的填列【原创版】目录一、引言二、应收账款和应付账款的定义及计算方法三、资产负债表中应收应付账款的填列方法四、应收账款和应付账款的具体情况分析五、结论正文一、引言在企业的日常经营活动中,应收账款和应付账款是经常会遇到的财务问题。
对于这两者的管理和核算,在资产负债表的填列过程中需要特别注意。
本文将对应收应付资产负债表的填列进行详细的介绍。
二、应收账款和应付账款的定义及计算方法应收账款是指企业因销售商品或提供劳务而应收的款项,它的计算方法主要包括:应收账款借方余额 + 预收账款借方余额 - 应收账款减值。
应付账款是指企业因购买商品或接受劳务而应付的款项,它的计算方法主要包括:应付账款贷方余额 + 预付账款贷方余额 - 应付账款借方余额。
三、资产负债表中应收应付账款的填列方法在资产负债表中,应收账款和应付账款的填列需要根据明细科目的借贷方余额进行计算。
具体来说,应收账款项目应根据应收账款明细科目的借方余额合计数、预收账款明细科目借方余额合计数和计提的相应的坏账准备计算填列;应付账款项目则应根据应付账款明细科目贷方余额合计数、预付账款明细科目贷方余额合计数和预提费用科目期末贷方余额计算填列。
四、应收账款和应付账款的具体情况分析在实际操作中,应收账款和应付账款的情况可能会比较复杂。
比如,当应收账款和应付账款都存在借贷方余额时,在编制资产负债表时,应分别按照上述方法进行填列。
同时,还需要注意预收账款和预付账款的处理,它们的填列方法与应收账款和应付账款类似。
五、结论对于应收应付资产负债表的填列,需要根据应收账款和应付账款的计算方法,结合资产负债表的结构,进行详细的分析和计算。
资产负债表学习口诀利用口诀来理解记忆资产负债表有关项目的填列在编制资产负债表,填写“应收账款”、“预付账款”、“应付账款”、“预收账款”这四个项目时,要区分对应明细账户的借方或者贷方余额来计算填列。
我曾经总结了四个计算公式给学员,如下:1、资产方应收账款项目金额=“应收账款”明细账户借方余额+“预收账款”明细账户借方余额(假定不考虑坏账准备)2、负债方预收账款项目金额=“应收账款”明细账户贷方余额+“预收账款”明细账户贷方余额3、资产方预付账款项目金额=“预付账款”明细账户借方余额+“应付账款”明细账户借方余额4、负债方应付账款项目金额=“应付账款”明细账户贷方余额+“预付账款”明细账户贷方余额后来发现学员对这四个公式的理解不是十分全面,计算时还是容易出错,我就在这四个公式的基础上总结了以下的“五言”口诀,帮助同学们加深记忆:两收合一收,借贷分开走。
两付合一付,各走各的路。
应该说第一句用来配合公式1、3,第二句可以配合公式2、4.这样学员填制有关项目的准确性就大大提高。
比如某个企业只设置了“应收账款”、“应付账款”账户,而没有设置“预付账款”、“预收账款”账户。
其“应收账款”账户有两个明细账户,余额分别是借方400和贷方700,“应付账款”账户也有两个明细账户,余额分别是借方500和贷方600,则根据口诀可以迅速计算出“应收账款”、“预付账款”、“应付账款”、“预收账款”这四个项目的金额依次分别为400、500、600、700。
做会计我的教训和经验—此文献给初当会计的学友第一次当会计“滥竽充数”———我没耐心92年第一次在会计岗位上任职的时候,我是在一家私营纸箱厂里当出纳,因为不是学会计专业出身的,干这行工作只能在兼职会计的指导中学记现金日记账和银行日记账。
后来我发现兼职会计一个月来纸箱厂上了4个上午的班,每月工资和我一样多。
所以,会计要教我填记账凭证时,我以不懂会计科目的借贷关系为理由来拒绝他的“好意”。
应收账款的公式应收账款是指企业在销售商品或提供服务后,由于客户未立即支付而形成的待收款项。
这是企业资产中非常重要的一部分,对企业的经营状况和现金流有着重要的影响。
应收账款的公式可以简单地表示为:应收账款= 销售额- 已收款项。
这个公式反映了企业在一定期间内销售的商品或提供的服务所形成的未收款项的总额。
应收账款的计算方法是根据企业的销售额和已收款项来进行的。
销售额是指企业在一定期间内销售商品或提供服务所获得的总收入,已收款项是指客户已经支付的款项。
应收账款的公式的核心是销售额和已收款项。
销售额一般是通过企业的销售记录来进行计算的,可以根据销售订单、销售发票等来获取销售额的数据。
已收款项一般是通过企业的财务记录来进行计算的,可以根据银行账户、客户付款记录等来获取已收款项的数据。
应收账款的公式所反映的是企业在一定期间内未收到的款项,它是企业未来现金流的重要组成部分。
对于企业来说,应收账款的增加意味着企业的销售额增加,但同时也意味着企业的现金流减少,因为销售额增加,但款项未到账。
因此,企业需要密切关注应收账款的变动,合理控制应收账款的规模,以保证企业的资金流动性。
应收账款的管理对企业的经营非常重要。
如果应收账款过多,将会占用企业的资金,影响企业的现金流。
如果应收账款的回收速度慢,将会导致企业的资金周转不畅,影响企业的经营活动。
因此,企业需要采取一系列措施来加强应收账款的管理,提高应收账款的回收速度。
企业可以通过优化销售流程来加快应收账款的回收速度。
例如,加强与客户的沟通,及时了解客户的付款计划,提醒客户按时支付款项。
其次,企业可以考虑采用预付款、分期付款等方式来加快款项的回收。
再次,企业可以加强对客户信用的管理,建立健全的信用评估体系,降低坏账的风险,提高应收账款的回收率。
应收账款是企业经营过程中不可忽视的一部分。
通过合理管理应收账款,企业可以提高现金流,降低财务风险,增强企业的竞争力。
因此,企业需要根据自身的实际情况,制定科学合理的应收账款管理策略,以确保企业的经营顺利进行。
资产类科目
1. 总账:“应收账款”借方余额为7 明细账:“应收账款——A”借方余额为2 “应收账款——B贷方余额为4
“应收账款——C”借方余额为9
资产负债表中
“应收账款”=A+C+E=2+9+1=12 --若该企业计提了“坏账准备”有贷方余额就再减去贷方余额。
------------------2. 总账:“预付账款”借方余额3
明细账:“预付账款--①”借方余额5 “预付账款--②”贷方余额6
“预付账款--③”借方余额4
资产负债表中
“预付账款”=①+③+④=5+4+2=11 负债类科目
总账:“预收账款”贷方余额10
明细账:“预收账款-----D”贷方余额8
“预收账款--E”借方1
“预收账款--F”贷方余额3
资产负债表中
“预收账款”=B+D+F=4+8+3=15
------------------总账:“应付账款”贷方余额13
明细账:“应付账款--④”借方余额2
“应付账款--⑤”贷方余额8
“应付账款--⑥”贷方余额7
资产负债表中
“应付账款”=②+⑤+⑥=6+8+7=21
以上四个科目在编制资产负债表时不是从总账上查找数据,而是通过全部的明细科目计算而来(本科目与相关科目)。
1、资产负债表中的应收账款怎么计算呀会计报表中应收账款项目期末余额=应收账款账户期末借方余额合计+预收账款末借方余额合计会计报表中预收账款项目期末余额=应收账款账户期末贷方余额合计+预收账款末贷方余额合计2、请问:存资产负债表中,直接应收账款的期末借方余额—期末贷方余额,如果是正,就填列在应收账款的期末余额不就行了嘛如果是负,就填列在预收账款的的期末余额上,这样不行吗我想明白的是,为什么要把应收账款的借方和贷方分开来算,而且还口和预收账款搅合在一块这样究竟有什么好处原因是:1. 在应收账款帐户中,如果期末(即资产负债表日)余额在借方,即借方余额,说明余额是一种资产;如果余额在贷方,即贷方余额,说明企业收回应收的账款过多,多余部分可以看做是一种预收款,为一种负债。
2.在预收账款帐户中,如果期末(即资产负债表日)余额在贷方,即贷方余额,说明是一种负债,如果余额在借方,说叫企业给供应商发货的价值大于预收的账款,多余部分为应收款,是一种资产。
所以,期末,应收账款期末余额=应收账款期末借力余额+预收账款期末借方余额预收账款期末余额=预收账款期末贷方余额+应收账款期末贷方余额期末资产负债表中的应收账款=明细科目应收账款的期末借方余额+明细科目预收账款的期末借方余额。
值得注意的是,借方余额不是指借方减贷方的余额,而是指原来并未抵减贷方的余额,即不管应收账款的贷方余额是多少。
预收账款的借方是发货价格比预收到的账款多出的金额,所以其应当作是应收账款。
若有坏账准备,则期末资产负债表中的应收账款=总账科目应收账款的借方余额+总账科目预收账款的借方余额一坏账准备。
其中坏账准备应按明细科目中的应收账款的借方余额按比例计提,而不管应收账款的贷方余额是多少。
资产负债表中预收账款,应付账款,预付账款,也照上面所说的类推。
有些企业的预收款销售业务不多,所以把预收的款项计入“应收账款”的贷方。
类似的,以预付方式购货业务不多的企业,会把预付款项计入“应付账款”的借方。
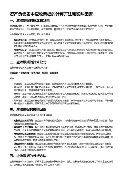
资产负债表中应收票据的计算方法和影响因素一、应收票据的概念和分类应收票据是指企业在经营活动中,因销售商品或提供劳务而收到的由购货单位或接受劳务单位签发的、在规定期限内无条件支付一定金额的票据。
应收票据是一种流动资产,反映了企业的应收账款形式之一。
应收票据按照承兑人的不同,可以分为两类:银行承兑汇票:是由银行承兑的汇票,即银行承诺在汇票到期日无条件支付一定金额给持票人或者指定人。
银行承兑汇票具有较高的安全性和流动性,因为持票人可以在到期日向银行要求支付,也可以在到期日之前将汇票贴现或背书给他人。
商业承兑汇票:是由企业或个人承兑的汇票,即企业或个人承诺在汇票到期日无条件支付一定金额给持票人或者指定人。
商业承兑汇票的安全性和流动性相对较低,因为持票人在到期日只能向承兑人要求支付,如果承兑人出现资金困难或拒绝支付,持票人就会面临坏账风险。
二、应收票据的计算公式应收票据在资产负债表中的计算公式如下:应收票据 = 票面金额 + 票面利息 - 贴现息 - 坏账准备其中:票面金额:是指汇票上载明的应付金额,也就是持票人可以在到期日要求支付的金额。
票面利息:是指汇票上载明的利息金额,也就是持票人可以在到期日要求支付的利息。
一般情况下,商业承兑汇票有利息,而银行承兑汇票没有利息。
贴现息:是指持票人在到期日之前将汇票贴现给银行或其他金融机构时,需要支付的利息。
贴现息是一种财务费用,反映了持票人为了提前获得现金而放弃部分利益。
坏账准备:是指企业根据应收账款坏账损失的可能性和金额,按照一定比例或方法提取的准备金。
坏账准备是一种资产减值损失,反映了企业为了防范坏账风险而做出的预防措施。
三、应收票据的影响因素应收票据的账面余额受到以下几个因素的影响:销售商品或提供劳务:当企业销售商品或提供劳务时,如果收到购货单位或接受劳务单位签发的汇票,就会增加应收票据的账面余额。
收回或转让应收票据:当企业在汇票到期日向承兑人要求支付时,就会收回应收票据,并减少应收票据的账面余额。
应收账款计算公式
计算应收账款是企业财务管理的重要工作,也是评估企业财务状况的重要标志之一。
应收账款是企业收入中最重要的部分,可以反映企业的营销能力和收入情况。
因此,企业应收账款的计算是非常重要的。
应收账款的计算公式为:应收账款=期初应收账款+本期销售收入-本期收到的账款-本期折扣。
期初应收账款是指上期末的应收账款,即期初应收账款=上期末的应收账款。
本期销售收入是指本期销售产生的收入,本期收到的账款是指本期收取的客户账款,本期折扣是指本期给客户的折扣,折扣一般是由企业给客户折扣减少本期账款金额。
此外,企业在计算应收账款时,还应考虑本期发生的费用,如货物调拨费用、运费等,将这些费用也纳入应收账款的计算中。
总而言之,企业应收账款的计算公式为:应收账款=期初应收账款+本期销售收入-本期收到的账款-本期折扣-本期费用。
企业应精确计算应收账款,以及应收账款的变化情况,以便更好地评估企业的财务状况,更好地管理财务。
资产负债表科目计算公式资产负债表是企业财务报表中重要的一部分,用于展示企业在特定时间点上的资产、负债和股东权益的情况。
资产负债表科目计算公式是指企业在编制资产负债表时使用的科目计算方法,下面是资产负债表常用科目的计算公式。
1. 流动资产 = 货币资金 + 短期投资 + 应收账款 + 存货 + 其他流动资产其中,货币资金指企业账户中的现金、存款和其他货币资金的总和;短期投资包括短期债券、股票、银行存款等可快速变现的投资;应收账款指企业未收到的客户应付款项;存货包括原材料、在制品和成品等企业持有的商品;其他流动资产包括其他可快速转化为现金的资产。
2. 非流动资产 = 长期投资 + 固定资产 + 无形资产 + 其他非流动资产长期投资指企业长期持有的股权、债券等金融产品以及对其他企业的投资;固定资产包括土地、房屋、设备等长期使用并不易变现的资产;无形资产包括专利、商标、软件等无形权益;其他非流动资产包括长期债权和其他不易变现的资产。
3. 资产总计 = 流动资产 + 非流动资产资产总计指企业所有流动资产和非流动资产的总和。
4. 流动负债 = 短期借款 + 应付账款 + 预收款项 + 应付职工薪酬 + 其他流动负债短期借款指企业在一年内到期的借款;应付账款指企业未支付的供应商欠款;预收款项指企业收到但尚未实现相应业务的预付款项;应付职工薪酬指企业应付给员工的工资和福利;其他流动负债包括一年内到期的其他短期债务。
5. 非流动负债 = 长期借款 + 应付债款 + 递延收益 + 其他非流动负债长期借款指企业超过一年期限的借款;应付债款指企业超过一年期限的应付款项;递延收益指企业因收入或费用而产生的先收或先付现金;其他非流动负债包括超过一年期限的其他长期债务。
6. 负债合计 = 流动负债 + 非流动负债负债合计指企业所有流动负债和非流动负债的总和。
7. 股东权益 = 实收资本 + 资本公积 + 盈余公积 + 未分配利润 + 少数股东权益实收资本指企业股东按股份认购的投资金额;资本公积包括企业在发行股票或其他方式增加股本时形成的资本溢价;盈余公积包括企业盈余留存的资金;未分配利润指企业未分配给股东的利润;少数股东权益指企业合并报表中少数股东所拥有的权益。
资产负债表应收账款余额和软件余额1. 资产负债表简介资产负债表是一份财务报表,用于展示企业在特定日期的资产、负债和所有者权益的状况。
资产负债表通常按照特定的格式排列,以清晰地呈现企业的财务状况。
资产负债表的基本结构分为两个主要部分:资产和负债与所有者权益。
资产包括企业拥有的资源和权益,而负债与所有者权益则表示企业对外部债权人和所有者的债务和权益。
2. 应收账款余额的意义应收账款是指企业向客户销售产品或提供服务后,客户尚未支付的金额。
应收账款是企业的一项资产,代表着企业有权收取的未来现金流入。
应收账款余额的大小直接反映了企业与客户之间的信用关系,以及企业的销售和收款效率。
较高的应收账款余额可能意味着企业存在较高的信用风险,或者存在收款困难的问题。
因此,合理控制和管理应收账款是企业财务管理的重要任务之一。
3. 应收账款余额的计算应收账款余额可以通过资产负债表中的相关数据进行计算。
一般来说,应收账款余额等于期末应收账款减去期初应收账款。
应收账款余额 = 期末应收账款 - 期初应收账款企业可以根据自身的实际情况,设定合理的目标应收账款余额,以便进行业务和财务管理。
4. 应收账款余额的分析分析应收账款余额可以帮助企业了解自身的收款状况和风险,并采取相应的措施进行改进。
以下是一些常见的应收账款分析指标:4.1 应收账款周转率应收账款周转率是衡量企业应收账款收回速度的指标。
它可以告诉我们企业每年收回应收账款的次数。
应收账款周转率 = 销售收入 / 平均应收账款余额较高的应收账款周转率通常表示企业的收款速度较快,资金周转效率较高。
4.2 应收账款占比应收账款占比是指应收账款在资产中所占的比例。
它可以反映企业对应收账款的依赖程度。
应收账款占比 = 应收账款 / 总资产较高的应收账款占比可能意味着企业对客户的信用扩大,或者存在较高的风险。
4.3 坏账准备率坏账准备率是指为应对可能的坏账损失而设立的准备金占应收账款的比例。
1、资产负债表中的应收账款怎么计算呀?会计报表中应收账款项目期末余额=应收账款账户期末借方余额合计+预收账款末借方余额合计会计报表中预收账款项目期末余额=应收账款账户期末贷方余额合计+预收账款末贷方余额合计2、请问:在资产负债表中,直接应收账款的期末借方余额—期末贷方余额,如果是正,就填列在应收账款的期末余额不就行了嘛??;如果是负,就填列在预收账款的的期末余额上,这样不行吗?我想明白的是,为什么要把应收账款的借方和贷方分开来算,而且还要和预收账款搅合在一块?这样究竟有什么好处谢谢!不是应收账款和预收账款搅合在一起。
原因是:1. 在应收账款帐户中,如果期末(即资产负债表日)余额在借方,即借方余额,说明余额是一种资产;如果余额在贷方,即贷方余额,说明企业收回应收的账款过多,多余部分可以看做是一种预收款,为一种负债。
2. 在预收账款帐户中,如果期末(即资产负债表日)余额在贷方,即贷方余额,说明是一种负债,如果余额在借方,说明企业给供应商发货的价值大于预收的账款,多余部分为应收款,是一种资产。
所以,期末,应收账款期末余额=应收账款期末借方余额+预收账款期末借方余额;预收账款期末余额=预收账款期末贷方余额+应收账款期末贷方余额期末资产负债表中的应收账款=明细科目应收帐款的期末借方余额+明细科目预收账款的期末借方余额。
值得注意的是,借方余额不是指借方减贷方的余额,而是指原来并未抵减贷方的余额,即不管应收账款的贷方余额是多少。
预收账款的借方是发货价格比预收到的账款多出的金额,所以其应当作是应收账款。
若有坏账准备,则期末资产负债表中的应收账款=总账科目应收帐款的借方余额+总账科目预收账款的借方余额—坏账准备。
其中坏账准备应按明细科目中的应收账款的借方余额按比例计提,而不管应收账款的贷方余额是多少。
资产负债表中预收账款,应付账款,预付账款,也照上面所说的类推。
有些企业的预收款销售业务不多,所以把预收的款项计入“应收账款”的贷方。
资产负债表模板公式一、资产负债表基本结构。
资产负债表分为左右两部分,左边为资产,右边为负债和所有者权益。
根据会计恒等式:资产 = 负债 + 所有者权益。
二、主要项目公式。
1. 流动资产相关公式。
- 货币资金。
- 货币资金 = 库存现金+银行存款+其他货币资金。
这一项目反映企业持有的现金及可随时用于支付的存款等流动性最强的资产。
- 应收账款。
- 应收账款净额 = 应收账款 - 坏账准备。
应收账款是企业因销售商品、提供劳务等经营活动应收取的款项,坏账准备是对可能无法收回的应收账款的预估。
- 存货。
- 存货 = 原材料+在途物资+库存商品+生产成本(如果有未完工产品等情况)+周转材料等。
存货是企业在日常活动中持有以备出售的产成品或商品、处在生产过程中的在产品、在生产过程或提供劳务过程中耗用的材料和物料等。
2. 非流动资产相关公式。
- 固定资产。
- 固定资产净值 = 固定资产原价 - 累计折旧。
固定资产原价是企业购置固定资产时的初始成本,累计折旧是固定资产在使用过程中逐渐损耗而计提的折旧金额。
- 固定资产账面价值 = 固定资产净值 - 固定资产减值准备。
固定资产减值准备是对固定资产可能发生减值情况的估计。
- 无形资产。
- 无形资产净值 = 无形资产原价 - 累计摊销。
无形资产原价是企业取得无形资产的成本,累计摊销是对无形资产在使用寿命内进行的摊销金额。
- 无形资产账面价值 = 无形资产净值 - 无形资产减值准备。
3. 负债相关公式。
- 短期借款。
- 直接根据企业向银行或其他金融机构等借入的期限在1年以下(含1年)的各种借款金额填列。
- 应付账款。
- 应付账款根据企业因购买材料、商品和接受劳务供应等经营活动应支付的款项填列。
- 长期借款。
- 长期借款是企业向银行或其他金融机构借入的期限在1年以上(不含1年)的各项借款。
根据其本金余额扣除将于1年内到期的长期借款后的金额填列(对于将于1年内到期的部分应列示在“一年内到期的非流动负债”项目中)。
应收账款计算公式
应收账款是企业收到客户购买商品或服务后,未收到款项,但已经发出发票的金额总和。
因此,准确计算应收账款的公式是十分重要的。
一般而言,计算应收账款的公式如下:
应收账款=初始应收账款+新增应收账款-期末应收账款
其中,初始应收账款是指期初应收账款的金额;新增应收账款指的是期间新增的应收账款金额,期末应收账款是指期末应收账款金额,如果期间有客户支付账款,则应当从期末应收账款中减去相应金额。
此外,应收账款的计算还受到会计到期日的影响,如果会计到期日发生变化,则应收账款的计算也会受到影响。
正确计算应收账款对于企业而言是十分重要的,它不仅可以提供企业准确的财务状况,而且可以帮助企业更好地控制和管理现金流量。
因此,企业在日常管理中一定要准确计算应收账款,以便及时发现和处理存在的问题,提高企业的财务状况。
一、资产(1)货币资金=库存现金+银行存款+其他货币资金(2)以公允价值计量且其变动计入当期损益的金融资产=交易性金融资产+以公允价值计量且其变动计入当期损益的金融资产(3)应收票据=应收票据-应收票据计提的坏账准备(4)应收账款=“应收账款”明细账借方余额+“预收账款”明细账借方余额-应收账款计提的坏账准备(期末为贷方余额在预收账款填列)(5)预付账款=“预付账款”明细账借方余额+“应付账款”明细账借方余额-预付账款计提的坏账准备(期末为贷方余额在应付账款填列)(6)应收利息=应收利息-应收利息计提的坏账准备(7)应收股利=应收股利-应收股利计提的坏账准备(8)其他应收款=其他应收款-其他应收款计提的坏账准备(9)存货=各种材料+库存商品+在产品+半成品+包装物+低值易耗品+委托加工物资+委托代销商品+生产成本-代销商品款-存货跌价准备(如果采用计划成本核算还应+或-材料成本差异、商品进销差价)(10)一年内到期的非流动资产=一年内到期的非流动资产(11)长期股权投资=长期股权投资-长期股权投资减值准备(12)固定资产=固定资产-累计折旧-固定资产减值准备(13)在建工程=在建工程-在建工程减值准备(14)工程物资=工程物资(15)固定资产清理=固定资产清理借方余额(贷方余额以“-”填列(16)无形资产=无形资产-累计摊销-无形资产减值准备(17)开发支出=研发支出——资本化支出明细科目余额(18)长期待摊费用=“长期待摊费用”总账余额—明细账中1年内“长期待摊费用”(期中一年内(含一年)摊销的部分在一年内到期的非流动资产填列)(19)其他非流动资产=除长期股权投资、固定资产、在建工程、工程物资、无形资产等以外的其他流动资产二、负债(1)短期借款=短期借款期末余额(2)应付票据=应付票据期末余额(3)应付账款=“应付账款”明细账贷方余额+“预付账款”明细账贷方余额(4)预收款项=“预收账款”明细账贷方余额+“应收账款”明细账贷方余额(5)应付职工薪酬=应付职工薪酬(6)应交税费=代扣代缴的个人所得税+增、消、营+土地增值税、使用税+资源税+所得税+城建税+房产税+车船税+矿产资源补偿费+教育费附加等(印花税、耕地占用税除外,期末借方余额以“-”填列)(7)应付利息=应付利息(8)应付股利=应付股利(仅为现金股利、利润,股票股利除外)(9)其他应付款=其他应付款(10)一年内到期的非流动负债=一年内到期的长期借款(11)长期借款=“长期借款”总账余额—明细账中1年内到期的“长期借款”(12)应付债券=应付债券科目期末余额(本金+利息)(13)其他非流动负债=除长期借款、应付债券以外的其他非流动负债有关科目余额-一年内(含一年)到期偿还的其他非流动负债三、所有者权益(1)实收资本=实收资本科目期末余额(2)资本公积=资本公积科目期末余额(3)其他综合收益=其他综合收益科目期末余额(4)盈余公积=盈余公积科目期末余额(5)未分配利润=本年利润+利润分配总账余额(为弥补亏损以“-”填列)欢迎您的下载,资料仅供参考!致力为企业和个人提供合同协议,策划案计划书,学习资料等等打造全网一站式需求。
1(一)、资产负债表中的应收账款怎么计算呀?会计报表中应收账款项目期末余额=应收账款账户期末借方余额合计+预收账款末借方余额合计会计报表中预收账款项目期末余额=应收账款账户期末贷方余额合计+预收账款末贷方余额合计2、请问:存资产负债表中,直接应收账款的期末借方余额—期末贷方余额,如果是正,就填列在应收账款的期末余额不就行了嘛??如果是负,就填列在预收账款的的期末余额上,这样不行吗?我想明白的是,为什么要把应收账款的借方和贷方分开来算,而且还口和预收账款搅合在一块?这样究竟有什么好处原因是:1. 在应收账款帐户中,如果期末(即资产负债表日)余额在借方,即借方余额,说明余额是一种资产;如果余额在贷方,即贷方余额,说明企业收回应收的账款过多,多余部分可以看做是一种预收款,为一种负债。
2.在预收账款帐户中,如果期末(即资产负债表日)余额在贷方,即贷方余额,说明是一种负债,如果余额在借方,说叫企业给供应商发货的价值大于预收的账款,多余部分为应收款,是一种资产。
所以,期末,应收账款期末余额=应收账款期末借力余额+预收账款期末借方余额预收账款期末余额=预收账款期末贷方余额+应收账款期末贷方余额期末资产负债表中的应收账款=明细科目应收账款的期末借方余额+明细科目预收账款的期末借方余额。
值得注意的是,借方余额不是指借方减贷方的余额,而是指原来并未抵减贷方的余额,即不管应收账款的贷方余额是多少。
预收账款的借方是发货价格比预收到的账款多出的金额,所以其应当作是应收账款。
若有坏账准备,则期末资产负债表中的应收账款=总账科目应收账款的借方余额+总账科目预收账款的借方余额一坏账准备。
其中坏账准备应按明细科目中的应收账款的借方余额按比例计提,而不管应收账款的贷方余额是多少。
资产负债表中预收账款,应付账款,预付账款,也照上面所说的类推。
有些企业的预收款销售业务不多,所以把预收的款项计入“应收账款”的贷方。
类似的,以预付方式购货业务不多的企业,会把预付款项计入“应付账款”的借方。
资产负债表计算公式(1)资产负债表计算公式⑴货币资金=(库存现金+银行存款+其他货币资金)总账余额⑵应收账款= “应收账款”明细账借方余额+“预收账款”明细账借方余额-“坏账准备”余额⑶预收款项= “预收账款”明细账贷方余额+“应收账款”明细账贷方余额⑷应付账款=“应付账款”明细账贷方余额+“预付账款”明细账贷方余额⑸预付账款= “预付账款”明细账借方余额+“应付账款”明细账借方余额⑹存货=所有存货类总账余额合计+“生产成本”总账余额-“存货跌价准备”总账余额⑺固定资产=“固定资产”总账余额-“累计折旧”总账余额-“固定资产减值准备”总账余额⑻无形资产=“无形资产”总账余额-“累计摊销”总账余额-“无形资产减值准备”总账余额⑼长期股权投资=“长期股权投资”总账余额-“长期股权投资减值准备”总账余额⑽长期借款=“长期借款”总账余额—明细账中1年内到期的“长期借款”⑾长期待摊费用=“长期待摊费用”总账余额—明细账中1年内“长期待摊费用”⑿未分配利润=(本年利润+利润分配)总账余额一、“年初余额”一般就是上一年的年末余额,如果没有一年的年末余额,期初余额参照期末余额的方法把各科目的期初数填列上;二、“年末余额”“期末余额”是指某一资产负债表日的数字,即月末、季末、半年末或年末的数字。
资产负债表各项目“期末余额”的数据来源,可以通过以下几种方式取得:1.根据总账科目的余额填列。
如“交易性金融资产”、“工程物资”、“短期借款”、“应付票据”、“应付职工薪酬”等项目。
2.根据几个总账科目的余额计算填列。
如“货币资金”项目,需根据“库存现金”、“银行存款”、“其他货币资金”三个总账科目余额合计填列。
3.根据有关明细科目的余额计算填列。
如“开发支出”项目,应根据“研发支出”科目中所属的“资本化支出”明细科目期末余额填列;“应付账款”项目,需要分别根据“应付账款”和“预付账款”两科目所属明细科目的期末贷方余额计算填列。
资产负债表里资产类里所有计算公式是什么资产:(以下适用于《小企业会计制度》)1.货币资金=现金+银行存款+其他货币资金2.短期投资=短期投资-短期投资跌价准备3.应收票据=应收票据4.应收账款=应收账款(借)-应计提“应收账款”的“坏账准备”5.预收账款=应收账款(贷)6.其他应收款=其他应收款-应计提“其他应收款”的“坏账准备”7.“存货=各种材料+商品+在产品+半成品+包装物+低值易耗品+委托货销商品等”存货=材料+低值易耗品+库存商品+委托加工物资+委托代销商品+生产成本等-存货跌价准备材料采用计划成本核算,以及库存商品采用计划成本或售价核算的企业,应按加或减材料成本差异、商品进销差价后的金额填列。
8.待摊费用=待摊费用[除摊销期限1年以上(不含1年)的其他待摊费用]9.其他流动资产=小企业除以上流动资产项目外的其他流动资产10.长期股权投资=长期股权投资[小企业不准备在1年内(含1年)变现的各种投权性质投资账面全额]11.长期债权投资=长期债权投资[小企业不准备在1年内(含1年)变现的各种债权性质投资的账面余额;长期债权投资中,将于1年内到期的长期债权投资,应在流动资产类下“1年内到期的长期债权投资”项目单独反映.]12.固定资产原价=固定资产[融资租入的固定资产,其原价也包括在内]13.累计折旧=累计折旧[融资租入的固定资产,其已提折旧也包括在内]14.工程物资=工程物资15.固定资产清理=固定资产清理(借)[“固定资产清理”科目期末为贷方余额,以“-”号填列]16.无形资产=无形资产17.长期待摊费用=“长期待摊费用”期末余额-“将于1年内(含1年)摊销的数额”18.其他长期资产=“小企业除以上资产以外的其他长期资产”。
资产:1.货币资金=现金+银行存款+其他货币资金2.短期投资=短期投资-短期投资跌价准备3.应收票据=应收票据4.应收账款=应收账款(借)-应计提“应收账款”的“坏账准备”5.预收账款=应收账款(贷)6.其他应收款=其他应收款-应计提“其他应收款”的“坏账准备”7.“存货=各种材料+商品+在产品+半成品+包装物+低值易耗品+委托货销商品等”存货=材料+低值易耗品+库存商品+委托加工物资+委托代销商品+生产成本等-存货跌价准备材料采用计划成本核算,以及库存商品采用计划成本或售价核算的企业,应按加或减材料成本差异、商品进销差价后的金额填列。
8.待摊费用=待摊费用[除摊销期限1年以上(不含1年)的其他待摊费用]9.其他流动资产=小企业除以上流动资产项目外的其他流动资产10.长期股权投资=长期股权投资[小企业不准备在1年内(含1年)变现的各种投权性质投资账面全额]11.长期债权投资=长期债权投资[小企业不准备在1年内(含1年)变现的各种债权性质投资的账面余额;长期债权投资中,将于1年内到期的长期债权投资,应在流动资产类下“1年内到期的长期债权投资”项目单独反映.]12.固定资产原价=固定资产[融资租入的固定资产,其原价也包括在内]13.累计折旧=累计折旧[融资租入的固定资产,其已提折旧也包括在内]14.工程物资=工程物资15.固定资产清理=固定资产清理(借)[“固定资产清理”科目期末为贷方余额,以“-”号填列]16.无形资产=无形资产17.长期待摊费用=“长期待摊费用”期末余额-“将于1年内(含1年)摊销的数额”18.其他长期资产=“小企业除以上资产以外的其他长期资产”负债:19.短期借款=短期借款20.应付票据=应付票据21.应付账款=应付账款(贷)22.预付账款=应付账款(借)23.应付工资=应付工资(贷)[“应付工资”科目期末为借方余额,以“-”号填列]24.应付福利费=应付福利费25.应付利润=应付利润26.应交税金=应付利润(贷)[“应交税金”科目期末为借方余额,以“-”号填列]27.其他应交款=其他应交款(贷)[“其他应交款”科目期末为借方余额,以“-”号填列]28.其他应付款=其他应付款29.预提费用=预提费用(贷)[“预提费用”科目期末为借方余额,应合并在“待摊费用”项目内反映]30.其他流动负债=“小企业除以上流动负债以外的其他流动负债”31.长期借款=长期借款32.长期应付款=长期应付款33.其他长期负债=反映小企业除以上长期负债项目以外的其他长期负债,包括小企业接受捐赠记入“待转资产价值”科目尚未转入资本公积的余额。
1、资产负债表中的应收账款怎么计算呀?
会计报表中应收账款项目期末余额=应收账款账户期末借方余额合计+预收账款末借方
余额合计
会计报表中预收账款项目期末余额=应收账款账户期末贷方余额合计+预收账款末贷方
余额合计
2、请问:存资产负债表中,直接应收账款的期末借方余额—期末贷方余额,如果是正,就填列在应收账款的期末余额不就行了嘛??如果是负,就填列在预收账款的的期末余额上,这样不行吗?我想明白的是,为什么要把应收账款的借方和贷方分开来算,而且还口和预收账款搅合在一块?这样究竟有什么好处?????
原因是:
1.在应收账款帐户中,如果期末(即资产负债表日)余额在借方,即借方余额,说明余额是一种资产;如果余额在贷方,即贷方余额,说明企业收回应收的账款过多,多余部分可以看做是一种预收款,为一种负债。
2.在预收账款帐户中,如果期末(即资产负债表日)余额在贷方,即贷方余额,说明是一种负债,如果余额在借方,说叫企业给供应商发货的价值大于预收的账款,多余部分为应收款,是一种资产。
所以,期末,应收账款期末余额=应收账款期末借力余额+预收账款期末借方余额预收账款期末余额=预收账款期末贷方余额+应收账款期末贷方余额
期末资产负债表中的应收账款=明细科目应收账款的期末借方余额+明细科目预收账款
的期末借方余额。
值得注意的是,借方余额不是指借方减贷方的余额,而是指原来并未抵减贷方的余额,即不管应收账款的贷方余额是多少。
预收账款的借方是发货价格比预收到的账款多出的金额,所以其应当作是应收账款。
若有坏账准备,则期末资产负债表中的应收账款=总账科目应收账款的借方余额+总账科目预收账款的借方余额一坏账准备。
其中坏账准备应按明细科目中的应收账款的借方余额按比例计提,而不管应收账款的贷方余额是多少。
资产负债表中预收账款,应付账款,预付账款,也照上面所说的类推。
有些企业的预收款销售业务不多,所以把预收的款项计入“应收账款”的贷方。
类似的,以预付方式购货业务不多的企业,会把预付款项计入“应付账款”的借方。
应收账款的贷方余额就是预收账款,预收账款的借方余额就是应收账款。
这两个账户是
有一定联系的。
会计资产负债表中的应付账款、应收账款、预付账款、预收账款应该怎么样算呢
按它们的明细账算,应付与预付的贷方相加,借方亦然。
应收与预收的借方相加
如:应收的贷方有1000,预收的贷方有1000。
则预收的总额为2000。
预收的借方有10000,应收的借方有100000,则应收的总额为110000。
另两个一样做法。
如果是这样,那我是不是可以这样理解?应收账款借10万元,预收账款借2万元,那么编制资产负债表时应收账款需要填写12万元(不考虑坏账准备的情况下)?但不是已经预收了2万元了么?应该是8万元呀
应收账款是资产。
而预收账款是负债,余额按理应为贷方;如果其余额为借方,则相当于资产中的应收账款。
你说的是对的,应收账款是10+2=12万。
如果是预收2万的话,应该是预收账款贷方2万。
分录:
借:银行存款2贷:预收账款2
预收了2万,虽然你银行帐户也多了2万,但负债也相应上升。
比如我借你100块,那我身上就多100块,但这100块是我必须还的,因此为负债。
资产负债表中应收账款和预收账款的期末数怎么算?
凭证:
1、借:应收账款25850
贷:现金25850
2、借:应收账款-黑牛2550
-正奇8900
-弘达6200
贷:主营业务收入15085.46
应交税金2564.54
3、借:银行存款35293
贷:预收账款一福大3350
-正奇23043
应收账款一正奇8900
4、借:银行在款29580
贷:应收账款29580
应收账款的期初余额是-4600
预收账款期初无余额
请帮我算算这两项的期末数
应收账款
期初余额(借);-4600
本期借方发生额;25850+2550+8900+6200=43500
本期贷方发生额;8900+29580=38480
期末余额(借):-4600+43500-38480=420
预收账款
期初余额(贷):0
本期借方发生额:
本期贷方发生额;3350+23043=26393
期末余额(贷):26393
4600就是预收了
预收账款期末有借方余额的,应在资产负债表应收账款内填列。
应收账款期末有贷方余额的,应在资产负债表预收账款内填列。
应收账款25850+2550+8900+6200-8900-29580
预收账款4600+3350+23043
资产负债表编制中预付账款和应付账款怎么填列?
预付账款和应付账款都是按单位明细账核算,我一直在编制报表时是按预付账款和应付账款明细账借贷分类计算填列。
按照:预付账款=预付账款明细账期末借方余额十应付账款明细账期末借方余额应付账款=应付账款明细账期末贷方余额+预付账款明细账期末贷方余额
现在上面检查报表说这样填列不对,由于科目明细中借贷数字有相互抵销,这样跟科目余额表数字不一致。
上面说按:预付账款=预付账款期末余额,应付账款=应付账款期末余额,这样就跟科目余额一致!
请问按哪个公式核算正确呀,并且我去年报表已经上报了,要是更改如何处理?
以下答案仅供参考
你的做法虽然没错,但是太教条了
一般填报表时为了与总账保持一致,都是按照总账各科目的余额填写,预付账款是负数余额就填写负数,应付账款也是一样做法。
年报报了就报了,把你手里的改好了,错的也别扔就可以了。