病理学考试复习总结(上传)
- 格式:doc
- 大小:45.00 KB
- 文档页数:6
病理学期末考试复习重点一、名词解释1、坏死:局部活组织细胞的死亡,质膜崩解,结构自溶,引起炎症反应。
2、槟榔肝:右心衰引起肝淤血,肝体积增大,被摸紧张,切面呈(淤血)黄(肝脂肪变性相间的花纹,似槟榔样,故称槟榔肝。
3、炎症:炎症是指具有血管系统的活体组织对各种损伤因子所发生的防御反应。
4、肿瘤:在致癌因子的作用下,局部组织细胞在基因水平上失去了对其正常调控,导致细胞呈现克隆性异常增生,形成新生物,成块状肿瘤。
5、肝硬化:各种原因所致的弥漫性肝细胞变性和坏死,纤维组织增生和肝细胞结节状再生,反复发生,使肝体积缩小,变硬,形成肝硬化。
6、化生:一种分化成熟的组织因受刺激因素的作用转化为另一种分化成熟组织的过程。
7、假性小叶:肝硬化时光镜下可见正常肝小叶结构破坏,由广泛增生的纤维组织将肝细胞再生结节分割包绕成大小不等、圆形或椭圆形的干细胞团,称为假小叶。
8、坏疽:较大面积坏死并伴不同程度腐败菌感染,使坏死组织呈黑褐色者。
9、癌:起源于上皮组织的恶性肿瘤。
10、淤血:由于静脉回流受阻,血液淤积在小静脉和毛细血管,是局部组织或器官的汉学量增多。
11、血栓形成:在活体的心血管内,流动的血液发生部分凝固或血液内有形成析出。
12、肉芽肿:由巨噬细胞增生形成境界清楚的结节状肿块。
13、脂肪变性:实质细胞浆内出现脂滴,其量超过正常范围或原不含脂滴的细胞浆内出现了脂滴,成为脂肪变性。
二、简答题:1、何为肉芽组织?有何作用?答:新生的幼稚结缔组织,外观鲜红色、柔软湿润、均匀颗粒状、似肉芽故称为肉芽组织。
(1)抗感染、去异物、保护创面。
(2)机化坏死组织及凝块。
(3)连接伤口、填补缺损。
2、贫血性梗死的病变特点?答:(1)对发生在组织致密的器官,心、脾、肾、脑。
(2)侧支循环不丰富,当某条件动脉缺血梗死即可发生。
(3)脾、肾梗死灶呈锥形,心脏梗死灶呈地图形。
(4)心、脾、肾梗死灶为凝固性坏死,脑梗死为液化性坏死。
(5)病理特点:梗死发生后,先有核浓缩、核裂解、核溶解。
化生:是指一种分化成熟的细胞因受刺激因素的作用转化为另一种分化成熟细胞的过程,属于细胞的转型性分化。
变性:是指细胞或细胞间质受损伤后因代谢发生障碍。
导致细胞质内或细胞间质内有各种异常物质或正常物质蓄积。
肉芽组织:由新生薄壁的毛细血管以及增生的成纤维细胞构成并伴有炎性细胞浸润血栓形成:在活体的心脏和血管内血液发生凝固或血液中某些有形成分凝集形成固体质块的过程。
栓塞:是指在循环血液中出现不溶于血液的异常物质随血流运行阻塞血管腔的现象。
梗死:是指机体局部组织由于动脉血流供应中断导致的缺血性坏死。
高渗性脱水:是指失水多于失钠,血清钠浓度高于150mmol/L,血浆渗透压高于310mmol/L,又称为低血容量性高钠血症。
低渗性脱水:是指失钠多于失水,血清钠低于130mmol/L,血浆渗透压低于280mmol/L,又称低容量性低钠血症。
高钾血症:是指血钾浓度高于5.5mmol/L。
低钾血症:是指血钾浓度低于3.5mmol/L。
炎症:是指具有血管系统的活体组织对致炎因子导致的损伤而产生的以防御为主的反应.其基本病理变化表现为变质渗出、增生。
绒毛心:心包膜的纤维素性炎,渗出的纤维素随着心脏搏动形成绒毛状覆盖在心脏表面。
发热:在致热原作用下,体温调节中枢调定上移引起的调节性体温升高(超过正常值0.5°C)的病理过程。
缺氧:是指因组织供氧减少或用氧障碍引起细胞功能代谢和形态结构异常变化的病理过程。
休克:是指机体在各种强列致病因素的作用下发生的以有效循环血量急剧减少组织器官微循环灌流严重不足,进而组织细胞和重要生命器官功能、代谢严重障碍为特征的全身性病理过程。
DIC:是指在某些致病因素作用下,凝血因子和血小板被激活,大量促凝物质入血,微血管内有广泛的微血栓形成,而引发的以凝血功能异常为主要特征的全身性病理过程。
MODS:是指在严重创伤感染或休克时,原无器官功能障碍的患者同时或在短时间内相继出现两个或两个以上器官系统功能障碍的综合征。
病理学复习重点资料完美版病理学,这门学科就像一扇窗,让我们得以窥探身体内部的秘密。
今天,咱们聊聊那些病理学复习的重点,帮助大家在考试中游刃有余。
别担心,我会用简单的语言和真实的例子,让你更容易理解。
一、病理学基础1.1 细胞损伤细胞损伤就像一颗苹果,外表看着光鲜,里面却可能腐烂。
很多因素能导致细胞损伤,比如缺氧、化学物质和感染。
细胞损伤的结果有时是可逆的,有时却是不可逆的。
想象一下,一个细胞受到强烈的压力,开始肿胀。
就是这种状态叫水肿。
没多久,如果得不到救治,细胞就可能死掉。
这时候,身体的组织就像失去了支柱,整座大厦随之崩溃。
1.2 炎症反应炎症就像一场小型战争。
身体的免疫系统在发现入侵者时,立刻就会派出战士。
这些战士是白细胞,它们奔向受感染的区域。
肿胀、红肿、疼痛,都是这场战争的结果。
这种反应是自然的防御机制,旨在清除病原体和修复损伤。
但有时候,战争打得太激烈,反而会对身体造成伤害,发展成慢性炎症。
就像一场没有尽头的战斗。
二、肿瘤病理2.1 良性与恶性肿瘤肿瘤就像是个不请自来的客人。
它们分为良性和恶性两种。
良性肿瘤像是那种温和的朋友,通常不会扩散,只是在原地长大,偶尔给你带来点小麻烦。
相反,恶性肿瘤就像个暴徒,疯狂地生长并侵袭周围的组织。
恶性肿瘤不仅仅是在生长,更是在摧毁。
2.2 癌症的发生机制癌症的发生,就像一部悲剧的电影。
有时候,基因发生突变,就像一本书的字被涂改,细胞失去控制。
这个过程可能需要很多年,甚至几十年。
生活习惯、环境因素都可能是诱因。
吸烟、饮酒、肥胖,这些都是可能的罪魁祸首。
癌症的发生并不是单一因素造成的,而是多种因素交织的结果。
2.3 病理分级与分期病理分级和分期是评估肿瘤的重要工具。
分级就像给肿瘤打分,决定它的恶性程度。
分期则是看肿瘤扩散到哪个阶段。
这个过程复杂,但对治疗方案的选择至关重要。
早期发现,早期治疗,往往能取得更好的效果。
对待肿瘤,越早越好,毕竟,时间就是生命。
三、感染与免疫3.1 感染类型感染可分为细菌、病毒、真菌和寄生虫。
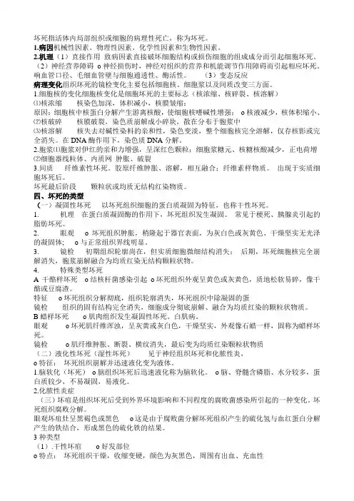
坏死指活体内局部组织或细胞的病理性死亡,称为坏死。
1.病因机械性因素、物理性因素、化学性因素和生物性因素。
2.机理(1)直接作用致病因素直接破坏细胞结构或损伤细胞的组成成分而引起细胞坏死。
(2)神经营养障碍o神经损伤时,神经对组织的营养和机能调节作用障碍而引起相应坏死。
响血管口径、毛细血管壁与细胞通透性、酶活性。
(3)变态反应病理变化组织坏死的镜检变化主要包括细胞核、细胞浆以及间质改变三方面。
1.细胞核的变化细胞核变化是细胞坏死的主要标志(核浓缩、核碎裂、核溶解)⑴核浓缩核染色加深,体积减小,核膜皱缩;原因:细胞核中核蛋白分解产生游离核酸,使细胞核嗜碱性增强;o核液减少,核体积缩小、⑵核破碎核膜破裂,染色质崩解成小碎块,散在分布于胞浆中⑶核溶解核失去对碱性染料的亲和性,染色变淡,整个细胞核完全溶解,仅存核影或完全消失。
在DNA酶作用下,染色质DNA分解。
2.胞浆⑴胞浆对伊红的亲和力增强,呈深红色颗粒;细胞浆糖元、核糖核酸减少,正电荷增⑵细胞器线粒体、内质网肿胀、破裂3.间质纤维素性坏死。
胶原纤维肿胀、溶解,相互融合;纤维素样物质。
出现于实质细胞坏死后。
坏死最后阶段颗粒状或均质无结构红染物质。
四、坏死的类型(一)凝固性坏死以坏死组织细胞的蛋白质凝固为特征,也称干性坏死。
1.机理在蛋白质凝固酶的作用下,坏死组织发生凝固。
常见于梗死、胰腺炎引起的脂肪坏死。
2.眼观o坏死组织肿胀,稍隆起于器官表面,为灰白色或灰黄色、干燥坚实无光泽的凝固体; o与正常组织界线明显。
3.镜检初期组织轮廓尚在,但实质细胞微细结构消失;后期,坏死细胞核完全崩解消失,胞浆崩解融合为均质红染无结构颗粒状物。
4.特殊类型坏死A 干酪样坏死o结核杆菌感染引起o坏死组织外观呈黄色或灰黄色,质地松软易碎,像干酪或豆腐渣。
特征o坏死组织分解彻底,组织轮廓消失,坏死组织中除凝固的蛋镜检组织的固有结构完全消失,细胞成分彻底崩解、融合为均质红染的颗粒状物质。
一选择与填空1 萎缩的概念,萎缩的举例发育正常的器官或组织,由于实质细胞体积变小或数目减少,使其体积缩小,称为萎缩生理性萎缩:青春期后的胸腺萎缩;更年期后子宫和卵巢萎缩;老年人各器官萎缩病理性萎缩:1,营养不良性萎缩如(脑动脉粥样硬化,脑萎缩)2,压迫性萎缩,如(尿路阻塞时,肾实质性萎缩)3,废用性萎缩如(肌肉萎缩)4,去神经性萎缩如(肌肉萎缩)5,内分泌性萎缩如(甲状腺,肾上腺性腺等器官的萎缩)2、坏死的类型与举例凝固型坏死:结核病液化型坏死:脑坏死纤维素样坏死:风湿病、系统性红斑狼疮坏疽:(干性/湿性/气性坏疽)重度动脉粥样化、血栓闭塞性脉管炎3、组织细胞的再生能力不稳定细胞(强)、稳定细胞(较强)、永久细胞(弱)4、血栓发生的条件心血管内膜损伤(不要反复静脉穿刺)血流状态改变(速度减慢、方向紊乱、漩涡形成)血液凝固性增高(遗传性、获得性)5、肺动脉栓塞的血栓栓子最多来源于:95%来自下肢深部静脉(股静脉、髂静脉)(体循环动脉栓塞脑脾肾)6、关于高渗性脱水的概念,原因:概:失水多于失钠、血清Na+浓度>150mmol/L、血浆渗透压>310mmol/L、细胞内外液量均减少原因:水摄入减少(水源断绝、不能OR不会饮水、渴感障碍)水丢失过多(经皮肤、呼吸道、肾失水)7、判断肿瘤的分化成熟程度,一般依赖于什么?异型性8、蜂窝织炎的概念疏松组织中弥漫性化脓性炎症称~9、风湿性心包炎的病变本质纤维素性炎症10 冠状动脉粥样硬化最常发生的血管;冠状动脉粥样硬化引起心肌梗死最常见部位左冠状动脉前降支前降支供血区、右冠状动脉主干供血区域11、DIC时,导致器官功能障碍,其中最易受损的脏器是:肾12、关于心性水肿发生的机制最重要的是:毛细血管流体静压增高13、消化性溃疡病的并发症:出血(common)、穿孔(最严重)、癌变14、肝硬化最危急的临床表现是:食管下段静脉丛曲张15、休克发生的共同病理基础是:微循环有效灌流量减少16、化脓性概念,举例浆膜或组织的化脓eg:化脓性尿道炎化脓性支气管炎17、哪些常见的肺部疾病可导致肺源性心脏病:慢性阻塞性肺疾病(慢性支气管炎)、肺广泛性纤维化18、在我国引起门脉性肝硬化最常见的病因是:病毒性肝炎、慢性酒精中毒、营养缺乏、食物中毒19、高血压病时左心室壁增厚是属于哪一种病理反应?动脉粥样硬化20、肝硬化时的肝功能障碍和门脉高压的表现蛋白质合成障碍、出血倾向、黄疸、内分泌紊乱、肝性脑病门脉高压症:脾肿大、胃肠道淤血、腹水、侧支循环形成21、适应在形态上可包括下列哪些变化:22、下列哪些属于癌前病变:粘膜白斑、慢性子宫颈炎、乳腺纤维囊性病、结肠直肠腺癌、慢性萎缩性胃炎、慢性溃疡性结肠炎、皮肤慢性溃疡、肝硬化23、血管内外液体交换失平衡导致水肿的机制可有:24、DIC时,临床表现可有;DIC发生的原因可有出血、休克、器官功能障碍、微血管病性溶血性贫血组织严重损伤、血管内皮细胞广泛损伤、血细胞大量破坏、其他促凝物质入血25、肉芽组织的特点无神经26、纤维素性炎好发部位,纤维性炎举例粘膜、浆膜、肺风湿性心包炎27、肾病综合征包括哪些?急性肾炎综合症可包括哪些?高度水肿低蛋白血症高脂血症大量蛋白尿(无血尿)肉眼血尿28、肝性脑病的诱发因素1消化道出血(common)2感染 3碱中毒4缺血缺氧5肾功能衰竭6止痛药镇静剂使用不当7便秘8低血糖9摄入过量蛋白质或铵盐29、心力衰竭原因的三个反面感染心律失常妊振与分娩30、按休克的原因分类,举出四种休克;休克的主要临床表现失血性、创伤性、烧伤性、感染性、过敏性休克早期患者面色苍白,四肢湿冷,脉搏细速,尿量减少,神志清而烦躁不安进展期皮肤由苍白转为发绀,出现花斑,心音低钝,表情淡漠晚期各器官栓塞和梗死31 慢性肝淤血的病变早期表现和晚期表现早:肝小叶中央静脉周围的肝细胞缺氧、受压、坏死,发生脂肪变性晚:肝质地变硬,形成淤血性肝硬化或心源性肝硬化32 酸碱平衡紊乱中最常见的类型是什么?代谢性酸中毒的概念代谢性酸中毒轶血浆中HCO3-原发性降低为特征的酸碱平衡紊乱33 出血性梗死好发脏器为肺、肠34 化脓性炎其病变类型可表现为:表面化脓和积脓、蜂窝织炎、脓肿35 恶性上皮组织肿瘤常见的类型有鳞状细胞癌、基底细胞癌、腺癌、粘液性囊腺癌、恶性多形性腺癌、移行细胞癌36 肿瘤的主要生长方式可有膨胀性生长、浸润性生长、外生性生长37 肿瘤转移的常见途径有淋巴道转移、血道转移、种植性转移38 高血压血管病变主要发生在什么动脉的病变?39 冠状动脉粥样硬化的临床病理类型有心肌缺血心绞痛心肌梗死40 由呼吸衰竭引起的脑昏迷称为肺性脑病41 高血压晚期,受累的重要内脏器官是:心脑肾42.关于高钾血症的阐述血清钾浓度高于5.5mmol/L称~高钾血症时,极少有细胞内钾增多,总钾量也不过多,体钾减少。
病理学考试重点知识归纳一、名称解释1、健康:不仅仅是没有疾病,包括躯体健康、心理健康、社会适应良好和道德健康。
2、肉芽组织:是指由新生的毛细血管及增生的纤维母细胞构成的幼稚结缔组织,常伴有各种炎细胞侵润。
肉眼表现为鲜红色,颗粒状,柔软湿润,形似鲜嫩的肉芽故而得名。
3、栓塞:不溶于血液的异常物质随血液运行阻塞血管腔的现象。
4、休克:是指由各种强烈致病因子引起的急性循环功能障碍,使组织器官微循环灌流量不足,导致重要器官功能代谢发生严重障碍的全身性病理过程。
5、DIC:是指在某些致病因子作用下,大量促凝血物质入血,形成广泛微血栓,致使凝血因子和血小板大量消耗,导致凝血功能发生障碍而形成出血倾向。
二、填空题1.病理学研究方法有哪些:活体组织检查、尸体解剖、细胞学检查、动物实验。
2.变性的类型:细胞水肿、脂肪变性、玻璃样变性、病理性钙化。
3.血栓的类型:白色血栓、混合血栓、红色血栓、透明血栓。
4.栓塞的类型和常见的栓塞:血栓栓塞、脂肪栓塞、羊水栓塞、气体栓塞。
5.梗死的类型:贫血性、出血性梗死。
6.炎症的基本病理表现:变质、渗出、增生。
7.炎症局部表现:红、肿、热、痛、功能障碍。
8.肿瘤的生长方式:膨胀性生长、侵润性生长、外生性生长。
三、选择题1.生物因素是最常见的致病因素。
2.最常见的是血栓栓子。
3.贫血性梗死最常见的是心、肾、脾等。
4.败血症常见的是葡萄球菌、脑膜炎双球菌性败血症。
5.正常成人血清钾浓度3.5~5.5mol/L。
6.钾代谢紊乱对机体的影响:对神经肌肉的影响(肌肉最先出现的症状是乏力)。
7.代钾的及时补液原则:先口服后静脉、见尿补钾、控制量和速度、严禁静脉注射。
8.正常人血浆酸碱度:7.35~7.459.实际碳酸氢盐(AB)>标准碳酸氢盐(SB),提示有二氧化碳滞留,见于呼吸性酸中毒;AB<SB,提示二氧化碳排出过多,见于呼吸性碱中毒。
10.临床病理工作中最常用的检查方法是活体组织检查。
学科。
病理学是研究疾病发生发展规律、阐明疾病本质的一门医学基础学科。
主要任务是研究疾病发生的原因、发病机制,以及疾病过程中机体的形态结构、功能、代谢的改变和转归,从而为疾病的诊断、治疗、预防提供必要的理论基础和实践依据。
二、病理学的研究对象和应用材料(一)人体病理学研究1.尸体解剖。
简称尸检,即对病死者的遗体进行病理剖验,它是病理学的基本研究方法之一。
其目的是查明患者的死亡原因,验证诊断、治疗措施的正确与否。
2.活体组织检查。
简称活检,即用局部切取、钳取、穿刺、搔刮等手术方法,从患者活体获取病变组织进行病理诊断。
活检是目前研究和诊断疾病最常用的方法,特别对良、恶性肿瘤的诊断有重要的意义。
3.临床细胞学检查。
是通过采集病变处脱落的细胞,涂片后进行观察。
也可以是用细针穿刺病变部位吸取的细胞。
细胞学检查多用于肿瘤的诊断,此法因所需设备简单、操作方便、病人痛苦少、费用低而易被人们接受,但确诊率不如活检,需进一步做活检证实。
4.分子诊断。
采朋现代分子生物学技术,揭示人体在DNA、RNA或蛋白质水平上的异常。
(二)实验病理学研究1.动物实验。
指在适宜的动物身上复制出某些人类疾病或病理过程的模型,以便进行病因学、发病机制、病理改变及疾病转归的研究。
此外,利用动物实验还可以进行治疗方法、药物筛选和不良反应的观察。
2.器官培养和组织、细胞。
将某种组织或细胞用适宜的培养基在体外培养,可以动态观察在各种病因作用下细胞、组织病变的发生和发展。
这种方法的优点是周期短、见效快、节省开支、因素单纯、易于控制,缺点是孤立的体外培养毕竟与复杂的体内整体环境有很大的不同,故不能将体外研究的结果与体内过程等同看待。
三、病理学的研究方法(一)肉眼检查。
也称大体检查,利用肉眼或辅以放大镜等简单器具,观察器官、组织形态学改变,主要涉及病变大小、形状、色泽、重量、质地、表面和切面性状等。
(二)细胞组织学和细胞组织化学检查。
借助于光学显微镜的检查称为细胞组织学检查。
病理易考知识点总结一、病理学基本概念1. 病理学的定义及其发展历史病理学是研究疾病的本质、规律和病变过程的一门科学。
它起源于人类社会诞生之初,但是病理学科体系的初步确立要迟一些。
19世纪末20世纪初,病理学逐渐独立出来,形成了一门独立的学科。
在此期间,病理学的发展经历了多个阶段,形成了现代病理学学科。
2. 病理学的研究对象病理学的研究对象主要是疾病的发生、发展及变化规律。
它主要研究疾病的形态学、生理学、生化学、免疫学和分子生物学等方面的变化。
通过对这些变化的研究,可以揭示疾病的本质和规律,为临床诊断和治疗提供依据。
3. 病理学的分类及其特点病理学可以分为体液病理学和组织病理学两大类。
体液病理学主要研究体液中的病理改变,如疾病标志物等;组织病理学主要研究组织器官中的病理改变,如病变的形态学、生理学、生化学等。
病理学的研究方法主要是通过形态学、生理学、生化学、免疫学和分子生物学等多种手段进行综合研究。
4. 病理学的临床意义病理学对于临床医学有着重要的意义。
它可以揭示疾病的本质和规律,为临床诊断和治疗提供依据。
通过对病理学知识的学习,可以掌握疾病的发展过程和病理变化规律,有助于提高医生的诊断能力和治疗水平。
二、炎症及炎症细胞1. 炎症的定义及发生机制炎症是生物体对损伤刺激的非特异性生理反应。
其发生机制主要包括血管变化、细胞因子释放、炎症细胞趋化和炎症细胞活化等多个环节。
2. 炎症类型及特点炎症可以分为急性炎症和慢性炎症两大类。
急性炎症以短暂、局部为特征,慢性炎症以慢性、进行性为特征。
炎症的主要表现为红、肿、热、痛、功能障碍等。
3. 炎症细胞的类型及功能炎症细胞主要包括中性粒细胞、单核细胞、嗜酸性粒细胞和淋巴细胞等。
它们在炎症的发生和发展过程中发挥着重要作用,如趋化、吞噬、杀菌和抗原呈递等。
4. 炎症的病理变化及临床意义炎症的病理变化主要表现为血管扩张、外渗、血液增稠、组织损伤和修复等。
通过对炎症的学习,可以了解炎症的发生、发展和解决过程,对于临床医学具有重要的指导意义。
2024年病理生理学大题重点总结参考病理生理学是研究疾病发生、发展和转归过程的生理学分支,其研究内容涉及疾病的病因、发病机制、病理变化以及机体的代偿和调节等方面。
在病理生理学考试中,通常会涉及一些重要的大题,下面是2024年病理生理学大题的重点总结参考。
1. 炎症反应:炎症是机体对损伤刺激的一种非特异性的防御反应,其主要特征是红、肿、热、痛和功能障碍。
考试中可能会涉及炎症的发生机制、病理变化和病理生理学意义等方面的问题。
2. 免疫反应:免疫反应是机体对外来抗原的特异性防御反应,分为细胞免疫和体液免疫两种形式。
考试中可能会涉及免疫反应的发生机制、病理变化和免疫相关疾病等方面的问题。
3. 组织修复:组织修复是机体为了回应损伤而进行的自我修复过程,其主要包括再生修复和瘢痕修复两种形式。
考试中可能会涉及组织修复的发生机制、病理变化和修复过程中的异常情况等方面的问题。
4. 肿瘤发生和发展:肿瘤是一种由异常增殖的细胞构成的肿块,有恶性和良性之分。
考试中可能会涉及肿瘤的发生机制、病理变化、转移和肿瘤相关疾病等方面的问题。
5. 血液循环疾病:血液循环疾病是指影响心血管系统功能的疾病,如高血压、心绞痛、心肌梗死等。
考试中可能会涉及血液循环疾病的发生机制、病理变化和病理生理学意义等方面的问题。
6. 呼吸系统疾病:呼吸系统疾病是指影响呼吸器官功能的疾病,如肺炎、慢性阻塞性肺疾病等。
考试中可能会涉及呼吸系统疾病的发生机制、病理变化和病理生理学意义等方面的问题。
7. 消化系统疾病:消化系统疾病是指影响消化器官功能的疾病,如胃溃疡、胰腺炎等。
考试中可能会涉及消化系统疾病的发生机制、病理变化和病理生理学意义等方面的问题。
8. 生殖系统疾病:生殖系统疾病是指影响生殖器官功能的疾病,如子宫肌瘤、前列腺增生等。
考试中可能会涉及生殖系统疾病的发生机制、病理变化和病理生理学意义等方面的问题。
总之,病理生理学是与疾病相关的生理学知识的综合应用,掌握病理生理学的相关知识对于理解疾病的发生、发展和转归过程具有重要意义。
病理学考试重点复习总结病理学重点名词解释(一)1萎缩:发育正常的组织和器官的体积缩小2化生:一种分化成熟的细胞受刺激因素的作用转化为另一种分化成熟的细胞的过程。
3坏疽:是指组织坏死并继发腐败菌感染,颜色通常呈黑色。
4机化:由肉芽组织取代坏死组织、血凝块、炎性渗出物及其他异物的过程5肉芽组织:由大量新生的毛细血管、多少不同的炎细胞及纤维母细胞构成的幼稚结缔组织。
6心衰细胞:肺淤血时痰液中出现胞质中含有棕黄色色素颗粒的巨噬细胞。
7槟榔肝:慢性肝淤血时,切面可见红色的淤血区与黄色的脂变区相间排列,呈槟榔样外观。
8炎症:机体对致炎因子引起的局部组织损伤所发生的防御反应。
9渗出:炎症局部组织血管内的过程中液体从血管内渗出成分和白细胞通过血管壁进入组织、体腔、体表和黏膜表面的过程。
10蜂窝组织:疏松组织的弥漫性化脓性炎症。
11肿瘤:是机体局部组织的正常细胞受到各种致瘤因子的作用,在基因水平上失去了对细胞生长的正常调控,导致异常增生而形成的新生物。
12异型性:肿瘤组织和肿瘤细胞与其来源的组织和细胞之间的差异,反映了分化的不同,是区别良恶性肿瘤的重要依据。
13转移:恶性肿瘤细胞从原发部位侵入淋巴管、血管和体腔,迁徙到其他部位继续生长,形成与原发瘤同样类型的肿瘤的过程。
14癌:来源于上皮组织的恶性肿瘤。
15肉瘤:来源于间叶组织的恶性肿瘤。
16原位癌:指癌细胞累积上皮的全层,但尚未突破基底膜的早期肿瘤。
17肝硬化:肝细胞弥漫性坏死,纤维组织增生和肝细胞结节状再生;病变反复交错进行;使肝小叶结构和血液循环途径逐渐被改建,肝变性变硬,形成肝硬化。
18肾病综合症:三高一低,即高蛋白尿,高脂血症,高度水肿,低蛋白血症。
19结核结节:结核结节的一种病变;由类上皮细胞、巨细胞、淋巴细胞和成纤维细胞构成,中央常见到干酪性坏死;对结核的病理学诊断有意义。
20伤寒小结:见于伤寒病;伤寒细胞即巨噬细胞吞噬有伤寒杆菌、受损的淋巴细胞、红细胞以及坏死细胞碎片;伤寒细胞聚集成小结节病灶。
病理期末总结与反思一、学习情况总结本学期的病理学学习对我的影响深远。
在病理学的学习过程中,我逐渐掌握了一些基本的知识和技能。
首先,在病理解剖与组织学方面,我学到了正常组织的结构与性质,进一步了解了细胞的基本功能和组成。
通过观察和描述不同类型的细胞和组织病变,我对正常和异常细胞的区别有了更深入的理解。
其次,在肿瘤学方面,我学到了癌症的发病机制和分类方法,对于不同类型的癌症有了一定的了解。
通过学习,我还掌握了一些病理诊断的基本原理和方法,可以对疾病进行初步的判断。
在学习过程中,我也遇到了一些困难和挑战。
首先,病理学的知识量较大,且很多概念抽象难懂,需要反复阅读和理解才能掌握。
其次,在课程考试中,有时需要辨别细微的差异和现象,这需要我更细致和耐心地进行观察和分析。
此外,我还发现自己对于相关临床知识的了解不够,这导致我在对病理学知识应用和实际问题解决方面遇到了一些困难。
二、学习方法总结在本学期的学习中,我采取了一些有效的学习方法,取得了一定的成效。
首先,我充分利用了课堂和实验室的学习资源。
在课堂上,我认真听讲,做好笔记,积极参与讨论和提问。
在实验室中,我认真观察和描述组织切片,尽可能多地进行实践操作。
其次,我在课后复习中注重概念的理解和联系的建立。
我会根据教材内容,制作思维导图和总结表格,将各个知识点归类整理。
同时,我会进行相关文献的查阅和扩展阅读,以加深理解和提高学习效果。
此外,我还参加了一些小组讨论和学术交流活动,与同学们互相讨论和交流,互相帮助。
这些方法对于我理解和掌握病理学知识起到了积极的促进作用。
然而,我也发现了一些不足和需要改进的地方。
首先,在学习中我有时候缺乏条理性,对一些知识点的掌握和理解不够深入。
有时我会陷入死记硬背的状态,而缺乏对知识的主动思考和总结。
此外,我在实验室操作中,有时会犯一些低级错误,例如将试管放错位置,误操作导致实验失败。
这些问题都需要我进一步改进和提高。
另外,我还需要更加注重对临床知识的学习,积累更多的临床经验。
病理学复习重点资料完美版一、病理学基础知识1.1 病理学的定义病理学,这个词听上去有些生疏,但其实它就是研究疾病的科学。
简单来说,它帮我们理解生病时,身体发生了什么变化。
各种疾病,像癌症、心脏病,都是通过病理学来解析的。
医生通过观察组织样本、细胞形态,来揭示潜藏在身体深处的秘密。
听起来很高深,但其实它就像是解开谜团的侦探。
1.2 细胞的变化想象一下,细胞就像小工厂,正常运转时井然有序。
但一旦生病了,工厂就乱了套。
细胞开始变形、增殖,甚至死亡。
这些变化被称为“细胞变异”。
比如,肿瘤细胞常常无节制地增殖,结果就像失控的机器,最终影响到整个身体的健康。
细胞的变化就像一幅变幻莫测的画,让人惊叹又感到无奈。
二、常见病理现象2.1 炎症反应炎症就像身体的警报器,遇到问题立刻发出警告。
身体的免疫系统像警察一样赶到现场,试图消灭入侵的敌人。
这时候,红肿热痛都成了常客。
不过,炎症也可能是双刃剑,过度的炎症反应会损伤正常组织,反而导致更多的问题。
就像一场火灾,虽然是为了扑灭敌人,却可能把周围的房子烧得焦黑。
2.2 组织坏死组织坏死,简单说就是细胞的死亡。
想象一下,一座城市被孤立,断水断电,最终一片死寂。
这种情况下,身体某个部分的细胞失去活力,导致组织功能丧失。
比如心肌梗死,心脏的某个部分缺血,细胞无法获得氧气,最终只能“退休”。
这样的过程让人痛心,生命在这一刻仿佛被无情地抽离。
2.3 肿瘤的形成肿瘤,听起来就让人心里一紧。
它可以是良性的,也可以是恶性的。
良性肿瘤像个乖宝宝,生长缓慢,不会扩散。
而恶性肿瘤则像个魔鬼,疯狂扩张,侵犯周围组织,甚至转移到身体其他地方。
肿瘤细胞的行为就像一群不听话的孩子,想干嘛就干嘛,完全不顾后果。
早期发现肿瘤,就像及时发现了问题,能够尽快“叫停”。
三、病理学在临床中的应用3.1 诊断疾病病理学在诊断中扮演着重要角色。
医生通过组织切片和细胞学检查,能够准确判断疾病的性质。
比如,通过显微镜观察细胞的形态,能够看出是良性还是恶性。
病理学考试重点总结1、细胞坏死的主要形态标志是A.线粒体肿胀B.核碎裂C.胞质嗜酸性增强D.胞质脂滴增加E.自噬泡增多2、细胞和组织的适应性反应不包括A.化生B.萎缩C.再生D.肥大E.增生3、中枢神经系统的坏死常为A.脂肪坏死B.坏疽C.干酪样坏死D.凝固性坏死E.液化性坏死4、急性炎症早期局部浸润的炎细胞主要是A.嗜中性粒细胞B.嗜酸性粒细胞C.嗜碱性粒细胞D.浆细胞E.淋巴细胞5、HE染色切片中,发现肝细胞体积变大,胞浆淡染呈空泡状。
为确定空泡的性质,最常用A.苏丹Ⅲ染色B.普鲁士兰染色C.嗜银染色D.免疫组化E.电镜检查6、来自下肢深部静脉的血栓栓子最常引起栓塞的器官是A.脑B.肺C.肝D.心E.肾7、软组织中出现骨和软骨组织,应考虑是A.再生性增生B.过再生性增生C.内分泌性增生D.组织的化生E.癌前病变8、关于肿瘤的恶性程度,正确的是A.I级分化细胞恶性程度高B.Ⅲ级分化细胞接近正常分化程度C.高分化较低分化者核分裂多D.低分化者较高分化者DNA、RNA 含量增多E.I级分化较Ⅲ级分化细胞排列紊乱9、高血压病时,细动脉硬化的病理改变是A.动脉壁纤维化B.动脉壁水肿C.动脉壁玻璃样变性D.动脉壁纤维素样坏死E.动脉壁脂质沉着10、股骨骨折后因处理不当,大量脂肪滴进入血液,该脂肪栓子常栓塞于A.肺静脉及其分支C.左心室D.主动脉分支E.肺动脉及其分支11、减压病引起的栓塞为A.气体栓塞B.血栓栓塞C.羊水栓塞D.脂肪栓塞E.异物栓塞12、可以发生坏疽的器官是A.阑尾B.心C.肝D.脾E.肾13、以变质为主的炎症是A.感冒初期鼻粘膜炎B.假膜性炎C.绒毛心D.脓肿E.流行性乙型脑炎14、血栓头部一般属于A.白色血栓B.红色血栓C.透明血栓D.混合血栓E.延续性血栓15、不属于淤血后果的是A、水肿C、实质细胞变性、坏死D、上皮组织化生E、纤维结缔组织增生16、出血性梗死常发生于A、脾、肾B、心、脑C、肾、肺D、心、肾E、肺、肠17、皮肤局部缺损由肉芽、瘢痕组织替代,并伴炎症细胞浸润及鳞状上皮再生,应诊断为A、创伤一期愈合B、皮肤慢性溃疡C、皮肤溃疡伴感染D、皮肤慢性溃疡、癌变E、皮肤鳞状上皮癌18、.属于化脓性炎症的是A.嗜酸性脓肿B.阿米巴肝脓肿C.冷脓肿D.转移性脓肿E.炎性肉芽肿19、左心衰竭首先引起的病变是A.槟榔肝B."海蛇头”样形态C.脾淤血、肿大D.脑淤血、水肿E.肺淤血、水肿20、属于慢性肉芽肿性炎的是B.伤寒C.肠阿米巴病D.慢性支气管炎E.慢性阑尾炎21、关于纤维素性炎的描述中,错误的是A.常发生于浆膜、粘膜和肺B.浆膜的纤维素性炎易导致浆膜粘连C.心外膜的纤维素性炎常形成绒毛心D.肺的纤维素性炎不会导致机化E.常伴嗜中性粒细胞浸润22、蜂窝织炎是指A.发生于皮下组织及阑尾的炎症B.一种弥漫性化脓性炎症C.以淋巴细胞渗出为主的炎症D.由链球菌感染引起的局限性化脓性炎症E.没有明显坏死的渗出性炎症23、下列属于假膜性炎的疾病是A.肠伤寒B.肠结核C.阿米巴痢疾D.急性细菌性痢疾E.肠血吸虫病24、纤维素性炎症的好发部位应除外A.心包B.肺C.气管D.结肠E.皮肤25、“癌前病变”最确切的概念是A.癌肿的早期阶段B.良性肿瘤发生了癌变C.一种恶性病变,不可逆转D.有癌变潜在可能的良性病变,有可能逆转E.有癌变潜在可能的良性病变,但必然会发展为癌肿26、一淋巴结作病理切片检查,淋巴结内见成团的异型细胞,并有病理性核分裂相和角化珠形成,应诊断为A.淋巴结结核B.淋巴结慢性炎症C.淋巴结转移性腺癌D.恶性淋巴瘤E.淋巴结转移性鳞癌27、区别癌与肉瘤的主要依据是A.浸润性生长、无包膜B.异型性明显,有核分裂象C.通过血道转移D.组织来源E.肿瘤体积巨大28、只有实质细胞而没有间质的恶性肿瘤是A.乳腺髓样癌B.印戒细胞癌C.恶性黑色素瘤D.横纹肌肉瘤E.绒毛膜癌29、霍奇金病的最有诊断意义的细胞是A.R-S细胞B.霍奇金细胞C.陷窝细胞D.多形性瘤细胞E.嗜酸性细胞30、属于良性肿瘤的是A.神经母细胞瘤B.软骨母细胞瘤C.无性细胞瘤D.鲍文氏病E.骨髓瘤31、肿瘤的发生与亚硝胺类化合物关系不密切的是A.食管癌B.胃癌C.大肠癌D.胆囊癌E.肝癌32、风湿性心内膜炎好发于A、主动脉瓣B、二尖瓣C、心内瓣D、肺动脉瓣E、三尖瓣34、高血压病最严重的病变是A.左心室肥大B.颗粒性固缩肾C.脑软化D.脑出血E.视网膜出血35、单纯性二尖瓣狭窄的病变不伴有A.左心房肥厚B.左心房扩张C.右心室肥厚D.左心室肥厚E.心脏呈梨形36、结核结节中最具有诊断意义的细胞成分是A.郎罕巨细胞和淋巴细胞B.郎罕巨细胞和上皮样细胞C.淋巴细胞和上皮样细胞D.上皮样细胞和异物巨细胞E.异物巨细胞和纤维母细胞37、慢性阻塞性肺气肿最主要的并发症是A.肺源性心脏病B.肺肉质变C.肺脓肿D.纤维素性肺炎E.肺萎陷38、肺部疾病痊愈时,容易完全恢复组织正常的结构和功能的疾病是A.慢性支气管炎B.大叶性肺炎C.小叶性肺炎D.病毒性肺炎E.慢性肺气肿39、肺组织切片检查,光镜下见细支气管上皮脱落,腔内有脓性渗出物,周围的肺泡腔内亦有多少不等的脓性渗出物,应诊断为A.慢性肺淤血B.大叶性肺炎灰色肝变期C.小叶性肺炎D.大叶性肺炎溶解消散期E.肺结核变质渗出期40、光镜下见病灶央为纤维素样坏死,周围有增生的Aschoff细胞,该病灶应称为A、结核结节B、假结核结节C、伤寒小结D、风湿小体E、小胶质细胞结节41、高血压病脑出血破裂的血管多为A.大脑中动脉B.大脑基底动脉C.豆纹动脉D.内囊动脉E.大脑前动脉42、关于肝硬化的叙述中正确的是A.亚急性重症型病毒性肝炎多发展为门脉性肝硬化B.病变特点是肝细胞坏死、纤维组织增生和假小叶形成C.门脉高压症可表现为出血倾向D.肝功能不全可表现为脾肿大E.肝硬化不发生癌变43、局限于粘膜及粘膜下层的胃癌是A.原位癌B.浸润型癌C.早期癌D.进展期癌E.晚期癌44、胃溃疡最常见的位置是A.胃前壁B.胃后壁C.胃大弯及胃底D.胃小弯近贲门处E.胃窦小弯侧45、弥漫性新月体性肾小球肾炎中新月体的细胞是A.肾小球囊壁层上皮细胞B.肾小球囊壁层上皮细胞和单核细胞C.肾小球囊脏层上皮细胞和单核细胞D.肾小球系膜细胞和内皮细胞E.肾小球系膜细胞46、弥漫性硬化性肾小球肾炎的肾脏表现为A.大红肾B.颗粒性固缩肾C.大白肾D.蚤咬肾E.大瘢痕性固缩肾48、原发性肾小球疾病的病理分型不包括A.轻微肾小球病变B.局灶性节段性病变C.肾病综合征D.膜性肾病E.增生性肾炎49、大红肾见于A.弥漫性毛细血管内增生性肾小球肾炎 B.弥漫性系膜增生性肾小球肾炎C.弥漫性新月体性肾小球肾炎D.弥漫性膜性增生性肾小球肾炎E.轻微病变性肾小球肾炎50、毛细血管壁增厚呈车轨状或分层状见于A.弥漫性毛细血管内增生性肾小球肾炎B.弥漫性系膜增生性肾小球肾炎C.弥漫性新月体性肾小球肾炎D.弥漫性膜性增生性肾小球肾炎E.轻微病变性肾小球肾炎51、早期浸润性宫颈癌是指宫颈上皮癌变,癌组织A.达基底膜B.已延伸至宫颈腺体C.累及宫体内膜腺体D.穿透基底膜,深度<5mmE.累及腺体穿透基底膜至浅肌层52、绒癌最常见的转移部位是A.阴道B.宫颈C.肝脏D.脑部E.肺部53、子宫颈原位癌累及腺体是指A.子宫颈腺体充满癌细胞B.子宫颈表面发生的原位癌影响腺体分泌排出C.子宫颈表面和腺体先后发生了原位癌,并侵及腺体周围间质D.子宫颈原位癌突破基底膜侵及腺体E.子宫颈原位癌沿基底膜伸入腺体内致腺管上皮为癌细胞所取代,腺体基底膜完整54、流行性脑脊髓膜炎时的脓液主要聚集于A.软脑膜与脑皮质之间的腔隙B.蛛网膜与软脑膜之间的腔隙C.蛛网膜与硬脑膜之间的腔隙D.蛛网膜本身的疏松纤维组织间E.软脑膜本身的疏松纤维组织间55、血吸虫虫卵引起的病变主要发生在A.大肠壁和肝脏B.肠系膜静脉C.门静脉D.肺和肠E.肝和脾56、流行性乙型脑炎不具有的改变是A.血管周围淋巴细胞浸润和血管套形成B.筛网状软化灶和脑水肿C.蛛网膜下腔以中性粒细胞为主的炎性渗出D.胶质结节形成E.神经细胞变性、坏死,出现视神经细胞和卫星现象A.癌前病变B.早期癌C.良性肿瘤D.恶性肿瘤E.交界性肿瘤57、直、结肠家族性多发性腺瘤性息肉属于58、仅浸润粘膜层及粘膜下层的胃肠道癌称59、未成熟型畸胎瘤属于A.变质性炎症B.浆液性炎症C.纤维素性炎症D.蜂窝织炎症E.化脓性炎症60、阿米巴肝脓肿属于70、急性化脓性阑尾炎属于71、乙型脑炎属于72、细菌性痢疾属于A.蜂窝织炎B.脓肿C.卡他性炎D.纤维素性炎E.积脓73.菌痢假膜形成属74疖和痈属75急性阑尾炎属76粘膜大量浆液渗出属A.癌B.肉瘤C.母细胞瘤D.精原细胞瘤E.霍奇金病77、胚胎性肿瘤是78、来源于间叶组织的恶性肿瘤是79、来源于上皮组织的恶性肿瘤是A.细胞水肿B.玻璃样变C.粘液变性D.淀粉样变E.脂肪沉积<脂肪变性)80、虎斑心81、病毒性肝炎肝细胞气球样变.82、男,14岁,右大腿深部巨大血管瘤,术后情况良好,伤口一期愈合。
病理学期末复习第一章总结第一节适应性改变适应在形态学上一般表现为萎缩、肥大、增生和化生。
一、萎缩的概念(一)萎缩:发育正常的器官和组织,其实质细胞的体积变小和数量减少而致器官或组织缩小。
(二)病因分类:1.生理性萎缩:成年人胸腺萎缩、更年期后的性腺萎缩及老年时各器官的萎缩等。
2.病理性萎缩:.(1)全身性萎缩:.见于长期营养不良、慢性消耗性疾病或消化道梗阻等情况。
(2)局部性萎缩:①心、脑动脉粥样硬化时,斑块使血管腔变小,引起心、脑等器官萎缩;②脊髓灰质炎时,因前角运动神经元损害,其所支配肌肉发生萎缩;.③肢体骨折后,用石膏固定患肢,由于长期不活动,肌肉和骨发生萎缩等。
二、肥大、增生和化生的概念和类型(一)肥大1.概念:.细胞、组织和器官体积的增大称肥大。
肥大的物质基础是细胞内线粒体、内质网、核糖体及溶酶体增多,蛋白合成占优势,使器官均匀增大,适应环境改变的需要。
2.类型(1)代偿性肥大:如高血压引起的左心室肥大;一侧肾切除后,对侧肾的肥大等。
(2)内分泌性肥大:如哺乳期的乳腺细胞肥大;妊娠期子宫平滑肌肥大等。
(二)增生1.概念:.实质细胞数量增多而引起组织、器官的体积增大称为增生。
2.类型(1)再生性增生:①肝细胞破坏后的肝细胞再生;②慢性溃疡周围的上皮增生及肾小管坏死的再生等。
(2)过再生性增生:发生慢性反复性组织损伤的部位,由于组织反复再生修复而出现过度增生,如慢性胃炎时上皮腺样增生及慢性肝炎时肝细胞增生等。
(3)内分泌障碍性增生:甲状腺功能亢进引起甲状腺滤泡上皮增生;雌激素过多引起子宫内膜增生等均属此种增生。
(三)化生1.概念:.一种分化成熟的细胞因受刺激因素的作用转化为另一种分化成熟细胞的过程称化生。
转化只发生在同源性细胞之间。
2.类型(1)鳞状上皮化生:支气管柱状上皮化生为鳞状上皮;慢性宫颈炎时,子宫颈柱状上皮化生为鳞状上皮。
.(2)肠上皮化生:慢性萎缩性胃炎时,胃的粘膜上皮化生为小肠型或大肠型的粘膜上皮。
绪论1 病理学(pathology)①一门医学基础学科;②研究疾病的病因、发病机制、病理变化(形态、代谢和功能变化);③目的:认识疾病的本质和发生发展规律,为防病治病提供理论基础和实践依据。
2病理学研究方法?人体病理学ABC(尸体解剖、活体组织检查、细胞学检查) 实验病理学(动物实验、组织和细胞的培养)3病理学的发展?肉眼观察病变的大体器官——解剖病理学;借助显微镜观察组织、细胞——组织病理学或细胞病理学;借助电子显微镜观察超微结构——超微结构病理学第一章细胞、组织的适应和损伤一、适应性反应:肥大、萎缩、增生、化生细胞和其构成的组织、器官因耐受内、外环境中各种有害因子的刺激作用而发生结构和功能的改变,以利于存活的生物学状态,称为适应(adaptation)。
细胞和组织遭受不能耐受的有害因子刺激时,发生结构(形态)上的退行性变化,称为损伤(injury)。
1.萎缩atrophy发育正常的细胞、组织和器官体积缩小。
其本质是该组织、器官的实质细胞体积缩小或数量减少。
萎缩可分为生理性萎缩和病理性萎缩两种。
1)生理性萎缩:胸腺青春期萎缩和生殖系统卵巢、子宫及睾丸更年期后萎缩。
2)病理性萎缩a)营养不良性萎缩蛋白质摄入不足、消耗过多和血液供应不足引起,如慢性消耗性萎缩及恶性肿瘤患者晚期、营养不良性肌肉萎缩,脑动脉粥样硬化后的脑萎缩。
先从脂肪、肌肉开始萎缩,最后累及新、脑等重要器官。
b)压迫性萎缩组织与器官长期受压所致,如肾盂积水引起的肾萎缩c)失用性萎缩器官长期工作负荷减少和功能低下所致,如长期不活动引起肌肉萎缩d)去神经性萎缩e)内分泌性萎缩内分泌功能下降引起靶器官细胞萎缩,如下丘脑-腺垂体坏死,导致肾上、甲状腺、性腺等器官的萎缩2.肥大hypertrophy组织、细胞或器官体积增大。
实质器官的肥大通常因实质细胞体积增大。
肥大的组织或器官的功能常有相应的增强,具有代偿意义。
3.增生hyperplasia器官、组织内细胞数目增多称为增生。
病理学重点总结1、常见的病理性萎缩包括营养不良性萎缩、压迫性萎缩、失用性萎缩、去神经性萎缩内分泌性萎缩。
2、细胞坏死组织学上的主要标志是核的变化,光镜下表现为核固缩、核碎裂、核溶解。
3、坏死的结局包括溶解吸收分离排出、机化与包裹、钙化。
4、属于永久性细胞的有神经细胞、心肌细胞、骨骼肌细胞。
5、常见的病理性色素沉着有含铁血黄素、脂褐素、黑色素_。
6、细胞、组织的适应在形态上表现为萎缩肥大、增生、化生。
7、骨折愈合的过程依次分为血肿形成、纤维性骨痂形成、骨性骨痂形成、骨痂改建或再塑四个阶段。
8、器官和组织由于静脉回流受阻,血液淤积于小静脉和毛细血管内而发生的充血称淤血9、血液自心脏和血管内逸出称出血。
10、动脉性充血时,光镜下可见小动脉和毛细血管扩张充血11、引起淤血的原因除了静脉外压、静脉内塞外,还有心力衰竭。
12、最常见的栓塞是血栓栓塞。
13、最常见的栓子是_血栓_。
14、门静脉系统的栓子常栓塞到肝。
15、白色血栓主要由_血小板组成。
16、肉芽组织取代血栓的过程称血栓机化。
17、透明血栓主要成分是纤维蛋白。
18、静脉系统及右心的栓子常栓塞到肺。
19、淤血时漏出液潴留在组织内引起淤血性水肿,潴留在浆膜腔引起浆膜腔积液。
20、血栓形成的条件是心血管内膜的损伤、血流状态的改变和血液的凝固性增强。
21、主要由纤维蛋白构成的血栓称透明血栓,主要由粘集的血小板构成的血栓称白色血栓,血栓呈灰白色和红褐色交替的层状结构称为混合血栓。
22、羊水栓塞除引起肺循环的机械羊水栓塞除引起肺循环的机戒性阻塞外,还可引起过敏反应和弥漫性血管内凝血(DIC)。
23、梗死可分为贫血性梗死和出血性梗死,前者常见于脾、肾脏、心脏等器官,而后者常见于肠、肺等器官。
24、当失血量较快超过循环血量的20%—25%时,可发生失血性休克。
迅速进入静脉的空气量超过100ml时,可致循环中断而猝死。
25、血栓结局为溶解软化吸收、机化再通和钙化。
26、淤血的后果有淤血性水肿,淤血性出血、淤血性硬化、萎缩变性坏死。
细胞水肿病理变化(肉眼、镜下)发生水肿的器官或组织体积增大,边缘变钝,色泽苍白,包膜紧张,切面隆起,边缘外翻。
光镜下,水肿细胞体积增大,胞浆内水分含量增多,变得较为透明、淡染,同时胞浆内可见红染、均细的颗粒状物质;胞核也常常被波及而增大、染色变淡,从而使整个细胞膨大如气球,胞浆透明,故有气球样变之称。
试述水肿发生的原因和机制。
(1)组织间液的生成大于回流。
①毛细血管压增高,毛细血管内的压力升高,由毛细血管动脉端漏至组织的液体增多,由静脉端回流入血的液体减少,即可形成水肿。
②血浆胶体渗透压降低或组织胶体渗透压升高,血浆胶体渗透压主要取决于血浆蛋白尤其是白蛋白的含量,当血浆蛋白降致5g/L或白蛋白降致 2. 5g/L 时可引起水肿。
如营养缺乏使蛋白摄入不足、肝细胞损害时蛋白合成减少,肾脏疾病使蛋白大量丢失,均可使血浆胶体渗透压降低。
炎症区因细胞坏死,大分子蛋白质分解成小分子可致局部组织胶体渗透压升高。
③毛细血管壁的通透性增加炎症、创伤、变态反应、缺氧和酸中毒等原因可使血管壁的通透性增加,液体和血浆蛋白均可漏出引起水肿。
④淋巴回流受阻组织液除由毛细血管静脉端回流外,一部分还从淋巴管回流,因此,淋巴管阻塞也可引起水肿。
(2)体内钠水猪留。
正常时肾脏通过滤过及重吸收的功能维持体内水钠的动态平衡,当肾小球的滤过率减少和(或)肾小管的重吸收功能增强时即可引起钠水猪留。
见于心力衰竭、急、慢性肾炎,肾小球滤过率降低,通过肾素的作用,肾上腺皮质产生醛固酮增多,引起钠潴留,又可使垂体后叶分泌较多的抗利尿激素,促使肾远曲小管对水的重吸收增加,这就造成过多的水潴留于组织间隙。
肝硬化病理变化及肝硬化造成门脉高压机制肝实质反复弥漫性损害和再生及纤维组织增生,使肝内正常小叶结构和血管构造改变,导致肝脏缩小,变硬呈结节状,可出现门脉高压和肝功能障碍,出现食欲不振,腹水水肿,脾肿大等。
可分为门脉性,坏死后性,胆汁性,淤血性,寄生虫性。
病理学考试复习总结病理学重点名词解释(一)1炎症:机体对致炎因子引起的局部组织损伤所发生的防御反应。
2心衰细胞:肺淤血时痰液中出现胞质中含有棕黄色色素颗粒的巨噬细胞。
3 坏疽:是指组织坏死并继发腐败菌感染,颜色通常呈黑色。
4 机化:由肉芽组织取代坏死组织、血凝块、炎性渗出物及其他异物的过程5 肉芽组织:由大量新生的毛细血管、多少不同的炎细胞及纤维母细胞构成的幼稚结缔组织。
6化生:一种分化成熟的细胞受刺激因素的作用转化为另一种分化成熟的细胞的过程。
7 槟榔肝:慢性肝淤血时,切面可见红色的淤血区与黄色的脂变区相间排列,呈槟榔样外观。
8萎缩:发育正常的组织和器官的体积缩小9原位癌:指癌细胞累积上皮的全层,但尚未突破基底膜的早期肿瘤。
10蜂窝组织:疏松组织的弥漫性化脓性炎症。
11 肿瘤:是机体局部组织的正常细胞受到各种致瘤因子的作用,在基因水平上失去了对细胞生长的正常调控,导致异常增生而形成的新生物。
12异型性:肿瘤组织和肿瘤细胞与其来源的组织和细胞之间的差异,反映了分化的不同,是区别良恶性肿瘤的重要依据。
13 转移:恶性肿瘤细胞从原发部位侵入淋巴管、血管和体腔,迁徙到其他部位继续生长,形成与原发瘤同样类型的肿瘤的过程。
14癌:来源于上皮组织的恶性肿瘤。
15 肉瘤:来源于间叶组织的恶性肿瘤。
16渗出:炎症局部组织血管内的过程中液体从血管内渗出成分和白细胞通过血管壁进入组织、体腔、体表和黏膜表面的过程。
17 肝硬化:肝细胞弥漫性坏死,纤维组织增生和肝细胞结节状再生;病变反复交错进行;使肝小叶结构和血液循环途径逐渐被改建,肝变性变硬,形成肝硬化。
18肾病综合症:三高一低,即高蛋白尿,高脂血症,高度水肿,低蛋白血症。
19 结核结节:结核结节的一种病变;由类上皮细胞、Langhans 巨细胞、淋巴细胞和成纤维细胞构成,中央常见到干酪性坏死;对结核的病理学诊断有意义。
20 伤寒小结:见于伤寒病;伤寒细胞即巨噬细胞吞噬有伤寒杆菌、受损的淋巴细胞、红细胞以及坏死细胞碎片;伤寒细胞聚集成小结节病灶。
21 气球样变性:肝细胞水肿,细胞肿大呈球形,胞浆几乎完全透明。
22 假小叶:正常肝小叶结构被破坏;由于广泛增生的纤维组织将肝细胞再生结节分割包绕呈大小不等,圆形或椭圆形的肝细胞团。
病理学重点名词解释(二)1 萎缩:是已发育正常的细胞,组织或器官的体积缩小。
组织与器官的萎缩,除了其自身实质细胞因细胞内物质丧失而致体积缩小外,还可以伴有实质细胞数量的减少。
2 化生:一种分化成熟的细胞类型被另一种分化成熟的细胞类型所取代3 细胞水肿:或称水变性,常是细胞损伤中最早出现的改变。
是指致病因素使细胞内水分异常增多,为变性早期病变,好发于肝心肾等实质细胞的胞质。
4脂肪变性:由于营养障碍,感染中毒或缺氧等导致中性脂肪特别是甘油三酯蓄积于非脂肪细胞的细胞质中。
多发于肝细胞,心肌纤维,肾小管上皮。
5 玻璃样变:细胞内纤维结缔组织间质或细动脉壁等在HE 染片中呈现均质红染毛玻璃样半透明的物质蓄积。
6 坏死是以酶溶性变化为特点的活体内局部组织细胞的死亡, 死亡细胞胞质崩解,结构自溶并引发炎症反应。
7 凝固性坏死:蛋白质变性凝固且溶酶体酶水解作用较弱时,坏死区呈灰黄,干燥,质实状态,镜下在一定时间内保持其结构轮廓残影干酪样坏死在结核病时,因病灶中含脂质较多,坏死区呈黄色,状似干酪,称为干酪样坏死。
8 液化性坏死:由于坏死组织中可凝固的蛋白质少,或坏死细胞自身及浸润的中性粒细胞等释放大量水解酶,或组织富含水分和磷脂,则细胞组织坏死后易发生溶解液化,称为液化性坏死。
常见于含可凝固的蛋白质少和脂质多的脑和脊髓。
9 坏疽是指直接或间接与外界相通的部位大块坏死并继发腐败菌感染,分为干性实性和气性。
生肉芽组织长入并取代坏死组织,血栓,脓液,异物等的过程12肉芽组织肉芽组织是由新生薄壁的毛细血管以及增生的成纤维细胞构成,并伴有炎性细胞浸润,肉眼表现为鲜红色,颗粒状,柔软湿润,形似鲜嫩的肉芽故而得名。
富含新生毛细血管,增生成纤维细胞,炎细胞侵润。
13瘢痕:瘢痕组织是指肉芽组织经改建成熟形成的纤维结缔组织14 创伤愈合机体遭受外力作用,皮肤等组织出现离断或缺损后的愈合过程,包括各种中组织再生和肉芽组织增生,瘢痕形成的复杂组合,表现出各种过程的协同作用。
15瘀血器官或局部组织静脉血流回流受阻,血液淤积于小静脉和毛细血管内,称为瘀血,又称静脉性充血。
16 血栓形成在活体的心脏和血管内,血液发生凝固或血液中某些有形成分凝集形成固体质块的过程。
17 槟榔肝在慢性肝瘀血时,肝小叶中央区因严重瘀血呈暗红色。
两个或多个肝小叶中央瘀血区可相连,而肝小叶周边部肝细胞则因脂肪变性呈黄色,致使在肝的切面上出现红(瘀血区)黄(肝脂肪变区)相间的状似槟榔切面的条纹。
18 心衰细胞左心衰竭导致慢性肺淤血时,肺泡腔内吞噬了红细胞崩解产生的棕黄色含铁血黄素颗粒的巨噬细胞。
19 栓塞在循环血液中出现的不溶于血液的异常物质,随血液运行阻塞血管腔的现象。
20 梗死器官或局部组织由于血管阻塞。
血流停止导致缺氧而发生的坏死。
21 变质:炎症局部组织发生的变性和坏死统称为变质22 炎症:外源性和内源性损伤因子引起机体细胞和组织各种各样的损伤性变化,与此同时机体的局部和全身也发生一系列复杂的反应,以消灭和局限损伤因子,清除和吸收坏死组织和细胞,并修复损伤,机体这种复杂的以防御为主的反应称为炎症23 渗出:炎症局部组织血管内的液体成分,纤维素等蛋白质和各种炎症细胞通过血管壁进入组织,体腔,体表和黏膜表面的过程叫渗出24 炎性介质除了某些致炎因子可直接损伤血管内皮外,炎症反应主要是通过一系列化学因子的作用而实现的,这些化学因子称为化学介质或炎性介质。
25肉芽肿:是由巨噬细胞局部增生构成的境界清楚的结节状病灶。
病灶较小,常为多发性,不同的病因可导致不同肉芽肿。
26 炎性息肉致炎因子的长期刺激下局部粘膜上皮,腺体和肉芽组织过度增生向粘膜表面突出形成一个根部带蒂的肿瘤物,好发于子宫颈,鼻腔肠道粘膜。
27 炎性肿瘤:组织的炎性增生,形成一个境界清楚的肿瘤样固块。
肉眼何影响上和肿瘤极为相似,好发于眼和肺。
28 肿瘤tumor 是机体在致瘤因素的长期刺激下,局部组织细胞在基因水平上失去对其生长的正常调控,致使异常分化,过度增生。
29 癌前病变:某些疾病(或病变)虽然本身不是恶性肿瘤,但具有发展为恶性肿瘤的潜能,患者发生相应恶性肿瘤的风险增加,称为癌前病变。
30 非典型性增生指细胞增生并出现异型性,但还不足以诊断为肿瘤的一些病变31原位癌常用于上皮的病变,指异型增生的细胞在形态和生物学特征上与癌细胞相同,并累及上皮的全层,但没有突破基底膜向下浸润32异型性由于分化程度不同,肿瘤的细胞形态和组织结构与相应的正常组织有不同程度的差异。
病理学上将这种差异称为异型性33心肌梗死是由于冠状动脉供血中断,致供血区持续缺血而导致的较大范围的心肌坏死主要发于左心。
34 风湿病:是一种与 A 组乙型溶血性链球菌感染有关的变态反应性疾病。
病变主要累及全身结缔组织,最常侵犯心脏,关节和血管等处,以心脏病变最为严重。
35 阿少夫小体(风湿细胞):在胶原纤维之间水肿,基质内蛋白多糖增多,纤维素样坏死的基础上,出现巨噬细胞的增生,聚集,吞噬纤维素样坏死物质后所形成,伴有少量淋巴细胞和浆细胞。
表面的纤维素可因心脏的不停冲动和牵拉而形成绒毛状,称为绒毛心。
37大叶性肺炎:是主要由肺炎球菌引起的以肺泡内弥漫性纤维素渗出为主的炎症,病变通常累及肺大叶的全部或大部。
红色肝样变期一般于发病后的第3—4 天,肿大的肺叶充血呈暗红色,质地变实,切面灰红,似肝脏外观,故称红色肝样变期。
灰色肝样变期:发病后的第5—6 天,病变肺叶仍肿大,但充血消退,由红色逐渐转变为灰白色,质实如肝,故称为灰色肝样变期。
38 支气管扩张症:是以肺内小支气管管腔持久性扩张伴管壁纤维性增厚为特征的慢性呼吸性疾病。
临床表现为慢性咳嗽,大量脓痰及反复咯血等症状。
39 慢性肺源性心脏病:简称肺心病,是因慢性肺疾病,肺血管及胸廓的病变引起肺循环阻力增加,肺动脉压升高而导致以右心室壁肥厚,心腔扩大甚或发生右心衰竭的心脏病。
40 慢性阻塞性肺病COPD 一组慢性阻塞肺病的统称,共同特点肺实质和小气道受损,导致慢性气道阻塞,主要包括慢支炎,支气管哮喘,支扩,肺气肿等。
41 成人呼吸道窘迫综合症ARDS:全身遭受严重创伤,感染及肺严重疾患出现的一种以进行呼吸窘迫和低氧血症为特征的急性呼衰。
多发创伤和休克后,起病急,呼吸窘迫症状严重而且难以控制,预后较差。
42肝硬化肝细胞弥漫性变性,坏死,纤维组织增生和肝结节状再生,这三种病变反复交错进行而导致肝变形变硬的一种肝变形变硬的一种慢性肝病。
43假小叶是指由广泛增生的纤维组织分割原来的肝小叶并包绕成大小不等的圆形或类圆形的肝细胞团。
干细胞排列紊乱再生的肝细胞体积大,深染,可有变性坏死及再生的肝细胞。
44 新月体:增生的壁层上皮细胞和渗出的单核细胞构成,可有中性粒细胞和淋巴细胞浸润,附于球囊壁层,在毛细血管球外侧形成新月形或环状结构45 子宫颈上皮内瘤变CIN:子宫颈上皮非典型增生和原位癌,这一系列癌前病变的连续过程三简答题1 肉芽组织的功能和结局有哪些?毛细血管减少,炎细胞较少或消失,纤维母细胞变为纤维细胞;作用:机化血凝块、坏死物质;抗感染和保护创面;填补伤口及其他缺损。
2 坏死的结局有哪些? A 溶解吸收,较小坏死灶由周围血管、淋巴管吸收b 分离排出,较大坏死灶周围发生炎症反应,中性粒细胞释放蛋白溶解酶,是坏死组织分离排出 c 机化,由肉芽组织代替。
D 包裹、钙化,不能完全机化时通过周围新生结缔组织加以包绕。
3简述血栓形成的条件极其机体的影响。
血栓形成的条件:心血管内膜损伤;血流状态改变;血液性质改变。
影响:①阻塞血管;②栓塞;③心瓣膜变形;④广泛和微血栓形成。
4 请列出栓子的种类及栓子运行途径。
常见栓子有血栓、脂肪、气体、羊水、坏死物或肿瘤细胞等。
栓子的运行途径有:来自经脉系统的栓子,随血液回流进入右心,进入肺动脉,导致肺动脉主干或分支栓塞;来自左心的栓子,进入主动脉,可栓塞各级动脉分支;来自肠系膜的栓子可进入门脉;有时可见逆行栓子或交叉栓子。
5 炎症局部可有哪些临床表现,其病理学基础是什么?⑴临床表现:红、肿、热、痛、功能障碍;⑵病理学基础:①红:充血,淤血;②肿:炎性渗出或增生;③热:充血和代谢增强;④痛:离子浓度、炎症介质和压迫神经;⑤功能障碍:组织损伤、压迫阻塞及局部疼痛等。
6 简述肿瘤的生长方式及扩散途径有哪些?膨胀性生长、外生性生长、侵润性生长。
扩散途径:直接蔓延;转移途径:淋巴道、血道及种植性转移。