桥梁工程 第8章 拱桥的设计与计算
- 格式:pdf
- 大小:570.12 KB
- 文档页数:72
桥梁工程(1)第一章混凝土简支梁桥构造和设计(1)为了保证板块共同承受车辆荷载,装配式板桥板块之间必须采用横向连接构造。
常用的横向连接有企口混凝土铰接和钢板焊接两种。
(2)装配式T形简支梁概貌(识图填空)P66T形钢构桥:将悬臂梁桥的墩柱与梁体固结后形成的带挂梁或带铰的结构牛腿:悬臂梁桥的悬臂端与挂梁端结合部的局部构造.连接构造、中间隔板、梁肋、行车道板、端横隔板、人行道板、人行道挑梁、(路面层、混凝土保护层、馈水层、三角垫层)(3)钢筋混凝土简支梁的T形截面的下翼缘一般与肋板等宽。
为了满足布置预应力束筋及承受张拉阶段压应力的要求,预应力混凝土T梁的下缘应扩大做成马蹄形;马蹄的尺寸应满足预施应力各个阶段的强度要求。
若马蹄尺寸过小,往往在施工和使用中形成水平纵向裂缝,特别是马蹄斜坡部分。
因此马蹄面积不宜过小,一般应占截面总面积的10% —20%。
(4)桥面板(翼缘板)横向连接有刚性接头和铰接接头两种。
刚性接头既可承受弯矩,也可承受剪力。
交接接头只承受剪力。
(5)悬臂梁桥的受力特点:①属于静定体系,内力不受基础不均匀沉降等附加变形的影响。
②支点处存在负弯矩,跨中弯矩显著减小。
③悬臂端易下挠,行车舒适性差。
(6)悬臂梁桥和连续比较:相同点:负弯矩的卸载使截面高度减小,跨越能力提高。
不同点:①跨越能力:连续比悬臂体系大②静力图示:对温度环境、基础条件的要求不同。
(7)T形钢构桥的分类:两T构之间带挂梁和两T构之间带铰。
①两T构之间带挂梁属于静定结构,桥梁基础的不均匀沉降、混凝土收缩徐变及温度变化等因素均不会对结构产生次内力。
与连续梁相比,该桥型具体悬臂法施工阶段的受力状态与运营阶段一致,无需体系转换,省掉设置大吨位支座及更换支座等优点,当挂梁与两岸引桥的简支跨尺寸和构造相同时,更能加快全桥施工进度,以获得良好经济效果。
与带剪力铰的T形钢构桥相比,其受力和变形性能均略差一些,但其受力明确,对施工阶段的标高控制的精度可以稍微放宽些,没有像后者为设置剪力铰进行强迫和龙的可能及为更换剪力铰处支座的麻烦。
第八章其它桥型本章主要内容第一节预应力混凝土连续梁及连续刚构桥第二节拱桥第三节斜拉桥第四节悬索桥本节主要内容一、总体布置、构造特点和设计概要二、施工概要三、设计计算概要第一节预应力混凝土连续梁桥及连续刚构桥引言连续梁桥与简支梁桥连续梁桥均布荷载q均布荷载q三跨连续梁桥三孔简支梁桥VS由于支点负弯矩的卸载作用,跨中正弯矩大大减小,恒载、活载均有卸载作用。
由于弯矩图面积的减小,跨越能力增大。
超静定结构,对基础变形及温差荷载较敏感。
行车条件好。
连续梁桥的体系特点引言连续梁与连续刚构均布荷载q连续梁桥均布荷载q均布荷载q三跨连续梁桥三跨连续刚构桥VS恒载、活载负弯矩卸载作用基本与连续梁接近; 桥墩参加受弯作用,使主梁弯矩进一步减小;弯矩图面积的小,跨越能力大,在小跨径时梁高较低; 超静定次数高,对常年温差、基础变形、日照温均较敏感;连续刚构桥的体系特点平面布置方式:¾正交¾斜交¾单向曲线¾反向曲线联-连续梁由若干梁跨(通常为3∼8跨)组成一联,每联两端设置伸缩缝,整个桥梁可由一联或多联组成。
连续梁桥平面布置示例(1)分跨的选择布置原则:减小弯矩、增加刚度、方便施工、美观要求。
等跨布置不等跨布置VS¾适用于中小跨度连续梁。
¾边跨与中跨之比L1/L 一般为0.5~0.8(过大,过小的不利情况)(2)梁高的选择等高度连续梁等截面连续梁变高度连续梁变截面连续梁¾梁高不变。
具有构造、制造和施工简便的特点。
适用于中等跨度(40∼60m左右)的、较长的桥梁。
可按等跨或不等跨布置。
长桥多采用等跨布置,以简化构造,统一模式,便于施工。
¾更能适应结构的内力分布规律。
受力状态与其施工时的内力状态基本吻合。
梁高变化规律可以是斜(直)线、圆弧线或二次抛物线。
箱型截面的底板、腹板和顶板可作成变厚度,以适应梁内各截面的不同受力要求。
VS高跨比h/L (公路:跨中1/30~1/50;中支点1/16~1/25)。
拱桥预拱度的计算与设置一、拱桥预拱度的定义和作用拱桥预拱度是指在桥的设计和施工阶段,在未施加任何荷载时,为了满足设计要求,在拱轴线上设置的一定曲率的曲线形状。
预拱度的作用是使桥梁在后期承受活荷载时能够得到理想的内力分布和形态,提高桥梁的工作性能和安全性。
二、拱桥预拱度的计算1.弹性计算方法:(1)找出转换微分方程在Euler-Bernoulli梁的弹性基础上建立转换微分方程:EIy''''=fx,其中E为杨氏模量,I为截面惯性矩,y为瞬时挠度,f为单位长度集中力。
(2)建立拟定解方程根据实际情况拟定解方程,并带入转换微分方程,建立微分方程的边界条件。
常见的边界条件有:刚性左支座和右支座的位移和旋转角度均为零。
(3)求解拟定解方程求解得到拟定解方程的解,即为拱桥的挠度方程,并利用该挠度方程可以计算出各点的差异度。
2.弹塑性计算方法:(1)建立中间截面的平衡条件通过建立拱桥中间截面的平衡条件,即获得拟定解方程,常用的平衡条件有:弯矩平衡条件、弯矩和剪力平衡条件等。
(2)求解拟定解方程求解得到拟定解方程的解,即为拱桥的挠度方程,并计算出各点的差异度。
(3)校核与调整根据计算结果,进行校核和调整,使得拟定解方程满足实际要求,并满足拱桥的结构和荷载性能。
三、拱桥预拱度的设置1.设计要求:(1)满足桥梁的运行、使用和验收要求;(2)保证桥梁的结构安全可靠,并考虑荷载效应;(3)尽可能减小桥梁的变形和挠度。
2.施工工艺:在设计和施工时,通常会考虑以下因素:(1)荷载效应:根据桥梁设计荷载的特点和分布,确定桥梁的最大挠度和最小挠度。
(2)构造特点:根据桥梁的结构特点和形态,考虑拱桥的几何特性。
(3)建筑机构:考虑拱桥的实际施工工艺和施工条件,避免施工过程中的困难和工程风险。
四、常见的拱桥预拱度设置原则1.平拱原则:在设计和施工中,拱桥的预拱度主要以平拱为原则,即拱轴线在未施加任何荷载时呈水平曲线。
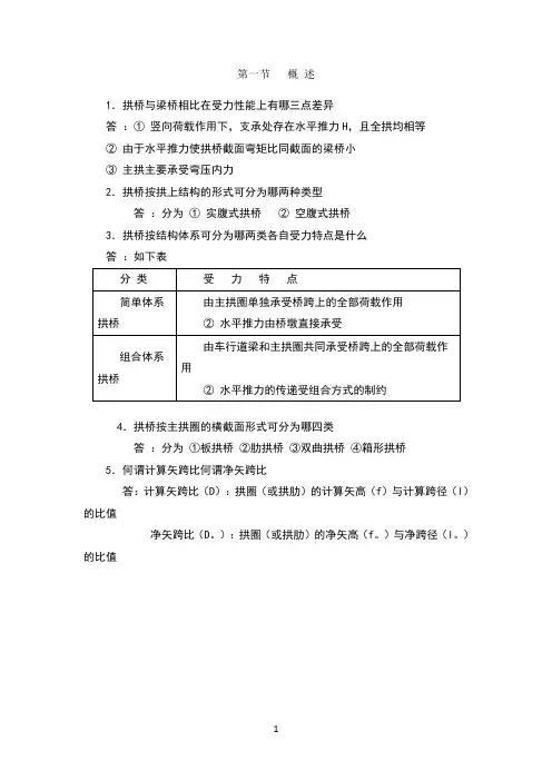
第一节概述1.拱桥与梁桥相比在受力性能上有哪三点差异?答:①竖向荷载作用下,支承处存在水平推力H,且全拱均相等②由于水平推力使拱桥截面弯矩比同截面的梁桥小③主拱主要承受弯压内力2.拱桥按拱上结构的形式可分为哪两种类型?答:分为①实腹式拱桥②空腹式拱桥3.拱桥按结构体系可分为哪两类?各自受力特点是什么?答:如下表4.拱桥按主拱圈的横截面形式可分为哪四类?答:分为①板拱桥②肋拱桥③双曲拱桥④箱形拱桥5.何谓计算矢跨比?何谓净矢跨比?答:计算矢跨比(D):拱圈(或拱肋)的计算矢高(f)与计算跨径(l)的比值净矢跨比(D。
):拱圈(或拱肋)的净矢高(f。
)与净跨径(l。
)的比值拱顶截面第二节拱桥的构造与设计1.何谓板拱?答:主拱圈为矩形实体截面的拱桥,称为板拱2.何谓肋拱桥?其上部结构由哪几部分组成?答:肋拱桥是由两条或多条分离的平行拱肋,以及在拱肋上设置的立柱和横梁支承的形成部分组成的拱桥,其上部结构由横系梁、立柱、横梁、纵梁及桥面板组成。
3.箱形拱的主要特点有哪五点?答:①截面挖空率大,减轻了自重②箱形截面的中性轴大致居中,对于抵抗正负弯矩具有几乎相等的能力,能较好地适应主拱圈各截面的正负弯矩变化的需要③由于是闭合空心截面,抗弯和抗扭刚度大,拱圈的整体性好,应力分布较均匀④单条肋箱刚度较大,稳定性好,能单箱肋成拱,便于无支架吊装⑤制作要求较高,吊装设备较多,主要用于大跨径拱桥4.箱形截面常用的组成方式有哪四种?各种的优缺点是什么?答:① U型肋组成的多室箱形截面优点:预制不需要顶模,吊装稳定性好缺点:浇筑顶层砼时需要侧模,安装不方便② I型肋组成的多室箱形截面优点:无需浇筑顶层砼(不需要侧模),施工工序少缺点:吊装稳定性差③箱形肋组成的多室箱形截面优点:吊装稳定性好,抗弯、抗扭刚度大缺点:吊装自重大5.实腹式拱上建筑的特点是什么?答:①构造简单②施工方便③填料数量较多④恒重大6.拱上侧墙、护拱的作用各是什么?答:侧墙的作用是承受拱腹填料及车辆荷载所产生的侧压力(推力)护拱的作用是加强拱脚段拱圈,同时便于在多孔拱桥中敷设防水层和排出积水7.空腹式拱上建筑的特点是什么?答:空腹式拱上建筑的最大特点是除了具有实腹拱上建筑相同构造外,还具有腹孔和腹孔墩,减轻了拱桥恒重,同时增加了美观性8.拱上腹孔的布置原则是什么?答:①应对称布置在靠拱脚侧的一定区段内②一般为奇数孔③腹孔构造宜统一,以便与施工和有利于腹孔墩的受力④腹拱高度应布置在主拱圈允许的高度内⑤应尽量减轻贡上建筑恒重,不使腹孔墩过分集中或者过分分散9.伸缩缝与变形缝的作用是什么?答:①符合受力图式②避免不规则开裂10.排除拱桥腹内积水有哪两个重要性?答:①避免含水量的增大,确保路面强度②防止雨水渗到主要结构内,使其发生冻胀破坏11.拱桥中铰按性质可分为哪两种类型?答:分为①永久性铰②临时性铰12.拱桥的主要设计标高有哪四个?答:①桥面标高(主要有三个:桥梁起点、终点及跨中点的桥面标高)②拱顶底面标高③起拱线标高④基底标高13.为什么说拱桥的主拱的矢跨比是拱轴设计中的主要参数之一?答:①拱桥的水平推力与垂直反力之比值,随矢跨比的减小而增大②当矢跨比减小时,拱的推力增大,反之则水平推力减小③无铰拱随矢跨比减小其弹性压缩、温度变化、混凝土收缩及墩台位移产生的附加内力越大④拱的矢跨比过大使拱脚段施工困难⑤矢跨比对拱桥的外形及周围景观的协调产生影响14.不等跨拱桥的主要受力特点是什么?在处理不等跨分孔时应注意控制的实质性问题是什么?如何作?答:不等跨拱桥的主要受力特点是:恒载产生的相邻跨的水平推力不等处理不等跨分孔时应注意控制的实质性问题是:尽量减小因恒载引起的不平衡推力对桥墩基底的偏心作用处理不等跨分孔的方法:采用不同的矢跨比;采取不同的起拱线标高;15.什么是拱轴线?什么是合理拱轴线?拱轴线的种类有哪些?各对应哪种荷载模式?答:拱轴线是拱圈横截面形心点的连线将恒载作用下的压力线作为主拱圈的设计拱轴线则称为合理拱轴线圆弧拱轴线:等静水压力;抛物线拱轴线:均布荷载;悬链线:与竖坐标成比例的荷载。
结构设计知识:大跨度拱桥结构的设计与分析大跨度拱桥是一种用于跨越较宽河流、峡谷或深谷的特殊桥梁结构。
它的设计和分析涉及到桥梁工程学、结构力学、土木工程和材料工程等多个学科。
本文将围绕大跨度拱桥的设计与分析展开,首先介绍大跨度拱桥的定义、特点和应用领域,然后从结构设计、荷载分析、材料选择和施工工艺等方面进行详细讨论。
一、大跨度拱桥的定义和特点大跨度拱桥是指主跨距离大于等于100米的拱形桥梁。
它通常用于跨越深谷、大型水体或复杂地形,能够提供较大的通行空间和承载能力。
相比于梁桥和悬索桥,大跨度拱桥具有以下特点:1.结构简洁:大跨度拱桥的结构主要由拱体和桥面组成,整体结构比较简单,便于制造和施工。
2.承载能力强:拱桥通过弧形结构将荷载分散到桥墩上,能够有效减少桥墩数量和减轻桥墩承载压力,从而提高桥梁的承载能力。
3.抗震性能好:拱形结构在受到外部力作用时能够将力传递到桥墩上,使桥梁整体受力均匀,具有较好的抗震性能。
4.美观实用:大跨度拱桥通常具有优美的造型和独特的桥梁风格,成为城市的地标建筑。
二、大跨度拱桥的设计1.结构形式选择:大跨度拱桥的结构形式可以分为单孔拱桥、多孔拱桥和连续拱桥。
在设计时需要根据实际情况选择合适的结构形式,考虑着力条件、地质条件和施工工艺等因素。
2.荷载分析:在设计大跨度拱桥时,需要进行各种荷载的分析,如自重、活载、风荷载、温度荷载和地震荷载等。
根据不同的荷载组合确定桥梁的设计荷载,进而确定桥梁的结构尺寸和材料。
3.桥墩设计:大跨度拱桥的桥墩是承受拱体和桥面荷载的重要结构部分,需要根据实际荷载条件和地质条件设计合理的桥墩形式和尺寸,以保证桥梁的稳定性和安全性。
4.梁体设计:拱桥的梁体是连接拱体和桥面的重要部分,需要根据荷载条件和结构形式设计合理的梁体形式和尺寸,确保梁体具有足够的刚度和强度。
5.材料选择:在大跨度拱桥的设计中,材料的选择是非常重要的。
通常拱体和桥面使用钢筋混凝土或钢结构,需要根据实际情况选择合适的材料,保证桥梁的耐久性和安全性。
第一章概论1、桥梁的基本组成部分有哪些?2、了解下述名词的含义:净跨径,计算跨径,桥梁全长,设计洪水位,桥下净空,标准跨径3、桥梁有哪些基本结构体系?各种体系的受力特点是什么?4、桥梁按哪两种指标划分桥梁的大小?了解具体有哪些规定?5、桥梁设计程序包括哪些阶段?6、桥梁规划与设计的一般原则是什么?7、在桥梁的设计中必须考虑的使用上的要求有哪些?结构尺寸和构造上的要求有哪些?8、桥梁纵断面设计包括哪些内容?9、桥梁的分孔有考虑哪些因素?10、桥梁标高的确定要考虑哪些因素?11、桥梁生命周期可分为几个阶段?12、公路桥规中将荷载作用分为哪三大类?13、公路桥梁设计荷载等级,城市桥梁荷载等级?14、汽车荷载的影响力有哪些?15、作用的种类,了解下述名词的含义:永久作用,可变作用,偶然作用。
16、公路桥梁及市政作用效应组合有哪几类?各类的组合内容?第二章桥面系与支座1、桥面构造组成及其作用?2、桥面铺装有什么功能?常用的桥面铺装有哪几种?3、桥面排水措施和设施有哪些?4、伸缩缝应满足什么样的使用要求?常用的伸缩缝有哪几种?了解伸缩缝的选用?5、防落梁的措施主要包括哪些方面?6、桥面板的作用和分类?7、桥面板的计算(作业题)?掌握有效工作宽度的概念?8、支座的作用与要求?列举常见支座类型,了解支座设计计算(作业题)。
第三章简支梁(板)桥结构与施工1、混凝土简支梁桥按其截面形式如何分?肋板式梁桥的优点和缺点,装配式T型梁桥适用跨径?其中箱形截面的特点?预应力简支梁纵向预应力筋的布置所有形式的共同之处?2、钢-混组合梁桥如何发挥其结构的作用?为什么组合梁的最大应力值是非组合梁的一半?了解剪力键的类型。
3、常见钢筋混凝土空心板和预应力混凝土空心板桥的适用跨径分别是多少?4、预应力混凝土简支梁与钢筋混凝土简支梁比的优点?5、公路装配式T形梁桥中横隔梁的作用?6、混凝土简支梁桥施工方法?7、墩台的各种分类类型及其适用情况?8、墩台的设计计算中荷载计算工况有哪些?9、重力式墩台设计验算的主要内容?第四章简支梁(板)桥设计计算1.恒载内力计算中将横隔梁、铺装层、人行道、栏杆如何处理?2.主梁的内力计算。
第一节概述1.拱桥与梁桥相比在受力性能上有哪三点差异答:①竖向荷载作用下,支承处存在水平推力H,且全拱均相等②由于水平推力使拱桥截面弯矩比同截面的梁桥小③主拱主要承受弯压内力2.拱桥按拱上结构的形式可分为哪两种类型答:分为①实腹式拱桥②空腹式拱桥3.拱桥按结构体系可分为哪两类各自受力特点是什么答:如下表4.拱桥按主拱圈的横截面形式可分为哪四类答:分为①板拱桥②肋拱桥③双曲拱桥④箱形拱桥5.何谓计算矢跨比何谓净矢跨比答:计算矢跨比(D):拱圈(或拱肋)的计算矢高(f)与计算跨径(l)的比值净矢跨比(D。
):拱圈(或拱肋)的净矢高(f。
)与净跨径(l。
)的比值拱顶截面第二节拱桥的构造与设计1.何谓板拱答:主拱圈为矩形实体截面的拱桥,称为板拱2.何谓肋拱桥其上部结构由哪几部分组成答:肋拱桥是由两条或多条分离的平行拱肋,以及在拱肋上设置的立柱和横梁支承的形成部分组成的拱桥,其上部结构由横系梁、立柱、横梁、纵梁及桥面板组成。
3.箱形拱的主要特点有哪五点答:①截面挖空率大,减轻了自重②箱形截面的中性轴大致居中,对于抵抗正负弯矩具有几乎相等的能力,能较好地适应主拱圈各截面的正负弯矩变化的需要③由于是闭合空心截面,抗弯和抗扭刚度大,拱圈的整体性好,应力分布较均匀④单条肋箱刚度较大,稳定性好,能单箱肋成拱,便于无支架吊装⑤制作要求较高,吊装设备较多,主要用于大跨径拱桥4.箱形截面常用的组成方式有哪四种各种的优缺点是什么答:① U型肋组成的多室箱形截面优点:预制不需要顶模,吊装稳定性好缺点:浇筑顶层砼时需要侧模,安装不方便② I型肋组成的多室箱形截面优点:无需浇筑顶层砼(不需要侧模),施工工序少缺点:吊装稳定性差③箱形肋组成的多室箱形截面优点:吊装稳定性好,抗弯、抗扭刚度大缺点:吊装自重大5.实腹式拱上建筑的特点是什么答:①构造简单②施工方便③填料数量较多④恒重大6.拱上侧墙、护拱的作用各是什么答:侧墙的作用是承受拱腹填料及车辆荷载所产生的侧压力(推力)护拱的作用是加强拱脚段拱圈,同时便于在多孔拱桥中敷设防水层和排出积水7.空腹式拱上建筑的特点是什么答:空腹式拱上建筑的最大特点是除了具有实腹拱上建筑相同构造外,还具有腹孔和腹孔墩,减轻了拱桥恒重,同时增加了美观性8.拱上腹孔的布置原则是什么答:①应对称布置在靠拱脚侧的一定区段内②一般为奇数孔③腹孔构造宜统一,以便与施工和有利于腹孔墩的受力④腹拱高度应布置在主拱圈允许的高度内⑤应尽量减轻贡上建筑恒重,不使腹孔墩过分集中或者过分分散9.伸缩缝与变形缝的作用是什么答:①符合受力图式②避免不规则开裂10.排除拱桥腹内积水有哪两个重要性答:①避免含水量的增大,确保路面强度②防止雨水渗到主要结构内,使其发生冻胀破坏11.拱桥中铰按性质可分为哪两种类型答:分为①永久性铰②临时性铰12.拱桥的主要设计标高有哪四个答:①桥面标高(主要有三个:桥梁起点、终点及跨中点的桥面标高)②拱顶底面标高③起拱线标高④基底标高13.为什么说拱桥的主拱的矢跨比是拱轴设计中的主要参数之一答:①拱桥的水平推力与垂直反力之比值,随矢跨比的减小而增大②当矢跨比减小时,拱的推力增大,反之则水平推力减小③无铰拱随矢跨比减小其弹性压缩、温度变化、混凝土收缩及墩台位移产生的附加内力越大④拱的矢跨比过大使拱脚段施工困难⑤矢跨比对拱桥的外形及周围景观的协调产生影响14.不等跨拱桥的主要受力特点是什么在处理不等跨分孔时应注意控制的实质性问题是什么如何作答:不等跨拱桥的主要受力特点是:恒载产生的相邻跨的水平推力不等处理不等跨分孔时应注意控制的实质性问题是:尽量减小因恒载引起的不平衡推力对桥墩基底的偏心作用处理不等跨分孔的方法:采用不同的矢跨比;采取不同的起拱线标高;15.什么是拱轴线什么是合理拱轴线拱轴线的种类有哪些各对应哪种荷载模式答:拱轴线是拱圈横截面形心点的连线将恒载作用下的压力线作为主拱圈的设计拱轴线则称为合理拱轴线圆弧拱轴线:等静水压力;抛物线拱轴线:均布荷载; 悬链线:与竖坐标成比例的荷载。
桥梁施工中的拱桥设计与施工要点桥梁作为交通建设中不可或缺的重要组成部分,承载着运输、经济和社会发展的重任。
而拱桥作为一种常见的桥梁形式,因其结构优势和美观特点,被广泛应用于各类道路、铁路和河流跨越工程。
本文将介绍拱桥设计与施工的要点,旨在为拱桥的建设提供一定的参考和指导。
一、拱桥设计要点1. 结构形式选择在进行拱桥设计时,需要根据具体的项目需求和地理条件,选择合适的结构形式。
常见的拱桥结构形式包括单孔拱、连续拱和悬索拱等。
单孔拱桥适用于跨度较小的场合,连续拱桥适用于跨度较大的场合,而悬索拱则适用于跨度特别大的场合。
2. 强度与稳定性分析在拱桥设计中,强度与稳定性是非常关键的考虑因素。
需要通过结构力学分析,确定桥梁结构的承载能力,确保其能够安全稳定地承受荷载作用。
此外,还需对拱桥的抗震性能进行评估,以提高桥梁在地震等自然灾害中的抗风险能力。
3. 桥面铺装与排水设计拱桥的桥面铺装与排水设计也是设计中的重要环节。
桥面铺装需要选择合适的材料,并保持光滑平整,以提供良好的交通运行条件。
同时,还需考虑到桥梁内部的积水问题,采取有效的排水设计,防止积水对桥梁结构造成损害。
二、拱桥施工要点1. 基础施工拱桥的基础施工是桥梁施工的首要环节。
在选择合适的基础类型时,需要考虑地质条件、河流流量等因素。
同时,还需要进行桥台和桥墩的施工,确保其强度和稳定性。
在混凝土浇筑过程中,要控制好浇筑温度和材料比例,以保证混凝土的质量。
2. 拱体施工拱体施工是拱桥建设中的重要工程。
通常情况下,可以采用预制或现浇的方式进行拱体的施工。
预制拱体可以提高施工效率,减少对河流航道的影响,但需要进行精确的运输和安装。
现浇拱体则可以更好地适应不同的地理条件和桥梁形式,但施工周期较长。
3. 桥面铺装施工桥面铺装施工是拱桥建设的最后一步,直接影响到桥梁的使用寿命和交通安全。
需要选择合适的铺装材料,并按照规范要求进行施工。
在铺装过程中,要注意材料厚度和坡度的控制,以及拱桥与道路连接处的衔接处理。
桥梁工程问题汇总第一章概论乌龙江大桥 114m T形刚构福建闽江青州桥 605m 组合梁斜拉桥厦门海沧大桥 648m 三跨连续全漂浮钢箱梁悬索桥1、名称术语:标准跨径:桥墩中线之间的距离,或墩中线至桥台台背前缘之间的距离。
桥位:为建桥所选择的位置桥梁全长:桥梁两端两个桥台的侧墙或八字墙后端点之间的距离。
对于无桥台的桥梁为桥面行车道德全长。
多孔跨径总长:梁板式桥的多孔跨径总长为多孔标准跨径的总长;拱桥为两岸桥内起拱线间的距离。
主桥:多孔桥梁的主要跨段。
跨径:结构或构件支承间的水平距离。
计算跨径:(支座)桥跨结构支座中心之间的距离。
(无支座)上下部结构相交面中心间的水平距离。
净跨径:(梁桥)指设计洪水位之上相邻两个桥墩(桥台)之间的净距。
(拱桥)指每孔拱跨两个拱脚截面最低点水平距离。
总跨径:是多孔桥梁中各净跨径之总和。
它反映的是桥下的泄洪能力。
桥面净空:桥梁行车道、人行道上方应保持的空间界限。
桥梁高度:桥面与低水位之间的高差,或为桥面与跨越的线路路面之间的距离。
桥下净空:为满足桥下通航的需要和保证桥梁安全而对上部结构底缘以下规定的空间限界。
桥梁建筑高度:桥上行车路面高程至桥跨结构最下缘之间的距离。
2、桥梁的基本组成部分有哪些? P15答:(1)上部结构:线路遇到障碍物(如河流、山谷等)而中断时,跨越这些障碍物的主要承载结构。
(2)下部结构:桥墩、桥台及基础统称下部结构,其主要作用是承受上部结构传来的荷载,并将它及其本身自重传给地基。
3、桥梁有哪些基本结构体系?各种体系的受力特点是什么?P17答:力学上归结为梁式、拱式、悬吊式三种基本体系以及它们之间的各种组合。
我国按结构分为:梁桥、拱桥、悬索桥、斜拉桥和刚构桥。
古老桥梁形式:梁式桥、拱式桥和吊桥。
1)梁桥:在竖向荷载作用下无水平反力、以受弯为主的结构。
2)拱桥:拱桥的主要承重结构是拱圈或拱肋,其在竖向荷载作用下,桥墩或墩台将受水平推力,与同跨径桥梁相比,拱的弯矩和挠度要小得多。
拱桥的设计原则及计算分析作者:阮强科来源:《建筑工程技术与设计》2014年第31期【摘要】拱桥是我国城市桥梁上使用很广的一种桥型。
拱桥和梁桥的区别不仅在于外形,更重要的在于受力性能方面的不同。
在自重和竖向活荷载作用下,梁在支撑处将仅受到竖向反力作用,而拱桥在竖向荷载作用下,支撑处将同时承受水平和竖向反力。
拱承受的弯矩将比同跨径的梁桥小很多,拱圈主要承受轴向压力。
这样拱桥不仅可以充分利用钢材的抗拉性能,也可以充分发挥混凝土抗压性能好的特性。
【关键词】拱桥;拱肋;1、引言桥梁是市政工程建设中的重要构成部分,是城市路网建设的关键控制点,在当前城市交通迅速发展以及对城市桥梁景观要求越来越高的情况下,普通的梁桥已经不能满足城市桥梁发展的需要了。
拱桥作为景观和受力都比较好的一种桥型,在城市桥梁中得到了广泛的运用。
2、拱桥的设计原则2.1拱桥的组成和类型(1)拱桥的组成拱桥和其他桥梁一致,也是由上部结构和下部结构两大部分组成。
拱桥的主要承重构件是拱圈,拱圈在横桥向有整体式和分离式两种。
根据桥面系在拱桥上部结构立面上的位置,拱桥可以分为:上承式、中承式、下承式。
上承式拱桥的桥面在拱圈之上,桥面板和拱圈之间通过传力构件或填充物过度形成平顺的桥面;中承式的桥面板在拱圈立面的中部,通过横梁处的吊杆和立柱将荷载传递到拱肋;下承式拱桥的拱圈由分离拱肋组成,拱肋立面的底部均由吊杆悬吊在拱肋上。
(2)拱桥的类型拱桥的发展历史长,使用广泛,形式多样、构造各有差异,可以按照不同的方式将拱桥分类。
按照拱圈与桥面结构联接构造的方式,可以把拱桥分为简单体系拱桥和组合体系拱桥两大类。
简单体系拱桥按照不同的静力图式又可以分为:三饺拱、无饺拱和两饺拱;组合体系拱桥根据不同的组合方式及受力特点又可分为无推力的和有推力的外部静定和超静定的。
拱圈的横截面形式最常用的有以下几种:板拱、肋板拱、双曲拱、箱型拱等形式。
2.2 拱桥的计算过程分析(1)设计高程的确定拱桥设计高程的控制因素主要有以下四方面:桥面高程、跨中底面高程、起拱线高程、基础底面高程。