STC89C52RC单片机介绍
- 格式:doc
- 大小:58.00 KB
- 文档页数:5
STC89C52RC 单片机介绍STC89C52RC 单片机是宏晶科技推出的新一代高速/低功耗/超强抗干扰的单片机,指令代码完全兼容传统8051 单片机,12 时钟/机器周期和 6 时钟/机器周期可以任意选择。
主要特性如下:1. 增强型8051 单片机,6 时钟/机器周期和12 时钟/机器周期可以任意选择,指令代码完全兼容传统 8051.2. 工作电压:5.5V~3.3V<5V 单片机)/3.8V~2.0V<3V 单片机)3. 工作频率范围:0~40MHz,相当于普通 8051 的 0~80MHz,实际工作频率可达 48MHz4. 用户应用程序空间为 8K 字节5. 片上集成 512 字节 RAM6. 通用I/O 口<32 个)复位后为:,P1/P2/P3/P4 是准双向口/弱上拉,P0 口是漏极开路输出,作为总线扩展用时,不用加上拉电阻,作为I/O 口用时,需加上拉电阻。
7. ISP<在系统可编程)/IAP<在应用可编程),无需专用编程器,无需专用仿真器,可通过串口<RxD/P3.0,TxD/P3.1)直接下载用户程序,数秒即可完成一片8. 具有 EEPROM 功能9. 具有看门狗功能10. 共 3 个 16 位定时器/计数器。
即定时器 T0、T1、T211. 外部中断 4 路,下降沿中断或低电平触发电路,Power Down 模式可由外部中断低电平触发中断方式唤醒12. 通用异步串行口<UART),还可用定时器软件实现多个 UART13. 工作温度范围:-40~+85℃<工业级)/0~75℃<商业级)14. PDIP 封装STC89C52RC 单片机的工作模式掉电模式:典型功耗<0.1μA,可由外部中断唤醒,中断返回后,继续执行原程序空闲模式:典型功耗 2mA 典型功耗正常工作模式:典型功耗 4Ma~7mA 典型功耗掉电模式可由外部中断唤醒,适用于水表、气表等电池供电系统及便携设备STC89C52RC 引脚功能说明VCC<40 引脚):电源电压VSS<20 引脚):接地P0 端口<P0.0~P0.7 P0.7,39~32 引脚):P0 口是一个漏极开路的8 位双向I/O 口。
STC89C52单片机用户手册[键入作者姓名][选取日期]STC89C52RC单片机介绍STC89C52RC单片机是宏晶科技推出的新一代高速/低功耗/超强抗干扰的单片机,指令代码完全兼容传统8051单片机,12时钟/机器周期和6时钟/机器周期可以任意选择。
主要特性如下:1.增强型8051单片机,6时钟/机器周期和12时钟/机器周期可以任意选择,指令代码完全兼容传统8051.2.工作电压:5.5V~3.3V(5V单片机)/3.8V~2.0V(3V单片机)3.工作频率范围:0~40MHz,相当于普通8051的0~80MHz,实际工作频率可达48MHz4.用户应用程序空间为8K字节5.片上集成512字节RAM6.通用I/O口(32个),复位后为:P1/P2/P3/P4是准双向口/弱上拉,P0口是漏极开路输出,作为总线扩展用时,不用加上拉电阻,作为I/O口用时,需加上拉电阻。
7.ISP(在系统可编程)/IAP(在应用可编程),无需专用编程器,无需专用仿真器,可通过串口(RxD/P3.0,TxD/P3.1)直接下载用户程序,数秒即可完成一片8.具有EEPROM功能9.具有看门狗功能10.共3个16位定时器/计数器。
即定时器T0、T1、T211.外部中断4路,下降沿中断或低电平触发电路,Power Down模式可由外部中断低电平触发中断方式唤醒12.通用异步串行口(UART),还可用定时器软件实现多个UART13.工作温度范围:-40~+85℃(工业级)/0~75℃(商业级)14.PDIP封装STC89C52RC单片机的工作模式掉电模式:典型功耗<0.1μA,可由外部中断唤醒,中断返回后,继续执行原程序●空闲模式:典型功耗2mA●正常工作模式:典型功耗4Ma~7mA●掉电模式可由外部中断唤醒,适用于水表、气表等电池供电系统及便携设备STC89C52RC引脚图STC89C52RC引脚功能说明VCC(40引脚):电源电压VSS(20引脚):接地P0端口(P0.0~P0.7,39~32引脚):P0口是一个漏极开路的8位双向I/O 口。
STC89C52RC 单片机介绍STC89C52RC 单片机是宏晶科技推出的新一代高速/低功耗/超强抗干扰的单片机,指令代码完全兼容传统8051 单片机,12 时钟/机器周期和 6 时钟/机器周期可以任意选择。
主要特性如下:1. 增强型8051 单片机,6 时钟/机器周期和12 时钟/机器周期可以任意选择,指令代码完全兼容传统8051.2. 工作电压:5.5V〜3.3V (5V单片机)/3.8V〜2.0V (3V单片机)3. 工作频率范围:0〜40MHz,相当于普通8051的0〜80MHz,实际工作频率可达48MHz4. 用户应用程序空间为8K 字节5. 片上集成512 字节RAM6. 通用I/O 口(32 个)复位后为:,P1/P2/P3/P4 是准双向口/弱上拉,P0口是漏极开路输出,作为总线扩展用时,不用加上拉电阻,作为I/O 口用时,需加上拉电阻。
7. ISP (在系统可编程)/IAP (在应用可编程),无需专用编程器,无需专用仿真器,可通过串口(RxD/P3.0,TxD/P3.1 )直接下载用户程序,数秒即可完成一片8. 具有EEPROM 功能9. 具有看门狗功能10. 共3 个16 位定时器/计数器。
即定时器T0、T1、T211. 外部中断4 路,下降沿中断或低电平触发电路,Power Down 模式可由外部中断低电平触发中断方式唤醒12. 通用异步串行口(UART ),还可用定时器软件实现多个UART13. 工作温度范围:-40〜+85 C (工业级)/0〜75 C(商业级)14. PDIP 封装STC89C52RC 单片机的工作模式掉电模式:典型功耗<0.1卩可由外部中断唤醒,中断返回后,继续执行原程序空闲模式:典型功耗2mA 典型功耗正常工作模式:典型功耗4Ma〜7mA 典型功耗掉电模式可由外部中断唤醒,适用于水表、气表等电池供电系统及便携设备STC89C52RC 引脚功能说明VCC (40 引脚):电源电压VS S(20 引脚):接地P0端口(P0.0〜P0.7 P0.7, 39〜32引脚):P0 口是一个漏极开路的8位双向I/O 口。
STC89C52单片机用户手册[键入作者姓名][选取日期]STC89C52RC单片机介绍STC89C52RC单片机是宏晶科技推出的新一代高速/低功耗/超强抗干扰的单片机,指令代码完全兼容传统8051单片机,12时钟/机器周期和6时钟/机器周期可以任意选择。
主要特性如下:1.增强型8051单片机,6时钟/机器周期和12时钟/机器周期可以任意选择,指令代码完全兼容传统8051.2.工作电压:5.5V~3.3V(5V单片机)/3.8V~2.0V(3V单片机)3.工作频率范围:0~40MHz,相当于普通8051的0~80MHz,实际工作频率可达48MHz4.用户应用程序空间为8K字节5.片上集成512字节RAM6.通用I/O口(32个),复位后为:P1/P2/P3/P4是准双向口/弱上拉,P0口是漏极开路输出,作为总线扩展用时,不用加上拉电阻,作为I/O口用时,需加上拉电阻。
7.ISP(在系统可编程)/IAP(在应用可编程),无需专用编程器,无需专用仿真器,可通过串口(RxD/P3.0,TxD/P3.1)直接下载用户程序,数秒即可完成一片8.具有EEPROM功能9.具有看门狗功能10.共3个16位定时器/计数器。
即定时器T0、T1、T211.外部中断4路,下降沿中断或低电平触发电路,Power Down模式可由外部中断低电平触发中断方式唤醒12.通用异步串行口(UART),还可用定时器软件实现多个UART13.工作温度范围:-40~+85℃(工业级)/0~75℃(商业级)14.PDIP封装STC89C52RC单片机的工作模式掉电模式:典型功耗<0.1μA,可由外部中断唤醒,中断返回后,继续执行原程序●空闲模式:典型功耗2mA●正常工作模式:典型功耗4Ma~7mA●掉电模式可由外部中断唤醒,适用于水表、气表等电池供电系统及便携设备STC89C52RC引脚图STC89C52RC引脚功能说明VCC(40引脚):电源电压VSS(20引脚):接地P0端口(P0.0~P0.7,39~32引脚):P0口是一个漏极开路的8位双向I/O 口。
STC89C52单片机介绍:单片机是指一个集成在一块芯片上的完整计算机系统。
尽管他的大部分功能集成在一块小芯片上,但是它具有一个完整计算机所需要的大部分部件:CPU、内存、内部和外部总线系统,目前大部分还会具有外存。
同时集成诸如通讯接口、定时器,实时时钟等外围设备。
而现在最强大的单片机系统甚至可以将声音、图像、网络、复杂的输入输出系统集成在一块芯片上。
单片机也被称为微控制器(Microcontroler),是因为它最早被用在工业控制领域。
单片机由芯片内仅有CPU的专用处理器发展而来。
最早的设计理念是通过将大量外围设备和CPU集成在一个芯片中,使计算机系统更小,更容易集成进复杂的而对提及要求严格的控制设备当中。
INTEL的Z80是最早按照这种思想设计出的处理器,从此以后,单片机和专用处理器的发展便分道扬镳。
早期的单片机都是8位或4位的。
其中最成功的是INTEL的8031,因为简单可靠而性能不错获得了很大的好评。
此后在8031上发展出了MCS51系列单片机系统。
基于这一系统的单片机系统直到现在还在广泛使用。
随着工业控制领域要求的提高,开始出现了16位单片机,但因为性价比不理想并未得到很广泛的应用。
90年代后随着消费电子产品大发展,单片机技术得到了巨大的提高。
随着INTEL i960系列特别是后来的ARM系列的广泛应用,32位单片机迅速取代16位单片机的高端地位,并且进入主流市场。
而传统的8位单片机的性能也得到了飞速提高,处理能力比起80年代提高了数百倍。
目前,高端的32位单片机主频已经超过300MHz,性能直追90年代中期的专用处理器,而普通的型号出厂价格跌落至1美元,最高端的型号也只有10美元。
当代单片机系统已经不再只在裸机环境下开发和使用,大量专用的嵌入式操作系统被广泛应用在全系列的单片机上。
而在作为掌上电脑和手机核心处理的高端单片机甚至可以直接使用专用的Windows和Linux操作系统。
单片机比专用处理器更适合应用于嵌入式系统,因此它得到了最多的应用。
STC89C52RC 单片机介绍STC89C52RC 单片机是宏晶科技推出的新一代高速/低功耗/超强抗干扰的单片机,指令代码完全兼容传统8051 单片机,12 时钟/机器周期和 6 时钟/机器周期可以任意选择。
主要特性如下:1. 增强型8051 单片机,6 时钟/机器周期和12 时钟/机器周期可以任意选择,指令代码完全兼容传统8051.2. 工作电压:5.5V~3.3V〔5V 单片机〕/3.8V~2.0V〔3V 单片机〕3. 工作频率范围:0~40MHz,相当于普通8051 的0~80MHz,实际工作频率可达48MHz4. 用户应用程序空间为8K 字节5. 片上集成512 字节RAM6. 通用I/O 口〔32 个〕复位后为:,P1/P2/P3/P4 是准双向口/弱上拉,P0 口是漏极开路输出,作为总线扩展用时,不用加上拉电阻,作为I/O 口用时,需加上拉电阻。
7. ISP〔在系统可编程〕/IAP〔在应用可编程〕,无需专用编程器,无需专用仿真器,可通过串口〔RxD/P3.0,TxD/P3.1〕直接下载用户程序,数秒即可完成一片8. 具有EEPROM 功能9. 具有看门狗功能10. 共3 个16 位定时器/计数器。
即定时器T0、T1、T211. 外部中断4 路,下降沿中断或低电平触发电路,Power Down 模式可由外部中断低电平触发中断方式唤醒12. 通用异步串行口〔UART〕,还可用定时器软件实现多个UART13. 工作温度范围:-40~+85℃〔工业级〕/0~75℃〔商业级〕14. PDIP 封装STC89C52RC 单片机的工作模式μA,可由外部中断唤醒,中断返回后,继续执行原程序空闲模式:典型功耗2mA 典型功耗正常工作模式:典型功耗4Ma~7mA 典型功耗掉电模式可由外部中断唤醒,适用于水表、气表等电池供电系统及便携设备STC89C52RC 引脚功能说明VCC〔40 引脚〕:电源电压VSS〔20 引脚〕:接地P0 端口〔P0.0~P0.7 P0.7,39~32 引脚〕:P0 口是一个漏极开路的8 位双向I/O 口。
STC89C52单片机用户手册[键入作者姓名][选取日期]STC89C52RC单片机介绍STC89C52RC单片机是宏晶科技推出的新一代高速/低功耗/超强抗干扰的单片机,指令代码完全兼容传统8051单片机,12时钟/机器周期和6时钟/机器周期可以任意选择。
主要特性如下:1.增强型8051单片机,6时钟/机器周期和12时钟/机器周期可以任意选择,指令代码完全兼容传统8051.2.工作电压:5.5V~3.3V(5V单片机)/3.8V~2.0V(3V单片机)3.工作频率范围:0~40MHz,相当于普通8051的0~80MHz,实际工作频率可达48MHz4.用户应用程序空间为8K字节5.片上集成512字节RAM6.通用I/O口(32个),复位后为:P1/P2/P3/P4是准双向口/弱上拉,P0口是漏极开路输出,作为总线扩展用时,不用加上拉电阻,作为I/O口用时,需加上拉电阻。
7.ISP(在系统可编程)/IAP(在应用可编程),无需专用编程器,无需专用仿真器,可通过串口(RxD/P3.0,TxD/P3.1)直接下载用户程序,数秒即可完成一片8.具有EEPROM功能9.具有看门狗功能10.共3个16位定时器/计数器。
即定时器T0、T1、T211.外部中断4路,下降沿中断或低电平触发电路,Power Down模式可由外部中断低电平触发中断方式唤醒12.通用异步串行口(UART),还可用定时器软件实现多个UART13.工作温度范围:-40~+85℃(工业级)/0~75℃(商业级)14.PDIP封装STC89C52RC单片机的工作模式掉电模式:典型功耗<0.1μA,可由外部中断唤醒,中断返回后,继续执行原程序●空闲模式:典型功耗2mA●正常工作模式:典型功耗4Ma~7mA●掉电模式可由外部中断唤醒,适用于水表、气表等电池供电系统及便携设备STC89C52RC引脚图STC89C52RC引脚功能说明VCC(40引脚):电源电压VSS(20引脚):接地P0端口(P0.0~P0.7,39~32引脚):P0口是一个漏极开路的8位双向I/O 口。
STC89C52单片机用户手册[键入作者姓名][选取日期]STC89C52RC单片机介绍STC89C52RC单片机是宏晶科技推出的新一代高速/低功耗/超强抗干扰的单片机,指令代码完全兼容传统8051单片机,12时钟/机器周期和6时钟/机器周期可以任意选择。
主要特性如下:1.增强型8051单片机,6时钟/机器周期和12时钟/机器周期可以任意选择,指令代码完全兼容传统8051.2.工作电压:5.5V~3.3V(5V单片机)/3.8V~2.0V(3V单片机)3.工作频率范围:0~40MHz,相当于普通8051的0~80MHz,实际工作频率可达48MHz4.用户应用程序空间为8K字节5.片上集成512字节RAM6.通用I/O口(32个),复位后为:P1/P2/P3/P4是准双向口/弱上拉,P0口是漏极开路输出,作为总线扩展用时,不用加上拉电阻,作为I/O口用时,需加上拉电阻。
7.ISP(在系统可编程)/IAP(在应用可编程),无需专用编程器,无需专用仿真器,可通过串口(RxD/P3.0,TxD/P3.1)直接下载用户程序,数秒即可完成一片8.具有EEPROM功能9.具有看门狗功能10.共3个16位定时器/计数器。
即定时器T0、T1、T211.外部中断4路,下降沿中断或低电平触发电路,Power Down模式可由外部中断低电平触发中断方式唤醒12.通用异步串行口(UART),还可用定时器软件实现多个UART13.工作温度范围:-40~+85℃(工业级)/0~75℃(商业级)14.PDIP封装STC89C52RC单片机的工作模式掉电模式:典型功耗<0.1μA,可由外部中断唤醒,中断返回后,继续执行原程序●空闲模式:典型功耗2mA●正常工作模式:典型功耗4Ma~7mA●掉电模式可由外部中断唤醒,适用于水表、气表等电池供电系统及便携设备STC89C52RC引脚图STC89C52RC引脚功能说明VCC(40引脚):电源电压VSS(20引脚):接地P0端口(P0.0~P0.7,39~32引脚):P0口是一个漏极开路的8位双向I/O 口。
STC89C52RC单片机介绍STC89C52RC单片机是宏晶科技推出的新一代高速/低功耗/超强抗干扰的单片机,指令代码完全兼容传统8051单片机,12时钟/机器周期和6时钟/机器周期可以任意选择。
主要特性如下:1. 增强型8051单片机,6时钟/机器周期和12时钟/机器周期可以任意选择,指令代码完全兼容传统8051.2. 工作电压:5.5V~3.3V(5V单片机)/3.8V~2.0V(3V单片机)3. 工作频率范围:0~40MHz,相当于普通8051的0~80MHz,实际工作频率可达48M Hz4. 用户应用程序空间为8K字节5. 片上集成512字节RA M6. 通用I/O口(32个),复位后为:P1/P2/P3/P4是准双向口/弱上拉,P0口是漏极开路输出,作为总线扩展用时,不用加上拉电阻,作为I/O口用时,需加上拉电阻。
7. ISP(在系统可编程)/IAP(在应用可编程),无需专用编程器,无需专用仿真器,可通过串口(R xD/P3.0,TxD/P3.1)直接下载用户程序,数秒即可完成一片8. 具有EEPR OM功能9. 具有看门狗功能10. 共3个16位定时器/计数器。
即定时器T0、T1、T211. 外部中断4路,下降沿中断或低电平触发电路,PowerDown模式可由外部中断低电平触发中断方式唤醒12. 通用异步串行口(UART),还可用定时器软件实现多个UART13. 工作温度范围:-40~+85℃(工业级)/0~75℃(商业级)14. PDIP封装STC89C52RC单片机的工作模式掉电模式:典型功耗<0.1μA,可由外部中断唤醒,中断返回后,继续执行原程序● 空闲模式:典型功耗2m A● 正常工作模式:典型功耗4M a~7mA● 掉电模式可由外部中断唤醒,适用于水表、气表等电池供电系统及便携设备STC89C52RC引脚图STC89C52RC引脚功能说明VCC(40引脚):电源电压VSS(20引脚):接地P0端口(P0.0~P0.7,39~32引脚):P0口是一个漏极开路的8位双向I/O 口。
STC89C52RC 单片机介绍STC89C52RC 单片机是宏晶科技推出的新一代高速/低功耗/超强抗干扰的单片机,指令代码完全兼容传统8051 单片机,12 时钟/机器周期和 6 时钟/机器周期可以任意选择。
主要特性如下:1. 增强型8051 单片机,6 时钟/机器周期和12 时钟/机器周期可以任意选择,指令代码完全兼容传统8051.2. 工作电压:5.5V~3.3V(5V 单片机)/3.8V~2.0V(3V 单片机)3. 工作频率范围:0~40MHz,相当于普通8051 的0~80MHz,实际工作频率可达48MHz4. 用户应用程序空间为8K 字节5. 片上集成512 字节RAM6. 通用I/O 口(32 个)复位后为:,P1/P2/P3/P4 是准双向口/弱上拉,P0 口是漏极开路输出,作为总线扩展用时,不用加上拉电阻,作为I/O 口用时,需加上拉电阻。
7. ISP(在系统可编程)/IAP(在应用可编程),无需专用编程器,无需专用仿真器,可通过串口(RxD/P3.0,TxD/P3.1)直接下载用户程序,数秒即可完成一片8. 具有EEPROM 功能9. 具有看门狗功能10. 共3 个16 位定时器/计数器。
即定时器T0、T1、T211. 外部中断4 路,下降沿中断或低电平触发电路,Power Down 模式可由外部中断低电平触发中断方式唤醒12. 通用异步串行口(UART),还可用定时器软件实现多个UART13. 工作温度范围:-40~+85℃(工业级)/0~75℃(商业级)14. PDIP 封装STC89C52RC 单片机的工作模式掉电模式:典型功耗<0.1μA,可由外部中断唤醒,中断返回后,继续执行原程序空闲模式:典型功耗2mA 典型功耗正常工作模式:典型功耗4Ma~7mA 典型功耗掉电模式可由外部中断唤醒,适用于水表、气表等电池供电系统及便携设备STC89C52RC 引脚功能说明VCC(40 引脚):电源电压VS S(20 引脚):接地P0 端口(P0.0~P0.7 P0.7,39~32 引脚):P0 口是一个漏极开路的8 位双向I/O 口。
STC89C52RC单片机介绍STC89C52RC单片机是宏晶科技推出的新一代高速/低功耗/超强抗干扰的单片机,指令代码完全兼容传统8051单片机,12时钟/机器周期和6时钟/机器周期可以任意选择。
主要特性如下:1.增强型8051单片机,6时钟/机器周期和12时钟/机器周期可以任意选择,指令代码完全兼容传统8051。
2.工作电压:5。
5V~3.3V(5V单片机)/3。
8V~2。
0V(3V单片机)3.工作频率范围:0~40MHz,相当于普通8051的0~80MHz,实际工作频率可达48MHz4.用户应用程序空间为8K字节5.片上集成512字节RAM6.通用I/O口(32个),复位后为:P1/P2/P3/P4是准双向口/弱上拉,P0口是漏极开路输出,作为总线扩展用时,不用加上拉电阻,作为I/O口用时,需加上拉电阻。
7.ISP(在系统可编程)/IAP(在应用可编程),无需专用编程器,无需专用仿真器,可通过串口(RxD/P3。
0,TxD/P3.1)直接下载用户程序,数秒即可完成一片8.具有EEPROM功能9.具有看门狗功能10.共3个16位定时器/计数器。
即定时器T0、T1、T211.外部中断4路,下降沿中断或低电平触发电路,Power Down模式可由外部中断低电平触发中断方式唤醒12.通用异步串行口(UART),还可用定时器软件实现多个UART13.工作温度范围:-40~+85℃(工业级)/0~75℃(商业级)14.PDIP封装STC89C52RC单片机的工作模式掉电模式:典型功耗〈0.1μA,可由外部中断唤醒,中断返回后,继续执行原程序●空闲模式:典型功耗2mA●正常工作模式:典型功耗4Ma~7mA●掉电模式可由外部中断唤醒,适用于水表、气表等电池供电系统及便携设备STC89C52RC引脚图STC89C52RC引脚功能说明VCC(40引脚):电源电压VSS(20引脚):接地P0端口(P0。
0~P0。
stc89c52单片机技术资料STC89C52RC单片机是一款由XXX推出的新一代高速、低功耗、超强抗干扰单片机。
该单片机的指令代码完全兼容传统的8051单片机,同时12时钟/机器周期和6时钟/机器周期可以任意选择。
主要特性包括:增强型8051单片机,指令代码完全兼容传统8051,6时钟/机器周期和12时钟/机器周期可以任意选择。
工作电压范围为5.5V~3.3V(5V单片机)/3.8V~2.0V(3V单片机),工作频率范围为~40MHz,实际工作频率可达48MHz。
用户应用程序空间为8K字节,片上集成512字节RAM,通用I/O口有32个。
具有ISP(在系统可编程)/IAP(在应用可编程)功能,无需专用编程器和仿真器,可通过串口直接下载用户程序。
具有EEPROM功能和看门狗功能,共3个16位定时器/计数器,外部中断4路。
通用异步串行口(UART),还可用定时器软件实现多个UART。
工作温度范围为-40~+85℃(工业级)/0~75℃(商业级),PDIP封装。
STC89C52RC单片机的工作模式包括掉电模式、空闲模式和正常工作模式。
其中,掉电模式的典型功耗小于0.1μA,可由外部中断唤醒,中断返回后继续执行原程序。
空闲模式的典型功耗为2mA,正常工作模式的典型功耗为4Ma~7mA。
掉电模式适用于水表、气表等电池供电系统和便携设备。
STC89C52RC单片机引脚图如下所示,其中VCC为电源电压,VSS为接地,P0端口为一个漏极开路的8位双向I/O 口,可作为输出端口和复用总线。
在Flash ROM编程时,P0端口接收指令字节。
除了定时器/计数器和定时器/计数器1,STC89C52RC还新增了定时器/计数器2.定时器/计数器2的控制和状态位位于T2CON表格中。
定时器2是一个16位定时/计数器,可以通过特殊功能寄存器T2CON中的C/T2位设置为定时器或计数器。
定时器2有三种操作模式:捕获、自动重新装载(递增或递减计数)和波特率发生器,这三种模式由T2CON中的位进行选择。
stc89c52rc单片机结构STC89C52RC单片机是一种高性能、低功耗的8位单片机,它是由STC公司推出的一款单片机。
其特点是有ISP(In-System Programming)在线编程功能,可以不用拆下芯片,就能使用ISP编程器进行在线编程,提高了单片机的使用效率。
下面就分步骤来阐述STC89C52RC单片机的结构。
第一步,CPU结构STC89C52RC单片机的CPU结构是基于哈佛结构的,其中包括AUC (程序地址计数器)、程序存储器ROM、数据存储器RAM、存储器控制器、总线控制器等部分。
其中AUC具有16位地址,可以寻址的最大空间是64K字节,程序存储器ROM和数据存储器RAM都可以扩展。
第二步,I/O口结构该单片机的I/O口结构包括32个外部I/O口和8个内部I/O口,其中外部I/O口可以连接外部LED、晶振、按键等外设,内部I/O口是可复用的,可以连接CMOS输出器等。
第三步,时钟和定时器的结构STC89C52RC单片机采用了12MHz的晶振,提供了三个定时器,其中Timer0和Timer1是16位定时器/计数器。
Timer2是8位的定时器/计数器,同时还有一个定时器0的16位增量计数器TMOD。
第四步,中断系统结构STC89C52RC单片机的中断系统结构采用了可编程中断控制器(PIC)。
理论最大的中断来源可以达到32个。
同时,该单片机还有5个中断优先级,可以分别分配不同的优先级,以便按照用户优先级来控制中断服务。
第五步,ISP编程结构该单片机的ISP编程结构采用了串行通讯口SI0,除了可以进行在线编程外,还可以通过ISP编程器实现单片机的测试和校验。
综上所述,STC89C52RC单片机结构包括CPU结构、I/O口结构、时钟和定时器的结构、中断系统结构和ISP编程结构。
其具有低功耗、高性能、编程效率高等特点,被广泛应用于计算机辅助设计、智能控制、电子电路自动化等领域。
stc89c52rcSTC89C52RC: 全面了解脉冲宽度调制控制器摘要:STC89C52RC是一款功能强大的单片机,特别适用于脉冲宽度调制(PWM)控制应用。
本文将对STC89C52RC的特性、应用领域以及其优势进行详细介绍。
第一部分:概述1.1 什么是STC89C52RC?STC89C52RC是一款高性能的8051内核单片机,由中国的ST公司生产。
它采用了先进的CMOS工艺,并配备了强大的功能和性能。
1.2 STC89C52RC的主要特性STC89C52RC具有以下主要特性:- 高性能的8051内核:具有快速的执行速度和高效的指令集。
- 大容量存储器:内置8KB的Flash程序存储器和可扩展的RAM。
- 强大的外设功能:包括多个通用IO口、定时器/计数器、串口等。
- PWM技术支持:内置多个PWM输出通道,可以轻松实现对电机、LED灯等的精确控制。
- 丰富的中断支持:支持多种中断源,可以快速响应外部事件。
- 低功耗设计:采用了多种省电技术,延长了电池寿命,适用于便携式设备应用。
第二部分:应用领域2.1 控制系统与自动化STC89C52RC的强大功能和丰富的外设支持使其成为控制系统和自动化领域的理想选择。
它可以用于工业自动化、家庭自动化、机器人等领域,实现对各种设备和系统的精确控制。
2.2 电机控制电机控制是STC89C52RC的一个重要应用领域。
它的PWM功能可以实现对电机的精确控制,包括速度调节、方向控制等。
在工业设备、家用电器、机器人等领域中,STC89C52RC广泛应用于电机驱动和控制。
2.3 LED控制STC89C52RC具有多个PWM输出通道,可以轻松控制LED的亮度。
在照明、显示屏幕、彩灯等应用中,STC89C52RC可以实现灵活多样的LED控制效果。
2.4 智能家居和物联网随着智能家居和物联网的快速发展,STC89C52RC在这些领域中发挥着重要作用。
它可以实现对智能家居设备的控制和调度,以及与其他设备的互联互通。
STC89C52RC 单片机介绍STC89C52RC 单片机是宏晶科技推出的新一代高速/低功耗/超强抗干扰的单片机,指令代码完全兼容传统8051 单片机,12 时钟/机器周期和 6 时钟/机器周期可以任意选择。
主要特性如下:1. 增强型8051 单片机,6 时钟/机器周期和12 时钟/机器周期可以任意选择,指令代码完全兼容传统8051.2. 工作电压:5.5V~3.3V〔5V 单片机〕/3.8V~2.0V〔3V 单片机〕3. 工作频率范围:0~40MHz,相当于普通8051 的0~80MHz,实际工作频率可达48MHz4. 用户应用程序空间为8K 字节5. 片上集成512 字节RAM6. 通用I/O 口〔32 个〕复位后为:,P1/P2/P3/P4 是准双向口/弱上拉,P0 口是漏极开路输出,作为总线扩展用时,不用加上拉电阻,作为I/O 口用时,需加上拉电阻。
7. ISP〔在系统可编程〕/IAP〔在应用可编程〕,无需专用编程器,无需专用仿真器,可通过串口〔RxD/P3.0,TxD/P3.1〕直接下载用户程序,数秒即可完成一片8. 具有EEPROM 功能9. 具有看门狗功能10. 共3 个16 位定时器/计数器。
即定时器T0、T1、T211. 外部中断4 路,下降沿中断或低电平触发电路,Power Down 模式可由外部中断低电平触发中断方式唤醒12. 通用异步串行口〔UART〕,还可用定时器软件实现多个UART13. 工作温度范围:-40~+85℃〔工业级〕/0~75℃〔商业级〕14. PDIP 封装STC89C52RC 单片机的工作模式μA,可由外部中断唤醒,中断返回后,继续执行原程序空闲模式:典型功耗2mA 典型功耗正常工作模式:典型功耗4Ma~7mA 典型功耗掉电模式可由外部中断唤醒,适用于水表、气表等电池供电系统及便携设备STC89C52RC 引脚功能说明VCC〔40 引脚〕:电源电压VSS〔20 引脚〕:接地P0 端口〔P0.0~P0.7 P0.7,39~32 引脚〕:P0 口是一个漏极开路的8 位双向I/O 口。
STC89C52RC单片机介绍STC89C52RC单片机是宏晶科技推出的新一代高速/低功耗/超强抗干扰的单片机,指令代码完全兼容传统8051单片机,12时钟/机器周期和6时钟/机器周期可以任意选择。
主要特性如下:1. 增强型8051单片机,6时钟/机器周期和12时钟/机器周期可以任意选择,指令代码完全兼容传统8051.2. 工作电压:5.5V~3.3V(5V单片机)/3.8V~2.0V(3V单片机) 3. 工作频率范围:0~40MHz,相当于普通8051的0~80MHz,实际工作频率可达48MHz4. 用户应用程序空间为8K字节5. 片上集成512字节RAM6. 通用I/O口(32个),复位后为:P1/P2/P3/P4是准双向口/弱上拉,P0口是漏极开路输出,作为总线扩展用时,不用加上拉电阻,作为I/O口用时,需加上拉电阻。
7. ISP(在系统可编程)/IAP(在应用可编程),无需专用编程器,无需专用仿真器,可通过串口(RxD/P3.0,TxD/P3.1)直接下载用户程序,数秒即可完成一片 8. 具有EEPROM功能 9. 具有看门狗功能10. 共3个16位定时器/计数器。
即定时器T0、T1、T211. 外部中断4路,下降沿中断或低电平触发电路,Power Down模式可由外部中断低电平触发中断方式唤醒12. 通用异步串行口(UART),还可用定时器软件实现多个UART 13. 工作温度范围:-40~+85℃(工业级)/0~75℃(商业级) 14. PDIP封装STC89C52RC单片机的工作模式掉电模式:典型功耗<0.1μA,可由外部中断唤醒,中断返回后,继续执行原程序空闲模式:典型功耗2mA正常工作模式:典型功耗4Ma~7mA掉电模式可由外部中断唤醒,适用于水表、气表等电池供电系统及便携设备STC89C52RC引脚图STC89C52RC引脚功能说明VCC(40引脚):电源电压 VSS(20引脚):接地P0端口(P0.0~P0.7,39~32引脚):P0口是一个漏极开路的8位双向I/O口。
STC89C52RC单片机介绍
STC89C52RC单片机是宏晶科技推出的新一代高速/低功耗/超强抗干扰的单片机,指令代码完全兼容传统8051单片机,12时钟/机器周期和6时钟/机器周期可以任意选择。
主要特性如下:
1. 增强型8051单片机,6时钟/机器周期和12时钟/机器周期可以任意
选择,指令代码完全兼容传统8051.
2. 工作电压:5.5V~
3.3V(5V单片机)/3.8V~2.0V(3V单片机)
3. 工作频率范围:0~40MHz,相当于普通8051的0~80MHz,实际工作
频率可达48MHz
4. 用户应用程序空间为8K字节
5. 片上集成512字节RAM
6. 通用I/O口(32个),复位后为:P1/P2/P3/P4是准双向口/弱上拉,
P0口是漏极开路输出,作为总线扩展用时,不用加上拉电阻,作为
I/O口用时,需加上拉电阻。
7. ISP(在系统可编程)/IAP(在应用可编程),无需专用编程器,无
需专用仿真器,可通过串口(RxD/P3.0,TxD/P3.1)直接下载用户程
序,数秒即可完成一片
8. 具有EEPROM功能
9. 具有看门狗功能
10. 共3个16位定时器/计数器。
即定时器T0、T1、T2
11. 外部中断4路,下降沿中断或低电平触发电路,Power Down模式可
由外部中断低电平触发中断方式唤醒
12. 通用异步串行口(UART),还可用定时器软件实现多个UART
13. 工作温度范围:-40~+85℃(工业级)/0~75℃(商业级)
14. PDIP封装
STC89C52RC单片机的工作模式
掉电模式:典型功耗<0.1μA,可由外部中断唤醒,中断返回后,继续执行原程序
空闲模式:典型功耗2mA
正常工作模式:典型功耗4Ma~7mA
掉电模式可由外部中断唤醒,适用于水表、气表等电池供电系统及便携设备
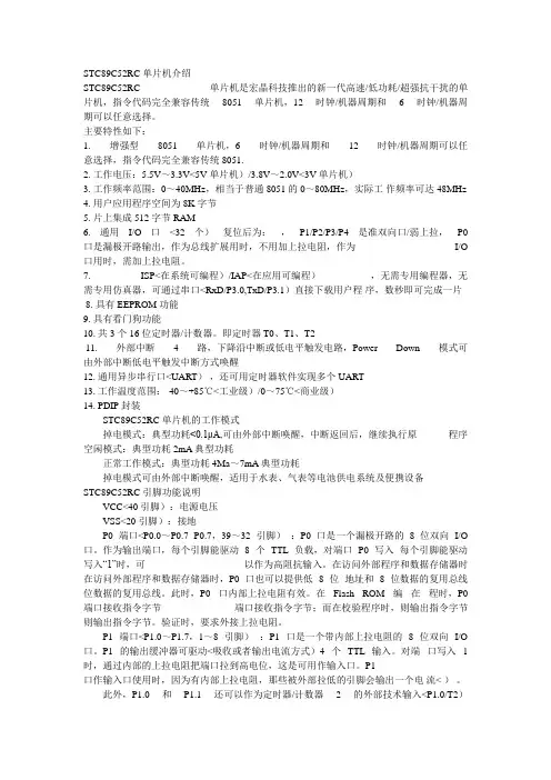
STC89C52RC引脚图
STC89C52RC引脚功能说明
VCC(40引脚):电源电压
VSS(20引脚):接地
P0端口(P0.0~P0.7,39~32引脚):P0口是一个漏极开路的8位双向I/O 口。
作为输出端口,每个引脚能驱动8个TTL负载,对端口P0写入“1”时,可以作为高阻抗输入。
在访问外部程序和数据存储器时,P0口也可以提供低8位地址和8位数据的复用总线。
此时,P0口内部上拉电阻有效。
在Flash ROM编
程时,P0端口接收指令字节;而在校验程序时,则输出指令字节。
验证时,要求外接上拉电阻。
P1端口(P1.0~P1.7,1~8引脚):P1口是一个带内部上拉电阻的8位双向I/O口。
P1的输出缓冲器可驱动(吸收或者输出电流方式)4个TTL输入。
对端口写入1时,通过内部的上拉电阻把端口拉到高电位,这是可用作输入口。
P1口作输入口使用时,因为有内部上拉电阻,那些被外部拉低的引脚会输出一个电流()。
此外,P1.0和P1.1还可以作为定时器/计数器2的外部技术输入(P1.0/T2)和定时器/计数器2的触发输入(P1.1/T2EX),具体参见下表:
在对Flash ROM编程和程序校验时,P1接收低8位地址。
表XX P1.0和P1.1引脚复用功能
P2端口(P2.0~P2.7,21~28引脚):P2口是一个带内部上拉电阻的8位双向I/O端口。
P2的输出缓冲器可以驱动(吸收或输出电流方式)4个TTL输入。
对端口写入1时,通过内部的上拉电阻把端口拉到高电平,这时可用作输入口。
P2作为输入口使用时,因为有内部的上拉电阻,那些被外部信号拉低的引脚会输出一个电流()。
在访问外部程序存储器和16位地址的外部数据存储器(如执行“MOVX @DPTR”指令)时,P2送出高8位地址。
在访问8位地址的外部数据存储器(如执行“MOVX @R1”指令)时,P2口引脚上的内容(就是专用寄存器(SFR)区中的P2寄存器的内容),在整个访问期间不会改变。
在对Flash ROM编程和程序校验期间,P2也接收高位地址和一些控制信号。
P3端口(P3.0~P3.7,10~17引脚):P3是一个带内部上拉电阻的8位双向I/O端口。
P3的输出缓冲器可驱动(吸收或输出电流方式)4个TTL输入。
对端口写入1时,通过内部的上拉电阻把端口拉到高电位,这时可用作输入口。
P3做输入口使用时,因为有内部的上拉电阻,那些被外部信号拉低的引脚会输入一个电流()。
在对Flash ROM编程或程序校验时,P3还接收一些控制信号。
P3口除作为一般I/O口外,还有其他一些复用功能,如下表所示:
P3口引脚复用功能
RST(9引脚):复位输入。
当输入连续两个机器周期以上高电平时为有效,用来完成单片机单片机的复位初始化操作。
看门狗计时完成后,RST引脚输出96个晶振周期的高电平。
特殊寄存器AUXR(地址8EH)上的DISRTO位可以使此功能无效。
DISRTO默认状态下,复位高电平有效。
ALE/(30引脚):地址锁存控制信号(ALE)是访问外部程序存储器时,锁存低8位地址的输出脉冲。
在Flash编程时,此引脚()也用作编程输入脉冲。
在一般情况下,ALE以晶振六分之一的固定频率输出脉冲,可用来作为外部定时器或时钟使用。
然而,特别强调,在每次访问外部数据存储器时,ALE脉冲将会跳过。
如果需要,通过将地址位8EH的SFR的第0位置“1”,ALE操作将无效。
这一位置“1”,ALE仅在执行MOVX或MOV指令时有效。
否则,ALE将被微弱拉高。
这个ALE使能标志位(地址位8EH的SFR的第0位)的设置对微控制器处于外部执行模式下无效。
(29引脚):外部程序存储器选通信号()是外部程序存储器选通信号。
当AT89C51RC从外部程序存储器执行外部代码时,在每个机器周期被激活两次,而访问外部数据存储器时,将不被激活。
/VPP(31引脚):访问外部程序存储器控制信号。
为使能从0000H到FFFFH 的外部程序存储器读取指令,必须接GND。
注意加密方式1时,将内部锁定位RESET。
为了执行内部程序指令,应该接VCC。
在Flash编程期间,也接收12伏VPP电压。
XTAL1(19引脚):振荡器反相放大器和内部时钟发生电路的输入端。
XTAL2(18引脚):振荡器反相放大器的输入端。