150M3浓硫酸卧式储罐资料
- 格式:doc
- 大小:888.50 KB
- 文档页数:27
浓硫酸储罐的储存要求
浓硫酸的浓度很高,因为氧化性强,还具有很强的腐蚀性,会导致人体灼伤和皮肉碳化,伤害非常巨大。
由于浓硫酸的强腐蚀性,所以在危险品名录中浓硫酸属于第八类腐蚀品。
这种具有强腐蚀性的液体在运输和储存过程中都具有很大的危险性,必须要按照相关规范进行操作。
那么浓硫酸储罐的储存要求到底是怎样一个情况呢?
浓硫酸的储存条件有哪些?浓硫酸指质量分数大于或等于70%的硫酸溶液。
浓硫酸在浓度高时具有强氧化性,这是它与稀硫酸最大的区别之一。
同时它还具有脱水性,强腐蚀性,难挥发性,酸性,吸水性等。
浓硫酸需盛装在钢制卧式罐内,设在地面下,相邻储罐为甲醛罐、液碱罐。
各个罐体需要隔开,并且需要对罐进行防腐蚀,泄露检测。
另外还要在周围配备专用保护器材。
同时要有应急处理预案才行。
可以参照化工部颁发的‘危险品的存储管理办法’等来做。
注意事项:稀释和配制浓硫酸时必须在耐酸容器内进行,将浓硫酸缓缓倒入蒸馏水中,并用耐酸棒均匀搅动使之降温散热,并且瓶
口不能对着自己面部,加入过程中如发现温度过高应等降温冷却后再继续稀释,严禁向硫酸中倒水,以免硫酸飞溅伤人。
更多腐蚀性物品知识,尽在。
为了感谢广大读者对我们的信任与支持,我们还继续给大家带来更加详细的生活安全知识,请大家继续关注。
卧式储罐WG-50使用说明书制作单位:----------------------------------生产基地:---------------------------------------公司电话:----------------------------公司传真:---------------------------邮编:------------------编制日期:------------------HCG系列目录一、产品介绍————————————————————3二、产品特点————————————————————3三、设备技术参数——————————————————3四、使用说明及注意事项———————————————3五、设备的维护与保养————————————————3六、售后服务承诺——————————————————4七、合格证—————————————————————4八、随机附件表———————————————————5一、产品介绍:本设备可用于食品、乳品、饮料、酒类、中药、化工行业的液体物料的贮存或运输,可以耐部分有机溶剂的腐蚀。
确保无污染,具有效率高,操作方便等优点。
罐顶部配备了物料接口、清洗口、人孔、呼吸阀接口、液位计接口,罐下部配置了突面出料口,外形美观等优点。
材料采用优质不锈钢并进行内镜面抛光至Ra0.45μm、外表面亚光处理。
二、产品特点:①溶剂贮罐,广泛的应用于食(乳)品、饮料、制药等行业的液体物料贮存或运输。
②具有耐腐、防腐、使用寿命长、硬度高、运输安全,质量有保障。
③罐内配备自动旋转清洗球,确保清洗彻底。
④另外还配置了人孔,以保养维修的方便。
⑤本设备确保无污染、效率高、操作方便等三、设备技术参数:四、使用说明及注意事项:1.本系列容器按《钢制焊接容器技术条件》进行制造、试压和验收。
2.贮罐在安装、移位时要尽量使用吊机并注意安全。
3.贮罐在储存化学物品时,应对存储物品作明显标示。
1 材料及结构的选择与论证1.1材料选择与论证主体材料制定为LF4,LF4是防锈铝的一种,新牌号为5083。
这种合金的强度高,特别是具有抗疲劳强度:塑性与耐腐蚀性高,不能热处理强化,,在半冷作硬化时塑性尚好,冷作硬化时塑性低,耐腐蚀好,焊接性良好,可切削性能不良,可抛光。
用途主要用于要求高的可塑性和良好的焊接性,在液体或气体介质中工作的低载荷零件。
5083铝板常用于船舶、舰艇、车辆用材、汽车和飞机板焊接件、需严格防火的压力容器、致冷装置、电视塔、钻探设备、交通运输设备、导弹元件、装甲等。
根据《容规》第18条,铝和铝合金用于压力容器受压元件应符合下列要求:(1)设计压力不应大于8MPa,设计温度为-269~200℃;(2)设计温度大于75℃时,一般不选用含镁量大于等于3%的铝合金给定的工作压力为0.8MPa,给定的工作温度为50℃,且设计温度不大于75℃,且工业纯铝对浓硝酸有很好的耐腐蚀性。
综上所述,用LF4做主体材料可以满足给定工作条件的要求。
1.2 结构选择与论证1.2.1封头的选择从受力与制造方面分析来看,球形封头是最理想的结构形式。
但缺点是深度大,冲压较为困难;椭圆封头浓度比半球形封头小得多,易于冲压成型,是目前中低压容器中应用较多的封头之一。
平板封头因直径各厚度都较大,加工与焊接方面都要遇到不少困难。
从钢材耗用量来年:球形封头用材最少,比椭圆开封头节约,平板封头用材最多。
因此,从强度、结构和制造等多方面综合考虑,选择采用椭圆形封头。
1.2.2人孔的选择压力容器人孔是为了检查设备的内部空间以及安装和拆卸设备的内部构件。
人孔主要由筒节、法兰、盖板和手柄组成。
一般人孔有两个手柄。
选用时应综合考虑公称压力、公称直径(人、手孔的公称压力与法兰的公称压力概念类似。
公称直径则指其简节的公称直径)、工作温度以及人、手孔的结构和材料等诸方面的因素。
人孔的类型很多,选择使用上有较大的灵活性。
通常可以根据操作需要,在这考虑到人孔盖直径较大较重,故选用碳钢水平吊盖人孔,人孔筒节轴线垂直安装。
硫酸储罐设计规范
硫酸储罐设计是一个十分重要的环节,合理的设计规范能够确保硫酸储罐的安全可靠运行。
以下是关于硫酸储罐设计规范的一些基本要求:
1. 硬质材料:硫酸具有很强的腐蚀性,储罐的主体应该采用耐腐蚀性强的材料,如碳钢、不锈钢等。
2. 安全阀:硫酸会在一定温度下生成大量的蒸汽,为了防止储罐因压力过高而爆炸,必须安装安全阀来排放过高的蒸汽压力。
3. 泄漏检测装置:由于硫酸具有强烈的刺激性气味和腐蚀性,所以要安装泄漏检测装置,及时发现并处理泄漏情况,防止危害人身安全和环境。
4. 罐内压力控制:通过控制罐内压力,避免硫酸蒸汽的产生和积聚,从而减少了储罐的凸胀,提高了储罐的安全性。
5. 防火设计:在硫酸储罐的设计中要考虑到防火问题,通过合理的隔热设计和防火涂料来防止储罐发生火灾。
6. 安全出口:硫酸储罐应设置安全出口以防止突发情况下的人员和设备撤离。
7. 泄漏和溢出处理:在硫酸储罐设计中,要合理安装泄漏和溢出处理装置,为泄漏和溢出提供合适的通风管道和处理机制,防止硫酸对环境的污染。
8. 耐腐蚀涂层:储罐内壁和外壁应采用耐腐蚀涂层,以提高储罐的使用寿命和安全性。
9. 确保安全间距:硫酸储罐的设计中要保证与其它设备和建筑物的安全间距,以防止事故发生时的火灾和爆炸波及到其它设备和人员。
10. 储罐维护:硫酸储罐需要定期进行检查和维护,以确保其结构的完整性和安全运行。
总之,硫酸储罐的设计规范旨在确保储罐的安全可靠运行,减少事故发生的概率,保护人员和环境的安全。
以上是一些基本的设计要求,具体的设计规范还需根据具体的工程项目和相关法律法规进行细化。
硫酸储罐设计范文硫酸储罐广泛应用于化工、冶金、制药、电力等领域,储存和运输硫酸。
硫酸是一种极具腐蚀性的化学物质,因此硫酸储罐的设计必须考虑到安全性、防腐性和环境保护等方面的因素。
以下是一种常见的硫酸储罐设计方案。
1.确定储罐容量硫酸的储存量通常根据使用需求来确定。
需要考虑的因素包括硫酸的产量、存储周期、供需变化等。
选择适当的储罐容量可以提高生产效率和供应链的灵活性。
2.材料选择由于硫酸的极强腐蚀性,硫酸储罐必须使用耐腐蚀材料。
常见的硫酸储罐材料包括碳钢、不锈钢和玻璃钢等。
在选择材料时,需要考虑硫酸的浓度、温度和压力等因素。
3.储罐结构硫酸储罐的结构设计应该符合国家和行业标准。
常见的硫酸储罐结构包括笔直式、圆顶式和圆底式等。
储罐的底部应该设计为圆底,以便将硫酸顺利排出。
另外,储罐应该具备良好的密封性,以防止硫酸泄漏。
4.防腐措施硫酸具有强腐蚀性,因此硫酸储罐需要进行防腐处理。
常见的防腐措施包括内衬防腐、外涂防腐和电泳防腐等。
内衬防腐通常使用橡胶、塑料、陶瓷等材料进行处理,以提高储罐的耐腐蚀性。
5.安全设备硫酸储罐应该配备相应的安全设备,以保障操作人员的安全。
常见的安全设备包括安全阀、溢流管、断电装置等。
安全阀可以在储罐内部压力超过安全范围时自动释放压力,防止储罐爆炸。
6.环境保护硫酸储罐的设计应该考虑环境保护因素。
储罐周围应该设置防污染设施,以防止硫酸泄漏对环境造成污染。
此外,在储罐内部应设置测量硫酸液位和浓度的传感器,以及泄漏监测装置等,及时发现和处理泄漏事件。
综上所述,硫酸储罐设计必须综合考虑硫酸的腐蚀性、存储需求、安全性和环境保护等因素。
正确选择材料、合理设计结构、配备安全设备和防腐措施,可以确保硫酸储罐的安全可靠运行,保障生产和环境的安全。
浓硫酸储罐设计规范篇一:浓硫酸储罐课程设计荆楚理工学院课程设计成果学院:__化工与药学院_____ 班级:13级过程装备与控制工程2班学生姓名: 黄超学号: 2013402020220设计地点(单位)__________化工实验楼A411 ___________ 设计题目:____ 32t浓硫酸储罐设计____________________完成日期:年月日指导教师评语: ________________________________________________________________________________________________________________________________________________________________________ ______________________________________________________________________ _ 成绩(五级记分制):______ __________ 教师签名:_________________________荆楚理工学院课程设计任务书1教研室主任: 指导教师:石腊梅2016年 11 月18日目录第一章第二章介质特性 ................................................................. ........................................ 3 设计参数的选择 ................................................................. ............................. 3 2.1 筒体材料的选择 ................................................................. ...................................... 3 2.2公称直径的确定 ................................................................. ....................................... 3 2.3设计压力 ................................................................. ................................................... 3 2.4设计温度 ................................................................. ................................................... 4 2.5焊接接头系数 ................................................................. . (4)第三章设备的结构设计 ................................................................. .. (5)3.1圆筒厚度的设2计 ................................................................. ....................................... 5 3.2封头的设计 ................................................................. .. (5)3.2.1封头厚度的设计 ................................................................. ........................... 5 3.2.2封头的结构尺寸 ................................................................. ........................... 6 3.3鞍座选型和结构设计 ................................................................. . (6)3.3.1鞍座选型 ................................................................. ....................................... 6 3.3.2鞍座位置的确定 ................................................................. ........................... 7 3.4卧式储罐的附件及其应用 ................................................................. .. (8)3.4.1接管和法兰 ................................................................. ................................... 9 3.4.2垫片的选用 ................................................................. ................................. 10 3.4.3螺栓(螺柱)的选3择 ................................................................. ................. 10 3.5人孔的选择 ................................................................. ............................................. 11 3.6液位计的选择 ................................................................. .. (11)第四章容器强度的校核 ................................................................. (11)4.1水压试验应力校核 ................................................................. ................................. 11 4.2.筒体轴向弯矩计算 ................................................................. .. (11)4.2.1圆筒中间截面上的轴向弯矩 ................................................................. ..... 12 4.2.2鞍座平面上的轴向弯矩 ................................................................. ............. 12 4.3筒体轴向应力计算及校核 ................................................................. ..................... 13 4.4.筒体和封头中的切向剪应力计算与校核 . (14)4.5.封头切向剪应力计4算 ................................................................. ............................ 14 4.6.筒体的周向应力计算与校核 ................................................................. ................ 14 4.7.鞍座应力计算与校核 ................................................................. . (16)4.7.1腹板水平分力及强度校核 ................................................................. ......... 16 4.8地震引起的地脚螺栓应力 ................................................................. (18)4.8.1倾覆力矩计算 ................................................................. ............................. 18 4.8.2由倾覆力矩引起的地脚螺栓拉应力 . (18)4.8.3由地震引起的地脚螺栓剪应力 (19)第五章开孔补强设计 ................................................................. (19)5.1人孔补强 ................................................................. . (19)5.1.1补强设计方法判5别 ................................................................. (19)5.1.2有效补强范围 ................................................................. .............................20 5.13有效补强面积 ................................................................. ...............................20 5.1.4补强面积 ................................................................. ................................ (21)1篇二:200M3浓硫酸卧式储罐毕业设计摘要本文介绍了压力容器分析设计与常规设计的不同、应力分类,厚壁圆筒体的应力分析和压力容器中对各类应力的限制,并通过实例讲述了在分析设计中,根据应力发生的原因,性质及对导致容器破坏所起的不同作用加以分类,分清主次,分别根据各类应力对容器强度影响的程度,采用不同的安全系数和不同的许用应力加以限制,达到设计合理,节省材料,以保证压力容器在各类应力作用下都能安全可靠地工作。
硫酸储罐尺寸标准
本标准规定了硫酸储罐的材质、容量、尺寸、高度、直径、壁厚、支承及附件等方面的要求。
本标准适用于储存硫酸的立式圆筒形固定顶储罐,以下简称储罐。
1. 储罐材质
储罐应采用耐腐蚀材料制造,如碳钢、不锈钢等。
对于特殊腐蚀环境,可采用其他特殊材料制造。
2. 储罐容量
储罐的容量可根据用户需求和实际使用情况确定,一般分为50m ³、100m³、200m³、500m³、1000m³等不同规格。
3. 储罐尺寸
储罐的尺寸包括高度、直径和壁厚。
3.1 储罐高度
储罐的高度应根据容量和设计要求确定,一般不超过12m。
对于大型储罐,可采用分段式设计。
3.2 储罐直径
储罐的直径应根据容量和设计要求确定,一般不大于4m。
对于大型储罐,可采用分段式设计。
3.3 储罐壁厚
储罐的壁厚应根据材质、容量和使用要求确定,一般不小于6mm。
对于大型储罐,壁厚可适当增加。
4. 储罐支承
储罐应设置支承结构,以承受储罐自重和物料重量。
支承结构应牢固可靠,并具有一定的防腐性能。
5. 储罐附件
储罐还应配备必要的附件,如进出料口、人孔、支腿、液位计等。
附件的设计和选材应与主体结构相匹配,并符合相关标准要求。
6. 其他要求
6.1 储罐应设置防雷、防静电等安全设施。
6.2 储罐应设置液位计、温度计等测量仪器。
6.3 储罐应配备相应的安全阀、压力表等安全附件。
圆柱液体体积m 328.59封头液体体积
m 30.94圆柱总体积m
3
28.59
单个封头总体
积
m
3
0.94液位高度
m 2.00封头半径m 1.00K
1.00液位高度m
2.00圆周率π/
3.14
液位高度
m
2.00
直径m 2.00封头弓高m 0.45圆柱长度m 9.10液体密度
T/m
3
1.84
液位高度
m
2.00液体重量T 56.071
液体体积m
3
30.473
直径 m 封头弓高 m 圆柱长度 m 液体密度 T/m 3直径 m 封头弓高 m 圆柱长度 m 液体密度 T/m 3直径 m 封头弓高 m 圆柱长度 m 液体密度 T/m 3
直径 m 封头弓高 m 圆柱长度 m 液体密度 T/m 3直径 m 封头弓高 m 圆柱长度 m
液体密度 T/m 3
大库
回用液库
1#~4#硫酸罐
5#硫酸罐
3~4#硫酸罐
盐酸罐
氢氟酸酸罐
卧式酸罐液体重量计算表
中间圆柱体部分的液体体积计算
椭圆封头部分的液体体积计算
备注:使用电子版计算时,蓝色单元格勿动,黄色单元格参照下表(卧式酸罐罐体尺寸表),绿色单元格根据实际液位
填写。
卧式酸罐罐体尺寸表。
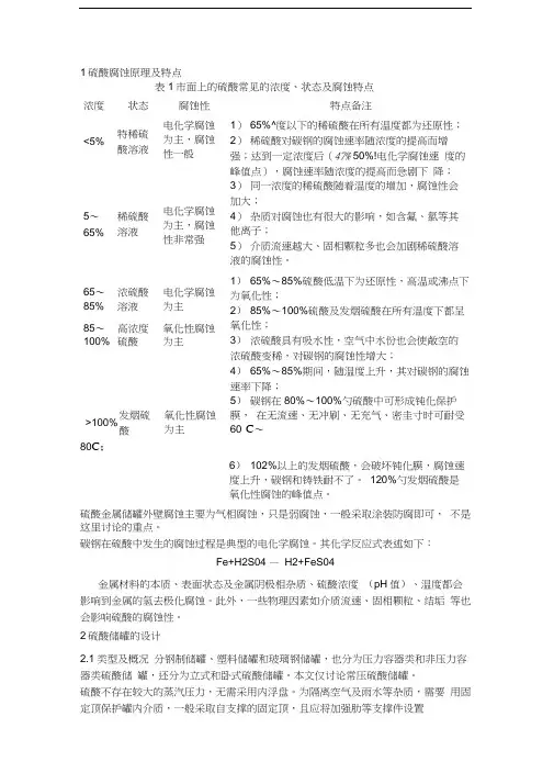
1硫酸腐蚀原理及特点表1市面上的硫酸常见的浓度、状态及腐蚀特点 特点备注1) 65%^度以下的稀硫酸在所有温度都为还原性;2) 稀硫酸对碳钢的腐蚀速率随浓度的提高而增 强;达到一定浓度后(47% 50%!电化学腐蚀速 度的峰值点),腐蚀速率随浓度的提高而急剧下 降; 3) 同一浓度的稀硫酸随着温度的增加,腐蚀性会 加大;4) 杂质对腐蚀也有很大的影响,如含氟、氯等其他离子; 5) 介质流速越大、固相颗粒多也会加剧稀硫酸溶 液的腐蚀性。
1) 65%〜85%硫酸低温下为还原性,高温或沸点下为氧化性; 2) 85%〜100%硫酸及发烟硫酸在所有温度下都呈 氧化性;3) 浓硫酸具有吸水性,空气中水份也会使敞空的 浓硫酸变稀,对碳钢的腐蚀性增大;4) 65%〜85%期间,随温度上升,其对碳钢的腐蚀 速率下降;5) 碳钢在80%〜100%勺硫酸中可形成钝化保护膜, 在无流速、无冲刷、无充气、密圭寸时可耐受60°C 〜 80C ;6) 102%以上的发烟硫酸,会破坏钝化膜,腐蚀速 度上升,碳钢和铸铁耐不了。
120%勺发烟硫酸是 氧化性腐蚀的峰值点。
硫酸金属储罐外壁腐蚀主要为气相腐蚀,只是弱腐蚀,一般采取涂装防腐即可, 不是这里讨论的重点。
碳钢在硫酸中发生的腐蚀过程是典型的电化学腐蚀。
其化学反应式表述如下:Fe+H2S04 — H2+FeS04金属材料的本质、表面状态及金属阴极相杂质、硫酸浓度 (pH 值)、温度都会 影响到金属的氢去极化腐蚀。
此外,一些物理因素如介质流速、固相颗粒、结垢 等也会影响硫酸的腐蚀性。
2硫酸储罐的设计2.1类型及概况 分钢制储罐、塑料储罐和玻璃钢储罐,也分为压力容器类和非压力容器类硫酸储 罐,还分为立式和卧式硫酸储罐。
本文仅讨论常压硫酸储罐。
硫酸不存在较大的蒸汽压力,无需采用内浮盘。
为隔离空气及雨水等杂质,需要 用固定顶保护罐内介质,一般采取自支撑的固定顶,且应将加强肋等支撑件设置浓度状态腐蚀性<5%特稀硫酸溶液电化学腐蚀 为主,腐蚀 性一般 5〜 65% 稀硫酸溶液电化学腐蚀 为主,腐蚀性非常强65〜 浓硫酸 电化学腐蚀 85% 溶液 为主 85〜 高浓度 氧化性腐蚀 100% 硫酸 为主>100%发烟硫 酸 氧化性腐蚀 为主在罐顶外壁,并保证在液位下的部件不存在裂纹等缺陷。
硫酸储罐设计方案硫酸储罐是一种常用于工业工艺中储存硫酸的设备。
根据硫酸的特性,设计硫酸储罐的方案应考虑以下几个方面:首先,硫酸储罐的材质选择非常重要。
由于硫酸对金属有很强的腐蚀作用,因此储罐一般采用高级别的不锈钢材质,如316L不锈钢或钛合金,以确保储罐的耐腐蚀性能。
此外,储罐的内部应进行特殊涂层处理,以增加储罐的耐酸性能。
其次,硫酸储罐的容量大小应根据实际需要进行合理设置。
一般而言,硫酸储罐的容量可根据生产工艺中每次用量、储存周期等因素来决定。
同时,为了安全起见,储罐容量一般会有一定的余量,以应对突发情况或维护工作需要。
第三,硫酸储罐的结构设计要考虑到安全性。
因为硫酸具有强酸性,需要避免其泄露或溢出对人员和环境的损害。
因此,储罐的主体结构应采用圆柱体设计,以提高储罐的强度和稳定性。
此外,储罐顶部应设有适当的防泄漏装置和安全阀门,以防止压力过高或异常情况下的泄漏。
第四,硫酸储罐的运输和操作应便利。
储罐可根据需要设置适当的进出口口径和连接方式,以方便硫酸的装填、卸载和运输。
同时,储罐的操作应便于监测和控制硫酸的储存状态,例如可设有液位、压力和温度等传感器,并与控制系统连接,以实现自动化控制和安全监测。
最后,硫酸储罐的周边配套设施也是需要考虑的。
例如,储罐周围应设置安全围栏和警示标识,以提醒人员注意安全。
此外,储罐附近应有灭火器、洗眼器等急救设施,以应对可能发生的意外事故。
综上所述,硫酸储罐的设计方案应考虑材质选择、容量大小、结构安全性、运输和操作便利性,以及周边配套设施等因素。
只有综合考虑这些方面,才能设计出安全可靠的硫酸储罐。
硫酸不存在较大的蒸汽压力,无需采用内浮盘。
为隔离空气及雨水等杂质,需要用固定顶保护罐内介质,一般采取自支撑的固定顶,且应将加强肋等支撑件设置在罐顶外壁,并保证在液位下的部件不存在裂纹等缺陷。
从安全角度出发,一般不在罐顶设置操作平台,为便于操作、检修,可以设置独立的操作平台。
若必须设置罐顶平台,则在罐顶设计时,应充分考虑包括顶部平台、管支架等相关设施的设备自重和相关设备带来的附加载荷的影响。
材料选定后,硫酸储罐的罐体厚度,可按相关标准进行计算或选定,与其它储罐的设计是一样的,只不过与普通介质的储罐相比,钢制硫酸储罐需要采用较大的腐蚀裕量。
碳钢罐尽量同时使用阳极保护,此时的腐蚀裕量也需要足足3mm厚,合金罐、塑料罐、FRP罐或其他衬里罐则一般无需预留腐蚀裕量[2]。
2.2结构设计硫酸罐一般应至少包括如下管口:硫酸入口,硫酸出口,溢流口,放空口(压力阀口),顶部人孔,清扫孔。
为减少泄漏,硫酸入口一般设置在罐顶,并使管口距离罐壁至少1200mm。
但有时由于条件限制,也将人口设置在靠近顶部的罐壁处。
硫酸入口一般应采用汲取管的方式,即将管口内伸至液面下。
对侧壁入口,则可用90℃弯头使管线在罐内保持竖直状态并达到上述要求。
为保护罐底,在罐底正对入口管末端的相应位置设置防冲板。
为防止介质的虹吸现象,硫酸人口管线应开放空孔,一般只需要在管线的上部开一个12mm的孔即可。
硫酸出口一般也采取内伸汲取管的方式,且多采用可拆式结构,为便于拆卸,外套管直径一般取硫酸出口管直径的2倍以上。
硫酸出口也可设计成齐平接管的形式。
为避免充液过多而引起硫酸大量外溢,需要在罐壁的上部设置溢流管口,该管口与罐壁内表面平齐;也可不设置该管口,而直接利用高液位仪表控制进料管线上的切断阀来达到目的。
为保护罐壁,所有罐顶的接管都需要内伸至少25mm;管壁的接管,除溢流口或齐平出口外,都应在管口上部180℃范围内伸至少25mm。
一般情况下,放空管(压力阀口)应设置在罐的最高处,且与罐顶内表面齐平,若储罐建在室内,还应将放空口引至室外。
浓硫酸储罐设计规范篇一:浓硫酸储罐课程设计荆楚理工学院课程设计成果学院:__化工与药学院_____ 班级:13级过程装备与控制工程2班学生姓名: 黄超学号: 2013402020220设计地点(单位)__________化工实验楼A411 ___________ 设计题目:____ 32t浓硫酸储罐设计____________________完成日期:年月日指导教师评语: ________________________________________________________________________________________________________________________________________________________________________ ______________________________________________________________________ _ 成绩(五级记分制):______ __________ 教师签名:_________________________荆楚理工学院课程设计任务书1教研室主任: 指导教师:石腊梅2016年 11 月18日目录第一章第二章介质特性 ................................................................. ........................................ 3 设计参数的选择 ................................................................. ............................. 3 2.1 筒体材料的选择 ................................................................. ...................................... 3 2.2公称直径的确定 ................................................................. ....................................... 3 2.3设计压力 ................................................................. ................................................... 3 2.4设计温度 ................................................................. ................................................... 4 2.5焊接接头系数 ................................................................. . (4)第三章设备的结构设计 ................................................................. .. (5)3.1圆筒厚度的设2计 ................................................................. ....................................... 5 3.2封头的设计 ................................................................. .. (5)3.2.1封头厚度的设计 ................................................................. ........................... 5 3.2.2封头的结构尺寸 ................................................................. ........................... 6 3.3鞍座选型和结构设计 ................................................................. . (6)3.3.1鞍座选型 ................................................................. ....................................... 6 3.3.2鞍座位置的确定 ................................................................. ........................... 7 3.4卧式储罐的附件及其应用 ................................................................. .. (8)3.4.1接管和法兰 ................................................................. ................................... 9 3.4.2垫片的选用 ................................................................. ................................. 10 3.4.3螺栓(螺柱)的选3择 ................................................................. ................. 10 3.5人孔的选择 ................................................................. ............................................. 11 3.6液位计的选择 ................................................................. .. (11)第四章容器强度的校核 ................................................................. (11)4.1水压试验应力校核 ................................................................. ................................. 11 4.2.筒体轴向弯矩计算 ................................................................. .. (11)4.2.1圆筒中间截面上的轴向弯矩 ................................................................. ..... 12 4.2.2鞍座平面上的轴向弯矩 ................................................................. ............. 12 4.3筒体轴向应力计算及校核 ................................................................. ..................... 13 4.4.筒体和封头中的切向剪应力计算与校核 . (14)4.5.封头切向剪应力计4算 ................................................................. ............................ 14 4.6.筒体的周向应力计算与校核 ................................................................. ................ 14 4.7.鞍座应力计算与校核 ................................................................. . (16)4.7.1腹板水平分力及强度校核 ................................................................. ......... 16 4.8地震引起的地脚螺栓应力 ................................................................. (18)4.8.1倾覆力矩计算 ................................................................. ............................. 18 4.8.2由倾覆力矩引起的地脚螺栓拉应力 . (18)4.8.3由地震引起的地脚螺栓剪应力 (19)第五章开孔补强设计 ................................................................. (19)5.1人孔补强 ................................................................. . (19)5.1.1补强设计方法判5别 ................................................................. (19)5.1.2有效补强范围 ................................................................. .............................20 5.13有效补强面积 ................................................................. ...............................20 5.1.4补强面积 ................................................................. ................................ (21)1篇二:200M3浓硫酸卧式储罐毕业设计摘要本文介绍了压力容器分析设计与常规设计的不同、应力分类,厚壁圆筒体的应力分析和压力容器中对各类应力的限制,并通过实例讲述了在分析设计中,根据应力发生的原因,性质及对导致容器破坏所起的不同作用加以分类,分清主次,分别根据各类应力对容器强度影响的程度,采用不同的安全系数和不同的许用应力加以限制,达到设计合理,节省材料,以保证压力容器在各类应力作用下都能安全可靠地工作。
硫酸不存在较大的蒸汽压力,无需采用内浮盘。
为隔离空气及雨水等杂质,需要用固定顶保护罐内介质,一般采取自支撑的固定顶,且应将加强肋等支撑件设置在罐顶外壁,并保证在液位下的部件不存在裂纹等缺陷。
从安全角度出发,一般不在罐顶设置操作平台,为便于操作、检修,可以设置独立的操作平台。
若必须设置罐顶平台,则在罐顶设计时,应充分考虑包括顶部平台、管支架等相关设施的设备自重和相关设备带来的附加载荷的影响。
材料选定后,硫酸储罐的罐体厚度,可按相关标准进行计算或选定,与其它储罐的设计是一样的,只不过与普通介质的储罐相比,钢制硫酸储罐需要采用较大的腐蚀裕量。
碳钢罐尽量同时使用阳极保护,此时的腐蚀裕量也需要足足3mm厚,合金罐、塑料罐、FRP罐或其他衬里罐则一般无需预留腐蚀裕量[2]。
结构设计硫酸罐一般应至少包括如下管口:硫酸入口,硫酸出口,溢流口,放空口(压力阀口),顶部人孔,清扫孔。
为减少泄漏,硫酸入口一般设置在罐顶,并使管口距离罐壁至少1200mm。
但有时由于条件限制,也将人口设置在靠近顶部的罐壁处。
硫酸入口一般应采用汲取管的方式,即将管口内伸至液面下。
对侧壁入口,则可用90℃弯头使管线在罐内保持竖直状态并达到上述要求。
为保护罐底,在罐底正对入口管末端的相应位置设置防冲板。
为防止介质的虹吸现象,硫酸人口管线应开放空孔,一般只需要在管线的上部开一个12mm的孔即可。
硫酸出口一般也采取内伸汲取管的方式,且多采用可拆式结构,为便于拆卸,外套管直径一般取硫酸出口管直径的2倍以上。
硫酸出口也可设计成齐平接管的形式。
为避免充液过多而引起硫酸大量外溢,需要在罐壁的上部设置溢流管口,该管口与罐壁内表面平齐;也可不设置该管口,而直接利用高液位仪表控制进料管线上的切断阀来达到目的。
为保护罐壁,所有罐顶的接管都需要内伸至少25mm;管壁的接管,除溢流口或齐平出口外,都应在管口上部180℃范围内伸至少25mm。
一般情况下,放空管(压力阀口)应设置在罐的最高处,且与罐顶内表面齐平,若储罐建在室内,还应将放空口引至室外。
罐体采用武钢Q235优质碳钢8mm制作(材料厚度不小于7.8mm),罐体封头为碟形封头,2个DN500人孔,2个DN50的进料口,一个拉线式液位计,一个内置总阀,一个DN80的出料口,一个爬梯;罐体内衬7042聚乙烯16mm;罐体做武汉双虎牌灰色耐酸碱油漆;玻璃钢贮槽、贮罐、水泥池衬里及金属外壳的玻璃钢衬里(或外复)采用耐腐蚀树脂和玻璃纤维表面毡作防腐蚀层,以不饱和聚酯树脂和中碱玻璃纤维布作加强层,耐腐蚀性高。
强度好,使用寿命长。
广泛用于电力、冶金、石油、化工、印染、机械、环保等行业的贮罐、酸洗槽、离子交换器等设备。
一、环氧、呋喃、聚酯、酚醛衬里环氧、呋喃、聚酯、酚醛衬里均为手糊成型衬里,以介质温度压力不同,选用不同的原材料。
特点:粘力强、成本低、工艺简单,防腐蚀性能好,色泽均匀,整体性好,耐老化、耐磨、抗冲、承压。
使用环氧、呋喃、聚酯、酚醛衬里时,其表面不管是金属面,还是水泥面,都先用环氧树脂喷刷底漆,基地粘结的才能更加牢固。
物理性能:抗压强度3000kg/cm2。
抗冲强度265kg/cm2,此衬里广泛用于化工制药、电厂、通讯、冶金、造船等行业的防腐、补漏工程。
二、橡胶衬里橡胶衬里是在金属设备上衬上所要求的橡胶板,通过蒸气硫化形成熟化橡胶层衬里,把介质与多种表面隔开,起到防腐蚀作用,可耐一般非氧化性强酸、有机酸、碱溶液或盐溶液。
物理性能:抗拉强度240-300kg/cm2,相对伸长550--650%。
永久变形20--30%。
36%盐酸80℃长期作用下不腐蚀。
橡胶衬里的最大优点是克服了与金属内应力变型的不足,不脱层,粘结力强。
是化学工业、制药、有色冶金、食品加工等工业中不可缺少的一种防腐衬里。
三、树脂胶泥铺砌块材及色缝树脂胶泥铺砌块材及色缝是在水泥沙桨混凝土或金属基面上用树脂胶泥铺砌瓷砖、瓷板、陶板、铸板及大理条石等。
具体工艺是基层表面先涂一遍环氧树脂,待干燥后,再用树脂胶泥铺砌。
特点是耐高温,耐酸、耐碱、粘结力强,可以多层铺砌。
硫酸储罐设计范文硫酸储罐设计是指为了安全储存和运输硫酸而设计的容器。
硫酸储罐的设计需要考虑到硫酸的特性,包括其腐蚀性、挥发性和毒性,以及防止泄漏、爆炸和其他危险事故的措施。
以下是一个关于硫酸储罐设计的1200字以上的简要介绍:第一部分:硫酸的特性硫酸是一种极具腐蚀性的化学物质,可以引起严重的化学灼伤和损伤。
因此,在硫酸储罐的设计中,必须考虑到硫酸的腐蚀性,采用合适的材料和涂层来保护储罐并延长其使用寿命。
硫酸还具有一定的挥发性,因此在储罐的设计中需要采取措施防止硫酸的蒸发。
例如,可以在储罐的顶部安装一个密封的盖子,以防止硫酸的挥发和泄漏。
此外,硫酸还具有一定的毒性,可能对人体造成危害。
在储罐的设计中,需要确保硫酸的泄漏不会对周围环境和人员造成污染和伤害。
第二部分:储罐的材料选择在硫酸储罐的设计中,应选择能够耐受硫酸腐蚀的材料。
常见的材料选择包括玻璃钢、塑料、碳钢和不锈钢等。
玻璃钢是一种具有良好腐蚀性能的材料,可以使用玻璃钢制造硫酸储罐。
它具有良好的耐酸碱性能和强度,且不容易产生腐蚀和泄漏。
塑料在硫酸储罐的设计中也常被使用。
聚乙烯和聚丙烯是常用的塑料材料,具有优异的耐腐蚀性能和耐化学品性能。
碳钢和不锈钢是传统的储罐材料,也可以用于硫酸储罐的制造。
然而,由于硫酸的腐蚀性,需要采取涂层等防腐措施来保护钢制储罐的表面。
第三部分:防泄漏和爆炸措施硫酸的泄漏可能对周围环境和人员造成严重威胁。
因此,在硫酸储罐的设计中,需要采取预防泄漏的措施。
一种常用的措施是在储罐周围安装泄漏探测器,以及与探测器连接的报警系统。
一旦探测到硫酸的泄漏,报警系统将发出警报,并触发应急预案。
此外,还可以在储罐的底部设置泄漏收集系统,用于收集泄漏的硫酸,并将其送至处理设备或安全存储区。
防止硫酸储罐发生爆炸的措施包括设置安全阀和压力释放装置。
当储罐内部的压力超过预定值时,安全阀将打开,以释放压力。
第四部分:其他安全措施除了以上措施外,还可以考虑在储罐周围建立防火墙和安全区域,以防止火灾蔓延和外部人员进入。
1 硫酸腐蚀原理及特点状态 腐蚀性 特点备注电化学腐蚀 1)65%浓度以下的稀硫酸在所有温度都为还原性;特稀硫为主,腐蚀 2)稀硫酸对碳钢的腐蚀速率随浓度的提高而增酸溶液性一般强;达到一定浓度后( 47%~50%是电化学腐蚀速度的峰值点),腐蚀速率随浓度的提高而急剧下降;3)同一浓度的稀硫酸随着温度的增加, 腐蚀性会稀硫酸电化学腐蚀加大;溶液为主,腐蚀4)杂质对腐蚀也有很大的影响, 如含氟、 氯等其性非常强他离子;5)介质流速越大、 固相颗粒多也会加剧稀硫酸溶液的腐蚀性。
浓硫酸 电化学腐蚀 1)65%~85%硫酸低温下为还原性,高温或沸点下 溶液 为主为氧化性;高浓度 氧化性腐蚀2)85%~100%硫酸及发烟硫酸在所有温度下都呈 硫酸为主氧化性;3)浓硫酸具有吸水性,空气中水份也会使敞空的发烟硫 氧化性腐蚀浓硫酸变稀,对碳钢的腐蚀性增大;酸为主4)65%~85%期间,随温度上升,其对碳钢的腐蚀浓度<5%65% 65~ 85% 85~100% >100% 表 1 市面上的硫酸常见的浓度、状态及腐蚀特点速率下降;5)碳钢在80%~100%的硫酸中可形成钝化保护膜,在无流速、无冲刷、无充气、密封时可耐受60℃~80℃;6)102%以上的发烟硫酸,会破坏钝化膜,腐蚀速度上升,碳钢和铸铁耐不了。
120%的发烟硫酸是氧化性腐蚀的峰值点。
硫酸金属储罐外壁腐蚀主要为气相腐蚀,只是弱腐蚀,一般采取涂装防腐即可,不是这里讨论的重点。
碳钢在硫酸中发生的腐蚀过程是典型的电化学腐蚀。
其化学反应式表述如下:Fe+H2S04→H2+FeS04金属材料的本质、表面状态及金属阴极相杂质、硫酸浓度(pH 值)、温度都会影响到金属的氢去极化腐蚀。
此外,一些物理因素如介质流速、固相颗粒、结垢等也会影响硫酸的腐蚀性。
2 硫酸储罐的设计2.1 类型及概况分钢制储罐、塑料储罐和玻璃钢储罐,也分为压力容器类和非压力容器类硫酸储罐,还分为立式和卧式硫酸储罐。
任务书一、设计题目:卧式贮罐结构设计(150m3,浓硫酸,常温)二、设计目的1.综合应用所学基础课和专业基础课“焊接结构”的理论知识与技能,去分析和解决工程实际问题,使理论深化,知识拓宽,专业技能得到进一步延伸。
2.通过课程设计,使学生学会依据设计任务进行资料收集和整理,能正确运用工具书,掌握焊接结构设计程序、方法和技术规范,提高工程设计计算、理论分析、技术文件编写的能力,提高计算机的应用能力。
3.学习工程设计中技术方案的论证和选择的思想方法。
4.培养学生独立思维和思考的能力。
三、设计的任务及要求1.设计前详细研究和分析设计任务书和指导书,明确设计要求和设计内容,根据原始数据和工作条件,复习有关课程,参考有关资料,对所设计项目进行方案比较选出最优方案,确定一个较全面合理的设计方案。
2.根据已经制订的设计方案进行主要结构件的强度计算,要计算精确,步骤完整,理论依据全面,并且写出设计说明书,设计说明书按照统一封面,统一格式撰写装订。
说明书内容包括任务书、目录、正文(设计方案、具体设计步骤及计算)、参考文献几部分。
3.根据设计方案和计算数据绘制结构装配图1张和主要零件图,绘图要求考虑周到,认真全面;各种标注准确标准。
目录绪论 (1)第一章设计参数的选择 (2)1.1筒体材料的选择 (2)1.2公称直径的确定 (2)1.3设计压力 (2)1.4 设计温度 (3)1.5焊接接头系数 (3)第二章设备的结构设计 (4)2.1圆筒厚度的设计 (4)2.2封头的设计 (4)2.2.1 封头厚度的设计 (4)2.2.2 封头的结构尺寸(封头结构如下图1) (5)2.3鞍座选型和结构设计 (5)2.3.1鞍座选型 (5)2.3.2鞍座位置的确定 (6)2.4卧式贮罐的附件及其选用 (7)2.4.1接管和法兰 (8)2.4.2垫片的选用 (10)2.4.3螺栓(螺柱)的选择 (10)2.5人孔的选择 (10)2.6液面计的选择 (11)2.7安全阀的选择 ..................................... 错误!未定义书签。
第三章容器强度的校核 .. (11)3.1水压试验应力校核 (11)3.2.筒体轴向弯矩计算 (11)3.3.筒体轴向应力计算及校核 (12)3.4.筒体和封头中的切向剪应力计算与校核 (14)3.5.封头中附加拉伸应力 (14)3.6.筒体的周向应力计算与校核 (14)3.7.鞍座应力计算与校核 (15)3.7.1应力及强度校核 (15)3.7.2断面应力校核 (16)3.7.3板组合截面应力计算及校核 (15)3.8地震引起的地脚螺栓应力 (17)3.9 开孔补强设计3.9.1 补强设计方法判别 (18)3.9.2有效补强范围 (18)3.10 有效补强面积 (19)3.11 补强面积 (19)第四章: 卧式贮罐的焊接 (19)4.1 焊缝布置 (19)4.1.1 接头的选择 (20)4.1.2焊缝的布置 (20)4.2 焊接方法 (21)4.3.焊接顺序 (22)4.3.1焊前清理 (22)4.3.2焊接过程和顺序 (22)特别鸣谢 (24)参考文献 (25)绪论近年,压力容器被广泛应用于现代的工业、民用及军用等部门。
压力容器在社会各行各业的生产、储存、运输等方面具有不可取代的地位,在发展国民经济、巩固国防、解决人们衣食住行等方面起着极为重要的作用。
目前我国普遍采用常温压力贮罐, 常温贮罐一般有两种形式: 球形贮罐和圆筒形贮罐。
球形贮罐和圆筒形贮罐相比: 前者具有投资少, 金属耗量少, 占地面积少等优点, 但加工制造及安装复杂, 焊接工作量大, 故安装费用较高。
一般贮存总量大于5003m或单罐容积大于2003m时选用球形贮罐比较经济; 而圆筒形贮罐具有加工制造安装简单, 安装费用少等优点, 但金属耗量大占地面积大, 所以在总贮量小于5003m, 单罐容积小于1003m时选用卧式贮罐比较经济。
圆筒形贮罐按安装方式可分为卧式和立式两种。
一般选用卧式圆筒形贮罐, 只有某些特殊情况下(站内地方受限制等) 才选用立式。
本文主要讨论卧式圆筒形浓硫酸贮罐的设计。
本储罐的焊接结构主要设计了筒体壁厚,支座,封头,法兰,加强圈等。
根据储存介质的要求来进行储罐的选材,本次设计的介质为浓硫酸,储体选用Q-235B。
根据施工现场的环境要求及罐体厚度等选择合适的焊接方法。
设计的封头为标准椭圆形封头,设计的支座为鞍式支座。
卧式浓硫酸贮罐设计的特点,应按GB150《钢制压力容器》进行制造、试验和验收; 并接受劳动部颁发《压力容器安全技术监察规程》(简称容规) 的监督。
贮罐主要有筒体、封头、人孔、支座以及各种接管组成。
贮罐上设有排污管以及安全阀、压力表、温度计、液面计等。
第一章 设计参数的选择1.1筒体材料的选择根据GB150-1998表4-1并结合实际情况,选用筒体材料为碳素合金钢Q-235C (钢材标准为GB6654《压力容器用钢板》)。
Q-235C 适用范围规定如下: 容器设计压力p≤2.5MPa ; 钢板使用温度为0-400℃;用于壳体时,钢板厚度不大于30mm 。
1.2公称直径的确定1. 设筒体直径为D , 筒体长度为L=2D , 选用标准椭圆封头, 则其体积可表示为:9.0150242242321=⨯+⨯=+=D D D V V V ππ由此可求得D=4497mm 所以粗定mm D 4000=。
1.3设计压力设计压力是指设定的容器顶部的最高压力,与相应的设计温度一起作为设计载荷,其值不得低于工作压力。
液柱静压力:MPa gh P 0717.00.48.91083.131=⨯⨯⨯==ρ 根据化学化工物性分析手册表3.6.5查饱和蒸汽压:Pc=0.0118Mpa 工作压力:MPa P P Pw c 1128.00118.0101.00=+=+= 设计压力:MPa Pw P 1241.01128.01.11.1=⨯== 计算压力:p=0.1241+0.0717=0.1958Mpa1.4 设计温度设计温度指容器在正常工作情况下,设定的元件的金属温度(沿元件金属截面的温度平均值)。
设计温度与设计压力一起作为设计载荷条件。
设计温度取50℃。
1.5焊接接头系数焊接接头系数是以焊接强度与母材强度之比值 表示的。
它与焊缝位置焊接方法以及检验等因素有关。
JB4732标准中要求受压元件焊缝必须100%无损检测,取焊缝系数1.00。
设计参数总结如下表1.5表1.5 设计数据项目数值单位备注序号1 名称150m3浓硫酸卧式贮罐2 筒体材料Q-235C3 设计压力0.1241 MPa4 设计温度50 C5 公称直径4000 mm6 公称容积150 3m7 充装系数0.98 工作介质浓硫酸9 其他要求100%无损检测第二章 设备的结构设计2.1圆筒厚度的设计查GB150-1998中表4-1,可得:在设计温度50℃下,屈服极限强度, 许用应力[]t125MPa σ= 利用中径公式计算厚度:c c 0.195840003.46852[]211250.1958tP D mm P δφσ⨯===-⨯⨯- 查标准HG20580-1998《钢制化工容器设计基础规定》表7-1知,钢板厚度负偏差为0.25mm ,而有GB150-1998中3.5.5.1知,当钢材的厚度负偏差不大于0.25mm ,且不超过名义厚度的6%时,负偏差可以忽略不计,故取10C =。
查标准HG20580-1998《钢制化工容器设计基础规定》表7-5知,在无特殊腐蚀情况下,腐蚀裕量2C 不小于1mm,本例取2C =2mm 则筒体的设计厚度mm C C i 4685.521=++=δδ 圆整后,取名义厚度mm n 8=δ 筒体的有效厚度mm C C n e 621=--=δδ2.2封头的设计2.2.1 封头厚度的设计查标准JB/T4746-2002《钢制压力容器用封头》中表1,得公称直径mm D D n i 4000== 选用标准椭圆形封头,型号代号为EHA ,则 22i iD h =,根据GB150-1998中椭圆形封头计算中式7-1计算:0.195840003.46702[]0.5211250.50.1958i t PD mm P δϕσ⨯===-⨯⨯-⨯同上,取2C =2mm ,10C =。
封头的设计厚度mm C C d 4670.521=++=δδ 圆整后,取封头的名义厚度mm n 8=δ , 有效厚度 mm C C n e 621=--=δδ[]235s MPa σ=2.2.2 封头的结构尺寸(封头结构如下图1)由()22i D H h =-,得mm DH h i 40100010404=-=-=查标准JB/T4746-2002《钢制压力容器用封头》中表B.1 EHA 椭圆形封头内表面积、容积,如下表2.1表2.1 EHA 椭圆形封头内表面积、容积公称直径DN/mm 曲面高度hi/mm 直边高度h/mm 总深度H /mm 内表面积A/2m 容积V 封/3m4000 100040104017.84648.8802图2.1 封头的示意图2.3鞍座选型和结构设计2.3.1鞍座选型该卧式容器采用双鞍式支座,材料选用Q235-C 。
8802.82429.0150221⨯+⨯=+=L D v v π L=11.8496m储罐总质量12342m m m m m =+++kgV m SO H 2745001501083.13342=⨯⨯=⋅=ρ1m ——筒体质量:kg DL m 4945.70131085.7006.08496.110.414.331=⨯⨯⨯⨯⨯=⋅=ρδπ 2m ——单个封头的质量:查标准JB/T4746-2002《钢制压力容器用封头》中表B.2 EHA椭圆形封头质量,可知, 3m ——充液质量:4m——附件质量:人孔质量为302kg ,其他接管质量总和估为400kg ,即4702k g m =综上所述,kg m m m m m 2285.28385924321=+++= N mg G 401.25332878.99304.77018=⨯==则每个鞍座承受的重量为1266.643kN 由此查JB4712.1-2007《容器支座》,选取重型,焊制为B Ⅰ,包角为120°,有垫板的鞍座。
查JB4712.1-2007表8设计鞍座结构尺寸如下表2.2:表2.2 鞍式支座结构尺寸 单位mm 公称直径 DN 4000 腹板 2δ25 垫板4b740 允许载荷 Q/kN 4185 筋板465 4δ14 鞍座高度h250 2b 335 e140 底板2940 3b430 螺栓间距2660 b380 3δ18 螺孔/孔长 D/l 28/60 1δ25垫板弧长4640鞍座质量 Kg11082.3.2鞍座位置的确定因为当外伸长度A=0.207L 时,双支座跨距中间截面的最大弯矩和支座截面处的弯矩绝对值相等,从而使上述两截面上保持等强度,考虑到支座截面处除弯矩以外的其他载荷,面且支座截面处应力较为复杂,故常取支座处圆筒的弯矩略小于跨距中间圆筒的弯矩,通常取尺寸A 不超过0.2L 值,为此中国现行标准JB 4731《钢制卧式容器》规定A≤0.2L=0.2(L+2h ),A 最大不超过0.25L.否则由于容器外伸端的作用将使支座截面处的应力过大。