数字自动旋光仪
- 格式:ppt
- 大小:1022.00 KB
- 文档页数:32
旋光仪的使用方法1. 旋光现象和旋光度一般光源发出的光,其光波在垂直于传播方向的一切方向上振动,这种光称为自然光,或称非偏振光; 而只在一个方向上有振动的光称为平面偏振光。
当一束平面偏振光通过某些物质时,其振动方向会发生改变,此时光的振动面旋转一定的角度,这种现象称为物质的旋光现象,这种物质称为旋光物质。
旋光物质使偏振光振动面旋转的角度称为旋光度。
尼柯尔 (Nicol) 棱镜就是利用旋光物质的旋光性而设计的。
2. 旋光仪的构造原理和结构旋光仪的主要元件是两块尼柯尔棱镜。
尼柯尔棱镜是由两块方解石直角棱镜沿斜面用加拿大树脂粘合而成,如图H -5-4所示。
图U -5-4尼柯尔棱镜当一束单色光照射到尼柯尔棱镜时,分解为两束相互垂直的平面偏振光,一束折射率为 1.658 的寻常光,一束折射率为 1.486 的非寻常光,这两束光线到达加拿大树脂粘合面时,折射率大的寻常光 (加拿大树脂的折射率为1.550)被全反射到底面上的墨色涂层被吸收,而折射率小的非寻常光则通过棱镜,这样就获得了一束单一的平面偏振光。
用于产生平面偏振光的棱镜称为起偏镜,如让起偏镜产生的偏振光照射到另一个透射面与起偏镜透射面平行的尼柯尔棱镜,则这束平面偏振光也能通过第二个棱镜,如果第二个棱镜的透射面与起偏镜的透射面垂直,则由起偏镜出来的偏振光完全不能通过第二个棱镜。
如果第二个棱镜的透射面与起偏镜的透射面之间的夹角在0°〜90°之间,则光线部分通过第二个棱镜,此第二个棱镜称为检偏镜。
通过调节检偏镜,能使透过的光线强度在最强和零之间变化。
如果在起偏镜与检偏镜之间放有旋光性物质,则由于物质的旋光作用,使来自起偏镜的光的偏振面改变了某一角度,只有检偏镜也旋转同样的角度,才能补偿旋光线改变的角度,使透过的光的强度与原来相同。
旋光仪就是根据这种原理设计的。
如图H -5-5 所示。
图H -5-5旋光仪构造示意图1.目镜 ;2.检偏棱镜 ;3.圆形标尺 ;4.样品管 ;5.窗口 ;6.半暗角器件 ;7.起偏棱镜 ;8.半暗角调节 ;9.灯。
全自动数字旋光仪安全操作及保养规程前言全自动数字旋光仪是一种高精度检测设备,广泛应用于食品、制药、化妆品、化学品等行业的质量检测。
在使用全自动数字旋光仪时,为保证其正常运行和提高测量精度,我们须遵循严格的操作规程和保养规程。
以下为全自动数字旋光仪的安全操作及保养规程。
安全操作规程1.在使用全自动数字旋光仪时,须佩戴手套及口罩,以防样品对人体产生危害。
2.按照说明书正确安装仪器,并保证其放置稳定,避免发生摇晃。
3.打开全自动数字旋光仪前,应检查仪器是否处于工作状态,避免工作中断或数据失真。
4.打开电源后,要先进行预热和零点校准,确保数据的准确性。
5.添加样品前,需要清洁样品盘和样品池,严禁将杂质和异物加入样品池中。
6.在放置样品时,要注意样品的放置位置和数量,避免样品间产生交叉污染。
7.转动样品盘时,要平稳慢转,避免加速、减速或突变破坏装置。
8.操作过程中,严禁将手或其他物品伸入仪器内部,避免发生意外伤害。
9.操作完成后,应关闭电源、清洁仪器并加封仪器盖,确保仪器处于安全状态。
保养规程1.全自动数字旋光仪的电子设备应避免受潮和避免长期不使用造成机器老化,要保持机房内干燥适宜的环境。
2.周期性清洁和维护样品池,保证其内部清洁干净,避免污染样品。
3.经常检查并测试仪器的稳定性和精确性,以保证数据的准确性。
4.定期更换光源和检测器等易损件,以确保仪器的长期稳定可靠运行。
5.定期对全自动数字旋光仪进行维护和保养,包括内部清洁、紧固螺钉和电缆连接的检查等,以确保整机处于良好运行状态。
总结全自动数字旋光仪是一款高精度检测设备,正确严谨的操作方法和保养规程不仅可以延长仪器的寿命,更可以提高测量精度和安全性。
希望以上安全操作和保养规程能够为广大操作人员提供帮助,有效地保障仪器的使用效果和使用寿命。
XXXXXXXXXX仪器设备标准操作规程1目的:建立SGW-1自动旋光仪标准操作规程。
2 范围:本标准适用于SGW-1自动旋光仪。
3 责任:检验室操作者。
4 内容:4.1 仪器的使用方法:4.1.1 仪器应放在干燥通风处,防止潮气侵蚀,在温度23℃±5℃,相对湿度:20%≈85%,无强烈电磁干扰的工作环境中使用仪器,搬动仪器应小心轻放,避免震动。
4.1.2 将仪器电源插头插入220V交流电源,(要求使用交流电子稳压器)并将接地脚可靠接地。
4.1.3 打开仪器右侧的电源开关。
4.1.4 液晶显示器显示“请等待”,约6s后,液晶显示器显示模式、长度、浓度、复测次数,波长等选项。
默认值:模式=1;长度=2.0;浓度=1.000;复测次数=1;波长=1(589.3)。
4.1.5 显示模式的改变:4.1.5.1 显示模式的分类:模式1-旋光度;模式2-比旋度;模式3-浓度;模式4-糖度4.1.5.2 如果显示模式不需要改变,则按“校零”键,显示“0.000”。
4.1.5.3 如果改变模式,修改相应的模式数字对于模式、长度、浓度、复测次数每一项,输入完毕后,需按“回车”键,当复测次数输入完毕后,按“回车”键后显示标会向前移动,可修改错误。
4.1.5.4 在测试过程中需改变模式,可按“→”。
4.2 显示形式:4.2.1 测旋光度时,模式选1(按数码键1后,再按“回车”键):测量内容显示旋光度,数据栏显示α及α均值,需要输入测量的次数,脚标均值表示平均值。
4.2.2 测比旋度时,模式选2:测量内容显示比旋度,数据栏显示[α]及[α]均值,需要输入试管长度(dm)、溶液浓度及测量次数,脚标均值表示平均值。
4.2.3 测浓度时,模式选3:测量内容显示浓度,数据栏显示C及C均值,需要输入试管长度、比旋度及测量的次数,若比旋度为负,也请输入正值,浓度会自动显示负值,此时负号表示为左旋样品。
4.2.4 测糖度时,模式选4:测量内容显示国际糖度,数据栏显示Z及[Z]均值,需要输入测量的次数。
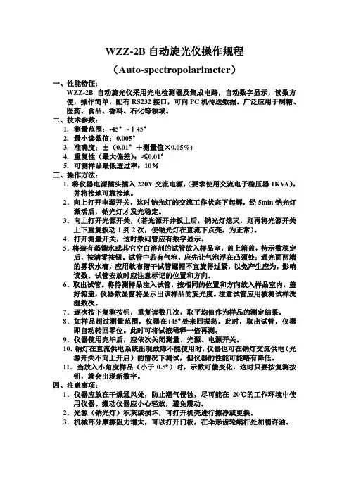
WZZ-2B自动旋光仪操作规程(Auto-spectropolarimeter)一、性能特征:WZZ-2B自动旋光仪采用光电检测器及集成电路,自动数字显示,读数方便,操作简单,配有RS232接口,可向PC机传送数据。
广泛应用于制糖、医药、食品、香料、石化等领域。
二、技术参数:1.测量范围:-45°~+45°2.最小读数值:0.005°3.准确度:±(0.01°+测量值×0.05%)4.重复性(最大偏差):≤0.01°5.可测样品最低透过率:10%三、操作方法:1. 将仪器电源插头插入220V交流电源,(要求使用交流电子稳压器1KV A),并将接地可靠接地。
2.向上打开电源开关,这时钠光灯的交流工作状态下起辉,经5min钠光灯激活后,钠光灯才发光稳定。
3.向上打开光源开关,(若光源开并扳上后,钠光灯熄灭,则再将光源开关上下重复扳动1到2次,使钠光灯在直流下点亮,为正常)。
4.打开测量开关,这时数码管应有数字显示。
5.将装有蒸馏水或其它空白溶剂的试管放入样品室,盖上箱盖,待示数稳定后,按清零按钮。
试管中若有气泡,应先让气泡浮在凸颈处;通光面两端的雾状水滴,应用软布揩干试管螺帽不宜旋得过紧,以免产生应为,影响读数。
试管安放时应注意标记的位置和方向。
6.取出试管。
将待测样品注入试管,按相同的位置和方向放入样品室内,盖好箱盖,仪器数显窗将显示出该样品的旋光度。
注意试管应用被测试样洗湿数次。
7.逐次按下复测按钮,重复读数几次,取平均值作为样品的测定结果。
8.如样品超过测量范围,仪器在+45º处来回振荡。
此时,取出试管,仪器即自动转回零位。
此时可将试液稀释一倍再测。
9.仪器使用完毕后,应依次关闭测量、光源、电源开关。
10.钠灯在直流供电系统出现故障不能使用时,仪器也可在钠灯交流供电(光源开关不向上开启)的情况下测试,但仪器的性能可能略有降低。
目的:明确WZZ-3型自动旋光仪的使用要求、基本操作步骤、维护、保养方法,便于操作人员对该仪器的正确操作。
范围:本规程适用于WZZ-3型自动旋光仪的操作与维护保养。
职责:质量管理部内容:1操作步骤:1.1 将仪器电源插头插入220V交流电源。
1.2打开仪器右侧的电源开关,这时钠光灯应启辉,需经5分钟钠光灯才发光稳定。
1.3将仪器右侧的光源开关向上扳到直流位置。
(若光源开关扳上后,钠光灯熄灭,则再将光源开关上下重复扳动1到2次,使钠光灯在直流下点亮。
)1.4直流灯点亮后按“回车”键,这时液晶显示器即有MODE L C n选项显示。
(MODE为模式,C为浓度,L为试管长度,n为测量次数;默认值:MODE:1;L:2.0;C:0;n:1。
)1.5显示模式的改变:1.5.1 MODE1—旋光度;MODE2—比旋度;MODE3—浓度;MODE4—糖度。
1.5.2如果显示模式不需改变,则按“测量”键,显示“0.00”。
1.5.3若需改变模式,修改相应的模式数字对于MODE、L、C、n每一项,输入完毕后,需按“回车”键;当n次数输入完毕后,按“回车”键后显示“0.000”表示可以测试。
在输入过程中发现输入错误时,可按“→”键,光标会向前移动,可修改错误。
1.5.4在测试过程中需改变模式,可按“→”键。
1.5.5在测试过程中,如果出现黑屏或乱屏,请按“回车”键。
1.6 显示形式:1.6.1测旋光度时,MODE选1(按数码键1后,再按“回车”键):测量内容显示旋光度OPTICAL ROTATION,数据栏显示α及αAV,需要输入测量的次数n,脚标AV表示平均值。
1.6.2测比旋度时,MODE选2:测量内容显示比旋度SPECIFIC ROTATION,数据栏显示[α]及[α]AV,需要输入试管长度L(dm)、溶液的浓度C及测量的次数n,脚标AV表示平均值。
1.6.3测浓度时,MODE选3:测量内容显示浓度CONCENTRATION,数据栏显示C 及CAV,需要输入试管长度L(dm)、比旋度[α]及及测量的次数n,若比旋度为负[α],也请输入正值,浓度会自动显示负值,此时负号表示为左旋样品。
1. 引言旋光仪是测定物质旋光度的仪器。
通过旋光度的测定,可以分析确定物质的浓度、含量及纯度等,广泛地应用于制糖、制药、石油、食品、化工等工业部门及有关高等院校和科研单位。
我厂系国内生产旋光仪的专业厂家,生产WXG-4圆盘旋光仪、WZG-1光学旋光仪、WZG-2光学糖度旋光仪、WZZ-1自动旋光仪、WZZ-2B自动旋光仪、WZZ-T投影式自动旋光仪。
WZZ-2S数字式自动旋光仪、WZZ-2SS数字式自动旋光糖量仪是我厂最新的更新换代产品。
1.1 基本应用原理众所周知,可见光是一种波长为380nm~780nm的电磁波,由于发光体发光的统计性质,电磁波的电矢量的振动方向可以取垂直于光传播方向上的任意方位,通常叫做自然光。
利用某些器件(例如偏振器)可以使振动方向固定在垂直于光波传播方向的某一方位上,形成所谓平面偏振光,平面偏振光通过某种物质时,偏振光的振动方向会转过一个角度,这种物质叫做旋光物质,偏振光所转过的角度叫旋光度。
如果平面偏振光通过某种纯的旋光物质,旋光度的大小与下述三个因素有关:a)平面偏振光的波长λ,波长不同旋光度不一样。
b)旋光物质的温度t,不同的温度旋光度不一样。
c)旋光物质的种类,不同的旋光物质有不同的旋光度。
用一个叫做比旋度[α]tλ的量来表示某种物质的旋光能力。
[α]tλ的表示单位长度的某种旋光物质,温度为t℃时,对波长为λ的平面偏振光的旋光度。
旋光度与平面偏振光所经过的旋光物质的长度L有关,这样在温度为t℃时,长度为L,具有比旋度为[α]tλ的旋光物质对波长为λ的平面偏振光的旋光度αtλ由下式表示:αtλ=[α]tλ·L (1)如果旋光物质溶于某种没有旋光性的溶剂中,浓度为C,则下式成立:αtλ=[α]tλ·L·C (2)注意:(1)(2)式中,式中[α]tλ与L的长度单位必须一致。
若波长一定在某一标准温度下例如20℃,事先已知测试物质的比旋度[α]tλ,测试溶液的长度一定,此时若用旋光仪测出旋光度αtλ,则可由(2)式计算出溶液中旋光物质的浓度CC=αtλ/[α]tλ·L (3)倘若溶质中除含有旋光物质外还含有非旋光物质,则可由配制溶液时的浓度和由(3)式求得的旋光物质的浓度C,算得旋光物质的含量或纯度。
WZZ-IS型数字式自动旋光仪操作规程目的:建立WZZ-IS型数字式自动旋光仪操作规程。
2. 范围:适用于WZZ-IS型数字式自动旋光仪的操作。
3. 职责:QC检验员对本标准的实施负责。
4. 程序:4.1. 操作前的准备:4.1.1.如测定对温度有严格要求的供试品,在测定前应将仪器及供试品置规定温度的恒温室内至少2小时,使温度恒定。
4.1.2.未接通电源前检查样品室内应无异物,电源开关和示数开关应放在关的位置,为了便于钠光灯起辉,应将钠光灯置于交流电路处,并检查仪器旋转位置是否合适,钠光灯起辉后,不许再搬动仪器,以免损坏钠光灯。
4.2. 接通电源:4.2.1.将仪器电源插头插入220V交流电源插座上,并接好地线,如使用的交流电压变化较大,可通过1kV电子稳压器使电压达到规定电压值,便于钠光灯的起辉。
4.2.2.开启电源开关,钠光灯经辉光放电,瞬时起辉点燃,但发光不稳。
至少经15分钟,等钠光灯呈现稳定的橙黄色光后,将钠光灯开关扳向直流,如钠光灯熄灭,可能是预热时间不够,可将直流开关上下重复扳动1~2次,使点燃。
测定时应使钠光灯在直流下点燃。
4.3. 测定操作:4.3.1.开启示数开关,用归零钮调节仪器的示数盘指示值为零点。
反复按下复测钮,使指示值偏离零点,放开复测钮,示数盘应回至零点处。
示数盘上“—”示值为左旋,“+”示值为右旋,如有误差,可再用手轮调节,反复用复测钮按放3次,使其偏离后再回至零点或停点,记录3次平均值即为仪器的零点。
4.3.2.将试样管一端螺帽放上皮垫和盖玻片(盖玻片应紧靠试样管)拧紧。
从另一端注入水或供试品空白溶液,先洗涤试样管后注满,将另一盖玻片盖上,放上皮垫,拧紧螺帽,将两端通光面盖玻片用擦镜纸擦干。
如有气泡可摇动试样管使气泡浮入凸颈内,按4.3.1.所述测定零点或停点。
如测定值为停点,则计算时应扣除读数即为零点。
4.3.3.取出试样管,倒出空白溶液,注入供试液少量,冲洗数次后装满溶液,按(4.3.1.)所述测出停点读数,取3次平均值再扣除空白溶液的读数,即为供试品的旋光度。
一、仪器的用途旋光仪是测定物质旋光度的仪器。
通过对样品旋光度光学零位的测定,可以分析物质的浓度、含量及纯度等。
WZZ—2B数显自动旋光仪采用光电检测自动平衡原理,自动测量的结果由PC机自动换算。
平均值,标准偏差(б)。
测试数据可打印成文件,并保存在硬盘或软盘中,随时可以调整,它既保持了WZZ—1,WZZ—2A自动旋光仪,稳定可靠,体积小灵敏度高,没有人为误差等优点,大大地为用户提供了方便,因此广泛应用于医药、食品、有机化工等各个领域。
农业:农用抗菌素、农用激素、微生物农药从农产品淀粉含量等成份分析。
医药:抗菌素、维生素、葡萄糖等药物分析,中草药药理研究。
食品,:食糖、味精、酱油等生产过程的控制及成品检查,食品含糖量的测定。
石油:矿物油之分析、石油发酵工艺的监视。
香料:香精油之分析卫生事业:医院临床糖尿病分析。
科教事业:高等院校和科研部门有关实验及科研测试等。
二、仪器的性能1、测定范围:±45°2、示值误差:±(0.01°+测量值×0.05%)3、可测样品最低透过率:10%4、读数重复性:≤0.01°5、显示器数字显示:5位数码管最小示值:0.005°6、光源:钠单色光,波长589.44纳米7、试管:200毫米、l00毫米两种8、电源:220伏±22伏,50赫兹9、仪器尺寸:605毫米x320毫米x212毫米l0、仪器质量:28公斤11、RS232接口三、仪器的结构及原理仪器的外形结构见图一,原理框图见图二。
仪器采用20瓦钠光灯作光源,由小孔光栏和物镜组成一个简单的点光源平行光管(图二),平行光经起偏镜变为平面偏振光,其振动平面为00 (图四a),当偏振光经过有法拉弟效应的磁旋线圈时,其振动平面产生50赫兹的β角往复摆动(图四b),光线经过检偏镜投到光电倍增管上,产生交变的光电讯号。
仪器以两偏振镜光轴正交时(即OO⊥PP)作为光学零点,此时,α= 0°(图三)。
使用说明书上海仪电物理光学仪器有限公司Shanghai INESA Physico optiacal instrument Co.,Ltd本产品根据上海仪电子物理光学仪器有限公司企业标准Q31/010*******C034《WZZ-2S自动旋光仪》生产WZZ-2S自动旋光仪型式批准证书编号:2012C160-311.引言旋光仪是测定物质旋光度的仪器。
通过旋光度的测定,可以分析确定物质的浓度、含量及纯度等,广泛地应用于制糖、制药、石油、食品、化工等工业部门及有关高等院校和科研单位。
我厂系国内生产旋光仪的专业厂家,生产WXG-4圆盘旋光仪、WZZ-1自动旋光仪、WZZ-2B 自动旋光仪、WZZ-2S 自动旋光仪、SGW ®-1自动旋光仪、SGW ®-2自动旋光仪、SGW ®-3自动旋光仪、SGW ®-5自动旋光仪等。
WZZ-2S 自动旋光仪(下面简称仪器)采用发光二极管作光源,避免了频繁更换钠光灯的麻烦。
1.1基本应用原理众所周知,可见光是一种波长为380nm~780nm 的电磁波,由于发光体发光的统计性质,电磁波的电矢量的振动方向可以取垂直于光传播方向上的任意方位,通常叫做自然光。
利用某些器件(例如偏振器)可以使振动方向固定在垂直于光波传播方向的某一方位上,形成所谓平面偏振光,平面偏振光通过某种物质时,偏振光的振动方向会转过一个角度,这种物质叫做旋光物质,偏振光所转过的角度叫旋光度。
如果平面偏振光通过某种纯的旋光物质,旋光度的大小与下述三个因素有关:a)平面偏振光的波长λ,波长不同旋光度不一样。
b)旋光物质的温度t ,不同的温度旋光度不一样。
c)旋光物质的种类,不同的旋光物质有不同的旋光度。
用一个叫做比旋度[α]t λ的量来表示某种物质的旋光能力。
[α]t λ的表示单位长度的某种旋光物质,温度为t℃时,对波长为λ的平面偏振光的旋光度。
旋光度与平面偏振光所经过的旋光物质的长度L 有关,这样在温度为t℃时,长度为L,具有比旋度为[α]t λ的旋光物质对波长为λ的平面偏振光的旋光度αt λ由下式表示:αt λ=[α]t λ·L (1)如果旋光物质溶于某种没有旋光性的溶剂中,浓度为C ,则下式成立:αt λ=[α]t λ·L·C (2)通常规定测试溶液(旋光试管)长度为1dm(100mm),待测物质溶液的浓度为1g/mL ,温度为t ℃,平面偏振光波长为λ时在此条件下测得的旋光度叫做该物质的比旋光度,用[α]t λ表示。
1.引言旋光仪是测定物质旋光度的仪器。
通过旋光度的测定,可以分析确定物质的浓度、含量及纯度等,广泛地应用于制糖、制药、石油、食品、化工等工业部门及有关高等院校和科研单位。
我厂系国内生产旋光仪的专业厂家,生产WXG-4圆盘旋光仪、WZG-1光学旋光仪、WZG-2光学糖度旋光仪、WZZ-1自动旋光仪、WZZ-2B自动旋光仪、WZZ-T 投影式自动旋光仪。
WZZ-2S数字式自动旋光仪、WZZ-2SS数字式自动旋光糖量仪是我厂最新的更新换代产品。
1.1 基本应用原理众所周知,可见光是一种波长为380nm~780nm的电磁波,由于发光体发光的统计性质,电磁波的电矢量的振动方向可以取垂直于光传播方向上的任意方位,通常叫做自然光。
利用某些器件(例如偏振器)可以使振动方向固定在垂直于光波传播方向的某一方位上,形成所谓平面偏振光,平面偏振光通过某种物质时,偏振光的振动方向会转过一个角度,这种物质叫做旋光物质,偏振光所转过的角度叫旋光度。
如果平面偏振光通过某种纯的旋光物质,旋光度的大小与下述三个因素有关:a)平面偏振光的波长λ,波长不同旋光度不一样。
b)旋光物质的温度t,不同的温度旋光度不一样。
c)旋光物质的种类,不同的旋光物质有不同的旋光度。
用一个叫做比旋度[α]tλ的量来表示某种物质的旋光能力。
[α]tλ的表示单位长度的某种旋光物质,温度为t℃时,对波长为λ的平面偏振光的旋光度。
旋光度与平面偏振光所经过的旋光物质的长度L有关,这样在温度为t℃时,长度为L,具有比旋度为[α]tλ的旋光物质对波长为λ的平面偏振光的旋光度αtλ由下式表示:αtλ=[α]tλ²L (1)如果旋光物质溶于某种没有旋光性的溶剂中,浓度为C,则下式成立:αtλ=[α]tλ²L²C (2)注意:(1)(2)式中,式中[α]tλ与L的长度单位必须一致。
若波长一定在某一标准温度下例如20℃,事先已知测试物质的比旋度[α]tλ,测试溶液的长度一定,此时若用旋光仪测出旋光度αtλ,则可由(2)式计算出溶液中旋光物质的浓度CC=αtλ/[α]tλ²L (3)倘若溶质中除含有旋光物质外还含有非旋光物质,则可由配制溶液时的浓度和由(3)式求得的旋光物质的浓度C,算得旋光物质的含量或纯度。
SOP/QC(07)035-01WZZ-1S数字式自动旋光仪操作及预防性维护标准操作规程文件类别:操作规程江西中兴汉方药业有限公司目的:制定WZZ-1S型数字式自动旋光仪标准操作规程,规范WZZ-1S型数字式自动旋光仪操作,保证WZZ-1S型数字式自动旋光仪检验结果的准确。
依据:厂家仪器说明书范围:适用于WZZ-1S型数字式自动旋光仪。
责任:质量控制科QC主任及QC检验员对本规程的实施负责。
正文:1操作程序1.1仪器使用前确认:使用前查看校验合格并在有效期内,检查设备使用记录,检查电源开关是否复位,有异常情况不允许直接使用,必须第一时间向质量控制科主管进行汇报,确认无误后方可使用。
1.2仪器模式:本仪器有四种测试模式:模式1-旋光度;模式2-比旋度;模式3-浓度;模式4-糖度。
我公司目前只用到模式1-旋光度的测试。
1.3操作要求:除另有规定外,旋光度测定法系用钠光谱的D线(589.3nm)测定旋光度,测定管长度为1dm(如使用其他管长,应进行换算),测定温度为20℃。
用读数至0.01°并经过检定的旋光计。
1.4测定操作:1.4.1开机预热:打开仪器,预热20分钟以上。
1.4.2供试品溶液的配制及注意事项:供试品溶液应按各药品项下方法制备;供试品溶液应充分溶解澄清。
因温度对供试品旋光度影响较大,故每次测定前均应用水浴法调节温度至20℃±0.5℃(或各药品项下规定的温度);如测定对温度有严格要求的供试品,在测定前应将仪器及供试品置规定温度的恒温室内至少2小时,使温度恒定。
1.4.3参数设置:打开电源开关。
液晶显示器显示“请等待”,约6s后,液晶显示器显示模式、长度、浓度、复测次数、波长等选项。
默认值:模式=旋光度;长度=2.0;浓度=1.000;试样温度=20.2;复测次数=6;波长=1(589.4)。
无需更改,则按“校零”键,显示“0.000”;如需改动,按模式、长度、浓度、复测次数顺序逐项修改,输入完毕后,需按“回车”键确认保存当前参数设置。
1 适用范围本规程适用于WZZ-2B自动旋光仪操作使用。
2 依据文件WZZ-2B自动旋光仪使用说明书
3 操作过程
3.1 接通电源,按下电源开关,预热5分钟使钠光灯发光稳定。
3.2 按下“光源”开关,点燃钠灯。
3.3 按下“测量”键,液晶屏显示数字
3.4 清零:将装有蒸馏水或待测试样溶剂的试管放入试样室,按“清
零”键,使显示为零。
3.5 测试:除去空白溶剂,注入待测样品,将试管放入试样室,液
晶屏显示所测得旋光度值
3.6 复测:按“复测”键一次,指示灯“2”点亮。
再次按“复测”
键,指示灯“3”点亮。
3.7 按“SHIFT/123”键,可切换显示各次测量的旋光度值。
按“平
均”键显示平均值,指示灯“AV”点亮。
3.8 仪器使用完毕后,依次关闭光源、电源开关。
3.9 填写“仪器使用登记表”。
WZZ-2 S型数字式旋光仪操作规程1 操作前的准备1.1 如测定对温度严格要求的供试品,在测定前应将仪器及供试品置规定温度的恒温室内至少2 h,使温度恒定。
1 .2 未接通电源前应检查试样室内无异物,电源开关应放在关的位置,钠光灯开关应放在交流档(A C ),钠光灯启辉后不能再搬动仪器,以免损坏钠光灯。
2 接通电源2 . 1 将仪器电源插头插人2 2 0 V交流电源插座上,并接好地线,如使用的交流电压变化较大,可通过l k V电子稳压器使电压达到规定电压值,便于钠灯的启辉。
2. 2 开启电源开关光源开关放在交流挡(A C ),钠光灯启辉,等待5 min,待钠光灯呈现稳定的橙黄色后,将光源开关置于直流挡(D C )。
3 定操作3. 1 按【测量】键,这时液晶屏应有数字显示(注意:开机后按【测量】键只需按1 次,如果再误按该键,则仪器停止测量,液晶屏无显示。
可再按【测量】键,液晶屏重新显示)。
3 . 2 清零将试样管一端螺帽放上皮垫和盖玻片(盖玻片应紧靠试样管)拧紧。
从另一端注入水或供试品的空白溶液,先洗涤试样管后注满,将另一盖玻片盖上,放上皮垫,拧紧螺帽,将两端通光面盖玻片用擦镜纸擦净,如有气泡可摇动试样管,使气泡浮人凸颈内,放人仪器试样室的试样槽中,按下【清零】键,使显示为零。
3 . 3 测试取出试样管,倒出空白溶液,注人少量供试液,冲洗数次后装满供试液,按3. 2 盖好玻片,拧紧螺帽,放人试样室的试样槽中,仪器的伺服系统动作,液晶屏显示所测的旋光度值,此时指示灯“1”点亮。
3 .4 复测按【复测】键1 次,指示灯“2”点亮,表示仪器显示第2 次测量结果,再次按【复测】键,指示灯“3”点亮,表示仪器显示第3 次测量结果。
按【Shift/1 2 3】键,可切换显示各次测量的旋光度值。
按【平均】键,显示平均值,指示灯“A V ”点亮。
3 . 5 测定深色供试品当被测样品透过率接近1 % 时,仪器的示数重复性将有所降低,此系正常现象。
【旋光仪】数字旋光仪使用和维护方法旋光仪维护和修理保养数字旋光仪使用方法:(1)将数字旋光仪接于220V交流电源。
开启电源开关,约5分钟后钠光灯发光正常,就可开始工作。
(2)检查数字旋光仪零位是否精准,即在旋光仪未放试管或放进充分蒸馏水的试管时,察看零度时视场亮度是否一致。
如不一致,说明有零位误差,应在测量读数中减去或加上该偏差值。
或放松度盘盖背面四只螺钉,微微转动度盘盖校正之。
(3)选取长度适合的试管,注满待测试液,装上橡皮圈,旋上螺帽,直至不漏水为止。
螺帽不宜旋得太紧,否则护片玻璃会引起应力,影响读数正确性。
然后将试管两头残余溶液揩干,以免影响察看清楚度及测定精度。
(4)测定旋光读数:转动度盘、检偏镜、在视场中觅得亮度一致的位置,再从度盘上读数。
读数是正的为右旋物质,读数是负的为左旋物质。
(5)接受双游标读数法可按下列公式求得结果:式中:A和B分别为两游标窗读数值。
假如A=B,而且度盘转到任意位置都符合等式,则说明旋光仪没有偏心差,可以不用对项读数法。
(6)旋光度和温度也有关系。
数字旋光仪的维护(1)应放在通风干燥和温度适合的地方,以免受潮发霉。
(2)连续使用时间不宜超过4小时。
假如使用时间较长,中心应关熄10~15分钟,待钠光灯冷却后再连续使用,或用电风扇吹打,削减灯管受热程度,以免亮度下降和寿命降低。
(3)试管用后要适时将溶液倒出,用蒸馏水洗涤干净,揩干藏好。
全部镜片均不能用手直接揩擦,应用柔嫩绒布揩擦。
(4)使用过程中假如有问题可适时联系东南科仪售后工程师。
(5)停用时,应将塑料套套上。
装箱时,应按固定位置放入箱内并压紧之。
哪些因素影响到旋光仪的使用?在使用仪器的时候,它给人带来便利快捷的同时也会给人带来不必要的麻烦,一般的仪器都会显现误差,那么都会有哪些因素影响到旋光仪的使用呢?(1)溶剂的影响旋光物质的旋光度紧要取决于物质本身的结构。
另外,还与光线透过物质的厚度,测量时所用光的波长和温度有关。