新能源与智能汽车技术路线图概要
- 格式:pdf
- 大小:1.10 MB
- 文档页数:26
智能制造技术路线图新一代信息通信技术产业、高档数控机床和机器人、航空航天装备、海洋工程装备及高技术船舶、先进轨道交通装备、节能与新能源汽车、电力装备、农业装备、新材料、生物医药及高性能医疗器械十大重点领域进入《技术路线图》,意味着互联网和传统工业的融合将是发展的制高点,智能制造将是中国制造未来的主攻方向。
日前,国家制造强国建设战略咨询委员会在京正式发布《〈中国制造2025〉重点领域技术路线图(2015版)》。
新一代信息通信技术产业、高档数控机床和机器人、航空航天装备、海洋工程装备及高技术船舶、先进轨道交通装备、节能与新能源汽车、电力装备、农业装备、新材料、生物医药及高性能医疗器械十大重点领域进入《技术路线图》。
引领发展方向2010年以来我国制造业增加值连续五年超过美国成为制造大国,一些优势领域已达到或接近世界先进水平。
然而,我国制造业大而不强,创新能力、整体素质和竞争力与发达国家相比仍有明显差距。
加快实现从制造大国向制造强国的转变,已成为新时期我国经济社会发展的重大战略任务。
为了推进这一历史性的转变,国务院组织编制并于今年5月19日正式发布《中国制造2025》,对我国制造业转型升级和跨越发展做了整体部署,提出了我国制造业由大变强“三步走”战略目标,明确了建设制造强国的战略任务和重点,是我国实施制造强国战略的第一个十年行动纲领。
制造业覆盖面很广,为了确保我国十年后能够迈入制造强国行列,必须坚持整体推进、重点突破的发展原则。
受国家制造强国建设战略咨询委员会委托,中国工程院围绕《中国制造2025》确定的新一代信息通信技术产业、高档数控机床和机器人、航空航天装备、海洋工程装备及高技术船舶、先进轨道交通装备、节能与新能源汽车、电力装备、农业装备、新材料、生物医药及高性能医疗器械等十大重点领域未来十年的发展趋势、发展重点和目标等进行了研究,提出了十大重点领域创新的方向和路径,并将其汇编成册,称为《〈中国制造2025〉重点领域技术路线图(2015版)》。
新能源汽车发展技术路线全文共四篇示例,供您参考第一篇示例:新能源汽车是近年来备受关注的焦点之一,随着环境污染问题日渐加剧,传统燃油汽车的排放成为人们关注的焦点。
为了应对环境挑战,提高能源利用效率,各国纷纷加大新能源汽车的研发和推广力度。
而在新能源汽车的发展过程中,技术路线的选择显得尤为重要。
本文将就新能源汽车发展的技术路线进行探讨,探究其发展规划与趋势。
一、电动汽车技术路线1. 电池技术的突破作为电动汽车的核心部件,电池技术一直是制约电动汽车发展的关键。
传统的铅酸电池存在能量密度低、充电时间长、充电次数有限等问题,限制了电动汽车的续航里程和使用寿命。
为了提高电动汽车的性能,研究人员一直在致力于研发高能量密度、快速充电、长寿命的电池技术,如锂离子电池、钠离子电池等,以期实现电动汽车的长续航里程、短充电时间和长寿命。
2. 电机技术的创新电机是电动汽车的动力源,其效率和性能对电动汽车的续航里程和加速性能有着直接影响。
研发高效、轻量、小型化的电机技术成为电动汽车发展的重要方向。
目前,永磁同步电机、感应电机等技术得到广泛应用,而无刷直流电机、磁阻同步电机等新型电机技术也在不断研发之中,以提高电动汽车的效率和动力性能。
3. 智能化技术的应用智能化技术的发展为电动汽车提供了更多可能性。
从车载智能系统、驾驶辅助系统到车联网技术,智能化技术不仅提升了电动汽车的安全性和便利性,还为其提供了更多的功能和体验。
通过智能充电技术,电动汽车可以实现定时充电、远程充电等功能,提高了用户的使用便利性。
二、氢燃料汽车技术路线1. 氢燃料电池技术的突破氢燃料电池是氢燃料汽车的核心技术,其关键在于提高氢气的储存密度、降低氢燃料电池成本以及提高氢气的生产和储存技术。
当前,研究人员在探索全固态氢储存材料、氢气的高效储存技术以及降低氢燃料电池的白金催化剂使用量等方面做出了一系列突破,为氢燃料电池技术的商业化应用奠定了基础。
2. 氢能源基础设施的建设氢燃料汽车需要建设完善的氢能源基础设施才能得以推广应用。
《中国制造2025》重点领域技术创新绿皮书《中国制造2025》重点领域技术路线图国家制造强国建设战略咨询委员会2015年10月前言制造业是实体经济的主体,是国民经济的脊梁,是国家安全和人民幸福安康的物质基础,是我国经济实现创新驱动、转型升级的主战场。
世界银行统计数据显示,2010年以来,我国制造业增加值连续五年超过美国,成为制造大国,一些优势领域已达到或接近世界先进水平。
然而,与发达国家相比,我国制造业创新能力、整体素质和竞争力仍有明显差距,大而不强。
因此,实现从制造大国向制造强国的转变,是新时期我国制造业应着力实现的重大战略目标。
为了推进这一历史性的转变,国务院组织编制并于2015年5月8日正式发布了《中国制造2025》,对我国制造业转型升级和跨越发展作了整体部署,提出了我国制造业由大变强“三步走”战略目标,明确了建设制造强国的战略任务和重点,是我国实施制造强国战略的第一个十年行动纲领。
制造业覆盖面很广,为了确保用十年的时间,到2025年,迈入制造强国行列,必须坚持整体推进、重点突破。
《中国制造2025》围绕经济社会发展和国家安全重大需求,选择10大优势和战略产业作为突破点,力争到2025年达到国际领先地位或国际先进水平。
十大重点领域是:新一代信息技术产业、高档数控机床和机器人、航空航天装备、海洋工程装备及高技术船舶、先进轨道交通装备、节能与新能源汽车、电力装备、农业装备、新材料、生物医药及高性能医疗器械。
为指明十大重点领域的发展趋势、发展重点,引导企业的创新活动,国家制造强国建设战略咨询委员会特组织编制了这些领域的技术路线图,汇总成册,称为“《中国制造2025》重点领域技术路线图”。
由于封面为绿色,也可称为“《中国制造2025》重点领域技术创新绿皮书”。
技术路线图的编制于2015年4月中旬启动,动员了48位院士、400多位专家及相关企业高层管理人员参与,广泛征集了来自企业、高校、科研机构、专业学会协会的意见。
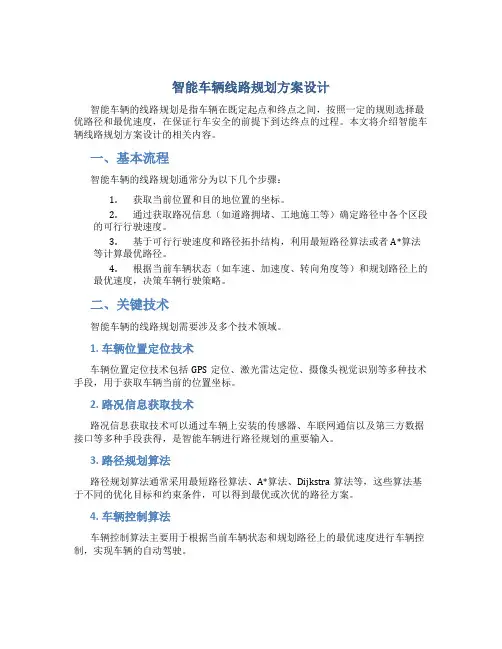
智能车辆线路规划方案设计智能车辆的线路规划是指车辆在既定起点和终点之间,按照一定的规则选择最优路径和最优速度,在保证行车安全的前提下到达终点的过程。
本文将介绍智能车辆线路规划方案设计的相关内容。
一、基本流程智能车辆的线路规划通常分为以下几个步骤:1.获取当前位置和目的地位置的坐标。
2.通过获取路况信息(如道路拥堵、工地施工等)确定路径中各个区段的可行行驶速度。
3.基于可行行驶速度和路径拓扑结构,利用最短路径算法或者A*算法等计算最优路径。
4.根据当前车辆状态(如车速、加速度、转向角度等)和规划路径上的最优速度,决策车辆行驶策略。
二、关键技术智能车辆的线路规划需要涉及多个技术领域。
1. 车辆位置定位技术车辆位置定位技术包括GPS定位、激光雷达定位、摄像头视觉识别等多种技术手段,用于获取车辆当前的位置坐标。
2. 路况信息获取技术路况信息获取技术可以通过车辆上安装的传感器、车联网通信以及第三方数据接口等多种手段获得,是智能车辆进行路径规划的重要输入。
3. 路径规划算法路径规划算法通常采用最短路径算法、A*算法、Dijkstra算法等,这些算法基于不同的优化目标和约束条件,可以得到最优或次优的路径方案。
4. 车辆控制算法车辆控制算法主要用于根据当前车辆状态和规划路径上的最优速度进行车辆控制,实现车辆的自动驾驶。
三、挑战与展望智能车辆线路规划面临多种挑战,包括精确定位、路况信息准确性、路径计算效率等问题。
同时,智能车辆线路规划也将为城市交通拥堵缓解、交通事故减少等方面带来巨大的社会效益和商业机会。
未来,智能车辆线路规划将继续围绕“更加安全、便捷、高效”的目标,持续加强技术研究,不断推进智能驾驶技术在交通运输领域的应用和普及。
(4)列车制动系统。
研制新一代大功率交流传动机车、自主化高速动车组制动系统,技术达到国际先进水平,实现进口替代。
(5)通信信号装备。
突破列控系统车载ATP、车载ATO、地面RBC/ZC、地面列控中心、地面联锁设备以及无线通信宽带等关键技术,研制覆盖高、中、低速的自主化轨道交通通信信号装备。
(6)齿轮传动系统。
开展高速动车组、城际快速动车组、现代有轨电车齿轮传动系统技术攻关,突破齿轮热处理、轻合金箱体铸造、在线故障诊断等技术,开发出适合不同平台的齿轮传动产品。
(7)车钩缓冲系统。
突破城轨车辆和高速动车组车钩集成制造工艺、过载保护、吸能等技术,开发出半自动、全自动、半永久车钩系列产品。
3. 关键共性技术(1)新型车辆车体技术。
应用镁铝合金等新型材料,开发适用于城际快速动车组和现代有轨电车,并满足EN12663标准要求的轻量化车体。
(2)高性能转向架技术。
研制粘着重量利用高、动力学性能优、不同轴系列、不同机型配置的转向架系列。
(3)电传动系统技术。
完成碳化硅电力电子器件的研发与应用,推进馈能式双向变流技术的应用;推广永磁电机驱动技术与无齿轮直驱技术。
(4)储能与节能技术。
加快大能量密度的超级电容的研制,利用超级电容优异的充放电性能,实现有轨电车、无轨电车全线无供电网运营和能量可循环利用运营。
(5)制动系统技术。
研究高速动车组、快速动车组、现代有轨电车制动控制技术,完成装置及关键零部件的自主化。
(6)列车网络控制技术。
自主开发适用于中国标准高速动车组、城际快速动车组的网络控制系统,及规范化、标准化、系列化的现代有轨电车用以太网络系统硬件、软件平台。
(7)通信信号技术。
重点研究先进轨道交通安全处理平台技术、车地信息交换及安全通信技术、行车许可安全分配及优化技术、列车自动驾驶技术(ATO)、高速铁路列控系统全寿命周期维护保障技术、高速列车无线数据传输技术等。
5.1.4应用示范工程1.“绿色智能工程化样车”示范。
《节能与新能源汽车技术路线图(2.0版)》由中国汽车工程师学会组织上千名专家制订的《节能与新能源汽车技术路线图2.0》在中国汽车工程学会年会上正式发布。
中国汽车工程学会是汽车产业的重要行业组织,也是国家制订汽车产业规划的重要智囊机构。
《路线图2.0》发布之后,将给中国面向2035年新能源汽车规划研究以及与汽车相关的“十四五”科技规划研究工作提供重要支撑。
换言之,看懂《路线图2.0》就是看懂了我国汽车产业未来15年的关键发展方向和发展目标。
根据《路线图2.0》,到2025年,我国混动新车在传统能源乘用车中的占比将达到50%以上。
届时,新能源汽车将占汽车总销量的20%左右。
而中汽协统计2019年,我国汽车累计销量为2576.9万台,按照这个水平,到2025年国内新能源汽车销量将达到约515万台。
在智能化上,国内PA/CA级智能网联汽车(即部分自动驾驶汽车和有条件自动驾驶汽车)将占汽车年销量的50%以上,HA级汽车(即高度自动驾驶汽车)开始进入市场,C-V2X终端新车装备率达50%。
到2035年,节能汽车全面混动化,混动新车在传统能源乘用车中占比达到100%。
新能源汽车成为国内汽车市场主流(占总销量的50%以上)。
智能化上,各类网联式自动驾驶车辆广泛运行于中国广大地区,实现中国方案智能网联汽车与智慧能源、智能交通、智慧城市深度融合。
2035年是关键节点六大发展目标公布由工信部指导、中国汽车工程学会组织整个汽车行业1000多名专家历时一年半修订编制的《节能与新能源汽车技术路线图2.0)于今天上午进行了正式发布。
中国汽车工程学会理事长、中国工程院院士李骏在2020中国汽车工程学会年会暨展览会开幕式上就《路线图2.0》的编制背景和主要内容做了介绍。
《路线图2.0》确认了全球汽车技术“低碳化、信息化、智能化”的发展方向,并评估了技术路线图1.0自2016年发布以来的技术进展和短板弱项。
以2035年为节点,技术路线图提出了我国汽车产业发展的六大目标:1、中国汽车产业碳排放将于2028年左右先于国家碳减排承诺提前达峰,至2035年,碳排放总量较峰值下降20%以上。
《〈中国制造2025〉重点领域技术路线图〔2015版〕》全文中国电子商务研究中心制造业是国民经济的主体,是立国之本、兴国之器、强国之基。
十八世纪中叶开启工业文明以来,世界强国的兴衰史和中华民族的奋斗史一再证明,没有强大的制造业,就没有国家和民族的强盛。
打造具有国际竞争力的制造业,是我国提升综合国力、保障国家安全、建设世界强国的必由之路。
新中国成立尤其是改革开放以来,我国制造业持续快速开展,建成了门类齐全、独立完整的产业体系,有力推动工业化和现代化进程,显著增强综合国力,支撑我世界大国地位。
然而,与世界先进水平相比,我国制造业仍然大而不强,在自主创新能力、资源利用效率、产业结构水平、信息化程度、质量效益等方面差距明显,转型升级和跨越开展的任务紧迫而艰巨。
当前,新一轮科技革命和产业变革与我国加快转变经济开展方式形成历史性交汇,国际产业分工格局正在重塑。
必须紧紧抓住这一重大历史机遇,按照“四个全面〞战略布局要求,实施制造强国战略,加强统筹规划和前瞻部署,力争通过三个十年的努力,到新中国成立一百年时,把我国建设成为引领世界制造业开展的制造强国,为实现中华民族伟大复兴的中国梦打下坚实根底。
《中国制造2025》,是我国实施制造强国战略第一个十年的行动纲领。
一、开展形势和环境(一)全球制造业格局面临重大调整。
新一代信息技术与制造业深度融合,正在引发影响深远的产业变革,形成新的生产方式、产业形态、商业模式和经济增长点。
各国都在加大科技创新力度,推动三维(3D)打印、移动互联网、云计算、大数据、生物工程、新能源、新材料等领域取得新突破。
基于信息物理系统的智能装备、智能工厂等智能制造正在引领制造方式变革;网络众包、协同设计、大规模个性化定制、精准供给链管理、全生命周期管理、电子商务等正在重塑产业价值链体系;可穿戴智能产品、智能家电、智能汽车等智能终端产品不断拓展制造业新领域。
我国制造业转型升级、创新开展迎来重大机遇。
技术路线图(Technology Roadmap)什么是技术路线图技术路线图是指应用简洁的图形、表格、文字等形式描述技术变化的步骤或技术相关环节之间的逻辑关系.它能够帮助使用者明确该领域的发展方向和实现目标所需的关键技术,理清产品和技术之间的关系。
它包括最终的结果和制定的过程。
技术路线图具有高度概括、高度综合和前瞻性的基本特征.技术路线图是一种结构化的规划方法,我们可以从三个方面归纳:它作为一个过程,可以综合各种利益相关者的观点,并将其统一到预期目标上来。
同时,作为一种产品,纵向上它有力地将目标、资源及市场有机结合起来,并明确它们之间的关系和属性,横向上它可以将过去、现在和未来统一起来,既描述现状,又预测未来;作为一种方法,它可以广泛应用于技术规划管理、行业未来预测、国家宏观管理等方面.技术路线图的缘起技术路线图最早出现在美国汽车行业,汽车企业为降低成本要求供应商提供他们产品的技术路线图。
20世纪70年代后期和80年代早期,摩托罗拉和康宁公司先后采用了绘制技术路线图的管理方法对产品开发任务进行规划。
摩托罗拉主要用于技术进化和技术定位,康宁公司主要用于公司的和商业单位战略。
继摩托罗拉和康宁公司之后,许多国际大公司,如微软、三星、朗讯公司,洛克-马丁公司和飞利普公司等都广泛应用这项管理技术.2000年英国对制造业企业的一项调查显示,大约有10%的公司承认使用了技术路线图方法,而且其中80%以上用了不止一次(C。
J。
Farrukh, R.Phaal, 2001)[1]。
不仅如此,许多国家政府、产业团体和科研单位也开始利用这种方法来对其所属部门的技术进行规划和管理。
技术路线图真正的奠基人是摩托罗拉公司当时的CEO—Robert Galvin。
当时,Robert Galvin在全公司范围内发动了一场绘制技术路线图的行动,主要目的是鼓励业务经理适当地关注技术未来并为他们提供一个预测未来过程的工具。
这个工具为设计和研发工程师与做市场调研和营销的同事之间提供了交流的渠道,建立了各部门之间识别重要技术、传达重要技术的机制,使得技术为未来的产品开发和应用服务。
解读智能网联汽车技术路线图 2.02019年5月,中国汽车工程学会组织修订《节能与新能源汽车技术路线图》,中国智能网联汽车产业创新联盟适时组织行业力量启动《技术路线图 2.0》修订工作,得到了行业内众多企业和专家的高度关注与广泛参与。
《技术路线图 2.0》系统梳理、更新、完善智能网联汽车的定义、技术架构和智能化网联化分级,分析了智能网联汽车的技术发展现状和未来演进趋势,对《智能网联汽车技术路线图 1.0》实现程度和实施效果进行了评估。
在此基础上,研究了面向2035年的智能网联汽车技术发展的总体目标、愿景、里程碑与发展路径,提出创新发展需求,以期为我国汽车产业紧抓历史机遇、加速转型升级、支撑制造强国建设、制定中长期发展规划指明发展方向,提供决策参考。
下文将对《智能网联汽车技术路线图 2.0》部分核心内容进行介绍。
(一)核心内容:“三横两纵”关键技术架构智能网联汽车涉及整车零部件、信息通信、智能交通、地图定位等多领域技术,将技术架构划分为“三横两纵”技术架构。
“三横”指车辆关键技术、信息交互关键技术与基础支撑关键技术。
“两纵”指支撑智能网联汽车发展的车载平台与基础设施。
基础设施包括交通设施、通信网络、大数据平台、定位基站等,将逐步向数字化、智能化、网联化和软件化方向升级,支撑智能网联汽车发展。
(二)核心内容:智能网联汽车发展愿景和总体目标智能网联汽车的发展愿景是实现汽车强国伟大目标,使汽车社会朝着有益于文明进步、可持续轨道发展,满足人民对美好生活无限向往的需要。
体现在安全、效率、节能减排、舒适和便捷、人性化等方面。
到2035年,中国方案智能网联汽车技术和产业体系全面建成、产业生态健全完善,整车智能化水平显著提升,网联式高度自动驾驶智能网联汽车大规模应用。
由于采用智能化和网联化技术,驾乘安全性和舒适性显著提高,交通事故和人员伤亡数量大幅降低,交通出行和物流运输效率显著提升,道路交通能源消耗和污染排放有效降低。
《节能与新能源汽车技术路线图》简单解读前言国家制造强国建设战略咨询委员会、工业和信息化部委托,中国汽车工程学会组织逾500位行业专家历时一年研究编制的节能与新能源汽车技术路线图发布会于10月26日在沪正式召开,工业和信息化部装备工业司副司长瞿国春代表委托方做主旨报告,清华大学欧阳明高教授受国家制造强国建设战略咨询委员会主任路甬祥委托,宣读技术路线图序言,并代表节能与新能源汽车发展战略咨询委员会进行内容发布。
技术路线图开明宗义即指出,大力发展汽车技术是保障国家能源战略安全、减轻环保压力、实现《中国制造2025》制造强国目标的重要手段。
政府观点瞿国春副司长在发言中指出:《中国制造2025》将节能与新能源汽车列为重点发展十大领域之一,这标志着建设汽车强国正式上升为国家战略,并成为汽车行业必然承担的重大使命。
他还介绍到工业和信息化部作为汽车行业管理部门和节能与新能源汽车产业发展部际联席会议牵头单位,会同相关部门在汽车中长期规划编制、政策优化升级、重大创新工程、技术路线图深化研究等方面,采取一系列综合性措施加快推进节能与新能源汽车产业发展。
在谈到汽车技术路线图时,他强调,技术路线图为汽车产业发展指明了发展方向,明晰了重点和路径,这是振奋人心的专家共识,希望成为行业一致的行动指南。
关于路线图的推进,他指出要持续开展路线图动态研究和评估,并推动产学研用等各方力量开展广泛而深入的合作,通过创新资源联合,成立创新联盟和创新中心,多渠道布局前瞻基础技术,依托路线图院士专家平台,打造满足汽车强国建设战略咨询需求的高端智库平台,为汽车强国建设提供高质量决策支撑服务。
路线图设定产业目标节能与新能源汽车技术路线图描绘了我国汽车产业技术未来15年发展蓝图。
总体目标是:至2030年,汽车产业碳排放总量先于国家提出的“2030年达峰”的承诺和汽车产业规模达峰之前,在2028年提前达到峰值,新能源汽车逐渐成为主流产品、汽车产业初步实现电动化转型,智能网联汽车技术产生一系列原创性科技成果,并有效普及应用,技术创新体系基本成熟,持续创新能力和零部件产业具备国际竞争力。