操作系统第五章复习资料
- 格式:pdf
- 大小:131.86 KB
- 文档页数:4
第五章 设备管理设备管理的对象是:I/O 设备为主,包括设备控制器和I/O 通道;设备管理的基本任务是:完成用户I/O 请求、提高I/O 速度及提高I/O 设备利用率; 设备管理的主要功能是:缓冲区管理、设备分配 、设备处理、虚拟设备及设备独立性。
5.1 I/O 系统5.1.2 设备控制器-CPU 和I/O 设备的接口,解脱CPU ;可编址,含有多个设备地址,以连接多个设备。
1. 设备控制器的基本功能1) 接收和识别命令:接收CPU 命令存放于控制寄存器;命令译码 2) 数据交换: CPU(总线)<-->控制器(数据寄存器)<-->设备; 3) 标识和报告设备的状态:供CPU 了解;状态寄存器; 4) 地址识别:设备和寄存器地址;地址译码器5) 数据缓冲:用缓冲器暂存来自CPU 和I/O 设备的数据;6) 差错控制:对I/O 数据差错检测,并向CPU 报告,错误重发。
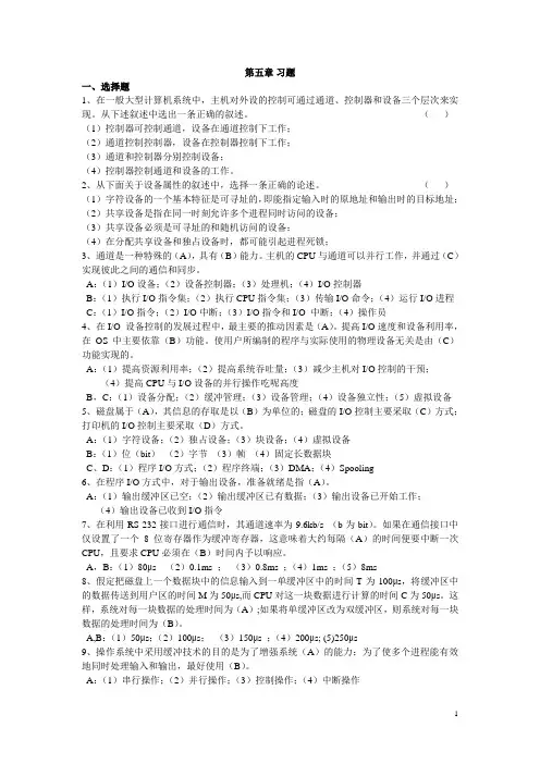
2. 设备控制器的组成1).设备控制器与处理机的接口—通信线路(三类):数据线、控制线和地址线,数据线连接数据寄存器和控制/状态寄存器;2).设备控制器与设备的接口—连接多个设备,每个接口有数据、状态和控制三种信号; 3).I/O 逻辑—根据CPU 发来信号对设备控制。
CPU 启动设备时,将I/O 启动命令和地址分别通过数据线和地址线发送给控制器,由I/O 逻辑对地址进行译码,再根据所译出的命令对相应设备进行控制。
图 5-2 设备控制器的组成5.1.3 I/O 通道1.I/O 通道(I/O Channel)设备的引入数据寄存器控制/状态寄存器数据线I/O 逻辑…控制器与设备接口1控制器与设备接口i数据状态控制数据状态控制…地址线控制线CPU 与控制器接口控制器与设备接口虽然设备控制器能减少CPU 对I/O 的干预,但当外设很多时,CPU 负担仍很重。
为建立更独立的I/O 操作,在CPU 和控制器之间又增设了通道,其目的是将CPU 从繁杂的I/O 任务解脱出来。
操作系统复习资料操作系统复习资料第一章:一、现在操作系统的功能与任务?(p14)1.操作系统的主要任务,是为多道程序的运行提供良好的运行环境,以保证多道程序能有条不紊地运行,并能最大限度地提高系统中各种资源的利用率和方便用户的使用.2. 操作应具有这样几方面的功能:处理机管理、存储器管理、设备管理、文件管理、面向网络的服务和功能二、什么是多道程序设计技术?有什么好处?(p6)1.在单道批处理系统中,内存中仅有一道作业,它无法充分利用系统中的所有资源,使系统性能较差;2.在多道批处理系统中,用户所提交的作业都先存放在外存上并排成一个队列,称为”后备队列”,然后,由作业高度算法按一定的算法从后备队列中选择若干个作业调入内存,使他们共享CPU和系统上的各种资源.好处:(1)提高了CPU的利用率(2)可提高内存和I/O设备的利用率(3)增加系统吞量三、分时、实时、多道程序处理系统概念?(选择)(p8----p11)第二章:一、线程与进程的异同?1、相同点:(a)二者都具有ID,一组寄存器,状态,优先级以及所要遵循的调度策略。
(b)每个进程都有一个进程控制块,线程也拥有一个线程控制块。
(c)线程和子进程共享父进程中的资源;线程和子进程独立于它们的父进程,竞争使用处理器资源;线程和子进程的创建者可以在线程和子进程上实行某些控制,比如,创建者可以取消、挂起、继续和修改线程和子进程的优先级;线程和子进程可以改变其属性并创建新的资源。
2、不同点:(a)线程是进程的一部分, 一个没有线程的进程是可以被看作单线程的,如果一个进程内拥有多个进程,进程的执行过程不是一条线(线程)的,而是多条线(线程)共同完成的。
(b)启动一个线程所花费的空间远远小于启动一个进程所花费的空间,而且,线程间彼此切换所需的时间也远远小于进程间切换所需要的时间。
(c)系统在运行的时候会为每个进程分配不同的内存区域,但是不会为线程分配内存(线程所使用的资源是它所属的进程的资源),线程组只能共享资源。
第五章存储管理物理地址:把内存分成若干个大小相等的存储单元,每个单元给一个编号,这个编号称为内存地址(物理地址、绝对地址、实地址),存储单元占8 位,称作字节(byte )。
物理地址空间:物理地址的集合称为物理地址空间(主存地址空间),它是一个一维的线性空间。
程序地址:用户编程序时所用的地址(或称逻辑地址、虚地址),基本单位可与内存的基本单位相同,也可以不相同。
程序地址空间(逻辑地址空间、虚地址空间): 用户的程序地址的集合称为逻辑地址空间,它的编址总是从0 开始的,可以是一维线性空间,也可以是多维空间。
存储管理的功能1. 虚拟存储器2. 地址变换3. 内外存数据传输的控制4. 内存的分配与回收5. 内存信息的共享与保护虚拟存储器虚拟存储器的实现基础:实验证明,在一个进程的执行过程中,其大部分程序和数据并不经常被访问。
实现原理:把进程中那些不经常被访问的程序段和数据放入外存中,待需要访问它们时再将它们调入内存。
引入虚拟存储技术的好处大程序:可在较小的可用内存中执行较大的用户程序;大的用户空间:提供给用户可用的虚拟内存空间通常大于物理内存(real memory);并发:可在内存中容纳更多程序并发执行;易于开发:不会影响编程时的程序结构虚拟存储器—概念将进程中的目标代码、数据等的虚拟地址(又称逻辑地址,相对地址)组成的虚拟空间称为虚拟存储器(Virtual memory )。
虚拟存储器不考虑物理存储器的大小和信息存放的实际位置,只规定每个进程中互相关联的信息的相对位置。
每个进程都有自己的虚拟存储器,通常是一个以0 地址为始地址的一维(或多维)虚拟地址空间。
从虚拟地址空间到物理地址空间需要进行地址变换。
地址变换物理地址空间是一维的,而虚拟地址空间可以是一维的,也可以是多维的。
当程序装入内存时, 操作系统要为该程序分配一个合适的内存空间,由于程序的逻辑地址与分配到内存物理地址不一致,而CPU执行指令时,是按物理地址进行的,所以要进行地址转换。
操作系统讲义第五章在计算机的世界里,操作系统就像是一位幕后的大管家,默默地管理着各种资源,确保计算机能够高效、稳定地运行。
这一章,咱们就来深入探讨一下操作系统中的一些关键概念和技术。
首先,咱们来聊聊进程管理。
进程可以简单理解为正在运行的程序。
比如说,当您打开一个浏览器浏览网页时,就启动了一个浏览器进程。
操作系统要负责为这些进程分配资源,如 CPU 时间、内存空间等,还要协调它们之间的运行顺序,避免冲突和混乱。
进程有几种不同的状态,比如就绪态、运行态和阻塞态。
就绪态就是进程已经准备好运行,只等 CPU 分配时间给它;运行态就是进程正在使用 CPU 执行指令;阻塞态则是进程因为等待某些资源而暂时无法运行,比如等待输入数据。
为了有效地管理进程,操作系统使用了各种调度算法。
比如先来先服务算法,谁先来就先给谁分配 CPU 时间;还有短作业优先算法,优先处理运行时间短的进程,以提高系统的整体效率。
接下来,咱们谈谈内存管理。
内存是计算机存储数据和程序的地方,就像一个大仓库。
操作系统要确保不同的程序能够合理地使用内存,避免相互干扰和冲突。
内存管理有分页和分段两种主要方式。
分页是将内存分成固定大小的页,程序也被分成同样大小的页,这样便于管理和分配。
分段则是根据程序的逻辑结构,将其分成不同的段,比如代码段、数据段等。
虚拟内存技术也是内存管理中的一个重要手段。
它允许程序使用比实际物理内存更大的内存空间,通过将暂时不用的数据存储在硬盘上,当需要时再调入内存,从而扩展了程序可用的内存范围。
再说说文件管理。
文件是计算机中存储信息的基本单位,操作系统要负责文件的创建、存储、检索和删除等操作。
文件系统就像是一个文件的仓库管理员,它规定了文件的组织方式和存储结构。
常见的文件系统有 FAT、NTFS 等。
文件在存储时,会被分配一个特定的存储空间,并通过目录结构进行管理,方便用户查找和访问。
文件的访问控制也是很重要的一环。
操作系统要确保只有授权的用户能够访问和修改特定的文件,以保护文件的安全性和完整性。
第五章设备管理(一)简答题1、为什么要在设备管理中引入缓冲技术?解:缓冲技术是用来在两种不同速度的设备之间传输信息时平滑传输过程的常用手段。
在OS的设备管理中,引入缓冲技术的主要原因可归结为以下几点。
(1)缓和CPU与I/O设备间速度不匹配的矛盾。
一般情况下,程序的运行过程是时而进行计算,时而进行输入或输出。
以打印机输出为例,如果没有缓冲,则程序在输出时,必然由于打印机的速度跟不上而使CPU停下来等待;然而在计算阶段,打印机又无事可做。
如果设置一个缓冲区,程序可以将待输出的数据先输出到缓冲区中,然后继续执行;而打印机则可以从缓冲区取出数据慢慢打印。
(2)减少中断CPU的次数。
例如,假定设备只用一位二进制数接收从系统外传来的数据,则设备每接收到一位二进制数就要中断CPU一次,如果数据通信速率为9.6Kb/s,则中断CPU的频率也是9.6KHz,即每100us就要中断CPU一次,若设置一个具有8位的缓冲寄存器,则可使CPU被中断的次数降低为前者的1/8。
(3)提高CPU和I/O设备之间的并行性。
由于在CPU和设备之间引入了缓冲区,CPU可以从缓冲区中读取或向缓冲区写入信息,相应地设备也可以向缓冲区写入或从缓冲区读取信息。
在CPU工作的同时,设备也能进行输入输出操作,这样,CPU和I/O设备就可以并行工作。
2、引入缓冲的主要原因是什么?P155【解】引入缓冲的主要原因是:●缓和CPU和I/O设备速度不匹配的矛盾;●减少对CPU的中断频率,放宽对中断响应时间的限制●提高CPU和I/O设备之间的并行性。
3、请简述为什么要在核心I/O子系统中要引入缓冲机制(Buffering)。
答:引入缓冲的主要原因:(1)缓和CPU与I/O设备间速度不匹配的矛盾。
(2)减少对CPU的中断频率,放宽对中断响应时间的限制。
(3)提高CPU与I/O设备之间的并行性。
4、简述SPOOLing(斯普林)系统的工作原理。
解:多道程序并发执行后,可利用其中的一道程序来模拟脱机输入时外围控制机的功能,将低速I/O设备上的数据传送到高速磁盘上;再利用另一道程序来模拟脱机输出时外围控制机的功能,将高速磁盘上的数据传送到输出设备上,这样就可以在主机的直接控制下,实现脱机输入、输出操作,这时外围操作与CPU对数据的执行同时进行。
第五章习题一、选择题1、在一般大型计算机系统中,主机对外设的控制可通过通道、控制器和设备三个层次来实现。
从下述叙述中选出一条正确的叙述。
()(1)控制器可控制通道,设备在通道控制下工作;(2)通道控制控制器,设备在控制器控制下工作;(3)通道和控制器分别控制设备;(4)控制器控制通道和设备的工作。
2、从下面关于设备属性的叙述中,选择一条正确的论述。
()(1)字符设备的一个基本特征是可寻址的,即能指定输入时的原地址和输出时的目标地址;(2)共享设备是指在同一时刻允许多个进程同时访问的设备;(3)共享设备必须是可寻址的和随机访问的设备;(4)在分配共享设备和独占设备时,都可能引起进程死锁;3、通道是一种特殊的(A),具有(B)能力。
主机的CPU与通道可以并行工作,并通过(C)实现彼此之间的通信和同步。
A:(1)I/O设备;(2)设备控制器;(3)处理机;(4)I/O控制器B:(1)执行I/O指令集;(2)执行CPU指令集;(3)传输I/O命令;(4)运行I/O进程C:(1)I/O指令;(2)I/O中断;(3)I/O指令和I/O 中断;(4)操作员4、在I/O 设备控制的发展过程中,最主要的推动因素是(A)。
提高I/O速度和设备利用率,在OS中主要依靠(B)功能。
使用户所编制的程序与实际使用的物理设备无关是由(C)功能实现的。
A:(1)提高资源利用率;(2)提高系统吞吐量;(3)减少主机对I/O控制的干预;(4)提高CPU与I/O设备的并行操作吃呢高度B,C:(1)设备分配;(2)缓冲管理;(3)设备管理;(4)设备独立性;(5)虚拟设备5、磁盘属于(A),其信息的存取是以(B)为单位的;磁盘的I/O控制主要采取(C)方式;打印机的I/O控制主要采取(D)方式。
A:(1)字符设备;(2)独占设备;(3)块设备;(4)虚拟设备B:(1)位(bit)(2)字节(3)帧(4)固定长数据块C、D:(1)程序I/O方式;(2)程序终端;(3)DMA;(4)Spooling6、在程序I/O方式中,对于输出设备,准备就绪是指(A)。
第五章复习题一、单项选择题1. 文件按用途分类,不包括(D)。
A. 系统文件B. 库文件C. 用户文件D. 档案文件2. 一种既方便顺序存取又适合随机存取的文件存储结构是(C)。
A. 顺序文件B. 链接文件C. 索引文件D. 串联文件3. 若把文件以顺序结构的方式存放到磁盘上,则存在的缺点是(B)。
A. 目录结构复杂B. 磁盘空间利用率低C. 计算地址困难D. 读写速度低4 磁带上的每个文件组成部分不包括(C)。
A. 文件头标B. 文件信息C. 文件正文D. 文件尾标5. 文件的信息按逻辑上独立的含义划分信息单位后就构成了记录式文件,这种划分信息的工作是(A)时完成的。
A. 用户组织文件B. 系统转储文件C. 系统装入文件D. 外设存取文件6. UNIX系统调用unlink的作用是( B )。
A. 为一个文件再取一个新文件名B. 删除文件的一个文件名C. 请求读一个已经打开的文件D. 建立两个文件的链接7. 下面对目录结构描述错误的是(A)。
A. 一级目录结构解决了文件的重名问题B. 树形目录结构解决了文件的重名问题C. 树形目录结构能进行存取权限的控制 C. 树形目录结构有利于文件分类8. 读一个文件信息时,应依次调用(A)。
A. 打开文件、读文件、关闭文件B. 建立文件、读文件、关闭文件C. 建立文件、读文件、写文件D. 读文件、保存文件、关闭文件9. 若允许用户按各自定义的文件名访问某个共享文件夹,则该系统应(C)。
A. 为每个用户复制一份文件B. 设置命名转换机制C. 采用多级目录结构D. 使该文件有多种物理结构形式10. 文件的存储结构采用哪种形式是与(C)有关。
A. 文件的逻辑结构B. 存储空间的管理方式C. 存储介质的类型D. 文件的长度11. 下列选项中属于存储介质的是(C)。
A. 磁带机B. 磁盘驱动器C. 软磁盘片D. 卡片机12. 实现记录的成组与分解能提高磁盘空间的利用率,但必须设置主存缓冲区,该缓冲区的长度应根据(A)来确定。
第五章设备管理1、试说明设备控制器的组成。
P163答:设备控制器的组成由设置控制器与处理机的接口;设备控制器与设备的接口;I/O 逻辑。
2、为了实现CPU与设备控制器间的通信,设备控制器应具备哪些功能?P162-P163 答:基本功能:接收和识别命令;数据交换;标识和报告设备的状态;地址识别;数据缓冲;差错控制。
3、什么是字节多路通道?什么是数组选择通道和数组多路通道?P164-P165 答:1、字节多路通道:这是一种按字节交叉方式工作的通道。
它通常都含有许多非分配型子通道,其数量可从几十到数百个,每个子通道连接一台I/O 设备,并控制该设备的I/O 操作。
这些子通道按时间片轮转方式共享主通道。
只要字节多路通道扫描每个子通道的速率足够快,而连接到子通道上的设备的速率不是太高时,便不致丢失信息。
2、数组选择通道:字节多路通道不适于连接高速设备,这推动了按数组方式进行数据传送的数组选择通道的形成。
3、数组多路通道:数组选择通道虽有很高的传输速率,但它却每次只允许一个设备数据。
数组多路通道是将数组选择通道传输速率高和字节多路通道能使各子通道(设备)分时并行操作的优点相结合而形成的一种新通道。
它含有多个非分配型子通道,因而这种通道既具有很多高的数据传输速率,又能获得令人满意的通道利用率。
4、如何解决因通道不足而产生的瓶颈问题?P166答:解决“瓶颈”问题的最有效的方法,便是增加设备到主机间的通路而不增加通道,就是把一个设备连接到多个控制器上,而一个控制器又连接到多个通道上。
多通路方式不仅解决了“瓶颈”问题。
而且提高了系统的可靠性,因为个别通道或控制器的故障不会使设备和存储器之间没有通路。
5、试对VESA及PCI两种总线进行比较。
P167答:1、VESA 该总线的设计思想是以低价位迅速点领市场。
VESA 总线的带宽为32 位,最高传输速率为132Mb/s。
VESA 总线仍存在较严重的缺点,它所能连接的设备数仅为2—4 台,在控制器中无缓冲,故难于适应处理器速度的不断提高,也不能支持后来出现的Pentium 微机。
第五章参考答案1、设备控制器位于设备与CPU之间,它要与CPU、设备进行通信。
设备控制器一般都由3部分构成:设备控制器与CPU的接口、设备控制器与设备的接口、I/O逻辑。
2、设备控制器应具备下列功能1)接收与识别命令:接收与识别CPU发送的命令,这些命令放在寄存器中。
由设备驱动程序进行解释与执行。
2)交换数据:3)标识与报告设备状态4)地址识别:如内存的每一个单元都有地址,每个设备已都有一个地址。
CPU就是通过这些地址来控制与识别设备。
5)数据缓冲:由于CPU和内存的速度较高,而I/O设备的速度较低,因此在他们中间必要通过缓冲区进行速度匹配。
6)差错控制9、引入缓冲主要原因有(1)缓和CPU与I/O设备间速度不匹配的矛盾。
凡是数据到达和离去速度不匹配的地方均可采用缓冲技术。
在操作系统中采用缓冲是为了实现数据的I/O操作,以缓解CPU与外部设备之间速度不匹配的矛盾,提高资源利用率(2)减少对CPU的中断次数(频率)。
14、1)安全分配方式:当进程发出I/O请求后,便进入阻塞状态,直到I/O完成才被唤醒。
不可能造成死锁2)不安全分配方式:在这种方式中,当进程提出I/O请求后,仍然进行运行,需要时又提出第二个I/O请求。
可能造成死锁。
设备独立性是指应用程序独立于具体使用的物理设备。
引入设备独立性有二:1)设备分配具有灵活性:当进程以物理设备名来请求某设备时,如果该设备已经分配,而尽管这是还有其它的相同设备正在空闲(但名字不同),该进程仍然要被阻塞。
但如果用逻辑设备名来请求,系统就会从这类设备中进行分配。
2)易于实现I/O重定向:/O重定向—用于I/O操作的设备可以更换(即重定向)而不必改变应用程序。
为了实现设备独立性必须引入逻辑设备与物理设备(设备的独立性是通过逻辑设备来实现的)。
在应用程序中使用的是逻辑设备(通过逻辑设备名来请求设备);而系统执行时,是使用的物理设备。
因此必须有将逻辑设备转化为物理设备的功能(OS要做的事情)将一台物理I/O设备虚拟为多个逻辑I/O设备,让多个用户共享一台物理I/O设备,实现设备虚拟的关键技术是SPOOLing技术。
第五章存储管理一、选择题:1.将作业地址空间中的逻辑地址转换为内存中的物理地址的过程称为()。
A.重定位B.逻辑变换C.地址交换D.进程创建2.虚存的基础是()。
A.局部性理论B.程序执行时对内存访问不均匀C.指令局部性D.变量的连续访问3.实现虚拟存储器的目的是()。
A.实现存储保护B.实现信息共享C.扩充辅存容量D.扩充主存容量4.在地址映射方式中,静态重定位具有的特点是()。
A.可以把一个作业分配在一个不连续的存储区域中B.可以实现不同作业主存信息的共享C.要求把一个作业分配在一个连续的存储区域中D.很容易实现主存的扩充5.在地址映射方式中,动态重定位具有的特点是()。
A.很难实现主存的扩充,可采用覆盖技术来实现B.地址在执行过程中是可以改变的C.很难实现不同作业主存信息的共享D.非常简单,任何计算机,任何操作系统都可以实现6.可重定位内存分区分配目的为()。
A.解决碎片问题B.便于多作业共享内存C.回收空白区方便D.摆脱用户干预7.实现虚存最主要的技术是()。
A.整体覆盖B.整体对换C.部分对换D.多道程序设计8.动态重定位是在作业的()中进行的。
A.编译过程B.装入过程C.修改过程D.执行过程9.在下面关于虚拟存储器的叙述中,正确的是()。
A.要求程序运行前必须全部装入内存且在运行过程中一直驻留在内存B.要求程序运行前不必全部装入内存且在运行过程中不必一直驻留在内存C.要求程序运行前不必全部装入内存且在运行过程中必须一直驻留在内存D.要求程序运行前必须全部装入内存且在运行过程中不必一直驻留在内存10.虚存的可行性的基础是()A.程序执行的离散性B.程序执行的顺序性C.程序执行的局部性D.程序执行的并发性11.在存储管理中,采用覆盖与交换技术的目的是()。
A.减少程序占用的主存空间B.物理上扩充主存容量C.提高CPU效率D.代码在主存中共享12在内存分配的“最佳适应法”中,空闲块是按()。
第五章设备管理3. 什么是字节多路通道?什么是数组选择通道和数组多路通道?a.字节多路通道含有许多非分配型子通道分别连接在低、中速I/O设备上,子通道按时间片轮转方式共享主通道,按字节方式进行数据传送。
当第一个子通道控制其I/O设备完成一个字节的交换后,便立即腾出字节多路通道(主通道),让给第二个子通道使用;当第二个子通道也交换完一个字节后,又依样把主通道让给第三个子通道使用,以此类推。
转轮一周后,重又返回由第一个子通道去使用主通道。
b.数组选择通道只含有一个分配型子通道,一段时间内只能执行一道通道程序、控制一台设备按数组方式进行数据传送。
通道被某台设备占用后,便一直处于独占状态,直至设备数据传输完毕释放该通道,故而通道利用率较低,主要用于连接多台高速设备。
c. 数组多路通道是将数组选择通道传输速率高和字节多路通道能使各子通道分时并行操作的优点相结合而形成的一种新通道。
其含有多个非分配型子通道分别连接在高、中速I/O设备上,子通道按时间片轮转方式共享主通道,按数组方式进行数据传送,因而既具有很高的数据传输速率,又能获得令人满意的通道利用率。
4. 如何解决因通道不足而产生的瓶颈问题?解决因通道不足而产生的瓶颈问题的最有效方法是增加设备到主机间的通路而不是增加通道。
换言之,就是把一个设备连接到多个控制器上,而一个控制器又连接到多个通道上。
这种多通路方式不仅可以解决该瓶颈问题,而且能够提高系统的可靠性,也即不会因为个别通道或控制器的故障而使设备与存储器之间无法建立通路进行数据传输。
6. 试说明I/O控制发展的主要推动因素是什么?促使I/O控制不断发展的几个主要因素如下:a.尽量减少CPU对I/O控制的干预,把CPU从繁杂的I/O控制中解脱出来,以便更多地去完成数据处理任务。
b.缓和CPU的高速性和设备的低速性之间速度不匹配的矛盾,以提高CPU的利用率和系统的吞吐量。
c.提高CPU和I/O设备操作的并行程度,使CPU和I/O设备都处于忙碌状态,从而提高整个系统的资源利用率和系统吞吐量。
第五章习题一、选择题1、在一般大型计算机系统中,主机对外设的控制可通过通道、控制器和设备三个层次来实现。
从下述叙述中选出一条正确的叙述。
()(1)控制器可控制通道,设备在通道控制下工作;(2)通道控制控制器,设备在控制器控制下工作;(3)通道和控制器分别控制设备;(4)控制器控制通道和设备的工作。
2、从下面关于设备属性的叙述中,选择一条正确的论述。
()(1)字符设备的一个基本特征是可寻址的,即能指定输入时的原地址和输出时的目标地址;(2)共享设备是指在同一时刻允许多个进程同时访问的设备;(3)共享设备必须是可寻址的和随机访问的设备;(4)在分配共享设备和独占设备时,都可能引起进程死锁;3、通道是一种特殊的(A),具有(B)能力。
主机的CPU与通道可以并行工作,并通过(C)实现彼此之间的通信和同步。
A:(1)I/O设备;(2)设备控制器;(3)处理机;(4)I/O控制器B:(1)执行I/O指令集;(2)执行CPU指令集;(3)传输I/O命令;(4)运行I/O进程C:(1)I/O指令;(2)I/O中断;(3)I/O指令和I/O 中断;(4)操作员4、在I/O 设备控制的发展过程中,最主要的推动因素是(A)。
提高I/O速度和设备利用率,在OS中主要依靠(B)功能。
使用户所编制的程序与实际使用的物理设备无关是由(C)功能实现的。
A:(1)提高资源利用率;(2)提高系统吞吐量;(3)减少主机对I/O控制的干预;(4)提高CPU与I/O设备的并行操作吃呢高度B,C:(1)设备分配;(2)缓冲管理;(3)设备管理;(4)设备独立性;(5)虚拟设备5、磁盘属于(A),其信息的存取是以(B)为单位的;磁盘的I/O控制主要采取(C)方式;打印机的I/O控制主要采取(D)方式。
A:(1)字符设备;(2)独占设备;(3)块设备;(4)虚拟设备B:(1)位(bit)(2)字节(3)帧(4)固定长数据块C、D:(1)程序I/O方式;(2)程序终端;(3)DMA;(4)Spooling6、在程序I/O方式中,对于输出设备,准备就绪是指(A)。
A:(1)输出缓冲区已空;(2)输出缓冲区已有数据;(3)输出设备已开始工作;(4)输出设备已收到I/O指令7、在利用RS-232接口进行通信时,其通道速率为9.6kb/s (b为bit)。
如果在通信接口中仅设置了一个8位寄存器作为缓冲寄存器,这意味着大约每隔(A)的时间便要中断一次CPU,且要求CPU必须在(B)时间内予以响应。
A,B:(1)80µs (2)0.1ms ;(3)0.8ms ;(4)1ms ;(5)8ms8、假定把磁盘上一个数据块中的信息输入到一单缓冲区中的时间T为100µs,将缓冲区中的数据传送到用户区的时间M为50µs,而CPU对这一块数据进行计算的时间C为50µs。
这样,系统对每一块数据的处理时间为(A);如果将单缓冲区改为双缓冲区,则系统对每一块数据的处理时间为(B)。
A,B:(1)50µs;(2)100µs;(3)150µs ;(4)200µs; (5)250µs9、操作系统中采用缓冲技术的目的是为了增强系统(A)的能力;为了使多个进程能有效地同时处理输入和输出,最好使用(B)。
A:(1)串行操作;(2)并行操作;(3)控制操作;(4)中断操作B:(1)缓冲池;(2)单缓冲;(3)双缓冲; (4)循环缓冲10、为了对缓冲池中的队列进行操作而设置了互斥信号量MS[type]和资源信号量RS[type],相应地,两个操作过程Getbuf及Putbuf的描述如下:Procedure Getbuf(type)Begin(A);(B);B(n):=Takebuf(type);(C);EndProcedure Putbuf(type,n)Begin(B );Addbuf(type,n);(C);(D);EndA,B,C,D:(1)wait(MS[type]); (2) signal(MS[type]);(3) wait (RS[type]); (4) signal(RS[typt])11、从下面关于设备独立性的叙述中选择一条正确的论述:(1)设备独立性是指I/O设备具有独立执行I/O功能的一种特性;(2)设备独立性是指用户程序独立于具体使用的物理设备的一种特性;(3)设备独立性是指能独立实现设备共享的一种特性;(4)设备独立性是指设备驱动程序独立于具体使用的物理设备的一种特性。
12、设备独立性是指(A)独立于(B)。
A:(1)设备控制器;(2)设备驱动程序;(3)用户程序;(4)设备独立性软件。
B:(1)主机;(2)操作系统;(3)设备驱动程序;(4)物理设备。
13、在单用户系统中可为(A)设置一张逻辑设备表,在多用户系统中应为(B)设置一张逻辑设备表。
A,B:(1)整个系统;(2)每个用户(进程);(3)每种逻辑设备;(4)每种物理设备14、为实现设备分配,应为每个设备设置一张(A),在系统中配置一张(B);为实现设备独立性,系统中应设置一张(C)。
A,B:(1)设备控制表;(2)控制器控制表; (3)系统设备表;(4)设备分配表C:(1)设备开关表;(2)I/O请求表(3)逻辑设备表(4)设备分配表15、从下面关于虚拟设备的论述中选择一条正确的论述。
(1)虚拟设备是指允许用户使用比系统中具有的物理设备更多的设备;(2)虚拟设备是指允许用户以标准方式来使用物理设备。
(3)虚拟设备是指允许用户程序不必全部装入内存就可使用系统中的设备;(4)虚拟设备是指允许用户程序不必全部装入内存就可以使用系统中的设备。
16、Spooling是对脱机I/O工作方式的模型,Spooling系统中的输入井是对脱机输入中的(A)进行模拟,输出井是对脱机输出中的(B)进行模拟,输入进程是对脱机输入中的(C)进行模拟,输出进程是对脱机输出中的(D)进行模拟。
A,C:(1)内存输入缓冲区;(2 )磁盘;(3)外围控制机;(4)输入设备B,D;(1)内存输出缓冲区;(2)磁盘;(3)外围控制机;(4)输出设备17、从下列有关Spooling系统的论述中,选择两条正确的论述。
(1)构成Spooling系统的基本条件是具有外围输入机和外围输出机;(2)构成Spooling系统的基本条件是只要具有大容量、高速硬盘作为输入井与输出井;(3) 构成Spooling系统的基本条件是只要操作哦系统中采用多道程序技术;(4)Spooling系统建立在分时系统中;(5)Spooling系统是虚拟存储技术的体现;(6)Spooling系统是在用户程序要读取数据时启动输入进程输入数据;(7)当输出设备忙时,Spooling系统中的用户程序暂停执行,待I/O空闲时在被唤醒去执行操作;(8)Spooling系统实现了对I/O设备的虚拟,只要输入设备空闲,Spooling可预先将输入数据从设备传送到输入井中供用户程序随时读取;(9)在Spooling系统中,用户程序可随时将输出数据送到输出井中,待输出设备空闲时再执行数据输出操作。
18、从下列论述中选出一条正确的论述。
(1) 在现代计算机系统中,只有I/O设备才是有效的中断源;(2)在中断处理过程中,必须屏蔽中断(即禁止发生新的中断);(3)同一用户所使用的I/O设备也可以并行工作;(4)Spooling是脱机I/O系统。
19、从下列关于驱动程序的论述中,选出一条正确的论述。
(1)驱动设备与I/O设备的特性紧密相关,因此应为每一个I/O设备配备一个专门的驱动程序;(2)驱动程序与I/O设备的特性紧密相关,因此对DMA方式应该以字节为单位去启动设备进行中断处理;(3)由于驱动程序与I/O设备(硬件)紧密相关,故必须全部用汇编语言书写;(4)对于一台多用户机,配置了相同的八个终端,此时可只配置一个由多个终端共享的驱动程序。
20、下列磁盘调度算法中,平均寻道时间较短,但容量产生饥饿现象的是(A);电梯调度算法是指(B);能避免磁臂粘着现象的算法是(C)。
A,B,C:(1)SSTF;(2) FCFS; (3) SCAN ; (4)CSCAN; (5 )FSCAN21、磁盘高速缓冲设在(A)中,其主要目的是(B)A:(1)磁盘控制器;(2)磁盘;(3)内存;(4)CAcheB:(1)缩短寻道时间(2)提高磁盘I/O的速度(3)提高磁盘空间的利用率;(4)保证数据的一致性;(5)提高CPU执行指令的速度。
22、从下面的论述中选出一条错误的论述。
(1)虚拟盘是一种易失性存储器,因此它通常只用于存放临时文件;(2)优化文件物理快的分布可显著地减少寻道时间,因此能有效地提高磁盘I/O的速度;(3)对随机访问的文件,可通过提前读提高对数据的访问速度;(4)延迟写可减少启动磁盘的次数,因此能等效地提高了磁盘I/O的速度。
23、在Unix系统中,作为核心与驱动程序的接口是(A),其中每个表目含有相应类型设备驱动程序的(B)。
A:(1)系统设备表;(2)设备控制表;(3)逻辑设备表;(4)设备开关表。
B:(1)字符串类型的函数名;(2)各函数的入口地址;(3)指向设备控制表的指针;(4)指向系统设备表的指针;(5)指向逻辑设备表的指针24、在UNIX系统中提供了三种写的方式,相应地提供了三种写过程:启动磁盘后,在把缓冲区中的数据写入磁盘时,进程不需等待写操作完成就可返回的过程,称为(A);而需要等待写操作完成的过程为(B);而另一种写方式则并不真正启动磁盘,只是在缓冲区的首部打上某种标志即可返回,称为(C)。
A,B,C:(1)write;(2)bwrite ;(3)bawrite;(4)bdwrite。