果蔬样品采集制备和保存
- 格式:ppt
- 大小:3.77 MB
- 文档页数:7
果园、菜地样品采集与制备技术规范一、土壤样品采集采样人员要具有一定采样经验,熟悉采样方法和要求,了解采样区域农业生产情况。
采样前,要收集采样区域土壤图、土地利用现状图、行政区划图等资料,绘制样点分布图,制订采样工作计划。
准备GPS、采样工具、采样袋(布袋、纸袋或塑料网袋)、采样标签等。
土壤样品采集应具有代表性和可比性,并根据不同分析项目采用相应的采样和样品处理方法。
1、采样规划采样点的确定应在整个果园范围内统筹规划,合理布局,形成采样点位图。
2、采样单元根据土壤类型、土地利用方式和行政区划,将采样区域划分为若干个采样单元,每个采样单元的土壤性状要尽可能均匀一致。
参考第二次土壤普查采样点确定采样点位,形成采样点位图。
实际采样时严禁随意变更采样点,若有变更须注明理由。
蔬菜平均每个采样单元为10-20亩,温室大棚作物每20-30个棚室或10-15亩采一个样。
采样集中在位于每个采样单元相对中心位置的典型地块(同一农户的地块),采样地块面积为1-10亩。
果树平均每个采样单元为20~40亩(地势平坦果园取高限,丘陵区果园取低限)。
采样集中在位于每个采样单元相对中心位置的典型地块(同一农户的地块),采样地块面积为1-5亩。
有条件的地区,可以农户地块为土壤采样单元。
采用GPS定位,记录采样地块中心点的经纬度,精确到0.1″。
3、采样时间蔬菜在收获后或播种施肥前采集,一般在秋后。
设施蔬菜在凉棚期采集;果树在上一个生育期果实采摘后下一个生育期开始之前,连续一个月未进行施肥后的任意时间采集土壤样品。
4、采样周期同一采样单元,无机氮及植株氮营养快速诊断每季或每年采集1次;土壤有效磷、速效钾等一般2~3年采集1次;中、微量元素一般3~5年采集1次。
肥料效应田间试验每年采样1次。
5、采样深度蔬菜采样深度为0-30cm ;果树采样深度为0-60㎝,分为0-30 cm 、30-60 cm 采集基础土壤样品。
如果果园土层薄(<60 cm ),则按照土层实际深度采集,或只采集0-30 cm 土层;用于土壤无机氮含量测定的采样深度应根据不同作物、不同生育期的主要根系分布深度来确定。
白菜样品的采集和保存方案欲测定白菜中农药残留量,首先就要重视白菜样品的采集和保存工作。
农产品分析工作的可靠性,首先取决于所采样品的代表性,否则分析工作将是徒劳,甚至导致错误的判断,给生产或科研带来损失。
农产品分析样品的采集包括茎叶等组织样品,籽粒样品、蔬菜瓜果样品及饲料样品等。
下面我们来介绍欲测定白菜中农药残留量,白菜样品的采集和保存方案:
一、样品的采集。
从个别植株上采样,并考虑栽培条件的一致性。
种子脱粒后,去杂、混匀、按四分法缩分为平均样品,重量不少于25g。
从试验小区或大田采样可按照植株组织样品的采样方法,选定样株收获后脱粒,混匀,用四分法缩分,取得约250g 样品。
采样时应选取完全成熟的种子。
从成批收获物中取样在保证样品有代表性的原则下,可在散装堆中设点随机取样,或从包装中随机扦取原始样品,再用四分法或分样器缩分至500g左右。
二、样品的制备与贮存。
采得的样品要及时刷洗、擦干。
将采取的籽粒样品风干,去杂和挑去不完善粒,用磨样机或研钵磨碎,使之全部通过0.5~1mm筛,贮于广口瓶中,贴好标签备用。
欲用干样分析时,则必须力求快速风干,以保持样品成分不变。
加速干燥的主要方法是将样品切成块或片状后高温通风干燥,即先置110~120℃的鼓风烘箱中(样品温度达100~105℃)烘20~30分钟,然后降温,在60~70℃烘至变脆易压成粉末为止。
对测定糖或淀粉的样品,最好用新鲜样测,因在高温烘干时糖分易被焦化部
分淀粉也易被酸性汁液水解而变化。
也可用酒精保存新鲜样品。
农产品质量安全检测样品制备及管理一、引言农产品质量安全检测是保障农产品质量安全的重要环节。
准确、可靠的样品制备及管理对于保证检测结果的准确性和可比性具有重要作用。
本文将介绍农产品质量安全检测样品制备及管理的相关内容。
二、样品制备1. 样品采集:根据不同农产品的特点和检测要求,选择适宜的采集方法和工具进行样品采集。
比如对于蔬菜水果类样品,应选取成熟、完整、无病虫害的样品进行采集。
2. 样品处理:样品采集后,根据检测要求进行处理。
比如对于农产品中农药残留的检测,需要将样品进行切割或研磨,并按照一定比例配制成溶液。
对于微生物检测,需要将样品进行拌匀和稀释处理。
3. 样品保存:处理后的样品应尽快进行保存,防止样品变质或污染。
一般来说,样品应保存在低温环境中,比如冷藏或冷冻条件下。
三、样品管理1. 样品标识:对于采集和处理后的样品,应进行标识,以便于管理和追溯。
标识的内容应包括样品编号、采集时间、采集地点等信息。
2. 样品存放:处理后的样品应放置在干燥、通风的环境中,避免阳光直射和污染。
不同类别、不同来源的样品应分开存放,以免相互干扰。
3. 样品管理记录:建立样品管理记录,包括样品来源、采集和处理方法、保存条件、取样记录等信息,以便于检测人员和管理人员进行追溯和查询。
4. 样品分发和使用:根据检测需求和样品类型,合理分发样品给相应的检测单位进行检测。
对于一些特殊的农产品,比如有机产地蔬菜,应按照特定要求进行独立检测。
5. 样品销毁:对于已检测完毕且不需要保留的样品,应及时进行销毁。
销毁应采取适当的方法,比如高温消毒或填埋处理,以确保样品不对环境和人体造成危害。
【农产品采样】农产品样品采集流转制备和保存技术规定一、制定采样计划制定详细采样计划,内容包括:任务部署、人员分工、时间节点、采样准备、采样量和份数、样品交接和注意事项等。
二、采样准备采样准备主要包括组织准备、物资准备和技术准备C组织准备野外采样必须组建采样小组:(1)采样小组至少由2名成员组成,包括1名组长和1名技术骨干,参加过国家或省级农产品样品采集流转制备和保存相关技术培训;(2)采样小组组长原则上由作风严谨、工作认真和具有野外采样工作经验的专业技术人员担任,组长为采样过程质量控制责任人和现场采样记录审核人;(3)采样小组成员应具有土壤、农产品调查相关基础知识,掌握农用地详查样品采集流转相关技术要求;(4)采样小组内部要分工明确、责任到人、保障有力。
以■技术准备_______________________________________________________________为了使采样工作能顺利进行,采样前应进行以下技术准备:(1)明确调查范围和任务,掌握布点原则和点位分布图件,包括行政区划、样点位置等信息。
(2)获取交通、土壤类型、1:50000地形等图件。
(3)收集采样点的农产品种植模式、地形、土地利用方式、灌溉、周边污染源分布、农药和肥料施用等基本情况。
(4)全球定位设备(GPS)校准、手持终端和便携式蓝牙打印机调试。
农产品样品采集所需物资包括:工具类、器具类、文具类、防护用品以及采样车辆等(表1)。
表1样品采集所需物资清单样品采集手持终端和GPS采样人员通过手持终端接收采样任务、辅助找点、填报现场记录表、现场打印样品标签、拍摄采样现场照片、保存和上传采样信息。
采样人员通过GPS精准定位,确定采样记录的点位坐标信息(经度与纬度)。
农产品样品采集应尽量与农用地表层土壤样品同步采集。
采样人员到达目标点位后,必须观察其是否符合农产品采样的代表性要求,在允许范围内优选采样点,位移距离一般不超过50πu陡坡地、低洼积水地、住宅、道路、沟渠、粪坑等附近不宜设采样点。
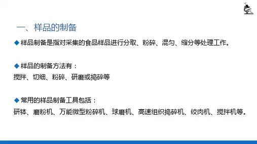
样品的采集、制备和保存样品的采集从大量的检测对象中取有代表性的一部分样品供分析化验用,叫做采样。
正确采样的重要性采取的样品要有代表性。
采样的方法样品的采集有随机抽样和代表性取样两种方法。
随机抽样可以避免人为的倾向性,但是对难以混匀的食品的采样,必须结合代表性取样,从有代表性的各个部分分别取样。
因此,采样通常采用几种方法相结合的方式。
具体的取样方法,因分析对象的性质而异。
均匀固体物料确定采样件数:有完整包装的:可按总件数1/2的平方根确定采样件数,然后从样品堆放的不同部位,按采样件数确定具体采样袋。
采原始样:再用双套回转取样管采样。
将取样管插入包装中,回转180o取出样品,每一包装须由上、中、下三层取出三份检样;把许多检样综合起来成为原始样品。
制备平均样:用“四分法”将原始样品做成平均样品,即将原始样品充分混合后堆集在清洁的玻璃板上,压平成厚度在3厘米以下的图形,并划成“+”字线,将样品分成四份,取对角的两份混合,再如上分为四份,取对角的两份,此即是平均样品。
无包装的散堆样品:先划分若干等体积层,然后在每层的四角和中心点取样,得检样,再按上法处理的平均样品。
粘稠的半固体物料这类物料不易充分混合,可先按总件数1/2的平方根确定取样数。
启开包装,用采样器从各桶中分层分别取出检样,然后混合分取缩减到所需数量的平均样品。
液体物料如果数量较大。
可依容器的大小及形状,分区分层采取小样,再将各小样汇总混合,取出原始样品。
如果数量不大,可在密闭容器内旋转摇荡,或从一个容器倒入另一个容器,反复数次或颠倒容器,采样前需用搅合器等搅拌一定时间,再用采样器缓慢匀速地自上端斜插至底部采取样品。
易氧化食品搅拌时要避免与空气混合;挥发性液体食品,用虹吸法从上、中、下三层采样。
组成不均匀的固体食品这类食品本身各部位极不均匀,个体大小及成熟程度差异很大,取样更应注意代表性,可按下述方法采样。
①肉类根据不同的分析目的和要求而定。
有时从不同部位取样,混合后代表该只动物;有时从一只或很多只动物的同一部位取样,混合后代表某一部位的情况。
农产品质量安全检测样品制备及管理一、背景介绍随着人们对食品安全的关注不断增加,农产品质量安全检测被视为确保食品安全的重要环节。
而农产品质量安全检测的准确性和可靠性很大程度上取决于样品制备及管理的规范和科学性。
制定和执行科学合理的农产品质量安全检测样品制备及管理规范,对于确保农产品质量安全至关重要。
1. 样品选择样品的选择应当符合实际检测需要,必须是代表性的样品。
不同种类的农产品质量安全检测,需要的样品也不同。
对于水果蔬菜类的检测,常用的样品包括苹果、梨、菠菜、土豆等;而对于禽畜产品的检测,则需要选择鸡肉、鸭肉、猪肉等样品。
还应确保样品的来源真实可靠,没有受到污染。
2. 样品采集样品采集必须严格按照相应的规定程序进行,采样人员要穿戴干净整洁的工作服,佩戴洁净手套,以避免样品在采集过程中受到外部污染。
还要注重采样工具的清洁和消毒,避免交叉污染。
在采集过程中,要注明样品的来源、采样时间和地点等信息。
3. 样品保存样品采集后,要立即送交检验,或者进行适当的保存处理。
不同的样品有着不同的保存要求,一般情况下,应当放在密封的容器中,存放在低温、避光、干燥的环境中,避免样品因为长时间保存而发生腐败变质等情况。
还要注明样品的保存条件和时间,便于后续的检测分析。
4. 样品处理在进行检测的时候,可能需要对样品进行一定的处理,比如切割、研磨等。
这些处理过程应当符合相应的规范,避免因为处理不当而影响检测结果。
在处理过程中也要避免外部污染的发生。
对于每个样品,都应当建立相应的信息档案,包括样品的来源、采样时间地点、保存条件和时间、处理过程等信息,以及后续的检测结果和分析报告。
这些信息不仅可以方便后期的追溯和复核,也可以为科学研究和数据分析提供基础。
对于已经采集的样品,要进行适当的存储管理,包括标识、分类、摆放、保管等方面。
如果需要长期保存,要根据样品的特性和检测要求,制定相应的保存计划,确保样品不受到污染和变质。
还要定期进行检查和维护,确保样品的完好。
农产品质量安全检测样品制备及管理农产品质量安全检测是确保农产品质量和安全的重要手段,样品制备及管理是保证检测结果准确可靠的关键环节。
本文将从样品制备和样品管理两个方面进行论述,详细介绍农产品质量安全检测样品制备及管理的相关知识。
农产品质量安全检测样品制备是指将农产品样品进行处理和加工,使其能够满足检测要求。
在样品制备过程中,需要注意以下几点:1. 样品选择:应根据检测目的和要求,选择代表性良好的农产品样品,并保证样品数量足够,确保检测结果的可靠性。
2. 样品采集:样品采集要严格按照相关规范进行,避免交叉污染和样品误差。
采样工具要干净、无污染,采样过程中要避免直接接触样品,以防污染。
3. 样品保存:样品采集后应立即进行保存,避免样品变质。
不同种类的农产品样品保存条件不同,应根据不同要求进行保存,保证样品的原样性。
4. 样品处理:样品处理包括样品的分离、粉碎、加热等操作,以获取合适的样品形态和状态。
样品处理过程中要避免热变性、酶解、腐败等影响检测结果的因素。
5. 样品均质化:样品均质化是将不均匀的样品进行混合,以保证检测结果的代表性。
样品均质化可以采用物理方法(如摇晃、振荡等)和化学方法(如称量、溶解等)进行。
6. 样品稀释:如果样品浓度过高,会影响仪器的测量范围和精确度,需要对样品进行稀释。
稀释时要注意稀释倍数,确保稀释后浓度落入检测范围。
1. 样品登记:对于每批次样品,要建立样品登记台账,记录样品的详细信息,包括样品名称、来源、采样人员、采样地点和日期等。
2. 样品编码:对每个样品进行编码,以便对样品进行跟踪管理。
样品编码可以采用数字、字母或符号等形式,要确保唯一性和识别性。
3. 样品分装:样品批量检测时,需要对样品进行分装,以确保实验的可行性和检测结果的准确性。
分装过程中要避免样品污染和样品损失。
4. 样品存储:对样品进行储存时,要选择合适的储存条件,确保样品的稳定性和原样性。
储存温度、湿度、光照等因素要符合样品的要求。
农产品质量安全检测样品制备及管理一、引言农产品质量安全是保障人民饮食安全和国家经济发展的重要问题。
农产品质量安全检测是确保农产品质量安全的关键环节,而样品制备及管理是农产品质量安全检测的基础工作。
本文将对农产品质量安全检测样品制备及管理进行论述。
二、农产品质量安全检测样品制备1.样品采集样品采集是制备农产品质量安全检测样品的第一步。
样品的采集应该有针对性,根据农产品的特点和检测要求进行选择。
采样时要注意避免污染,使用无菌器具进行采集,并保存在适当的容器中。
2.样品处理样品处理是保证样品质量的重要环节。
对于不同的农产品,可以采取不同的处理方法,如样品的分割、切割、打碎、研磨等。
样品处理的目的是使样品具有良好的代表性和可检测性。
3.样品保存样品保存是制备农产品质量安全检测样品的关键步骤。
样品保存的目的是保证样品在保存期间不发生变化,以保证检测结果的准确性。
样品保存时应注意温度、湿度、光照等因素对样品的影响,合理选择适当的保存方法和保存条件。
三、农产品质量安全检测样品管理1.样品登记样品登记是样品管理的基础环节。
登记时应详细记录样品的基本信息,如样品名称、采样时间、采样地点、采样人员等。
同时要为样品编号,以方便样品的追溯和管理。
2.样品分类样品分类是为了方便样品管理和检测的需要。
可以根据不同的农产品和检测项目进行分类,如水果类、蔬菜类、畜肉类等。
对于同一类别的样品,要标注相应的名称和编号,以免混淆。
3.样品存放样品存放是样品管理的重要环节。
要选择干燥、阴凉、通风的地方进行存放,避免阳光直射和高温,防止样品受潮和变质。
对于保存时间较长的样品,还可以考虑冷冻或冷藏保存。
4.样品销毁样品销毁是样品管理的最后一步,对于过期、变质和无法使用的样品需要及时销毁,以免对后续工作产生影响。
样品销毁时要符合环保要求,选择合适的销毁方法,并做好相应的记录。
四、结论农产品质量安全检测样品制备及管理是确保农产品质量安全检测准确性的关键环节。
农产品质量安全检测样品制备及管理随着农产品质量安全问题不断引起公众关注,农产品质量安全检测工作也日益受到重视。
作为保障农产品质量安全的重要环节,农产品质量安全检测样品制备及管理工作显得尤为重要。
在日常的农产品质量安全检测中,合理的样品制备和严格的管理是确保检测结果准确可靠的前提,也是保障公众健康和农产品质量安全的重要手段。
农产品质量安全检测样品制备是农产品质量安全检测工作的基础,其合理性和准确性对检测结果的可靠性起着决定性的作用。
在对农产品质量安全检测样品进行制备时,需要遵循以下原则:1. 样品选择合理:在进行样品制备时,需要根据检测目的选择合适的样品。
不同的农产品种类和不同的检测项目需要使用不同的样品,因此需要根据具体情况进行合理选择。
2. 样品采集规范:样品的采集需要按照国家相关规定进行,保证采集的样品能够真实反映农产品的质量安全情况。
对于不同类型的农产品,需要按照相应的采集标准进行采集。
3. 样品制备精确:在进行样品制备时,需要确保操作准确无误,避免外界因素的干扰,保证制备的样品可以真实反映农产品的情况。
在制备样品时需遵循相关标准和方法,确保样品制备的精确性。
农产品质量安全检测样品管理是保证检测结果可靠性的重要环节,对于样品的管理需要遵循以下原则:1. 样品信息登记:对于每一个样品,在收到样品后需要进行详细的登记,包括样品的来源、采集时间、采集地点等信息,并建立样品信息档案。
2. 样品留样保存:对于农产品质量安全检测所使用的样品,需要留取一定比例的样品,并对留样的样品进行标记和保存,以备日后的复检和核查。
3. 样品保存条件:在对样品进行保存时,需要确保样品保存条件的合理性和稳定性,避免样品受到污染或其他影响,保证样品保存的完整性和原始性。
4. 样品处置规范:对于检测后的样品,需要按照相关规定对样品进行处置,避免对环境造成污染,同时保证处置的安全和合法性。
在实际的农产品质量安全检测样品制备及管理中,常常会遇到一些问题,为了保障检测结果的可靠性,需要采取一定的对策来解决这些问题。
农产品质量安全检测样品制备及管理1. 引言1.1 研究背景农产品质量安全检测是保障农产品安全和消费者健康的重要环节,而检测样品的制备和管理是保证检测结果准确可靠的基础。
随着社会经济的发展和生活水平的提高,人们对农产品质量安全的关注度也越来越高。
由于农产品种类繁多、来源广泛,样品的制备和管理工作变得尤为重要。
农产品质量安全检测样品制备及管理涉及到样品的采集、处理、储存、运输等多个环节,每个环节都需要严格遵循标准操作程序,以确保样品不受外界污染和变质。
对样品的合理管理还能有效减少实验误差,提高检测结果的准确性和可靠性。
深入研究农产品质量安全检测样品制备及管理的方法和措施,对于提升检测工作的效率和水平具有重要意义。
本文将重点探讨农产品质量安全检测样品制备及管理的相关内容,为进一步提高检测水平和保障农产品质量安全作出贡献。
1.2 研究意义农产品质量安全检测样品制备及管理在农业生产中起着至关重要的作用。
保证农产品质量安全,对于农产品产业的持续发展和消费者健康都至关重要。
对农产品质量安全检测样品的制备和管理进行研究具有重要意义。
农产品质量安全检测样品的制备及管理对于监测农产品中是否存在有害物质具有重要意义,可以及时发现问题并采取相应的措施,保障消费者的健康和权益。
对农产品质量安全检测样品的制备及管理的研究可以提高检测的准确性和可靠性,为农产品质量的评估和监测提供可靠的数据支持。
通过对农产品质量安全检测样品的制备及管理的研究,可以不断提升农产品生产企业的管理水平和技术水平,推动农产品质量安全工作的持续改进和提升,为农产品产业的健康发展奠定基础。
2. 正文2.1 农产品质量安全检测样品制备方法农产品质量安全检测样品制备方法主要包括样品采集、样品前处理和样品提取。
首先是样品采集,要选择代表性好的样品,避免受到外界因素的影响。
其次是样品前处理,包括清洗、研磨、干燥等步骤,保证样品的纯净度和一致性。
最后是样品提取,根据检测需要选择适当的提取方法,如溶剂提取、固相萃取等,提高检测的准确性和灵敏度。