XX公司平台上线仪式暨媒体见面会策划方案
- 格式:docx
- 大小:226.63 KB
- 文档页数:12
一、活动背景为提高公司/机构的社会知名度和品牌影响力,加强与媒体的良好互动,特举办本次媒体见面会。
以下是活动预案的具体内容:二、活动目标1. 向媒体全面介绍公司/机构的发展历程、主营业务、未来规划等;2. 增强与媒体之间的合作关系,为后续合作奠定基础;3. 展示公司/机构的良好形象,提升品牌知名度;4. 收集媒体对公司/机构的意见和建议,为改进工作提供参考。
三、活动时间【具体日期】上午9:00-11:30四、活动地点【具体地址】(如:XX大厦XX楼XX会议室)五、活动对象1. 各大媒体记者;2. 合作伙伴代表;3. 公司/机构高层管理人员;4. 邀请的其他嘉宾。
六、活动流程1. 9:00-9:10 签到入场2. 9:10-9:20 开场致辞(主持人)3. 9:20-9:30 公司/机构负责人介绍4. 9:30-10:30 主讲嘉宾主题演讲5. 10:30-10:40 茶歇6. 10:40-11:30 媒体提问及互动环节7. 11:30-11:40 总结发言(主持人)8. 11:40-12:00 自由交流及合影留念七、活动准备1. 场地布置:布置场地,包括背景板、音响设备、投影仪等;2. 物料准备:准备宣传册、公司/机构简介、礼品等;3. 人员安排:安排主持人、接待人员、摄影师、安保人员等;4. 联系媒体:提前与媒体记者沟通,确认出席情况;5. 确保活动当天天气、交通等外部因素不影响活动进行。
八、活动预算1. 场地租赁费用;2. 媒体邀请费用;3. 物料制作费用;4. 活动现场布置费用;5. 其他不可预见费用。
九、应急预案1. 如遇突发事件,立即启动应急预案,确保活动顺利进行;2. 如有媒体记者迟到或未能出席,及时调整活动流程;3. 如活动当天天气不佳,考虑调整活动时间或地点;4. 如活动过程中出现设备故障,及时联系技术人员进行维修。
十、活动总结活动结束后,对活动进行总结,包括活动效果、媒体报道、嘉宾反馈等方面,为今后类似活动提供参考。
媒体见面会方案媒体见面会方案1. 引言媒体见面会是企业或组织进行新闻发布、产品发布、重要公告等宣传活动的重要形式之一。
一个成功的媒体见面会对于提升企业形象、传递信息、引发公众关注具有重要意义。
然而,为了确保媒体见面会的成功,需要制定一个详细的媒体见面会方案。
本文将介绍一个基本的媒体见面会方案,旨在帮助企业或组织有效地组织和进行媒体见面会。
2. 活动目标媒体见面会的主要目标是向媒体和公众传递信息,引发公众关注,加强企业形象。
在制定媒体见面会方案时,需要明确以下目标:- 传递准确、清晰的信息- 引起媒体和公众的兴趣和关注- 加强企业形象和品牌认知度- 与媒体建立良好的关系- 吸引更多的媒体报道3. 策划与准备媒体见面会的策划与准备是确保活动成功的关键。
以下是一些重要的步骤:3.1 确定活动主题和内容根据组织或企业的需求,确定见面会的主题和内容。
活动主题需要与组织的目标和价值观相一致,内容需要具有新闻价值和吸引力。
3.2 确定时间和地点选择一个便于媒体和公众参加的时间和地点,考虑到交通便利性和场地设施。
3.3 邀请媒体和嘉宾根据活动需求,确定需要邀请的媒体和嘉宾名单,并与他们联系确认参加意愿和可行性。
3.4 准备媒体材料为了让媒体更好地理解活动内容,并且便于报道,准备相关媒体材料,如新闻稿、产品资料、演讲稿等。
3.5 准备场地和设备根据活动规模和需求,选择合适的场地并预订,准备必要的设备,如投影仪、麦克风、音响等。
3.6 确定媒体见面会流程明确活动的流程,包括开场致辞、发布新闻、媒体采访、交流互动等环节。
确保流程合理、紧凑,不拖延时间。
3.7 宣传推广通过各种渠道,如社交媒体、新闻稿、邀约函等宣传活动,提高媒体和公众的关注度。
4. 活动执行在活动当天,需要做以下准备工作:4.1 确认活动细节与场地方确认时间和场地安排,确保活动准时开始。
4.2 核对媒体和嘉宾名单核对邀请的媒体和嘉宾名单,确保他们的到来并提供必要的接待。
媒体见面会流程范文媒体见面会是一种组织团队与媒体记者进行交流的活动,旨在向媒体传达重要信息和促进互动交流。
一个成功的媒体见面会需要有一个完善的流程来确保信息的准确传达和各方的合作顺畅。
以下是一个典型的媒体见面会流程,供参考。
1.策划阶段2.开场致辞见面会开始时,主持人应该上台致辞,对媒体的到来表示欢迎,并简要介绍见面会的目的和背景。
在致辞中,可以预告即将进行的活动和介绍嘉宾。
3.嘉宾演讲接下来,主办方可以邀请相关嘉宾上台进行演讲,分享与见面会主题相关的信息和观点。
演讲内容应该具有新闻价值和吸引力,能够引起媒体的关注和关心。
演讲时间一般控制在15-20分钟内,并开放一定时间进行提问。
4.问答环节问答环节是一个非常重要的环节,可以帮助媒体记者更深入地了解主题和嘉宾的观点,并提出一些有针对性的问题。
组织者可以事先收集一些常见问题,也可以现场邀请媒体记者提问。
主持人需要控制好时间,确保问题和回答的内容有丰富性和亮点。
5.发布会在一些特定的场合,主办方可能会在见面会上发布一些重要信息或产品。
发布环节需要安排媒体照片、视频拍摄等工作,并向媒体分享相关材料。
在发布环节后,主办方可以邀请媒体记者进行深入了解和采访。
6.集体采访集体采访是指主办方将媒体记者组织在一起,与或者嘉宾进行面对面交流和提问。
这种形式可以有效利用时间和资源,使媒体记者能够共同参与访谈,收集到更多的信息和新闻素材。
7.自由采访自由采访环节是指媒体记者可以根据自己的兴趣和需求进行自由采访。
主办方在场地提供合适的条件和空间,为媒体记者提供便利。
为了使采访顺利进行,组织者可以提前与媒体合作,协调好采访对象和时间,确保媒体能够采访到所需要的信息。
8.结束语9.后续跟进以上是一个典型的媒体见面会流程。
当然,每个见面会的流程可能会因具体情况而有所不同,主办方需要根据自己的实际情况进行调整和改进。
一个成功的媒体见面会需要有清晰的目标和计划,合理安排时间,顺畅的组织和高效的沟通能力。
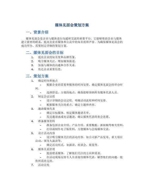
媒体见面会策划方案一、背景介绍媒体见面会是企业与媒体进行沟通和交流的重要平台,它能够帮助企业与媒体建立紧密的联系,提高企业在媒体和公众中的知名度和声誉。
为确保媒体见面会的成功举办,需要制定详细的策划方案。
二、媒体见面会的目标1.提高企业的知名度和品牌形象。
2.吸引媒体关注,增加媒体报道。
3.加强与媒体的沟通和合作关系。
4.传达企业重要信息。
三、策划方案1.确定时间和地点–根据企业的需要和媒体的时间安排,确定媒体见面会的举办时间。
–选择舒适、方便的地点,确保能够容纳所有媒体代表人员。
2.制定会议议程–设计详细的会议议程,明确活动流程和时间安排。
–根据媒体关注的重点,确定主题和内容。
3.邀请媒体代表–确定目标媒体,制定媒体邀请名单。
–发送邀请函或电话邀请,确认媒体代表的参会意愿。
4.准备媒体资料–准备包括企业介绍、产品介绍、重要数据、新闻稿等相关资料。
–打印或制作电子版资料,方便媒体与会场媒体交流。
5.设计活动内容–设计吸引媒体关注的活动内容,如公司新产品发布、重大项目启动、领导人演讲等。
–确定活动形式,如演讲、座谈会、展览等。
6.媒体关系管理–提前联系媒体,了解他们关注的方向和需求。
–在活动现场安排专人负责接待媒体代表,解答他们的问题,提供所需的支持。
7.活动宣传–制定活动宣传计划,包括新闻稿发放、媒体报道邀约等。
–利用企业的官方网站、社交媒体等渠道,提前宣传活动信息。
8.设备和场地准备–确保活动所需的设备和场地完备,如音响设备、投影仪、座椅等。
–检查会场布置,确保舒适、整洁、专业。
9.活动执行和控制–按照会议议程严格执行活动流程。
–随时注意会场秩序、参会人员需求和媒体反馈,进行调整和控制。
10.后续跟踪和反馈–活动结束后,对活动效果进行评估,总结经验教训。
–发送感谢函给参会媒体,并及时对他们的报道进行关注和回应。
四、预算和资源分配1.预算–根据活动规模和需求,制定详细的活动预算,包括场地租赁、设备租赁、宣传费用、媒体礼品等。
媒体见面会方案第1篇媒体见面会方案一、背景与目的为增进社会各界对我单位的了解,提升品牌形象,加强与媒体的沟通与合作,特举办此次媒体见面会。
通过本次活动,旨在传达我单位的发展战略、业务动态及社会责任,并就媒体关心的问题进行深入交流。
二、会议主题“携手共创,共赢未来”三、会议时间2023年XX月XX日(星期X)上午X时至X时四、会议地点XX酒店XX楼会议室五、参会人员1. 我单位领导及相关部门负责人2. 各新闻媒体记者及编辑六、会议议程1. 会议签到(XX:00-XX:30)2. 领导致辞(XX:30-XX:50)3. 单位业务介绍(XX:50-XX:10)4. 媒体提问环节(XX:10-XX:40)5. 自由交流与茶歇(XX:40-XX:50)6. 会议总结(XX:50-XX:00)七、筹备工作1. 会前宣传:通过单位官方网站、微信公众号等渠道发布会议通知,提高媒体的关注度。
2. 邀请媒体:提前向各大新闻媒体发送邀请函,明确会议时间、地点、议程等信息。
3. 会议资料准备:准备单位介绍、业务资料、嘉宾介绍等相关资料,并于会前分发给参会人员。
4. 现场布置:确保会议现场环境舒适、设备齐全,包括音响、投影仪、话筒等。
5. 人员分工:明确各岗位工作职责,确保会议顺利进行。
八、注意事项1. 严格遵守国家有关法律法规,确保会议合法合规。
2. 加强与媒体的沟通,确保提问环节的顺利进行。
3. 注意保护参会人员隐私,不得泄露个人信息。
4. 会议期间,确保现场安全,制定应急预案。
九、后期工作1. 对会议进行总结,收集媒体反馈意见,为今后类似活动提供借鉴。
2. 将会议相关报道、照片等资料整理归档,用于单位宣传。
3. 持续关注媒体报道,对不实信息及时澄清,维护单位形象。
第2篇媒体见面会方案一、前言鉴于公众信息透明化及企业形象塑造的重要性,本次媒体见面会旨在搭建一个高效沟通的平台,促进我单位与媒体间的深入交流与合作。
以下方案将详尽规划活动的各个层面,确保活动顺利进行,达到预期目的。
媒体见面会策划方案【篇一:发布会策划方案】「XX公司」平台上线仪式暨媒体见面会策划方案一、媒体见面会主题1、见面会主题根据最新指示,「XX公司」平台将于近期内上线。
为了配合上线运营,推广将抢先启动,针对目前市场和行业的实际情况,为了推广效果的持续性和成本有效控制的原则,推广首先需要依靠一些强大的媒体资源,在初期平台上市前制定出XX公司媒体见面会推广方案,由第三方公共来负责执行,主要以拉动平台人气。
2、目的赢得项目在合作领域各机构多方面的支持,明晰项目实施意义,凸显项目的公信力。
媒体见面会的推广有利于平台的传播、制造热点话题,迅速吸引客户的光柱,利用现场邀请到的媒体和互联网媒体可以进行后续的持续传播,加大平台品牌知名度,快速拉动消费群体。
借助新闻媒体宣传,扩大项目的影响力。
通过新闻媒介广泛的传播引发相关领域的关注,增强平台的运营基础。
提高企业知名度,树立企业良好社会形象。
二、媒体见面会档期三、见面会活动规划四、拟邀请嘉宾「XX公司」平台将在1月正式上线,上线后将在【深圳站】举办一场大型的媒体见面会,现场邀到70家媒体100名、210余名客户(包括银行、油品批发客户、企业客户、投资意向客户等)参与,并在活动现场举行上线启动仪式,提高宣传的力度。
1、合作单位以及其他企业邀请需求2、新闻媒体单位名单五、会议议程【篇二:发布会策划案】+”1对1帮扶项目爱心答谢会活动方案2016年8月1 / 10“互联网目录一、活动目的二、活动主题三、主办单位四、活动时间五、活动地点场地布置布展八、发布会邀请人员清单九、发布会工作组十、发布会费用预算十一、会后稿件搜集2 / 10一、活动目的1、通过发布会的召开,吸引更多人关注扶了么平台,扩大平台在业内的影响力; 2、宣传“互联网+”1对1帮扶项目的意义,号召社会上的爱心人士积极参与扶贫助困;以市政府、上林县政府的宣传背书,形成轰动式的社会舆论。
3、提升众垚科技在业内的知名度、美誉度以及专业的品牌形象;二、活动内容及主题1、活动内容:“扶了么”平台正式启航暨“互联网+”1对1帮扶项目爱心答谢会; 2、主题文案:“扶了么”正式启航,感谢有你同行!今天,你扶了么?三、主办单位主办单位:xxxx有限公司四、活动时间:2016年8月20日周六早上10:30至11:30(暂定)五、活动地点(待定)1、预备方案一:民族广场2、预备方案二:文物苑3、预备方案三:ccc山舞台六、发布会安排3 / 104 / 10(二)抽奖活动安排1、抽奖主题:抽奖尝原生态土鸡!100%有礼!2、活动内容:(1)参与5元扶贫捐款活动,获得1次现场抽奖的机会(2)没中奖的游客,扫码关注“扶了么”平台,赠送爱心礼品一份(赞助活动的爱心企业商品);(3)中奖游客,扫码关注“扶了么”平台,赠送上林垚土鸡1只(2017年1月配送)3、活动设置(1)本次活动预备10个中奖机会,主奖品为上林垚鸡1只;(2)制作1个抽奖箱,放置200张抽奖票;(3)赞助企业商品价值在5元左右(不低于5元),为合格的包装商品。
媒体见面会公关活动策划媒体见面会是一种常见的公关活动形式,它是为了提升企业或品牌形象、增加曝光度以及与媒体建立紧密合作关系而进行的。
作为公关活动的一种,媒体见面会的策划非常关键。
下面将结合实例,详细介绍媒体见面会公关活动的策划过程。
一、确定目标与主题在策划媒体见面会之前,首先需要明确活动的目标和主题。
目标可以是增加企业知名度、发布新产品或服务、解答媒体关注的热点问题等。
主题则需要与企业形象和媒体关注点相契合,既要吸引媒体的关注,又要符合企业的定位和价值观。
例如,某汽车公司在发布一款全新电动汽车时,可以确定目标为提升品牌知名度、宣传电动汽车的优势,并以“电动时代的未来之旅”为主题。
二、确定时间和地点媒体见面会的时间和地点选择同样重要,应考虑媒体参与的便利性和活动效果。
一般而言,选择工作日的上午或下午,避免与媒体原有的任务冲突。
地点则应选取与企业形象相契合的场所,可以是企业总部、车间、展厅等。
以汽车公司为例,可以选择在公司新建的电动汽车生产基地进行媒体见面会,展示现代化的生产设备和绿色环保理念。
三、制定活动内容和流程确定媒体见面会的内容和流程非常重要,要保证活动的亮点和丰富性,吸引媒体的参与和报道。
活动内容可以包括企业介绍、产品展示、行业趋势分析、嘉宾演讲、互动环节等,流程则需要设计合理,保证媒体参与度和时间控制。
在电动汽车见面会中,可以设置新车首发仪式、新车展示区域和试乘试驾体验等环节,让媒体亲身感受和体验新车的性能和特点。
四、邀请媒体和嘉宾媒体见面会的成功与否离不开合适的媒体和嘉宾参与。
在策划过程中,需要明确邀请的媒体名单,并根据媒体的特点和影响力合理安排媒体席位。
同时,根据主题和活动需要,确定适合的嘉宾演讲或参与互动。
对于汽车公司的电动汽车见面会,可以邀请汽车行业的主流媒体和相关权威人士,以及行业专家、汽车爱好者等参与活动,增加活动的影响力和传播效果。
五、准备宣传材料和礼品媒体见面会的宣传材料和礼品也是活动中的重要组成部分。
见面会策划活动方案活动背景:见面会是一种常见的公关活动,可用于企业、组织或个人与客户、投资者、合作伙伴等重要利益相关方的交流。
通过见面会,可以增加双方的相互了解、加深合作关系,并促进业务的拓展。
本文将为一家科技公司策划一场见面会活动。
一、活动目标:1. 与客户建立密切的合作关系,发掘新的商机和合作可能性。
2. 介绍公司最新的产品和技术创新,提高客户对公司的认知度和信任度。
3. 收集客户反馈和需求,为公司产品的改进提供参考。
二、活动时间和地点:1. 时间:活动将于2022年5月25日上午9:00开始,预计持续4个小时。
2. 地点:活动将在公司位于市中心的会议中心举行,该地点交通便利,设施齐全。
三、活动策划流程:1. 确定活动主题活动主题可以根据公司的发展方向、市场需求和目标受众来确定。
本次主题为“科技创新与合作共赢”。
2. 策划会议成立策划小组,确定活动规模、预算和具体的策划方案。
小组成员包括市场部、销售部、产品部和公关部的代表。
3. 邀请客户根据公司现有客户数据库和潜在客户的信息,制作邀请函并发送。
邀请函应包括活动时间、地点、议程和重要注意事项。
4. 活动准备a. 准备活动场地,包括会议室布置、餐饮和媒体设备等。
b. 确保公司的产品和技术展示能够充分展现公司的优势和创新。
c. 准备礼品和文化衫,作为见面会的纪念品和宣传物料。
5. 活动日程安排a. 欢迎致辞:由公司领导致辞,介绍公司发展情况和今后的战略目标。
b. 公司演讲:由产品经理或技术专家介绍公司最新的科技成果和产品创新,并展示实际操作。
c. 客户互动环节:设立问答环节,允许客户提问和表达需求。
根据客户的提问和反馈作适当的回应和解答。
d. 自由交流时间:提供自由交流的环境,让客户与公司代表进行一对一的深入交流和洽谈。
e. 结语和感谢:再次致辞感谢客户的参与和支持。
并赠送纪念品和礼品。
四、宣传推广:1. 线上宣传:在公司官方网站、社交媒体平台和行业论坛发布活动的相关信息,包括活动主题、时间、地点和重要嘉宾的介绍等。
上线仪式设计方案背景随着区块链技术的不断发展,我们公司将在近期推出一款新产品,为了让这款新产品能够得到更多用户的关注和认可,公司将于近日举行一场上线仪式。
本篇文档将对上线仪式的设计方案进行详细介绍。
目的上线仪式是为了宣传公司新产品的上线,增强产品的知名度和影响力,吸引更多用户参与和使用我们的产品。
通过上线仪式,公司将正式向公众宣布产品的上线时间、产品特点等信息,同时向用户展示公司的实力和信誉,从而提高用户对公司的信任度。
时间与地点上线仪式定于8月22日(周日)上午10点,地点在公司的大会议厅。
考虑到疫情和社交距离的要求,上线仪式将采取线上直播的方式进行,方便参与的嘉宾和用户观看。
参与人员•公司高层管理人员•相关合作伙伴代表•产品经理及开发团队成员•自媒体和媒体代表上线仪式流程1. 开场•主持人自我介绍•嘉宾介绍和致辞2. 产品介绍•产品经理介绍产品的特点、优势和应用场景•展示产品的功能和使用方法•回答嘉宾和观众提出的问题3. 上线启动仪式•公司高层管理人员宣布产品上线时间和目标•大屏幕展示产品上线画面•众嘉宾发表上线祝贺和期望的话语4. 嘉宾交流环节•与嘉宾自由交流,增进沟通和合作•向嘉宾介绍公司的其他产品和业务•相关人员讲话•感谢嘉宾和观众的参与•结束上线仪式活动互动环节设计•在上线仪式前,为参与嘉宾和观众进行赠品提前做好发放准备。
•在产品介绍环节设置抽奖环节,随机抽取幸运观众赢取产品实物奖励或现金奖励。
•在互动说话环节,提供发言渠道,让参与嘉宾和观众可以自由发言、互相交流,增进了解与合作。
宣传方案•在公司网站及社交平台发布上线仪式宣传和流程预告,吸引用户关注和参与。
•邀请自媒体和媒体代表现场报道和采访,扩大宣传范围。
•发送邮件和短信提醒参与嘉宾和客户关注上线仪式,并通过社交平台进行直播。
为了保障参与嘉宾和观众的利益和安全,本次上线仪式将采取如下安全保障措施:•仪式进行期间,全程有专业的网络安全人员进行严密监控,确保信息的安全。
上线仪式设计方案概述随着公司不断发展,我们的新产品将于近期上线。
为了庆祝这一重要时刻,在公司内部我们将举办一场上线仪式。
这场上线仪式将包含一系列活动,旨在庆祝新产品的成功上线,并激发公司员工的工作热情,在新的一年里更加努力工作,取得更加优异的业绩。
活动方案1. 仪式主持本场活动应由一名资深主持人掌握。
我们会邀请专业的主持人担任本次活动的主持人,引导全场观众进入活动状态,激起员工的热情。
主持人需要具备良好的表达和掌控能力,使活动在秩序井然的情况下顺利进行。
2. 上线介绍由于这个新产品在公司内部备受关注,所以需要一位重要领导为新产品进行简短的介绍。
领导需要简要介绍新产品的特点,优势和重要性,并为所有在项目中参与的员工和支持团队致以感谢。
在这项工作中,我们需要表彰那些在新产品开发过程中做出突出贡献的员工和团队。
这将是让员工们倍感荣耀和光荣的时刻。
我们将邀请公司高管和创始人出席本次活动,并给予获奖人员荣誉证书以示表彰。
4. 互动游戏在庆祝活动中添加一些趣味性的互动游戏总会让员工们倍感兴奋。
通过各种互动游戏,员工之间可以加强互动交流,促进公司内部团队合作和集体凝聚力。
5. 乐队演出让乐队表演是让员工们在庆祝活动中放松的最佳方式。
我们将邀请一支优秀的乐队进行表演,以为员工们提供音乐和娱乐。
6. 自由交谈时间在活动结束后,可以为员工们提供自由交谈时间,以在更休息和轻松的环境中进行庆祝。
这时,员工可以在饮品中畅所欲言,交换意见和建议,以及对新产品的任何问题提出疑问。
这场上线仪式将是一场令人兴奋和难忘的活动,让我们所有人共同庆祝新产品的成功上线。
所有的员工将在这个仪式上得到激励和鼓励,然后在新的一年里更加努力工作,创造出更多的业绩。
媒体见面会活动方案1. 活动背景和目的媒体见面会是一种有效的宣传和推广方式,可以提高品牌的知名度和声誉。
本次媒体见面会旨在向媒体和公众介绍我们公司最新的产品,并与业界媒体建立更紧密的合作关系。
通过此次活动,我们的目标是实现以下几个方面的收益:•提高公司产品知名度和品牌形象。
•展示最新产品的特点、优势和创新点。
•建立和媒体的良好沟通关系,确保有更广泛的报道和报道质量。
•吸引潜在客户和合作伙伴关注和合作。
2. 活动时间和地点•时间:2022年5月10日(星期三)下午2点-4点•地点:公司总部大会议室3. 活动流程3.1 注册和签到(2点-2:30点)在活动开始前的30分钟,我们会在活动入口为媒体代表提供注册和签到服务。
每位媒体代表将获得一个胸卡和相关活动资料。
3.2 开幕致辞(2:30点-2:40点)活动开始后,由公司高层人员进行开幕致辞,向媒体代表介绍公司的发展历程、最新产品以及本次活动的意义。
3.3 产品展示与演示(2:40点-3:20点)在本阶段,我们将详细介绍公司的最新产品,并邀请相关技术专家进行产品演示。
通过演示,媒体代表将可以更全面地了解产品的特点、功能和应用领域。
3.4 问答环节(3:20点-3:40点)在产品展示结束后,我们将安排一个问答环节,给媒体代表提供机会提问和互动交流。
公司的相关负责人和技术专家将回答媒体代表提出的问题,进一步加深他们对产品的了解。
3.5 高层访谈(3:40点-4:00点)活动的最后阶段,我们将邀请公司高层人员接受媒体代表的采访,并就相关问题做出解答。
这将有助于媒体更深入地了解我们公司的发展战略、行业地位以及未来规划。
4. 活动宣传和邀请通过如下渠道进行活动宣传和邀请:•给业界媒体发送邀请函。
•在公司官方网站、微博、微信公众号等社交媒体平台发布活动邀请。
•向相关合作伙伴发送邀请函。
5. 活动筹备活动筹备工作包括但不限于以下方面:•确保会议室设备和音频设备的正常运行。
媒体见面会方案1. 引言本文档旨在提供一个媒体见面会的方案,帮助公司在与媒体进行对接交流时有条不紊地进行安排和组织。
媒体见面会是一个重要的企业公关活动,能够提升公司的知名度和形象,吸引更多的关注和口碑。
因此,一个合理的和完善的媒体见面会方案尤为重要。
2. 活动目标•提升公司的知名度和形象•吸引媒体的关注和报道•传播公司的核心信息和价值观3. 活动时间和地点•活动时间:2022年8月15日(周一)下午2点至5点•活动地点:公司总部会议厅4. 参与媒体名单1.新华社2.中国日报3.人民日报4.腾讯新闻5.百度新闻6.网易新闻7.搜狐新闻8.今日头条9.财新网10.雅虎新闻5. 活动流程安排时间活动内容14:00 媒体签到和自由交流14:30 公司CEO致辞和介绍活动背景和目标14:45 公司核心高管介绍公司的产品和服务15:15 媒体提问互动环节16:00 公司进行产品演示和体验16:30 企业代表和媒体进行互动交流和合影17:00 活动结束,媒体离场,整理材料和收集媒体反馈意见等6. 执行团队•项目负责人:XXX•活动策划:XXX团队•活动执行:XXX团队•媒体接待:XXX团队7. 媒体接待安排•设立媒体接待处,并配备专人负责接待、签到和引导媒体人员•为每位媒体人员准备媒体介绍包,包括公司资料、产品手册等•在会议室内为媒体人员设置专门的媒体席位,并为每位媒体人员准备水和笔记本等8. 活动宣传•在公司官网和社交媒体平台上发布活动相关信息和通知•发送电子邮件给媒体人员邀请参加活动•利用媒体渠道发布新闻稿和活动预告9. 媒体见面会后续工作•收集媒体反馈意见和报道链接,进行整理和归档•感谢媒体的参与和支持,并发送感谢信和礼品•根据媒体报导情况,及时回应和跟进相关问题和事宜10. 风险管理•提前准备备用设备和材料,以防不时之需•在活动现场设立医疗急救点,并配备专业医疗人员•保持与媒体的良好沟通,及时解决问题和处理纠纷11. 结束语本文档为媒体见面会方案提供了一个整体的框架和安排,旨在确保活动的顺利进行和有效的传播公司的信息。
平台上线启动仪式方案1. 引言本文档旨在为平台上线启动仪式提供一个详细的方案。
平台上线仪式的目的是庆祝平台的正式上线,展示平台的功能和特色,提升用户对平台的认知和信任。
2. 仪式筹备2.1 确定时间和地点选择一个合适的时间和地点进行仪式。
时间应该避免与其他重要活动冲突,地点应该能容纳所有参与人员。
如果条件允许,可以选择一个有代表性的场地,与平台的定位和特色相匹配。
2.2 确定嘉宾和参与人员确定参与仪式的嘉宾和参与人员,包括平台的高层管理人员、合作伙伴、重要用户等。
通过邀请信和电话等方式与他们确认并邀请他们参加。
2.3 确定仪式流程根据仪式的目的和参与人员的特点,确定仪式的流程。
流程可以包括演讲、平台功能的展示、用户见证等环节。
确保仪式流程简洁明了,富有吸引力。
2.4 准备仪式道具和礼品根据仪式流程的需要,准备相应的道具和礼品。
道具可以包括平台的宣传物料、展示屏幕、主持人讲台等。
礼品可以是平台的使用优惠券、平台相关产品等,用于在仪式上发放给参与人员。
3. 仪式执行3.1 仪式现场布置提前到达仪式现场,根据仪式流程需求布置现场。
确保现场的摆放整齐、气氛温馨。
在适当的位置放置展示屏幕、讲台等道具。
3.2 仪式主持确定一位经验丰富的主持人,负责仪式的主持和引导。
主持人应具备良好的口才和亲和力,能够吸引和激发参与者的兴趣。
3.3 仪式流程执行按照事先确定的仪式流程执行仪式。
主持人可以开始介绍平台的背景和发展历程,然后邀请平台的高层管理人员进行致辞。
接下来可以邀请合作伙伴演讲,并展示平台的核心功能和特色。
最后,可以邀请一些用户进行见证并分享他们的使用经验。
在仪式的最后,可以由平台的高层管理人员进行总结发言,并宣布平台正式上线的消息。
3.4 仪式互动环节在仪式的过程中,可以设置一些互动环节。
例如,可以设置抽奖环节,让参与者有机会赢取平台的优惠券或礼品。
这样可以增加仪式的趣味性和参与度。
4. 仪式后续工作4.1 宣传和报道仪式结束后,及时进行宣传和报道。
见面会策划方案1. 引言见面会作为一种重要的企业活动,是为了加强企业与合作伙伴、客户或员工之间的联系,促进互动和沟通的场所。
本文档旨在设计一种完整的见面会策划方案,以确保活动的顺利进行和取得预期的效果。
2. 目标和背景见面会的主要目标是提供一个平台,让参与者互相了解、交流和合作。
此外,见面会还可以帮助企业展示自己的产品和服务,加强企业形象的宣传。
本次见面会的背景是为了庆祝公司成立10周年,与客户、合作伙伴和员工共同庆祝这个重要的里程碑。
3. 时间和地点见面会的时间和地点是确保活动成功的重要因素。
本次见面会定于2022年7月1日(星期五)下午2点至6点进行,地点选在本市最高级的会议中心。
会议中心提供了宽敞的宴会厅、舒适的座位、现代化的音响设备以及专业的服务人员,能够满足活动的需求。
4. 主题和议程本次见面会的主题是“携手共进,共创未来”。
整个见面会将围绕着这一主题展开,包括演讲、奖项颁发、合作伙伴展示、互动环节等。
以下是本次见面会的初步议程安排:•14:00 - 14:30: 参会人员签到、自由交流•14:30 - 15:00: 开场致辞与欢迎词•15:00 - 15:30: 公司成立10周年回顾与展望•15:30 - 16:00: 合作伙伴代表演讲•16:00 - 16:30: 咖啡休息和展示环节•16:30 - 17:00: 高级执行官演讲•17:00 - 17:30: 奖项颁发仪式•17:30 - 18:00: 自由交流和小组互动5. 演讲和嘉宾为了确保见面会的成功,我们计划邀请各类嘉宾参与活动。
其中包括:•公司高层管理人员•合作伙伴代表•客户代表•业界专家•媒体代表我们将在活动中安排合适的时间给予嘉宾发言,并为每位嘉宾提供适宜的演讲环境和支持。
6. 宣传和推广为了吸引更多的参与者和媒体关注,我们将进行广泛的宣传和推广活动。
这包括:•在公司官方网站和社交媒体平台发布活动信息•发送邀请函给客户、合作伙伴和员工•与当地媒体建立联系,提供活动新闻稿•制作宣传海报和宣传片通过这些宣传和推广活动,我们将确保见面会的知名度和参与度。
平台揭牌活动策划方案一、活动背景和目标活动背景:公司/品牌平台即将正式上线,需要一个隆重的仪式来宣告平台的启动,吸引目标用户并增加品牌知名度。
活动目标:增加平台用户注册数,提高品牌知名度,树立专业形象,引发媒体关注,增强用户粘性。
二、活动主题和口号活动主题:【公司/品牌名】新平台盛典活动口号:开启智能生活,共享无限可能三、活动时间和地点活动时间:确定上线日期的前一天晚上或上线当天活动地点:豪华酒店的宴会厅四、活动形式和流程活动形式:揭牌仪式、产品演示、嘉宾发言、媒体发布会、自由交流与沟通活动流程:1. 活动开始-主持人致辞2. 揭牌仪式:公司高层代表共同揭开平台标志3. 平台演示:展示主要功能和特点,向受众展示平台的价值和优势4. 客户分享:邀请已经使用平台的用户分享他们的体验和成功故事5. 嘉宾发言:邀请行业领袖、合作伙伴等发表讲话,对平台上线表示祝贺和期待6. 媒体发布会:安排一部分时间让媒体记者采访公司高层和特邀嘉宾7. 自由交流与沟通:安排自助餐和茶歇,让与会者自由交流和沟通五、宣传和推广1. 媒体邀约:提前向各大媒体发送邀请函,邀请记者和编辑参加并报道活动2. 社交媒体宣传:通过公司官方社交媒体平台推广活动,发布揭牌仪式和新产品预告,吸引用户关注和期待3. 整合营销活动:与合作伙伴合作,共同推出相应营销活动,拉动平台上线当天的用户注册和订单量4. 线下宣传:在商业区、写字楼大厅等人流量较大的地方张贴海报和发放传单,吸引目标受众参加活动5. 邀请VIP嘉宾:将邀请行业内的重要人物、公司合作伙伴等作为特邀嘉宾出席活动,增加活动的知名度和影响力六、预算和资源1. 预算:制定预算,包括场地租赁、灯光音响、宴会服务、礼品赠送等费用的合理安排2. 资源:确保活动所需的举办场地、礼品、资料等准备工作能够按时完成,并始终保持与活动主题的一致性七、活动后续1. 活动回顾:通过社交媒体、公司官网等平台发布活动照片、视频回顾等内容,让未能参加活动的用户也能了解活动情况2. 用户回访:对于活动参与者,可以通过电话、邮件等方式回访,听取他们对平台的意见和建议,树立品牌形象和用户满意度3. 后续宣传:持续利用活动的媒体曝光,进行广告宣传,通过持续推出新功能、新产品等方式吸引更多用户注册和使用平台以上是一份平台揭牌活动的策划方案,希望能够对您有所帮助。
上线仪式设计方案背景随着企业的发展,各种软件系统的上线与更新逐渐成为企业的常态化操作。
而这些操作的顺利进行,需要一个正式而庄重的仪式来加以庆祝,也有助于激发员工士气,提高团队凝聚力。
目标设计一场符合公司文化与风格、能够彰显公司实力和影响力、同时能够激励员工积极向上的上线仪式。
策划时间与地点1.时间:在软件系统上线前一周进行上线仪式。
2.地点:公司大会议室或其他较为宽敞、装修精美的场地。
参与人员1.参与人员:公司内部与外部相关人员,包括但不限于行政人员、技术人员、用户代表、媒体等。
2.演讲嘉宾:可以邀请公司高管、行业专家、知名人士、合作伙伴等嘉宾。
流程1.开幕式:由公司高管进行开场致辞及介绍重要嘉宾。
2.展示软件:由技术人员或项目负责人向参与人员展示上线的软件系统,介绍系统的特点、功能和优势,并接受参与人员的提问与反馈。
3.纪念仪式:由公司高管、参与人员一起为上线的软件系统揭幕,并进行纪念合影。
同时,可以为重要嘉宾颁发感谢证书。
4.演讲环节:邀请演讲嘉宾就软件系统上线对行业的影响、公司后续发展计划等话题发表演讲。
5.酒会:提供饮品、小食等,为参与人员提供交流互动的机会。
财务预算上线仪式的财务预算应包括场地租金、宴会酒水、礼品等各项费用。
总预算根据公司规模和活动规模来定,可参考类似规模的同类活动。
风险控制1.提前与参与人员沟通确认,避免出现无谓的失误或误解。
2.提前进行整改和调试工作,确保上线前没有任何故障和漏洞。
3.在活动场地安排售货摊位等服务,增加赞助商收益。
结论上线仪式是重要影响公司形象和员工士气的活动,需要公司高层定期推行。
通过本方案的设计,可以提升员工凝聚力,同时突出公司的规模和实力,发挥企业软实力,为公司的发展做出贡献。
媒体见面会方案1. 引言媒体见面会是企业与媒体之间进行沟通和传播的重要渠道之一。
它可以帮助企业与媒体建立良好的合作关系,增加媒体对企业的关注度,并在媒体上提升企业形象和知名度。
本文将给出一个基本的媒体见面会方案,以帮助企业有效地组织和举办媒体见面会。
2. 目标和目的媒体见面会的目标和目的通常包括以下几个方面:•向媒体传达公司的重大消息或新产品发布等重要信息;•增加媒体对公司的关注度,提高公司在媒体上的曝光度;•建立积极的媒体关系,促进媒体对公司的支持与报道;•增强企业形象和知名度,树立企业的专业形象。
3. 媒体选择和邀请在组织媒体见面会之前,企业首先需要确定目标媒体,并向其发出邀请。
媒体的选择应该根据企业的定位和目标受众来确定,包括行业媒体、主流媒体和地方媒体等。
在邀请媒体时,需要提供详细的见面会信息,并说明见面会的目的和内容,以便媒体进行评估和决策。
4. 见面会策划和准备4.1 确定时间和地点媒体见面会的时间和地点应该根据媒体的工作习惯和方便性来确定。
最好选择工作日的上午或下午,以确保媒体有足够的时间来参加。
地点应该选在方便媒体到达的位置,并提供舒适的环境和适当的设施。
4.2 制定议程媒体见面会的议程应该明确规定每个环节的时间安排和内容,以确保会议的顺利进行。
议程可以包括以下几个部分:•开场致辞:由公司高层或相关负责人发表开场致辞,介绍见面会的目的和重要性。
•公司介绍:对公司的历史、发展和业务进行简要介绍,突出公司的特点和优势。
•重要信息发布:根据见面会的目的,向媒体发布重要的消息或信息。
•产品展示:如有新产品发布,可以组织现场展示,并介绍产品的特点和优势。
•互动环节:为媒体提供提问和交流的机会,加强与媒体的互动和沟通。
•结束语:由公司高层或相关负责人发表结束语,总结见面会的内容和成果,并再次感谢媒体的参与和支持。
4.3 准备必要的材料和资源在媒体见面会之前,企业需要准备一些必要的材料和资源,以便在见面会上使用。
「XX公司」平台上线仪式暨
媒体见面会策划方案
一、媒体见面会主题
1、见面会主题
根据最新指示,「XX公司」平台将于近期内上线。
为了配合上线运营,推广将抢先启动,针对目前市场和行业的实际情况,为了推广效果的持续性和成本有效控制的原则,推广首先需要依靠一些强大的媒体资源,在初期平台上市前制定出XX公司媒体见面会推广方案,由第三方公共来负责执行,主要以拉动平台人气。
2、目的
➢赢得项目在合作领域各机构多方面的支持,明晰项目实施意义,凸显项目的公信力。
➢媒体见面会的推广有利于平台的传播、制造热点话题,迅速吸引客户的光柱,利用现场邀请到的媒体和互联网媒体可以进行后续的持续传播,加大平台品牌
知名度,快速拉动消费群体。
➢借助新闻媒体宣传,扩大项目的影响力。
通过新闻媒介广泛的传播引发相关领域的关注,增强平台的运营基础。
➢提高企业知名度,树立企业良好社会形象。
二、媒体见面会档期
➢酒店:深圳·香格里拉大酒店(Shenzhen·Shangri-La)
➢时间:2016年1月28日上午9:30-11:30
➢地址:福田区益田路4088号
三、见面会活动规划
四、拟邀请嘉宾
「XX公司」平台将在1月正式上线,上线后将在【深圳站】举办一场大型的媒体见面会,现场邀到70家媒体100名、210余名客户(包括银行、油品批发客户、企业客户、投资意向客户等)参与,并在活动现场举行上线启动仪式,提高宣传的力度。
1、合作单位以及其他企业邀请需求
2、新闻媒体单位名单
现场将邀请62家媒体,其中电视媒体每家2-3人、其他媒体为1人到场,到场媒体
五、会议议程
六、会议预算
1、会议总预算
媒体见面会6大块费用,【深圳站】单场费用为依据为含税价109.6万,如下:
序号项目费用预算
(万元)
备注
1 场地租赁150000 深圳站单场场地费
2 媒体邀请公关费用542771 现场邀请62家媒体,100名记者到场费+报道费用
3 现场物料制作35098.2 现场宣传物资制作
4 物料采购费用4,800 现场礼品采购费用
5 功放设备租赁费用167,850.00 现场舞台搭建、灯光、摄影、人员等费用
6 公关人员租赁费用195500 现场司仪、主持人、启动球仪、体验卡虚拟费用等
费用合计1096019.2
2、会场租赁费用
「XX公司」平台暨全面电子信息化战略北上深三地发布会,根据区域媒体情况,因地制宜,每场发布会释放不同的信息。
例如:【深圳站】华南区的媒体生活性极强,对产品的试用场景对人们的挖掘极为细致,能够引发对产品本身的关注。
媒体见面会场地优先当地较高端,较主流的场地,单场地费用总预算在15万(含LED屏),以下场地供参考如:
城市媒体见面会场地会议厅介绍报价示意图
深圳
五洲酒店
五洲厅:1518㎡,可以容
纳1000人
14万/半天
主席台:12m*7m
LED/投影屏幕另外收费
大中华喜来登酒
店
豪华宴会厅:1600㎡,可
以容纳1400人
15万/半天
主席台:12mX3.6m LCD屏:150吋
益田威斯汀酒店威斯汀宴会厅:500㎡
14万/半天可以容纳400人
主席台:10m*5m
LED/投影屏幕另外收费
3、媒体公关费用预算
项目类别描述单位单价数量总价媒体红包
媒体车马费参会媒80人(约70家媒体)项1000 80 80000
专访媒体
电视媒体(3家电视媒体进行深度专访)人5000 6 30000
报刊网络媒体(20媒体进行深度专访)项5000 20 100000
稿件撰写新闻通稿金融、投资、能源、电商四类媒体项4000 4 16000 深度报道行业深度稿篇8000 4 32000 专访稿建议金融、投资、能源、电商四类媒体篇3000 4 12000 Q&A问答专访和群访媒体问答稿篇5000 1 5000
差旅费机票、餐饮、
酒店、车辆
40位外地记者往返深圳差旅住宿酒店均
价
人4000 40 160000 小计435000 服务费15% 65250
税金8.5% 42521
阶段合计542771
4、辅助材料费用
4.1物料制作报价
制作物料清单(确认场地后根据实际尺寸调整)
区域项目说明材质
尺寸
(宽m*高m)
面积
(m²)
数量单位
单价
(元/m
²)
总价
(元)
酒店大厅水红色底,配LOG,写真0.7 0.5 0.35 3 个85 89.25
✧(礼仪用品尽量租赁,低值易耗品应有备品)
4.2现采购清单及报价
媒体见面会活动现场部分物资需要前期采购部分,根据会场需求列出以下清单:
4.3设备功放清单及报价
4.4 公关人员等其他费用
现场自助餐茶点、启动仪式球租赁、人员费用等明细如下:。