液压与气动参考答案
- 格式:doc
- 大小:2.09 MB
- 文档页数:15
液压与气动技术(第三版) 部分习题参考答案第2章 液压传动基础2-7 解: st t t E t 51121==︒2.351.45123040>==︒E EE ︒-︒=46.7ν)()(s mm s mm 2232389.33887.0276.3451.4451.46.7≈=-=-⨯=)(10390010389.33236s P mkg v a ⋅⨯=⨯⨯==--ρμ2-8 解:机械(杠杆)增力75025⋅=⋅'F F)(6)(600025750KN N FF ===' 液压增力2244d F D Gππ'=)(04.41613342222KN F d D G =⨯='⋅=2-9 解:取等压面M-M21gh p gh p a s a ρρ+=+)m kg 800( 10175603321=⨯⨯==h h sρρ2-10 解:(1)取等压面M-M由于不计油液重量,不计大气压力(管内相对压力为1个标准大气压)则U 形管左边A M p p =左 , 右边gh p g M ρ=右 即 gh p A ρ=)(760)(76.08.9106.1310101325.036mm m g p h g A g ==⨯⨯⨯==ρ (2)管内压力为1个工程大气压(a MP 0981.0))(1110)(1.118.9900100981.06cm m g p h y a y ==⨯⨯==ρ2-11 解:(a ))(3.6)(103.61.0410546242MPa P d Fp a =⨯=⨯⨯==ππ(b))(3.642MPa d Fp ==π2-12 解: v d Av q V 24π== )(85.025*********1062526242s m A q v v =⨯⨯=⨯⨯⨯==-ππw p v g h p v g h p ∆+++=++22222211112121ραρραρ式中a p p =1, 01=h , 01=v ,2h =H ,代入上式,整理可得2222222v d l v gH p p a ρλραρ⋅++=-el e R vdR <=⨯⨯⨯==--5.10621020102585.063ν=2300, 层流,2=α0705.075==eR λ 2p p a -285.090010254.00705.0285.029004.08.9900232⨯⨯⨯⨯+⨯⨯+⨯⨯=-=4545(Pa)第3章 液压动力元件3-6 已知:p =10MPa ,n =1450r/min ,V =200mL/r ,95.0=V η,9.0=η求:?0=P , ?=i P 解:(1)求液压泵的输出功率 液压泵的实际流量)min(5.27595.01450102003LVn q q v v vt v =⨯⨯⨯===-ηη 液压泵的输出功率)(92.45)(1092.451065.27510103460kW W pq P v =⨯=⨯⨯⨯== (2)求电机的驱动功率)(519.092.450kW P P i ===η3-7 已知:m =3mm ,z =15, b =25mm , n=1450r/min , min /25L q v =求:?=V , ?=V η解:)(48.22102531566.666.6322rmL b zm V =⨯⨯⨯⨯==-)min (59.3214501048.223LVn q vt =⨯⨯==-7671.059.3225===vt v v q q η (可见齿轮泵容积效率较低)3-8 已知:转子外径d =83mm ,定子内径D =89mm ,叶片宽度b =30mm求:(1)当rm L V 16=时,?=e ; (2)?max =V解:(1)beD V π2=)(954.0)(0954.010893014.321622mm cm bD V e ==⨯⨯⨯⨯==-π (2))(32mm dD e =-=)(30.501086330223max rmL beD V =⨯⨯⨯⨯==-ππ3-9 已知:︒=18γ,d =15mm ,D =116mm , z =7, 95.0==m V ηη,n =980r/min , p =32MPa求:?max =V , ?=vt q , ?=V q , ?=i P解:z r D d V ⋅=tan 42max π)(60.46718tan 1161542r mL =⨯︒⨯⨯⨯=π)min(67.4598060.46LVn q vt =⨯==)min.(38.4395.067.45L q q v vt v =⨯=⋅=ηm v vi pq P P ηηη==)(6.25)(2563595.095.0)106/(1038.433246kW W ==⨯⨯⨯⨯=第4章 液压执行元件4-4 已知:p =3.5MPa , D =0.09m , d =0.04m , v =0.0152m/s 求:F =?,?=V q 解:)(86.17)(178585.3)(422kN N d D F ==⨯-=π)(40152.022d D vA q v -⨯==π=7.76×10-5m 3/s = 4.6L/min 4-6 已知:min /30L q V =, MPa p 4= 求:(1)若 v 2 =v 3 = 4m/min ,D =?,d =?(2) F =? 解: D =1.414d324v d q v ⋅=π34v q d vπ=)(78)(108.760/614.3)106/(30424mm m d =⨯=⨯⨯⨯=-查表4-4,取d =80mm)(14.1132mm d D ==查表4-5,取D =110mm)(38)(37994411044221kN N p D F ==⨯⨯==ππ)(18)(178984)80110(4)(422222kN N p d D F ==⨯-=-=ππ)(20)(20096423KN N p d F ===π4-7 已知:单杆缸, D =125mm ,d =90mm , min /40L q v =,a MP p 5.21= ,02=p求:(1)无杆腔进油,v 1,F 1=? (2)有杆腔进油,v 2,F 2=? (3)差动连接,v 3,F 3=? 解:(1)无杆腔进油)(66.30)(30665.212544212111kN N p D A p F ==⨯⨯===ππ(2)有杆腔进油 5.210)90125(4)(422122212⨯⨯-⨯=⋅-==ππp d D A p F=14768N=14.77(kN)min)/(77.6)/(1128.0)(42221m s m d D q A q v vv ==-==π (3)差动连接)(9.15)(15896259044212313KN N p d A p F ==⨯⨯===ππmin)/(29.6)/(105.01090106/4044624233m s m d q A q v v v ==⨯⨯⨯⨯===-ππ第5章 液压控制元件5-6 解:(a )a MP p 2=, (b)a MP p 11= 5-7 解:(a) 取决于调定压力值低的阀; (b )取决于调定压力值高的阀。
文才系统西安理工大学-液压与气动技术所有答案Y型先导式溢流阀一般用于()A低压系统B中压系统C高压系统答案是:参考答案:B用来测量液压系统中液体压力的压力表所指示的压力为()。
A绝对压力B相对压力C真空度答案是:参考答案:B调压回路中调定系统最大压力的液压元件是()。
A溢流阀B减压阀C顺序阀答案是:参考答案:A柱塞泵中的柱塞往复运动一次,完成一次()。
A进油B压油C进油和压油答案是:参考答案:C减压阀的出口压力比进口压力()。
A大B小C相同答案是:参考答案:B当用一个液压泵驱动的几个工作机构需要按一定的顺序依次动作时,应采用()。
A方向控制回路B调速回路C顺序动作回路答案是:参考答案:C当双活塞杆液压缸的缸体固定,活塞杆与运动件固连时,其运动件的运动范围等于液压缸有效行程的()。
A一倍B二倍C三倍答案是:参考答案:C连续性方程是能量守定律在流体力学中的一种表达形式。
A对B错答案是:参考答案:B绝对压力是以绝对真空为基准的压力,用压力表测得的压力数值就是绝对压力。
A对B错答案是:参考答案:B气压传动系统中的安全阀是指()。
A溢流阀B减压阀C顺序阀答案是:参考答案:B在没有泄漏的情况下,根据泵的几何尺寸计算而得到的流量称为理论流量,它等于排量、转速和泵的容积效率三者之乘积。
A对B错答案是:参考答案:B减压阀主要用于降低系统某一支路的油液压力,它能使阀的出口压力基本不变。
A对B错答案是:参考答案:A单杆活塞式液压缸差动联接时,无杆腔压力必大于有杆腔压力。
A对B错答案是:参考答案:B容积调速回路既无溢流损失,也无节流损失,故效率高,发热少。
但速度稳定性则不如容积节流调速回路。
A对B错答案是:参考答案:A先导式溢流阀的调压弹簧是主阀芯上的弹簧。
A对B错答案是:参考答案:B调速阀是由定差减压阀与节流阀串联而成的组合阀。
A对B错答案是:参考答案:A轴向柱塞泵是通过调节斜盘来调节泵的排量。
A对B错答案是:参考答案:A在液压传动系统中,为了实现机床工作台的往复运动速度一样,采用单出杆活塞式液压缸。
《液压与气动》作业参考答案作业一:1.液压与气压传动系统是由哪几部分组成的?各部分的作用是什么?答:(1)液压与气压传动系统均由以下五个部分组成:能源装置;执行装置;控制调节装置;辅助装置;工作介质。
(2)能源装置的作用是将原动机所输出的机械能转换成液体压力能的装置;执行装置的作用是将液体或气体的压力能转换成机械能的装置;控制调节装置的作用是对系统中流体的压力、流量、流动方向进行控制和调节的装置;辅助装置是指除上述三个组成部分以外的其他装置。
分别起散热、贮油、过滤、输油、连接、测量压力和测量流量等作用,是液压系统不可缺少的组成部分;工作介质的作用是进行能量的传递。
2.液压传动的优缺点有哪些?答:(1)液压传动与其它传动相比有以下主要优点:①液压传动可以输出大的推力或大转矩,可实现低速大吨位运动,这是其它传动方式所不能比的突出优点。
②液压传动能很方便地实现无级调速,调速范围大,且可在系统运行过程中调速。
③在相同功率条件下,液压传动装置体积小、重量轻、结构紧凑。
液压元件之间可采用管道连接、或采用集成式连接,其布局、安装有很大的灵活性,可以构成用其它传动方式难以组成的复杂系统。
④液压传动能使执行元件的运动十分均匀稳定,可使运动部件换向时无换向冲击。
而且由于其反应速度快,故可实现频繁换向。
⑤操作简单,调整控制方便,易于实现自动化。
特别是和机、电联合使用,能方便地实现复杂的自动工作循环。
⑥液压系统便于实现过载保护,使用安全、可靠。
由于各液压元件中的运动件均在油液中工作,能自行润滑,故元件的使用寿命长。
⑦液压元件易于实现系列化、标准化和通用化,便于设计、制造、维修和推广使用。
(2)液压传动与其它传动相比,具有以下缺点:①油的泄漏和液体的可压缩性会影响执行元件运动的准确性,故无法保证严格的传动比。
②对油温的变化比较敏感,不宜在很高或很低的温度条件下工作。
③能量损失(泄漏损失、溢流损失、节流损失、摩擦损失等)较大,传动效率较低,也不适宜作远距离传动。
(完整版)液压与气动技术_试题与答案《液压与气动》试卷(1)一、填空(42分)1.液压传动是以为工作介质进行能量传递的一种形式。
2.液压传动是由、、、、和五部分组成。
3.液体粘性的物理意义是既反映,又反映。
4.液体的压力是指,国际单位制压力单位是,液压中还常用和。
5.液压系统的压力是在状态下产生的,压力大小决定于。
6.液压泵是通过的变化完成吸油和压油的,其排油量的大小取决于。
7.机床液压系统常用的液压泵有、、三大类。
8.液压泵效率包含和两部分。
9.定量叶片泵属于,变量叶片泵属于(单作用式、双作用式)10.液压缸是液压系统的,活塞固定式液压缸的工作台运动范围略大于缸有效行程的。
11.液压控制阀按用途不同分为、、三大类。
12.三位换向阀的常态为是,按其各油口连通方式不同常用的有、、、、五种机能。
13.顺序阀是利用油路中控制阀口启闭,以实现执行元件顺序动作的。
14.节流阀在定量泵的液压系统中与溢流阀组合,组成节流调速回路,即、、三种形式节流调速回路。
15.流量阀有两类:一类没有压力补偿,即抗负载变化的能力,如;另一类采取压力补偿措施,有很好的抗干扰能力,典型的如和,即抗干扰能力强。
16.溢流阀安装在液压系统的液压泵出口处,其作用是维持系统压力,液压系统过载时。
二、是非题 (10分)1、液压泵的理论流量与输出压力有关。
()2、限压式变量叶片泵根据负载大小变化能自动调节输出流量()3、液压马达输出转矩与机械效率有关,而与容积效率无关。
()4、单杆式液压缸差动连接时,活塞的推力与活塞杆的截面积成比,而活塞的运动速度与活塞杆的截面积成反比。
()5、单向阀只允许油液朝某一方向流动,故不能作背压阀用。
()6、溢流阀在工作中阀口常开的是作调压溢流阀用,阀口常闭的是作安全阀用。
()7、节流阀和调速阀均能使通过其流量不受负载变化的影响。
()8、节流阀的进、回油节流调速回路是属于恒推力调速。
()9、在液压传动系统中采用密封装置的主要目的是为了防止灰尘的进入。
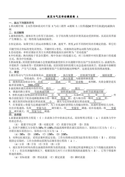
液压与气压传动模拟卷 A一、画出下列图形符号1.单向顺序阀2.双作用卸荷式叶片泵3.气动三联件4.梭阀5.三位四通(M型中位机能)电磁换向阀二、名词解释1.液体的粘性:液体在外力作用下流动时,分子间内聚力的存在使其流动受到牵制,从而沿其界面产生摩擦力,这一特性称为液体的粘性。
2.恒定流动:如果空间上的运动参数压力P、速度V、密度 在不同的时间内有确定的值,即它们并联在液压泵的出口,泵的出口压力又为(A )。
(A)5MPa (B) 10MPa (C)15MPa (D)20MPa3.双伸出杠液压缸,采用活塞杆固定安装,工作台的移动范围为缸筒有效行程的( B );采用缸筒固定安装时,工作台的移动范围为活塞有效行程的( A )。
(A)1倍(B)2倍(C)3倍(D)4倍4.液压泵单位时间内排出油液的体积称为泵的流量。
泵在额定转速和额定压力下的输出流量称为( C );在没有泄漏的情况下,根据泵的几何尺寸计算而得到的流量称为( B ),它等于排量和转速的乘积。
(A)实际流量(B)理论流量(C)额定流量(D)瞬时流量5.在减压回路中,减压阀调定压力为p j ,溢流阀调定压力为p y ,主油路暂不工作,二次回路的负载压力为p L 。
若p y >p j >p L ,减压阀进、出口压力关系为( A );若p y >p L >p j ,减压阀进、出口压力关系为( B )。
(A )进口压力p 1=p y , 出口压力p 2=p j(B )进口压力p 1=p y , 出口压力p 2=p L(C )p 1=p 2=p j ,减压阀的进口压力、出口压力、调定压力基本相等(D )p 1=p 2=p L ,减压阀的进口压力、出口压力与负载压力基本相等五、1:运用伯努利方程解释液压泵要限制吸油高度和限制流速的理由2:画出限压式变量泵的原理图及p-q 曲线,简述其工作原理,并说明其适合的工作场合。
六、回路设计1、画出使用节流阀的旁油节流调速回路及V-F 特性图。
第一章巩固与练习参考答案一、填空题1.液体2.负载阻力、负载3.动力元件、执行元件、控制元件、辅助元件、工作介质4.零位5.可压缩性、动态性、高压6.液体内部摩擦力7.运动、动力、相对8.运动粘度、υ、m2/s、cm2/s、1m2=104cm2/s9.高、低10.静压力、p11.流量、速度、面积12.等值的传递到液体内部的所有点13.无粘性、不可压缩14.平均流速、运动粘度、直径15.2.5二、选择题。
A、C、B三、判断题√××√××√××四、简答题略五、计算题1.解:依据公式1-3代入后得p=2.86×1042.解根据帕斯卡原理p B+ρgh=p a代入数字后得p B=9.25×104(p a)3.解.(1)依据公式1-80E=t1/t2代入后得0E=3(2)依据公式1-10007.6-4/E Eν=⨯代入后得ν=21.47(3)依据公式1-7μνρ=代入后得μ=1.93×10-2 (pa.s) 4.解(1)依据公式1-21e c H dRνυ=代入得eR=1875,故为层流根据公式1-30代入得p=8.1×104 (pa) (2)计算得R=2500e故此时为紊流根据公式1-30代入得p=1.6×105(pa)5.解将数代入1-36计算得:S=0.31×10-46.解将数代入1-39计算得:(1)q= 0.8×10-7m3/sV(2)q= 0.1×10-7m3/sV一、填空1.机械能、液压油输出、液压能2.容积、吸油、压油3.壳体、端盖4.吸油、压油5.卸荷槽、吸油、压油6.单作用、双作用、定子、转子、叶片、泵体7.排量、变量叶片泵、径向柱塞泵、轴向柱塞泵、变量叶片泵、径向柱塞泵、轴向柱塞泵二、选择题C B、B、A、A、D、D、B三、判断题√××√√√√×√√四、简答题略一、填空题1.液压缸、液压马达2.单作用液压缸、双作用液压缸3.单活塞杆、双活塞杆、缸体、活塞杆4.大、小5.活塞、活塞杆、缸体、缸盖、密封圈6.单向、外力、成对使用7.叶片摆动式、齿轮齿条式、螺旋式二、选择题B、A、B、C、B A、B三、判断题×√××××××√×四、简答题略五、计算题略一、填空题1.方向、压力、流量、控制2.阀芯和阀体之间的相对位置、油液流动方向、油路间连接、方向3.手动、电动、机动、液动、电液动4.电液比例减压阀、液动换向阀5.系统压力、溢流阀、减压阀、顺序阀6.调压、压力、安全、过载7.进口、出口、开、油箱相连8.通流面积、流量、运动速度9.针式、偏心式、轴向三角槽式、周向缝隙式、轴向缝隙式10.分流阀、集流阀、分流集流阀二、选择题D、A、A、B、B A、D、B、C、B A三、判断题√√√×√√×√××√×四、简单题略一、填空题1.储存油液、散发油液热量、沉淀污物、溢出油液中气体2.滤油器3.网式、线隙式、纸芯式、烧结式、磁性4.蓄能器5.蓄能器6.油管、管接头二、选择题D、B、C、C、B三、判断题×××√√××四、简单题略一、填空1.液压元件2.任意位置、停止后窜动3.功率损耗、降低发热4.液压缸、工作部件5.节流、容积、容积节流6.进油节流、回油节流、旁路节流7.差动连接、双泵供油、增速缸8.采用压力继电器、顺序阀、行程阀9.泄漏、制造精度、补偿二、判断题×√×√√√三、选择题A;B、ABD;B、B;C、B;C、B、A、C、C、B四、简答题略五、计算题1.(1)运动中A、B处压力为1MPa碰上挡铁后A处为5MPa、B处为3MPa (2)A、B处压力为5MPa2.4MPa、2MPa、03.(1)A点压力5MPa,C点压力2.5MPa(2)A点压力1.5MPa,C点压力2.5MPa(3)04.(1)A、B点压力为4 MPa,C点压力为2 MPa(2)首先计算I缸的负载为3.5 MPa,当1YA得电后,活塞运动过程中,A、B点压力为3.5 MPa,C点压力为2 MPa。
气动与液压试题及答案一、单选题(每题2分,共10分)1. 气动系统中,气缸的工作原理是什么?A. 通过改变气体的压力来实现运动B. 通过改变气体的体积来实现运动C. 通过改变气体的温度来实现运动D. 通过改变气体的流速来实现运动答案:A2. 液压系统中,油泵的作用是什么?A. 产生压力B. 产生流量C. 产生温度D. 产生流速答案:B3. 在气动系统中,下列哪个部件用于控制气流方向?A. 气缸B. 气源C. 气阀D. 气罐答案:C4. 液压系统中,下列哪个部件用于控制油液的流向?A. 油泵B. 油缸C. 油阀D. 油滤答案:C5. 气动系统中,气阀的类型有哪些?A. 电磁阀B. 单向阀C. 比例阀D. 所有以上答案:D二、多选题(每题3分,共15分)1. 气动系统中,下列哪些因素会影响气缸的运动速度?A. 气源压力B. 气缸直径C. 气阀开度D. 气缸材质答案:A、B、C2. 液压系统中,下列哪些因素会影响油缸的运动速度?A. 油泵流量B. 油缸直径C. 油阀开度D. 油液粘度答案:A、B、C、D3. 气动系统中,下列哪些部件可以作为执行元件?A. 气缸B. 气马达C. 气动夹具D. 气动控制阀答案:A、B、C4. 液压系统中,下列哪些部件可以作为执行元件?A. 油缸B. 液压马达C. 液压夹具D. 液压控制阀答案:A、B、C5. 气动与液压系统相比,气动系统的优点包括哪些?A. 响应速度快B. 维护成本低C. 系统简单D. 能量损失小答案:A、B、C三、判断题(每题1分,共10分)1. 气动系统中,气阀的开闭状态决定了气缸的运动方向。
(对)2. 液压系统中,油泵的流量越大,油缸的运动速度就越快。
(对)3. 气动系统中,气源的压力越高,气缸的运动速度就越快。
(对)4. 液压系统中,油缸的直径越大,其产生的力就越大。
(对)5. 气动系统中,气阀的开度越大,气缸的运动速度就越快。
(对)6. 气动系统中,气缸的行程越长,其产生的力量就越小。
1、柱塞缸是单作用缸,活塞缸既有单作用的也有双作用的。
( √)2、减压阀不工作时,其进出油口是连通的。
( √)3、旁油路节流调速回路中,节流阀的开口越大,执行元件的运动速度越快。
( X )4、高压系统宜选用粘度高的液压油。
( √)5、限制管内液体的流速可防止气穴现象。
( √)6、调速阀工作时,如进、出口压差低于规定的最小压差,则其减压阀不起减压作用。
( √)1、电液动换向阀中的电磁换向阀是主阀。
( X )2、活塞缸和柱塞缸的缸筒内壁均须进行精加工。
( X )3、液控单向阀控制油口不通压力油时,其作用与单向阀相同。
( X )4、双作用叶片泵是变量泵。
( X )5、我国液压油的牌号一般用该油的运动粘度值表示。
( X )6、液压马达的实际流量小于理论流量。
( X )7、中低压齿轮解决困油现象的办法是增大吸油口或减小压油口。
( X )8、泵的吸油口有一定的真空度有利于泵吸油。
( √)9、限制管内液体的流速可减轻液压冲击和气穴现象。
( √)10、调速阀中的减压阀如果不起减压作用,( )7、容积调速回路既无节流损失又无溢流损失。
( √)8、机动换向阀的换向平稳性比电磁换向阀好。
( √)9、液压传动无法保证严格的传动比。
( √)10、液体总是由压力高的地方流向压力低的地方。
( X )1、与机械传动相比,液压传动可在较大范围内实现无级调速。
( √)2、环境温度高时应选用粘度较高的液压油。
( √)3、节流阀采用薄壁小孔式节流口时的节流刚度比采用细长孔式节流口时好。
(√)4、直轴斜盘式轴向柱塞泵是双向泵。
( X )5、先导式溢流阀的远程控制口接油箱时,其先导阀是关闭的。
( √)6、柱塞泵的柱塞为奇数时,其流量脉动率比为相邻偶数时要小。
( √)7、旁油路节流调速回路中的溢流阀起安全保护作用。
( √)8、液控单向阀控制油口不通压力油时,其作用与普通单向阀相同。
( √)9、组合机床、专用机床等中等功率设备的液压系统应采用容积调速回路以提高回路效率。
可编辑修改精选全文完整版液压与气动技术习题与思考题 参考答案1-1选用汽车液压油时应考虑哪些主要因素?一、液压油的选用,要综合考虑设备的性能、使用环境等因素。
如一般机械可采用普通液压油;设备在高温环境下,就应选用抗燃性能好的油液;在高压、高速的工程机械上,可选用抗磨液压油;当要求低温时流动性好,则可用加了降凝剂的低温液压油。
二、液压油粘度的选用应充分考虑环境温度、运动速度、工作压力等要求,如温度高时选用高粘度油,温度低时选用低粘度油;压力愈高,选用的粘度愈高;执行元件的速度愈高,选用油液的粘度愈低。
三、液压油的选用,需要综合比较液压油的主要品种及其特性和用途。
1-2什么叫液体的静压力?液体的静压力有哪些特性?压力是如何传递的?液体静压力p 是指液体处于静止状态时,单位面积上所受的法向作用力,即AF p =静压力p 的单位为N/m 2或Pa (帕斯卡),液压传动系统中常采用MPa (兆帕),换算关系为1MPa=106Pa 。
液体静压力的特性:1)液体静压力沿着内法线方向作用于承压面;2)静止液体内任一点受到各个方向上的静压力都大小相等。
1-3液压千斤顶柱塞的直径mm 34=D ,活塞的直径d =13mm ,每压下一次小活塞的行程为22mm ,杠杆长度如图1-16所示,问:1)杠杆端点应加多大的F 力才能将重力W 为5×104N 的重物顶起? 2)此时密封容积中的液体压力等于多少? 3)杠杆上下动作一次,重物的上升量为多少?图1-16 题1-3图密封容积中的液体压力Pa AWp 624101.552034.0105⨯=⎪⎭⎫ ⎝⎛⨯⨯==π根据静压传递原理(帕斯卡原理),静止液体内部压力处处相等(忽略由液体自重所产生的压力):11A F A W =施加在活塞杆上的力N A p 73092013.0101.55F 2611=⎪⎭⎫⎝⎛⨯⨯⨯=⨯=π杠杆端点应加的力243.6N 730975025F =⨯=杠杆向下动作,行程t 1为22mm,重物的上升量mm D d t A A t t 2.33413222222111=⨯=⨯=⨯= 习题与思考题2-1液压泵完成吸油和压油必须具备什么条件?从单柱塞泵的工作原理可知,液压泵的吸油和压油是依靠密封容积变化来完成的。
液压与气压传动模拟卷 A一、画出下列图形符号1.单向顺序阀2.双作用卸荷式叶片泵3.气动三联件4.梭阀5.三位四通(M型中位机能)电磁换向阀二、名词解释1.液体的粘性:液体在外力作用下流动时,分子间内聚力的存在使其流动受到牵制,从而沿其界面产生摩擦力,这一特性称为液体的粘性。
2.恒定流动:如果空间上的运动参数压力P、速度V、密度 在不同的时间内有确定的值,即它们只随空间点坐标的变化而变化,不随时间t变化,对液体的这种运动称为恒定流动。
3.差动连接:单杆活塞缸在其左右两腔都接通高压油时称为“差动连接”4.中位机能:换向阀处于常态位置时,阀中各油口的连通方式,对三位阀即中间位置各油口的连通方式,称为中位机能。
5.困油现象:封闭腔容积的减小会使被困油液受挤压并从缝隙中挤出而产生很高的压力,油液发热,并使机件(如轴承等)受到额外的负载;而封闭腔容积的增大双会造成局部真空,使油液中溶解的气体分离,产生气穴现象。
这些都将使泵产生强烈的振动和噪声。
这就是齿轮泵的困油现象。
三、填空1.液压传动与气压传动系统是由能源装置,执行装置,控制调节装置,辅助装置,等组成的;其中能源装置,执行装置为能量转换装置。
2.液体的流动状态分为层流,湍流,用雷诺数来判断。
光滑金属管道其临界雷诺数为2000~2320 。
3溢流阀在液压系统中的作用是稳压,调压,限压,。
4.调速回路主要有节流调速回路,容积调速回路,容积节流调速回路。
5.容积式液压泵吸油时密闭容积由小变大,压油时由大变小;外啮合齿轮泵位于轮齿逐渐脱离啮合的一侧是吸油腔,进入啮合的一侧是压油腔。
6.液压泵的实际流量比理论流量小,液压马达实际流量比理论流量大。
7.在变量泵---变量马达调速回路中,为了在低速时获得较大的输出转矩,高速时获得较大功率,往往在低速段,先将变量马达调至最大,用变量泵调速;而在高速段,将变量泵调至最大,用变量马达调速;四、选择题1.流量流量连续性方程是( C )在流体力学中的表达形式,而伯努利方程是( A )在流体力学中的表达形式。
液压与气动技术课后答案【篇一:液压与气动技术总复习习题及答案】1、液压传动是以液体作为工作介质进行能量传递的一种传动形式。
(√)正确:2、液压系统压力的大小决定于外界负载的大小。
(√)正确:3、液压系统某处的流速大小决定该处流量的大小。
(√)正确:4、当活塞面积一定时,要增大活塞运动速度可增加流量。
(√)正确:5、密封容积的变化是容积式泵能完成吸油和压油的根本原因之一。
(√)正确:7、当泵的输出压力升高到调节值以上时,限压式叶片泵:(a)转子与定子间的偏心距e自动减小。
(√)正确:(b)泵的输出流量自动增大。
(√)正确:泵的输出流量自动减小。
转速的乘积为泵的流量23、液压泵的进出油口大小常常不一样。
(√)正确:24、液压缸的缸盖与缸体密封圈不可以省略。
(√)正确:26、液控单向阀能作双向流通。
(√)正确:31、减压阀、顺序阀和溢流阀都能远程控制。
(√)正确:32、顺序阀能作溢流阀用。
(√)正确:33、二位四通换向阀可作二位二通或二位三通换向阀用。
(√)正确:36、系统中变量泵与节流阀串联不需要溢流阀。
(√)正确:38、油箱中油温太高,应采用水冷却或风冷却。
(√)正确:42、欲使油缸停位后油泵能卸荷,则阀的中位机能应选择m型。
(√)正确:50、调速阀是由节流阀和定差减压阀串连而成的组合阀。
(√)正确:二、填充题1、气压传动系统中的气动三大件是指、、、其图形符号分别为、、,而简化符号为。
2、在液压系统中,用以控制、调节控制回路。
3、油液从粗管流进细管,其流速,流量。
4、液压辅助装置的主要作用是、防止杂质进入液压系统、储存油液、沉淀和冷却、连接和输送液压油四个方面。
5 回路。
6、通常情况下,中压系统采用泵,低压系统采用泵。
7、由液压阻力造成的压力损失有两种,即损失和损失,故通常将泵的压力取为系统工作压力的 1.1 倍。
8、液压缸输出功率是进入液压缸的和的乘积或是液压缸克服的负载阻力和活塞运动速度的乘积。
《液压与气动技术》试题库及参考答案第一部分-填空题一、填空题1.液压系统中的压力取决于(),执行元件的运动速度取决于()。
(负载;流量)2.液压传动装置由()、()、()和()四部分组成,其中()和()为能量转换装置。
(动力元件、执行元件、控制元件、辅助元件;动力元件、执行元件)3.液体在管道中存在两种流动状态,()时粘性力起主导作用,()时惯性力起主导作用,液体的流动状态可用()来判断。
(层流;紊流;雷诺数)4.在研究流动液体时,把假设既()又()的液体称为理想流体。
(无粘性;不可压缩)5.由于流体具有(),液流在管道中流动需要损耗一部分能量,它由()损失和()损失两部分组成。
(粘性;沿程压力;局部压力)6.液流流经薄壁小孔的流量与()的一次方成正比,与()的1/2次方成正比。
通过小孔的流量对()不敏感,因此薄壁小孔常用作可调节流阀。
(小孔通流面积;压力差;温度)7.通过固定平行平板缝隙的流量与()一次方成正比,与()的三次方成正比,这说明液压元件内的()的大小对其泄漏量的影响非常大。
(压力差;缝隙值;间隙)8.变量泵是指()可以改变的液压泵,常见的变量泵有( )、( )、( )其中()和()是通过改变转子和定子的偏心距来实现变量,()是通过改变斜盘倾角来实现变量。
(排量;单作用叶片泵、径向柱塞泵、轴向柱塞泵;单作用叶片泵、径向柱塞泵;轴向柱塞泵)9.液压泵的实际流量比理论流量();而液压马达实际流量比理论流量()。
(大;小)10.斜盘式轴向柱塞泵构成吸、压油密闭工作腔的三对运动摩擦副为(与)、(与)、(与)。
(柱塞与缸体、缸体与配油盘、滑履与斜盘)11.外啮合齿轮泵的排量与()的平方成正比,与的()一次方成正比。
因此,在齿轮节圆直径一定时,增大(),减少()可以增大泵的排量。
(模数、齿数;模数齿数)12.外啮合齿轮泵位于轮齿逐渐脱开啮合的一侧是()腔,位于轮齿逐渐进入啮合的一侧是()腔。
(吸油;压油)13.为了消除齿轮泵的困油现象,通常在两侧盖板上开(),使闭死容积由大变少时与()腔相通,闭死容积由小变大时与()腔相通。
液压部分一.填空题(请在括号中填入正确答案)1. 液压传动是以(压力)能来传递和转换能量的,而液力传动则是以(动)能来转换和传递能量的。
2. 液压系统中的压力,即常说的表压力,指的是(相对)压力。
3. 雷诺数的物理意义:影响液体流动的力主要是惯性力和粘性力,雷诺数大,说明(惯性)力起主导作用,这样的液流呈紊流状态;雷诺数小,说明(粘性)力起主导作用,液流呈层流状态。
4. 液体在直管中流动时,产生(沿程)压力损失;在变直径管、弯管中流动时产生(局部)压力损失。
5. 在液压系统中,由于某一元件的工作状态突变引起油压急剧上升,在一瞬间突然产生很高的压力峰值,同时发生急剧的压力升降交替的阻尼波动过程称为(液压冲击)。
6. 对于液压泵来说,实际流量总是(小于)理论流量;实际输入扭矩总是(大于)其理论上所需要的扭矩。
7. 齿轮泵中每一对齿完成一次啮合过程就排一次油,实际在这一过程中,压油腔容积的变化率每一瞬时是不均匀的,因此,会产生流量(脉动)。
8. 单作用叶片泵转子每转一周,完成吸、排油各(1次)次,同一转速的情况下,改变它的(偏心距)可以改变其排量。
9. 轴向柱塞泵主要由驱动轴、斜盘、柱塞、缸体和配油盘五大部分组成。
改变(斜盘倾角a),可以改变油泵的排量V。
10. 三位换向阀处于中间位置时,其油口P、A、B、T间的通路有各种不同的联结形式,以适应各种不同的工作要求,将这种位置时的内部通路形式称为三位换向阀的(中间机能)。
二.选择题(请在所选择正确答案的序号前面划√或将正确答案的序号填入问题的空格内)1. 在叶片马达中,叶片的安置方向应为(C)A)前倾;B)后倾;C)径向2. 液压系统的最大工作压力为10MPa,安全阀的调定压力应为(C)A)等于10MPa;B)小于10MPa;C)大于10MPa3.拟定液压系统时,应对系统的安全性和可靠性予以足够的重视。
为防止过载,(B)是必不可少的。
为避免垂直运动部件在系统失压情况下自由下落,在回油路中增加(C)或(D)是常用的措施。
液压与气压传动习题库及参考答案一、填空题1、液压传动的工作原理是()定律。
即密封容积中的液体既可以传递(),又可以传递()。
(帕斯卡、力、运动)2、液压管路中的压力损失可分为两种,一种是(),一种是()。
(沿程压力损失、局部压力损失)3、液体的流态分为()和(),判别流态的准则是()。
(层流、紊流、雷诺数)4、我国采用的相对粘度是(),它是用()测量的。
(恩氏粘度、恩氏粘度计)5、在液压系统中,由于某些原因使液体压力突然急剧上升,形成很高的压力峰值,这种现象称为()。
(液压冲击)6、齿轮泵存在径向力不平衡,减小它的措施为()。
(缩小压力油出口)7、单作用叶片泵的特点是改变()就可以改变输油量,改变()就可以改变输油方向。
(偏心距e、偏心方向)8、径向柱塞泵的配流方式为(),其装置名称为();叶片泵的配流方式为(),其装置名称为()。
(径向配流、配流轴、端面配流、配流盘)9、V型密封圈由形状不同的()环()环和()环组成。
(支承环、密封环、压环)10、滑阀式换向阀的外圆柱面常开若干个环形槽,其作用是()和()。
(均压、密封)11、当油液压力达到预定值时便发出电信号的液-电信号转换元件是()。
(压力继电器12、根据液压泵与执行元件的组合方式不同,容积调速回路有四种形式,即()容积调速回路()容积调速回路、()容积调速回路、()容积调速回路。
(变量泵-液压缸、变量泵-定量马达、定量泵-变量马达、变量泵-变量马达)13、液体的粘性是由分子间的相互运动而产生的一种()引起的,其大小可用粘度来度量。
温度越高,液体的粘度越();液体所受的压力越大,其粘度越()。
(内摩擦力,小,大)14、绝对压力等于大气压力(),真空度等于大气压力()。
(+相对压力,-绝对压力)15、液体的流态分为()和()两种,判断两种流态的准则是()。
(层流,紊流,雷诺数)16、液压泵将()转换成(),为系统提供();液压马达将()转换成(),输出()和()。
液压与气动技术复习题答案一、选择题1. 液压传动系统中,液压泵的主要功能是什么?A. 产生压力B. 产生流量C. 产生动力D. 产生速度答案: A. 产生压力2. 气动系统中,气动执行元件的工作原理是什么?A. 利用气压差产生动力B. 利用气压差产生速度C. 利用气压差产生流量D. 利用气压差产生温度答案: A. 利用气压差产生动力3. 液压缸的类型有哪些?A. 单作用缸B. 双作用缸C. 柱塞缸D. 所有以上答案: D. 所有以上4. 气动系统中,气动控制元件主要包括哪些?A. 气动阀门B. 气动开关C. 气动继电器D. 所有以上答案: D. 所有以上5. 液压系统中,溢流阀的主要作用是什么?A. 调节压力B. 调节流量C. 调节速度D. 调节方向答案: A. 调节压力二、填空题1. 液压传动系统由________、________、________、________和________五个基本部分组成。
答案:动力元件、执行元件、控制元件、辅助元件、工作介质2. 气动系统中,________用于将压缩空气分配到各个执行元件。
答案:气动管道3. 液压缸的工作原理是利用________来实现直线运动。
答案:压力差4. 在气动系统中,________用于控制气动系统的启动和停止。
答案:气动开关5. 液压系统中,________用于控制液压油的流动方向。
答案:方向控制阀三、简答题1. 简述液压传动系统的工作原理。
答案:液压传动系统通过液压泵将机械能转换为液体的压力能,然后通过控制元件调节压力和流量,最后通过执行元件将压力能转换为机械能,实现工作。
2. 气动系统与液压系统相比有哪些优点?答案:气动系统具有结构简单、成本低廉、维护方便、响应速度快、无污染等优点。
3. 液压缸的常见故障有哪些?如何排除?答案:常见故障包括泄漏、卡滞、速度不稳定等。
排除方法包括检查密封件、清洁液压缸、检查液压油质量、调整控制元件等。
液压与⽓动技术习题集答案液压与⽓动技术习题集解答绪论⼀.填空题1.压⼒能,动能。
液压,液⼒。
2.动⼒元件、执⾏元件、控制元件、辅助元件、⼯作介质;动⼒元件、执⾏元件。
3.液压,液⼒,液⼒,液压。
4.半结构式,图形符号,图形符号。
5.翻转,控制油路。
6.压⼒能,静。
7.帕斯卡定律,流量,负载,压⼒损失。
8.能容量⼤能实现严格的传动⽐且传动平稳,阻⼒损失和泄漏较⼤,不能得到严格的传动⽐。
9.没有严格的传动⽐。
⼆.判别题1、对。
2、错。
3、对。
三.分析题1.液压系统的组成部分及各部分的作⽤如下:动⼒元件:将机械能转换成液压能执⾏元件:将液压能转换成机械能控制元件:控制液体的压⼒、速度和⽅向辅助元件:除上述作⽤以外的辅助作⽤2、液压传动与机械传动、电传动相⽐如下优点:能容量⼤,能实现⽆级调速,传动平稳,易实现过载保护和⾃动化要求。
第⼀章液压流体⼒学基础⼀.填空题1.较⼤,泄漏;较⼤。
2.⼩,摩擦损失,泄漏。
3.µ,单位速度梯度,液层单位接触⾯积。
4.单位速度梯度下,液层单位接触⾯积上的⽜顿内摩擦⼒,Pa·S,动⼒粘度与密度的⽐值,cSt,降低。
5.曲⾯在该⽅向投影⾯积。
6.帕斯卡。
7.0.46×105 Pa ,-0.55×105 Pa 。
8.P=P0+ρgh;静⽌液体中任⼀质点具有压⼒能和势能两种形式的能量,且它们可互相转换其总和不变。
9.没有粘性,不可压缩。
10.压⼒能,动能,势能,恒量,⽶。
11.⼩,⽓⽳。
12.局部阻⼒损失ΔP,产⽣⼀定流速所需的压⼒,把油液提升到⾼度h所需的压⼒,增⼤,0.5m。
13.层流;紊流;雷诺数。
14.粘性;沿程压⼒;局部压⼒。
15.层流,紊流,γvdR e =。
16.沿程,局部,22v d l p ρλλ=?,22v p ρξξ=? 。
17.22v p ρξξ=?,2)(ss q q p p ?=?ξ。
18.32cSt ,层流。
液压与气压传动模拟卷 A一、画出下列图形符号1.单向顺序阀2.双作用卸荷式叶片泵3.气动三联件4.梭阀5.三位四通(M型中位机能)电磁换向阀二、名词解释1.液体的粘性:液体在外力作用下流动时,分子间内聚力的存在使其流动受到牵制,从而沿其界面产生摩擦力,这一特性称为液体的粘性。
?在不同的时间内有确定的值,即它们只随空V、密度恒定流动:如果空间上的运动参数压力P、速度2.间点坐标的变化而变化,不随时间t变化,对液体的这种运动称为恒定流动。
3.差动连接:单杆活塞缸在其左右两腔都接通高压油时称为“差动连接”4.中位机能:换向阀处于常态位置时,阀中各油口的连通方式,对三位阀即中间位置各油口的连通方式,称为中位机能。
5.困油现象:封闭腔容积的减小会使被困油液受挤压并从缝隙中挤出而产生很高的压力,油液发热,并使机件(如轴承等)受到额外的负载;而封闭腔容积的增大双会造成局部真空,使油液中溶解的气体分离,产生气穴现象。
这些都将使泵产生强烈的振动和噪声。
这就是齿轮泵的困油现象。
三、填空1.液压传动与气压传动系统是由能源装置,执行装置,控制调节装置,辅助装置,等组成的;其中能源装置,执行装置为能量转换装置。
2.液体的流动状态分为层流,湍流,用雷诺数来判断。
光滑金属管道其临界雷诺数为2000~2320 。
3溢流阀在液压系统中的作用是稳压,调压,限压,。
4.调速回路主要有节流调速回路,容积调速回路,容积节流调速回路。
5.容积式液压泵吸油时密闭容积由小变大,压油时由大变小;外啮合齿轮泵位于轮齿逐渐脱离啮合的一侧是吸油腔,进入啮合的一侧是压油腔。
6.液压泵的实际流量比理论流量小,液压马达实际流量比理论流量大。
7.在变量泵---变量马达调速回路中,为了在低速时获得较大的输出转矩,高速时获得较大功率,往往在低速段,先将变量马达调至最大,用变量泵调速;而在高速段,将变量泵调至最大,用变量马达调速;四、选择题1.流量流量连续性方程是( C )在流体力学中的表达形式,而伯努利方程是( A )在流体力学中的表达形式。
(A)能量守恒定律(B)动量定理(C)质量守恒定律(D)其他2.有两个调整压力分别为5MPa和10MPa的溢流阀串联在液压泵的出口,泵的出口压力为( C );并联在液压泵的出口,泵的出口压力又为(A )。
20MPa )D(15MPa )C( 10MPa )B(5MPa )A(.3.双伸出杠液压缸,采用活塞杆固定安装,工作台的移动范围为缸筒有效行程的( B );采用缸筒固定安装时,工作台的移动范围为活塞有效行程的( A )。
(A)1倍(B)2倍(C)3倍(D)4倍4.液压泵单位时间内排出油液的体积称为泵的流量。
泵在额定转速和额定压力下的输出流量称为( C );在没有泄漏的情况下,根据泵的几何尺寸计算而得到的流量称为( B ),它等于排量和转速的乘积。
(A)实际流量(B)理论流量(C)额定流量(D)瞬时流量pp,主油路暂不工作,二次回路的负载压5.在减压回路中,减压阀调定压力为,溢流阀调定压力为yj ppppppp,减压阀进、出口压力关系为( B >)>。
力为若。
>若>,减压阀进、出口压力关系为( A );jyjLLLy pppp出口压力)进口压力==,(A jy 12pppp==,(B)进口压力出口压力Ly 12ppp,减压阀的进口压力、出口压力、调定压力基本相等==(C)j 12ppp,减压阀的进口压力、出口压力与负载压力基本相等=(D)=L 12五、1:运用伯努利方程解释液压泵要限制吸油高度和限制流速的理由2:画出限压式变量泵的原理图及p-q曲线,简述其工作原理,并说明其适合的工作场合。
六、回路设计1、画出使用节流阀的旁油节流调速回路及V-F特性图。
、用一个先导式溢流阀,一个二位二通电磁阀组成两种不同的卸荷回路。
2.3、用一个单出杆双作用气缸,一个二位五通单气控换向阀,一个二位三通手动启动阀,一个快排阀,一个单向节流阀,一个二位三通行程阀,组成一单往复慢进快退动作回路。
七、计算题1、22,q=40l/min,,A=50cm =100cm图示进口节流调速回路中,已知F=0~54000N,A节流阀前后压差⊿p12p=0.2MPa。
当活塞向右运动时,不计管道压力损失。
试求:溢流阀的调整压力为多少?1) V=?q=?6MPa2)若溢流阀的调整压力为,这时y??V==3)若溢流阀的调整压力为5MPa,这时q y4?Mpa.61010054000201/??Py?PFA?.?/*5?.)1.时不溢流,此定压力为6Mpa,则溢流阀阀2)若溢流调min/0Lq?q?,py43??min m/10?10/100*440v?q/A1?*p2、。
由实验测得:当泵的出=0.9n=1450rpm,泵的机械效率η已知液压泵额定压力为2.5 MPa,泵转速m。
试求:p=2.5 MPa时,流量100.7l/min 口压力p=0时,其流量为106 l/min;泵的容积效率。
1),在额定压力下工作时,泵的流量为多少?若泵的转速下降到300r/min2)上述两种转速下泵的驱动功率是多少?3)由上述计算可得出什么结论。
4)n=1450rpm,泵的.液压泵额定压力为2.5 MPa,泵转速2 。
机械效率η=0.9m;p=0时,其流量为106 L/min由实验测得:当泵的出口压力。
时,流量100.7 L/min p=2.5 MPa 试求:泵的容积效率。
1),在额定压力下工作时,泵的流量为多少?2)若泵的转速下降到500r/min q??100.7/106??0.95解:1) qt v?q?q?q?106?100.7?5.3 2)t V=q/n=106/1450t?q''=500*106/1450q=n—5.3=31.25*V--'?=31.25/(500*106/1450)=0.8556?3?/60*0.95*0.9=4.907(KW)3)P=p*q/*100.7*10=2.5*103'6?P==2.5*10*31.25*10/60*(0.855)*0.9=1.692(KW)七、气动逻辑回路设计:A1B1C1A0C0B0液压与气动模拟题B一、画出下列图形符号1.快速排气阀2.双向变量泵3.气动三联件4.消声器5.三位五通(中封式)电磁控制气动换向阀1.外控外泄顺序阀2. 双作用叶片泵3.分水滤气器4.快速排气阀二、名词解释1.液体的可压缩性:液体受压力作用而发生的体积减小的性质。
2.理想液体:无粘性,不可压缩的液体。
??之比。
与液体3.运动粘度:动力粘度4.沿程压力损失:液体在等径直管中流动时因粘性摩擦而产生的压力损失。
5.液压泵的额定流量:泵在额定转速和额定压力下,工作时输出(输入)的流量。
是门元件切换压力3.三、填空1.液压传动与气压传动系统是由工作介质,动力元件,执行元件,控制元件,辅助元件等组成的。
属于能量转换装置的是动力元件。
2.液体的流动状态分为层流状态,紊流状态,用雷诺数Re 来判断。
光滑金属管道其临界雷诺数为2000~2300 。
3溢流阀在液压系统中的作用是定压溢流,安全保护,稳定压力,流量控制。
4.节流调速回路主要有进油路节流调速回路,回油路节流调速回路,旁油路节流调速回路。
5.容积式液压泵吸油时密闭容积由小变大,压油时由大变小;外啮合齿轮泵位于轮齿逐渐脱离啮合的一侧是吸油腔,进入啮合的一侧是排油腔。
6气动三大件中的分水滤气器的作用是滤去空气中的冷凝水,固态杂质并将空气中的油滴分离出来。
7.气源装置为气动系统提供满足一定质量要求的压缩空气,它是气动系统的一个重要组成部分,气动系统对压缩空气的主要要求有:具有一定的品质,并具有一定的压力。
因此必须设置一些降温,油水分离,干燥过滤的辅助设备。
3、电液换向阀根据控制方式和泄油方式不同,共有四种形式,分别是内控式,外控式,内泄式,外泄式。
4.容积调速回路有变量泵和定量马达容积调速回路,定量泵和变量马达容积调速回路,变量泵和变量马达容积调速回路三种形式。
四、选择题1.在定量泵-变量马达的容积调速回路中,如果液压马达所驱动的负载转矩变小,若不考虑泄漏的影响,试判断马达转速( B );泵的输出功率( C )。
(A)增大(B)减小(C)基本不变(D)无法判断2.有两个调整压力分别为5MPa和10MPa的溢流阀串联在液压泵的出口,泵的出口压力为( C );并联在液压泵的出口,泵的出口压力又为(A )。
(A)5MPa (B) 10MPa (C)15MPa (D)20MPa3.双伸出杠液压缸,采用活塞杆固定安装,工作台的移动范围为缸筒有效行程的( B );采用缸筒固定安装时,工作台的移动范围为活塞有效行程的( A )。
(A)1倍(B)2倍(C)3倍(D)4倍4.液压泵单位时间内排出油液的体积称为泵的流量。
泵在额定转速和额定压力下的输出流量称为( C );在没有泄漏的情况下,根据泵的几何尺寸计算而得到的流量称为( B ),它等于排量和转速的乘积。
(A)实际流量(B)理论流量(C)额定流量(D)瞬时流量pp,主油路暂不工作,二次回路的负载压5.在减压回路中,减压阀调定压力为,溢流阀调定压力为yj ppppppp,减压阀阀口状态为( D )。
,减压阀阀口状态为( A );若> 力为。
若>>>jyjLLyL (A)阀口处于小开口的减压工作状态(B)阀口处于完全关闭状态,不允许油流通过阀口(C)阀口处于基本关闭状态,但仍允许少量的油流通过阀口流至先导阀(D)阀口处于全开启状态,减压阀不起减压作用五、1:运用伯努利方程解释液压泵吸油管要短、粗、直的原因2:画出冲击气缸的原理图,简述其工作过程,并说明其工作场合。
答:冲击气缸是一种体积小、结构简单、易于制造、耗气功率小但能产生相当大的冲击力的一种特殊气缸。
与普通气缸相比,冲击气缸的结构特点是增加了一个具有一定容积的蓄能腔和喷嘴。
它的工作原理3如图冲击气缸的整个工作过程可简单地分为三个阶段。
第一个阶段[图(a)],压缩空气由孔A输入冲击缸的下腔,蓄气缸经孔召排气,活塞上升并用密封垫封住喷嘴,中盖和活塞间的环形空间经排气孔与大气相通。
第二阶段[图(b)],压缩空气改由孔召进气,输入蓄气缸中,冲击缸下腔经孔A排气。
由于活塞上端气压作用在面积较小的喷嘴上,而活塞下端受力面积较大,一般设计成喷嘴面积的9倍,缸下腔的压力虽因排气而下降,但此时活塞下端向上的作用力仍然大于活塞上端向下的作用力。
第三阶段[图(c)],蓄气缸的压力继续增大,冲击缸下腔的压力继续降低,当蓄气缸内压力高于活塞下腔压力9倍时,活塞开始向下移动,活塞一旦离开喷嘴,蓄气缸内的高压气体迅速到活塞与中间盖间的空间,使活塞上端受力面积突然增加9倍,于是活塞将以极大的加速度向下运动,气体的压力能转换成活塞的动能。