水龙头节水器技术参数
- 格式:pdf
- 大小:89.94 KB
- 文档页数:1
水龙头技术规格
水龙头的技术规格包括以下几个方面:
1. 材质:常见的水龙头材质有铜、不锈钢、铁、塑料等。
不同的材质具有不同的耐腐蚀性、强度和外观特点。
2. 型号:水龙头一般分为单孔、两孔和三孔等不同型号。
单孔用于冷热水混合水龙头,两孔和三孔则用于分别接冷水和热水。
3. 安装方式:水龙头的安装方式有台面安装、壁挂安装和落地安装等多种方式,根据实际使用环境选择适合的安装方式。
4. 操作方式:水龙头的操作方式有手转式、提升式、感应式等多种类型。
手转式需要手动旋转开关控制水流,提升式通过上下移动水盆控制水流,感应式则通过感应器自动控制水流。
5. 进水口径:水龙头进水口径一般为G1/2或G3/4等不同规格,进水口径的大小会影响水流量和水压。
6. 进水方式:水龙头的进水方式有直接进水和旁通进水两种。
直接进水即水流经过过滤,直接进入水龙头;旁通进水则是通过连接水箱或其他设备,水流进入水龙头前先经过处理。
7. 补水装置:一些高档的水龙头配备有补水装置,可以实现自动补水和防止水压过高造成的水龙头损坏。
以上是水龙头常见的技术规格,不同的水龙头品牌和型号可能会有一些细微的差别。
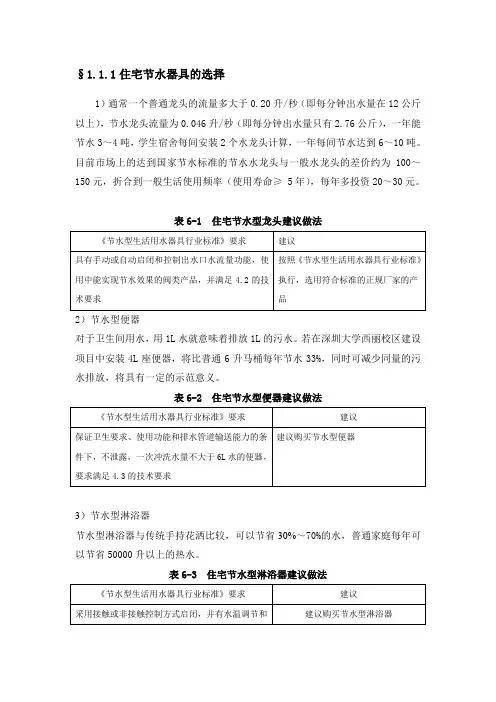
§1.1.1 住宅节水器具的选择1)通常一个普通龙头的流量多大于0.20升/秒(即每分钟出水量在12公斤以上),节水龙头流量为0.046升/秒(即每分钟出水量只有2.76公斤),一年能节水3~4吨,学生宿舍每间安装2个水龙头计算,一年每间节水达到6~10吨。
目前市场上的达到国家节水标准的节水水龙头与一般水龙头的差价约为100~150元,折合到一般生活使用频率(使用寿命≥ 5年),每年多投资20~30元。
表6-1 住宅节水型龙头建议做法2)节水型便器对于卫生间用水,用1L 水就意味着排放1L 的污水。
若在深圳大学西丽校区建设项目中安装4L 座便器,将比普通6升马桶每年节水33%,同时可减少同量的污水排放,将具有一定的示范意义。
表6-2 住宅节水型便器建议做法3)节水型淋浴器节水型淋浴器与传统手持花洒比较,可以节省30%~70%的水,普通家庭每年可以节省50000升以上的热水。
表6-3 住宅节水型淋浴器建议做法4)节水型洗衣机一般节水型洗衣机与原有洗衣机型相比节水达40%以上,在连续使用3年以后,仅省下的水费就可以收回成本。
表6-4 住宅节水型洗衣机建议做法§1.1.2公共建筑节水器具的选择校区内学生食堂、教学楼、实验楼、科研实验楼、图书馆等公共建筑,具有人口集中和流动量大等特点,其公共卫生设施难于管理和维护,同时还存在一定的公共卫生隐患,因此考虑选择节水器具的同时接合其卫生、维护管理和使用寿命。
据相关资料,用感应节水龙头比一般的手动水龙头,每月节水30%,而且它的使用寿命高于一般的节水龙头。
1)节水龙头表6-5 公共建筑节水龙头建议做法2)节水型便器表6-6 公共建筑节水型便器建议做法3)节水型便冲洗阀表6-7 公共建筑节水型便器冲洗阀建议做法4)绿地浇灌系统表6-8 公共建筑绿地浇灌系统建议做法。
迪派水龙头技术参数要求一、龙头部分:1.同时满足以下国家标准和行业标准的要求:①中国国家标准《陶瓷片密封水嘴》GB/T 18145-2012②中国行业标准《水嘴通用技术条件》QB 1334-2012③中国行业标准《节水型生活用水器具标准》CJ1642.主要技术指标主要技术指标应满足下表中标准,国家、行业标准中有要求,但下表中未列出的指标,应达到国家或行业标准的“优等品”标准。
序号项目名称《陶瓷片密封水嘴》要求1 陶瓷片密封面平面度≤0.3μm2 陶瓷片密封面粗糙度≤0.2μm3 陶瓷片硬度≥1000HV54 陶瓷片阀芯扭矩≥15Nm无损坏5 进水部位(阀座下方)强度性能 2.5Mpa,关闭阀芯,稳压60s63.盐雾试验涂、渡层按GB/T10125进行24小时酸性盐雾试验后,达到GB/T6461中10级的要求。
涂、渡层经附着力试验后,不允许出现起皮或脱落现象。
水嘴开关寿命单柄双控水嘴开关寿命试验达7万次,单柄单控和双柄双控水嘴实验达20万次后,在动态压力0.1Mpa水压下,流量不大于0.15L/S。
转换开关寿命转换开关寿命试验达3万次后,在动态压力0.1Mpa水压下,流量不大于0.15L/S。
二、厨盆部分1.同时满足以下国家标准和行业标准的要求:①中国国际标准《家用厨房设备第2部分:通用技术要求》GB/T 18884.2-2002②中国行业标准《不锈钢厨房设备洗涮台》QB/T 2139.2-1995③中国行业标准《不锈钢厨房水槽》Q/FRT 001-20062.主要技术指标主要技术指标应满足下表中标准,国家、行业标准中有要求,但下表中未列出的指标,应达到国家或行业标准的“优等品”标准。
序号项目名称《陶瓷片密封水嘴》要求1 水槽外表面粗糙度Ra≤3.2μm2 外型尺寸偏差≤±3㎜3 疵点和压痕不允许有直径1㎜以上的疵点和2㎜直径以上的压痕4 防渗漏性密闭落水口,注满清水后静置1小时后,水槽不应有渗水或漏水现象5 排水时间2min内将20L的水排净6 防反渗水性将水槽装满不超过5摄氏度的水,至于不低于25摄氏度的环境中1h后,背面应无凝结水汽和滴水现象7 承载性安装状态下水槽容积底部应能承载100kg载荷,其承受平面对角线交点垂直方向变形量应小于3㎜8三、卫浴配件:1.进水软管:外层为不锈钢编织,内层为无毒胶管;0.8Mpa水压下,30min不损坏。
节水型龙头技术标准
一、节水性能要求
节水型龙头应符合国家相关标准,如GB 2550《节水型
生活用水器具》。
在保证正常功能的前提下,节水型龙头应具备高效的节水性能,即在水压、水量等条件相同的情况下,节水型龙头相比普通龙头应具有更高的节水率。
节水型龙头的节水性能应通过国家认可的检测机构进
行检测,并出具相应的检测报告。
二、水龙头结构要求
节水型龙头应采用高效节水结构设计,如双控止水阀、自动关闭阀等,以减少不必要的水资源浪费。
水龙头的启闭部分应灵活,在使用过程中不应出现滴漏、跑冒等现象。
水龙头应具备防溅水功能,以减少使用过程中水资源的浪费。
节水型龙头的外表面应光滑、无毛刺、无锐角,以满足使用安全和清洁卫生的要求。
三、水龙头材料要求
节水型龙头的主要部件应采用环保材料制造,如不锈钢、塑料等,以减少对环境的污染。
水龙头的阀芯应采用耐磨、耐腐蚀的高性能材料制造,
以保证长期使用的稳定性和耐久性。
水龙头的外表面涂层应具有防锈、防腐蚀性能,以保证产品的使用寿命。
四、水压和水量要求
节水型龙头应在一定的水压和水量范围内正常工作,并保证良好的节水性能。
在使用过程中,水压和水量的波动不应影响节水型龙头的正常使用和节水效果。
五、节水认证标志和标识要求
节水型龙头应具有明显的节水认证标志和标识,以向消费者表明产品符合节水技术标准要求。
节水认证标志和标识应清晰、易读、持久,并按照国家有关规定进行印制和粘贴。
一、用途本系列产品是专为公共洗浴场所的节能节水设计。
人近出水,人离水停,“随心所浴”。
浴池应用本产品,不仅具有显著的节水效果,可节省水、电、煤及设备损耗费用40%以上,同时具有可靠、耐用、高雅、美观等优点,是手动阀、脚踏阀的理想替代产品。
一般3~6个月可收回投资,一次投入,长期受益。
低电压供电,不存在安全问题。
二、主要特点与国内同类产品相比,其特点是:●不怕近距离物品的恶意遮挡。
●无对射和雾气干扰问题,可以近距离对面安装。
●不受水质困扰,采用不锈钢电磁阀产品,可以实现三年免维护使用。
●产品有明、暗两种镶装方式,适合不同用户选用。
三、主要技术指标1.电源另购●多套淋浴器共用同一电源适配器供电,其特性为:输入:交流220V/50HZ输出:直流24V●安全驱动能力:24V/10A开关电源可驱动:12套淋浴节水器24V/16A开关电源可驱动:20套淋浴节水器2.感应控制器工作电压:直流24V平均功耗:≤ 2W工作环境温度:1~50℃工作环境湿度:100%3.电磁阀通径:DN15介质温度:1~60℃工作寿命:100万次介质压力:0~0.3Mpa四、效益分析浴池用水的成本,由水、电、燃料、排污、人工、设备折旧等六大因素构成,经计算表示,把一吨12℃的水提升到理想的洗浴温度42℃,大约需要30Kg标煤,以每吨煤500元计算,需投入燃料费15元,以每吨自来水3元计算,加上其它费用,每吨热水的成本绝对不低于20元。
在管道压力0.12Mpa时,15毫米水管在常开状态下,每小时出水为600升,每分钟出水量为10升,折合成本在0.20元以上,每小时折合成本在12元以上。
如果,每天使用按4小时计算,每天每个淋浴喷头耗水600升×4/小时=2.4吨,采用本产品,假如以最低节水率40%计算,可节水2.4吨×40%=0.96吨,节省费用12元×0.96=11.52元。
那么每个喷头年节水为11.5元×300天=3450元。
一级节水器具用水量标准一级节水器具是指具有高效节水功能的家电和设备,主要包括洗衣机、洗碗机、厕所、淋浴头、水龙头等。
这些一级节水器具在使用过程中通过采用节水技术和设计,能够显著降低用水量,达到节约资源的目的。
首先,我们来了解一级节水洗衣机的标准。
一级节水洗衣机是指每公斤衣物用水量低于7升,相较于传统洗衣机能够节约至少30%的用水量。
这些洗衣机采用了高效能水箱和高效能洗衣机动力系统的设计,通过改进盖板结构、提高高效洗涤剂性能等方式来降低用水量。
此外,还可以根据衣物的不同类型和污渍程度,选择合适的洗涤程序和水位,进一步节省用水量。
接下来是一级节水洗碗机的标准。
一级节水洗碗机是指每次洗涤食器所消耗的用水量低于10升,相较于传统洗碗机能够节约至少40%的用水量。
这些洗碗机采用了高效水流设计和高效洗涤剂使用技术,通过提高清洗效果来减少涂层的残留,从而减少了后续的冲洗次数和用水量。
此外,还可以通过选择不同的洗涤程序和功率,根据食器的不同类型和污渍程度进行洗涤,进一步节省用水量。
然后是一级节水厕所的标准。
一级节水厕所是指每次冲洗所消耗的用水量低于5升,相较于传统冲洗式马桶能够节约至少20%的用水量。
这些厕所采用了双冲液位设计和冲洗效果优化技术,通过设置不同的水位来适应不同的清洁需求,从而减少用水量。
此外,还可以通过使用水封式冲洗器和节水装置等技术,再次降低用水量,达到节约资源的目的。
接下来是一级节水淋浴头的标准。
一级节水淋浴头是指每分钟淋浴的用水量低于9升,相较于传统淋浴头能够节约至少30%的用水量。
这些淋浴头采用了喷嘴阀门设计和出水面积优化技术,通过控制水流的压力和角度来减少用水量。
此外,还可以通过选择节水淋浴头,采用带有自动关闭功能的设计,当水不使用时自动关闭,从而再次降低用水量。
最后是一级节水水龙头的标准。
一级节水水龙头是指每分钟用水量低于6升,相较于传统水龙头能够节约至少40%的用水量。
这些水龙头采用了高效阀芯和分流节流技术,通过改进内部结构和喷嘴设计来控制水流的流量和压力,减少用水量。
一级节水器具产品介绍书一级节水器具是一种高效节水的家用设备,能够在日常生活中帮助我们减少用水量,实现节约用水的目标。
本文将详细介绍一级节水器具的特点、使用方法以及带来的好处。
一、特点一级节水器具采用先进的技术和设计,具有以下特点:1. 高效节水:一级节水器具能够在不影响正常使用的情况下,有效降低用水量,平均可节水20%以上。
2. 多功能性:一级节水器具不仅能够节约用水,还可以保持水流的稳定性,提高水压,确保正常的使用体验。
3. 易于安装:一级节水器具的安装非常简单,只需要按照说明书的指引进行操作即可完成,无需专业人员。
4. 耐用性强:一级节水器具采用耐用的材料制造,具有较长的使用寿命,能够长时间为用户提供节水服务。
二、使用方法使用一级节水器具非常简单,只需按照以下步骤进行操作即可:1. 选择合适的一级节水器具:根据自己家庭的需求和实际情况,选择适合的一级节水器具品牌和型号。
2. 清洁水龙头:使用一级节水器具之前,先清洁水龙头,确保水龙头表面干净。
3. 安装一级节水器具:根据说明书,将一级节水器具正确安装到水龙头上。
4. 调节水流:根据需要,调节一级节水器具的水流大小,确保符合个人使用习惯。
5. 使用一级节水器具:正常使用水龙头,享受节约用水的便利。
三、好处使用一级节水器具带来的好处不仅仅是节约用水这么简单,还有以下几点:1. 节约成本:节约用水意味着减少了水费支出,长期使用一级节水器具能够帮助家庭节约一定的经济支出。
2. 保护环境:水是人类生活必需的资源,使用一级节水器具可以减少水资源的消耗,保护环境,减少自然资源的浪费。
3. 改善生活质量:一级节水器具能够提高水压,保持水流的稳定性,让我们在使用水龙头时能够享受到更舒适的水流体验。
4. 科学节水:一级节水器具采用先进的技术,能够在保证正常用水的前提下,实现科学节水,让我们用水更加合理。
总结:一级节水器具是一种高效节水的家用设备,通过优化水流,实现节约用水的目标。
纯水龙头参数
纯水龙头的参数主要包括过滤性能、过滤速度、净水率、进水口径等。
1. 过滤性能:纯水龙头的核心功能之一是过滤水中的杂质和有害物质。
一个优秀的纯水龙头应该能够有效地去除水中的细菌、病毒、重金属、余氯等有害物质,使水变得更加纯净。
2. 过滤速度:纯水龙头净化水的效率。
通常情况下,一个高效的纯水龙头应该能够在短时间内过滤一定量的水,并保持水质的稳定性。
一般来说,过滤速度越快,纯水龙头的使用体验越好。
3. 净水率:常见的纯水龙头净水率在90%以上。
4. 进水口径:进水口径是指纯水龙头的进水管径,通常以英寸为单位。
进水口径的大小与家用水管的口径相对应,一般为1/2英寸或3/8英寸。
选择合适的进水口径可以确保纯水龙头正常工作。
在选购和使用纯水龙头时,应根据自来水的质量和个人的需求来选择适合的滤芯种类,以及合适的进水口径,以保证其正常工作并达到良好的使用体验。
节水型水龙头标准一、引言水资源是人类生存和社会发展不可或缺的重要资源之一。
然而,随着人口的不断增长和工业化的加快,水资源短缺的问题日益突出。
因此,节水已成为一项迫切的任务。
在居民日常生活中,水龙头是最常使用的水源,因此节水型水龙头的研发和推广具有重要意义。
本文基于国内外相关标准和研究成果,提出了节水型水龙头的标准要求。
二、节水型水龙头的定义节水型水龙头是指通过技术手段和设计改进,减少水流量和提高水效率的水龙头。
它能在满足正常使用需求的前提下,降低用水量,从而达到节约水资源的目的。
三、节水型水龙头的标准要求1.最大流量限制节水型水龙头的最大流量应符合国家相关标准要求。
在每分钟使用的最大流量上限之内,设计和优化水龙头内部结构,以降低流量。
最常见的节水型水龙头最大流量要求为2.2升/分钟。
2.清洗性能节水型水龙头在降低流量的同时,应保证能够满足正常的清洗需求。
通过优化喷嘴设计和喷水方式,保证水流的稳定性和清洗性能。
3.耐用性节水型水龙头应具有较长的使用寿命,能够经受长期使用和频繁操作而不产生漏水或损坏。
采用高质量的材料和耐用的密封结构,提高节水型水龙头的耐久性。
4.人机工程学设计节水型水龙头的设计应符合人体工程学原理,方便用户使用。
操作手柄、开关等部件应设计合理,不仅易于使用,还能减少不必要的水流量。
5.水质要求节水型水龙头应符合国家有关供水水质的标准,确保出水口水质洁净,不会对人体健康产生负面影响。
6.其他附加功能节水型水龙头可以增加一些附加功能,如温度显示、自动断水等,以提高用户的使用体验。
四、节水型水龙头的应用节水型水龙头在家庭、酒店、学校、办公建筑等场所都可以广泛应用。
通过使用节水型水龙头,可以有效降低用水量和水费支出,同时也能起到环保减排的作用。
五、结论节水型水龙头是解决水资源短缺问题的有效手段之一。
通过制定节水型水龙头的标准要求,能够推动技术创新和产品改进,促进节水型水龙头的广泛应用。
在节约水资源和保护环境的道路上,节水型水龙头将起到重要的作用。
淋浴节水器的技术参数指标1.水流量:淋浴节水器的水流量是指单位时间内通过节水器的水量。
一般来说,淋浴节水器应控制在6-9升/分钟左右,相较传统淋浴头的水流量可降低约50%以上。
水流量的控制需要精确且稳定,可以通过合理设计节水器内部结构或采用先进的流体控制技术来实现。
2.压力稳定性:在使用淋浴节水器时,水压的稳定性非常重要。
节水器应能够保持稳定的水压,以确保淋浴的舒适度。
一些先进的设计还可以根据不同的水压进行自适应调节,提供更好的淋浴体验。
3.淋浴效果:淋浴节水器必须能够提供良好的淋浴效果,即水流柔和且舒适。
这需要节水器能够在减少水流量的同时,保持足够的水流速度和水流的稳定性。
采用先进的喷头设计和流体动力学原理可以提高淋浴效果。
4.节水效果:淋浴节水器的主要目的是减少用水量,所以其节水效果是评估其性能的重要指标。
合理设计的节水器可以有效降低水流量,从而大幅度减少水资源的消耗。
通常可以通过工程实践和实际测试来评估淋浴节水器的节水效果。
5.耐久性:淋浴节水器必须具备一定的耐久性,能够经受住长期使用和多次开关。
采用高品质的材料和先进的制造工艺可以提高节水器的耐久性,减少故障发生的可能性。
6.安全性:淋浴节水器在使用过程中必须确保水质安全,不能产生水锈、水垢等污染物。
同时,节水器的材料和设计应符合相关的安全标准,确保用户使用过程中不会发生意外。
7.安装便捷性:淋浴节水器应具备便捷的安装和更换功能,能够与现有的淋浴系统兼容。
一些节水器采用简单的螺纹接口设计,可以方便地安装在淋浴手柄上。
总之,淋浴节水器的技术参数指标直接关系到其性能和有效性。
通过提高水流量控制的精确性、稳定性和节水效果等方面的设计,可以实现更高水平的节水效果,为用户提供更舒适的淋浴体验。
感应水龙头技术参数AET-21电源: DC6V或AC220V静态功耗:≤0.5mW(AC6V)≤3W(DC220V)感应范围: 8CM-20CM自动测距适用水压: 0.02-0.8Mpa最佳设计水压: 0.1-0.3Mpa 。
使用环境温度: 1-55℃进出水管径:G(1/2)″(DN15AET-29电源:DC6V或AC220V静态功耗:≤0.5mW(AC6V)≤3W(DC220V)感应范围:8CM-20CM自动测距适用水压:0.02-0.8Mpa最佳设计水压:0.1-0.3Mpa 。
使用环境温度:1-55℃进出水管径:G(1/2)″(DN15)AET-26电源:DC6V或AC220V静态功耗:≤0.5mW(AC6V)≤3W(DC220V)感应范围:8CM-20CM自动测距适用水压:0.02-0.8Mpa最佳设计水压:0.1-0.3Mpa 。
使用环境温度:1-55℃进出水管径:G(1/2)″(DN15)AET-28电源:DC6V(4节5号碱性电池),或AC220V(交/直流电源可选)静态功耗:≤0.5mW(AC6V)≤3W(DC220V)感应范围:8CM-20CM自动测距适用水压:0.02-0.8Mpa最佳设计水压:0.1-0.3Mpa。
使用环境温度:1-55℃进出水管径:G(1/2)″(DN15)AET-28电源:DC6V(4节5号碱性电池),或AC220V(交/直流电源可选)静态功耗:≤0.5mW(AC6V)≤3W(DC220V)感应范围:8CM-20CM自动测距适用水压:0.02-0.8Mpa最佳设计水压:0.1-0.3Mpa使用环境温度:1-55℃进出水管径:G(1/2)″(DN15)AET-22电源:DC6V(4节5号碱性电池),或AC220V(交/直流电源可选)静态功耗:≤0.5mW(AC6V)≤3W(DC220V)感应范围:8CM-20CM自动测距适用水压:0.1-0.8Mpa最佳设计水压:0.1-0.3Mpa使用环境温度:1-55℃进出水管径:G(1/2)″(DN15)功能特性1、红外感应、自动出水关水、节水、方便、卫生、可有效避免细菌交叉感染。
节水型生活用水器具中华人民共和国城镇建设行业标准CJ 164-2002节水型生活用水器具Domestic water saving devices1 范围本标准规定了节水型生活用水器具的定义、技术要求、检验方法、检验规则。
本标准适用于安装在建筑设施内冷热供水管路上,供水压力不大于0.6MPa。
使用的水嘴(水龙头)、便器及便器系统、便器冲洗阀、淋浴器、家用洗衣机等产品。
2 引用标准下列标准所包含的条文,通过在本标准中引用而构成为本标准的条文。
本标准出版时,所示版本均为有效。
所有标准都会被修订,使用本标准的各方应探讨使用下列标准最新版本的可能性。
GB/T ll76—1987 铸造铜合金技术条件GB/T 4288—1992 家用电动洗衣机GB/T 6952—1999 卫生陶瓷GB/T 18145—2000 陶瓷片密封水嘴CJ/T 3081—1999 非接触式(电子)给水器具JC 707—1997 坐便器低水箱配件JC/T 856—2000 6升水便器配套系统JG/T 3008—1993 机械式脚踏淋浴用阀门JG/T 3040.2—1997 大便器冲洗装置液压缓闭式冲洗阀QB/T 1334—1998 水嘴通用技术条件QB/T 3649—1999 大便器冲洗阀3 定义本标准采用下列定义。
3.1 节水型生活用水器具domest water saving devices满足相同的饮用、厨用、洁厕、洗浴、洗衣等用水功能,较同类常规产品能减少用水量的器件、用具。
3.2 节水型水嘴(水龙头)water saving faucet具有手动或自动启闭和控制出水口水流量功能,使用中能实现节水效果的阀类产品。
3.3 节水型便器在保证卫生要求、使用功能和排水管道输送能力的条件下,不泄漏,一次冲洗水量不大于6L水的便器。
3.4 节水型便器系统water saving toilet system由便器和与其配套使用的水箱及配件、管材、管件、接口和安装施工技术组成,每次冲洗周期的用水量不大于6L,即能将污物冲离便器存水弯,排入重力排放系统的产品体系。