瑞典钢铁材料牌号表示方法
- 格式:doc
- 大小:30.50 KB
- 文档页数:4
日本金属材料牌号表示方法一、日本有色金属的牌号表示方法日本JIS 标准编号由JIS 、字母类号、数字类号、序号和制定年份组成。
牌号基本上由材料类别字母代号、数字组和产品形状代号组成。
有关金属材料的牌号表示方法、产品形状代号、铜材和铝材的状态代号分别见下列各表。
JIS 标准中有色金属牌号有色金属产品形状代号及名称铜和铜合金状态代号及名称铝和铝合金热处理状态代号及名称(也适用于镁合金)有色金属及其合金牌号(代号)有色金属加工产品状态代号表示方法二、日本黑色金属的牌号表示方法1.日本(JIS )钢铁牌号表示方法简介1.1 日本钢铁牌号表示方法概述大约是在1949 年以前,日本钢铁牌号是按JES 标准规定表示的,现行钢铁牌号是按JIS 标准规定表示的。
JIS (Japanese Industrial Sandard )是日本工业标准的代号。
日本钢铁牌号表示方法,在JIS 工业标准中没有专门的标准,在各类标准中出现的牌号有其特点是:有仅能表示出钢类,同时也可表示出钢材种类,有的还可表示出用途等。
牌号一般由三部分组成。
第一部分为前缀字母S 表示钢(Steel ),F 表示铁(Ferrum )。
第二部分采用英文字母或假名拼音的罗马字母,表示用途、钢材种类及铸锻件制品等。
如SC 为铸钢,FC 表示灰铸铁等。
K 表示工具,U 表示特殊用途。
有时用两个或几个字母组合起来表示钢的品种和类别,如SKS 表示合金工具钢(其中的一种)、SUJ 表示高碳铬轴承钢,SNCM 表示Ni —Cr —Mo 钢等。
第三部分为数字,用来表示钢类或钢材序号或坑拉强度最低值(≥××× MPa )如SS400 表示碳素结构钢,其最低抗拉强度值为400Mpa 。
在牌号组成主体之后,根据需要,有时附加表示钢材形状、制造方法及热处理等的后缀字母,以示区别。
1.2 各类钢牌号表示方法1.2.1 普通结构钢牌号表示方法SS ×××普通结构钢的牌号。
国外常用钢铁牌号表示方法简介1.1日本(JIS)钢铁牌号表示方法简介JIS是日本工业标准的代号。
日本钢铁牌号表示方法,在JIS工业标准中没有专门的标准,在各类标准中出现的牌号有其特点是:不仅能表示出钢类,同时也可表示出钢材类,有的还可表示出用途。
牌号一般由三部分组成。
1)第一部分为前缀字母S表示钢(SteeI),F表示铁(Ferrum)。
2)第二部分采用英文字母或假名拼音的罗马字母,表示用途/钢材种类及铸锻件制品等。
如SC为铸钢,FC表示灰铸铁等。
K表示工具,U表示特殊用途。
有时用两个几个字母组合起来表示钢的品种和类别,如SKS表示合金工具钢9其中的一种)、SUJ表示高碳铬轴承钢,SNCM表示Ni—Cr—Mo钢等。
3)第三部分为数字,用来表示钢类或钢材序号或抗拉强度最低值(≥×××Mpa)。
如SS400表示碳素结构钢,其最低抗拉强度值为400Mpa。
4)在牌号组成主体之后,根据需要,有时附加表示钢材状态、制造方法及热处理等的后缀字母,以示区别。
例①普通结构钢牌号表示方法SS×××是普通结构钢的牌号。
第一个S表示钢,第二个S表示结构的,×××表示抗拉强度最低值(×××Mpa), JIS G3101标准中有SS330、SS400、SS490、SS540四种钢号。
例②优质碳素结构钢表示方法S45C和S20CK表示两种优质碳素结构钢牌号,可将其分为三部分。
牌号中S为钢,45和25分别表示平均含碳量×100的整数值,即碳含量的数字代号,C表示碳,CK表示表面硬化钢(渗碳钢),例③合金结构钢牌号表示方法单元合金结构钢采用国际化学元素符号表示主要合金元素,如SMn、SCr等。
多元合金结构钢,除Mn外均采用单个字母表示主要合金元素,国际化学元素符号简化形式为:Cr—C、Ni—N、Mo—M、AI—A等。
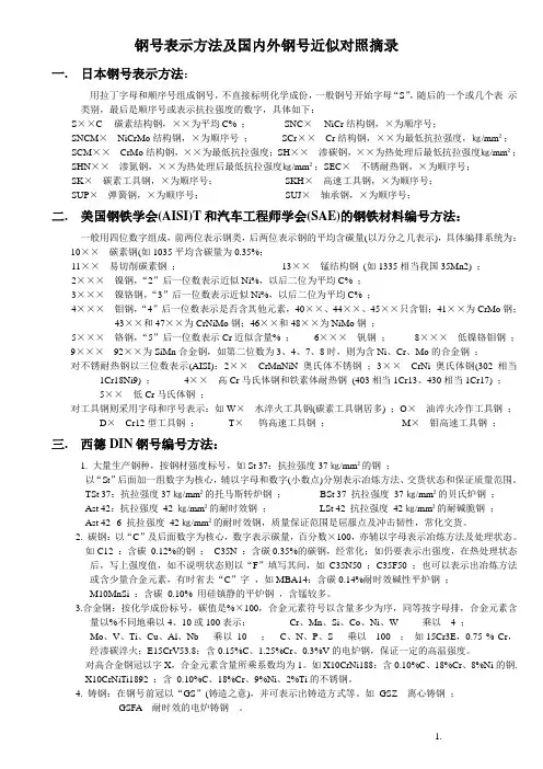
钢号表示方法及国内外钢号近似对照摘录一.日本钢号表示方法:用拉丁字母和顺序号组成钢号,不直接标明化学成份,一般钢号开始字母“S”,随后的一个或几个表示类别,最后是顺序号或表示抗拉强度的数字,具体如下:S××C ---碳素结构钢,××为平均C% ;SNC×--- NiCr结构钢,×为顺序号;SNCM×---NiCrMo结构钢,×为顺序号;SCr××---Cr结构钢,××为最低抗拉强度,㎏/mm²;SCM××---CrMo结构钢,××为最低抗拉强度;SH××---渗碳钢,××为热处理后最低抗拉强度㎏/mm²;SHN××---渗氮钢,××为热处理后最低抗拉强度㎏/mm²;SEC×---不锈耐热钢,×为顺序号;SK×---碳素工具钢,×为顺序号;SKH×---高速工具钢,×为顺序号;SUP×---弹簧钢,×为顺序号;SUJ×---轴承钢,×为顺序号;二.美国钢铁学会(AISI)T和汽车工程师学会(SAE)的钢铁材料编号方法:一般用四位数字组成,前两位表示钢类,后两位表示钢的平均含碳量(以万分之几表示),具体编排系统为:10××---碳素钢(如1035平均含碳量为0.35%;11××---易切削碳素钢;13××---锰结构钢(如1335相当我国35Mn2) ;2×××---镍钢,“2”后一位数表示近似Ni%,以后二位为平均C% ;3×××---镍铬钢,“3”后一位数表示近似Ni%,以后二位为平均C% ;4×××---钼钢,“4”后一位数表示是否含其他元素,40××、44××、45××只含钼;41××为CrMo钢;43××和47××为CrNiMo钢;46××和48××为NiMo钢;5×××---铬钢,“5”后一位数表示Cr近似含量% ;6×××---钒钢;8×××---低镍铬钼钢;9×××---92××为SiMn合金钢,如第二位数为3、4、7、8时,则为含Ni、Cr、Mo的合金钢;对不锈耐热钢以三位数表示(AISI):2××---CrMnNiN奥氏体不锈钢;3××---CrNi奥氏体钢(302相当1Cr18Ni9) ;4××---高Cr马氏体钢和铁素体耐热钢(403相当1Cr13、430相当1Cr17) ;5××---低Cr马氏体钢;对工具钢则采用字母和序号表示:如W×---水淬火工具钢(碳素工具钢居多) ;O×---油淬火冷作工具钢;D×---Cr12型工具钢;T×--- 钨高速工具钢;M×---钼高速工具钢;三. 西德DIN钢号编号方法:1. 大量生产钢种,按钢材强度标号,如St 37:抗拉强度37㎏/mm²的钢;以“St”后面加一组数字为核心,辅以字母和数字(小数点)分别表示冶炼方法、交货状态和保证质量范围。
二、常见钢铁产品的牌号表示方法1.碳素结构钢①由Q+数字+质量等级符号+脱氧方法符号组成。
它的钢号冠以“Q”,代表钢材的屈服点,后面的数字表示屈服点数值,单位是MPa例如Q235表示屈服点(σs)为235 MPa的碳素结构钢。
②必要时钢号后面可标出表示质量等级和脱氧方法的符号。
质量等级符号分别为A、B、C、D。
脱氧方法符号:F表示沸腾钢;b表示半镇静钢:Z表示镇静钢;TZ表示特殊镇静钢,镇静钢可不标符号,即Z和TZ都可不标。
例如Q235-AF表示A级沸腾钢。
③专门用途的碳素钢,例如桥梁钢、船用钢等,基本上采用碳素结构钢的表示方法,但在钢号最后附加表示用途的字母。
2.优质碳素结构钢①钢号开头的两位数字表示钢的碳含量,以平均碳含量的万分之几表示,例如平均碳含量为0.45%的钢,钢号为“45”,它不是顺序号,所以不能读成45号钢。
②锰含量较高的优质碳素结构钢,应将锰元素标出,例如50Mn。
③沸腾钢、半镇静钢及专门用途的优质碳素结构钢应在钢号最后特别标出,例如平均碳含量为0.1%的半镇静钢,其钢号为10b。
3.碳素工具钢①钢号冠以“T”,以免与其他钢类相混。
②钢号中的数字表示碳含量,以平均碳含量的千分之几表示。
例如“T8”表示平均碳含量为0.8%。
③锰含量较高者,在钢号最后标出“Mn”,例如“T8Mn”。
④高级优质碳素工具钢的磷、硫含量,比一般优质碳素工具钢低,在钢号最后加注字母“A”,以示区别,例如“T8MnA”。
4.易切削钢①钢号冠以“Y”,以区别于优质碳素结构钢。
②字母“Y”后的数字表示碳含量,以平均碳含量的万分之几表示,例如平均碳含量为0.3%的易切削钢,其钢号为“Y30”。
③锰含量较高者,亦在钢号后标出“Mn”,例如“Y40Mn”。
5.合金结构钢①钢号开头的两位数字表示钢的碳含量,以平均碳含量的万分之几表示,如40Cr。
②钢中主要合金元素,除个别微合金元素外,一般以百分之几表示。
当平均合金含量<1.5%时,钢号中一般只标出元素符号,而不标明含量,但在特殊情况下易致混淆者,在元素符号后亦可标以数字“1”,例如钢号“12CrMoV”和“12Cr1MoV”,前者铬含量为0.4-0.6%,后者为0.9-1.2%,其余成分全部相同。
各国金属材料牌号表示方法(整理)中国、中国台湾、国际、俄国、日本、韩国、德国、美国、法国、英国、意大利、瑞典、捷克、波兰,欢迎大家补充。
1.1 国际(GB)钢铁产品牌号表示方法概述钢铁产品牌号表示方法,我国现有两个推荐性国家标准,即GB/T221—2000《钢铁产品牌号表示方法》和GB/T17616—1998《钢铁及合金统一数字代号体系》。
前者仍采用汉语拼音、化学元素符号及阿拉伯数字相结合的原则命名钢铁牌号,后者要求凡列入国家标准和行业标准的钢铁产品,应同时列入产品牌号和统一数字代号,相互对照并列使用。
1)标准中常用化学元素符号见表1-1。
表1-1 常用化学元素符号1-2。
表1-2 合金元素规定含量界限值注:系元素含量,也可为混合稀土含量总量。
2.当Cr、Cu、Mo、Ni(Nb、Ti、V、Zr)四种元素,其中有两种、三种或四种元素同时被定在钢中时,对于低合金钢,应同时考虑这些元素中每种元素的规定含量,所有这些元素的规定含量总和,应不大于规定两种、三种或四种元素周期律中每种最高界限值总和的70%。
如果这些元素的规定含量总和大于规定元素中每种元素最高界限值总和的70%,即使这些元素每种元素规定量低于规定的最高界限值,也应划入合金钢。
牌号采用的汉字及汉语拼音符号见表1-3表1-3 牌号采用的汉字及汉语拼音符号①采用符号为英文字母。
∙国际(GB)钢的牌号表示方法示例说明∙碳素结构钢牌号表示方法按GB/T700—1988标准牌号表示方法如下:钢的牌号由代表屈服点的字母“Q”,最低屈服点值(MPa),质量等级符号A、B、C、D 和脱氧方法符号等四个部分按顺序组成。
牌号Q235—D示例说明:Q—钢的屈服点“屈”字汉语拼音字头;235—最低屈服点值235Mpa;D—表示质量等级为D 级。
有时牌号后面还要分别附加下列符号:F—沸腾钢;b —半镇静钢;Z—镇静钢;TZ—特殊镇静钢。
由于D级质量钢均为特殊镇静钢,故“TZ”符号可以省略。
国际标准化组织( ISO )金属材料牌号表示方法简介1. 国际标准化组织简介ISO 是 Interational Organization for Standardization 的缩写,是国际标准化组织的标准代号。
1986 年以后颁布的 ISO 钢铁标准,其牌号主要采用欧洲标准( EN )牌号系统。
而 EN 牌号系统基本上是在德国 DIN 标准牌号系统基础上制定的,但有一些改进,这样更有利于交流。
1989 年该组织又颁布了“以字母符号为基础的牌号表示方法”的技术文件,它是作为建立统一的国际钢铁牌号系统的建议,该组织也率先采用这一方法。
修订前后的标准会有两种牌号出现,只要是现行的标准,均可被采用。
2. 以力学性能为主牌号的示例2.1 非合金钢牌号表示方法非合金钢这里是指结构用非合金钢和工程用非合金钢。
结构用非合金钢牌号首部为S ,如 S235 ;工程用非合金钢牌号首部为 E ,如 E235 。
数字表示屈服强度≥235Mpa ,相当于我国的 Q235 钢。
过去,此类钢牌号最前面为化学元素符号 Fe, 并附有抗拉强度值,如 Fe360 (相当于 E235 ), 360 是指抗拉强度( MPa )最低值,后来有的改为屈服强度值,但其牌号仍为 Fe XXX,选用时应注意。
牌号尾部字母为 A、B、C、D、E是表示以上两类钢不同的质量等级,并表示不同温度下冲击吸收工(A kv )最低保证值。
2.2 低合金高强度钢牌号表示方法这类钢牌号表示方法与工程用非合金钢相同,在 ISO 4950和ISO 4951两个标准中,屈服强度范围值为355—690Mpa,牌号为E355—E690。
2.3 耐候钢牌号的表示方法耐候钢有时亦称耐大气腐蚀钢,牌号表示方法和工程用非合金钢基本相同,为表这类钢铁的特性,在牌号尾部加字母 W。
3. 以化学成分为主表示钢牌号的示例说明3.1适用于热处理的非合金钢这类钢相当于我国的优质碳素结构钢。
常见钢铁产品的牌表示方法GE GROUP system office room 【GEIHUA16H-GEIHUA GEIHUA8Q8-二、常见钢铁产品的牌号表示方法1.碳素结构钢①由Q+数字+质量等级符号+脱氧方法符号组成。
它的钢号冠以“Q”,代表钢材的屈服点,后面的数字表示屈服点数值,单位是MPa例如Q235表示屈服点(σs)为235 MPa的碳素结构钢。
②必要时钢号后面可标出表示质量等级和脱氧方法的符号。
质量等级符号分别为A、B、C、D。
脱氧方法符号:F表示沸腾钢;b表示半镇静钢:Z表示镇静钢;TZ表示特殊镇静钢,镇静钢可不标符号,即Z和TZ都可不标。
例如Q235-AF表示A级沸腾钢。
③专门用途的碳素钢,例如桥梁钢、船用钢等,基本上采用碳素结构钢的表示方法,但在钢号最后附加表示用途的字母。
2.优质碳素结构钢①钢号开头的两位数字表示钢的碳含量,以平均碳含量的万分之几表示,例如平均碳含量为0.45%的钢,钢号为“45”,它不是顺序号,所以不能读成45号钢。
②锰含量较高的优质碳素结构钢,应将锰元素标出,例如50Mn。
③沸腾钢、半镇静钢及专门用途的优质碳素结构钢应在钢号最后特别标出,例如平均碳含量为0.1%的半镇静钢,其钢号为10b。
3.碳素工具钢①钢号冠以“T”,以免与其他钢类相混。
②钢号中的数字表示碳含量,以平均碳含量的千分之几表示。
例如“T8”表示平均碳含量为0.8%。
③锰含量较高者,在钢号最后标出“Mn”,例如“T8Mn”。
④高级优质碳素工具钢的磷、硫含量,比一般优质碳素工具钢低,在钢号最后加注字母“A”,以示区别,例如“T8MnA”。
4.易切削钢①钢号冠以“Y”,以区别于优质碳素结构钢。
②字母“Y”后的数字表示碳含量,以平均碳含量的万分之几表示,例如平均碳含量为0.3%的易切削钢,其钢号为“Y30”。
③锰含量较高者,亦在钢号后标出“Mn”,例如“Y40Mn”。
5.合金结构钢①钢号开头的两位数字表示钢的碳含量,以平均碳含量的万分之几表示,如40Cr。
一、日本有色金属的牌号表示方法日本JIS 标准编号由JIS 、字母类号、数字类号、序号和制定年份组成。
牌号基本上由材料类别字母代号、数字组和产品形状代号组成。
有关金属材料的牌号表示方法、产品形状代号、铜材和铝材的状态代号分别见下列各表。
JIS 标准中有色金属牌号有色金属产品形状代号及名称铜和铜合金状态代号及名称铝和铝合金热处理状态代号及名称(也适用于镁合金)有色金属及其合金牌号(代号)有色金属加工产品状态代号表示方法二、日本黑色金属的牌号表示方法1.日本(JIS )钢铁牌号表示方法简介1.1 日本钢铁牌号表示方法概述大约是在1949 年以前,日本钢铁牌号是按JES 标准规定表示的,现行钢铁牌号是按JIS 标准规定表示的。
JIS (Japanese Industrial Sandard )是日本工业标准的代号。
日本钢铁牌号表示方法,在JIS 工业标准中没有专门的标准,在各类标准中出现的牌号有其特点是:有仅能表示出钢类,同时也可表示出钢材种类,有的还可表示出用途等。
牌号一般由三部分组成。
第一部分为前缀字母S 表示钢(Steel ),F 表示铁(Ferrum )。
第二部分采用英文字母或假名拼音的罗马字母,表示用途、钢材种类及铸锻件制品等。
如SC 为铸钢,FC 表示灰铸铁等。
K 表示工具,U 表示特殊用途。
有时用两个或几个字母组合起来表示钢的品种和类别,如SKS 表示合金工具钢(其中的一种)、SUJ 表示高碳铬轴承钢,SNCM 表示Ni —Cr —Mo 钢等。
第三部分为数字,用来表示钢类或钢材序号或坑拉强度最低值(≥×××MPa )如SS400 表示碳素结构钢,其最低抗拉强度值为400Mpa 。
在牌号组成主体之后,根据需要,有时附加表示钢材形状、制造方法及热处理等的后缀字母,以示区别。
1.2 各类钢牌号表示方法1.2.1 普通结构钢牌号表示方法SS ×××普通结构钢的牌号。
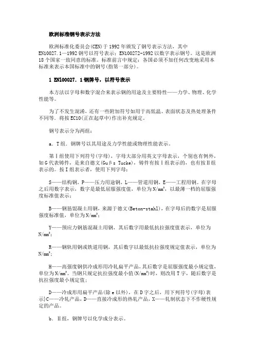
欧洲标准钢号表示方法欧洲标准化委员会(CEN)于1992年颁发了钢号表示方法,其中EN10027.1—1992钢号以符号表示;EN100272-1992以数字表示钢号。
这是欧洲18个国家一致同意的标准。
标准前言中规定:各国必须不加任何改变地采用本标准来表示本国标准中的钢号(指第一部分)。
1 ENl00027.1钢牌号,以符号表示本方法以字母和数字混合来表示钢的用途及主要特性——力学、物理、化学性能等。
为了不发生混淆,还有一些附加符号如用于高低温、表面状态及热处理条件不同等.将按EC10(正在起草中)作出补充规定。
钢号表示分为两组:a.T组.钢牌号以其用途及力学性能或物理性能表示。
第Ⅰ组使用下列符号(字母),字母大部分用英文字母表示,个别也有例外,如G代表铸件,是来自德文(Guβs Tucke),铸件有按Ⅰ组表示的,也有按Ⅱ组表示的。
按I组表示者,使用下列字母:S——结构钢,P——压力用途钢,L——管道用钢,E——工程用钢。
在字母之后用数字表示,数字是最低屈服强度值,单位为N/mm2,以最薄一档的屈服强度标准值表示;B——钢筋馄凝土用钢,来源于德文(Beton-stahl),在字母后的数字是屈服强度标准值,单位为N/mm2;Y——预应力钢筋混凝土用钢,其后数字用最低抗拉强度值表示,单位为N/mm2;R——钢轨用钢或铁道用钢,其后数字以最低抗拉强度规定值表示,单位为N/mm2;H——高强度钢供冷成形用冷轧扁平产品,其后数字是屈服强度最小规定值,单位为N/mm2。
当钢只规定抗拉强度最小值(N/mm2)时,则改用T宇,随后数字是抗拉强度最小规定值;D——冷成形用扁平产品(除e以外),在D字之后,用下列符号(字母)表示}C——冷轧产品,D——直接冷成形的热轧产品,X——轧制状态下不作硬性规定的产品。
b.Ⅱ组,钢牌号以化学成分表示。
第Ⅱ组(用化学成分表示)牌号表示,分为以下四个亚组:2.1亚组。
非合金钢(易切削钢除外),平均含锰量(质量分数)<1%。
EN10027.1:钢的牌号表示方法(欧标)EN10027.1钢的牌号以符号表示,分为两个基本组:(1)Ⅰ组:牌号按钢的用途、力学性能或物理性能命名牌号包括一些基本符号,大部分用英文字母表示,个别也有例外。
S——表示结构钢(Steel,钢)P——表示压力容器用钢(Pressure,压力)L——表示管线用钢(Line,管)E——表示工程用钢等(Engineering,工程),上述字母后均用数字表示最小厚度范围规定的屈服强度下限值(单位:MPa)B——钢筋混凝土用钢(B源自德文Beton-stahl),其后数字表示屈服点标准值(单位:MPa)Y——预应力钢筋混凝土用钢,其后数字表示最小抗拉强度值(单位:MPa)R——钢轨或铁道用钢,其后数字表示最小抗拉强度规定值(单位:MPa)G——铸件,(G来自德文Guss)铸件有按Ⅰ组表示的,也有按Ⅱ组表示的H——冷成形用高强度扁平产品,其后数字表示最小屈服点值(单位:MPa),当钢仅规定最小抗拉强度值时,改用“T”字,其后数字为最小抗拉强度值(单位:MPa)D——冷成形扁平产品,字母D后面为由有关单位规定的表示钢特性的符号或字母:C用于冷轧产品(高强度钢除外);D用于直接成形的热轧产品;X用于未规定轧制状态的产品。
T——镀锡产品(包装用)(To tin,镀锡),其后为:一次轧制产品,在T字后为H,其后以规定硬度值(HR30Tm值)表示;二次轧制产品在T字后以规定屈服点值(单位:MPa)表示。
耐大气腐蚀结构钢:钢的牌号由字母S(Steel,钢)、最小屈服强度(分235MPa和355MPa两种)、质量级别及相关字母组成。
质量级别分JO、J2和K2。
其中J2和K2的S355产品分别分为J2G1、J2G2和K2G1、K2G2。
这些质量级别的可焊性和规定的冲击韧性均有所不同。
根据碳和硫的质量分数和供货产品的品种,S355又分成W和WP两种。
后缀字母W表示在环境温度下有良好的耐大气腐蚀性能。
常见钢铁产品的牌号表示方法常见钢铁产品的牌号表示方法1.碳素结构钢①由Q+数字+质量等级符号+脱氧方法符号组成。
它的钢号冠以“Q”,代表钢材的屈服点,后面的数字表示屈服点数值,单位是MPa例如Q235表示屈服点(σs)为235 MPa的碳素结构钢。
②必要时钢号后面可标出表示质量等级和脱氧方法的符号。
质量等级符号分别为A、B、C、D。
脱氧方法符号:F表示沸腾钢;b表示半镇静钢:Z表示镇静钢;TZ表示特殊镇静钢,镇静钢可不标符号,即Z和TZ都可不标。
例如Q235-AF 表示A级沸腾钢。
③专门用途的碳素钢,例如桥梁钢、船用钢等,基本上采用碳素结构钢的表示方法,但在钢号最后附加表示用途的字母。
2.优质碳素结构钢①钢号开头的两位数字表示钢的碳含量,以平均碳含量的万分之几表示,例如平均碳含量为0.45%的钢,钢号为“45”,它不是顺序号,所以不能读成45号钢。
②锰含量较高的优质碳素结构钢,应将锰元素标出,例如50Mn。
③沸腾钢、半镇静钢及专门用途的优质碳素结构钢应在钢号最后特别标出,例如平均碳含量为0.1%的半镇静钢,其钢号为10b。
3.碳素工具钢①钢号冠以“T”,以免与其他钢类相混。
②钢号中的数字表示碳含量,以平均碳含量的千分之几表示。
例如“T8”表示平均碳含量为0.8%。
③锰含量较高者,在钢号最后标出“Mn”,例如“T8Mn”。
④高级优质碳素工具钢的磷、硫含量,比一般优质碳素工具钢低,在钢号最后加注字母“A”,以示区别,例如“T8MnA”。
4.易切削钢①钢号冠以“Y”,以区别于优质碳素结构钢。
②字母“Y”后的数字表示碳含量,以平均碳含量的万分之几表示,例如平均碳含量为0.3%的易切削钢,其钢号为“Y30”。
③锰含量较高者,亦在钢号后标出“Mn”,例如“Y40Mn”。
5.合金结构钢①钢号开头的两位数字表示钢的碳含量,以平均碳含量的万分之几表示,如40Cr。
②钢中主要合金元素,除个别微合金元素外,一般以百分之几表示。
机械零件所用金属材料多种多样,为了使生产、管理方便、有序,有关标准对不同金属材料规定了它们牌号的表示方法,以示统一和便于采纳、使用。
现将常用金属材料牌号表示方法向读者作一些简单介绍。
一、钢铁产品牌号表示方法(参照GB/T221—2000) 1.标准的基本概况GB/T221—2000标准是参照国外钢铁产品牌号表示方法和国内钢铁产品牌号表示方法变化( 如Q345代替16Mn)等情况修订后,于2000年4月1日发布,并于2000年11月1日开始实施。
2.主要技术内容变动情况(1)由于一些钢铁产品牌号有它们专用的标准,故取消了原标准中铁合金、铸造合金、高温合金、精密合金、耐蚀合金和铸铁、铸钢、粉末材料等牌号表示方法。
(2)一些新的钢铁产品的出现,更加完善了原标准。
新标准增加了脱碳低磷粒铁、含钒生铁JP2、铸造耐磨生铁、保证淬透性钢、非调质机械结构钢、塑料模具钢、取向硅钢(电讯用)等牌号表示方法。
(3)对不适应科技发展和与生产不协调的一些用钢牌号作了彻底改变或修改。
如碳素结构钢A 3改为Q235,低合金高强度结构钢16Mn改为Q345等。
对不锈钢、耐热钢和冷轧硅钢等的牌号表示方法也做了修改。
(4)原标准中“钢铁产品牌号表示方法举例”的表3,因不适用于新标准而被删除。
3.钢铁产品牌号表示方法的基本原则(1)凡国家标准和行业标准中钢铁产品的牌号均应按GB/T221—2000标准规定的牌号表示方法编写。
凡不符合规定编写的钢铁产品牌号,应在标准修订时予以更改,一些新的钢铁产品,其牌号也应按此予以编写牌号。
(2)产品牌号的表示,一般采用汉语拼音字母,化学元素符号和阿拉伯数字相结合的方法来表示。
(3)采用汉语拼音字母表示产品名称、用途、特性和工艺方法时,一般从代表产品名称的汉语拼音中选取第一个字母。
当和另一个产品所选用的字母重复时,可改用第二个字母或第三个字母,或同时选取两个汉字中的第一个拼音字母。
(4)暂时没有可采用的汉字及汉语拼音的,采用符号为英文字母。
EN10027.1:钢的牌号表示方法(欧标)EN10027.1钢的牌号以符号表示,分为两个基本组:(1)Ⅰ组:牌号按钢的用途、力学性能或物理性能命名牌号包括一些基本符号,大部分用英文字母表示,个别也有例外。
S——表示结构钢(Steel,钢)P——表示压力容器用钢(Pressure,压力)L——表示管线用钢(Line,管)E——表示工程用钢等(Engineering,工程),上述字母后均用数字表示最小厚度范围规定的屈服强度下限值(单位:MPa)B——钢筋混凝土用钢(B源自德文Beton-stahl),其后数字表示屈服点标准值(单位:MPa)Y——预应力钢筋混凝土用钢,其后数字表示最小抗拉强度值(单位:MPa)R——钢轨或铁道用钢,其后数字表示最小抗拉强度规定值(单位:MPa)G——铸件,(G来自德文Guss)铸件有按Ⅰ组表示的,也有按Ⅱ组表示的H——冷成形用高强度扁平产品,其后数字表示最小屈服点值(单位:MPa),当钢仅规定最小抗拉强度值时,改用“T”字,其后数字为最小抗拉强度值(单位:MPa)D——冷成形扁平产品,字母D后面为由有关单位规定的表示钢特性的符号或字母:C用于冷轧产品(高强度钢除外);D用于直接成形的热轧产品;X用于未规定轧制状态的产品。
T——镀锡产品(包装用)(To tin,镀锡),其后为:一次轧制产品,在T字后为H,其后以规定硬度值(HR30Tm值)表示;二次轧制产品在T字后以规定屈服点值(单位:MPa)表示。
耐大气腐蚀结构钢:钢的牌号由字母S(Steel,钢)、最小屈服强度(分235MPa和355MPa两种)、质量级别及相关字母组成。
质量级别分JO、J2和K2。
其中J2和K2的S355产品分别分为J2G1、J2G2和K2G1、K2G2。
这些质量级别的可焊性和规定的冲击韧性均有所不同。
根据碳和硫的质量分数和供货产品的品种,S355又分成W和WP两种。
后缀字母W表示在环境温度下有良好的耐大气腐蚀性能。
机械零件所用金属材料多种多样,为了使生产、管理方便、有序,有关标准对不同金属材料规定了它们牌号的表示方法,以示统一和便于采纳、使用。
现将常用金属材料牌号表示方法向读者作一些简单介绍。
一、钢铁产品牌号表示方法(参照GB/T221—2000)1.标准的基本概况GB/T221—2000标准是参照国外钢铁产品牌号表示方法和国内钢铁产品牌号表示方法变化( 如Q345代替16Mn)等情况修订后,于2000年4月1日发布,并于2000年11月1日开始实施。
2.主要技术内容变动情况(1)由于一些钢铁产品牌号有它们专用的标准,故取消了原标准中铁合金、铸造合金、高温合金、精密合金、耐蚀合金和铸铁、铸钢、粉末材料等牌号表示方法。
(2)一些新的钢铁产品的出现,更加完善了原标准。
新标准增加了脱碳低磷粒铁、含钒生铁JP2、铸造耐磨生铁、保证淬透性钢、非调质机械结构钢、塑料模具钢、取向硅钢(电讯用)等牌号表示方法。
(3)对不适应科技发展和与生产不协调的一些用钢牌号作了彻底改变或修改。
如碳素结构钢 A 3改为Q235,低合金高强度结构钢16Mn改为Q345等。
对不锈钢、耐热钢和冷轧硅钢等的牌号表示方法也做了修改。
(4)原标准中“钢铁产品牌号表示方法举例”的表3,因不适用于新标准而被删除。
3.钢铁产品牌号表示方法的基本原则(1)凡国家标准和行业标准中钢铁产品的牌号均应按GB/T221—2000标准规定的牌号表示方法编写。
凡不符合规定编写的钢铁产品牌号,应在标准修订时予以更改,一些新的钢铁产品,其牌号也应按此予以编写牌号。
(2)产品牌号的表示,一般采用汉语拼音字母,化学元素符号和阿拉伯数字相结合的方法来表示。
(3)采用汉语拼音字母表示产品名称、用途、特性和工艺方法时,一般从代表产品名称的汉语拼音中选取第一个字母。
当和另一个产品所选用的字母重复时,可改用第二个字母或第三个字母,或同时选取两个汉字中的第一个拼音字母。
(4)暂时没有可采用的汉字及汉语拼音的,采用符号为英文字母。
钢的牌号表示方法
咱先说说普通碳素结构钢的牌号。
它一般是用Q加上数字再加上质量等级符号还有脱氧方法符号来表示的。
就像Q235 - A.F,这里面的Q呢,就是“屈”字拼音的首字母,代表屈服强度。
235就是屈服强度的数值啦,单位是兆帕哦。
A呢,就是质量等级,从A到D质量是越来越好的。
最后的F,表示沸腾钢。
这就像是给钢取名字一样,每个部分都有它的小秘密呢。
再说说优质碳素结构钢。
它的牌号就直接用两位数字表示啦,这两位数字表示钢中平均碳含量的万分数。
比如说45钢,那就是说这个钢里平均碳含量是0.45%。
是不是还挺简单的?这种钢可好用啦,经常用来做一些机械零件之类的。
合金结构钢的牌号就有点复杂喽。
它是用两位数字加上元素符号,再加上数字来表示的。
前面的两位数字表示平均碳含量的万分数,元素符号就代表钢里所含的合金元素,后面的数字表示合金元素的含量。
要是含量小于1.5%呢,就不标数字啦。
就像40Cr,40就是碳含量,Cr就是铬元素,这就表示这个钢里有铬这种合金元素。
还有不锈钢的牌号呢。
它的表示方法也有自己的一套。
常见的像1Cr18Ni9Ti,这里面1表示碳含量比较低,Cr18表示铬含量大概是18%,Ni9表示镍含量是9%,Ti就是钛元素啦。
不锈钢嘛,就是不容易生锈的钢,它的牌号也能让我们大概知道它里面都有些啥成分。
钢铁牌号表示方法的基本原则⏹产品牌号的表示,一般采用汉语拼音字母,化学元素符号和阿拉伯数字相结合的方法来表示⏹采用汉语拼音字母表示产品名称、用途、特性和工艺方法时,一般从代表产品名称的汉语拼音中选取第一个字母。
当和另一个产品所选用的字母重复时,可改用第二个字母或第三个字母,或同时选取两个汉字中的第一个拼音字母。
⏹暂时没有可采用的汉字及汉语拼音的,采用符号为英文字母。
生铁牌号表示方法示例生铁牌号用阿拉伯数字表示平均含硅量(以千分之几计)。
例如:含硅量为2.75%~3.25%的铸造用生铁,其牌号表示为“Z30”;含硅量为0.85%~1.25%的炼钢用生铁,其牌号表示为“L10”。
生铁牌号表示方法示例及说明含钒生铁和脱碳低磷铁,阿拉伯数字分别表示钒和碳的平均含量(均以千分之几计)。
例如:含钒量不小于0.40%的含钒生铁,其牌号表示为“F40”;含碳量为1.20%~1.60%的炼钢用脱碳低磷粒铁,其牌号表示为“TL14”。
通用结构钢牌号表示方法示例⏹通用结构钢采用代表屈服点的拼音字母“Q”和屈服点数值(单位为MPa) 及质量等级、脱氧方法等符号,按顺序组成牌号。
⏹例如:碳素结构钢牌号表示为:Q235AF,Q235BZ专用结构钢牌号表示方法示例⏹专用结构钢一般采用代表钢屈服点的符号“Q”、屈服点数值和表1中规定的代表产品用途的符号等表示。
例如:压力容器用钢牌号表示为“Q345R”;优质碳素结构钢牌号表示方法示例⏹优质碳素结构钢采用两位阿拉伯数字(以万分之几计表示平均含碳量)或阿拉伯数字和元素符号组合成牌号。
⏹①沸腾钢和半镇静钢,在牌号尾部分别加符号“F”和“b”。
例如:平均含碳量为0.08%的沸腾钢,其牌号表示为“08F”;平均含碳量为0.10%的半镇静钢,其牌号表示为“10b”。
⏹②镇静钢(S、P分别≤0.035%)一般不标符号。
例如:平均含碳量为0.45%的镇静钢,其牌号表示为“45”。
⏹③较高含锰量的优质碳素结构钢,在表示平均含碳量的阿拉伯数字后加锰元素符号。
瑞典钢铁材料牌号表示方法
瑞典的钢号表示方法与钢类的划分有关。
通常分为碳素钢和合金钢两大类,还可以按用途分为以下几类:
普通结构用钢;
机械制造用钢;
压力容器用钢;
表面硬化钢;
调质钢;
易切削钢;
弹簧钢;
工具钢;
不锈钢。
瑞典工业标准(SIS)标准钢号编号原则是采用四位数字来表示,大部分是由金属标准中心MNC
(Metallnormcentralen)制定的。
现在大多用瑞典标准(SS)表示标准钢号,它是在上述四位数字前再加
“14”,表示钢,例如SS14××××,因而成为六位数字,但仍与SIS标准的钢号表示方法基本一致。
SIS标准的四位数字钢号中,第一位数字是用来区别碳素钢或合金钢;SIS1×××表示碳素钢;
SIS2×××表示合金钢。
第二位数字与第一位数字相组合的前两位数字,在碳素钢和合金钢中的涵义
是不同的。
1 碳素钢
牌号的第一、二位数字分别组合成12,13,14……19等组。
除l9组外,从12组到18组的钢号中,
其碳含量由低到高。
如按用途来选择,则
12××,13××,14×××——用于棒材、板材、管材和教件的不同碳含量的低碳钢,如普通结构用
钢、压力容器用钢、渗碳钢。
在同一钢号中,还可分为镇静钢、半镇静钢和沸腾钢。
15××,16××——中碳钢,如调质锕、感应加热和火焰加热表而淬火用钢。
17××——碳素弹簧钢。
18××——碳素工具钢。
19××——易切削钢。
为了便于说明,现将SIS标准碳素钢钢号与我国碳索钢钢号近似对照关系举例如下;
SIS 1412——近似于我国的20钢(GB)。
SIS 1650——近似于我国的45钢(GB)。
SIS 1880——近似于我国的T10钢(GB)。
钢号的第三佗数字和第四位数字是表示同一钢类的不同钢种或同一钢组内成分范围硝有不同的钢种。
2 合金钢
牌号的第一、二位数字的组合,用来表示钢中主合金元素(通常是指其中含量最高者)。
前两位数字
所代表的主合金元素及钢种为:
20××——Si钢。
21××——Mn钢。
22x×——Cr钢,w(Cr)<10%。
23x×——高cr钢,W(Cr)>10%。
25××——Ni钢。
27××——W钢。
29××——其他钢,含Al或v的钢。
其中:24××,26××,28××保留。
现将与我国合金钢钢号近似对照关系举例如下;
SIS 2090——近似于我国的55Si2Mn钢(G13)。
SIS 2230——一近似于我国的50CrMn钢(GB)。
SIS 2302——近似于我国的1Cr13钢(GB)。
SIS 2750——近似于我国的W18Cr4V钢(GB)。
牌号的第三位数字和第四位数字是表示同一钢类的不同钢种或同一钢组内成分范围稍有差别的钢
种,这和碳索钢钢号表示方法相似。