管理工具表格模板
- 格式:et
- 大小:58.00 KB
- 文档页数:36
库存汇总表库存汇总表模板使用说明一、表格概述库存汇总表是用于记录和追踪商品库存状态的重要工具。
本表格模板旨在通过系统化的结构,清晰地展示商品的期初数量、入库数量、出库数量及当前库存数量,以便企业或个人进行库存管理和决策。
表格共包含25行,其中前8行已填充示例数据,其余17行为空白行,供用户根据实际需求添加更多商品信息。
二、表格结构序号:用于标识每一行商品的顺序,便于管理和查找。
商品名称:填写具体商品的名称,确保名称准确、清晰,便于识别和区分。
商品编号:为每种商品分配唯一的编号,便于在库存系统中进行快速检索和追踪。
单位:标明商品计量的单位,如支、盒等,以确保数量统计的准确性。
期初数量:记录某一特定时间点(如月初、季初等)的商品库存数量。
入库数量:记录在该统计周期内新入库的商品数量。
出库数量:记录在该统计周期内已出库的商品数量。
库存数量:根据期初数量、入库数量和出库数量计算得出,反映当前商品的库存状态。
三、填写指南初始设置:在首次使用表格时,可根据实际需求调整行数和列宽。
对于示例数据,用户可直接覆盖或删除,然后添加自己的商品信息。
数据录入:确保录入的每一项数据都准确无误。
特别是商品名称、商品编号和单位,应严格遵循企业标准或行业规范。
公式计算:库存数量一列通常使用公式自动计算,公式为“期初数量+ 入库数量- 出库数量”。
用户可根据使用的电子表格软件设置相应的公式。
定期更新:随着商品入库和出库的发生,应定期更新表格中的相关数据,以保持库存信息的准确性和时效性。
备份与存档:定期对库存汇总表进行备份和存档,以防止数据丢失或损坏。
同时,也方便历史数据的查询和分析。
四、应用场景库存汇总表适用于各类企业、商店、仓库等需要管理库存的场景。
通过定期更新和分析库存数据,企业可以更好地掌握商品的销售情况、库存水平以及潜在的市场需求,从而做出更加精准的采购和销售决策。
五、注意事项确保数据的保密性和安全性,避免泄露给未经授权的人员。
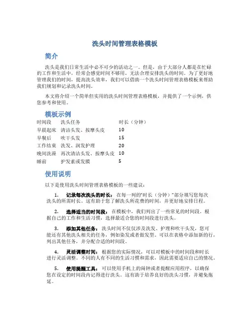
洗头时间管理表格模板简介洗头是我们日常生活中必不可少的活动之一。
但是,由于大部分人都是在忙碌的工作和生活中,经常会感觉时间不够用,无法合理安排洗头的时间。
为了更好地管理我们的时间,提高洗头效率,我们可以借助一个洗头时间管理表格模板来帮助我们规划和记录洗头时间。
本文将介绍一个简单但实用的洗头时间管理表格模板,并提供了一个示例,供您参考和使用。
模板示例时间段洗头任务时长(分钟)早晨起床清洁头发、按摩头皮10早餐后吹干头发15工作结束洗发、润发护理20晚间洗澡再次清洁头发、按摩头皮10睡前护发素或发膜 5使用说明以下是使用洗头时间管理表格模板的一些建议:1.记录每次洗头的时长:在每一列的“时长(分钟)”部分填写您每次洗头的所需时长。
这有助于您了解洗头所花费的时间,并更好地安排日程。
2.选择适当的时间段:在模板中,我们列出了一些常见的时间段。
根据自己的工作和生活习惯,选择最适合您的时间段进行洗头。
3.添加其他任务:洗头时间不仅仅涉及洗发、护理和吹干头发,您可能还有其他洗头相关的任务,例如染发或者做发型。
可以在表格中添加新的行,列出其他任务,并分配合适的时间段。
4.灵活调整时间:根据您的实际情况,可以对模板中的时间段和时长进行灵活调整。
不同的人有不同的生活习惯和需求,因此需要适应自己的情况。
5.使用提醒工具:可以使用手机上的闹钟或者提醒应用程序,以确保您在设定的时间段内记得进行洗头。
这有助于培养良好的洗头习惯,并避免拖延。
结语洗头时间管理表格模板可以帮助我们更加高效地安排洗头时间,避免时间浪费和拖延。
通过合理规划洗头时间,我们可以留出更多时间来完成其他重要的工作和生活事务。
希望本文提供的洗头时间管理表格模板能对您有所帮助,请根据自己的需求进行调整并使用。
祝您洗头时间更加合理,生活更加有序!。
生产管理表格44个一、产销计划二、详细制造过程表1-3设厂计划(三)三、制造过程及设备分析月日订定审核:填表:月日至月日类别页次审核拟定表2-4产销计划拟定表月份总经理 ________________ 副总经理_________________ 审核 _______________ 填表_____________年度类别表2-7月份生产计划表本月份预定工作数________日审核计划表2-8月份生产计划表(二)月份总经理厂长审核拟定表2-9订单安排记录表(一) 月日至月日 NO.表2-10产量记录表年月日表2-11工作日报单厂长科长线长表2-12制造月报表年月日班经理科长组长制表表2-13各部门合格率控制表部门:审核填表表2-16料记录单年月日注:生产状况的日数表示该工作项目的天数。
表2-17制造异常反应表表2-18停工报告单注: 本表由生产部门发出经现场主管填妥后呈厂长批示后存生产室现场主管生产室表2-19制造通知单日期总经理厂长业务经理制表表2-20标准作业时间评定表(一)日期页次审核员分析员表2-21突发性工作量分析表(二)□工作抽查□工作记录页次审核分析员表2-22最重要作业时间分析页次表2-23作业标准时间研究表日期制造号码第页表3-3生产故障分析表表3-4交货期变更通知单通知单位主管:经办:表3-5生产进度表(一)核准拟订表3-6机器工作负荷图表(一)表3-7控制表(一)表4-1状况记录表部门:日期审核记录表4-2机器运转日记厂长:部长:组长(领班):表4-3用料记录单年月日审核记录表4-4作业人员记录表表4-5产班次产量记录表年月日表5-1生产日报表班别年月日部门主管:单位主管:填表:使用说明:本份日报的报告内容包括与生产有关的一切事项,如当天的预定及实际生产量、机械的移动、人员的出勤状况等等,适合小型工厂的生产部门做为日报使用。
当企业的规模尚小,生产管理体制尚未确立时,可以利用这种综合性的日报表,来掌握每天的生产状况、实绩等等,尽早发现个别问题所在,以采取对策予以处理。
设备管理台账表格模板设备管理是企业运营中非常重要的一环,良好的设备管理能够提高设备的使用率和延长设备的使用寿命,从而为企业节约成本,提高效率。
而设备管理台账则是设备管理的重要工具之一,通过台账记录设备的基本信息、维护记录等,能够帮助企业实现对设备的全面管理和监控。
为了更好地帮助企业进行设备管理,我们提供了一份设备管理台账表格模板,希望能够为企业的设备管理工作提供一些帮助。
首先,这份表格包括了设备的基本信息,如设备名称、型号、规格、生产厂家、购买日期等。
这些基本信息对于设备的识别和管理非常重要,能够帮助企业清晰地了解自己拥有的设备情况。
其次,表格还包括了设备的维护记录,包括维护日期、维护内容、维护人员等。
通过记录设备的维护情况,企业可以及时了解设备的维护情况,保证设备的正常运转。
此外,表格还可以记录设备的故障情况和维修记录,包括故障描述、维修日期、维修人员等。
这些信息能够帮助企业及时发现设备的问题,并及时进行维修,避免因设备故障造成的生产延误和损失。
除此之外,表格还可以记录设备的使用情况,包括使用日期、使用人员、使用时长等。
这些信息能够帮助企业了解设备的使用情况,合理安排设备的使用,提高设备的利用率。
最后,表格还可以记录设备的报废情况,包括报废日期、报废原因等。
通过记录设备的报废情况,企业可以及时处理报废设备,避免占用资源和场地。
总的来说,设备管理台账表格模板是企业进行设备管理的重要工具,通过记录设备的基本信息、维护记录、故障情况、使用情况和报废情况,能够帮助企业全面了解设备的情况,及时处理设备的问题,保证设备的正常运转,提高设备的使用率,从而为企业节约成本,提高效率。
希望这份表格模板能够为企业的设备管理工作提供一些帮助,帮助企业更好地管理和监控自己的设备,提高企业的运营效率。
人力资源管理工具箱第2版目录人力资源管理表单范本 (18)人力资源管理表单范本相关说明 (19)人力资源决策权一览表 (20)职务说明书 (21)工作内容说明书 (22)员工人数及费用动态统计表 (23)员工每日动态统计表 (24)员工每月动态统计表 (25)每月人事变更统计表 (26)员工工龄动态分析表 (27)人力资源规划表 (28)人才库人才信息表 (29)人员补充申请表(范本1) (30)人员补充申请表(范本2) (31)人员编制调整表 (32)人力资源部招聘计划书 (33)月份人员需求估算表 (34)年度人员需求估算表 (35)应聘登记表 (36)初试记录表 (37)复试记录表 (38)应聘人员筛选比较表 (39)招聘工作报告表 (40)试用标准1 (41)员工入职试用表 (42)新员工试用结果通知单 (43)员工培训计划表(范本1) (44)员工培训计划表(范本2) (45)新员工培训计划表 (46)员工职业培训档案 (47)员工培训意见调查表 (48)外派培训统计表 (49)培训申请表(团体申请) (50)培训申请表(个人申请) (51)受训人员报告书(范本1) (52)受训人员报告书(范本2) (53)培训经费申请表 (54)职前教育计划表 (55)新员工培训成效考评(范本1) (56)新员工培训成效考评(范本2) (57)新职员岗位实习指导重点表(各类新职员通用) (58)新职员岗位实习缺点检查表(各类新职员通用) (59)职员培训前行为分析表 (60)学员培训成绩登记表 (61)受训人员资历表 (62)员工培训感性认知测评表 (63)员工培训实绩测评表 (64)员工培训后工作作风测评表 (65)职员培训后行为分析表 (66)培训报告书 (67)各部门年度培训统计报表 (68)年度培训计划实际情况统计表 (69)奖惩呈报表 (70)奖惩登记表 (71)年度奖惩公告表 (72)部属每月工作评价表 (73)月份工作项目考评表 (74)员工每月考评成绩登记表 (75)员工年度考评成绩登记表 (76)员工历年考评成绩登记表 (77)员工日常考评成绩排名表 (78)年终考评评分表(领导干部用) (79)年终考评评分表(一般职员用) (80)文职人员考核表(管理层) (81)文职人员考核表(基层文职) (82)文职人员考核表(营销人员) (83)文职人员考核表(制造人员) (84)无记名民主考评表(管理人员用) (85)员工晋升考评表 (86)分类指标考核分值表 (87)绩效改善计划表 (88)辞职申请表(范本1/非作业人员通用) (89)辞职申请书(范本2/工人专用) (90)离职申请书(辞职、辞退通用) (91)工作调动申请表 (92)停薪留职申请表 (93)免职通知书 (94)工作调动(升职、降职、兼职)通知书 (95)离职人员面谈记录 (96)辞退通知单 (97)离职移交手续清单(范本1) (98)离职移交手续清单(范本2) (99)中、高层管理者离职移交清册 (100)退休申请书 (101)离职证明书 (102)抚恤金申请表 (103)调资申请表(个人申请) (104)工资调整表(人力资源部用) (105)新员工定薪表 (106)工资登记表 (107)工资计算表(按日计薪人员适用) (108)计件工资计算表(按件计薪人员适用) (109)工资定额调整表 (110)业绩奖金核定表(管理人员、营销人员适用) (111)业绩奖金核定表(生产人员适用) (112)工资汇总统计表 (113)工资发放表 (114)员工每日出勤登记表 (115)签到簿 (116)考勤日报表 (117)员工年度出勤统计表 (118)加班申请表(非生产类人员适用) (119)加班申请表(生产作业类人员适用) (120)员工请假单 (121)年度出差计划表 (122)出差申请单 (123)出差派遣单 (124)出差资料交接清单 (125)差旅开支清单 (126)出差报告书(非营销人员适用) (127)出差报告书(营销人员适用) (128)员工人事档案卡 (129)人事通知单 (130)人事通报表 (131)从业人员登记表 (132)管理人员一览表 (133)员工提案卡 (134)提案收集表 (135)提案记录表 (136)提案处理通知 (137)提案初步鉴定表 (138)提案实施跟踪表 (139)提案成果鉴定表 (140)人力资源管理表单登记表 (141)绩效考评指标及运用范本 (142)绩效考核指标及运用范本相关说明 (143)管理人员绩效考核管理办法 (146)财务类考核/资金筹集管理考核/责任划分 (155)财务类考核/资金筹集管理考核/考核指标 (156)财务类考核/资金筹集管理考核/考核方法 (157)财务类考核/货币资金使用管理考核/责任划分 (159)财务类考核/货币资金使用管理考核/考核指标 (160)财务类考核/货币资金使用管理考核/考核方法 (161)财务类考核/存货管理考核/责任划分 (162)财务类考核/存货管理考核/考核指标 (163)财务类考核/存货管理考核/考核方法 (165)财务类考核/固定资产管理考核/责任划分 (170)财务类考核/固定资产管理考核/考核指标 (171)财务类考核/固定资产管理考核/考核方法 (173)财务类考核/无形资产管理考核/责任划分 (177)财务类考核/无形资产管理考核/考核指标 (178)财务类考核/无形资产管理考核/考核方法 (180)财务类考核/成本管理考核/责任划分 (184)财务类考核/成本管理考核/考核指标 (185)财务类考核/成本管理考核/考核方法 (188)财务类考核/期间费用管理考核/责任划分 (197)财务类考核/期间费用管理考核/考核指标 (198)财务类考核/期间费用管理考核/考核方法 (200)财务类考核/销售及应收款管理考核/责任划分 (203)财务类考核/销售及应收款管理考核/责任指标 (204)财务类考核/销售及应收款管理考核/考核方法 (206)财务类考核/投资管理考核/责任划分 (209)财务类考核/投资管理考核/考核指标 (210)财务类考核/投资管理考核/考核方法 (211)财务类考核/效益规划管理考核/责任划分 (213)财务类考核/效益规划管理考核/考核指标 (214)财务类考核/效益规划管理考核/考核方法 (215)财务类考核/财务报告和分析管理考核/责任划分 (216)财务类考核/财务报告和分析管理考核/考核指标 (217)财务类考核/财务报告和分析管理考核/考核方法 (218)财务类考核/审计监察管理考核/责任划分 (219)财务类考核/审计监察管理考核/考核指标 (220)财务类考核/审计监察管理考核/考核方法 (221)营销类考核/营销计划管理考核/责任划分 (222)财务类考核/营销计划管理考核/考核指标 (223)营销类考核/营销计划管理考核/考核方法 (225)营销类考核/市场管理考核/责任划分 (229)营销类考核/市场管理考核/考核指标 (230)营销类考核/销售管理考核/责任划分 (235)营销类考核/销售管理考核/考核指标 (236)营销类考核/销售管理考核/考核方法 (238)营销类考核/客户管理考核/责任划分 (242)营销类考核/客户管理考核/考核指标 (243)营销类考核/客户管理考核/考核方法 (245)营销类考核/促销管理考核/责任划分 (249)营销类考核/促销管理考核/考核指标 (250)营销类考核/促销管理考核/考核方法 (252)营销类考核/营销队伍管理考核/责任划分 (255)营销类考核/营销队伍管理考核/考核指标 (256)营销类考核/营销队伍管理考核/考核方法 (258)营销类考核/产品管理考核/责任划分 (261)营销类考核/产品管理考核/考核指标 (262)营销类考核/产品管理考核/考核方法 (264)营销类考核/品牌管理考核/责任划分 (267)营销类考核/品牌管理考核/考核方法 (270)营销类考核/生产计划管理考核/责任划分 (273)营销类考核/生产计划管理考核/考核指标 (274)生产类考核/生产计划管理考核/考核方法 (278)生产类考核/材料采购与仓储管理考核/责任划分 (284)生产类考核/材料采购与仓储管理考核/考核指标 (285)生产类考核/材料采购与仓储管理考核/考核方法 (288)生产类考核/制造管理考核/责任划分 (293)生产类考核/制造管理考核/考核指标 (294)生产类考核/制造管理考核/考核方法 (297)生产类考核/成品管理考核/责任划分 (304)生产类考核/成品管理考核/考核指标 (305)生产类考核/成品管理考核/考核方法 (307)生产类考核/质量管理考核/责任划分 (310)生产类考核/质量管理考核/考核指标 (311)生产类考核/质量管理考核/考核方法 (314)生产类考核/质量管理考核/责任划分 (321)生产类考核/设备及工具管理考核/考核指标 (322)生产类考核/设备及工具管理考核/考核方法 (325)生产类考核/生产安全管理考核/责任划分 (331)生产类考核/生产安全管理考核/考核指标 (332)生产类考核/生产安全管理考核/考核方法 (335)生产类考核/技术开发管理考核/责任划分 (340)生产类考核/技术开发管理考核/考核指标 (341)生产类考核/技术开发管理考核/考核方法 (343)行政人事类考核/组织设计管理/责任划分 (347)行政人事类考核/组织设计管理/考核指标 (348)行政人事类考核/组织设计管理/考核方法 (349)行政人事类考核/人力资源管理考核/责任划分 (350)行政人事类考核/人力资源管理考核/考核指标 (351)行政人事类考核/人力资源管理考核/考核方法 (352)行政人事类考核/文书档案管理考核/责任划分 (355)行政人事类考核/文书档案管理考核/考核指标 (356)行政人事类考核/文书档案管理考核/考核方法 (357)行政人事类考核/行政管理考核/责任划分 (360)行政人事类考核/行政管理考核/考核指标 (361)行政人事类考核/行政管理考核/考核方法 (363)行政人事类考核/行政财产物资管理考核/责任划分 (365)行政人事类考核/行政财产物资管理考核/考核指标 (366)行政人事类考核/行政财产物资管理考核/考核方法 (368)行政人事类考核/行政后勤管理考核/责任划分 (371)行政人事类考核/行政后勤管理考核/考核指标 (372)行政人事类考核/行政后勤管理考核/考核方法 (374)行政人事类考核/会议管理考核/责任划分 (378)行政人事类考核/会议管理考核/考核指标 (379)行政人事类考核/会议管理考核/考核方法 (381)行政人事类考核/差旅管理考核/责任划分 (384)行政人事类考核/差旅管理考核/考核指标 (385)行政人事类考核/差旅管理考核/考核方法 (387)行政人事类考核/提案管理考核/责任划分 (392)行政人事类考核/提案管理考核/考核指标 (393)行政人事类考核/提案管理考核/考核方法 (394)行政人事类考核/企业文化管理考核/责任划分 (397)行政人事类考核/企业文化管理考核/考核指标 (398)行政人事类考核/企业文化管理考核/考核方法 (399)行政人事类考核/企业战略与规划管理考核/责任划分 (403)行政人事类考核/企业战略与规划管理考核/考核指标 (404)行政人事类考核/企业战略与规划管理考核/考核方法 (406)行政人事类考核/奖惩管理考核/责任划分 (410)行政人事类考核/奖惩管理考核/考核指标 (411)行政人事类考核/奖惩管理考核/考核方法 (413)分类考核汇总表 (416)个人综合考核表/非生产类职员考核 (418)个人综合考核表/生产类职员考核 (419)个人综合考核表/助理人员绩效考核表 (420)个人综合考核表/部门副经理考核表 (421)副总经理及以上人员考核表 (422)人力资源管理表单范本制表:复核:审批:制表:复核:审批:员工人数及费用动态统计表年月填表日期:月日经理人事部长填表人:年月填表日期:月日年月填表日期:月日制表:复核:审查:年月第页制表:复核:审查:员工工龄动态分析表月份制表:复核:人力资源规划表单位:人人才库人才信息表建档时间:年月日人员补充申请表(范本1)申请日期:年月日制表:复核:人员补充申请表(范本2)申请日期:人员编制调整表年度制表:复核:人力资源部招聘计划书年月日制表:复核:年月制表:复核:年单位:人制表:复核:应聘职位:年月日制表:复核:制表:复核:试用标准1制定日期:年月日制表:复核:审批:员工培训计划表(范本2)培训编号:培训部门:批准审核拟订编号:拟订日期:制表:复核:审批:姓名工会部门职位外派培训统计表统计时间:制表:复核:。
花名册表格模板
在学校、社团、企业等组织中,花名册是一种非常重要的管理工具。
它记录了
组织成员的基本信息,方便管理者进行统一管理和联系。
为了方便大家使用,我们特别设计了一份花名册表格模板,以便各种组织可以根据自己的需求进行定制。
首先,花名册表格模板包括了基本的个人信息栏,如姓名、性别、出生日期、
联系方式等。
这些信息是花名册的基础,也是组织管理的核心内容。
通过这些信息,管理者可以清楚地了解每个成员的基本情况,为日常管理提供便利。
除了基本的个人信息外,花名册表格模板还可以根据实际需求添加其他栏目。
比如,在学校的花名册中,可以添加学号、专业、班级等信息;在企业的花名册中,可以添加职务、工号、入职日期等信息。
这样一来,花名册不仅可以用于日常管理,还可以用于统计分析和信息查询。
另外,花名册表格模板还可以根据实际情况进行美化和定制。
我们提供了多种
样式和颜色可供选择,用户可以根据自己的喜好和组织的风格进行定制。
这样一来,花名册不仅可以起到实际的管理作用,还可以成为组织的一种形象展示。
总的来说,花名册表格模板是一种非常实用的管理工具。
它不仅方便了管理者
进行统一管理和联系,还可以根据实际需求进行定制和美化。
我们希望这份花名册表格模板能够为各种组织带来便利,让管理工作更加高效和便捷。
如果您对我们的花名册表格模板感兴趣,欢迎联系我们进行咨询和定制。
我们
将竭诚为您提供最优质的服务,让您的组织管理更加便利和高效。
让我们共同努力,让花名册成为组织管理的得力助手!。
出货统计表格模板1. 引言出货统计表格是一种用来记录和分析企业出货情况的工具。
通过统计和分析出货数据,企业可以了解产品的销售情况,并参考这些数据来制定销售策略和决策。
本文将介绍一个出货统计表格的模板,帮助企业快速建立自己的出货统计系统。
2. 表格结构出货统计表格通常包括以下几个基本字段:•日期:记录出货的日期。
•产品名称:记录出货的产品名称。
•数量:记录出货的产品数量。
•单价:记录出货的产品单价。
•总价:根据数量和单价计算得出的产品总价。
•客户名称:记录购买产品的客户名称。
•联系方式:记录客户的联系方式,如电话、邮箱等。
在这个基本表格结构的基础上,可以根据具体需求添加其他字段,如产品种类、地区、销售人员等。
3. 使用方法使用出货统计表格模板可以按照以下步骤进行:1.在电子表格软件(如Excel或Google Sheets)中创建一个新表格。
2.在第一行输入上述提到的字段头部(日期、产品名称、数量等)。
3.从第二行开始,逐行输入出货数据,每个字段对应相应的数据。
4.根据需要可以进行一些计算,比如计算总价等。
5.根据需要可以添加筛选、排序等功能,以便更好地分析数据。
4. 数据分析通过对出货统计数据的分析,企业可以得到以下一些有用的信息:•销售趋势:通过观察每天、每周、每月或每年的出货数据,可以了解产品的销售趋势,从而预测未来的销售情况。
•热销产品:通过分析不同产品的销量,可以确定哪些产品是热销产品,而哪些产品可能需要进一步推广或改进。
•客户分析:通过分析客户名称、购买数量等信息,可以了解客户的购买行为和偏好,从而制定有针对性的销售策略。
•区域分布:通过分析不同地区的销售数据,可以了解产品在不同地区的销售情况,从而决定是否需要调整不同地区的销售策略。
5. 结论出货统计表格是一个重要的销售管理工具,通过统计和分析出货数据,企业可以了解销售情况并制定相应的销售策略。
本文介绍了一个出货统计表格模板,并给出了相关的使用方法和数据分析建议。
员工培训管理工具表单1.年度培训项目计划表2.培训统计表3.内训师统计表4.培训需求调查表5.培训申请表6.员工培训记录表7.内部培训评估表(柯氏一级评估)8.培训反馈调查表9.员工培训服务协议书附录1:年培训项目计划表部门(分公司):填表日期:培训统计表部门:整理人:内部合格培训师统计表Internal Trainer List培训需求调查表姓名部门填表说明:在空格内填写A、B、C、D。
A:非常重要 B:重要 C:一般 D:没必要附录5:培训申请表附录6:员工培训记录表附录7:内部培训评估表(level 1)(recaction evaluation)培训课程:讲师:培训日期:(请帮助我们完成以下评估问题,告诉我们您对本次培训的评价,这将有助于我们全面评估培训工作的效果,您的建议和评价也将极好地帮助我们安排将来的培训课程,从而能够更好地满足您需要读完每一项陈诉后,请在您认为合适的数字上划圈,并且写出您的建议:)高低1、您如何评价培训中讲授的内容?54321您的建议:2、您如何评价讲师的授课水准?54321(准备程度,沟通能力,视觉手段)您的建议:3、您对培训场地及设施的安排是否满意?54321(舒适,方便等)您的建议:4、您对授课进程的安排是否满意?54321(时间长度,快慢等)您的建议:5、您是否认为这次培训课54321能够有助于您日后的工作?6、在知识获得方面:A。
培训前水平54321B。
培训后水平543217、总而言之,您对这次培训的总体评价:54321如何?8、您认为哪一个主题对您最有帮助?543219、为了帮助我们更好地组织此类培训,54321您还有什么建议?培训反馈调查培训课题:培训时间:请回答下列问题:1、你具备该教程要求的知识水平吗?□ Yes □ No2、在选择这次培训之前,你了解该培训的目标吗?□ Yes □ No3、在培训之后,你是否能将培训学到的知识运用到实际工作中?一点也没有□□□□□正是这样4、课程的结构不适合□□□□□适合5、培训内容对学习帮助不大□□□□□对学习帮助很大6、理论课对实践有帮助很少□□□□□帮助很大7、培训内容与日常工作的联系很少□□□□□很多9、关于总体安排(如培训辅助设备、服务等)差□□□□□极好11、你对培训讲师的测评:讲师姓名:A讲师对专业知识的了解程度差□□□□□优秀B讲师的授课技巧差□□□□□优秀C讲师授课是考虑到了学生的特殊要求差□□□□□优秀多谢你在百忙之中抽出时间完成这份问卷,如果你还有别的意见或看法需要与我们沟通,请留下你的姓名和联系方式。
质量管理五大工具是指在质量管理领域中常用的五种工具,包括统计过程控制(SPC)、测量系统分析(MSA)、失效模式和效果分析(FMEA)、产品质量先期策划(APQP)和生产件批准程序(PPAP)。
以下是一些质量管理五大工具的表格模板:
1.
统计过程控制(SPC)表格模板:
2.
1.
测量系统分析(MSA)表格模板:
2.
1.
失效模式和效果分析(FMEA)表格模板:
2.
1.
产品质量先期策划(APQP)表格模板:
2.
1.生产件批准程序(PPAP)表格模板:
生产件批准程序(PPAP)表格模板通常包括以下内容:产品名称、顾客名称、零件编号、零件名称、提交时间、生产地点、生产数量、审核结论、审核员签名和备注等。
根据实际需要,还可以添加其他相关信息。
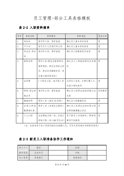
员工管理-部分工具表格模板表2-2 入职资料清单(注:本表适用于有工作经历的社会招聘人员,可作为录用通知书的附件使用)表2-3 新员工入职准备协作工作通知表2-4 入职资料归档清单示例表2-7 入职流程指引表2-8 员工基本信息登记表表2-9 新员工录用条件确认书表2-11 新员工入职索引表3-5 劳动合同试用期最长标准表4-3 新员工周工作总结表表4-5 新员工定期面谈记录表4.7 新员工录用条件确认书表4-8 试用期解除劳动合同通知书表6-7 岗位轮换申请表表6-9 调岗通知及回执表6-10 内部调岗公告表12-5实习生实习审批表表12-6 实习生信息登记表【实习协议示例】甲方(实习单位)乙方(实习生)单位名称:姓名:单位地址:身份证号:户籍地址:现住址:联系电话:联系电话:为明确双方的权力和义务,经甲乙双方友好协商,根据国家有关法律、法规规定,订立下列条款:第一条协议期限和工作内容1、甲方同意接受乙方:大学/学院专业同学,到甲方进行实习。
2、实习期限从年月日起至年月日止。
如乙方在实习期间内提前取得毕业证书则本协议自动终止。
3、乙方实习部门:,工作岗位,实习地点:。
4、实习期间乙方应听从指导人员的安排,虚心学习,认真完成指定任务,遵循《实习生管理制度》。
第二条实习期作时间及劳动保护1、实习期间的工作时间按甲方的上下班时间执行。
2、甲方为乙方在实习期间提供必要的劳动条件和劳动保护。
第三条实习补贴1、甲方向乙方发放实习补贴,补贴标准为元/日。
2、甲方按乙方实际出勤天数结算实习补贴,每月10日前通过实习生银行卡划账方式发放上月实习补贴。
第四条实习承诺1、乙方爱护甲方的财产,如因乙方个人原因造成甲方经济损失,则必须给予经济赔偿。
2;乙方保守甲方的技术秘密及商业秘密、经营信息,未经允许不得向第三方透露。
3、在实习结束后,及时移交工作资料和工具。
4、乙方不得擅自离开实习岗位,未经允许离岗超过两工作日,本协议自动提前终止。
卡片归属账单日最短免息银行双休本期出账日本期最后还款日剩余还款天数柜台还款天数下期出账日今天消费网上还款剩余天数卡号卡到期日期三位数工商银行月末25双休02月29日03月25日 星期三5天5天03月31日35天免息2天招商银行1220双休03月12日04月01日 星期三12天12天04月12日42天免息9天中国银行1818双休03月18日04月05日 星期日16天14天04月18日46天免息13天建设银行1720双休03月17日04月06日 星期一17天17天04月17日47天免息14天农业银行1025双休03月10日04月04日 星期六15天14天04月10日45天免息12天交通银行1625双休03月16日04月10日 星期五21天21天04月16日51天免息18天中信银行919双休03月09日03月28日 星期六8天7天04月09日38天免息5天广发银行526双休03月05日03月31日 星期二11天11天04月05日41天免息8天华夏银行2820双休02月28日03月19日 星期四--03月28日27天免息-浦发银行2620双休02月26日03月17日 星期二--03月26日25天免息-民生银行2820双休02月28日03月19日 星期四--03月28日27天免息-光大银行1819双休03月18日04月06日 星期一17天17天04月18日47天免息14天兴业银行1820双休03月18日04月07日 星期二18天18天04月18日48天免息15天平安银行1218双休03月12日03月30日 星期一10天10天04月12日40天免息7天深发银行2019双休03月20日04月08日 星期三19天19天04月20日49天免息16天北京银行2819双休02月28日03月18日 星期三--03月28日26天免息-东亚银行124双休03月01日03月25日 星期三5天5天04月01日35天免息2天渣打银行2819双休02月28日03月18日 星期三--03月28日26天免息- 信用卡管理明细信用卡管理工具V1.1当前日期:2020年03月21日 星期六请注意加密,可以在工具菜单下的选项栏目里选择安全性,对文档进行加恒生银行1119双休03月11日03月30日 星期一10天10天04月11日40天免息7天中国人民银行。
行政管理表格范本大全、目录第一章行政管理岗位设计与工作事项 (8)一、行政管理岗位设计模板 (8)(一)大中型企业 (8)(二)中小型企业 (9)第二章行政办公管理细化执行与模板 (10)一、办公制度制定工作流程 (10)二、行政办公执行工具与模板 (13)(一)行政办公工作说明表 (13)(二)行政办公职位规范表 (13)三、印章管理执行工具与模板 (14)(一)印章刻制申请表 (14)(二)印章使用登记表 (14)(三)印章样式规定表 (14)(四)印章使用审批表 (14)(五)印章使用申请单 (15)(六)印章管理登记表 (15)(七)印章使用范围表 (16)(八)印章销毁申请表 (16)第三章行政经费管控细化执行与模板 (17)一、行政经费操纵流程 (17)二、行政经费预算执行工具与模板 (20)(一)部门办公费用预算计划表 (20)(二)行政经费年度预算计划表 (20)(三)行政经费季度用款计划表 (22)(四)销售办公费用预算明细表 (23)三、行政经费操纵执行工具与模板 (23)(一)费用报销申请单 (23)(二)差旅费用报销单 (24)(三)外勤费用报销单 (24)(四)车辆费用报销单 (25)(五)通讯费用报销单 (25)(六)招待费用报销单 (25)(七)人事动态费用明细表 (26)(八)部门费用报销明细表 (27)第四章行政人事管理细化执行与模板 (28)一、员工招聘执行工具与模板 (28)(一)招聘费用估算表 (28)(二)人员招聘申请表 (28)(三)应聘人员登记表 (29)(四)招聘录用通知书 (30)二、员工培训执行工具与模板 (31)(一)培训需求调查表 (31)(二)员工培训申请表 (32)(三)内部培训计划表 (32)(四)外派培训申请表 (33)(五)培训费用预算表 (34)(六)员工培训报告书 (34)三、员工日常管理执行工具与模板 (35)(一)员工请假申请单 (35)(二)员工休假申请单 (35)(三)加班记录汇总表 (36)(四)员工考勤统计表 (36)(五)违纪处分通知单 (37)(六)出差计划申请表 (37)(七)出差报告书模板 (38)(八)工服配制管理表 (38)(九)员工工服领取单 (39)四、员工提案管理执行工具与模板 (39)(一)员工提案建议书 (39)(二)员工提案汇总表 (40)(三)合理提案使用通知单 (41)(四)优秀提案审核基准表 (41)(五)提案实施效果报告书 (42)(六)提案实施成果评分表 (43)(七)员工提案改善评分表 (44)第五章会议管理与活动组织细化执行与模板 (45)一、会议管理执行工具与模板 (45)(一)会议计划表 (45)(二)议程安排表 (46)(三)会议通知单 (47)(四)会议程序表 (48)(五)会议纪要表 (49)(六)会议进行检查表 (49)(七)会议用品明细表 (50)二、活动组织执行工具与方案 (51)(一)活动申请单 (51)(二)活动安排表 (51)(三)年度活动计划表 (52)(四)活动总结报告表 (52)第六章文书档案管理细化执行与模板 (53)一、文书管理流程 (53)二、信件管理执行工具与模板 (54)(一)信件使用申请登记表 (54)(二)月度信件接收登记表 (54)(三)月度外发信件登记表 (54)三、资料管理执行工具与工作模板 (55)(一)图书借阅卡 (55)(二)借阅登记表 (55)(三)丢失报告单 (56)(四)声像资料送审表 (56)第七章财产物资管理细化执行与模板 (57)一、物资采购执行工具与模板 (57)(一)请购单 (57)(二)询价单 (58)(三)物资验收单 (59)(四)物资检验单 (59)(五)物资入库单 (59)(六)物资领用单 (60)(七)供应商调查表 (60)(八)月度采购计划表 (60)二、固定资产管理执行工具与模板 (61)(一)固定资产台账 (61)(二)固定资产管理卡 (61)(三)固定资产验收单 (62)(四)固定资产调拨单 (62)(五)固定资产盘点表 (63)(六)固定资产报修单 (64)(七)闲置资产报告表 (64)(八)固定资产报废单 (65)(九)固定资产购置申请表 (65)(十)固定资产停用报告表 (66)三、办公用品与设备日常管理执行工具与模板 (67)(一)办公用品需求表 (67)(二)办公用品请购单 (67)(三)办公用品申领单 (67)(四)办公用品配发一览表 (68)(五)部门办公用品统计表 (68)(六)办公用品盘点报告表 (68)(七)办公设备采购申请单 (69)(八)办公设备使用明细卡 (70)(九)办公设备检修记录表 (71)(十)办公设备报修申请表 (71)第八章车辆管理细化执行与模板 (72)一、司机出车流程 (72)二、车辆管理执行工具与模板 (74)(一)使用申请表 (74)(二)派车登记表 (74)(三)车辆日志表 (75)(五)保养记录表 (76)(六)使用月报表 (77)三、司机管理执行工具与模板 (77)(一)行车记录表 (77)(二)费用报销单 (77)(三)司机值班表 (78)(四)加油记录表 (78)(五)违章记录表 (78)第九章接待与宴请管理细化执行与模板 (79)一、公关管理工作流程 (79)二、接待管理执行工具与模板 (80)(一)来访客人登记表 (80)(二)接待工作日记表 (80)(三)接待用餐申请表 (80)(四)公司参观登记表 (81)(五)商务接待安排表 (81)(六)公务接待审批表 (82)(七)涉外接待汇总表 (82)三、宴请管理执行工具与方案 (83)(一)宴请申请单 (83)(二)宴请通知单 (83)第十章公关管理细化执行与模板 (85)一、公关管理执行工具与规定 (85)(一)公关工作计划表 (85)(二)公关计划检查表 (86)(三)公关实力调查表 (87)(四)公关活动策划表 (88)(五)公关计划预算表 (88)二、危机公关执行工具与模板 (89)(一)危机调查报告表 (89)(二)危机记录分析表 (89)(三)危机公关设计表 (90)(四)危机预警计策表 (90)(五)危机预防责任表 (90)第十一章行政后勤管理细化执行与模板 (91)一、医务室管理流程 (91)二、宿舍管理执行工具与方案 (92)(一)住宿申请单 (92)(二)住宿登记卡 (93)(三)物品领用表 (93)(四)宿舍值班表 (94)三、餐厅管理执行工具与办法 (95)(一)厨房排班表 (95)(三)卫生检查表 (96)(四)卫生考核表 (96)(五)餐具盘点表 (97)四、俱乐部管理执行工具与方案 (98)(一)会员登记表 (98)(二)活动安排表 (98)(三)会员申请表 (99)(四)出入登记表 (99)五、环境卫生管理执行工具与方案 (100)(一)责任区域划分表 (100)(二)绿化项目计划表 (100)(三)绿化质量巡查表 (100)(四)卫生区域划分表 (101)(五)清洁工作安排表 (101)(六)卫生状况检查表 (101)(七)清洁卫生评分表 (102)(八)上班清洁自查表 (102)六、医务室管理执行工具与规范 (103)(一)员工体检表 (103)(二)医药报销单 (105)(三)病假休假单 (105)(四)药品入库单 (106)(五)用药登记表 (106)第十二章安全管理细化执行与模板 (106)一、安全保卫管理执行工具与方案 (106)(一)安全管理计划表 (106)(二)安全状况检查表 (107)(三)突发事件记录表 (108)(四)消防器械检查表 (109)(五)消防设备检修表 (109)(六)火灾情况报告表 (109)二、值班管理执行工具与方案 (110)(一)值班安排表 (110)(二)值班日志表 (111)(三)值班登记表 (111)(四)交接记录表 (111)三、出入管理执行工具与方案 (112)(一)进厂联络单 (112)(二)员工出入证 (112)(三)因公外出单 (112)(四)物品出厂证 (113)(五)物品放行单 (113)(六)物品出厂申请单 (113)四、劳动保护管理执行工具与方案 (114)(一)安全工作日报表 (114)(二)劳保用品发放表 (115)(三)安全检查报告书 (115)(四)安全整改通知书 (115)(五)公伤事故报告单 (116)(六)职业伤害报告单 (116)(七)安全事故报告表 (118)第一章行政管理岗位设计与工作事项一、行政管理岗位设计模板(一)大中型企业(二)中小型企业第二章行政办公管理细化执行与模板一、办公制度制定工作流程(一)行政办公工作说明表填写人:审核人:(二)行政办公职位规范表(一)印章刻制申请表年月日(二)印章使用登记表(三)印章样式规定表(四)印章使用审批表注:请在备注栏中简要说明盖章用途(六)印章管理登记表(八)印章销毁申请表年月日第三章行政经费管控细化执行与模板一、行政经费操纵流程二、行政经费预算执行工具与模板(一)部门办公费用预算计划表编号:单位:元编制部门:编制日期:年月日(二)行政经费年度预算计划表编号:单位:元(三)行政经费季度用款计划表编号:单位:元(四)销售办公费用预算明细表三、行政经费操纵执行工具与模板(一)费用报销申请单编号:填报日期:年月日(二)差旅费用报销单编号:填报日期:年月日(三)外勤费用报销单(四)车辆费用报销单编号:填表日期:年月日(五)通信费用报销单填表日期:年月日编号:编号:填表日期:年月日(七)人事动态费用明细表编号:填表日期:年月日(八)部门费用报销明细表编号:填表日期:年月日第四章行政人事管理细化执行与模板一、员工招聘执行工具与模板(一)招聘费用估算表(二)人员招聘申请表(三)应聘人员登记表(四)招聘录用通知书二、员工培训执行工具与模板(一)培训需求调查表姓名:所属部门:填表日期:年月日填表说明:1.上表所列内容仅供参考,在同意的项目栏内打“√”,还可列出自己需要的内容。
办公用品表格模板在日常办公中,办公用品的管理是非常重要的一项工作。
为了更好地管理办公用品,提高办公效率,我们可以使用表格来进行记录和管理。
下面,我将为大家介绍一份办公用品表格模板,希望能对大家有所帮助。
首先,我们可以将表格分为几个基本栏目,名称、规格型号、单位、数量、单价、金额、备注等。
在“名称”栏目中,我们可以填写办公用品的名称,比如笔、纸、文件夹、订书机等。
在“规格型号”栏目中,可以填写办公用品的具体规格和型号,方便后续的采购和管理。
在“单位”栏目中,填写办公用品的计量单位,比如个、箱、包等。
在“数量”栏目中,填写办公用品的数量,方便对库存进行统计和管理。
在“单价”栏目中,填写办公用品的单价,方便计算总金额。
在“金额”栏目中,可以自动计算每种办公用品的总金额。
在“备注”栏目中,可以填写一些特殊说明,比如该办公用品的用途、存放位置等。
通过这份表格模板,我们可以清晰地了解办公用品的名称、规格型号、数量、单价等信息,方便采购和管理。
在办公用品采购时,我们可以根据表格中的信息进行对比和选择,确保采购到符合需求的办公用品。
在办公用品管理时,我们可以通过表格对库存进行实时监控,及时补充和更新办公用品,保证办公用品的充足和品质。
除了以上基本栏目外,我们还可以根据实际需求进行一些定制化的调整。
比如,可以添加“采购日期”、“供应商”等栏目,方便对采购信息进行跟踪和管理。
也可以添加“使用部门”、“使用人”等栏目,方便对办公用品的使用情况进行监控和分析。
可以根据公司的实际情况进行灵活调整,确保表格的实用性和适用性。
总之,办公用品表格模板是一种简单而有效的管理工具,能够帮助我们更好地管理办公用品,提高办公效率。
希望以上内容能对大家有所启发,也欢迎大家根据自己的实际情况进行定制和调整,打造适合自己公司的办公用品管理表格。
让我们共同努力,提升办公效率,提高工作质量!。
excel服装行业商品销售管理表格模板日期商品名称商品编号销售数量销售金额销售员01/01/2022 T恤CT001 100 2000 张三01/01/2022 牛仔裤NC002 50 3000 李四01/02/2022 运动鞋SN003 80 4000 王五01/02/2022 连衣裙DR004 60 5000 赵六01/03/2022 羽绒服DF005 30 6000 张三01/03/2022 夹克衫JA006 40 3500 李四01/04/2022 衬衫 SH007 70 4500 王五01/04/2022 卫衣 SW008 90 5500 赵六01/05/2022 风衣 OW009 20 2500 张三01/05/2022 短裤 PS010 50 1500 李四在服装行业中,销售管理表格模板是一种重要的工具,用于记录和跟踪商品的销售情况。
这个表格可以帮助企业管理者了解商品的销售状况,制定合理的销售策略,提高销售效率。
下面是一个基于Excel的服装行业商品销售管理表格模板的示例:日期商品名称商品编号销售数量销售金额销售员01/01/2022 T恤 CT001 100 2000 张三01/01/2022 牛仔裤 NC002 50 3000 李四01/02/2022 运动鞋 SN003 80 4000 王五01/02/2022 连衣裙 DR004 60 5000 赵六01/03/2022 羽绒服 DF005 30 6000 张三01/03/2022 夹克衫 JA006 40 3500 李四01/04/2022 衬衫 SH007 70 4500 王五01/04/2022 卫衣 SW008 90 5500 赵六01/05/2022 风衣 OW009 20 2500 张三01/05/2022 短裤 PS010 50 1500 李四在该销售管理表格模板中,列标题分别为日期、商品名称、商品编号、销售数量、销售金额和销售员。
办公电脑管理责任人标签表格模板办公电脑管理责任人标签表格模板概述•办公电脑是企业中不可或缺的工具,对其进行有效的管理至关重要。
•为了明确电脑的管理责任人,我们设计了一份标签表格模板,方便管理人员进行标识和跟踪。
表格结构•我们的表格模板包括以下字段:1.电脑编号:记录每台电脑的唯一标识符。
2.责任人:记录每台电脑的管理责任人。
3.联系方式:记录责任人的联系方式,以便沟通和协调工作。
4.归属部门:记录每台电脑所属的部门或团队。
5.资产状态:记录电脑的使用状态,如在用、闲置或损坏等。
使用方法•根据实际情况,填写每台电脑对应的责任人、联系方式、归属部门和资产状态。
•这些信息可以通过在表格中直接填写,或通过导入其他数据源来完成。
•管理人员应定期更新表格,确保信息的准确性和及时性。
目标与效益•使用该表格模板的目标是明确电脑的管理责任人,便于日常管理和维护。
•通过指定责任人,可以加强电脑的使用规范,减少滥用和损坏风险。
•同时,标识责任人还有助于快速定位和解决电脑相关问题,提升工作效率。
•该表格模板的使用旨在提高电脑管理的透明度和责任性,有助于整体提升企业的信息化管理水平。
结语•办公电脑管理责任人标签表格模板是一种简单而有效的工具,可以帮助企业有效管理电脑资源。
•使用该模板,管理人员可以清晰地了解每台电脑的责任人和状态,以便及时处理问题。
•我们鼓励企业根据实际需求,对表格模板进行个性化修改和定制,以适应不同的管理要求。
•通过合理的电脑管理,我们可以提高工作效率、保障资产安全、增强信息化管理水平。
表格维护与更新•办公电脑管理责任人标签表格模板需要定期维护和更新,以保持信息的准确性和及时性。
•下面是一些维护和更新建议:定期检查负责人信息•定期检查每台电脑的负责人信息是否有变动。
•如有变动,及时更新负责人的联系方式和归属部门。
•确保负责人信息与实际情况一致,避免因员工变动而导致信息不准确。
及时处理电脑变更与报废•当电脑更换责任人或报废时,需要及时更新表格信息。