参考文献范围
- 格式:doc
- 大小:28.50 KB
- 文档页数:1
参考文献格式国家标准(文后参考文献著录规则(GB/T 7714-2005))l 范围 本标准规定了各个学科、各种类型出版物的文后参考文献的著录项目、著录顺序、著录用的符号、各个著录项目的著录方法以及参考文献在正文中的标注法。
本标准适用于著者和编辑编录的文后参考文献,而不能作为图书馆员、文献目录编制者以及索引编辑者使用的文献著录规则。
2 规范性引用文件 下列文件中的条款通过本标准的引用而成为本标准的条款。
凡是注日期的引用文件,其随后所有的修改单(不包括勘误的内容)或修订版均不适用于本标准,然而,鼓励根据本标准达成协议的各方研究是否可使用这些文件的最新版本。
凡是不注日期的引用文件,其最新版本适用于本标准。
GB/T 3469 文献类型与文献载体代码 GB/T7408 数据元和交换格式信息交换日期和时间表示法(GB/T 7408—1994,eqv ISO 8601:1988) ISO4 信息与文献出版物题名和标题缩写规则3 术语和定义 下列术语和定义适用于本标准。
3.1 文后参考文献 bibliographic references 为撰写或编辑论文和著作而引用的有关文献信息资源。
3.2 主要责任者 primary responsibility 对文献的知识内容或艺术内容负主要责任的个人或团体。
主要责任者包括著者、编者、学位论文撰写者、专利申请者或所有者、报告撰写者、标准提出者、析出文献的作者等。
3.3 专著 monographs 以单行本形式或多卷册形式,在限定的期限内出版的非连续性出版物。
它包括以各种载体形式出版的普通图书、古籍、学位论文、技术报告、会议论文集、汇编、多卷书、丛书等。
3.4 连续出版物 serials 一种载有卷期号或年月顺序号、计划无限地连续出版发行的出版物。
它包括以各种载体形式出版的期刊、报纸等。
3.5 析出文献 contribution 从整本文献中析出的具有独立篇名的文献。
本科毕业论文参考文献格式引言参考文献是论文写作中非常重要的部分,它提供了支持和证明研究成果的来源和依据。
在本科毕业论文中,正确的引用和参考文献格式是十分关键的。
本文将介绍一种常用的本科毕业论文参考文献格式,帮助您规范地引用和列出参考文献。
参考文献格式本文介绍的参考文献格式是基于APA(American Psychological Association)风格的格式。
这是一种应用较广泛的参考文献格式,适用于人文和社会科学领域的论文写作。
文献类型在列出参考文献时,我们需要根据文献的来源和性质进行分类。
根据APA风格的规定,常见的文献类型有以下几种:•书籍•期刊文章•学位论文•网络资源•会议论文•报纸与杂志文章文献示例接下来,我们举例说明一下每种文献类型的引用和列出格式。
书籍书籍是学术研究中常见的信息来源。
引用书籍时,需要提供以下信息:•作者/编者•出版年份•书名•出版地•出版社以下是引用一本书的示例:姓名, & 姓名. (年份). 书名. 出版地: 出版社.例如:Smith, J., & Johnson, A. (2021). Introduction to Psychology. New York, NY: ABC Publishing.期刊文章期刊文章是学术研究的重要成果之一。
引用期刊文章时,需要提供以下信息:•作者•出版年份•文章标题•期刊名•卷号(如果适用)•期号(如果适用)•页码范围以下是引用期刊文章的示例:姓名, & 姓名. (年份). 文章标题. 期刊名, 卷号(期号), 页码范围.例如:Johnson, A., & Smith, J. (2021). The impact of social media on youth. Journal of Communication,15(2), 123-145.学位论文学位论文是研究生毕业论文或本科毕业论文的一种。
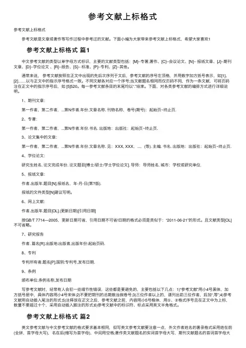
参考⽂献上标格式参考⽂献上标格式 参考⽂献是⽂章或著作等写作过程中参考过的⽂献。
下⾯⼩编为⼤家带来参考⽂献上标格式,希望⼤家喜欢1 参考⽂献上标格式篇1 中⽂参考⽂献的类型以单字母⽅式标识,主要的⽂献类型包括:[M]--专著,著作、[C]--会议论⽂、[N]-- 报纸⽂章、[J]--期刊⽂章、[D]--学位论⽂、[R]--报告、[S]-- 标准、[P]--专利、[Z]--其他。
通常来说,参考⽂献按照在正⽂中出现的先后次序列于⽂后,参考⽂献的序号左顶格,并⽤数字加⽅括号表⽰,如[1]、[2]……以与正⽂中的指⽰序号格式⼀致。
不同⽂献各对应⼀个序号;当⽂献题名相同⽽仅页码不同,作为⼀条⽂献,可将页码注在正⽂中的指⽰序号后,如 [5]520。
每⼀参考⽂献条⽬的末尾均以“.”结束。
下⾯,对各类参考⽂献的编排⽅式进⾏详细说明。
1、期刊⽂章: 第⼀作者,第⼆作者,...第N作者.年份.⽂章名称. 刊物名称,卷号(期号):起始页~终⽌页. 2、专著: 第⼀作者,第⼆作者,...第N作者.年份.书名. 出版地:出版社:起始页~终⽌页. 3、论⽂集中的⽂章: 第⼀作者,第⼆作者,...第N作者.年份.⽂章名称. 见:XXX, XXX,...,(等). 主编. 书名. 出版地:出版社:起始页~终⽌页. 4、学位论⽂: 研究⽣姓名. 论⽂完成年份. 论⽂题⽬[博⼠/硕⼠/学⼠学位论⽂]. 导师:导师姓名. 城市:学校或研究单位. 5、报纸⽂章: 作者.出版年.题⽬[N].报纸名,年-⽉-⽇(第?版). 报纸的⽂件类型[N]建议写明。
6、⽹上⽂献: 作者.出版年.题⽬[OL].(更新⽇期)[引⽤⽇期] 按GB/T 7714—2005,更新⽇期可省,引⽤⽇期不可省!⽇期的格式必须是类似于:“2011-06-21”的形式。
且⽂献类型[OL]不可省略。
7、研究报告 作者. 篇名[R].出版地:出版者,出版年份:起始页码. 8、专利 专利所有者.题名[P].国别:专利号,发布⽇期. 9、条例 颁布单位.条例名称,发布⽇期 写参考⽂献时,经常有⼈会犯⼀些细节性错误,这些都是要避免的,主要包括以下⼏点:1)“参考⽂献”⽤⼩4号⿊体,加⽅括号居中,具体内容⽤⼩4号宋体;2)不要把期刊的总期数当做卷号;3)三位作者以上的,请列出前三位作者,后加“,等”;4)参考⽂献⽤⾃动插⼊尾注的形式;5)注释放在正⽂之后,参考⽂献之前,内容⽤⼩5号楷体,⽤①、②格式序号且在正⽂中为上标,数量不要超过⼗个,采⽤⾃动插⼊脚注的形式;6)参考⽂献中的标识符、标点采⽤英⽂半⾓格式。
gbt77142015参考文献标准一、书写格式1、文后参考文献的着录规则为GB/T7714-2005《文后参考文献着录规则》,适用于“着者和编辑编录的文后参考文献,而不能作为图书馆员、文献目录编制者以及索引编辑者使用的文献着录规则”.2、顺序编码制的具体编排方式。
参考文献按照其在正文中出现的先后以阿拉伯数字连续编码,序号置于方括号内。
一种文献被反复引用者,在正文中用同一序号标示。
一般来说,引用一次的文献的页码(或页码范围)在文后参考文献中列出。
格式为着作的“出版年”或期刊的“年,卷(期)”等+“:页码(或页码范围)”.多次引用的文献,每处的页码或页码范围(有的刊物也将能指示引用文献位置的信息视为页码)分别列于每处参考文献的序号标注处,置于方括号后(仅列数字,不加“p”或“页”等前后文字、字符;页码范围中间的连线为半字线)并作上标。
作为正文出现的参考文献序号后需加页码或页码范围的,该页码或页码范围也要作上标。
作者和编辑需要仔细核对顺序编码制下的参考文献序号,做到序号与其所指示的文献同文后参考文献列表一致。
另外,参考文献页码或页码范围也要准确无误。
3、参考文献类型及文献类型,根据GB3469-83《文献类型与文献载体代码》规定,以单字母方式标识。
二、word书写技巧把光标放在引用参考文献的地方,在菜单栏上选“插入|脚注和尾注”,弹出的对话框中选择“尾注”,点击“选项”按钮修改编号格式为阿拉伯数字,位置为“文档结尾”,确定后Word就在光标的地方插入了参考文献的编号,并自动跳到文档尾部相应编号处请你键入参考文献的说明,在这里按参考文献着录表的格式添加相应文献。
参考文献标注要求用中括号把编号括起来,以word2007为例,可以在插入尾注时先把光标移至需要插入尾注的地方,然后点击引用-脚注下面的一个小箭头,在出现的对话框中有个自定义,然后输入中括号及数字,然后点插入,然后自动跳转到本节/本文档末端,此时再输入参考文献内容即可。
⽂献综述和参考⽂献⽂献综述和参考⽂献 导语:⽂献综述是科学⽂献的⼀种,⽽参考⽂献是⽂献综述的重要组成部分。
下⾯是⼩编分享的⽂献综述和参考⽂献,欢迎阅读! ⽂献综述 ⼀、⽂献综述是什么? ⽂献综述是在确定了选题后,在对选题所涉及的研究领域的⽂献进⾏⼴泛阅读和理解的基础上,对该研究领域的研究现状和发展前景等内容进⾏综合分析、归纳整理和评论,并提出⾃⼰的见解和研究思路⽽写成的⼀种不同于毕业论⽂的⽂体。
⼆、⽂献综述的主体结构 ⽂献综述的⼤体结构⼤致可以分为四个部分:引⾔、正⽂、总结和参考⽂献。
撰写⽂献综述时可按这四部分拟写提纲,再根据提纲进⾏撰写⼯作。
引⾔: 引⾔部分,主要是要交代清楚以下四个问题: (1)⾸先要说明写作的⽬的,定义综述主题、问题和研究领域。
(2)指出有关综述主题已发表⽂献的总体趋势,阐述有关概念的定义。
(3)规定综述的范围、包括专题涉及的学科范围和时间范围,必须声明引⽤⽂献起⽌的年份,解释、分析和⽐较⽂献以及组织综述次序的准则。
(4)说明有关问题的现况或争论焦点,引出所写综述的核⼼主题,这是⼴⼤读者最关⼼⽽⼜感兴趣的,也是写作综述的主线。
该部分要⽤简明扼要的⽂字说明写作的⽬的、必要性、有关概念的定义,综述的范围,阐述有关问题的现状和动态,以及对主要问题争论的焦点等。
⼀般200-300字为宜,不宜超过500字。
正⽂: 该部分是⽂献综述最重要的部分,但是没有固定的格式,不管⽤哪⼀种格式综述,都要将所搜集到的⽂献资料归纳、整理及分析⽐较,阐明引⾔部分所确⽴综述主题的历史背景、现状和发展⽅向,以及对这些问题的评述,主体部分应特别注意代表性强、具有科学性和创造性的⽂献引⽤和评述。
主题的层次标题应简短明了,以15字为限,不⽤标点符号,其层次的划分及编号⼀律使⽤阿拉伯数字分级编号法(不含引⾔部分),⼀般⽤两级,第三级上⽤圆括号()中间加数字的形式标识。
插图应具有⾃明性,尽量不要与⽂中的⽂字重复,插图下⽅应注明图序和图名。
参考文献应该包括哪些信息?参考文献是论文、研究报告、学术论文、期刊文章等文献所参考的其他文献的集合。
在进行学术性写作的时候,我们在文章末尾需要列出参考文献。
参考文献用于证实你的工作是建立在已有理论或实践基础上的,同时也可以为读者提供参考依据。
在本文中,我们将探讨参考文献应该包括哪些信息。
一、书籍在引用书籍时,我们需要记住以下几个信息:1.作者的姓名:尽可能多地列举作者的姓名,尤其是在合作写作的时候,列举作者姓名是非常重要的。
在这方面,我们需要注意作者的顺序和次序是什么,因为这影响着文章的引用方式。
2.标题:书籍的标题是非常重要的,因为这是引用书籍时最主要的信息。
3.发行版号:在书籍的中文版和英文版中,发行版号的格式可能会略有不同。
因此,我们需要注意区分中文版和英文版。
4.出版商的名称和地址:许多书籍的出版商名称以及地址都能够在书籍的封面上找到。
5.出版年份:这是最关键的信息之一,因为它是确定书籍版本的一种方式。
6.页码:在书籍中,我们需要标示引用的页码范围。
二、学术期刊在引用学术期刊文章时,我们需要记录以下信息:1.作者的姓名:记住作者的姓名对于学术论文非常重要。
2.文章的题目:文章的题目应当匹配正式的文章标题。
3.期刊名称和题目:学术期刊名称是需要注意的一个细节,所以需要大写,同时必须包括期刊的主题。
4.期刊的卷和号:卷可以表示期刊年度的数量,而号可以表示期刊一年内的出版物数量。
5.出版年份和月份:在引用学术论文时,是非常重要的一点。
6.页码范围:引用文章中需要说明所引用文章的页码范围。
三、万维网文献在对于万维网文献的引用中,我们需要注意以下几个点:1.作者的姓名:网页文章的作者需要不断监测,以保持最新,所以需要注意作者的姓名。
2.网页文章的题目:网页文章的题目需要和正式的文章标题匹配。
3.文章作者的名称:如果作者的名称是不确定的,那么文章主页中的作者名称也需要标识出来,并且要加以审查。
4.网页文章的名称和网址:文献的名称和网址也需要注意。
参考文献B为本词条添加义项名?参考文献是在学术研究过程中,对某一著作或论文的整体的参考或借鉴。
征引过的文献在注释中已注明,不再出现于文后参考文献中。
按照字面的意思,参考文献是文章或著作等写作过程中参考过的文献。
目录基本介绍编辑本段参考文献是在学术研究过程中,对某一著作或论文的整体的参考或借鉴。
征引过的文献在注释中已注明,不再出现于文后参考文献中。
参考文献按照字面的意思,参考文献是文章或著作等写作过程中参考过的文献。
然而,按照GB/T 7714—2005《文后参考文献著录规则》的定义,文后参考文献是指:“为撰写或编辑论文和著作而引用的有关文献信息资源。
”根据《中国学术期刊(光盘版)检索与评价数据规范(试行)》和《中国高等学校社会科学学报编排规范(修订版)》的要求。
很多刊物将对参考文献和注释作出区分,将注释规定为“对正文中某一内容作进一步解释或补充说明的文字”,列于文末并与参考文献分列或置于当页脚地。
2007年8月20日在清华大学召开的“综合性人文社会科学学术期刊编排规范研讨会”决定,2008年起开始部分刊物开始执行新的规范“综合性期刊文献引证技术规范”。
该技术规范概括了文献引证的“注释”体例和“著者—出版年”体例。
不再使用“参考文献”的说法。
目前这两类文献著录或引证规范在我国影响较大,后者主要在层次较高的人文社会科学学术期刊中得到了应用。
2文献格式编辑本段(1)文后参考文献的著录规则为GB/T 7714—2005《文后参考文献著录规则》,适用于“著者和编辑编录的文后参考文献,而不能作为图书馆员、文献目录编制者以及索引编辑者使用的文献著录规则”。
(2)顺序编码制的具体编排方式。
参考文献按照其在正文中出现的先后以阿拉伯数字连续编码,序号置于方括号内。
一种文献被反复引用者,在正文中用同一序号标示。
一般来说,引用一次的文献的页码(或页码范围)在文后参考文献中列出。
格式为著作的“出版年”或期刊的“年,卷(期)”等+“:页码(或页码范围).”。
课程论文的参考文献
(指定范围)
几点说明:
1.课程成绩的成绩考核指标(百分制):
题目选题:20%(是否前沿创新、题目切忌陈旧空洞)
正文论证:50%(是否科学严谨、结构是否完整合理通顺)
参考文献:20%(是否权威期刊、权威观点、材料新、近或近2-3年内文献)论文格式(含参考文献):10%(是否符合基本著录规范)
2.参考文献:通常研究生的课程论文的参考文献在5-8篇之间,没有上限。
权威刊物的参考文献3篇及以上,包括附录的《华侨大学学术期刊分类目录(人文社会科学)》二类以上(A档199种、B档240种)。
3. 参考文献的基本格式(上传到群文件)
4、课程论文的写作格式(按照研究生院网上的统一格式要求)
5. 课程论文的提交时间第11-12周周五(逾期不候)。
文本和电子版须同时提交以便学校存档(请按学号排序。
文件名格式如:机电2014级15号张山)。
4、参考文献范围:课程论文尽量参考以下指定来自以下权威刊物里的文献,确保文献的层次与质量对课程论文的水平。
(权威期刊)中国社会科学、求是、新华文摘、马克思主义研究、哲学研究、政治学研究、经济学研究、法学研究、社会性研究、新闻与传播研究、教育研究、SSCI和A&HCI期刊、南开管理评论、科学研究、科学学研究、管理科学学报、中国软科学、马克思主义与现实、自然辩证法研究、金融研究、经济科学、中国农村经济、经济科学、财经研究、国际金融研究、国际贸易问题、世界经济与政治、国际政治研究、美国研究、现代国际关系、国际问题研究、中共党史研究、中国法学、法律科学、现代传播、情报学报等。
《心理科学》参考文献(作者-出版年制)详细要求本刊来稿自2010年4月1日起废止参考文献著录“顺序编码制”,采用APA“作者-出版年制”。
详细规定请查阅美国心理协会写作手册(2003)。
总体要求1 正文中引用的文献与文后的文献列表必须完全一致。
正文中所引用的文献可以在正文后的文献列表中找到;文献列表中所列文献只能包括正文中所引用的文献。
2 文献列表中的文献著录必须正确而完整。
因为列出著录参考文献的目的之一就是使读者能够检索并查找有关的资料来源,因此参考文献著录必须正确且完整。
3 文献列表的顺序先列中文文献,后列英文文献。
文献按作者姓氏字母顺序排列。
请记住,后面没有附随的名字排在有附随的名字之前。
例如,“Brown,J. R.”排在“Browning,A. R.”之前。
当作者相同,且只有一位作者时,按出版年排列,先出版的排在前面,例如:Hewlett, L. S. (2008).Hewlett, L. S. (2009).如果作者和出版年都相同,则按文题的首字母顺序排列,并出版年后加a、b、c…Hewlett, L. S. (2009a). Emotional Self-regulation……Hewlett, L. S. (2009b). Developmental……Hewlett, L. S. (2009c). Implicit Attitude Towards……如果只有第一位作者相同,则只有一位作者的排在有多位作者的条目前面。
例如:Alleyne, R. L.(2001).Alleyne, R. L., & Evans, A. J. (1999).如果第一位作者相同,第二位或第三位作者不同,则依第二位作者姓氏字母顺序排列。
假如第一位、第二位作者都相同,则依第三位作者姓氏字母顺序排列,依次类推。
4 缩写在参考文献中可以接受的缩写详情:书籍和期刊的卷数(volume numbers)使用阿拉伯数字来书写。
参考的重要性及适用范围参考是指通过查阅相关信息、资料来获取知识、了解事物、进行学习的过程。
在我们的学习、工作以及日常生活中,参考的重要性不言而喻。
本文将探讨参考的重要性,并讨论其适用范围。
一、参考的重要性1. 扩展知识面:参考可以帮助我们了解更多关于某个话题、领域的知识。
通过参考,我们可以接触到各种不同的观点、理论和实践经验,从而拓宽自己的知识面,增强自己的学识。
2. 提高学习效率:参考能够提高我们的学习效率。
通过参考他人的研究成果、学习方法和技巧,我们可以借鉴他们的经验,避免重复劳动,从而更高效地学习和掌握知识。
3. 提供灵感和创造力:参考可以激发我们的灵感和创造力。
在学术研究、艺术创作、写作等领域,参考他人的作品和思想可以帮助我们开拓思维,激发自己的创造力,从而产生更有独创性的成果。
4. 减少错误和风险:参考可以帮助我们减少错误和风险。
在决策和问题解决过程中,参考他人的经验和教训可以帮助我们避免犯错,减少风险,提高决策的准确性和效果。
5. 培养批判思维:参考可以培养我们的批判思维。
通过参考不同的观点和意见,我们可以学会客观分析、比较、评价和选择,培养自己的批判思维能力,增强逻辑思维和判断能力。
二、参考的适用范围1. 学术研究:在学术研究中,参考文献是必不可少的。
研究者需要参考前人的理论、实验方法、数据和结论,以便更好地开展自己的研究工作,并为学术界的进步贡献自己的力量。
2. 工作职场:在工作中,参考可以帮助我们解决问题、提高效率和创新能力。
通过参考别人的工作经验和专业知识,我们可以更好地完成工作任务,提高工作质量和表现。
3. 日常生活:参考在日常生活中同样非常重要。
我们可以通过参考菜谱来学习烹饪技巧,通过参考交通规则来规范自己的驾驶行为,通过参考健康资讯来保养身体等等。
参考可以帮助我们更好地生活和成长。
4. 个人发展:参考在个人发展中起到至关重要的作用。
无论是职业发展还是个人成长,我们都可以通过参考行业前辈、成功人士的经验和教训,借鉴他们的方法和策略,从而更好地规划和实现自己的发展目标。
参考文献写法及标识说明一、参考文献是对期刊论文引文进行统计和分析的重要信息源之一。
参考文献按照其在正文中出现的先后以阿拉伯数字连续编码,序号置于方括号内。
一种文献被反复引用者,在正文中用同一序号标示。
一般来说,引用一次的文献的页码(或页码范围)在文后参考文献中列出。
格式为著作的“出版年”或期刊的“年,卷(期)”等+“:页码(或页码范围).”。
多次引用的文献,每处的页码或页码范围(有的刊物也将能指示引用文献位置的信息视为页码)分别列于每处参考文献的序号标注处,置于方括号后(仅列数字,不加“p”或“页”等前后文字、字符;页码范围中间的连线为半字线)并作上标。
作为正文出现的参考文献序号后需加页码或页码范围的,该页码或页码范围也要作上标。
我和编辑需要仔细核对顺序编码制下的参考文献序号,做到序号与其所指示的文献同文后参考文献列表一致。
另外,参考文献页码或页码范围也要准确无误。
二、参考文献类型及文献类型,根据GB3469-83《文献类型与文献载体代码》规定,以单字母方式标识:专著M;报纸N;期刊J;专利文献P;汇编G;古籍O;技术标准S;学位论文D;科技报告R;参考工具K;检索工具W;档案B;录音带A;图表Q;唱片L;产品样本X;录相带V;会议录C;中译文T;乐谱I;电影片Y;手稿H;微缩胶卷U;幻灯片Z;微缩平片F;其他E。
三、示例:a.专著、论文集、学位论文、报告[序号]主要责任者.文献题名[文献类型标识].出版地:出版者,出版年.起止页码(任选).[1]刘国钧,陈绍业,王凤翥.图书馆目录[M].北京:高等教育出版社,1957.15-18.[2]辛希孟.信息技术和信息服务国际研讨会论文集:A集[C].北京:中国社会科学出版社,1994.[3]张筑生.微分半动力系统的不变集[D].北京:北京大学数学系数学研究所,1983.[4]冯西桥.核反应堆压力管道和压力容器的LBB分析[R].北京:清华大学核能技术设计研究院,1997.[5]Gill,R.MasteringEnglishLiterature[M].London:Macmillan, 1985.b.期刊文章[序号]主要责任者.文献题名[J].刊名,年,卷(期):起止页码.[6]何龄修.读顾城《南明史》[J].中国史研究,1998,⑶:167-173.[7]金显贺,王昌长,王忠东,等.一种用于在线检测局部放电的数字滤波技术[J].清华大学学报(自然科学版),1993,33⑷:62-67.[8]Heider,E.R.Thestructureofcolorspaceinnamingandmemoryof twolanguages[J].ForeignLanguageTeachingandResearch,1999,⑶:62-67.c.论文集中的析出文献[序号]析出文献主要责任者.析出文献题名[A].原文献主要责任者(任选).原文献题名[C].出版地:出版者,出版年.析出文献起止页码.重点句子1:多次引用的文献,每处的页码或页码范围(有的刊物也将能指示引用文献位置的信息视为页码)分别列于每处参考文献的序号标注处,置于方括号后(仅列数字,不加“p”或“页”等前后文字、字符。
参考文献在文中引用格式
在学术论文中,参考文献的引用格式是至关重要的。
正确的引用格式可以增加论文的可信度,避免误解和争议。
以下是参考文献在文中引用的基本格式,包括作者姓名、文献名称及出版年份、出版社名称、出版地和出版时间以及具体页码等方面。
一、引用文献的作者姓名
在正文中引用文献时,需要注明文献的作者姓名。
引用多个作者时,可以使用“等”字省略其他作者姓名,但需要确保省略后的作者姓名仍能明确该文献的作者。
如果只引用一位作者,则可以在作者姓名的后面添加“著”字。
二、文献名称及出版年份
在引用文献时,需要注明文献的名称和出版年份。
对于期刊论文,需要注明期刊名称、卷号、期号和页码范围。
对于书籍,需要注明书名、版次和页码范围。
对于报纸文章,需要注明文章名称和发表日期。
三、文献的出版社名称、出版地和出版时间
如果引用的文献是由出版社出版,需要注明出版社名称、出版地和出版时间。
这些信息通常可以在文献的页眉或页脚中找到。
四、引用的具体页码
在正文中引用文献时,需要注明引用的具体页码。
如果文献中的内容跨越了多个页码,可以将起始页码和结束页码都列出。
如果无法找到具体页码,可以省略此项。
以下是一个示例,展示了如何在正文中引用参考文献:
[1] 张三, 李四. 2020. 中国科技论文在线优秀论文奖获奖论文. 北京: 科学出版社, 100-120.
以上是参考文献在文中引用的基本格式,但具体的引用格式可能因学科、期刊或出版社的要求而有所不同。
因此,在撰写论文时,应该仔细阅读相关要求,确保参考文献的引用格式符合规范。
论文中的文献引用和参考文献的引用格式要求引言:在学术写作中,文献引用和参考文献的引用是不可或缺的一部分。
正确地引用文献可以增加论文的可信度和学术价值,同时也符合学术诚信的要求。
本文将介绍论文中的文献引用和参考文献的引用格式要求,帮助读者正确进行学术写作。
一、文献引用格式要求文献引用是指在论文中引用其他学者已经发表的研究成果或观点。
在引用文献时,需要注明引用的具体部分和出处,以下是常见的文献引用格式要求:1. 直接引用直接引用是指直接提取他人的原话、观点或数据。
在引用部分的前后分别用双引号包围,同时在文中标注引用的作者、出版年份和具体页码。
例如:"引用内容" (作者, 年份: 页码)。
2. 间接引用间接引用是指根据他人的观点或研究成果进行的简要概括。
在引用部分的前后不需要使用引号,同样需要在文中标注引用的作者和出版年份。
例如:作者(年份) 提出了...3. 多作者引用当引用具有多个作者的文献时,可以根据具体情况选择在文中标注全部作者姓名或者只标注第一作者姓名加"等"字。
例如:全部作者姓名(年份) 或第一作者姓名等(年份)。
二、参考文献引用格式要求参考文献是指在论文末尾列出的以文献引用格式书写的相关研究文献列表。
以下是常见的参考文献引用格式要求:1. 期刊文章作者. (出版年份). 文章标题. 期刊名称, 卷(期), 页码范围。
2. 学术会议文章作者. (出版年份). 文章标题. 会议名称, 页码范围。
3. 专著作者. (出版年份). 书名. 出版地: 出版社。
4. 专利专利申请人. (申请年份). 专利名称. 国家专利号。
5. 学位论文作者. (完成年份). 论文标题. 授予单位。
6. 网络资源作者. (发布或更新日期). 资源标题. 资源所在网站。
网址或DOI。
在参考文献引用中,需要注意每个字段之间的分隔符,例如"."和","的使用,以及使用斜体、加粗等格式化要求。
参考文献及其著录标准、范围及示例1.著录标准(1)排列次序:依在正文中被首次引用的先后次序列出各条参考文献。
(2)具体要求:项目齐全,内容完整,顺序正确,标点无误。
(3)注意事项:①只有3位及3位以内作者的,其姓名全部列上,中外作者一律姓前名后;②共有3位以上作者的,只列前3位,其后加“,等”或“,et al”;③外文文献中表示缩写的实心句点“.”一律略去;④原本就缺少某一项目时,可将该项连同与其对应的标点符号一起略去;⑤页码不可省略,起止页码间用“-”相隔,不同的页码引用范围之间用“,”相隔。
⑥正文中参考文献标引一律用上标形式的方括号内数字表示,例如[3],方括号和数字不必用粗体。
2.著录范围(共8类,示例见表1)(1)已在国内外公开出版的学术期刊上发表的论文;(2)由国内外出版公司或出版社正式出版的学术著作(有ISBN号);(3)有ISBN号的会议论文集及论文集中的析出论文;(4)博士和硕士学位论文;(5)专利文献;(6)国际标准、国家标准和部颁标准;(7)报纸文章;(8)电子文献。
其他性质的资料可以作为正文的随文脚注。
非纸张型电子文献应注明载体类型,见后述。
3.参考文献类型及其标志:根据GB3469 规定,对参考文献类型在文献题名后应该用方括号加以标引,以单字母方式标志以下各种参考文献类型:4.电子文献类型标志对于数据库(database)、计算机程序(computer program)及电子公告(electronic bulletin board)等电子文献类型的参考文献,以下列字母作为标志:对于非纸张型载体的电子文献,当被引用为参考文献时需在参考文献类型标志中同时标明其载体类型,采用双字母表示电子文献载体类型:磁带(magnetic tape)——MT;磁盘(disk)——DK;光盘(CD-ROM)——CD;联机网络(online)——OL。
以下列格式表示包括了文献载体类型的参考文献类型标示:[电子文献类型标示/载体类型标示],如:[DB/OL]——联机网上数据库(database online);[DB/MT]——磁带数据库(database on magnetic tape)[M/CD]——光盘图书(monograph on CD-ROM)[CP/DK]——磁盘软件(computer program on disk)[J/OL]——网上期刊(journal serial online)[EB/OL]——网上电子公告(electronic bulletin board online)。
报告参考文献和引用格式的规范要求引言在撰写报告或学术论文时,参考文献和引用是非常重要的部分。
遵循规范的参考文献和引用格式可以提高文献检索的有效性,确保文中引用信息的准确性和可信度。
本文将详细探讨参考文献和引用的规范要求,并提供一些实际例子。
一、参考文献的选择和收集正确选择和收集参考文献对于一篇报告或论文的深度和广度非常关键。
以下是一些选择和收集参考文献的建议:1.主要参考来源:在撰写学术报告时,应尽量选择来自学术期刊、会议论文集、学位论文、书籍等权威出版物的文献作为参考。
这些来源通常具有较高的专业性和可信度,能够为研究提供有力的支持。
2.多样化参考来源:尽量从不同的学术领域和研究方向收集参考文献,以确保研究的全面性和多样性。
不仅可以参考同一领域内的研究成果,还可以扩展到相关领域,从而获得更加全面的信息。
3.近期文献:选择近5-10年内的研究成果作为参考文献,以确保研究结果的时效性和先进性。
过时的参考文献可能已经被新的研究成果所取代。
二、参考文献的书写规范正确书写参考文献对于引用的准确性和完整性至关重要。
以下是一些参考文献的书写规范要求:1.作者姓名:按照“姓,名”的顺序书写作者姓名。
如有多个作者,使用逗号分隔。
若没有作者姓名,可用组织名称代替。
例:Smith, J. R., Johnson, A. B, & Lee, C. D.2.文献题目:使用斜体或引用号标示文献题目。
对于期刊论文、学位论文和会议论文,题目应写在引号内,并使用大写字母缩写。
例:"The impact of climate change on biodiversity" 或 [J]. "The impact of climate change on biodiversity".3.出版物名称:期刊论文和会议论文应写上出版物名称,在书籍或学位论文中则写上出版城市和出版机构的名称。
例:Journal of Environmental Science 或 Proceedings of the International Conference on Climate Change.4.年份和卷/期号:写上参考文献出版的年份以及期刊或会议论文的卷号和期号。
参考文献带页数在学术写作中,引用参考文献时通常需要提供具体的页数,特别是当引用书籍、期刊或其他印刷媒体时。
以下是一些不同类型的参考文献的引用格式示例:1.书籍:•姓氏,名字。
《书名》。
出版地:出版社,出版年份,页数。
•例如:Smith, John. Introduction to Biology. New York: Academic Press,2010, p. 45.2.期刊文章:•姓氏,名字。
"文章标题." 期刊名,卷号(期号),出版年份,页码范围。
•例如:Brown, A. "The Impact of Climate Change." EnvironmentalScience, 25(3), 2018, pp. 123-135.3.会议论文:•姓氏,名字。
"论文标题." 会议名,出版地:出版社,出版年份,页码范围。
•例如:Johnson, M. "Advancements in Robotics." Proceedings of theInternational Conference on Robotics, New York: IEEE, 2015, pp. 56-68.4.报纸文章:•姓氏,名字。
"文章标题." 报纸名,出版日期,版次,页码范围。
•例如:Anderson, C. "Breaking News in Technology." Tech Times, May15, 2022, Section B, pp. 1-2.5.网页文章(如果有页数):•姓氏,名字。
"文章标题." 网站名,URL,访问日期。
•例如:Miller, S. "The Impact of Social Media on Society." Tech Insights,[URL], Accessed on June 1, 2023, p. 3.请注意,有些在线资源可能没有明确的页码。
关于区域活动的参考文献引言:区域活动是指在特定地域范围内进行的各种活动,包括社区活动、地方文化节庆、区域性体育比赛等。
这些活动不仅能够促进社区居民之间的交流与互动,还能够展示地方文化特色,提升地域形象。
本文将介绍一些关于区域活动的参考文献,以供读者参考。
一、社区活动1. 张晓明. (2019). 社区活动对社区居民生活质量的影响研究[J]. 社区发展研究, 5, 45-52.该文研究了社区活动对社区居民生活质量的影响,并通过问卷调查和统计分析得出了相关结论。
研究结果表明,社区活动能够提高社区居民的社交支持、生活满意度和幸福感。
2. 李红梅. (2020). 社区活动对社区居民参与意愿的影响研究[J]. 社区建设, 3, 78-85.该研究探讨了社区活动对社区居民参与意愿的影响,并通过实地观察和深度访谈的方法进行了调查研究。
研究结果显示,社区活动能够增强社区居民的参与意愿,提高社区的凝聚力和活力。
二、地方文化节庆1. 王丽华. (2018). 地方文化节庆对地方经济发展的影响研究[J]. 经济与管理研究, 2, 56-63.该文研究了地方文化节庆对地方经济发展的影响,并通过案例分析和统计数据分析得出了相关结论。
研究结果表明,地方文化节庆能够促进地方旅游业的发展,提升地方经济的增长率和就业率。
2. 张宇. (2019). 地方文化节庆对地方形象塑造的影响研究[J]. 文化研究, 4, 89-96.该研究探讨了地方文化节庆对地方形象塑造的影响,并通过问卷调查和专家访谈的方法进行了调查研究。
研究结果显示,地方文化节庆能够提升地方形象的知名度和美誉度,增强地方的文化自信心。
三、区域性体育比赛1. 李明阳. (2021). 区域性体育比赛对地方经济影响的实证研究[J]. 体育科学研究, 6, 34-41.该文通过实证研究分析了区域性体育比赛对地方经济的影响,并利用统计数据进行了相关性分析。
研究结果表明,区域性体育比赛能够带动地方旅游业的发展,促进地方经济的增长和升级。
课程论文的参考文献
(指定范围)
几点说明:
1.课程成绩的成绩考核指标(百分制):
题目选题:20%(是否前沿创新、题目切忌陈旧空洞)
正文论证:50%(是否科学严谨、结构是否完整合理通顺)
参考文献:20%(是否权威期刊、权威观点、材料新、近或近2-3年内文献)论文格式(含参考文献):10%(是否符合基本著录规范)
2.参考文献:通常研究生的课程论文的参考文献在5-8篇之间,没有上限。
权威刊物的参考文献3篇及以上,包括附录的《华侨大学学术期刊分类目录(人文社会科学)》二类以上(A档199种、B档240种)。
3. 参考文献的基本格式(上传到群文件)
4、课程论文的写作格式(按照研究生院网上的统一格式要求)
5. 课程论文的提交时间第11-12周周五(逾期不候)。
文本和电子版须同时提交以便学校存档(请按学号排序。
文件名格式如:机电2014级15号张山)。
4、参考文献范围:课程论文尽量参考以下指定来自以下权威刊物里的文献,确保文献的层次与质量对课程论文的水平。
(权威期刊)中国社会科学、求是、新华文摘、马克思主义研究、哲学研究、政治学研究、经济学研究、法学研究、社会性研究、新闻与传播研究、教育研究、SSCI和A&HCI期刊、南开管理评论、科学研究、科学学研究、管理科学学报、中国软科学、马克思主义与现实、自然辩证法研究、金融研究、经济科学、中国农村经济、经济科学、财经研究、国际金融研究、国际贸易问题、世界经济与政治、国际政治研究、美国研究、现代国际关系、国际问题研究、中共党史研究、中国法学、法律科学、现代传播、情报学报等。