计算机操作系统习题及答案(2)
- 格式:doc
- 大小:92.50 KB
- 文档页数:5
计算机操作系统(习题集)第二章答案计算机操作系统(习题集)第二章答案第二章进程管理一、单项选择题1、在单一处理机上执行程序,多道程序的执行是在(b)进行的。
a.同一时刻b.同一时间间隔内c.某一紧固时刻d.某一紧固时间间隔内2、引入多道程序技术后,处理机的利用率(c)。
a.减少了b.有所改善c.大大提高d.没变化,只是程序的继续执行便利了3、顺序程序和并发程序的执行相比,(c)。
a.基本相同c.并发程序继续执行总体上继续执行时间慢b.有点不同d.顺序程序执行总体上执行时间快4、单一处理机上,将继续执行时间存有重合的几个程序称作(c)。
a.顺序程序b.多道程序c.并发程序d.并行程序5、进程和程序的本质区别就是(d)。
a.存储在内存和外存b.顺序和非顺序继续执行机器指令c.分时使用和独占使用计算机资源d.动态和静态特征6、进程就是程序在mammalian环境中的继续执行过程,它就是系统展开资源分配和调度的一个基本单位。
进程具备[1a]、[2d]、调度性、异步性和结构性等基本特征。
进程就是一次继续执行过程,具备生命期彰显了进程的[1]特征。
进程由程序段、[3b]、[4c]共同组成,其中[4]就是进程在系统中存有的唯一标识。
供选择的答案:[1][2]:a、动态性b、静态性c、共行性d、并发性e、可执行性f、易用性[3]:a、过程b、数据c、进程标识符d、函数[4]:a、fcbb、fifoc、pcbd、jcb7、进程执行时的间断性,决定了进程可能具有多种状态。
进程的基本状态有三种,在分时系统中,当一个进程拥有的时间片到时,则该进程即由[1d]进入[2a]。
如果出现因某种原因使得处理机空闲时,则需要从就绪队列中选择一进程,并将处理机分配给它,此时该进程进入[3d],这个过程是由[4c]来完成。
供选择的答案:[1][2][3]:a、准备就绪状态b、静止状态c、阻塞状态d、运转状态[4]:a、进程控制程序b、资源分配程序c、进程调度程序d、处理机分配程序8、为了叙述进程的动态变化过程,使用了一个与进程二者联系的(c),根据它而认知进程的存有。
一、单项选择题(本大题共20小题,每小题1分,共20分)在每小题列出的四个备选项中只有一个是符合题目要求的,请将其代码填写在题后的括号内。
错选、多选或未选均无分。
1.在配置多道批处理操作系统的计算机系统中()A.用户可联机、调试自己的程序B.允许用户直接干预作业的执行C.能对外部事件实时响应D.允许多个作业同时使用不同的外围设备2.UNIX操作系统是一个()A.交互式分时操作系统B.多道批处理操作系统C.实时操作系统D.分布式操作系统3.若操作系统管理的某用户程序当前正占有中央处理器,该用户程序欲读磁盘上的文件信息,那么用户程序中相应的指令应该是()A.启动I/O指令B.等待I/O指令C.转移指令D.访管指令4.当一次系统调用功能完成后,中央处理器的工作状态应()A.保持管态B.保持目态C.从管态转换成目态D.从目态转换成管态5.分布式操作系统的特点是()A.资源共享B.资源地理位置分散C.资源位置透明D.多个用户的程序并行运行6.引入进程的原因是()A.提高资源的利用率和控制程序的执行B.提高资源的利用率和正确描述程序的执行情况C.提高程序的执行速度和控制程序的执行D.提高程序的执行速度和正确描述程序的执行情况7.进程有三种基本状态,可能的状态转换是()A.就绪态到运行态、等待态到就绪态、运行态到等待态B.就绪态到运行态、就绪态到等待态、等待态到运行态C.就绪态到运行态、等待态到就绪态、等待态到运行态D.运行态到就绪态、就绪态到等待态、等待态到运行态8.处理器不能..直接访问的存储器是()1A.寄存器B.高速缓冲存储器C.主存储器D.辅助存储器9.断电停机后,存储信息随之消失的存储器是()A.磁盘B.磁带C.主存储器D.U盘10.处于运行状态的操作系统程序应放在()A.寄存器中B.高速缓冲存储器中C.主存储器中D.辅助存储器中11.对操作系统的文件系统而言,一个源程序、一批数据、一篇文章或一张图片等都可以被称为文件,只要它是()A.连续分布在一片磁盘区域中的信息集合B.采用链接方式连接起来的多个磁盘块组成的信息集合C.逻辑上具有完整意义的信息集合D.属于同一个用户的一个信息集合12.一级目录结构的文件系统的主要特点是()A.适用于多道程序设计B.适用于单用户系统C.无需把索引表放到磁盘上D.存取所有文件都无需用到索引表13.在文件目录的目录项中主要存放的是()A.文件的名字、文件的类型和文件的物理地址等B.文件的名字、文件的类型和文件的摘要等C.文件的名字、文件记录的长度和文件的结构等D.文件的名字、文件的存取方式和文件在主存中的地址等14.并非..在“打开”文件时进行的操作是()A.把存储介质上的文件目录读入主存储器B.核对存取方式C.找出文件在存储介质上的起始位置D.决定文件在主存储器中的起始位置15.在计算机系统中引入通道结构后仍然无法..做到的是()A.主存储器和外围设备之间传送信息的操作直接通过通道进行B.通道完全独立运行,无需由CPU启动2C.外围设备可以和CPU并行工作D.各通道上的外围设备可以并行工作16.通过操作系统对外围设备的管理实现了“设备处理的一致性”。
第二章1.什么是前趋图?为什么要引入前趋图?答:前趋图(PrecedenceGraph)是一个有向无循环图,记为DAG(DirectedAcyclicGraph),用于描述进程之间执行的前后关系。
2.画出下面四条诧句的前趋图:S1=a:=x+y;S2=b:=z+1;S3=c:=a-b;S4=w:=c+1;答:其前趋图为:3.4.5.6.a.未建立任何进程的程序,都不能作为一个独立的单位来运行。
7.试说明PCB的作用?为什么说PCB是进程存在的唯一标志?a.PCB是进程实体的一部分,是操作系统中最重要的记录型数据结构。
PCB中记录了操作系统所需的用于描述进程情况及控制进程运行所需的全部信息。
因而它的作用是使一个在多道程序环境下不能独立运行的程序(含数据),成为一个能独立运行的基本单位,一个能和其它进程并发执行的进程。
b.在进程的整个生命周期中,系统总是通过其PCB对进程进行控制,系统是根据进程的PCB而不是任何别的什么而感知到该进程的存在的,所以说,PCB是进程存在的唯一标志。
11.试说明进程在三个基本状态之间转换的典型原因。
答:(1)就绪状态→执行状态:进程分配到CPU资源(2)执行状态→就绪状态:时间片用完(3)执行状态→阻塞状态:I/O请求(4)阻塞状态→就绪状态:I/O完成12.为什么要引入挂起状态?该状态有哪些性质?答:引入挂起状态处于五种不同的需要:终端用户需要,父进程需要,操作系统需要,对换需要和负荷调节需要。
处于挂起状态的进程不能接收处理机调度。
10.在3)。
17.在撤销一个进程时所要完成的主要工作是什么?答:(1)根据被终止进程标识符,从PCB集中检索出进程PCB,读出该进程状态。
(2)若被终止进程处于执行状态,立即终止该进程的执行,臵调度标志真,指示该进程被终止后重新调度。
(3)若该进程还有子进程,应将所有子孙进程终止,以防它们成为不可控进程。
(4)将被终止进程拥有的全部资源,归还给父进程,或归还给系统。
计算机操作系统(第四版)课后习题答案第二章第二章1. 什么是前趨圖?為什么要引入前趨圖?答:前趨圖(Precedence Graph)是一個有向無循環圖,記為DAG(Directed Acyclic Graph),用于描述進程之間執行的前后關系。
2. 畫出下面四條詫句的前趨圖:S1=a:=x+y;S2=b:=z+1;S3=c:=a-b;S4=w:=c+1;答:其前趨圖為:3. 為什么程序并發執行會產生間斷性特征?程序在并發執行時,由于它們共享系統資源,以及為完成同一項任務而相互合作,致使在這些并發執行的進程之間,形成了相互制約的關系,從而也就使得進程在執行期間出現間斷性。
4. 程序并發執行時為什么會失去封閉性和可再現性?因為程序并發執行時,是多個程序共享系統中的各種資源,因而這些資源的狀態是由多個程序來改變,致使程序的運行失去了封閉性。
而程序一旦失去了封閉性也會導致其再失去可再現性。
GAGGAGAGGAFFFFAFAF5. 在操作系統中為什么要引入進程概念?它會產生什么樣的影響?為了使程序在多道程序環境下能并發執行,并能對并發執行的程序加以控制和描述,從而在操作系統中引入了進程概念。
影響: 使程序的并發執行得以實行。
6. 試從動態性,并發性和獨立性上比較進程和程序?a. 動態性是進程最基本的特性,可表現為由創建而產生,由調度而執行,因得不到資源而暫停執行,以及由撤銷而消亡,因而進程由一定的生命期;而程序只是一組有序指令的集合,是靜態實體。
b. 并發性是進程的重要特征,同時也是OS的重要特征。
引入進程的目的正是為了使其程序能和其它建立了進程的程序并發執行,而程序本身是不能并發執行的。
c. 獨立性是指進程實體是一個能獨立運行的基本單位,同時也是系統中獨立獲得資源和獨立調度的基本單位。
而對于未建立任何進程的程序,都不能作為一個獨立的單位來運行。
7. 試說明PCB的作用?為什么說PCB是進程存在的唯一標志?a. PCB是進程實體的一部分,是操作系統中最重要的記錄型數據結構。
《操作系统》课程作业(二)姓名班级学号一、选择题(选择一个正确答案的代码填入括号中)1.顺序程序和并发程序的执行相比,()。
A.基本相同B.有点不同C.并发程序执行总体上执行时间快D.顺序程序执行总体上执行时间快2.在单一处理机上,将执行时间有重叠的几个程序称为()。
A.顺序程序B.多道程序C.并发程序D.并行程序3.在单CPU的系统中,若干程序的并发执行是由()实现的。
A.用户 B.程序自身C.进程 D.编译程序4.进程与程序之间有密切联系,但又是不同的概念。
二者的一个本质区别是()。
A.程序是静态概念,进程是动态概念B.程序是动态概念,进程是静态概念C.程序保存在文件中,进程存放在内存中D.程序顺序执行,进程并发执行5.在操作系统中,进程的最基本的特征是()。
A.动态性和并发性 B.顺序性和可再现性C.与程序的对应性 D.执行过程的封闭性6.多个进程的实体能存在于同一内存中,在一段时间内都得到运行。
这种性质称作进程的()。
A.动态性 B.并发性C.调度性 D.异步性7.进程是程序的执行过程,可以处于不同的状态。
这种性质称作进程的()。
A.动态性 B.并发性C.调度性 D.异步性8.在下列特性中,不是进程的特性的是()。
A.异步性 B.调度性C.操作性 D.动态性9.某进程由于需要从磁盘上读入数据而处于阻塞状态。
当系统完成了所需的读盘操作后,此时该进程的状态将()。
A.从就绪变为运行 B.从运行变为就绪 C.从运行变为阻塞 D.从阻塞变为就绪10.一个进程被唤醒意味着()。
A.该进程重新占有了CPU B.进程状态变为就绪C.它的优先权变为最大 D.其PCB移至就绪队列的队首11.在单处理机系统中,处于运行状态的进程()。
A.只有一个B.可以有多个C.不能被挂起D.必须在执行完后才能被撤下12.已经获得除()以外的所有运行所需资源的进程处于就绪状态。
A.存储器B.打印机C.CPU D.磁盘空间13.进程从运行状态变为阻塞状态的原因是()。
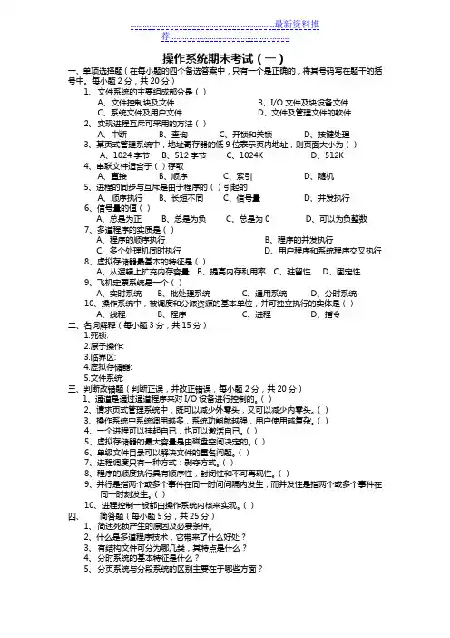
操作系统期末考试(一)一、单项选择题(在每小题的四个备选答案中,只有一个是正确的,将其号码写在题干的括号中。
每小题2分,共20分)1、文件系统的主要组成部分是()A、文件控制块及文件B、I/O文件及块设备文件C、系统文件及用户文件D、文件及管理文件的软件2、实现进程互斥可采用的方法()A、中断B、查询C、开锁和关锁D、按键处理3、某页式管理系统中,地址寄存器的低9位表示页内地址,则页面大小为()A、1024字节B、512字节C、1024KD、512K4、串联文件适合于()存取A、直接B、顺序C、索引D、随机5、进程的同步与互斥是由于程序的()引起的A、顺序执行B、长短不同C、信号量D、并发执行6、信号量的值()A、总是为正B、总是为负C、总是为0D、可以为负整数7、多道程序的实质是()A、程序的顺序执行B、程序的并发执行C、多个处理机同时执行D、用户程序和系统程序交叉执行8、虚拟存储器最基本的特征是()A、从逻辑上扩充内存容量B、提高内存利用率C、驻留性D、固定性9、飞机定票系统是一个()A、实时系统B、批处理系统C、通用系统D、分时系统10、操作系统中,被调度和分派资源的基本单位,并可独立执行的实体是()A、线程B、程序C、进程D、指令二、名词解释(每小题3分,共15分)1.死锁:2.原子操作:3.临界区:4.虚拟存储器:5.文件系统:三、判断改错题(判断正误,并改正错误,每小题2分,共20分)1、通道是通过通道程序来对I/O设备进行控制的。
()2、请求页式管理系统中,既可以减少外零头,又可以减少内零头。
()3、操作系统中系统调用越多,系统功能就越强,用户使用越复杂。
()4、一个进程可以挂起自已,也可以激活自已。
()5、虚拟存储器的最大容量是由磁盘空间决定的。
()6、单级文件目录可以解决文件的重名问题。
()7、进程调度只有一种方式:剥夺方式。
()8、程序的顺度执行具有顺序性,封闭性和不可再现性。
操作系统总复习及相关习题第一章引论名词解释1操作系统操作系统是管理和控制计算机系统内各种硬件和软件资源,有效地组织多道程序运行的系统软件(或程序集合),是用户与计算机之间的接口。
2管态当执行操作系统程序时,处理机所处的状态3目态当执行普通用户程序时,处理机所处的状态。
4多道程序设计在这种设计技术下,内存中能同时存放多道程序,在管理程序的控制下交替的执行。
这些作业共享CPU和系统中的其他资源。
5并发是指两个或多个活动在同一给定的时间间隔中进行。
它是宏观上的概念。
6并行是指两个或多个活动在同一时刻同时执行的情况。
7吞吐量在一段给定的时间内,计算机所能完成的总工作量。
8分时就是对时间的共享。
在分时系统中,分时主要是指若干并发程序对CPU时间的共享。
9实时表示“及时”或“既时”。
10系统调用是用户在程序中能以“函数调用”形式调用的、由操作系统提供的子功能的集合。
每一个子功能称作一条系统调用命令。
它是操作系统对外的接口,是用户级程序取得操作系统服务的唯一途径。
11特权指令指指令系统中这样一些指令,如启动设备指令、设置时钟指令、中断屏蔽指令和清内存指令,这些指令只能由操作系统使用。
12命令解释程序其主要功能是接收用户输入的命令,然后予以解释并且执行。
13脱机I/O是指输入/输出工作不受主机直接控制,而由卫星机专门负责完成I/O,主机专门完成快速计算任务,从而二者可以并行操作。
14联机I/O是指作业的输入、调入内存及结果输出都在cpu直接控制下进行。
15资源共享是指计算机系统中的资源被多个进程所功用。
例如,多个进程同时占用内存,从而对内存共享;它们并发执行时对cpu进行共享;各个进程在执行过程中提出对文件的读写请求,从而对磁盘进行共享等等。
简答题1什么是操作系统?它的主要功能是什么?答:操作系统是控制和管理计算机系统内各种硬件和软件资源,有效地组织多道程序运行的系统软件(或程序集合),是用户与计算机之间的接口。
第二章Windows XP操作系统练习题(含答案)1、在搜索文件/文件夹时,若用户选择通配符*.txt,其含义为()A、选中所有的文件B、选中所有文本文件C、选中所有主文件名为txt的任意文件D、选中所有主文件名含有*的文本文件2、把Windows XP的窗口和对话框作一比较,窗口可以移动和改变大小,而对话框。
A、既不能移动,也不能改变大小B、仅可以移动,不能改变大小C、仅可以改变大小,不能移动D、既能移动,也能改变大小3、在Windows XP中,"任务栏"的作用是。
A、显示系统的所有功能B、只显示当前活动窗口名C、只显示正在后台工作的窗口名D、实现窗口之间的切换4、在Windows XP中,选择"开始"菜单中的"运行"项,输入命令可以打开注册表编辑器。
A、regeditB、regedt32C、regedit 或regedt32D、run regedit5、以下有关Windows XP 快捷方式的说法中,正确的是()A、不允许为快捷方式建立快捷方式B、一个目标对象可以有多个快捷方式C、一个快捷方式可以指向多个目标对象D、只有文件和文件夹对象可建立快捷方式6、Windows XP中的"剪贴板"是。
A、硬盘中的一块区域B、软盘中的一块区域C、高速缓存中的一块区域D、内存中的一块区域7、下面是关于Windows XP文件名的叙述,错误的是。
A、文件名中允许使用汉字B、文件名中允许使用多个圆点分隔符C、文件名中允许使用空格D、文件名中允许使用竖线("|")8、当选定文件或文件夹后,不将文件或文件夹放到"回收站"中,而直接删除的操作是。
A、按Delete(Del)键B、用鼠标直接将文件或文件夹拖放到"回收站"中C、按Shift+Delete(Del)键D、用"我的电脑"或"资源管理器"窗口中"文件"菜单中的删除命令9、在Windows XP中,不能进行打开"资源管理器"窗口的操作是。
第2 章1)选择题( 1)分配到必要的资源并获得处理机时的进程状态是A. 就绪状态B. 执行状态C. 阻塞状态D. 撤消状态_B__ 。
( 2)对进程的管理和控制使用A. 指令C. 信箱_D__ 。
B. 信号量D. 原语( 3)程序的顺序执行通常在A 执行在B的工作环境中,具有如下特征的工作环境中,具有以下特征D。
C;程序的并发A. 单道程序C. 程序的可再现性B. 多道程序D. 资源共享( 4)下列进程状态变化中,__C__变化是不可能发生的。
A. 运行→就绪B. 运行→等待C. 等待→运行D. 等待→就绪( 5)当 __D__ 时,进程从执行状态转变为就绪状态。
A. 进程被调度程序选中B. 等待的事件发生C. 等待某一事件( 6)下面对进程的描述中,错误的是D. 时间片到__D___。
A. 进程是动态的概念C. 进程是有生命期的B. 进程执行需要处理机D. 进程是指令的集合( 7)操作系统通过__C__对进程进行管理。
A. JCBC. PCB( 8)下面所述步骤中,B. DCTD. CHCT__A__ 不是创建进程所必需的。
A. 由调度程序为进程分配CPUC. 将进程控制块链入就绪队列( 9)多道程序环境下,操作系统分配资源以B. 建立一个进程控制块D. 为进程分配内存__C__为基本单位。
A. 程序B. 指令C. 进程D. 作业( 10)如果系统中有n 个进程,则就绪队列中进程的个数最多为__B__ 。
A. n+1B. n-1C. 1D. n( 11)原语的主要特点是_D__ 。
A. 并发性C. 共享性B. 异步性D. 不可分割性( 12)下面对父进程和子进程的叙述不正确的是__A__ 。
A.父进程创建了子进程,因此父进程执行完了子进程才能运行B. 父进程和子进程之间可以并发C.父进程可以等待所有子进程结束后再执行D.撤消父进程之时,可以同时撤消其子进程( 13)下列关于进程的叙述中,最不符合操作系统对进程理解的是_A__ 。
第两章之阳早格格创做1. 什么是前趋图?为什么要引进前趋图?问:前趋图(Precedence Graph)是一个有背无循环图,记为DAG(Directed Acyclic Graph),用于形貌进程之间真止的前后关系.2. 绘出底下四条诧句的前趋图:S1=a:=x+y;S2=b:=z+1;S3=c:=a-b;S4=w:=c+1;问:其前趋图为:3. 为什么步调并收真止会爆收间断性个性?步调正在并收真止时,由于它们共享系统资材,以及为完毕共一项任务而相互合做,以致正在那些并收真止的进程之间,产死了相互约束的关系,进而也便使得进程正在真止功夫出现间断性.4. 步调并收真止时为什么会得去启关性战可再现性?果为步调并收真止时,是多个步调共享系统中的百般资材,果而那些资材的状态是由多个步调去改变,以致步调的运止得去了启关性.而步调一朝得去了启关性也会引导其再得去可再现性.5. 正在支配系统中为什么要引进进程观念?它会爆收什么样的效率?为了使步调正在多讲步调环境下能并收真止,并能对付并收真止的步调加以统造战形貌,进而正在支配系统中引进了进程观念. 效率: 使步调的并收真止得以真止.6. 试从动背性,并收性战独力性上比较进程战步调?a. 动背性是进程最基础的个性,可表示为由创修而爆收,由调动而真止,果得没有到资材而久停真止,以及由撤消而消得,果而进程由一定的死命期;而步调不过一组有序指令的集中,是固态真体. b. 并收性是进程的要害个性,共时也是OS的要害个性.引进进程的手段正是为了使其步调能战其余修坐了进程的步调并收真止,而步调自己是没有克没有及并收真止的. c. 独力性是指进程真体是一个能独力运止的基础单位,共时也是系统中独力赢得资材战独力调动的基础单位.而对付于已修坐所有进程的步调,皆没有克没有及动做一个独力的单位去运止.7. 试证明PCB的效率?为什么道PCB是进程存留的唯一标记?a. PCB是进程真体的一部分,是支配系统中最要害的记录型数据结构.PCB中记录了支配系统所需的用于形貌进程情况及统造进程运止所需的局部疑息.果而它的效率是使一个正在多讲步调环境下没有克没有及独力运止的步调(含数据),成为一个能独力运止的基础单位,一个能战其余进程并收真止的进程.b. 正在进程的所有死命周期中,系统经常通过其PCB对付进程举止统造,系统是根据进程的PCB而没有是所有别的什么而感知到该进程的存留的,所以道,PCB是进程存留的唯一标记.11.试证明进程正在三个基础状态之间变换的典型本果.问:(1)便绪状态→真奇迹态:进程调配到CPU 资材(2)真奇迹态→便绪状态:时间片用完(3)真奇迹态→阻塞状态:I/O哀供(4)阻塞状态→便绪状态:I/O完毕12.为什么要引进挂起状态?该状态有哪些本量?问:引进挂起状态处于五种分歧的需要: 末端用户需要,女进程需要,支配系统需要,对付换需要战背荷安排需要.处于挂起状态的进程没有克没有及交支处理机调动. 10.正在举前进程切换时,所要保存的处理机状态疑息有哪些?问:举前进程切换时,所要保存的处理机状态疑息有:(1)进程目前久存疑息(2)下一指令天面疑息(3)进程状态疑息(4)历程战系统调用参数及调用天面疑息.13.正在举前进程切换时,所要保存的处理机状态疑息有哪些?问:举前进程切换时,所要保存的处理机状态疑息有:(1)进程目前久存疑息(2)下一指令天面疑息(3)进程状态疑息(4)历程战系统调用参数及调用天面疑息.14.试证明引起进程创修的主要事变. 问:引起进程创修的主要事变有:用户登录、做业调动、提供服务、应用哀供.15.试证明引起进程被撤消的主要事变. 问:引起进程被撤消的主要事变有:平常中断、非常十分中断(越界过得、呵护错、非法指令、特权指令错、运止超时、等待超时、算术运算错、I/O 障碍)、中界搞预(支配员或者支配系统搞预、女进程哀供、女进程末止). 16.正在创修一个进程时所要完毕的主要处事是什么?问:(1)OS 创造哀供创修新进程事变后,调用进程创修本语Creat();(2)申请空黑PCB;(3)为新进程调配资材;(4)初初化进程统造块;(5)将新进程拔出便绪行列.17.正在撤消一个进程时所要完毕的主要处事是什么?问:(1)根据被末止进程标记符,从PCB 集结检索出进程PCB,读出该进程状态. (2)若被末止进程处于真奇迹态,坐时末止该进程的真止,臵调动标记真,指示该进程被末止后沉新调动. (3)若该进程另有子进程,应将所有后代进程末止,以防它们成为没有成控进程. (4)将被末止进程拥有的局部资材,送还给女进程,或者送还给系统. (5)将被末止进程PCB 从天圆行列或者列表中移出,等待其余步调支集疑息.18.试证明引起进程阻塞或者被唤醉的主要事变是什么?问:a. 哀供系统服务;b. 开用某种支配;c. 新数据尚已到达;d. 无新处事可搞.19. 为什么要正在OS中引进线程?正在OS中引进进程的手段,是为了使多个步调能并收真止,以普及资材利用率战系统吞吐量.正在OS中再引进线程,则是为了缩小步调正在并收真止时所付出的时空开销,使OS具备更佳的并收性.20.试证明线程具备哪些属性?问:(1)沉型真体(2)独力调动战分派的基础单位(3)可并收真止(4)共享进程资材.21. 试从调动性,并收性,拥有资材及系统开销圆里对付进程战线程举止比较. a. 调动性.正在保守的支配系统中,拥有资材的基础单位战独力调动、分派的基础单位皆是进程,正在引进线程的OS中,则把线程动做调动战分派的基础单位,而把进程动做资材拥有的基础单位; b. 并收性.正在引进线程的OS中,没有但是进程之间不妨并收真止,而且正在一个进程中的多个线程之间,亦可并收真止,果而使OS具备更佳的并收性; c. 拥有资材.无论是保守的支配系统,仍旧引进了线程的支配系统,进程末究是拥有资材的一个基础单位,而线程除了拥有一面正在运止时必没有成少的资材中,自己基础没有拥有系统资材,但是它不妨考察其隶属进程的资材; d. 开销.由于创修或者撤消进程时,系统皆要为之调配战回支资材,如内存空间等,进程切换时所要保存战树坐的现场疑息也要明隐天多于线程,果此,支配系统正在创修、裁撤战切换进程时所付出的开销将隐著天大于线程.。
第二章1. 什么是前趋图为什么要引入前趋图答:前趋图(Precedence Graph)是一个有向无循环图,记为DAG(Directed Acyclic Graph),用于描述进程之间执行的前后关系。
2. 画出下面四条诧句的前趋图:S1=a:=x+y;S2=b:=z+1;S3=c:=a-b;S4=w:=c+1;答:其前趋图为:3. 为什么程序并发执行会产生间断性特征程序在并发执行时,由于它们共享系统资源,以及为完成同一项任务而相互合作,致使在这些并发执行的进程之间,形成了相互制约的关系,从而也就使得进程在执行期间出现间断性。
4. 程序并发执行时为什么会失去封闭性和可再现性因为程序并发执行时,是多个程序共享系统中的各种资源,因而这些资源的状态是由多个程序来改变,致使程序的运行失去了封闭性。
而程序一旦失去了封闭性也会导致其再失去可再现性。
5. 在操作系统中为什么要引入进程概念它会产生什么样的影响为了使程序在多道程序环境下能并发执行,并能对并发执行的程序加以控制和描述,从而在操作系统中引入了进程概念。
影响: 使程序的并发执行得以实行。
6. 试从动态性,并发性和独立性上比较进程和程序a. 动态性是进程最基本的特性,可表现为由创建而产生,由调度而执行,因得不到资源而暂停执行,以及由撤销而消亡,因而进程由一定的生命期;而程序只是一组有序指令的集合,是静态实体。
b. 并发性是进程的重要特征,同时也是OS的重要特征。
引入进程的目的正是为了使其程序能和其它建立了进程的程序并发执行,而程序本身是不能并发执行的。
c. 独立性是指进程实体是一个能独立运行的基本单位,同时也是系统中独立获得资源和独立调度的基本单位。
而对于未建立任何进程的程序,都不能作为一个独立的单位来运行。
7. 试说明PCB的作用为什么说PCB是进程存在的唯一标志a. PCB是进程实体的一部分,是操作系统中最重要的记录型数据结构。
PCB中记录了操作系统所需的用于描述进程情况及控制进程运行所需的全部信息。
操作系统应用单选题1、在Windows中,关于文件夹的描述不正确的是______。
A:文件夹中可以存放子文件夹B:"我的电脑"是一个文件夹C:文件夹是用来组织和管理文件的D:文件夹中不可以存放设备驱动程序答案:D2、在Windows中,可以设置、控制计算机硬件配置和修改显示属性的应用程序是______。
A:powerpointB:ExcelC:资源管理器D:控制面板答案:D3、在Windows中,"资源管理器"图标______。
A:一定出现在桌面上B:可以设置到桌面上C:可以通过单击将其显示到桌面上D:不可能出现在桌面上答案:B4、在Windows的某窗口中,在隐藏工具栏的状态下,若要完成剪切\复制\粘贴功能,可以______。
A:通过"查看"菜单中的剪切\复制\粘贴命令B:通过"文件"菜单中的剪切\复制\粘贴命令C:通过"编辑"菜单中的剪切\复制\粘贴命令D:通过"帮助"菜单中的剪切\复制\粘贴命令答案:C5、选择在"桌面"上是否显示语言栏的操作方法是____。
A:控制面板中选"区域和语言"选项B:控制面板中选"添加和删除程序"C:右击桌面空白处,选属性D:右击任务栏空白处,选属性答案:A6、在Windows中,工具栏中进入上一级文件夹的按钮是______。
A:返回B:向上C:撤消D:恢复答案:B7、在Windows中,下列关于对话框的描述,不正确的是______。
A:弹出对话框后,一般要求用户输入或选择某些参数B:对话框中输入或选择操作完成后,按"确定"按钮对话框被关闭C:若想在未执行命令时关闭对话框,可选择"取消"按钮,或按Esc键D:对话框不能移动答案:D8、在Windows中,关于"快速启动"区中的"快速启动"按钮,正确的说法是______。
操作系统课后习题答案第1到2章第一章习题1.什么是计算机系统?计算机系统是怎样构成的?(p.1)计算机系统是一种可以按用户的要求接收和存储信息、自动进行数据处理并输出结果信息的系统。
计算机系统包括硬件子系统和软件子系统。
2.什么是操作系统?请说明操作系统在计算机系统中的作用和地位。
(p.2)操作系统是计算机系统中的一个系统软件,该软件由若干程序模块组成,它的作用是有效地组织和管理计算机系统中的硬件及软件资源,合理地组织计算机工作流程,控制程序的执行,并向用户提供各种服务功能,使得用户能够灵活、方便地使用计算机,并使整个计算机系统能高效地运行。
操作系统是计算机系统中的一个极为重要的部分,是系统软件中首要和必不可少的部分。
3.操作系统管理计算机系统的哪些资源?(p.5)操作系统管理计算机系统的硬件资源和软件资源,前者包括中央处理器、内存、外存及其他外部设备、文件和数据;后者包括各种系统软件、支撑软件和应用软件。
4.请从资源管理的角度说明操作系统的主要功能。
(p.5)从资源管理的角度看,操作系统的主要功能是提供一些机制去协调程序间的竞争、对资源进行合理使用、施加保护,以及采取虚拟技术来“扩充”资源等。
5.操作系统有哪些基本特征?(p p.3~4)操作系统的主要特征有以下3各方面:⑴并发性指在计算机系统中同时存在若干个运行着的程序,从宏观上看,这些程序在同时镶嵌推进。
⑵共享性指操作系统程序与多个用户程序共用系统中的各种资源。
⑶随机性操作系统是在一种随机的环境下运行的,操作系统不能对所运行的程序的行为以及硬件设备的情况作出任何事先的假定。
6.请叙述各类操作系统的工作方式及特点。
⑴批处理操作系统的工作方式是用户将作业交给系统操作员,后者在收到作业后成批输入到计算机中,形成一个连续的、自动转接的作业流,系统自动、依次执行每个作业。
最后由操作员将执行完毕的作业结果交给用户。
该操作系统的特点是成批处理,用户不能干预自己作业的远行。
第二章进程管理(三)进程同步5、经典同步问题1、生产者—消费者问题生产者消费者问题是一种同步问题的抽象描述。
计算机系统中的每个进程都可以消费(使用)或生产(释放)某类资源。
这些资源可以是硬件资源,也可以是软件资源。
当某一进程使用某一资源时,可以看作是消费,称该进程为消费者。
而当某一进程释放某一资源时,它就相当于生产者。
问题1:设某计算进程CP和打印进程IOP共用一个单缓冲区,CP进程负责不断地计算数据并送入缓冲区T中,IOP进程负责不断地从缓冲区T中取出数据去打印。
通过分析可知,CP、IOP必须遵守以下同步规则:(1)当CP进程把计算结果送入缓冲区时,IOP进程才能从缓冲区中取出结果去打印;(2)当IOP进程把缓冲区中的数据取出打印后,CP进程才能把下一个计算结果送入缓冲区.(3)为此设有两个信号量Sa=0,Sb=1,Sa表示缓冲区中有无数据,Sb表示缓冲区中有无空位置。
两个进程的同步可以描述如下:问题2:一组生产者通过具有N个缓冲区的共享缓冲池向一组消费者提供数据。
问题分析”:为解决生产者消费者问题,应该设两个同步信号量,一个说明空缓冲区的数目,用empty表示,初值为有界缓冲区的大小N,另一个说明已用缓冲区的数目,用full表示,初值为0。
由于在此问题中有M个生产者和N个消费者,它们在执行生产活动和消费活动中要对有界缓冲区进行操作。
由于有界缓冲区是一个临界资源,必须互斥使用,所以,另外还需要设置一个互斥信号量mutex,其初值为1。
问题的解:注意:在每个程序中用于实现互斥的P(mutex)和V(mutex)必须成对的出现对资源信号量empty和full的P和V操作,同样需要成对地出现,但它们分别处于不同的程序中。
在每个程序中的多个P操作顺序不能颠倒。
先同步后互斥。
生产者进程缓冲池消费者进程1┇┇i┇┇2、哲学家就餐问题有五个哲学家围坐在一圆桌旁,桌中央有一盘通心粉,每人面前有一只空盘子,每两人之间放一只筷子。
计算机操作系统期末复习题(答案最全)(2)计算机操作系统期末复习题注:1-简单2-一般3-较难4-难第一部分操作系统基本概念一、选择题(选择最确切的一个答案,将其代码填入括号中)1、操作系统是一种()。
A、应用软件B、系统软件C、通用软件D、工具软件答案-1:B2、计算机系统的组成包括()。
A、程序和数据B、处理器和内存C、计算机硬件和计算机软件D、处理器、存储器和外围设备答案-1:C3、下面关于计算机软件的描述正确的是()。
A、它是系统赖以工作的实体B、它是指计算机的程序及文档C、位于计算机系统的最外层D、分为系统软件和支撑软件两大类答案-2:B4、财务软件是一种()。
A、系统软件B、接口软件C、应用软件D、用户软件答案-2:C5、世界上第一个操作系统是()。
A、分时系统B、单道批处理系统C、多道批处理系统D、实时系统答案-1:B6、批处理操作系统提高了计算机的工作效率,但()。
A、系统资源利用率不高B、在作业执行时用户不能直接干预C、系统吞吐量小D、不具备并行性答案-3:B7、引入多道程序的目的是()。
A、为了充分利用主存储器B、增强系统的交互能力C、提高实时响应速度D、充分利用CPU,减少CPU的等待时间答案-3:D8、在多道程序设计的计算机系统中,CPU()。
A、只能被一个程序占用B、可以被多个程序同时占用C、可以被多个程序交替占用D、以上都不对答案-2:C9、多道程序设计是指()。
A、有多个程序同时进入CPU运行B、有多个程序同时进入主存并行运行C、程序段执行不是顺序的D、同一个程序可以对应多个不同的进程答案-3:B10、从总体上说,采用多道程序设计技术可以()单位时间的算题量,但对每一个算题,从算题开始到全部完成所需的时间比单道执行所需的时间可能要()。
A、增加减少B、增加延长C、减少延长D、减少减少答案-4:B11、允许多个用户以交互使用计算机的操作系统是()。
A、分时系统B、单道批处理系统C、多道批处理系统D、实时系统答案-2:A12、下面关于操作系统的叙述正确的是()。
第2章
1)选择题
(1)分配到必要的资源并获得处理机时的进程状态是_B__。
A. 就绪状态
B. 执行状态
C. 阻塞状态
D. 撤消状态
(2)对进程的管理和控制使用_D__。
A. 指令
B. 信号量
C. 信箱
D. 原语
(3)程序的顺序执行通常在 A 的工作环境中,具有以下特征 C ;程序的并发执行在 B 的工作环境中,具有如下特征 D 。
A. 单道程序
B. 多道程序
C. 程序的可再现性
D. 资源共享
(4)下列进程状态变化中,__C__变化是不可能发生的。
A. 运行→就绪
B. 运行→等待
C. 等待→运行
D. 等待→就绪
(5)当__D__时,进程从执行状态转变为就绪状态。
A. 进程被调度程序选中
B. 等待的事件发生
C. 等待某一事件
D. 时间片到
(6)下面对进程的描述中,错误的是__D___。
A. 进程是动态的概念
B. 进程执行需要处理机
C. 进程是有生命期的
D. 进程是指令的集合
(7)操作系统通过__C__对进程进行管理。
A. JCB
B. DCT
C. PCB
D. CHCT
(8)下面所述步骤中,__A__不是创建进程所必需的。
A. 由调度程序为进程分配CPU
B. 建立一个进程控制块
C. 将进程控制块链入就绪队列
D. 为进程分配内存
(9)多道程序环境下,操作系统分配资源以__C__为基本单位。
A. 程序
B. 指令
C. 进程
D. 作业
(10)如果系统中有n个进程,则就绪队列中进程的个数最多为__B__。
A. n+1
B. n-1
C. 1
D. n
(11)原语的主要特点是_D__。
A. 并发性
B. 异步性
C. 共享性
D. 不可分割性
(12)下面对父进程和子进程的叙述不正确的是__A__。
A. 父进程创建了子进程,因此父进程执行完了子进程才能运行
B. 父进程和子进程之间可以并发
C. 父进程可以等待所有子进程结束后再执行
D. 撤消父进程之时,可以同时撤消其子进程
(13)下列关于进程的叙述中,最不符合操作系统对进程理解的是_A__。
A.进程是在多程序并行环境中的完整的程序
B.进程可以由程序,数据和进程控制块描述
C.线程(Thread)是一种特殊的进程
D.进程是程序在一个数据集合上运行的过程,是系统进行资源分配和调度的一个独立单位
(14)当一个进程处于__C__的状态时,称其为等待状态
Ⅰ.它正等待输入一批数据Ⅱ.它正等着协作进程的一个消息
Ⅲ.它正等分给它一个时间片Ⅳ.它正等进入内存
A.仅ⅠB.仅ⅡC.Ⅰ和ⅡD.Ⅰ、Ⅱ和Ⅲ
2)填空题
(1)进程的基本状态有执行、就绪和等待。
(2)进程的基本特征是动态特征、并发特征、独立特征、异步特征及结构特征。
(3)进程由程序、数据、PCB三部分组成,其中PCB是进程存在的惟一标志。
而程序部分也可以为其他进程共享。
(4)进程是一个程序对某个数据集的_运行过程__ 。
(5)程序并发执行与顺序执行时相比产生了一些新特征,分别是间断性、失去了封闭性和不可再现性。
(6)设系统中有n(n>2)个进程,且当前不在执行进程调度程序,试考虑下述4种情况:
①没有运行进程,有2个就绪进程,n个进程处于等待状态。
②有1个运行进程,没有就绪进程,n-1进程处于等待状态。
③有1个运行进程,有1个就绪进程,n-2进程处于等待状态。
④有1个运行进程,n-1个就绪进程,没有进程处于等待状态。
上述情况中,不可能发生的情况是_①_。
(7)在操作系统中引入线程概念的主要目的是_为了减少并发进程执行时的时空开销,使系统具有更好的并发性____。
(8)下面关于进程的叙述中,不正确的有3条。
①进程申请CPU得不到满足时,其状态变为等待状态。
②在单CPU系统中,任一时刻都有一个进程处于运行状态。
③优先级是进行进程调度的重要依据,一旦确定不能改变。
④进程获得处理机而运行是通过调度而实现的。
(9)程序顺序执行时的三个特征是顺序性、封闭性和可再现性。
(10)如果系统中有n个进程,则在等待队列中进程的个数最多可为n 个。
3)解答题
(1)进程的定义是什么?它最少有哪几种状态?
解:进程就是可以与其他程序并发执行的程序的一次执行过程。
最少有执行,就绪和等待三种状态。
(2)什么是管态?什么是目态?
解:系统进程运行时,CPU的工作状态称为管态。
用户进程运行时,CPU的工作状态称为目态。
(3)试画出下面四条语句的前趋图:
S1:a=x+2;S2:b=y+4;
S3:c=a+b;S4:d=c+6;
解:
(4)试利用Bernstein条件证明解答题3中的语句S1和S2可以并发执行,而语句S3和S4不能并发执行。
解:根据Bernstein条件,先求出每条语句的读集和写集:
R(S1)={x} W(S1)={a}
R(S2)={y} W(S2)={b}
R(S3)={a,b} W(S3)={c}
R(S4)={c} W(S4)={d}
因R(S1)∩W(S2)={ }
R(S2)∩W(S1)={ }
W(S1)∩W(S2)={ }
故语句S1和S2可以并发执行。
又R(S3)∩W(S4)={ }
R(S4)∩W(S3)={c}
W(S3)∩W(S4)={ }
故语句S3和S4不能并发执行。
(5)进程与线程的主要区别是什么?
解:在引入线程的操作系统中,线程是独立调度的基本单位,进程是资源拥有的基本单位。
在同一进程中,线程的切换不会引起进程切换。
在不同进程中进行线程切换,如从
一个进程内的线程切换到另一个进程中的线程时,将会引起进程切换。
进程是拥有资源的基本单位,而线程不拥有系统资源(也有一点必不可少的资源),线程可以访问其隶属进程的系统资源。
在引入线程的操作系统中,不仅进程之间可以并发执行,而且同一进程内的多个线程之间也可以并发执行,从而使操作系统具有更好的并发性,大大提高了系统的吞吐量。
由于创建进程或撤消进程时,系统都要为之分配或回收资源,如内存空间、I/O设备等,操作系统所付出的开销远大于创建或撤消线程时的开销。
类似地,在进行进程切换时,涉及到当前执行进程CPU环境的保存及新调度到进程CPU环境的设置,而线程切换时只需保存和设置少量寄存器内容,因此开销很小。
另外,由于同一进程内的多个线程共享进程的地址空间,因此,这些线程之间的同步与通信非常容易实现,甚至无需操作系统的干预。
(6)进程控制块何时产生?何时消除?它有什么作用?
解:操作系统启动后,会生成一些列空闲的进程控制块。
当创建进程时,就分配一个进程控制块并初始化,当撤销进程时,就回收进程控制块。
进程控制块是进程存在的唯一标识,操作系统是通过进程控制块感知进程存在的。
(7)已知一个求值公式(A2+3B)/(B+5A),若A,B已赋值,试画出该公式求值过程的前趋图。
解:在该公式的求值过程中,有些运算分量的执行是可以并行进行的。
为了描述方便起见,我们设置了一些中间变量保存中间结果,并给每个语句命名。
其求值过程如下图所示。
其求值过程的前趋图如下图所示。
(8)在一个分时操作系统中,进程可能出现如图2.13所示的变化,请把产生每一种变化的具体原因填在表2.1的相应框中。
表2-1 进程状态变化原因
变化原因
①
②
③
④
⑤
图2.13 进程状态变化图。