中级财务会计复习新选.
- 格式:doc
- 大小:25.50 KB
- 文档页数:4
中级财务会计复习题一、单项选择题1.导致权责发生制的产生,以及预提、待摊等会计处理方法的运用的前提是()。
A.持续经营B.历史成本C.会计分期D.货币计量2.企业将融资租入固定资产视同自有固定资产核算,所体现的会计核算的一般原则是()。
A.客观性原则B.一贯性原则C.可比性原则D.实质重于形式原则3.实行定额备用金制度,报销时会计分录是()。
A.借记“管理费用”科目,贷记“库存现金”科目B.借记“备用金”科目,贷记“库存现金”科目C.借记“管理费用”科目,贷记“备用金”科目D.借记“库存现金”科目,贷记“备用金”科目4.根据我国企业会计准则的规定,企业购货时取得的现金折扣,应当()。
A.冲减购货成本B.冲减管理费用C.冲减财务费用D.冲减资产减值损失5.将当期购买办公用品支出,直接计入管理费用依据的会计核算原则是()。
A.实质重于形式原则B. 重要性原则C. 谨慎性原则D. 历史成本原则6.某企业本月月初库存原材料计划成本75 000元,材料成本差异为贷方余额1 500元;本月购进原材料计划成本450 000元,实际成本441 000元。
该企业本月材料成本差异率为()。
A.超支2%B.节约2%C.超支1.4%D.节约1.4%7.交易性金融资产与可供出售金融资产最根本的区别是()。
A.持有时间不同B.被投资对象不同C.投资目的不同D.投资性质不同8.长期股权投资采用权益法核算,如果被投资企业发生亏损,投资企业对应负担的亏损额的会计处理是()。
A.冲减投资成本B.冲减资本公积C.计入营业外支出D.不作会计处理9.关于无形资产,正确的表述为()。
A.没有实物形态的资产都是无形资产B.无形资产不能用于企业的管理C.未来的经济利益具有高度的不确定性D.有些无形资产是不可以辨认的10.按我国企业会计准则的规定,下列资产计提的减值损失不能转回的是()。
A.存货B.固定资产C.应收账款D..应收票据11.按现行企业会计准则的规定,短期借款所发生的利息,一般应计入()。
期末复习:中级财务会计题目及答案第一部分:选择题(每题5分,共计25分)1. 以下哪个是财务会计的主要目标?A. 计量和报告经济活动B. 分析和解释财务数据C. 制定财务策略D. 评估和管理风险2. 以下哪个是财务会计的主要信息用户?A. 内部管理人员B. 外部投资者C. 政府机构D. 所有者3. 以下哪个是财务会计的主要信息来源?A. 现金日记账B. 财务报表C. 会计准则D. 内部控制4. 以下哪个是财务会计的主要工作内容?A. 预算编制B. 成本计算C. 财务分析D. 审计5. 以下哪个是财务会计的主要工具?A. 电子表格B. 会计软件C. 财务分析模型D. 财务报表分析第二部分:填空题(每题5分,共计25分)1. 财务会计的主要目标是向____提供有关企业经济活动的信息,以便他们做出决策。
A. 内部管理人员B. 外部投资者C. 政府机构D. 所有者2. 财务会计的主要信息来源是____。
A. 现金日记账B. 财务报表C. 会计准则D. 内部控制3. 财务会计的主要工作内容是____。
A. 预算编制B. 成本计算C. 财务分析D. 审计4. 财务会计的主要工具是____。
A. 电子表格B. 会计软件C. 财务分析模型D. 财务报表分析5. 财务会计的主要信息用户包括内部管理人员、外部投资者、政府机构和所有者,他们需要____来做出决策。
A. 预算编制B. 成本计算C. 财务分析D. 审计第三部分:简答题(每题10分,共计30分)1. 请简述财务会计的主要目标。
2. 请简述财务会计的主要信息用户。
3. 请简述财务会计的主要信息来源。
4. 请简述财务会计的主要工作内容。
5. 请简述财务会计的主要工具。
第四部分:案例分析题(35分)假设你是一家名为“XYZ公司”的财务会计,你被要求对该公司进行财务分析。
请根据提供的财务报表(资产负债表、利润表和现金流量表),回答以下问题:1. 请计算XYZ公司的净利润,并解释净利润的变化趋势。
《中级财务会计》复习题大全(doc 7页)A.换出资产的帐面价值 B.换出资产的公允价值C.换出资产的公允价值加上应支付的相关税费D.换出资产的帐面价值加上应支付的相关税费9、商业汇票的付款期限最长不能超过()A.9个月B.3个月C.6个月D.12个月10、将时间性差异造成的纳税影响列在资产负债表上的递延税款,这种方法是()。
A、应付税款法B、纳税影响成本法C、利润分配法D、成本法二、多项选择题(每小题2分,共20分)1、1.下列固定资产应全额计提减值准备的有( )A.长期闲置不用且无转让价值的固定资产B.已遭毁损且不再具有使用价值的固定资产C.盘亏的固定资产D.使用后会产生大量不合格晶的固定资产E.由于技术进步等原因,已不可使用的固定资产E、未使用的房屋2、企业发行面值10万元、5年期,年利率10%,每半年支付一次利息的债券一批,实际发行价格92620元。
如果采用直线法摊销,则每半年应计入“财务费用”帐户的金额包括( )A.利息费用9262元 B、利息费用4631元 C、利息费用5000元D.折价摊销738元 E、折价摊销1476元3、在我国会计实务中,长期借款利息可列支的项目包括( )A.在建工程 B、财务费用 C、开办费D、营业费用E、投资收益4、下列各项费用应计入企业营业费用的有( )A.业务招待费 B、广告费 C、展览费D.无形资产摊销 E、金融机构手续费5、下列各项中,按规定可以转增资本的有( )A.资本公积 B、法定盈余公积 C、法定公益金D.未分配利润 E、住房公积金6、下列属于或有负债的有( )A.应付商品保修费 B.为其他企业提供的贷款担保数额C.未决诉讼应付的赔款 D.已贴现的商业承兑汇票的本息和E.应付赠奖费7、下列各项,属于我国现金流量表中“现金”的有( )A.银行存款 B、银行汇票存款 C、外埠存款D.3个月内到期的短期股票投资 E、3个月内到期的短期债券投资8、对于一次还本付息的长期借款,其应付利息的核算账户是( )A.预提费用 B.其他应付款C. 长期应付款 D.长期借款9、其他货币资金包括( )A.支票存款 B、银行汇票存款 C、银行本票存款D.信用证存款 E、专项存款10、资产负债表中“应收账款”项目的期末数包括( )A.“应收账款”账户所属明细账户的期末借方余额B.“预收账款”账户所属明细账户的期末借方余额C.“其它应收款”账户所屈明细账户的期末借方余额D.“预付账款”账户所属明细账户的期末借方余额E.“应付账款”所属明细账户的期末借方余额三、简答题(本题共15分)1、如何确认商品销售收入?2、简述应付福利费与公益金的异同四、业务计算题(本题共50分)1、A公司(一般纳税人)购入一台需要安装的设备,支付买价10000元,增值税1700元,运输费500元;安装设备时,领用企业生产用原材料一批,帐面价值1000元,市价1200元,购进该批原材料时支付增值税170元;支付外请安装工人工资1500元。
《中级财务会计》历年试题及答案一、选择题1. 下列哪项不属于会计准则制定的原则?()A. 可靠性原则B. 相关性原则C. 实质重于形式原则D. 经济利益最大化原则2. 下列哪项属于企业的资产?()A. 应收账款B. 应付账款C. 预收账款D. 预付账款3. 下列哪项属于企业的负债?()A. 长期借款B. 短期借款C. 预收账款D. 预付账款4. 下列哪项属于企业的所有者权益?()A. 资本公积B. 盈余公积C. 未分配利润D. 应收账款5. 下列哪项属于企业的收入?()A. 销售收入B. 投资收益C. 营业外收入D. 利息收入6. 下列哪项属于企业的费用?()A. 销售费用B. 管理费用C. 财务费用D. 投资收益7. 下列哪项属于企业的利润?()A. 营业利润B. 利润总额C. 净利润D. 资本公积8. 下列哪项属于企业的资产减值损失?()A. 存货跌价损失B. 固定资产减值损失C. 无形资产减值损失D. 长期股权投资减值损失9. 下列哪项属于企业的营业外支出?()A. 税费支出B. 非流动资产处置损失C. 资产减值损失D. 财务费用10. 下列哪项属于企业的税金及附加?()A. 增值税B. 消费税C. 企业所得税D. 关税二、填空题1. 会计准则制定的原则包括:____、____、____、____、____。
2. 企业的资产包括:____、____、____、____、____。
3. 企业的负债包括:____、____、____、____、____。
4. 企业的所有者权益包括:____、____、____、____。
5. 企业的收入包括:____、____、____、____。
6. 企业的费用包括:____、____、____、____。
7. 企业的利润包括:____、____、____。
8. 企业的资产减值损失包括:____、____、____、____。
9. 企业的营业外支出包括:____、____、____。
中级财务会计期末考试复习题(含解答)一、选择题1. 以下哪个是财务会计的基本假设?A. 稳定货币单位假设B. 会计实体假设C. 会计期间假设D. 会计准则假设答案:B. 会计实体假设2. 在会计方程中,资产的增加会导致哪个项目的增加?A. 负债B. 所有者权益C. 收入D. 费用答案:B. 所有者权益3. 公司支付现金购买办公用品,会导致以下哪个会计方程的变化?A. 资产 = 负债 + 所有者权益B. 资产 = 负债 - 所有者权益C. 资产 + 费用 = 负债 + 所有者权益D. 资产 - 费用 = 负债 + 所有者权益答案:A. 资产 = 负债 + 所有者权益二、简答题1. 解释会计凭证是什么,它的作用是什么?会计凭证是记录和证明会计交易的书面记录。
它包括原始凭证和账户汇总凭证。
会计凭证的作用是确保会计交易的准确性和可追溯性,以便编制财务报表和进行核算分析。
2. 解释会计分录是什么,它的结构包括哪些要素?会计分录是将会计交易的发生情况按照一定格式记录在账簿中的过程。
它包括借方分录和贷方分录。
会计分录的结构包括:科目名称、借方金额、贷方金额和摘要。
3. 解释会计周期概念是什么?会计周期概念是指将会计工作划分为一定的时间段进行核算和报告的原则。
常见的会计周期包括年度、季度和月度。
会计周期的设定有助于管理者了解企业的经营情况和财务状况,进行决策和分析。
三、计算题1. 计算以下会计方程的缺失项:资产 = 负债 + 所有者权益资产 = 300,000负债 = 100,000所有者权益 = ?答案:所有者权益 = 200,0002. 根据以下账户余额表,计算资产总额和所有者权益总额:| 账户 | 余额 |答案:资产总额 = 150,000,所有者权益总额 = 100,000以上是中级财务会计期末考试的复题及解答。
希望对你的复有帮助!。
《中级财务会计》统考复习资料一、单项选择题:1.我国企业会计核算的基础是( C )。
A、收付实现制B、现金收付制C、权责发生制D、现收现付制2.企业对应收账款按规定的标准提取坏账准备金,是依据(C )原则A、配比性B、重要性C、谨慎性D、权责发生制3.下列(C)不是资产项目。
A、无形资产B、应收账款C、预收账款D、待摊费用4. 下列选项关于资产的叙述不正确的是(D)。
A.是过去的交易或事项形成的 B.由企业拥有或控制C.预期会给企业带来经济利益 D.必须能为企业带来经济利益的流入5.企业所使用的会计处理程序和方法,前后各期应当一致不得随意变更的原则是(B)。
A.相关性原则B.可比性原则C.客观性原则D. 重要性原则6. 对于从银行提取现金的业务,会计人员应根据原始凭证编制(A )。
A.现金付款凭证B.现金收款凭证C.银行存款付款凭证D.银行存款收款凭证7. 下列会计科目中,属于资产类的是( D )。
A.预收账款B.应付账款 C.应付利息 D.应收账款8. 商业汇票的付款期限最长不能超过。
(C)A.9个月 B.3个月 C.6个月 D.12个月9.按照现金管理制度的有关规定,下列支出不应使用现金支付的是( B )。
A.发放职工工资35000元 B.支付商品价款5000元C.支付职工医药费1000元 D.购买办公用品500元10.企业现金清查中,发现库存现金较账面余额短缺200元,在未查明原因前,应借记的会计科目是(B)。
A.营业外支出 B.待处理财产损溢 C.管理费用 D.其他应收款11.下列银行结算方式中,可用于同城和异地结算(A)。
A.商业汇票B.银行汇票C.银行本票D.支票12. 下列各项,通过“其他货币资金”科目核算的是(B)。
A、银行支票存款B、银行本票存款C、出差人员的差旅费D、备用金13. 企业因去外地采购货物而开立的银行结算账户是(D)。
A.基本存款账户 B.一般存款账户 C.专用存款账户 D.临时存款账户14. 根据《支付结算办法》规定,支票的提示付款期限为(A)。
中级财务会计(一)复习资料一、单项选择题1. 销售商品用商业汇票结算, 此时应借记的会计科目是( B )。
A. 银行存款B. 应收票据C. 其他货币资金D. 应收账款2.2009年1月3日企业将一张带息应收票据送银行贴现。
该票据面值100万元,2008年12月31日已计提利息1 000元、尚未计提利息l 200元,银行贴现息为900元,则该票据贴现时应计入财务费用的金额为( D )。
A. 借记财务费用2 300元B. 借记财务费用2 200元C. 贷记财务费用1 000元D. 贷记财务费用300元3.企业按应收账款余额的5%计提坏账准备。
2007年初, “坏账准备”账户期初余额为2万元, 当年末应收账款余额为100万元;2008年确认坏账损失3万元, 收回以前年度已注销的坏账1万元。
2008年末应收账款余额为80万元, 则当年末应计提坏账准备(C )。
A. 4万元B. 2万元C. 1万元D. 04.2007年12月31日A存货的账面余值25 000元,预计可变现净值23 000元。
2008年12月31日该存货的账面余值未变,预计可变现净值为26 000元。
则2008年末应冲减A存货跌价准备(B )。
A. 3 000元B. 2 000元C. 1 000元D. 05.企业在财产清查中发现存货的实存金额小于账面金额, 原因待查。
此时对该项差额的会计处理是, 在调整存货账面价值的同时, 应( D )。
A. 增加营业外收入B. 增加存货跌价损失C. 增加管理费用D. 增加待处理财产损益6.某商业公司采用毛利率法计算期末存货成本。
本月初体育用品结存150 000元, 本月购入400 000元;实现销售收入370 000元, 另发生销售退回与折让20 000元。
上月该类商品的毛利率为25%, 则本月末的库存商品成本为( C )A. 262 500元B. 280 000元C. 287 500元D. 180 000元7.2009年12月30日购入一台不需安装的设备,已交付生产使用,原价50 000元,预计使用5年,预计净残值2 000元。
期末复习专用:中级财务会计题目(含答案)第一章:财务会计基本概念题目1:请简述财务会计的主要目标。
{content}答案1:财务会计的主要目标包括:提供可靠的财务信息,帮助外部利益相关者做出经济决策;反映企业管理层的受托责任履行情况;为外部利益相关者提供企业经营状况和财务状况的信息;帮助外部利益相关者评估企业未来现金流量的金额、时间和不确定性。
---第二章:会计要素与会计等式题目2:请解释会计等式:资产 = 负债 + 所有者权益。
{content}答案2:会计等式是会计核算的基础,表明了企业在任一时点资产的来源,即资产是由企业的负债和所有者权益共同支持的。
资产代表企业拥有或控制的资源,负债代表企业对外的债务,所有者权益则是企业资产扣除负债后由所有者享有的剩余权益。
---第三章:账户式记账法题目3:账户式记账法是如何反映会计要素增减变动的?{content}答案3:账户式记账法通过设置各类会计科目,以借方和贷方为记账方向,记录会计要素的增减变动。
每一笔交易或事项都至少涉及两个会计科目,分别记录在借方和贷方,保持会计等式的平衡。
借方通常记录资产的增加或负债、所有者权益的减少,贷方则相反。
---第四章:货币资金与应收款项题目4:货币资金在财务会计中是如何分类的?{content}答案4:货币资金在财务会计中通常分为三类:库存现金,是企业持有的现金;银行存款,是企业在银行开设的存款账户中持有的资金;其他货币资金,包括企业持有的外币现金、银行存款以及现金等价物等。
---第五章:存货题目5:存货的计价方法有哪些?请举例说明。
{content}答案5:存货的计价方法主要包括先进先出法(FIFO)、后进先出法(LIFO)、加权平均成本法和个别计价法。
- 先进先出法(FIFO):假定最先进入库存的存货最先被耗用或销售,期末存货中剩余的是最后进入库存的存货。
- 后进先出法(LIFO):与FIFO相反,假定最后进入库存的存货最先被耗用或销售。
第9章负债(一)单项选择题1.下列项目中,不属于流动负债项目的是(C )。
A.应交税金B.应付票据C.预付账款D.应付账款2.预收账款不多的企业,可以不设置“预收账款”科目,而直接将预收的货款记入(B )。
A.“应收账款”科目的借方B.“应收账款”科目的贷方C.“应付账款”科目的借方D.“应付账款”科目的借方3.某企业因采购商品开出3个月期限的商业汇票一张。
该票据的票面价值为800000元,票面年利率为10%。
该应付票据到期时,企业应支付的价款为( D )。
A.800000B.810000C.815000D.8200004.商业承兑汇票到期无力偿付时,企业应将“应付票据”(A )。
A.转入应付账款B.转入短期借款C.不进行处理D.转入其他应付款5.下列税金不通过“应交税金”科目核算的是(D )。
A.营业税B.增值税C.所得税D.印花税6.某企业购进货物不含税款10000元,增值税税率17%,其进项税额为(A )。
A.1700元B.1300元C.1000元D.600元7.根据现行会计制度规定,增值税一般纳税企业在月份终了,对本月应交未交的增值税的会计处理方法是(C )。
A.保留在“应交增值税”明细科目的贷方B.保留在“应交增值税”明细科目的借方C.将其转入“未交增值税”明细科目的贷方D.将其转入“未能交增值税”明细科目的借方8.企业购进材料用于工程时,支付的增值税额应当计入(B )。
A.应交税金—应交增值税(进项税额)B.材料的采购成本C.营业外支出D.管理费用9.某小规模纳税工业企业,产品含税销售收入为1060000元。
则应交增值税销项税额为( C )。
A.61000B.58300C.60000D.5930010.委托加工应纳消费税的材料,材料收回后继续加工,生产出应纳消费税产品。
在这种情况下,受托方对委托加工材料代扣代缴的消费税应计入(B )。
A.生产成本B.应交税金—应交消费税C.委托加工材料的成本D.主营业务成本(二)多项选择题1.下列税金在“应交税金”科目核算的有(ABCDE )。
一、单选题1.下列项目中,不包括在现金使用范围内的是()。
A、支付职工薪酬B、支付银行借款利息C、向个人收购农副产品D、结算起点以下的零星支出答案: D2.企业购入需要安装的固定资产发生的安装费用应记入( )科目。
A、固定资产B、在建工程C、管理费用D、营业外支出答案: B3.下列计价方法中,不符合历史成本计量属性的是()。
A、固定资产分期计提折旧B、可供出售金融资产期末采用公允价值计价C、发出存货计价所使用的先进先出法D、发出存货计价所使用的移动加权平均法答案: B4.企业的某项固定资产原价为2 000万元,采用年限平均法计提折旧,使用寿命为10年,预计净残值为0,在第4个折旧年度年末企业对该项固定资产的某一主要部件进行更换,发生支出合计1 000万元,符合准则规定的固定资产确认条件。
被更换的部件的原价为800万元,出售取得变价收入1万元。
固定资产更新改造后的入账价值为()万元。
A、2200B、1720C、1200D、2199答案: B5.下列关于投资性房地产核算的表述中,正确的是()。
A、采用成本模式计量的投资性房地产不需要确认减值损失B、采用公允价值模式计量的投资性房地产可转换为成本模式计量C、采用公允价值模式计量的投资性房地产,公允价值的变动金额应计入资本公积D、采用成本模式计量的投资性房地产,符合条件时可转换为公允价值模式计量答案: D6.某企业对材料采用计划成本核算。
2013年12月1日,结存材料的计划成本为400万元,材料成本差异贷方余额为6万元;本月入库材料的计划成本为2000万元,材料成本差异借方发生额为12万元;本月发出材料的计划成本为1600万元。
该企业2013年12月31日结存材料的实际成本为()万元。
A、798B、800C、802D、1604答案: C7.某企业在2012年10月8日销售商品100件,增值税专用发票上注明的价款为10 000元,增值税税额为1 700元。
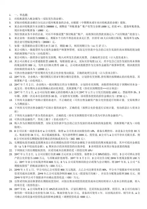
1.一、单选题:2.应收帐款的入帐金额为(实际发生的金额)。
3.采取应收账款余额百分比法计提坏帐准备的企业, 应根据(中期期末或年末应收帐款的余额)提取。
4.某企业应收账款年末余额为500000元, 调整前“坏帐准备”账户有贷方余额1000元, 若按4%。
提取坏账准备,则应补提坏账准备(1000)元。
5.预付货款业务不多的企业, 可以不单独设置“预付账款”账户, 而将预付的货款直接记入(“应付账款”的借方)。
6.某企业将一张面值为30000元, 期限3个月的不带息商业承兑汇票, 在持有45天后向银行贴现, 贴现率为12%,则企业可得贴现净额为(29550)元。
7.如果一张票据的出票日期为9月28日, 期限60天, 则其到期日为(11月27日)。
8.某公司购入一批股票作为交易性金融资产核算和管理, 实际支付价款中包含的已宣告发放但尚未领取的现金股利的核算账户应为(应收股利)。
9.某公司购入一批债券计划持有至到期, 购入时所发生的相关税费, 正确处理方法是(计入投资成本)。
10.某公司认购C公司普通股股票1000股, 每股面值10元, 实际买价每股11元, 其中包含已宣告发放但尚未领取的现金股利500元, 另外支付相关费用100元, 公司将该批股票作为交易性金融资产核算和管理, 则该批投资的初始投资成本为(10500元)。
11.可供出售金融资产持有期内发生的公允价值变动损益, 正确的处理方法是(计入资本公积)。
12.20*7年初, 企业购入一批同期发行的3年期分期付息债券, 计划持有至到期。
持有期内按期确认的应收利息, 其核算账户是(应收利息)。
13.20*7年7月2日, 企业购入一批同期发行的3年期债券, 计划持有至到期, 该批债券的利息于到期时同本金一起支付。
持有期内企业按期确认的应收利息, 其核算账户是(持有至到期投资---应计利息)14.20*7年7月1日, A公司以每张900元的价格购入B公司20*7年1月1日发行的面值1000元、票面利率3%、3年期、到期一次还本付息的债券50张, 计划持有至到期。
2022学年9月《中级财务会计》复习题一、单选题1、某企业5月1日将本年4月1日签发、期限3个月、面值60000元的不带息商业汇票向银行贴现,年贴现率6%。
则企业收入的贴现净额为()。
A、 59100元B、 59400元C、 59700元D、 60300元正确答案: B2、某企业年末长期股权投资明细科目如下:“投资成本”明细科目的借方余额为3000万元,“损益调整”明细科目的借方余额为1500万元,“其他综合收益”明细科目的借方余额为500万元。
不考虑其他因素,年末该企业长期股权投资账面价值为()万元。
A、 2000B、 4500C、 5000D、 3000正确答案: C3、存货计价采用成本与可变现净值孰低法,体现的会计核算的一般原则是()。
A、可比性原则B、配比原则C、谨慎原则D、客观性原则正确答案: C4、4月15日开出一张为期90天的商业汇票,到期日应为()。
A、 7月13日B、 7月14日C、 7月15日D、 7月20日正确答案: B5、固定资产减值是指期末固定资产的()低于其账面价值的情形。
A、可收回金额B、可变现净值C、预计未来现金流量现值D、公允价值正确答案: A6、预付货款业务不多的企业,可不单设“预付账款”账户,而将预付的货款记入()。
A、“应付账款”账户的借方B、“应付账款”账户的贷方C、“应收账款”账户的借方D、“应收账款”账户的贷方正确答案: A7、A企业4月15日签发一张为期90天的商业汇票。
按日计算汇票到期日,该汇票的到期日应为()。
A、 7月16日B、 7月14日C、 7月15日D、 7月20日正确答案: B8、2017年7月2日,企业购入同期发行的3年期债券一批且计划持有至到期,该批债券的利息按年支付。
持有期内企业按期确认的应收利息,其核算账户是()。
A、“应收利息”B、“其他应收款”C、“持有至到期投资—应计利息”D、“长期应收款”正确答案: A9、采用成本法核算长期股权投资时,当被投资企业宣告分派现金股利、投资企业对应分得的金额,会计上应()。
财务会计复习
一、简答
1.什么是发出存货计价?我国企业会计准则规定可使用的方法有哪些?
2.简述企业亏损弥补的途径。
3.简述现金折扣条件下,分别用总价法、净价法核算应收账款有哪些不同?
二、综合分析
1.某工业企业为增值税一般纳税人,材料按计划成本计价核算。
甲材料计划单位成本为每公斤10元。
该企业2010年5月份甲材料有关资料如下:
(1)“原材料”账户月初余额40000元,“材料成本差异”账户月初借方余额500元。
(2)6日,企业发出100公斤甲材料委托A公司加工成半成品(注:发出材料时应计算确定其实际成本)。
(3)15日,从外地购入甲材料6000公斤,增值税专用发票注明的价款为61000元,增值税额10370元,企业已通过银行付讫全部货款,材料尚未到达企业。
(4)22日,上述购入的甲材料到达,验收入库时发现短缺20公斤,经查明为途中定期内自然损耗。
按实际数量验收入库。
(5)31日,汇总本月发料凭证,本月共发出甲材料5000公斤(不包括6日发出的材料),全部用于产品生产。
要求:(1)根据以上资料编制相关业务的会计分录;(2)计算本月材料成本差异率、本月发出材料应负担的成本差异及月末库存材料的实际成本。
2.日成公司为增值税一般纳税人,增值税率为17%,所得税率为25%,原材料按计划成本核算。
该公司200×年发生的经济业务如下: (1)购入原材料一批,用银行存款支付货款200000元、增值税进项税额34000元,款项已付,材料尚未收到; (2)收到原材料一.简述现金折扣条件下,分别用总价法、净价法核算应收账款有哪些不同?批,实际成本为l00000元,计划成本90000元,材料已验收入库,货款已于上月支付; (3)公司将交易性金融资产(全部为股票投资)抛售兑现,投资成本50000元,股票市值58000元(税费忽略不计),存入银行; (4)公司采用商业承兑汇票结算方式销售产品一批,价款300000元,增值税销项税额为54000元,收到354000元的不带息商业承兑汇票一张; (5)销售产品一批,销售价款1400000元,应收的增值税销项税额238000元,货款及税款已收到并已存入开户银行。
要求:编制日成公司以上业务的会计分录。
3.红星公司为增值税一般纳税人,增值税率为17%,所得税率为25%,原材料按计划成本核算。
该公司2013年发生的经济业务如下: (1) 销售产品一批,销售价款1400000元,应收的增值税销项税额238000元,货款及税款已收到并已存入开户银行; (2)收到原材料一批,实际成本为l00000元,计划成本90000元,材料已验收入库,货款已于上月支付; (3)公司将交易性金融资产(全部为股票投资)抛售兑现,投资成本50000元,股票市值58000元(税费忽略不计),存入银行; (4)公司采用商业承兑汇票结算方式销售产品一批,价款300000元,增值税销项税额为54000元,收到354000元的不带息商业承兑汇票一张; (5) 购入原材料一批,用银行存款支付货款200000元、增值税进项税额34000元,款项已付,材料尚未收到
要求:编制红星公司以上业务的会计分录。
4.北良股份公司交易性金融资产采取公允价值进行期末计量。
假设该公司2007年l2月31日交易性金融资产和公允价值的资料如下:项目成本(元)公允价值(元)交易性金融资产——债券甲企业债券 15 100 16 000 乙企业债券 100 350 98 000 交易性金融资产——股票 A企业股票 60 200 95 000 B企业股票 60 100 54 000 要求:请计算该公司2007年l2月31日资产负债表上“交易性金融资产”的余额,并编写公允价值变动的相关会计分录。
(金额单位用“元”表示)
5.2006年1月l日,我国A公司购入一台新设备,设备原值为50万元,预计可使用4年,净残值率为10%。
假定A公司采取双倍余额递减法计提折旧,请计算年折旧率,以及从第1年至第4年,每年的折旧额分别为多少?(答案金额单位统一用“万元”表示)
一、简答
1.什么是发出存货计价?我国企业会计准则规定可使用的方法有哪些?
发出存货计价是指对会计期间销售等发送出去的存货的单价进行计量。
方法有个别计价法、先进先出法、加权平均法、计划成本法、零售价格法、售价金额核算法。
2.简述企业亏损弥补的途径。
答案:企业经营发生亏损,其弥补途径有:
①用下一盈利年度的税前利润弥补,但连续弥补期限不得超过5年
②5年内不足补亏的,可用以后年度的税后利润弥补;
③用企业的法定盈余公积或任意盈余公积弥补;
④用出资人投入的资本金弥补。
3. 简述现金折扣条件下,分别用总价法、净价法核算应收账款有哪些不同?答案(1)两者确认现金折扣的时间不同。
采用总价法,现金折扣只有客户在折扣期内付款时才予确认;净价法把客户取得现金折扣视为一种正常现象,现金折扣在应收账款发生时就予确认。
(2)两者对应收账款发生时的入账金额的确认方法不同。
总价法按未扣除现金折扣的金额(即原发票金额)作为应收账款的入账金额,净价法将扣除折扣后的金额作为应收账款的入账金额。
(3)两者对现金折扣的会计处理不同。
总价法将给予以顾客的现金折扣作为理财费用,增加企业的财务费用处理;净价法将给予顾客的现金折扣直接冲减了销售收入,顾客超过折扣期付款、企业因此多收入的金额视为企业提供信贷的收入,减少企业的财务费用处理。
二、综合分析题
1.(1)6日发出时:
借:委托加工物资1000(100*10)
贷:原材料1000
借:委托加工物资12.5(1000*500/40000)
贷:材料成本差异12.5
(2)15日从外地购入材料时:
借:材料采购61000
应交税费—应交增值税(进项税额)10370
贷:银行存款71370
(3)22日收到15人购入的材料时:
借:原材料59800(5980*10)
材料成本差异1200
贷:材料采购61000
(4)4月30日计算材料成本差异率和发出材料应负担的材料成本差异额,编制相关会计分录
材料成本差异率=(500-12.5+1200)/(40000-1000+59800)=1.71% 发出材料应负担的材料成本差异=50000*1.71%=855(元)
借:生产成本50000
贷:原材料50000
借:生产成本855
贷:材料成本差异855
(5)月末结存材料的实际成本=(40000-1000+59800-50000)+(500-12.5+12000-855)=49632.5(元)
2. (1)借:材料采购 200000
应交税费-应交增值税(进项)34000
贷:银行存款 234000
(2)借:原材料 90000 材料成本差异 10000
贷:材料采购 100000
(3)借:银行存款 58000
贷:交易性金融资产 50000
投资收益 8000
(4)借:应收票据 354000
贷:主营业务收入 300000
应交税费-应交增值税(销项)54000
(5)借:银行存款 1638000
贷:主营业务收入 1400000
应交税费-应交增值税(销项)238000
3.
(1)借:银行存款 1638000
贷:主营业务收入 1400000
应交税费-应交增值税(销项)238000
(2)借:原材料 90000
材料成本差异 10000
贷:材料采购 100000
(3)借:银行存款 58000
贷:交易性金融资产 50000
投资收益 8000
(4)借:应收票据 354000
贷:主营业务收入 300000
应交税费-应交增值税(销项)54000
(5)借:材料采购 200000
应交税费-应交增值税(进项)34000
贷:银行存款 234000
4.交易性金融资产=16000+98000+95000+54000=263000 公允价值变动损益=263000-(15100+100350+60200+60100)=250 借:交易性金融资产-公允价值变动 250
贷:公允价值变动损益 250
5. 第1年折旧=50×2/4=25万元
第2年折旧=(50-25)×2/4=12.5万元
第3、4年折旧=(50-25-12.5-50×10%)/2=3.75万元
最新文件仅供参考已改成word文本。
方便更改。