《创业计划方案》评分准则
- 格式:doc
- 大小:28.50 KB
- 文档页数:2
创业计划书的评价标准创业计划书是创业者向投资人或机构呈现自己创业项目的详细计划和策划方案的重要文档。
为了使创业计划书能够得到合适的肯定和支持,评价标准成为评估其价值和可行性的重要依据。
本文将从以下几个方面详细介绍创业计划书的评价标准。
一、项目描述项目描述是创业计划书的核心内容,它需要准确、清晰地陈述创业者打算从事的具体业务或行业、产品或服务、市场规模、竞争态势等相关信息。
评价标准包括项目的创意性、创新性、市场需求、项目规模等。
创意性指的是创业项目是否有独特的理念或创新的解决方案。
在竞争激烈的市场中,独特的创意能够吸引更多的消费者和投资者注意。
创新性指的是创业项目是否能够突破传统模式,带来新的商业模式或技术创新。
创新没有止境,对于投资者而言,有创新性的项目更容易获得市场认可和持续增长。
市场需求是评估项目可行性的重要因素之一。
创业者需要充分了解目标市场的需求、潜在客户人数、消费者行为等,以确保项目有足够的市场需求和发展空间。
项目规模是指创业项目的市场潜力和预期收益。
评估项目规模需要考虑市场规模、增长率和潜力等因素,以确定项目的可持续性和长期盈利能力。
二、市场分析市场分析是对创业项目所在行业、市场状况以及竞争对手等进行深入研究和分析。
评价标准包括市场规模、市场增长率、市场竞争态势等。
市场规模是对目标市场的整体规模进行评估,判断项目在市场中的定位和竞争优势。
创业者需要清楚了解所处市场的规模,并结合自身项目的特点和定位进行定量和定性的分析。
市场增长率是对市场未来发展趋势的预测,对于投资者来说,一个持续增长的市场更具吸引力。
创业者需要通过市场调研和数据分析等方法,预测目标市场的增长潜力。
市场竞争态势是评估市场竞争程度和存在的竞争对手。
创业者需要研究市场上已有的竞争对手,分析其优势和劣势,制定相应的竞争策略。
三、团队能力团队能力是评估创业计划书的关键因素之一,它涵盖了团队成员的经验、技能和背景等方面的评价。
评价标准包括团队的创业经验、行业经验、领导能力等。
创业计划书评分细则1.企业概况(5分)企业名称、创业者姓名、地址及联系方式、主要经营范围、企业类型共5项填写完全、正确者,可得5分,缺1项扣1分。
2.创业计划作者的个人情况(5分)[二选一](1)相关经验:正在办企业5分,办过同类企业4分,办过企业3分,在同类企业做过2分,在企业做过1分。
(2)教育背景:有大学学历者3分,无大学学历则2分。
3.市场评估(15分)(1)目标顾客描述:描述详实正确者3分,简单者1分(2)市场容量、占有率、变化趋势:描述详实正确者2分,简单者1分,不正确者0分。
(3)竞争对手的优、劣势:描述详实正确者5分,简单者4--2分。
(4)自己企业的优、劣势:描述详实正确者5分,简单者4--2分。
4.市场营销计划(10分)(1)产品:描述详实正确者2分,简单者1分(2)价格:描述详实正确者2分,简单者1分(3)地点:描述详实正确者4分,简单者2分(4)促销:描述详实正确者2分,简单者1分5.企业组织结构(5分)(1)企业类型、名称、员工组成和组织结构填写详实正确者3分。
(2)企业营业执照、法律责任、合伙协议祥实2分。
6.固定资产(10分)(1)工具和设备、交通工具、办公家具和设备:填写者4分(2)固定资产和折旧:填写详实正确者6分,其它情况4-2分7.流动资金(5分)①原材料和包装(3分)②其他费用(2分)8.销售收入预测(11分)产品或服务(2分)销售数量(2分)平均单价(2分)月销售额(2分)年汇总(3分)9.销售和成本计划(17分)含税销售收入(2分)流转税(2分)纯收入(1分)总成本(3分)利润(1分)个人所得税(2分)其他(城建、附加)(2分)净收入(1分)年汇总(3分)10.现金流量计划(17分)月初现金(1分)现金销售收入(1分)可支配现金(2分)现金采购支出(3分)支出(1分)税金(3分)现金总支出(2分)月底现金(1分)年汇总(3分)。
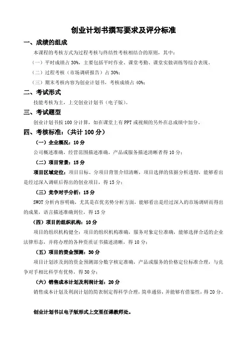
创业计划书撰写要求及评分标准
一、成绩的组成
本课程的考核方式为过程考核与终结性考核相结合的原则,其中:
(一)平时成绩占30%,主要包括平时作业、课堂考勤、课堂实做训练等综合表现。
(二)过程考核(市场调研报告)占30%;
(三)期末考核内容为创业计划书,考核成绩占40%;
二、考试形式
技能考核为主,上交创业计划书(电子版)。
三、考试题型
创业计划书按100分计算,如在课堂上有PPT或视频的另外在总成绩中加分。
四、考核标准:(共计100分)
(一)企业概况:10分
公司概述准确,经营范围描述准确,产品或服务描述清晰者得10分;
(二)项目背景:15分
项目区域定位:项目目标、分项目背景介绍清晰,项目选择的依据分析透彻,能够看出是经过深入调研后得出的创业项目,得15分;
(三)竞争对手分析:15分
SWOT分析内容明确,尤其是在优劣势分析方面,能够看出是经过深入的市场调研而得出的成果,语言描述准确到位,得15分
(四)项目的组织机构:10分
项目的组织机构健全:项目的组织机构准确,服务对象定位准确,能够选择合适的企业法律形态,并将办理的各种资质证书描述清晰,得10分;
(五)项目的资金预测:30分
项目计划涉及到的资金预测部分数字核定准确,产品或服务的价格定位标准合理,与竞争对手相比科学有优势,得30分;
(六)销售成本计划及利润计划:20分
销售成本计划及利润计划的简表制定得科学合理,简单通俗,并能够有借鉴性,得20分。
创业计划书以电子版形式上交至任课教师处。
创业计划书的评价标准在当今充满机遇与挑战的商业世界中,创业计划书成为了创业者们展现想法、规划未来、吸引投资的重要工具。
一份优秀的创业计划书不仅能够清晰地阐述创业构想,还能为企业的发展提供坚实的路线图。
那么,如何评价一份创业计划书的优劣呢?以下是一些关键的评价标准。
一、清晰明确的目标与愿景一个好的创业计划书首先应该有一个清晰、具体且令人信服的目标和愿景。
这意味着创业者要明确阐述企业的长期目标是什么,例如在特定市场中占据多大的份额,或者成为行业内的领军企业等。
同时,愿景要能够激发团队的激情和投资者的兴趣,让他们相信这个创业项目具有巨大的潜力和价值。
如果创业计划书中的目标模糊不清,或者愿景过于空洞,就很难让读者相信创业者对自己的事业有清晰的认识和坚定的信念。
比如,只是简单地说“我们要打造一家成功的企业”,而没有具体说明成功的标准和衡量方式,这显然是不够的。
二、深入全面的市场分析市场分析是创业计划书的核心部分之一。
创业者需要对目标市场进行深入的研究和分析,包括市场规模、增长趋势、竞争态势、客户需求等方面。
在评估市场规模时,要有可靠的数据支持和合理的预测方法,不能仅凭主观臆断。
对于市场增长趋势,要考虑到宏观经济环境、技术发展、政策法规等因素的影响。
竞争态势的分析则要包括直接竞争对手和潜在竞争对手,了解他们的优势和劣势,以及市场份额的分布情况。
此外,对客户需求的把握至关重要。
创业者需要清楚地知道客户的痛点是什么,自己的产品或服务如何能够有效地解决这些问题,从而满足客户的需求并创造价值。
如果市场分析不够全面和深入,创业者可能会在错误的市场中投入大量的资源,导致创业失败。
三、独特创新的产品或服务创业项目的核心在于其提供的产品或服务。
一个有竞争力的创业计划书应该能够展示出独特的、创新的产品或服务理念。
产品或服务的独特性可以体现在技术创新、功能特性、用户体验、商业模式等方面。
例如,一项新的技术可能能够大幅提高产品的性能或降低成本;独特的功能特性可以满足客户未被满足的需求;优秀的用户体验可以提高客户的满意度和忠诚度;创新的商业模式可能会颠覆传统的行业格局。
创业计划书评分标准表
一、项目背景(20分)
1. 提供详细的市场研究和竞争分析(5分)
2. 描述项目所针对的目标市场和目标客户(5分)
3. 阐述项目的核心竞争优势(5分)
4. 分析项目在当前市场环境下的可行性和前景(5分)
二、商业模式(20分)
1. 提供清晰的盈利模式和营收途径(5分)
2. 解释项目的成本结构和资源配置(5分)
3. 说明市场需求与供给之间的匹配度(5分)
4. 分析竞争对手对商业模式的威胁和可能的抵御策略(5分)
三、产品或服务描述(20分)
1. 完整而详细地描述产品特点和核心功能(5分)
2. 清晰阐述产品或服务的差异化优势(5分)
3. 说明产品或服务的技术可行性和可持续性(5分)
4. 评估目标市场对产品或服务的需求程度(5分)
四、市场营销策略(20分)
1. 描述项目的推广和营销渠道(5分)
2. 说明目标市场的定位和品牌建设计划(5分)
3. 解释项目的市场推广活动和销售策略(5分)
4. 分析项目与潜在合作伙伴之间的合作机会(5分)
五、团队和管理(10分)
1. 介绍团队成员的相关经验和能力(5分)
2. 分析团队的组织架构和人员配备计划(5分)
六、风险分析与应对措施(10分)
1. 识别项目可能面临的主要风险(5分)
2. 提供相应的应对策略和风险管理计划(5分)
七、财务计划(15分)
1. 提供详细的财务预测和盈利能力分析(5分)
2. 评估项目的投资回报率和财务可行性(5分)
3. 说明项目的融资计划和资金运作策略(5分)
总分:100分
*以上评分标准仅供参考,实际评分可能根据具体要求和项目类型有所调整。
创业计划书评分标准表一、执行摘要(10 分)1、清晰明确(3 分)能否简洁明了地阐述创业项目的核心要点,包括产品或服务、市场机会、商业模式和预期收益。
语言表达是否流畅,无歧义,易于理解。
2、吸引力(4 分)能否引起读者的兴趣和关注,让投资者或评委愿意进一步了解项目。
对项目的优势和独特性是否有突出展示。
3、完整性(3 分)是否涵盖了创业计划的关键要素,如项目概述、市场分析、营销策略等。
有无重要信息的遗漏。
二、项目概述(15 分)1、产品或服务(5 分)对产品或服务的描述是否清晰、准确,包括功能、特点、优势等。
能否明确区分与竞争对手的差异。
对目标市场的需求分析是否深入、准确,有相关数据支持。
能否清晰阐述市场规模和增长趋势。
3、解决方案(5 分)提出的解决方案是否合理、有效,能够满足市场需求。
解决方案的创新性和可行性如何。
三、市场分析(20 分)1、目标市场(6 分)目标市场的定位是否准确、清晰,具有可操作性。
对目标客户群体的特征、需求和消费习惯的分析是否详尽。
2、市场规模(6 分)对市场规模的估算是否合理,有可靠的数据来源和分析方法。
能否预测市场的增长潜力和发展趋势。
3、竞争分析(8 分)对竞争对手的识别是否全面,包括直接竞争对手和潜在竞争对手。
能否准确分析竞争对手的优势和劣势,并提出有效的竞争策略。
四、营销策略(15 分)所选择的营销渠道是否合理,能否有效覆盖目标客户群体。
对各营销渠道的利用计划是否具体、可行。
2、促销策略(5 分)提出的促销活动是否有针对性,能够吸引客户并促进销售。
促销预算和效果评估是否合理。
3、品牌建设(5 分)有无明确的品牌定位和品牌发展计划。
品牌建设策略的可行性和有效性如何。
五、运营管理(15 分)1、运营流程(5 分)对业务运营流程的描述是否清晰、合理,易于操作。
能否优化流程,提高运营效率。
2、团队组建(5 分)团队成员的构成是否合理,具备所需的专业技能和经验。
有无明确的团队分工和协作机制。
创业计划书详细评分标准一、商业模型1.1 需求分析- 对目标市场需求进行充分的分析,包括市场规模、增长趋势、竞争格局等方面的调研。
1.2 解决方案- 提出切实可行的解决方案,包括产品或服务的特点、优势,以及如何满足客户需求的详细描述。
1.3 商业模式- 描述商业模式,包括盈利模式、成本结构、销售渠道等方面的规划,制定可持续发展的商业策略。
1.4 可行性分析- 对商业模型的可行性进行评估,包括市场风险、技术难点、资源投入等方面的分析,提出应对措施。
评分标准:商业模型清晰明了,解决方案创新独特,商业模式合理且可持续,可行性分析全面深入。
二、团队及管理2.1 创始团队- 创始团队的背景、经验及能力分析,团队成员之间的分工与合作关系,是否具备推动项目成功的能力。
2.2 管理团队- 管理团队的构建及组织架构,高管团队的能力与经验是否能够有效领导、决策及执行,团队的激励机制。
2.3 招聘计划- 人才招募及培养计划,组建团队的发展规划,如何吸引、留住和激励优秀的员工。
2.4 组织文化- 组织文化的建设及价值观宣言,员工关系和企业文化的培育,塑造团队的凝聚力和执行力。
评分标准:团队结构合理,团队成员背景与能力匹配,管理团队稳健,招聘计划完备,组织文化有助于团队凝聚。
三、市场分析3.1 目标市场- 目标市场的细分及定位,市场覆盖范围与定位策略,了解和把握目标市场的需求特点。
3.2 竞争分析- 竞争对手的类型、实力及策略,评估自身的竞争优势与劣势,提出应对竞争的策略。
3.3 市场推广- 市场推广策略及渠道规划,市场推广的目标与预算,品牌推广与营销策略。
3.4 用户增长- 用户增长计划及策略,用户获取、留存、转化及增长的措施,不断优化用户体验提升用户黏性。
评分标准:市场分析深入细致,目标市场明确,竞争分析全面,市场推广策略有创新点,用户增长战略有效可持续。
四、财务规划4.1 资金需求- 初创阶段的资金需求分析,启动资金的来源及用途,运营资金的准备与财务规划。
创业计划书的评分标准一、市场调研(占总分比重:20%)1.1 细致的市场调研,包括目标市场规模、增长趋势、主要竞争对手等(5分)1.2 清晰的目标市场定位与定位分析,体现对市场的深入了解(5分)1.3 充分考虑消费者需求与行为,提供详细的市场需求分析(5分)1.4 深度挖掘市场机会与风险,对竞争对手进行竞争优劣势分析(5分)二、产品定位(占总分比重:15%)2.1 独特的产品定位与卖点,具备市场竞争力(5分)2.2 明确的产品特点与优势,符合消费者需求(5分)2.3 充分考虑产品在市场中的定价策略,展现产品的价值(5分)三、营销策略(占总分比重:25%)3.1 创新的营销策略,提出切实可行的推广方案(5分)3.2 深度挖掘目标群体,设计精准的营销渠道(5分)3.3 全面的竞争对手分析,提供应对策略与差异化定位(5分)3.4 具备持续发展的市场拓展策略,包括品牌建设与推广(5分)3.5 考虑投资回报率,提供优质的客户服务策略(5分)四、运营与管理(占总分比重:20%)4.1 合理的组织架构和人员配置,确保公司高效运营(5分)4.2 拟定详细的运营计划与时间表,包括生产、供应链管理等(5分)4.3 具备风险管理意识,提供应对危机的预案与措施(5分)4.4 关注社会责任,考虑包括环保、公益等因素在内的管理策略(5分)五、财务规划(占总分比重:20%)5.1 提供清晰的资金需求分析,包括启动资金、营运资金等(5分)5.2 制定可行的财务预算与计划,包括利润预测、现金流预测等(5分)5.3 明确的盈利模式与财务风险分析,保证经济效益(5分)5.4 具备健全的风险控制措施,确保财务状况稳定(5分)六、创新与可持续发展(占总分比重:10%)6.1 具备创新意识,提出创新性的业务模式或产品设计(5分)6.2 考虑企业的社会责任,展现可持续发展的意愿与能力(5分)不同部分的评分标准可能会有所调整,具体以实际评审时制定的评分标准为准。
大学生创新创业计划评审标准
一、计划书评审标准(55分)
1.商品、服务概述(5分)
要求:准确定义该类商品价格﹑特性﹑服务。
2.概要、该商品校园市场环境描述(5分)
要求:在市场调查的基础上,分析该类商品校园市场环境,市场机会和有效的市场需求、所面对的目标顾客(群)消费,发展趋势、潜力,竞争状况。
3.团队营销战略(10分)
要求:根据本类商品的特点,制定合适的市场营销策略,确保顺利进入市场,并保持和提高市场占有率。
4.关键风险和问题(10分)
要求:客观阐述战略中面临的技术、市场、财务等关键风险问题,提出合理可行的规避计划。
5.合理组队(10分)
要求:鼓励跨系组队占5分,成员分工明确,优势互补占5分。
6.计划书文字表述(5分)
要求:条理清晰,重点突出,语言简练。
7.计划书可行性(10分)
要求:评审时需注意整套策划案是否可行,并按照可行度进行打分。
二、PPT现场展示及现场问答评审标准(45分)
1.PPT讲述者的精神面貌(5分)
要求:精神饱满,衣着整齐。
2.PPT制作效果(10分)
要求:内容丰富、完整,突出重点,视觉效果佳。
3.现场讲述情况(15分)
要求:口齿清晰,表述完整、流利,客观阐述其可行性及存在的问题。
4.现场问答情况(15分)
要求:针对主题,回答完整,深度解答,具有可行性。
三、系部优秀组织奖评审标准
要求:每个进入决赛项目10分,按人头给分,项目负责人所在系部得5分,其他成员所在系部分摊剩余的5分,累计分数最多的获系部优秀组织奖。
创业计划书的评判标准是1. 内容完整性和逻辑性:创业计划书应该有明确的结构,包括介绍、商业理念、市场分析、竞争者分析、市场定位、产品或服务描述、运营和管理计划、销售和营销策略、财务预测和风险分析等部分。
内容要完整,逻辑要清晰,让读者能够一目了然地了解整个商业运作过程。
2. 商业理念的独特性和创新性:创业计划书的商业理念应该是独特的和创新的,能够满足市场中的需求并有竞争优势。
创业者需要通过详细的市场调研和分析来证明自己的商业理念与传统商业模式或现有产品的区别和优势。
3. 市场分析和定位准确性:创业者需要对目标市场做出深入的分析,并确定市场规模、增长趋势、客户需求等,以及对竞争者进行详细的分析。
根据市场分析结果确定目标客户群体,并明确定位自己的产品或服务在市场中的位置。
4. 营销和销售策略的有效性:创业者需要制定出创新的、实用的营销和销售策略,能够吸引目标客户并促进销售增长。
需要说明市场推广的渠道选择、广告和宣传策略等内容。
5. 财务预测和风险分析的合理性:创业计划书需要包含详细的财务预测,包括资金需求、投资回报率、销售预测等内容。
同时,需要对风险进行分析,包括市场风险、技术风险、竞争风险等,并提出有效的风险控制措施。
6. 专业性和可行性:创业计划书需要表达出创业者对行业的专业知识和经验,以及对市场的深入了解和把握。
同时,计划书中提出的商业模式和运营策略需要是可行的,有利于提高竞争力和盈利能力。
总的来说,创业计划书的评判标准是综合考虑以上各方面的因素,从整体上看是否具有可行性和潜力。
计划书不仅需要表达出创业者的热情和信心,还需要经过深入的研究和分析,才能获得投资者的认可和支持。
创业计划书的评定标准一、市场潜力与需求评估市场潜力及需求评估是创业计划书中最为重要的一环。
通过对市场规模、增长趋势、竞争对手、目标用户群体等方面进行全面分析,评估市场的需求程度和竞争压力,为创业项目的实施提供重要的参考。
评定标准主要包括以下方面:1. 市场规模:对所选择的市场进行规模估算,包括市场容量、增长趋势、市场分布等;2. 竞争分析:对潜在竞争对手进行分析,包括其产品、价格、服务、市场份额等方面;3. 目标用户分析:明确目标用户群体的需求特点、消费行为、购买力等,为产品定位提供依据;4. 市场需求量评估:对市场具体需求量进行估算,了解潜在市场需求动态,为产品设计与销售提供指导。
二、商业模式与可持续性评估商业模式是创业计划书的核心内容之一,其合理性与可持续性对项目的成功和发展至关重要。
通过对商业模式的创新性、盈利模式、成本控制、资金运作等方面进行详细评估,可帮助创业者在竞争激烈的市场环境中取得良好的发展。
评定标准主要包括以下几点:1. 商业模式创新性:商业模式的创新性与差异化程度是判断一个项目能否在市场竞争中脱颖而出的关键因素;2. 盈利模式:对项目的盈利来源、盈利方式、盈利水平进行评估,确保项目可获得长期稳定的盈利;3. 成本控制:对项目运营成本、管理费用、市场推广费用等方面进行合理评估,确保项目的运营效率;4. 资金运作:对项目的资金来源、资金运转方式、融资计划等方面进行评估,确保项目的长期发展与稳定。
三、团队与管理评估一个优秀的创业团队是项目成功的重要保障。
评定团队的能力、背景、配合度等方面有助于判断团队的稳定性与执行力,从而有效减少项目失败的风险。
评定标准主要包括以下几点:1. 团队背景:团队成员的教育背景、工作经验、专业技能等方面是否与项目需求匹配;2. 人员配备:团队人员的分工是否合理、职责明确,是否能够有效协作;3. 领导能力:团队领导者的领导能力、决策能力、执行力是否符合项目需求;4. 管理规范:团队是否建立了严谨的管理制度、流程,是否有有效的内部沟通方式。
创业计划评分细则及评分表评分细则本创业计划评分细则旨在评估创业计划的可行性和潜力,以下是对每个评估因素的详细说明。
1. 商业模式(20分)评估创业计划是否具有创新的商业模式,是否有市场潜力和盈利能力。
- 创新性:评估计划是否采用了新颖和独特的商业模式。
- 市场潜力:评估计划所针对的市场规模、增长率以及竞争环境。
- 盈利能力:评估计划所拟定的盈利模式以及预期的财务指标。
2. 市场调研(15分)评估创业计划对目标市场的调研情况,是否了解目标市场的需求和竞争情况。
- 目标市场:评估计划是否明确了目标市场的特征和规模。
- 需求分析:评估计划是否充分了解目标市场的需求和问题。
- 竞争分析:评估计划对目标市场的竞争情况有无清晰认知。
3. 营销策略(15分)评估创业计划的营销策略是否明确和可行,是否能够吸引目标客户并建立品牌形象。
- 客户定位:评估计划对目标客户的细分和定位策略。
- 品牌建设:评估计划对品牌形象和推广策略的规划。
- 销售渠道:评估计划对销售渠道选择和拓展的考虑。
4. 经营团队(10分)评估创业计划的经营团队是否具备必要的能力和经验,能否有效执行计划。
- 团队结构:评估团队的组成和角色分工是否合理。
- 能力和经验:评估团队成员是否具备相关行业经验和专业知识。
- 执行能力:评估团队是否有执行计划所需的能力和资源。
5. 财务计划(20分)评估创业计划的财务规划是否合理和可行,是否能够满足资金需求。
- 开支预算:评估计划是否制定了合理的开支预算。
- 资金来源:评估计划所考虑的资金来源和筹集方式。
- 盈亏预测:评估计划对未来经营情况的盈亏预测和财务指标。
6. 风险评估(20分)评估创业计划是否对可能面临的风险进行了全面的评估和规划,是否能够有效应对风险。
- 内部风险:评估计划对内部运营和管理可能出现的风险的认知和预防措施。
- 外部风险:评估计划对外部市场和竞争环境可能带来的风险的认知和规避措施。
- 应对策略:评估计划对不同风险情况下的应对策略和应急预案。
创业计划书评分标准表创业计划书是创业者向投资人展示自己商业想法的重要文件,其中需要包含清晰的商业模式,可行的市场分析以及详细的财务预算等内容。
每个投资人都有自己的评分标准,但是创业计划书可以根据以下标准进行评分,以提高其成功的机会。
1. 问题陈述 (10分)商业想法首先要能够成功解决一个有足够市场的需求。
在创业计划书中,应该清晰地描述当前被解决的问题以及所针对的目标受众。
描述应该尽可能的具体,以便于投资人理解这个问题的严重性和商业机会的潜在发展。
2. 商业模式 (20分)有效的商业模式是成功创业的关键。
在创业计划书中,应该清晰地描述所提供的产品或服务,以及如何通过销售产生收入。
商业模式的可行性应该得到详细的解释,并配备实际数据和市场分析。
3. 市场认识 (20分)熟悉当前市场并能够准确分析市场趋势是成功创业的重要条件。
在创业计划书中,应该描述目标市场的特点,同类竞争对手,市场缺口和市场规模。
还应该包括营销策略,以吸引目标受众,并有效地满足其需求。
4. 具体实现 (25分)成功创业需要合适的人才、技能和工具。
在创业计划书中,应该清晰地描述运营计划,生产和销售流程,以及所需技能和人才。
还应该包括对设备、技术和地点的需求分析,以确保一切都可以顺利运行。
5. 财务计划 (25分)成功的创业者必须能够有效地管理财务资源。
在创业计划书中,应该包括详细的财务预算,资金来源和资金使用计划。
财务计划应该合理,精确和可行,并能够解释实现预期盈利的途径和时间。
6. 总结上述评分标准并不固定,每个投资人都有自己的评分标准。
但是在熟悉创业计划书的基础上,创业者可以根据以上标准制定完善的创业计划书,以尽可能提高其成功的机会。
创业计划书比赛评分标准一、创业意义和市场分析(20分)1. 创业目的和背景分析(5分)- 清晰阐述创业的动机和目标,说明创业的重要性和必要性。
- 阐述行业背景和市场动态,说明所选择的市场有潜力和机会。
2. 市场调研和竞争分析(10分)- 充分调研目标市场,包括行业规模、市场需求和趋势等。
- 对竞争对手进行全面分析,包括其产品、定位、优劣势等。
3. 目标客户群体和定位(5分)- 确定目标客户群体,包括其特点、需求和购买行为等。
- 定位公司的产品或服务在市场中的位置,明确自身的竞争优势。
二、商业模式和产品服务(30分)1. 商业模式设计(10分)- 清晰描述公司的商业模式,包括盈利模式、客户获取方式、渠道策略等。
- 说明公司的核心竞争力和差异化优势,以及如何持续创新和提升。
2. 产品或服务介绍(10分)- 具体描述公司的产品或服务,包括特点、优势、核心功能等。
- 阐述产品或服务的市场需求和解决方案,说明如何满足客户的需求。
3. 开发和生产计划(10分)- 详细阐述产品或服务的开发过程和时间,包括技术研发、设计、测试等。
- 说明生产和供应链管理计划,确保产品或服务的质量和交付。
三、营销策略和推广计划(20分)1. 品牌建设和营销策略(10分)- 制定品牌建设计划,包括品牌定位、传播策略、形象设计等。
- 说明营销策略和推广渠道,包括广告、促销、公关等计划。
2. 销售和渠道策略(5分)- 规划销售渠道和推广策略,确保产品或服务的销售和市场覆盖。
- 确定销售目标和达成途径,包括销售团队建设和销售技巧培训等。
3. 客户服务和售后支持(5分)- 设计客户服务体系和售后支持方案,包括客户关怀、投诉处理等。
- 说明如何建立客户忠诚度和口碑,确保客户满意度和复购率。
四、团队和管理(20分)1. 创始团队和核心成员(5分)- 介绍创始团队的背景和经验,包括创业者的能力、人脉、资源等。
- 说明团队的协作机制和角色分工,确保团队的稳定和有效运作。
创业计划书评分标准表一、项目背景和市场分析1. 项目背景:包括项目的发起背景、目的和意义等;2. 目标市场分析:对目标市场的规模、增长趋势、竞争格局等进行详细分析;3. 市场需求分析:对目标市场的需求进行准确判断和分析。
二、创业项目描述1. 项目简介:对创业项目的主要内容进行简明扼要地描述;2. 项目目标和定位:明确创业项目的发展目标和定位;3. 项目规模:包括创业项目的预计投资规模、产能规模等;4. 技术支持:介绍创业项目所需技术及其支持行业、企业的情况。
三、市场营销策略1. 市场定位:明确目标市场的细分和定位策略;2. 市场推广:阐述市场推广的主要途径、渠道和策略;3. 售后服务:描述售后服务的内容和方式。
四、产品或服务描述1. 产品或服务概述:对创业项目的核心产品或服务进行详细描述;2. 产品或服务特点:明确产品或服务的核心特点、优势和创新之处;3. 产品或服务的生命周期管理:阐述产品或服务从研发到推出市场的全过程管理。
五、运营管理1. 组织架构:描述创业项目的组织结构、部门设置和职责分工等;2. 人力资源管理:阐述创业项目的人力资源组织和管理方式;3. 运营流程:描述创业项目的运营流程、工作流程等;4. 生产或服务能力:谈论创业项目的生产或服务能力及其保障措施。
六、财务分析1. 财务指标:评估创业项目的财务指标,包括资金需求、投资回报率等;2. 财务计划:明确创业项目的财务计划,包括预测销售额、成本、利润等;3. 风险评估:评估创业项目的财务风险,包括市场风险、经营风险等。
七、风险分析与管理1. 项目风险分析:对创业项目可能面临的市场、技术、财务等风险进行分析;2. 风险管理策略:阐述创业项目对风险的应对与管理策略;3. 应急预案:制定应急预案,以应对可能出现的突发事件。
八、创业团队1. 创业团队介绍:介绍创业团队的核心成员、背景和专业能力等;2. 创业团队的优势:评估创业团队的优势,包括专业、行业经验等;3. 创业团队的配套:描述创业团队的配套资源,如技术支持、人力资源等。
创业计划书大评定准则一、项目概述1. 项目名称:应该简洁明了,能够准确反映项目的主要内容。
2. 项目背景:包括创意来源、市场需求、市场空白等。
3. 项目性质:创业或者发展计划,应该明确项目的目的和性质。
二、项目分析1. 行业分析:对行业的发展趋势、市场规模、竞争格局等进行综合分析。
2. 客户分析:明确目标客户群体的需求、消费习惯、行为特征等。
3. 竞争分析:对竞争对手的主要优势和劣势进行深入分析,提出应对策略。
三、商业模式1. 产品定位:明确产品或服务的特点、优势和核心竞争力。
2. 运营模式:规划企业的运营流程、供应链管理、营销推广等。
3. 收入来源:明确收入来源和盈利模式,包括主要的销售渠道和盈利点。
四、市场营销1. 品牌定位:规划公司的品牌形象、传播理念和市场定位。
2. 市场推广:制定详细的市场推广计划,包括线上线下推广、公关活动等。
3. 渠道拓展:规划销售渠道和合作伙伴,确保产品能够迅速进入市场。
五、团队建设1. 创始团队:介绍创始人及团队成员的背景、经验和擅长领域。
2. 组织架构:规划企业的组织机构、管理层架构和人员配备。
3. 人才引进:规划人才引进的渠道和方法,确保团队的专业性和稳定性。
六、风险管理1. 风险识别:分析项目可能面临的主要风险,包括市场风险、竞争风险、人才风险等。
2. 风险评估:对风险的可能性和影响进行综合评估,确定优先处理的风险。
3. 风险应对:制定详细的风险管理计划,采取有效措施降低风险,确保项目的顺利开展。
七、财务计划1. 资金需求:明确项目的启动资金和运营资金需求,制定详细的融资计划。
2. 收支预测:规划项目的收入来源和支出情况,制定长期财务预测。
3. 投资回报:分析项目的投资回报率、财务指标等,吸引投资人参与项目。
在编写创业计划书时,创业者需要按照以上准则进行全面而详细的分析和规划,确保计划书能够全面、清晰地展示项目的概念和商业模式,引起投资人的兴趣和信任。
同时,创业者还需要注重计划书的逻辑性和连贯性,避免出现不符合实际的假设和夸大宣传,确保计划书的真实性和可行性。