台钻主轴说明书Z
- 格式:doc
- 大小:959.50 KB
- 文档页数:26
台式钻床操作使用规范编制:校对:审核:审定:批准:1。
适用对象本说明书用于台式钻床操作使用、保养和常见故障处理。
2。
设备简介2。
1设备参数(详见表1),严禁超规格范围使用。
表1 台式钻床参数表台式钻床最大钻孔直径mm 16主轴转速级数 5主轴下端至底座工作面距离mm 150-450 范围rpm/m 2850—1770—960-590—390 主轴轴线至立柱母线距离mm 195 电动机0。
55kW主轴锥孔规格莫氏2#重量Kg 净重70主轴最大行程mm 100底座工作面尺寸mm 270×3002.2使用环境要求工作温度:—2~50℃。
工作环境:干燥、通风、无灰尘。
使用时不得在该设备上面放置任何物品,操作台面不得有杂物。
不得接近腐蚀性的化学物品。
请勿在靠近电磁场较强的区域内使用该设备,以免对该设备产生干扰.2.3作业要求:设备要求经过培训的专人操作。
2。
3. 设备外观结构,如图1所示,(部件名称详见表2)图1表2 台式钻床结构名称表3.开机前检查3。
1检查线路、电源开关(绿色为启动按钮,红色为停止按钮)是否正常、各操作手柄、旋扭是否在正确位置、操纵是否灵活、安全装置是否齐全、可靠,周围安全通道是否通畅。
3.2仔细检查钻夹头、钻套,不可松动,根据加工材料的孔径、材质,选用合适的钻头。
3。
3装夹钻头,用钻夹头专用扳手旋转钻夹头外壳,使颚片有足够的张开的,把钻头塞入钻夹头,并使钻头处于中心位置,然后用钻夹头专用扳手顺时针方向旋紧钻头;对于锥柄钻头,可以通过变径套或直接装入主轴锥孔。
3.4将工作台升到合适高度后通过锁紧手柄可靠固定,要保证工作台避空处正对钻头。
3.5将工件通过平口钳等可靠固定到工作台上。
3。
6如有异常请报告生产主管,请维修人员进行维修。
4.设备操作4。
1将绿色启动按钮按下,机床主轴运转,低速运转3-5分钟检查主轴转动方向,确认正常后方可开始工作。
4。
2选择旋转速度和进给速度,转动进给手柄,在钻头刚接触工件时,要轻轻用力,以防工件转动或被甩出。
台钻设备操作指导书(ISO9001-2015)一、设备操作内容1.1把钻头安装到卡具上(把钻头垂直放进去,用卡具手柄拧紧)。
1.2选择旋转速度和进给速度。
1.3用冲头在加工件上做标记。
1.4把钻头的中心对准冲头标定的位置。
1.5打开电源开关。
1.6开孔加工。
1.7关闭电源。
二、设备维护保养内容2.1工作前2.1.1检查各操作手柄、开关、旋扭是否在正确位置、操纵是否灵活、安全装置是否齐全、可靠。
2.1.2按润滑要求加油润滑,然后接通电源。
2.1.3低速运转3-5分钟,确认正常后方可开始工作。
2.2工作中2.2.1严禁超负荷、超性能作业加工。
2.2.2装卸钻头应停车进行,装钻夹头及锥柄铣刀钻头的,锥面要擦净,装夹要牢靠。
卸下时用标准斜铁和铜锤轻敲、严禁用其它物件乱敲。
2.2.3工件、工装要正确固定,禁止带手套操作。
2.2.4机床运行中出现异常现象,应立即停机,查明原因及时处理。
2.3工作后2.3.1必须将各操作手柄置于“停机”位置,切断电源。
2.3.2进行日常维护保养。
2.3.3如较长时间不用,应在钻床未涂漆的表面涂油保养。
2.4周期性保养2.4.1钻床运行三个月应进行周期性保养,保养时间1-2小时,以操作工为主,维修工人配合进行。
2.4.2首先切断电源,然后进行保养工作:2.4.2.1擦洗机床,做到无油污、无锈蚀。
2.4.2.2配齐螺钉、螺母。
2.4.2.3检查传动系统是否灵活,皮带松紧程度。
2.4.2.4擦拭电机,检查、紧固接零装置。
2.4.2.5定期用黄油润滑(每年清洗一次,需卸下主轴皮带轮和花键套,将轴承从轴承座中取出,然后添加黄油)。
2.4.2.6用机油润滑主轴下面的轴承及用机油注入主轴皮带轮花键套中。
三、操作注意事项3.1操作中不能戴手套。
3.2要戴防尘眼镜。
3.3注意不要把衣袖卷进去。
3.4要确认钻头的刀刃后再使用。
3.5在机器运转当中,手和脸不要接近钻头。
台钻操作规程1. 引言本文档旨在规范台钻操作流程,保障操作人员的安全,并提高工作效率。
请操作人员在使用台钻前,仔细阅读本文档,并严格按照操作规程进行操作。
2. 设备准备在开始台钻操作之前,需要进行以下准备工作:•检查台钻设备的运行状况,确保设备无故障。
•确保台钻设备已经接通电源,并处于正常工作状态。
•确保台钻设备的刀具已经安装完毕,并处于正常工作状态。
3. 操作步骤步骤1:安全措施在进行台钻操作之前,操作人员必须穿戴以下安全装备:•安全帽•护目镜•防护手套•防护耳罩•防滑鞋步骤2:设定加工参数根据加工要求,正确设定台钻的加工参数。
包括以下参数:•送料速度•主轴转速•进给速度•切削深度步骤3:开始加工1.将待加工的工件放置在台钻工作台上,确保工件牢固固定。
2.打开台钻设备,并逐步提高转速,直至达到设定的主轴转速。
3.使用手柄控制台钻的下压深度,使刀具与工件接触。
4.逐步下压台钻,直至切削深度达到设定要求。
5.在完成切削过程后,缓慢提起台钻,并关闭设备。
步骤4:清洁和维护在完成台钻操作之后,操作人员需要进行以下清洁和维护工作:1.使用刷子清洁台钻设备的刀具和工作台。
2.检查台钻设备的各个零部件,确保没有损坏或松动的情况。
3.定期给台钻设备上润滑油,确保设备的正常运转。
4. 安全注意事项在进行台钻操作时,操作人员必须注意以下安全事项:•在操作台钻时,要保持集中注意力,避免分心或草率操作。
•避免使用损坏或有缺陷的刀具。
•在操作台钻时,不要戴手套或长袖衣物,以免被拖入台钻设备。
5. 紧急情况处理在发生紧急情况时,操作人员需要立即停止台钻操作,并执行以下紧急处理措施:1.关闭台钻设备的电源,并确保设备停止运转。
2.如果发生人员伤害,应立即呼叫急救人员,并进行相关急救措施。
3.将事故情况报告给主管领导,并进行相关记录和调查。
6. 总结本文档详细介绍了台钻的操作规程,包括设备准备、操作步骤、安全注意事项和紧急情况处理。
1.0目的
为安全起见,保障车间生产安全有序进行和员工的人身安全
2.0 范围
此指导书适用于植毛车间从事台钻操作业人员。
3.0 定义无
4.0 职责
4.1部门主管:负责督促和检查工作;
4.2生产人员:自觉遵守本操作指导书。
5.0 程序
5.1首先按启动键“ON”;
5.2轴变速打开顶上的防护盖,将皮带转换就可以改变速度;
5.3 在转换皮带时停止主轴的运转;
5.4装卸钻头时,停止运转,将锁匙套进孔内向上转动,即可卸下钻头;
5.5 整刻线尺上的定深螺母就可以控制钻孔的深度;
5.6开锁紧手柄,可使工作台往上移或下降,工作台托架可绕立柱回转;
5.7 在工作时装上钻咀,将工作台调整到合适的位置,锁紧工作台即可开钻。
5.8加工完成后关闭电源,清洁机身后方可离开。
6.0 相关表单无
7.0 参考文件无
8.0 附录无
编写:日期:审批:日期:。
银骑台式钻床Z516说明书
一、操作方法
1、检查设备状态。
2、找正、卡紧钻头,夹紧工件。
2、主轴箱升降时,必须先松开夹紧手柄,然后转动主轴箱升降全所需位置,锁紧手柄将主轴箱夹紧在立柱上。
3、钻孔时,应先松开套筒夹紧手柄,钻孔完毕后,使主轴套筒受弹簧作用而恢复至原来位置。
4、钻孔不需定深时,需将螺母旋转松开退向右边。
二、注意事项
1、工作前检查卡头是否牢固,电器开关是否灵敏可靠。
2、为避免钻床损坏,须使用中十六厘米以内的钻头。
3、铁屑应避免落入横向移动导轨及丝杆上。
4、发现异常情况,立即停机检查,找专业人员修理。
5、使用安全规定。
7、操作前要检查钻头是否加紧,以免抛出伤人。
8、钻削中,如有长屑甩出,应立即停钻,排除铁屑再钻。
9、工件必须卡牢在工作台上,严禁手扶工件进行操作,以免发生意外事故。
三、维护保养规定
1、按润滑五定对机床各传动部位进行润滑。
2、坚持每周一次设备强制保养,对机床进行清洗、检查、调整、加油。
3、工作完后把铁屑清扫干净,机床各部位擦干净。
四、点检标准
1、润滑是否到位。
2、钻夹头是否灵活、与主轴同心。
3、皮带是否老化。
4、电机、轴承有无异响。
温馨小提示:本文主要介绍的是关于台钻安全操作规程的文章,文章是由本店铺通过查阅资料,经过精心整理撰写而成。
文章的内容不一定符合大家的期望需求,还请各位根据自己的需求进行下载。
本文档下载后可以根据自己的实际情况进行任意改写,从而已达到各位的需求。
愿本篇台钻安全操作规程能真实确切的帮助各位。
本店铺将会继续努力、改进、创新,给大家提供更加优质符合大家需求的文档。
感谢支持!(Thank you for downloading and checking it out!)阅读本篇文章之前,本店铺提供大纲预览服务,我们可以先预览文章的大纲部分,快速了解本篇的主体内容,然后根据您的需求进行文档的查看与下载。
台钻安全操作规程(大纲)一、台钻基本知识1.1台钻的定义与分类1.2台钻的结构与原理1.3台钻的用途与适用范围二、安全操作准备2.1工作场所环境要求2.2个人防护装备要求2.3台钻设备检查与维护三、操作步骤与注意事项3.1开机操作3.2钻孔操作3.2.1钻头选择与安装3.2.2钻孔速度与进给速度调整3.2.3钻孔过程中的注意事项3.3攻丝操作3.3.1丝锥选择与安装3.3.2攻丝速度与扭矩控制3.3.3攻丝过程中的注意事项3.4磨削操作3.4.1砂轮选择与安装3.4.2磨削速度与压力控制3.4.3磨削过程中的注意事项四、安全操作规范4.1遵守操作规程4.2禁止操作范围内的危险行为4.3定期进行设备检查与维护4.4紧急情况处理五、常见事故案例分析5.1钻头断裂5.2钻孔偏移5.3丝锥折断5.4磨削烧伤5.5电气故障六、台钻操作技能培训与考核6.1培训内容与方法6.2考核标准与流程6.3持证上岗要求七、附录7.1台钻操作手册7.2常见问题解答7.3相关法律法规与标准一、台钻基本知识1.1台钻的定义与分类台钻是一种常见的精密孔加工设备,主要用于金属和非金属材料的小孔加工。
根据主轴的旋转方向,台钻可以分为顺时针旋转和逆时针旋转两种类型。
台式钻床操作手册
(一)准备工作
1、使用前检查台式钻床上的防护装置是否可靠。
2、检查台钻是否安装牢固。
3、检查工、卡具是否完好。
4、电缆外观有无破损。
(二)操作步骤
1、调整塔轮上V带的位置,选择主轴合适的转速。
2、调整头架上下的位置。
3、找正工件位置定位并夹紧。
4、装夹选取的钻夹头钻头。
5、扳转电动机开关,使主轴正转。
6、站在机床正面轻握主轴上下操作手柄并逆时针转动,实现进给,直至钻孔完毕(钻孔深时,可时常退刀清屑)。
7、推回主轴关闭电动机,卸下工件夹头及钻头。
8、钻孔结束,清理设备,整理现场。
(三)注意事项
1、台钻的转速较高,不适用于锪孔铰孔,更不能用丝锥进行机攻螺纹。
2、钻通孔时,要使钻头能通过工作台面上的让刀孔,或在工件下面垫上垫铁,以免损坏工作台面。
- 1 -
3、当用工具拨动V带进行变速时,要防止手指被卷入。
4、台钻用完后,必须将机床外露滑动面及工作台面擦净,并对各滑动面及各润滑点加注润滑油。
5、钻头绕上长屑时,要停车清除,禁止用口吹、手拉,应使用刷子或铁钩清除。
6、钻床的平台要紧固,工件要夹紧。
钻小件时,应用专用工具夹持,防止被加工件旋转,不准用手拿着或按着钻孔
7、手动进刀一般按逐渐增压和减压的原则进行,以免用力过猛造成事故
8、钻床开动后,不准接触运动着的工件、刀具和传动部分。
禁止隔着机床转动部分传递或拿取工具等物品。
9、钻床运转时,不准离开工作岗位,因故要离开时必须停车并切断电源。
- 2 -。
台式钻床操作手册
(一)准备工作
1、使用前检查台式钻床上的防护装置是否可靠。
2、检查台钻是否安装牢固。
3、检查工、卡具是否完好。
4、电缆外观有无破损。
(二)操作步骤
1、调整塔轮上V带的位置,选择主轴合适的转速。
2、调整头架上下的位置。
3、找正工件位置定位并夹紧。
4、装夹选取的钻夹头钻头。
5、扳转电动机开关,使主轴正转。
6、站在机床正面轻握主轴上下操作手柄并逆时针转动,实现进给,直至钻孔完毕(钻孔深时,可时常退刀清屑)。
7、推回主轴关闭电动机,卸下工件夹头及钻头。
8、钻孔结束,清理设备,整理现场。
(三)注意事项
1、台钻的转速较高,不适用于锪孔铰孔,更不能用丝锥进行机攻螺纹。
2、钻通孔时,要使钻头能通过工作台面上的让刀孔,或在工件下面垫上垫铁,以免损坏工作台面。
- 1 -
3、当用工具拨动V带进行变速时,要防止手指被卷入。
4、台钻用完后,必须将机床外露滑动面及工作台面擦净,并对各滑动面及各润滑点加注润滑油。
5、钻头绕上长屑时,要停车清除,禁止用口吹、手拉,应使用刷子或铁钩清除。
6、钻床的平台要紧固,工件要夹紧。
钻小件时,应用专用工具夹持,防止被加工件旋转,不准用手拿着或按着钻孔
7、手动进刀一般按逐渐增压和减压的原则进行,以免用力过猛造成事故
8、钻床开动后,不准接触运动着的工件、刀具和传动部分。
禁止隔着机床转动部分传递或拿取工具等物品。
9、钻床运转时,不准离开工作岗位,因故要离开时必须停车并切断电源。
- 2 -。
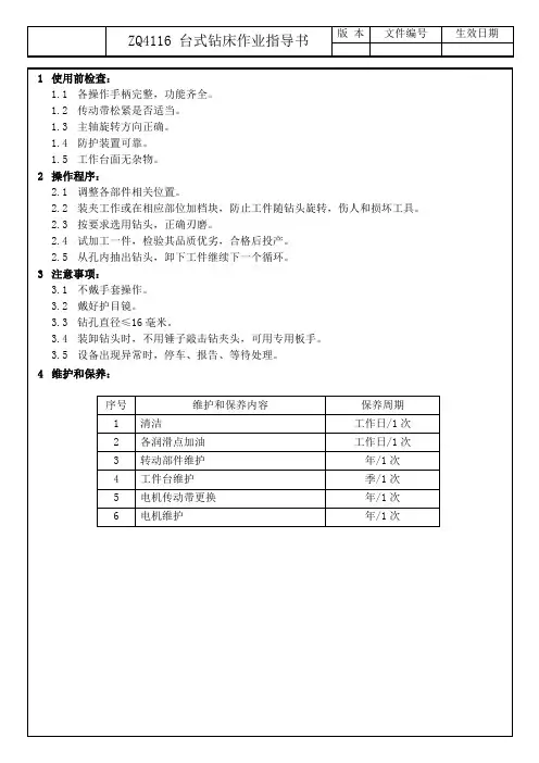
台式钻床使用操作规程QZ-HT.K-041 1、适用范围本规程适用于公司Z406型、Z4112型、Z4116型、Z512B型台式钻床及2406/1型高速台式钻床、ZQ4120型轻型台式钻床的使用操作。
3、用前准备3.1操作人员应详细参阅使用说明书,熟悉机床结构、各手柄的作用及传动和润滑系统。
3.2在操作前应检查各传动件是否灵活,电气系统及按钮开关等是否正常,如有必要,应按润滑说明对机床加油。
3.3检查主轴箱是否夹紧在主柱上,钻夹头是否紧配在主轴锥端上。
4、操作方法4.1根据加工需要调整主轴箱高度,先松开主轴箱锁紧手柄,再转动升降手柄,使主轴箱升降到所需位置,然后夹紧主轴箱锁紧手柄使主轴箱固定。
4.2工作台需升降时,必须用手托住工作台部件,再松开支架锁紧手柄,调整工作台至所需位置后,再可靠夹紧支架锁紧手柄。
4.3进给机构设有定深装置,应根据加工需要调整钻孔深度,先松开滚花捏手(或松开锁紧镙钉),使钻刃接触工件表面,转动刻度盘,至钻孔所需位置,再紧固滚花捏手(或锁紧固定螺钉)。
4.4钻孔时,应根据工件材料的切削性能,钻孔直径和加工要求,选取适宜的转速,主轴转速的变换,通过皮带在皮带轮中不同的档位来实现。
4.5将加工的工件夹紧在工作台面,启动机床,进行加工。
4.6完成工作或暂停工作使主轴回程时,应用手扶住以适当的速度退回,不得将手放开,以免产生冲击。
4.7工作结束后,应及时清除机床表面的切屑、灰尘,并在立柱等外露非涂漆表面涂防漆油。
5、注意事项1、禁止带手套操作,留长发的操作人员要戴工作帽。
2、不得拆去防护罩操作;禁止带负荷启动。
3、禁止机床开动时打开防护罩或用棉纱清除切屑。
4、机床轴承应每年清洗一次,并更换润滑油,必要时更换轴承。
5、定期清洁机床及周边环境,保证机床及环境的整洁有序。
海特克液压有限公司2004年5月25日修订。
目录一、执行标准及适用范围 (3)二、主要规格和参数 (3)三、机床的吊运和试车 (4)四、传动系统 (5)五、滚动轴承位置图和明细表 (8)六、机床润滑 (10)七、电气系统 (11)八、机床的操作和调整 (13)一.执行标准及适用范围1、本机床主要执行下列标准:JB/T6336-2006 万向摇臂钻床技术条件JB/T9899-1999 移动万向摇臂钻床精度检验GB5226.1-2002 工业机械电器设备通用技术条件GB/T9061-2006 金属切削机床通用技术条件GB15760-2004 金属切削机床安全防护通用技术条件2、适用范围Z372532×8A型移动式万向摇臂钻床是一种通用的万能性机床,可以在任何角度进行钻孔、扩孔、锪孔、铰孔等工作。
特别适宜于单件生产及机修车间加工大、中型零件。
由于摇臂升降采用机动,按钮集中于面板上,故操作极为方便。
机床主轴除可回转和沿摇臂导轨作水平移动,沿立柱作垂直升降外,还可绕立柱水平线在三个方向上作360°回转。
故而一次装夹下可在不同位置上加工各种角度的孔,重型零件可直接放在地面上,或机床置于零件上进行加工。
二.主要规格和参数1、最大钻孔直径(在抗拉强度50-60kgmm2的钢材上)Z3725×8A………………………………………………25mmZ3732×8A………………………………………………32mm 2、主轴中心线至立柱母线距离:最大……………………………………………………830mm最小……………………………………………………360mm 3、主轴下端面至底座工作面最大距离:Z3725×8A……………………………………………835mmZ3732×8A……………………………………………800mm 4、主轴孔锥度Z3725×8A…………………………………………莫氏3号Z3732×8A…………………………………………莫氏4号5、主轴最大行程…………………………………………………………130mm6、主轴箱回转角度…………………………………………………………360°7、主轴绕立柱回转角度……………………………………………………360°8、主轴绕垂直于立柱的水平线回转角度…………………………………360°9、主轴转速(4级)…………………………………118、205、392、734r/min10、主轴行程刻度盘每格读数………………………………………………1mm11、摇臂机动升降速度…………………………………………………1.08m/min12、工作台面积………………………………………………………600×520mm13、主轴允许的最大扭距………………………………………………150N·m14、主轴允许的最大进给抗力…………………………………………5000N15、主电动机功率转速…………………………………………2.2kw,1430r/min16、升降电动机功率转速………………………………………550w,1400r/min17、机床净重………………………………………………………………900kg18、机床外形尺寸(长×宽×高)………………………1800×690×2140mm三.机床的吊运和试车1、吊运机床包装于坚固的木箱内发给用户。
1 引言随着现代制造业的发展,越来越多的设备被运用到制造业中,而制造业也需要越来越多的设备来满足发展。
企业需要发展,就需要投入大量的设备和人才。
本文将结合台式钻床展开研究,并结合主轴展开工艺。
由于条件不足,且本人经验和水平都还很有限,设计中一定存在许多不足之处,望各位老师给予指正。
通过该毕业设计,使学生达到以下目的:能使用CAD正确绘制形零件的二维图形,加强对在大学所学的绘图知识复习,提高运用知识的能力。
学生应该在指导教师的指导之下能够独立的完成一项给定的设计任务,编写符合要求的设计说明书,并正确绘制有关图表。
学生在毕业设计工作中,应该综合运用多学科的理论知识与实际操作技能,分析与解决设计任务书中的相关问题。
学生应学会依据技术课题任务,进行资料的调研、收集、加工与整理和正确使用工具书;培养学生掌握有关工程设计的程序、方法与技术规范,图纸绘制、编写技术文件的能力;培养学生掌握实验、测试等科学研究的基本方法;锻炼学生分析与解决工程实际问题的能力。
学生应能树立正确的设计思想;培养学生严肃认真的科学态度和严禁求实的工作作风;在工作设计中,应能树立正确的工程意识与经济意识,树立正确的生产观点、经济观点与全局观点。
1.1 机械制造业的发展趋势21世纪初机械制造业的重要特征表现在它的全球化、网络化、虚拟化以及环保协调的绿色制造等,人类不仅要摆脱繁重的体力劳动,而且要从烦琐的计算分析等脑力劳动中解放出来,以便有更多的精力从事高层次的创造性劳动。
智能化促进柔性化,它使生产系统具有更完善的判断与适应能力。
近年来产品更迭不断加快,各种各样的需求不断增加。
一些发达工业国家,例如美国、西德、瑞士等国统计表明,1995-1998年机械零件的种类增加了50%;80%的工作人员不直接与材料打交道,而与信息打交道;85%的活动不直接增加产品的附加值,产品、工艺过程、组织管理日益复杂化;设计、工艺准备等均占去为完成用户订货总时间的65%以上。
宁波有限公司台式钻床设备编号:本公司任意台式钻床适用使用部门:设备型号:Z406B-1 Z25-12AZ512-2 Z25-13A一、设备安装、调试:把本设备固定在基座上,也可以不用固定,若要固定则按照底座尺寸在基座上打好孔,然后再用螺栓把台钻紧固在基座上。
安装钻夹头时,先将钻夹头的锥孔和主轴短锥用干净的布条擦净,然后把钻夹头顺势套到主轴端部,并顺时针转动钻夹头外壳。
以便鄂片张开。
最后用木条自下往上敲击钻夹头,使钻夹头与主轴端部完全配合。
二、操作中的注意事项:1、详见厂家提供的机台操作说明书熟悉机床的结构、各手柄的功能、传动和润滑系统。
2、在开动机床前,按照轮滑说明在机床各处加油,并检查主轴箱是否夹紧在立柱上以及主轴套筒的升降和电器设备情况是否正常。
如出现异常情况,先把电源插头拔下,再检查和修理机床。
3、在起床运行时,手千万不要接近钻头,以免发生工伤事故。
4、不要用力拽拉机床上的电线。
5、再不要在机床运转的情况下离开机器,做到人离机器前关上机器。
6、在起床运转时,不要在工作台上做其他活,以免伤害身体。
7、安装钻头时旋转钻夹头外壳使颚片有足够的张开度,把钻头塞入钻夹头,并使钻头处于中心位置,然后用钻夹头钥匙顺时针方向旋紧,使钻头被夹紧在钻夹头内。
同理,用钻夹头钥匙逆时针方向旋松钻夹头,可以卸下钻头。
注意:安装或拆卸钻头时,必须扶持主钻头,以免掉落!三、润滑与保养:1、主轴皮带轮的轴承和主轴上的轴承应用润滑油定期润滑,并每年清洗一次,在润滑时须卸下主轴皮带轮,将轴承及花键套等从主轴箱体中取出,然后添加润滑油或润滑脂。
2、润滑花键传动部位。
在机床切断电源打开罩壳后,往主轴花键与花键套上端孔之间加入白色润滑脂,建议每天工作结束后,进行一次上述润滑操作。
3、每天工作结束后,均应擦净工作台、立柱表面,再上机油。
拆卸钻夹头建议:1、将钻夹头夹住一六角螺母;2、将一与六角螺母配套的恰当长的六角螺栓旋入螺母内,直到顶住主轴端部,使钻夹头自行松脱。
台钻说明书篇一:台式钻床的说明与安全操作规程台式钻床的说明与安全操作规程一台式钻床的介绍台式钻床简称台钻,是一种体积小巧,操作简便,通常安装在专用工作台上使用的小型孔加工机床。
台式钻床钻孔直径一般在13毫米以下,最大不超过16毫米。
其变速一般通过改变三角带在塔型带轮上的位置来实现,主轴进给靠手动操作。
台式钻床可安放在作业台上,主轴垂直布置的小型钻床。
立式钻床主轴箱和工作台安置在立柱上,主轴垂直布置的钻床。
摇臂钻床可绕立柱回转、升降,通常主轴箱可在摇臂上作水平移动。
铣钻床工作台可纵横向移动,钻轴垂直布置,能进行铣削的钻床。
孔深钻床使用特制深孔钻头,工件旋转,钻削深孔的钻床。
平端面孔中心孔钻床切削轴类端面和用中心钻加工的中心孔钻床。
卧式钻床主轴水平布置,主轴可垂直移动的钻床。
二、台式钻床安全操作规程 1、使用前要检查各部件是否正常; 2、钻头与工件必须装夹紧固,不能用手握住工件,以免钻头旋转引起伤人事故以及设备损坏事故;3、集中精力操作,摇臂和拖板必须锁紧后方可工作,装卸钻头时不可用手锤和其他工具物件敲打,也不可借助主轴上下往返撞击钻头,应用专用钥匙和扳手来装卸,钻夹头不得夹锥形柄钻头;4、钻薄板需加垫木板,应刃磨薄板。
并采用较小进给量,钻头快要钻透工件时,应适当减小进给量要轻施压力,以免折断钻头损坏设备或发生意外事故;5、钻头在运转时,禁止用棉纱和毛巾擦拭钻床及清楚铁屑。
工作后钻床必须擦拭干净,切断电源,零件堆放及工作场地保持整齐、整洁。
6,在工件或钻头上时,应提升钻头。
使之断削,并停钻后用专门工具清除切削。
7、必须在钻床工作范围内钻孔,不应使用超过额定直径的钻头。
台式钻床使用操作规程QZ-HT.K-041 1、适用范围本规程适用于公司Z406型、Z4112型、Z4116型、Z512B型台式钻床及2406/1型高速台式钻床、ZQ4120型轻型台式钻床的使用操作。
3、用前准备3.1操作人员应详细参阅使用说明书,熟悉机床结构、各手柄的作用及传动和润滑系统。
3.2在操作前应检查各传动件是否灵活,电气系统及按钮开关等是否正常,如有必要,应按润滑说明对机床加油。
3.3检查主轴箱是否夹紧在主柱上,钻夹头是否紧配在主轴锥端上。
4、操作方法4.1根据加工需要调整主轴箱高度,先松开主轴箱锁紧手柄,再转动升降手柄,使主轴箱升降到所需位置,然后夹紧主轴箱锁紧手柄使主轴箱固定。
4.2工作台需升降时,必须用手托住工作台部件,再松开支架锁紧手柄,调整工作台至所需位置后,再可靠夹紧支架锁紧手柄。
4.3进给机构设有定深装置,应根据加工需要调整钻孔深度,先松开滚花捏手(或松开锁紧镙钉),使钻刃接触工件表面,转动刻度盘,至钻孔所需位置,再紧固滚花捏手(或锁紧固定螺钉)。
4.4钻孔时,应根据工件材料的切削性能,钻孔直径和加工要求,选取适宜的转速,主轴转速的变换,通过皮带在皮带轮中不同的档位来实现。
4.5将加工的工件夹紧在工作台面,启动机床,进行加工。
4.6完成工作或暂停工作使主轴回程时,应用手扶住以适当的速度退回,不得将手放开,以免产生冲击。
4.7工作结束后,应及时清除机床表面的切屑、灰尘,并在立柱等外露非涂漆表面涂防漆油。
5、注意事项1、禁止带手套操作,留长发的操作人员要戴工作帽。
2、不得拆去防护罩操作;禁止带负荷启动。
3、禁止机床开动时打开防护罩或用棉纱清除切屑。
4、机床轴承应每年清洗一次,并更换润滑油,必要时更换轴承。
5、定期清洁机床及周边环境,保证机床及环境的整洁有序。
海特克液压有限公司2004年5月25日修订。
1 引言随着现代制造业的发展,越来越多的设备被运用到制造业中,而制造业也需要越来越多的设备来满足发展。
企业需要发展,就需要投入大量的设备和人才。
本文将结合台式钻床展开研究,并结合主轴展开工艺。
由于条件不足,且本人经验和水平都还很有限,设计中一定存在许多不足之处,望各位老师给予指正。
通过该毕业设计,使学生达到以下目的:能使用CAD正确绘制形零件的二维图形,加强对在大学所学的绘图知识复习,提高运用知识的能力。
学生应该在指导教师的指导之下能够独立的完成一项给定的设计任务,编写符合要求的设计说明书,并正确绘制有关图表。
学生在毕业设计工作中,应该综合运用多学科的理论知识与实际操作技能,分析与解决设计任务书中的相关问题。
学生应学会依据技术课题任务,进行资料的调研、收集、加工与整理和正确使用工具书;培养学生掌握有关工程设计的程序、方法与技术规范,图纸绘制、编写技术文件的能力;培养学生掌握实验、测试等科学研究的基本方法;锻炼学生分析与解决工程实际问题的能力。
学生应能树立正确的设计思想;培养学生严肃认真的科学态度和严禁求实的工作作风;在工作设计中,应能树立正确的工程意识与经济意识,树立正确的生产观点、经济观点与全局观点。
1.1 机械制造业的发展趋势21世纪初机械制造业的重要特征表现在它的全球化、网络化、虚拟化以及环保协调的绿色制造等,人类不仅要摆脱繁重的体力劳动,而且要从烦琐的计算分析等脑力劳动中解放出来,以便有更多的精力从事高层次的创造性劳动。
智能化促进柔性化,它使生产系统具有更完善的判断与适应能力。
近年来产品更迭不断加快,各种各样的需求不断增加。
一些发达工业国家,例如美国、西德、瑞士等国统计表明,1995-1998年机械零件的种类增加了50%;80%的工作人员不直接与材料打交道,而与信息打交道;85%的活动不直接增加产品的附加值,产品、工艺过程、组织管理日益复杂化;设计、工艺准备等均占去为完成用户订货总时间的65%以上。
另一方面,在激烈的市场竞争中,供货期与质量往往起着比价格更为重要的作用,灵捷化就成为摆在机械制造业面前的头等重大课题。
机械制造行业是创造人类财富的支柱产业,但同时又大量消耗掉人类社会的有限资源,并且是造成当前环境污染问题的主要根源之一,为此,机械行业实施可持发展战略已势在必行。
绿色制造正是基于这一点而产生和发展起来的,是机械行业的发展趋势,或者说绿色制造是21世纪制造业的可持续发展模式。
1.2机械制造业的发展特点随着经济的发展,机械制造业的发展趋势是柔性化、灵捷化、智能化和信息化。
(1)柔性化——使工艺装备与工艺路线能适随着当今社会的发展机械制造行业受到了越来越多人的关注。
(2)灵捷化——使生产力推向市场准备时间为最短,使工厂机械灵活转向。
(3)智能化——柔性自动化的重要组成部分,它是柔性自动化的新发展和延伸。
(4)信息化——机械制造业将不再由物质和能量借助于信息的力量生产出的价值,而是由信息借助于物质和能量的力量生产出的价值,因此信息产业和智力产业将成为社会的主导产业,机械制造业也将是由信息主导的,并采用先进生产模式、先进制造系统、先进制造技术和先进组织合理方式的全新的机械制造业。
2主轴零件加工工艺规程设计2.1 主轴零件工艺分析2.1.1 台式钻床主轴工艺分析图2-1 台式钻床主轴产品名称:台式钻床主轴通空X6132卧式铣床主轴的零件图工艺分析,来确定零件加工的内容、加工要求,初步确定各个加工结构的加工方法。
2.1.2 确定台式钻床主轴的加工内容(1)尺寸为Ø9.8±0.05,φ50-0.008的左右两端面(2)尺寸为Ø9.8±0.05,φ6-0.004-0.012,φ5.90-0.1,φ50-0.008各外圆(3)大头部分为Ø6.4,Ø6.2,及M6内螺纹孔。
, (4)宽为4的圆柱定位销 (5)M6系列螺纹 (6)30º±5’锥角(7)内孔及两端A4中心孔 2.1.3确定台钻主轴的加工要求(1)垂直于φ6-0.004-0.012外圆轴线的任意正截面上,该圆必须位于半径差为公差值0.002的两个同心圆之内(2)两支承轴颈φ6-0.004-0.012的轴线必须位于直径为公差值0.006,且与公共基准轴线同轴的圆柱面内(3)30º±5’锥角和φ6.2-0.007-0内孔的轴线,必须位于直径为公差值0.01,且与A,B 公共基准轴线同轴的圆柱面内(5)当令箭绕A,B 公共基准轴线作无轴向移动回转时,在φ6-0.004-0.012外圆左端面上最外缘一点测量的轴向跳动量不得大于公差值0.005(6)长度165处高频淬火,HRC48 (7)主轴材料为常用合金调制钢 2.1.4确定台式钻床主轴各结构的加工方法(1)尺寸为Ø9.8±0.05,φ6-0.004 -0.012,φ5.90 -0.1,φ50-0.008的外圆选择粗车 →半精车 → 磨削的方案。
(2)平面类可用车削好的方法 (3)M6系列螺纹,可用车螺纹的方法(4)钻孔φ6.4,镗好大头部分孔及车好30º±5’锥角另外,在加工表面的形位公差的要求上,在加工时要根据定位基准来保证。
2.2 零件的材料分析主轴主要是表面的加工顺序,在很大的程度上取决于定位基准的选择,轴类零件本身的结构特征和主轴上主重要表面的位置精度要求都决定了以轴线为定位基准是最理想。
这样既基准统一,又使定位基准和设计基准重合。
一般多以外圆为粗基准,以轴两端的顶尖孔为精基准。
主轴是铣床的关键零件之一,其前端直接与夹具相连接,用以夹持并带动工件旋转完成表面成形运动。
为保证机床的加工精度,要求主轴有很高的回转精度,工作时要求承受弯矩和扭矩作用,又要求主轴有足够的刚性、耐磨性和抗振性,所以主轴的加工质量对机床的工作精度有很大影响。
为此,对主轴的技术要求有以下几个: (1)支承轴颈主轴的两支承轴颈与相应轴承的内孔配合,是主轴组件的装配基准,其制造精度将直接影响到主轴组件的旋转精度。
当支承轴颈不同轴时,主轴产生径向圆跳动,影响以后铣床使用时工件的加工质量,所以,对支承轴颈提出了很高要求。
(2)装夹表面主轴后端锥孔是用于安装顶尖或轴的莫氏锥孔,其中心线必须与支承轴颈中心严格同轴,否则,会使工件产生圆度、同轴度误差,主轴锥孔锥面的接触率大于75%。
(3)螺纹表面主轴的螺纹表面用于锁紧螺母的配合。
当螺纹表面中心线与支承轴颈中心线歪斜时,会引起主轴组件上锁紧螺母的端面跳动,导致滚动轴承内圈中心线倾斜,引起主轴径向跳动,所以,加工主轴上的螺纹表面,必须控制其中心线与支承轴颈中心线的同轴度。
(4)轴向定位面主轴轴向定位面与主轴回转轴线要保证垂直度,否则会使主轴周期性轴向窜动,影响被加工工件的端面平面度,加工螺纹时则会造成螺纹矩误差。
轴类零件是机器中经常遇到的典型零件之一,它主要用于支撑传动零部件,传递扭矩和承受载荷,轴类零件是旋转体零件,其长度大于直径,一般由同心轴的外圆柱面,圆锥面,内孔和螺纹及相应的端面所组成,根据结构形状不同,轴类零件可分为光轴,阶梯轴,空心轴和曲轴等。
轴的长径比小于5的短轴,大于20的称为细长轴,大多数介于两者之间。
轴用轴承支承,与轴承配合的轴段称为轴颈。
轴颈是轴的装配基准,它们的精度和表面质量一般要求很高,其技术要求一般根据轴的主要功用和工作条件制定,通常有以下几项:(1)尺寸精度起支承作用的轴颈为了确定轴的位置,通常对其尺寸精度要求较高(IT5~IT7),装配传动件的轴颈尺寸精度一般要求较低(IT6~IT9)(2)几何形状精度轴类零件的几何形状精度主要是指轴颈、外锥面、莫氏锥孔等的圆锥、圆柱度等,一般应将其公差限制在尺寸公差范围内,对精度要求较高的内外圆表面,应在图纸上标其允许偏差。
(3)相互位置精度轴类零件的位置精度要求主要是由在机械中的位置和功用决定的。
应保证装配传动件的轴颈对支承轴颈的同轴度要求,否则会影响到传动件的传动精度,并产生噪音。
普通精度的轴器配合轴段对支承轴颈的径向跳动一般为0.01~0.03mm,高精度轴通常为0.001~0.005mm。
(4)表面粗糙度一般与传动件相配合的轴径表面粗糙度为Ra2.5~Ra0.63um,与轴承相配合的轴径的表面粗糙度为Ra0.63~Ra0.16um。
2.2.1 零件图、毛坯图●零件图图2-2 零件图●毛坯图2.2.2工艺分析(1)为了消除粗车,粗磨和热处理后产生的内应力,稳定工件的实际尺寸,所以在工艺过程中安排了两次时效处理器,即长时间的低温补充回火。
低温回火时,工件应吊直,回火后不允许校直。
(2)为了保证钻轴的精度,所以在工艺过程中安排了粗车,半精车,粗磨,半精磨和精磨。
经过如此多的工序安排,逐步消除圆度误差反映,使支承轴颈A,B的圆度公差在0.002mm内。
粗车,半精车采用一夹一顶,一提高工件的刚性,减小变形。
另外应先车Ø9.8±x184时的弹性变形,提高外圆的圆柱度精度。
0.05x39,再车φ6-0.004-0.012(3)粗车和半精车钻轴时因为工件的刚性差,由于切削时径向力Fv的作用,工件的中间部位很容易出现“让刀”,使工件的母线呈现中凸。
为了减小径向力Fv对工件的作用,可使用主偏角Kr为90º的偏刀,并要求刃倾角为正值。
(4)钻轴两端中心孔的连线是支承轴颈A和B的公共基准轴线。
因此工艺过程中分别安排了三次研磨中心孔。
粗磨前可用四棱硬质合金和氧化铝研磨膏中心孔;半精磨和精磨前可用油石顶尖和氧化铝研磨膏研磨中心孔。
粗磨前中心孔经研磨后,表面粗糙度Ra为0.8um;半精磨合精磨前中心孔,空经研磨后表面粗糙度Ra为0.4um。
外圆时,工件采用一夹一顶装夹,其目的也是为了提高工件刚性。
三爪卡盘夹紧粗磨φ6-0.004-0.012处得外圆长度应尽可能短,避免工件夹顶后产生过定位,外圆处得径跳应调整到0.02mm内。
2.2.3台钻简介台钻结构主要由底座,工作台主轴,进给操作手柄,主轴箱,立柱组成其中台钻主轴时它们得主要部件,是经典的机械零件。
台式钻床钻孔直径一般在13毫米以下,最大不超过16毫米。
其主轴变速一般通过改变三角带在塔型带轮上的位置来实现,主轴进给靠手动操作,由于加工的孔径较小,故台钻的主轴转速一般较高,最高转速可高达玩转、分,最低亦在400转/分左右。
主轴的转速可用改变三角胶带轮上的位置来调节台钻实物图台钻二维内部图台钻主轴三维图纸(UG NX绘制)2.2.4机床的选择热处理设备的选择工序三中,正火处理的设备选用摇臂钻床主轴,材料是40Cr钢,该钢价加工容易,经适当的热处理以后可获得一定的韧性、塑性和耐磨性。