护理学基础多项选择题及问题详解
- 格式:doc
- 大小:70.00 KB
- 文档页数:29
护理学基础知识题库及答案选择题解析一、护理学基础知识题库1.下列表述中,护理实践中正确的描述是: A. 护理是指医生帮助患者进行康复训练 B. 护理是指通过疾病信息管理和健康教育帮助人们自我管理疾病 C. 护理是指长期在患者身边陪伴照顾 D. 护理是指医生根据患者病情进行手术治疗2.护理学的主要内容包括: A. 生理、病理、药理 B. 质量控制、疫情预防、食物营养 C. 护理实践、心理护理、健康教育 D. 疾病预防、社会保障、法律法规3.护理学的发展历程中,标志性事件是: A. 开展全科护理学 B. 创办护理角 C. 开展护理训练项目 D. 设立国际护理节4.护理职业的特性包括: A. 长时间工作、高薪酬 B. 工作环境危险、高风险 C. 有意义、获得个人成就感 D. 多为女性从业5.下列哪些行为会影响患者的健康? A. 不良的生活习惯 B. 及时就医 C. 合理饮食 D. 定期体检二、答案选择题解析1.正确答案:B. 护理是指通过疾病信息管理和健康教育帮助人们自我管理疾病解析:护理是通过提供专业的信息管理和健康教育帮助患者自我管理疾病,提高生活质量。
2.正确答案:C. 护理实践、心理护理、健康教育解析:护理学的主要内容包括护理实践、心理护理和健康教育,全面培养护理人员的专业技能。
3.正确答案:A. 开展全科护理学解析:开展全科护理学是护理学发展历程的一个标志性事件,为护理学的综合发展奠定了基础。
4.正确答案:C. 有意义、获得个人成就感解析:护理职业的特性之一是工作有意义,工作者可以获得个人成就感,这是吸引许多人从事护理职业的重要原因。
5.正确答案:A. 不良的生活习惯解析:不良的生活习惯,如吸烟、饮酒过量、不健康的饮食习惯等,会影响患者的健康,加重疾病风险。
以上是护理学基础知识题库及答案选择题解析,希望对您有所帮助。
护理学基础多项选择题附答案1.活动受限对心血管系统的影响包括:低血压、静脉血栓、原发性高血压、直立性低血压和肺栓塞。
2.大量不保留灌肠常用的溶液包括:1%~2%盐水、等渗盐水、%~%肥皂水、10%~20%肥皂水和等渗糖盐水。
3.影响患者安全的因素包括:感觉障碍、患者的免疫力低下、对环境的熟悉程度、诊疗方法。
4.长期卧床患者常见的并发症包括:压疮、肺淤血、坠积性肺炎和静脉血栓。
5.为患者做口腔护理时应注意:动作要轻,防止碰伤黏膜;昏迷患者应夹紧棉球;如有活动义齿应先取下;昏迷患者义齿应浸泡于漱口液中;传染患者应注意隔离。
6.通风效果与通风面积大、室内外温度差小、室外气流速度慢有关。
7.测腋温时发现体温不升可能由于:腋下汗液未擦干或测量时间少于10分钟。
8.成为患者不安全因素的因素包括:化学药品放置不当、医务人员人际关系紧张、地面有积水、石膏固定过松和规章制度的约束。
9.过敏性休克可在短时间内出现的症状包括:呼吸道阻塞症状、循环衰竭症状、中枢神经系统症状、皮肤过敏反应症状和消化系统症状。
10.端坐位适用于心包积液、腹腔手术的患者和盆腔手术。
11.禁止使用冷疗法的部位包括:心前区、腹部、腹股沟、颈外侧和足底、阴囊。
12.戴无菌手套时应注意:戴手套前将手洗净擦干、核对手套号码和灭菌日期、戴手套时,戴手套的手不可触及手套的外面、取滑石粉包,将粉末抹在手上后,滑石粉包放回手套袋内、发现手套有破洞,立即更换。
13.静脉注射时选择血管的标准包括:较粗、较直、弹性好、避开静脉瓣处和无脂肪肌肉处。
14.以下食物可促进睡眠:豆类和肉类。
15.用热水袋后发生皮肤潮红应立即停止使用或改用热湿敷,局部涂凡士林。
E.保持会阴部清洁干燥,预防感染。
以下是医院的基本饮食:A.高膳食纤维饮食B.高蛋白饮食C.半流质饮食D.低脂肪饮食E.流质饮食。
医院感染的传播途径主要包括:A.接触传播B.空气传播C.水、食物D.医源性传播E.生物媒介物传播。
基护考试题库及答案解析一、单项选择题1. 护理学的基础理论是:A. 护理伦理学B. 护理心理学C. 护理管理学D. 护理学原理2. 以下哪项不是护理操作的基本原则?A. 无菌原则B. 优先原则C. 安全原则D. 经济原则3. 护理记录中,以下哪项信息是必须记录的?A. 患者姓名B. 患者年龄C. 患者体温D. 患者主诉二、多项选择题4. 护理评估包括以下哪些内容?A. 患者生理状况B. 患者心理状况C. 患者社会环境D. 患者文化背景5. 护理诊断的步骤包括:A. 收集资料B. 分析资料C. 确定问题D. 制定护理计划三、判断题6. 护理伦理学是护理学的基础理论之一。
()7. 护理操作中,无菌原则是不需要遵守的。
()四、简答题8. 简述护理评估的目的和重要性。
五、案例分析题9. 患者李某,因车祸导致右腿骨折,入院治疗。
请根据护理程序,分析护士应如何进行护理评估,并制定相应的护理计划。
答案解析:一、单项选择题1. 答案:D。
护理学原理是护理学的基础理论,它涵盖了护理实践中的基本原则和方法。
2. 答案:D。
护理操作的基本原则包括无菌原则、优先原则和安全原则,经济原则不是护理操作的基本原则。
二、多项选择题4. 答案:ABCD。
护理评估是一个全面的过程,包括对患者生理、心理、社会环境和文化背景的评估。
5. 答案:ABCD。
护理诊断的步骤包括收集资料、分析资料、确定问题和制定护理计划。
三、判断题6. 答案:√。
护理伦理学是护理学的基础理论之一,它指导护理人员在实践中遵循伦理原则。
7. 答案:×。
无菌原则是护理操作中必须遵守的原则,以防止感染。
四、简答题8. 护理评估的目的是收集患者的全面信息,以便更好地理解患者的需求和问题,制定个性化的护理计划。
其重要性在于确保护理服务的针对性和有效性。
五、案例分析题9. 答案:护士应首先对李某进行全面的护理评估,包括生理、心理、社会环境和文化背景等方面。
根据评估结果,确定李某的主要护理问题,如疼痛管理、骨折部位的固定和功能恢复等。
护理基础多选题试题及答案一、选择题(每题1分,共10分)1. 护理学的基本任务包括以下哪些方面?A. 促进健康B. 预防疾病C. 恢复健康D. 减轻痛苦E. 以上都是2. 护理评估的主要内容不包括以下哪项?A. 患者的生理状况B. 患者的社会背景C. 患者的宗教信仰D. 患者的经济状况E. 患者的个人爱好3. 以下哪项不是护理伦理的基本原则?A. 尊重原则B. 公正原则C. 利益原则D. 诚实原则E. 保密原则4. 护理记录的书写要求不包括以下哪项?A. 客观真实B. 准确完整C. 及时记录D. 可以涂改E. 清晰可辨5. 以下哪项不是护理操作中的基本无菌技术?A. 无菌手套的使用B. 无菌容器的使用C. 无菌物品的传递D. 无菌操作区域的保持E. 无菌环境的创造6. 护理人员在进行护理操作时,以下哪项是错误的?A. 严格执行查对制度B. 操作前洗手C. 操作时佩戴口罩D. 操作后立即更换手套E. 操作后立即离开病房7. 护理沟通中,以下哪项不是有效的沟通技巧?A. 倾听B. 重复C. 打断D. 反馈E. 同理心8. 护理人员在进行健康教育时,以下哪项是正确的?A. 只针对患者进行教育B. 只针对患者家属进行教育C. 针对患者及家属进行教育D. 无需进行教育E. 只针对医护人员进行教育9. 护理人员在进行患者评估时,以下哪项是不必要的?A. 评估患者的生理需求B. 评估患者的心理状况C. 评估患者的社会支持系统D. 评估患者的经济能力E. 评估患者的宗教信仰10. 以下哪项不是护理工作中的法律问题?A. 护理记录的法律效力B. 护理操作的法律责任C. 护理人员的职业道德D. 护理人员的工作满意度E. 护理人员的劳动权益答案:1. E2. E3. C4. D5. E6. E7. C8. C9. E10. D二、简答题(每题2分,共10分)1. 简述护理评估的目的和重要性。
2. 描述护理记录的主要内容和书写原则。
护理基护试题及答案多选护理基础知识试题及答案(多选题)一、选择题1. 护理工作中的基本伦理原则包括以下哪些方面?A. 尊重患者B. 保护患者隐私C. 维护患者利益D. 以上都是2. 以下哪些是护理工作中的感染控制措施?A. 洗手B. 使用个人防护设备C. 定期清洁和消毒设备D. 以上都是3. 护理记录中应包括哪些信息?A. 患者姓名B. 护理操作内容C. 护理操作时间E. 护理人员签名4. 以下哪些是护理评估的内容?A. 患者的生理状况B. 患者的心理状况C. 患者的社会环境D. 以上都是5. 护理工作中的沟通技巧包括以下哪些?A. 倾听B. 观察C. 表达D. 以上都是二、判断题6. 护理工作不需要遵循伦理原则。
()答案:错误7. 感染控制是护理工作的重要组成部分。
()答案:正确8. 护理记录中不需要记录护理操作时间。
()答案:错误9. 护理评估只包括患者的生理状况。
()答案:错误10. 护理沟通技巧中不需要观察。
()答案:错误三、简答题11. 简述护理工作中的感染控制的重要性。
答案:感染控制是护理工作的重要环节,它能有效预防和控制医院感染的发生,保护患者和医护人员的健康安全,提高护理质量和医疗安全。
12. 护理记录的目的是什么?答案:护理记录的目的是详细记录患者的护理过程,为患者的治疗和护理提供依据,同时也是医疗法律文书的一部分,具有法律效力。
四、案例分析题13. 假设你是一名护士,面对一位糖尿病患者,你应该如何进行护理评估?答案:面对糖尿病患者,应从以下几个方面进行护理评估:患者的血糖控制情况、并发症的检查、饮食和运动习惯、药物使用情况、心理状况等。
五、论述题14. 论述护理工作中沟通技巧的重要性。
答案:护理工作中的沟通技巧对于建立良好的护患关系至关重要。
良好的沟通能够帮助护士准确了解患者的需求和问题,同时也能有效地传达护理信息和指导,提高护理效率和患者满意度。
以上为护理基础知识试题及答案(多选题),希望对您的学习和考核有所帮助。
护士多项选择试题及答案1. 关于感染控制,以下哪项措施是错误的?A. 定期清洁和消毒病房B. 正确处理医疗废物C. 医护人员在接触病人前后应洗手D. 病人的衣物可以随意堆放正确答案:D2. 护理工作中,以下哪项不属于基础护理操作?A. 测量生命体征B. 协助病人进食C. 执行医嘱给药D. 进行复杂的外科手术正确答案:D3. 在进行静脉输液时,以下哪项是正确的操作?A. 在输液前不检查输液器的完整性B. 输液过程中不观察病人的反应C. 输液结束后立即拔针D. 输液前应核对病人信息和药物信息正确答案:D4. 以下哪项是正确的病人隐私保护措施?A. 在公共区域讨论病人的病情B. 未经病人同意,向家属透露病情C. 确保病人的病历资料不被无关人员查看D. 将病人的个人信息用于商业目的正确答案:C5. 护理记录中,以下哪项内容是必须记录的?A. 病人的姓名和年龄B. 病人的宗教信仰C. 病人的饮食偏好D. 病人的生命体征变化和护理措施正确答案:D6. 在护理操作中,以下哪项是正确的无菌技术?A. 将无菌物品随意放置B. 操作前不洗手C. 使用过的无菌物品再次使用D. 保持无菌区域的清洁和干燥正确答案:D7. 以下哪项是正确的药物管理原则?A. 根据个人经验调整药物剂量B. 将不同药物混合存放C. 确保药物在有效期内使用D. 随意丢弃过期药物正确答案:C8. 在护理工作中,以下哪项是正确的沟通技巧?A. 使用专业术语与病人沟通B. 避免与病人进行眼神交流C. 耐心倾听病人的诉说D. 忽略病人的情感需求正确答案:C9. 以下哪项是正确的病人安全措施?A. 让病人自行操作医疗设备B. 将病人的个人物品随意放置C. 确保病人的床栏处于锁定状态D. 忽视病人的跌倒风险正确答案:C10. 在护理工作中,以下哪项是正确的紧急情况处理?A. 遇到紧急情况时保持冷静B. 忽视病人的紧急呼叫C. 紧急情况下不寻求帮助D. 紧急情况下不使用紧急设备正确答案:A。
基础护理学专项练习50题参考答案及解析一、选择题(每题2分,共100分)1. 下列哪个不是护理程序中的步骤?A. 评估B. 计划C. 执行D. 评价E. 分析答案:E解析:护理程序包括评估、诊断、计划、执行和评价五个步骤,其中“分析”不是护理程序的一部分。
2. 以下哪种护理方法是以患者为中心的护理方法?A. 功能制护理B. 责任制护理C. 小组护理D. 个案护理E. 家庭护理答案:B解析:责任制护理是以患者为中心的护理方法,强调护理人员对患者的全面负责。
3. 下列哪个不是医院感染的定义范畴?A. 住院患者在医院内获得的感染B. 医院工作人员在医院内获得的感染C. 住院患者在医院外获得的感染D. 陪护人员在医院内获得的感染E. 医院环境中微生物的污染答案:C解析:医院感染指的是住院患者在医院内获得的感染,也包括医院工作人员和陪护人员。
4. 以下哪种给药方式不属于口服给药?A. 片剂B. 胶囊C. 溶液D. 糊剂E. 注射剂答案:E解析:注射剂不属于口服给药方式,它是通过注射途径给药的。
5. 下列哪个不是护理诊断的组成要素?A. 护理问题B. 相关因素C. 症状和体征D. 治疗方案E. 评估依据答案:D解析:护理诊断包括护理问题、相关因素、症状和体征以及评估依据,而治疗方案属于护理计划的一部分。
(此处仅展示前5题,以下为后续题目及答案解析)6. 以下哪个不是护理评估的方法?A. 观察法B. 交谈法C. 体检法D. 实验室检查E. 文献回顾答案:E解析:护理评估的方法包括观察法、交谈法、体检法和实验室检查等,而文献回顾不属于直接的护理评估方法。
7. 下列哪个不是护理计划的组成部分?A. 护理目标B. 护理措施C. 护理诊断D. 护理评价E. 护理记录答案:C解析:护理计划包括护理目标、护理措施、护理评价和护理记录,而护理诊断是护理程序中的一个独立步骤。
8. 以下哪个不是护理记录的内容?A. 患者的主诉B. 护理措施的实施情况C. 患者的生命体征D. 患者的治疗方案E. 护理人员的观察和评估答案:D解析:护理记录应包括患者的主诉、护理措施的实施情况、患者的生命体征和护理人员的观察与评估,而患者的治疗方案属于医疗记录。
护理学基础习题及参考答案一、选择题1. 护理学的基本要素不包括以下哪项?A. 护理评估B. 护理诊断C. 护理计划D. 护理实施E. 护理效果评价答案:E2. 以下哪项不是护理程序的特点?A. 系统性B. 连续性C. 动态性D. 合作性E. 护士主导答案:E3. 护理诊断的目的是什么?A. 确定护理问题B. 制定护理计划C. 指导护理实施D. 评估护理效果E. 了解患者需求答案:A4. 护理计划的核心内容是什么?A. 护理诊断B. 护理目标C. 护理措施D. 护理评价E. 护理记录答案:C5. 以下哪个不是护理评估的方法?A. 观察法B. 询问法C. 检查法D. 实验法E. 文献法答案:D二、多项选择题6. 护理程序包括以下哪些步骤?A. 护理评估B. 护理诊断C. 护理计划D. 护理实施E. 护理效果评价答案:ABCDE7. 护理评估的内容包括以下哪些方面?A. 患者的生理状况B. 患者的心理状况C. 患者的生活环境D. 患者的社会关系E. 患者的经济状况答案:ABCDE8. 护理诊断的依据包括以下哪些?A. 患者的主诉B. 护士的观察C. 检查结果D. 医生的诊断E. 患者的家属陈述答案:ABCE9. 护理措施的种类包括以下哪些?A. 基础护理B. 专业护理C. 心理护理D. 社会护理E. 健康教育答案:ABCDE10. 护理评价的方法包括以下哪些?A. 定期评价B. 阶段性评价C. 终末评价D. 过程评价E. 持续评价答案:ABCDE三、填空题11. 护理学的基本目标是提高患者的_________和_________。
答案:生活质量、生存率12. 护理诊断的依据主要包括_________、_________和_________。
答案:患者的主诉、护士的观察、检查结果13. 护理计划的核心内容包括_________、_________、_________和_________。
答案:护理诊断、护理目标、护理措施、护理评价14. 护理评估的方法包括_________、_________、_________、_________和_________。
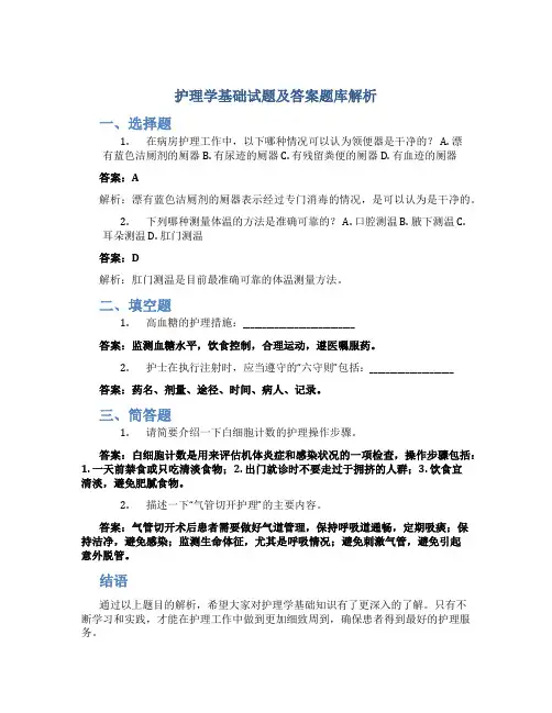
护理学基础试题及答案题库解析
一、选择题
1.在病房护理工作中,以下哪种情况可以认为领便器是干净的? A. 漂
有蓝色洁厕剂的厕器 B. 有尿迹的厕器 C. 有残留粪便的厕器 D. 有血迹的厕器
答案:A
解析:漂有蓝色洁厕剂的厕器表示经过专门消毒的情况,是可以认为是干净的。
2.下列哪种测量体温的方法是准确可靠的? A. 口腔测温 B. 腋下测温 C.
耳朵测温 D. 肛门测温
答案:D
解析:肛门测温是目前最准确可靠的体温测量方法。
二、填空题
1.高血糖的护理措施:____________________________
答案:监测血糖水平,饮食控制,合理运动,遵医嘱服药。
2.护士在执行注射时,应当遵守的“六守则”包括:_____________________
答案:药名、剂量、途径、时间、病人、记录。
三、简答题
1.请简要介绍一下白细胞计数的护理操作步骤。
答案:白细胞计数是用来评估机体炎症和感染状况的一项检查,操作步骤包括:1. 一天前禁食或只吃清淡食物;2. 出门就诊时不要走过于拥挤的人群;3. 饮食宜
清淡,避免肥腻食物。
2.描述一下“气管切开护理”的主要内容。
答案:气管切开术后患者需要做好气道管理,保持呼吸道通畅,定期吸痰;保
持洁净,避免感染;监测生命体征,尤其是呼吸情况;避免刺激气管,避免引起
意外脱管。
结语
通过以上题目的解析,希望大家对护理学基础知识有了更深入的了解。
只有不
断学习和实践,才能在护理工作中做到更加细致周到,确保患者得到最好的护理服务。
中南大学网络教育课程考试复习题及参考答案护理学基础(专科)一、选择题:(一)单项选择题:(A型题)1.莫非氏滴管内液面自行下降时应考虑是 [ B ]A.病人肢体位置不当B.莫非氏滴管有裂隙C.输液面压力过大D.输液胶管太粗,滴速过快E.针头处漏水2.从早八点开始输液1000ml(点滴系数为15滴/ml),每分钟滴注60滴,其输完时间是 [ E ]A.14 点B.13 点30分C.13 点10分D.12 点30分E.12点10分3.下列部位中,正确的颈外静脉穿刺点是 [ A ]A.下颌角和锁骨上缘中点联线上1/3处B.下颌角和锁骨下缘中点联线上1/3处C.下颌角和锁骨上缘中点联线1/2处D.下颌角和锁骨上缘中点联线下1/3处E.下颌角和锁骨下缘中点联线1/2处,颈外静脉外缘4.输液时如何处理因静脉痉挛致滴注不畅 [ C ]A.减轻滴液速度B.加压输液C.局部热敷D.适当更换肢体位置E.降低输液瓶位置5.患者王某,从上午9点30分开始输液共1000ml,先为每分钟50滴,—个半小时后改为60滴,其输完时间是 [ C ]A.下午1点55分B.下午2点5分C.下午2点55分D.下午2点30分E.下午3点10分6.患者张某,女,血钾含量为2.0mmol/L,医嘱给予静脉输液补钾治疗,其溶液中10%的氯化钾浓度最高不应超过 [ B ]A.0.15%B.0.3%C.1%D.1.5%E.3%7.患者王某,右上肢输液后出现条索状红线,红、肿、热、痛 T40°C,下列措施中错误的是 [ D ]A.超短波理疗B.使用抗生素C.抬高右上肢D.嘱病人多活动右上肢E.局部50%硫酸镁热湿敷8.患者李某,输液后沿静脉走向出现条索状红线、肿胀、疼痛,应用乙醇进行热湿敷其浓度应为[ E ]A.25%B.35%C.50%D.70%E.95%9.患者齐某,输液过程中感觉胸闷、呼吸困难,医生检查口唇紫绀、心前区听诊响亮的“水泡声”,主要的原因是 [ C ]A.输入了致敏药物B.输液过快C.输液前空气未排尽,致空气栓塞D.输入了致热源E.输注刺激性较强的药液10.患者王某,输血15分钟后感觉头胀,四肢麻木,腰背部剧痛,脉细弱,血压下降,下列处理措施中错误的是 [ D ]A.热水袋敷腰部B.观察血压、尿量C.立即通知医生D.减慢输血速度E.取血标本和余血送检血型鉴定和交叉试11.使用紫外线灯作病室空气消毒不应 [ E ]A.调节室温20~40℃B.照射30~60分钟C.有效距离≯2米D.灯亮后 5-7分钟计时E.病室有重病人时应隔窗照射12.不宜用燃烧法灭菌的物品是 [ B ]A.坐浴盆B.手术刀C.换药碗D.特殊伤口感染的敷料E.避污纸13.现有95%乙醇 400ml,要配制75%乙醇,需加灭菌蒸馏水 [ E ]A.45mlB.56mlC.66mlD.70mlE.106ml14.将水煮沸至 100°C,需可杀灭细菌的繁殖体,持续该温度的时间应是 [ ]A.1~5minB.2~5minC.3~5minD.4~5minE.5~10min15.鼻饲管煮沸消毒时,以下哪项不妥? [ ]A.先将鼻饲管刷洗干净B.用纱布包裹好C.放入冷水中D.待水沸后开始计时E.持续10分钟16.室内适宜紫外线杀菌的温、湿度为 [ ]A.20~40℃,40%~60%B.20℃以下,60%以上C.20℃以下,30%以上D.40~50℃,30%~40%E.20℃以上,20%~30%17.取避污纸的正确方法是 [ ]A.由别人传递B.须掀开页面抓取第二页C.污染的手可以随便撕取D.在页面上抓取E.掀页撕取18.使用过的隔离衣其更换的时间是 [ ]A.1 日B.2 日C.3 日D.5 日E.7 日19.穿脱隔离衣时,应避免污染 [ ]A.腰带以下部分B.腰带C.领子D.袖子后面E.胸前、背后20.为昏迷病人做口腔护理时不正确的操作方式是 [ ]A.取下义齿浸于冷开水中B.从门齿处放入开口器C.擦试后勿漱口D.清点棉球个数E.擦洗动作要轻柔21.口臭病人应选用的漱口液是 [ ]A.1~4%碳酸氢纳B.0.1%醋酸C.生理盐水D.1~3%过氧化氢溶液E.朵贝尔溶液22.昏迷病人口腔护理时不须准备 [ ]A.石蜡油B.压舌板C.弯血管钳D.吸水管E.治疗碗23.病人假牙取下应浸泡在 [ ]A.乙醇B.热开水C.冷开水D.消毒液E.0.01%新洁尔灭24.下述体温过低病人的护理措施哪项不妥 [ ]A.提高室温B.足部放热水袋C.饮热饮料D.增加盖被E.增加患者活动量25.下列哪种病人需两人同时分别测量心率和脉率 [ ]A.心房纤颤B.心动过速C.心动过缓D.心率不齐E.阵发性心动速26.以下哪种病人不宜由直肠测体温 [ ]A.精神异常者B.昏迷者C.小儿D.腹泻者E.下肢烧伤者27.一般情况下排出量不包括 [ ]A.尿量B.胃肠减压抽出液C.腹腔抽出液D.汗液E.呕吐物28.在鼻饲插管过程中病人出现呛咳、紫绀应采取的措施是 [ ]A.嘱病人深呼吸B.嘱病人作吞咽动作C.托起病人的头部插管D.用注射器抽吸胃液E.拔出胃管休息片刻后重新插管29.为病人鼻饲灌食后,再注入少量温开水的目的是 [ ]A.使病人温暖舒适B.便于准确记录入量C.防止病人呕吐D.防止胃液反流E.便于冲净胃管,避免食物积存30.李某,臀部深部组织感染,需用氯乙定溶液冲洗伤口。
护理学基础多项选择题153道题附答案一、多项选择题1.活动受限对心血管系统造成的影响是(B)静脉血栓。
2.大量不保留灌肠常用的溶液为(D)10%~20%肥皂水。
3.影响患者安全的因素包括(A)感觉障碍、(B)患者的免疫力低下、(C)对环境的熟悉程度和(E)诊疗方法。
4.长期卧床患者常可诱发的并发症有(B)压疮、(C)肺淤血和(E)静脉血栓。
5.为患者做口腔护理时应注意的是(A)动作要轻,防止碰伤黏膜、(C)如有活动义齿应先取下和(D)昏迷患者义齿应浸泡于漱口液中。
6.关于通风效果正确的是(C)室内外温度差大通风效果好。
7.测腋温时发现体温不升,可能由于(C)腋下汗液未擦干。
8.下列因素哪些会成为患者的不安全因素(A)化学药品放置不当、(B)医务人员人际关系紧张、(C)地面有积水和(D)石膏固定过松。
9.过敏性休克可在短时间内出现的症状包括(A)呼吸道阻塞症状、(B)循环衰竭症状、(D)皮肤过敏反应症状和(E)消化系统症状。
10.端坐位适于下列的哪些患者(C)腹腔手术的患者和(E)盆腔手术。
11.禁止使用冷疗法的部位是(B)心前区、腹部。
12.戴无菌手套时应注意的是(A)戴手套前将手洗净擦干、(B)核对手套号码和灭菌日期、(C)戴手套时,戴手套的手不可触及手套的外面和(E)发现手套有破洞,立即更换。
13.静脉注射时选择血管的标准是(A)较粗、较直、(B)避开关节、(C)弹性好和(D)避开静脉瓣处。
14.以下哪些食物可促进睡眠(B)豆类和(C)牛奶。
15.用热水袋后发生皮肤潮红应(A)立即停止使用。
1.活动受限会导致静脉血栓,对心血管系统造成影响。
2.大量不保留灌肠常用的溶液为10%~20%肥皂水。
3.影响患者安全的因素包括感觉障碍、患者的免疫力低下、对环境的熟悉程度和诊疗方法。
4.长期卧床患者常可诱发的并发症有压疮、肺淤血和静脉血栓。
5.为患者做口腔护理时应注意动作要轻,防止碰伤黏膜,如有活动义齿应先取下,昏迷患者义齿应浸泡于漱口液中。
《护理学基础》模拟测试题一、多项选择题(1)活动受限对心血管系统造成的影响是A. 低血压B. 静脉血栓C. 原发性高血压D. 直立性低血压E. 肺栓塞(2)大量不保留灌肠常用的溶液为A. 1%~2%盐水B. 等渗盐水C. 0.1%~0.2%肥皂水D. 10%~20%肥皂水E. 等渗糖盐水(3)影响患者安全的因素包括A.感觉障碍B. 患者的免疫力低下C. 对环境的熟悉程度D. 性别E. 诊疗方法(4)长期卧床患者常可诱发的并发症有A. 肾结石B. 压疮C. 肺淤血D. 坠积性肺炎E. 静脉血栓(5)为患者做口腔护理时应注意的是:A. 动作要轻,防止碰伤黏膜B. 昏迷患者应夹紧棉球C. 如有活动义齿应先取下D. 昏迷患者义齿应浸泡于漱口液中E. 传染患者应注意隔离(6)关于通风效果正确的是A. 通风面积大通风效果好B. 室内外温度差小通风效果好C. 室内外温度差大通风效果好D. 室外气流速度快通风效果好E. 室外气流速度慢通风效果好(7)测腋温时发现体温不升,可能由于A. 病情变化B. 体温计失灵C. 腋下汗液未擦干D. 测量时间少于10minE. 测量时未夹紧体温计(8)下列因素哪些会成为患者的不安全因素A. 化学药品放置不当B. 医务人员人际关系紧张C. 地面有积水D. 石膏固定过松E. 规章制度的约束(9)过敏性休克可在短时间内出现的症状包括A. 呼吸道阻塞症状B. 循环衰竭症状C. 中枢神经系统症状D. 皮肤过敏反应症状E. 消化系统症状(10)端坐位适于下列的哪些患者A. 心力衰竭B. 心包积液C. 腹腔手术的患者D. 休克E. 盆腔手术(11)禁止使用冷疗法的部位是A. 枕后、耳郭B. 心前区、腹部C. 腋窝D. 腹股沟、颈外侧E. 足底、阴囊(12)戴无菌手套时应注意的是A. 戴手套前将手洗净擦干B. 核对手套号码和灭菌日期C. 戴手套时,戴手套的手不可触及手套的外面D. 取滑石粉包,将粉末抹在手上后,滑石粉包放回手套袋内E. 发现手套有破洞,立即更换(13)静脉注射时选择血管的标准是A. 较粗、较直B. 避开关节C. 弹性好D. 避开静脉瓣处E. 无脂肪肌肉处(14)以下哪些食物可促进睡眠A. 浓茶B. 豆类C. 牛奶D. 肉类E. 咖啡(15)用热水袋后发生皮肤潮红应A. 立即停止使用B. 改用热湿敷C. 局部涂凡士林D. 局部涂龙甲紫E. 局部用红花酒精(16)最高水平的舒适表现为A. 心情舒畅B. 精力充沛C. 可忍受疼痛D. 一切生理要求感到满意E. 精神振奋(17)高热患者应用冰袋时可以放置在A. 足底B. 胸腹部C. 头顶、前额D. 耳郭E. 颈外部、腋下(18)须为患者留置导尿的情况有A. 收集无菌尿标本B. 昏迷状态C. 测定残余尿D. 大小便失禁E. 膀胱手术后(19)采用潜血试验饮食的患者在试验前3天应禁食A. 豆制品、大白菜B. 动物肝脏C. 大量绿色蔬菜D. 含铁的食物及药物E. 马铃薯(20)皮下注射的目的是A. 预防接种B. 局部麻醉用药C. 注射药量较大的药物D. 注射刺激性较强的药物E. 不宜经口服给药时采用(21)关于睡眠的叙述,正确的是A. 是一种周期性的现象B. 睡眠应发生在昼夜性节律的最高期C. 睡眠量的多少因人而异D. 随着年龄的增加,睡眠量在减少E. 随着年龄的增加,睡眠深度逐渐减低(22)出现医院感染流行或暴发趋势时,感染管理科应制定和组织落实的控制措施有A. 对患者作适当治疗B. 进行正确的消毒处理C. 必要时隔离患者D. 甚至暂停接收新患者E. 立即转院(23)取半卧位的目的不包括A. 预防颅内压降低B. 减轻局部缺血C. 减轻伤口缝合处张力D. 减轻呼吸困难E. 减少静脉回心血量(24)可以促进热疗法效果的做法是A. 用湿热法B. 全身温水浴C. 使用1小时停止1小时反复交替D. 环境温度低于身体温度E. 用于皮肤经常暴露的部位(25)良好的休息有助于A. 消除疲劳B. 减少消耗C. 促进体力和精力的恢复D. 提高疗效E. 促进康复(26)病室保持定时通风的目的包括A. 达到消毒的目的B. 降低室内空气中微生物的密度C. 使患者心情愉快、精神振奋D. 保持空气新鲜E. 降低室内温度(27)减轻肺水肿患者心脏负担的措施是A. 减慢输液速度B. 给予甘露醇脱水利尿C. 端坐位两腿下垂D. 止血带四肢轮扎E. 静脉放血200ml(28)长期处于噪音强度在90dB以上时,可导致个体A. 血管舒张B. 血压升高C. 焦躁D. 失眠E. 耳鸣(29)休克患者留置导尿的目的是A. 测尿量及比重,了解肾脏血液灌注量B. 排空膀胱,避免尿潴留C. 保持床单清洁干燥,防止压疮发生D. 促进体内有毒物质排泄E. 保持会阴部清洁干燥,预防感染(30)下列哪些饮食为医院的基本饮食A. 高膳食纤维饮食B. 高蛋白饮食C. 半流质饮食D. 低脂肪饮食E. 流质饮食(31)医院感染的传播途径主要包括A. 接触传播B. 空气传播C. 水、食物D. 医源性传播E. 生物媒介物传播(32)截石位适于下列的哪些患者A. 急性左心衰B. 产妇分娩C. 腹腔手术后D. 会阴检查E. 直肠镜检查(33)生物学死亡的可出现:A. 循环衰竭B. 呼吸停止C. 尸冷D. 尸僵E. 尸斑(34)禁忌使用冷疗法的部位是A. 枕后B. 耳郭C. 阴囊D. 心前区E. 足心(35)危重患者护理不当可诱发A. 下肢静脉血栓B. 坠积性肺炎C. 压疮D. 吸入性肺炎E. 泌尿道感染(36)静脉输入脱水剂的目的是A. 纠正脱水B. 降低颅内压C. 减轻组织水肿D. 减轻脑水肿E. 减少尿量(37)冷疗法的局部生理效应为A. 血管收缩B. 代谢减慢C. 体温下降D. 需氧量增加E. 淋巴流量增加(38)床上擦浴的目的是:A. 使患者舒适B. 促进血液循环C. 增进皮肤排泄功能D. 观察病情E. 使皮肤美观(39)一般门诊的护理工作内容:A. 预检分诊B. 候诊预诊C. 卫生宣教D. 观察病情E. 传染患者给予隔离(40)节律改变的呼吸是A. 潮式呼吸B. 库斯莫呼吸C. 酸中毒呼吸D. 间断呼吸E. 鼾声样呼吸(41)使用约束带时,应注意A. 使用前向患者及家属说明目的及注意点B. 带下须垫衬垫,松紧适宜C. 注意观察约束部位的末梢循环及温度D. 只宜短期使用E. 定时松解,必要时按摩(42)濒死患者的临床表现为:A. 神经反射消失呼吸停止B. 听觉消失心跳停止C. 意识模糊或昏迷D. 吞咽困难,气管内痰液蓄积E. 瞳孔2mm(43)临床死亡期的特征是:A. 循环衰竭B. 心跳停止C. 反射消失D. 神志不清E. 呼吸停止(44)濒死患者的临床表现为;A. 呼吸衰竭B. 循环衰竭C. 各种深浅反射逐渐消失D. 神志不清E. 肌张力丧失(45)输液时,溶液不滴的可能原因是A. 压力过高B. 针头紧贴血管壁C. 针头阻塞D. 静脉痉挛E. 针头滑出血管外(46)临床死亡的分期为A. 临终期B. 濒死期C. 临床死亡期D. 脑死亡期E. 生物学死亡期(47)防止输血引起溶血反应的措施是A. 做好血型鉴定B. 做好交叉配血试验C. 严格执行血液保存规则D. 输血前要由两个人认真核对E. 导避免血液加热或剧烈震荡(48)入院程序正确的是A. 患者及家属持医生签发的住院证到住院处填写登记表格B. 住院处接受患者后立即通知病室值班护士做好准备C. 住院处将患者的衣物全部交给家属带回D. 家属陪同患者携病历入病室E. 根据病情选择步行、轮椅或平车运送(49)皮内注射常用的注射部位包括A. 上臂三角肌下缘B. 上臂外侧C. 腹部D. 后背E. 前臂掌侧下段(50)手术室医务人员应遵循的消毒隔离原则包括A. 严格遵守消毒灭菌制度B. 严格执行卫生、消毒制度C. 必须湿式清洁,每周固定卫生日D. 严格限制手术室内人员数量E. 严格执行无菌技术操作规程(51)睡眠的特征A. 感觉功能的暂时减退B. 可以唤醒的意识水平的下降C. 骨骼肌反射正常D. 睡眠期间精力和体力得以恢复E. 血压下降(52)预防静脉炎的方法有A. 严格执行无菌操作技术B. 不选有炎症的静脉注射C. 最好选用粗大的血管注射D. 刺激血管的药物充分稀释后再用E. 输液速度不可过快(53)咽拭子标本采集时,下列措施正确的是A. 严格查对B. 防止标本污染C. 避免交叉感染D. 进食后立即留取标本E. 作真菌培养时,须在口腔溃疡面采集分泌物(54)人体缺碘易造成A. 骨质疏松B. 食欲减退C. 甲状腺肿D. 异食癖E. 儿童生长停滞、智力低下(55)注射链霉素出现过敏反应症状时,选择以下何种药物急救A. 氯化钙B. 草酸钙C. 溴化钙D. 碳酸钙E. 葡萄糖酸钙(56)碘过敏试验采取的方法有A. 口服B. 皮内注射法C. 皮下注射法D. 静脉注射法E. 脱敏注射法(57)属于高效消毒剂的有A. 75%乙醇B. 0.2%过氧乙酸溶液C. 0.2%氯苯溴铵溶液D. 环氧乙烷E. 2%戊二醛溶液(58)颈外静脉穿刺的目的是A. 须快速输入液体B. 须大量输入液体C. 用于周围循环衰竭的危重患者D. 测量中心静脉压E. 用于长期输液周围静脉不易穿刺的患者(59)大量不保留灌肠的禁忌证有A. 肝昏迷B. 妊娠期C. 中暑D. 急腹症E. 消化道出血(60)协助患者翻身侧卧的目的是A. 有助于改善呼吸困难B. 减轻患者局部组织受压预防褥疮C. 防止坠积性肺炎的发生D. 适应治疗和护理的需要E. 协助不能起床的患者更换卧位以促使其舒适(61)睡眠性呼吸暂停可导致A. 动脉血氧饱和度的降低B. 不影响血氧饱和度C. 低氧血症D. 高血压E. 贫血(62)随着年龄的增加,睡眠中哪个时相的睡眠时间增加了A. NREM第1时相B. NREM第2时相C. NREM第3时相D. NREM第4时相E. REM时相(63)用药前必须做过敏试验的药物是A. 细胞色素C、破伤风抗毒素B. 四环素、红霉素C. 泛影葡胺、破伤风抗毒素D. 洋地黄、山梨醇E. 链霉素、碘化物(64)半卧位不适于下列哪些患者A. 急性左心衰B. 肺部疾病引起的呼吸困难C. 腹腔手术的患者D. 休克E. 盆腔手术(65)取半卧位的目的包括A. 预防颅内压降低B. 减轻局部缺血C. 减轻伤口缝合处张力D. 减轻呼吸困难E. 减少静脉回心血量(66)少尿见于A. 慢性肾功能衰竭B. 慢性胆囊炎C. 休克D. 膀胱炎E. 糖尿病(67)为一昏迷患者,留置导尿,发现尿液混浊,应采取的措施是A. 鼓励患者多喝水B. 经常更换体位C. 进行膀胱冲洗D. 间断放尿E. 停止留置导尿(68)晨、晚间护理包括下列哪些内容:A. 体格检查B. 执行医嘱C. 观察病情D. 精神护理E. 卫生宣教(69)行温水擦浴时置冰袋于患者头部的目的是A. 防止脑水肿B. 防止头部充血C. 防止反射性心率减慢D. 增加局部血流E. 降低头部温度(70)口腔护理常用于哪些病人:A. 高热B. 昏迷C. 禁食D. 口腔疾患E. 双下肢瘫痪(71)肛管排气正确的方法是A. 患者取侧卧位B. 肛管插入深度为15~18cmC. 将橡胶管插入瓶内水中,另一端连接肛管D. 排气不畅时可协助患者更换体位E. 肛管保留1h后取出(72)人体缺钙易造成A. 食欲下降B. 婴幼儿易患佝偻病C. 异食癖D. 骨质软化E. 牙齿发育不良(73)要素饮食的营养成分包括A. 氨基酸B. 单糖C. 维生素D. 蛋白质E. 脂肪酸(74)关于疼痛叙述正确的是A. 人对疼痛的感受和表达与年龄因素有关B. 年龄越小对疼痛的敏感性越低C. 老年人对疼痛的敏感性可能会增强D. 新生儿能够感受疼痛,而且对疼痛是敏感的E. 幼儿可用表情、哭声、身体动作等表示疼痛的程度(75)《医疗事故处理条例》规定,患者及家属有权复印的病历A.入院记录、病程记录、体温单、医嘱单、化验单(检验报告单)B. 入院记录、体温单、医嘱单、化验单(检验报告单)C. 医学影像检查资料、特殊检查(治疗)同意书D.手术清单记录单、手术及麻醉记录单、病理资料、护理记录E.手术同意书、手术及麻醉记录单、病理资料、护理记录(76)采集肝功血标本时,正确的是A. 取全血标本B. 注入肝素钠抗凝试管C. 用干燥的试管和注射器D. 避免震荡立即送检E. 取下针头,将血液注入试管(77)输液时防止空气栓塞的护理措施是A. 认真计算输液量B. 严格遵守无菌操作规程C. 排尽输液管内的气体D. 加压输液时护士要在旁看守E. 加强巡视,防止药液溢出(78)对医院规则,正确的是A. 耐心解释,取得理解B. 尊重探视人员C. 让病人对其周围环境有一定的自主权D. 可自由探视E. 尊重患者的隐私权(79)用热疗法时需加倍小心防止烫伤的患者有A. 婴幼儿B. 瘫痪C. 昏迷D. 循环不良E. 老年(80)抽血查肝功能时,下列操作正确的有A. 容器中应有抗凝剂B. 放入清洁干燥的容器C. 避免过度振动D. 应用干燥注射器抽血E. 抽血后立即注入容器中(81)脑死亡的判断标准为A. 不可逆的深昏迷,对各种内外刺激均无反应B. 自发呼吸停止C. 自发心跳停止D. 脑干反射消失E. 脑电波消失(82)防治脑水肿用冰槽头部降温的机理是A. 降低脑组织代谢B. 减少脑组织的耗氧量C. 提高脑细胞缺氧的耐受性D. 减慢对脑细胞的损害E. 制止炎症扩散和化脓(83)适当的活动有助于人体A. 提高心、肺功能B. 增强肌肉的耐力C. 预防便秘D. 解除心理压力E. 降低骨密度(84)保持病室安静的措施包括A. 病室建立有关安静的制度B. 工作人员做到四轻C. 门轴车轴经常滑润D. 病室椅脚装橡胶垫E. 关好门窗,避免噪声(85)下列哪些活动可使人得到休息A. 停止体力劳动去看小说B. 停止学习去慢步跑C. 卧床思考问题D. 躺在床上,心里担扰子女的安全E. 停止脑力劳动去打扫卫生(86)新鲜血与库存血的区别是A. 血小扳的数量B. 红细胞数量C. 酸碱度不同D. 血浆蛋白量的多少E. 血钾离子浓度(87)静脉输液时,安排药物加入先后顺序的依据是A. 药物刺激性的强弱B. 药物治疗疾病的快慢程度C. 药物在血中持续的时间D. 药物在血液中维持的有效浓度E. 治疗原则(88)高热患者降温时如果在足底用冷疗法会引起A. 反射性末梢血管收缩影响散热B. 反射性末梢血管扩张心率加快C. 发生局部肿胀疼痛D. 导致微循环障碍组织坏死E. 一过性冠状动脉收缩(89)病室内装饰的人性化设计包括A. 病室墙壁采用白色B. 儿科护士穿彩色护士服C. 儿童病房有游乐室D. 病室内适当摆设一些花卉盆景E. 病房墙壁上有风景画(90)维生素D缺乏造成A. 佝偻病B. 脚气病C. 骨质疏松D. 骨质软化E. 舌炎(91)下列何患者需采用低盐饮食A. 高血压患者B. 慢性肾炎的患者C. 水肿、腹水的患者D. 妊娠高血压综合征的患者E. 原发性慢性肾上腺皮质机能减退症的患者(92)肠胀气患者在饮食上应注意A. 选用清淡、易消化的食物B. 多食高糖类食物C. 少喝汽水D. 进食速度宜稍快E. 勿食用豆类食物(93)静脉输液的主要目的是A. 补充水和电解质,纠正离子紊乱B. 纠正血容量不足C. 补充营养,维持热量D. 输入脱水剂,利尿消肿E. 输入药物,控制感染(94)关于睡眠性呼吸暂停患者,正确的是A. 是一种睡眠期间发生的自我限制、30秒以上没有呼吸的睡眠失调B. 只要采取正确的睡眠姿势,就可以避免C. 往往出现在严重的、频繁的、用力的打鼾或喘息之后D. 可能导致动脉血氧饱和度降低、低氧血症E. 阻塞性呼吸暂停的人总是不断地时睡时醒(95)医院感染管理体系包括A. 医院感染管理委员会B. 医院感染管理科C. 医院感染管理专职人员D. 各科室医院感染监控医生E. 各科室医院感染监控护士(96)病室中哪些因素会影响患者安全A. 病室呼叫系统失灵B. 消毒隔离制度不完善C. 医务人员责任心不强D. 医务人员言语不当E. 病室内的温度、湿度(97)可以应用冷的患者是A. 麻疹高热B. 踝关节扭伤早期C. 左膝关节慢性炎症D. 中暑高热E. 静脉炎(98)物理性损伤包括A. 放射性损伤B. 微生物性损伤C. 机械性损伤D. 温度性损伤E. 压力性损伤(99)以下哪种患者需要使用保护具A. 高热患者B. 昏迷患者C. 分娩后产妇D. 躁动患者E. 谵妄患者(100)以下关于睡眠的说法,正确的是A. 是一种均匀安静的状态B. 对周围环境失去反应力C. 是一种知觉的特殊状态D. 对周围环境的反应力下降E. 是最自然的休息方式(101)在输血所致的溶血反应中,当凝集的红细胞破裂,大量的血红蛋白进入血浆中时所出现的主要症状是A. 头痛、发热B. 出现黄疽C. 恶心、呕吐D. 出现血红蛋白尿E. 腰背部疼痛(102)输血致过敏反应的原因是A. 献血者有过敏史B. 输入的血液中有致敏物质C. 患者是过敏体质D. 快速输入低温库存血E. 输血用具消毒不彻底(103)鼻饲法适用于A. 昏迷B. 口腔疾患、口腔手术后C. 食管梗阻D. 拒绝进食E. 早产儿(104)促进睡眠的措施包括A. 睡前小运动量的活动B. 热水泡脚C. 喝牛奶D. 浅而快呼吸E. 协助病人洗漱(105)长期反复或大量输血后会出现哪些并发症A. 血压下降B. 呼吸困难C. 伤口渗血D. 心率缓慢E. 手足搐搦(106)病床铺法应符合下列原则:A. 平紧B. 实用C. 耐用D. 舒适E. 安全(107)出院护理错误的是A. 注销各种卡片,但不包括饮食B. 整理病历,将体温单放在最后C. 按出院医嘱通知患者和家属D. 患者离院后立即铺备用床E. 用红色钢笔填写出院时间(108)行温水擦浴时应停止操作的患者指针是A. 寒战B. 面色苍白C. 脉搏异常D. 呼吸异常E. 皮肤潮红(109)在进行口腔护理时需要观察评估病人口腔:A. 有无口臭或特殊气味B. 舌苔变化C. 黏膜有无出血、溃疡D. 有无义齿E. 口角有无干裂(110)医务人员在医院感染管理工作中应履行的职责包括A. 严格执行无菌技术操作规程等医院感染管理的各项规章制度B. 掌握抗感染药物临床合理应用原则,做到合理使用C. 掌握医院感染诊断标准,发现医院感染病例,及时送病原学检验及药敏实验D. 发现法定传染病,按《传染病防治法》的规定报告E. 掌握自我防护知识,正确进行各项技术操作,预防锐器刺伤(111)常用静脉注射部位是A. 四肢浅静脉B. 股静脉C. 小儿头皮静脉D. 成年人头皮静脉E. 锁骨下静脉及颈外静脉(112)下列哪些情况需做青霉素过敏试验A. 初次用药者B. 停药三天以上者C. 青霉素制剂更换批号D. 有青霉素过敏史者E. 有食物、花粉过敏史者(113)在输血前应作血型鉴定和交叉配血试验的血液制品是A. 全血B. 血浆C. 代血浆D. 红细胞混悬液E. 自体血(114)长期卧床不动的患者呼吸系统会出现A. 坠积性肺炎B. 呼吸频率增加C. 二氧化碳潴留D. 呼吸性酸中毒E. 呼吸性碱中毒(115)取咽部分泌物的培养标本正确的方法是A. 患者进食后立即漱口再采集B. 用无菌长棉签蘸生理盐水擦取分泌物C. 擦拭腭弓两侧、咽、扁桃体的分泌物D. 擦拭完毕在乙醇灯火焰上消毒试管口,塞进棉签E. 写明标本采集时间,及时送检(116)病区良好的社会环境包括A. 良好的护患关系B. 同室病友的相互帮助C. 家属对患者的支持D. 合理的规章制度E. 良好的群体氛围(117)留置导尿管预防尿路感染的措施有A. 保持尿道口清洁,每日用消毒药液棉球擦洗1~2次B. 流管末端不能提高,防止尿液逆流C. 导尿管、集尿袋每周更换一次D. 导尿管脱落后应立即插入尿道内E. 鼓励患者多饮水,常更换体位(118)应用保护具的目的是防止A. 窒息B. 撞伤C. 抓伤D. 扭伤E. 坠床(119)患者活动障碍常见的护理诊断有A. 躯体移动障碍B. 有感染的危险C. 有活动无耐力的危险D. 活动无耐力E. 有废用综合征的危险(120)使用煮沸灭菌法时,加入碳酸氢钠的目的是A. 提高沸点B. 缩短煮沸灭菌时间C. 防止金属生锈D. 去除油污E. 防止锐利器械变钝(121)采集12小时尿标本时,下列正确的是A. 应备带盖广口瓶B. 容器应放阴凉处C. 应加防腐剂D. 取早晨7:00至晚上7:00的尿E. 应向患者说明(122)下面属于给药“五个准确”的是A. 准确的药物B. 准确的剂量C. 准确的途径D. 准确的时间E. 准确的医嘱(123)多尿见于A. 糖尿病B. 膀胱结石C. 尿崩症D. 心力衰竭E. 膀胱炎(124)皮下注射常见的注射部位包括A. 上臂三角肌下缘B. 大腿前侧C. 腹部D. 后背E. 大腿外侧(125)长期卧床的病人消化系统的改变是A. 腹泻B. 负氮平衡C. 便秘D. 胃肠蠕动减慢E. 腹肌张力增加(126)属于中等水平消毒剂有A. 75%乙醇B. 2%碘酊C. 40%甲醛D. 氯已定E. 0.2%氯苯溴铵溶液(127)长期卧床对患者泌尿系统的影响是A. 膀胱胀满的感觉性变差B. 逼尿肌伸展性降低C. 尿液潴留D. 尿液中钙钾浓度增加E. 出现泌尿道结石(128)临终病人心理反应的分期包括A. 否认期B. 愤怒期C. 协议期D. 忧郁期E. 接受期(129)病区急救室的布局和设备要求是A. 靠近医护办公室B. 备齐急救器械与药品C. 单独房间D. 有严格的管理制度E. 美化室内环境(130)要素饮食适用于下列哪些患者A. 患消化不良及急性胰腺炎的患者B. 晚期癌症营养不良者C. 严重烧伤、低蛋白血症的患者D. 大手术后营养不良患者E. 胃肠道瘘、短肠综合征的患者(131)冷疗法的目的是A. 止血B. 止痛C. 消炎D. 降温E. 舒适(132)护理人员铺床时两腿前后分开屈膝、上身直立是为了A. 扩大支撑面B. 增加身体稳定性C. 省力D. 适应于不同方向操作E. 姿势优美(133)影响健康的社会环境因素包括A. 社会体制B. 气候变化C. 住房条件D. 文化教育E. 风俗习惯(134)输液时防止发生空气栓塞的有效措施是A. 加压输液时,护士要在旁看守,不能离开B. 输液管内空气要排尽C. 要用无孔的茂菲滴管D. 输液导管连接处要紧密E. 针头与针栓衔接处要拧紧(135)下列属于试验饮食的有A. 潜血试验饮食B. 甲状腺131I试验饮食C. 肌苷试验饮食D. 胆囊造影试验饮食E. 要素饮食(136)关于血标本采集,下列说法正确的是A. 采集血清标本时,容器中应有抗凝剂B. 可以在输液的针头处取直接血标本C. 亚急性感染性心内膜炎作血培养时,采血标本最适宜的时间应在发热时,抗生素应用前D. 女患者月经期可以留取尿标本E. 检查阿米巴原虫,应将便器加热(137)雾化吸入用药中,解除支气管痉挛的药是A. 地塞米松B. 庆大霉素C. 氨茶碱D. 舒喘灵E. 卡那霉素(138)影响通风效果的因素有A. 通风面积B. 室内外湿度差C. 室内外温度差D. 通风时间E. 室内外气流速度(139)护士在抗感染药物应用中应遵循的原则包括A. 掌握各种抗感染药物的药理作用B. 掌握配伍禁忌和配制要求C. 准确执行医嘱D. 观察患者用药后的反应E. 配合医师做好各种标本的留取和送检(140)以下哪项为患者合适的睡眠环境A. 病室温度冬天为18~22℃B. 病人床头设有床头灯C. 病室湿度为30%~40%D. 病床的宽度应足够翻身E. 被内温度应保持在32~34℃(141)医院感染的易感人群主要有A. 接受各种免疫抑制剂治疗者B. 婴幼儿及老年人C. 长期使用广谱抗生素者D. 接受各种侵入性操作者E. 住院时间长的患者(142)能杀灭芽胞的化学消毒剂有A. 环氧乙烷B. 碘伏C. 过氧乙酸D. 乙醇E. 戊二醛(143)留取尿液标本正确的做法是A. 早孕诊断试验留晨尿B. 女患者月经期可以留取尿标本C. 阴部分泌物过多时,先清洁或冲洗,再收集D. 为防止尿中激素被氧化,加入40%甲醛溶液E. 24小时尿标本收集的是上午7:00排空膀胱后至次日7:00所有尿液(144)煮沸消毒时应注意A. 消毒前将物品刷洗干净B. 玻璃器皿水沸后放入C. 橡胶制品用纱布包好,冷水放入D. 水的沸点影响消毒时间E. 加入碳酸氢钠可增强杀菌(145)冰槽降温,正确的使用方法是A. 后颈部及接触处填以海绵,防止受压B. 两耳用脱脂棉花塞住C. 肛温不低于35℃D. 头部(除面部外)埋于冰槽中E. 两眼用凡士林纱布覆盖(146)护士在分发药物时应做到A. 核对床号,叫姓名,无误后发药B. 发给患者后离开C. 向患者解释服药方法D. 危重患者应帮助其服药E. 患者不在时,查对正确后放在床头柜上(147)关于疼痛叙述正确的是A. 内脏缺血可引起疼痛B. 心理因素可引起疼痛C. 皮肤对疼痛最不敏感D. 疼痛可扩散E. 炎症可引起疼痛(148)医院感染是指A. 住院患者在医院内获得的感染B. 在住院期间发生的感染C. 在医院内获得出院后发生的感染D. 不包括入院前已开始或入院时已处于潜伏期的感染E. 医院工作人员在医院内获得的感染(149)吸气性呼吸困难见于A. 喉头水肿B. 高热C. 气管异物D. 濒死E. 颅内病变(150)医院内可能危害患者安全的因素包括A. 跌倒B. 烫伤C. 化学性伤害D. 触电E. 微波、X线及放射性物质(151)静脉输血的适应证有A. 严重感染者B. 低蛋白血症的患者C. 造血功能低下者D. 血容量减少或休克患者E. 机体抵抗力低下的患者(152)影响住院患者疼痛的因素包括。
护理学基础多项选择题附答案1. 以下哪些属于护理程序的基本步骤?A. 评估B. 计划C. 实施D. 评价答案:ABCD2. 护士在进行护理评估时,应收集以下哪些资料?A. 病人的主观资料B. 病人的客观资料C. 病人家属的资料D. 医生的诊断答案:ABC3. 以下哪些是护理诊断的组成部分?A. 健康问题B. 原因C. 症状D. 病因答案:ABCD4. 以下哪些属于护理措施的类型?A. 独立性护理措施B. 依赖性护理措施C. 相互依赖性护理措施D. 合作性护理措施答案:ABCD5. 以下哪些是护理记录的基本要求?A. 客观、真实、准确B. 及时、规范、完整C. 简洁、明了、清晰D. 有针对性、有条理答案:ABCD6. 以下哪些是护理病历的组成部分?A. 护理评估B. 护理诊断C. 护理计划D. 护理评价答案:ABCD7. 以下哪些属于护理伦理原则?A. 尊重患者的人格和权利B. 保护患者的隐私C. 提供最佳的护理服务D. 维护护患关系的和谐答案:ABCD8. 以下哪些是护理健康教育的基本内容?A. 生活习惯指导B. 心理健康指导C. 药物知识教育D. 疾病知识教育答案:ABCD9. 以下哪些是护理安全管理的基本原则?A. 预防为主B. 安全第一C. 全员参与D. 持续改进答案:ABCD10. 以下哪些是护理应急预案的基本要求?A. 简洁明了B. 实用性强C. 针对性强D. 易于操作答案:ABCD11. 以下哪些是护理技术操作的基本原则?A. 安全第一B. 精确操作C. 严格执行无菌技术D. 注意护患沟通答案:ABCD12. 以下哪些是护理交接班的基本内容?A. 病人的病情变化B. 护理措施的执行情况C. 病人的心理状态D. 护理记录的完整性答案:ABCD13. 以下哪些是护理质量控制的基本方法?A. 检查B. 分析C. 改进D. 评价答案:ABCD14. 以下哪些是护理差错的处理原则?A. 及时报告B. 采取补救措施C. 分析原因D. 持续改进答案:ABCD15. 以下哪些是护理团队建设的基本原则?A. 合作共赢B. 相互尊重C. 沟通交流D. 持续发展答案:ABCD二、答案1. 答案:ABCD2. 答案:ABC3. 答案:ABCD4. 答案:ABCD5. 答案:ABCD6. 答案:ABCD7. 答案:ABCD8. 答案:ABCD9. 答案:ABCD10. 答案:ABCD11. 答案:ABCD12. 答案:ABCD13. 答案:ABCD14. 答案:ABCD15. 答案:ABCD以上是关于护理学基础的多项选择题及答案,希望对您有所帮助。
护理学基础知识题库及答案一、选择题1.下列哪项不是导致肠功能受损的原因?a)活动不足b)营养不良c)运动过度d)消化功能紊乱答案: c) 运动过度解析: 运动过度不是导致肠功能受损的原因,而是有助于改善肠道功能。
2.口渴时应该喝哪种液体?a)浓茶b)红茶c)果汁d)清水答案: d) 清水解析: 饮用清水能够有效地满足口渴的需求,并维持身体水平衡。
3.血液化验的最佳时间是在以下哪个时段进行?a)早晨b)中午c)下午d)晚上答案: a) 早晨解析: 早晨是血液化验的最佳时间,此时血液成分最稳定。
4.老年人在感冒期间应该选择以下哪种食物避免?a)海鲜b)冰淇淋c)清淡易消化食物d)粽子答案: b) 冰淇淋解析: 冰淇淋会刺激喉咙,不利于感冒及咽喉不适的老年人。
5.下列哪种方式不是预防乙肝病毒感染的有效方法?a)打疫苗b)饮食卫生c)避免性接触d)接种流感疫苗答案: d) 接种流感疫苗解析: 流感疫苗可以预防流感,但对乙肝感染无效。
二、填空题1.高龄患者自理能力下降后,应注意给予什么样的护理?答案: 定点睡眠2.护士在测量体温时,常用的部位是?答案: 腋下3.接种疫苗后,应留意局部有无何种不适反应?答案: 红肿、疼痛4.护士在口腔护理时,应特别关注哪个部位?答案: 齿龈5.红细胞沉降率(ESR)是检测什么的指标?答案: 炎症程度三、判断题1.体温的正常范围在36.5°C~37.2°C之间。
答案: 对2.护理师应该定期进行职业技能培训,以保持专业水平。
答案: 对3.婴儿在饲养过程中,应追求胖而不健康。
答案: 错4.长期卧床的患者应定时翻身,避免皮肤溃疡等并发症。
答案: 对5.治疗糖尿病的关键是控制饮食,药物仅起到辅助作用。
答案: 对四、问答题1.请简要说明低钠饮食在心脏病患者中的重要性。
答:低钠饮食有助于减少体内液体潴留,降低心脏负担,控制血压,减少心衰发作的风险。
2.为什么在护理中要注意观察患者的情绪变化?答:观察患者的情绪变化可以帮助护士及时发现患者的心理问题,营造良好的治疗环境,提高患者的治疗效果。
《护理学基础》模拟测试题一、多项选择题(1)活动受限对心血管系统造成的影响是A. 低血压B. 静脉血栓C. 原发性高血压D. 直立性低血压E. 肺栓塞(2)大量不保留灌肠常用的溶液为A. 1%~2%盐水B. 等渗盐水C. 0.1%~0.2%肥皂水D. 10%~20%肥皂水E. 等渗糖盐水(3)影响患者安全的因素包括A.感觉障碍B. 患者的免疫力低下C. 对环境的熟悉程度D. 性别E. 诊疗方法(4)长期卧床患者常可诱发的并发症有A. 肾结石B. 压疮C. 肺淤血D. 坠积性肺炎E. 静脉血栓(5)为患者做口腔护理时应注意的是:A. 动作要轻,防止碰伤黏膜B. 昏迷患者应夹紧棉球C. 如有活动义齿应先取下D. 昏迷患者义齿应浸泡于漱口液中E. 传染患者应注意隔离(6)关于通风效果正确的是A. 通风面积大通风效果好B. 室内外温度差小通风效果好C. 室内外温度差大通风效果好D. 室外气流速度快通风效果好E. 室外气流速度慢通风效果好(7)测腋温时发现体温不升,可能由于A. 病情变化B. 体温计失灵C. 腋下汗液未擦干D. 测量时间少于10minE. 测量时未夹紧体温计(8)下列因素哪些会成为患者的不安全因素A. 化学药品放置不当B. 医务人员人际关系紧张C. 地面有积水D. 石膏固定过松E. 规章制度的约束(9)过敏性休克可在短时间内出现的症状包括A. 呼吸道阻塞症状B. 循环衰竭症状C. 中枢神经系统症状D. 皮肤过敏反应症状E. 消化系统症状(10)端坐位适于下列的哪些患者A. 心力衰竭B. 心包积液C. 腹腔手术的患者D. 休克E. 盆腔手术(11)禁止使用冷疗法的部位是A. 枕后、耳郭B. 心前区、腹部C. 腋窝D. 腹股沟、颈外侧E. 足底、阴囊(12)戴无菌手套时应注意的是A. 戴手套前将手洗净擦干B. 核对手套号码和灭菌日期C. 戴手套时,戴手套的手不可触及手套的外面D. 取滑石粉包,将粉末抹在手上后,滑石粉包放回手套袋内E. 发现手套有破洞,立即更换(13)静脉注射时选择血管的标准是A. 较粗、较直B. 避开关节C. 弹性好D. 避开静脉瓣处E. 无脂肪肌肉处(14)以下哪些食物可促进睡眠A. 浓茶B. 豆类C. 牛奶D. 肉类E. 咖啡(15)用热水袋后发生皮肤潮红应A. 立即停止使用B. 改用热湿敷C. 局部涂凡士林D. 局部涂龙甲紫E. 局部用红花酒精(16)最高水平的舒适表现为A. 心情舒畅B. 精力充沛C. 可忍受疼痛D. 一切生理要求感到满意E. 精神振奋(17)高热患者应用冰袋时可以放置在A. 足底B. 胸腹部C. 头顶、前额D. 耳郭E. 颈外部、腋下(18)须为患者留置导尿的情况有A. 收集无菌尿标本B. 昏迷状态C. 测定残余尿D. 大小便失禁E. 膀胱手术后(19)采用潜血试验饮食的患者在试验前3天应禁食A. 豆制品、大白菜B. 动物肝脏C. 大量绿色蔬菜D. 含铁的食物及药物E. 马铃薯(20)皮下注射的目的是A. 预防接种B. 局部麻醉用药C. 注射药量较大的药物D. 注射刺激性较强的药物E. 不宜经口服给药时采用(21)关于睡眠的叙述,正确的是A. 是一种周期性的现象B. 睡眠应发生在昼夜性节律的最高期C. 睡眠量的多少因人而异D. 随着年龄的增加,睡眠量在减少E. 随着年龄的增加,睡眠深度逐渐减低(22)出现医院感染流行或暴发趋势时,感染管理科应制定和组织落实的控制措施有A. 对患者作适当治疗B. 进行正确的消毒处理C. 必要时隔离患者D. 甚至暂停接收新患者E. 立即转院(23)取半卧位的目的不包括A. 预防颅内压降低B. 减轻局部缺血C. 减轻伤口缝合处张力D. 减轻呼吸困难E. 减少静脉回心血量(24)可以促进热疗法效果的做法是A. 用湿热法B. 全身温水浴C. 使用1小时停止1小时反复交替D. 环境温度低于身体温度E. 用于皮肤经常暴露的部位(25)良好的休息有助于A. 消除疲劳B. 减少消耗C. 促进体力和精力的恢复D. 提高疗效E. 促进康复(26)病室保持定时通风的目的包括A. 达到消毒的目的B. 降低室内空气中微生物的密度C. 使患者心情愉快、精神振奋D. 保持空气新鲜E. 降低室内温度(27)减轻肺水肿患者心脏负担的措施是A. 减慢输液速度B. 给予甘露醇脱水利尿C. 端坐位两腿下垂D. 止血带四肢轮扎E. 静脉放血200ml(28)长期处于噪音强度在90dB以上时,可导致个体A. 血管舒张B. 血压升高C. 焦躁D. 失眠E. 耳鸣(29)休克患者留置导尿的目的是A. 测尿量及比重,了解肾脏血液灌注量B. 排空膀胱,避免尿潴留C. 保持床单清洁干燥,防止压疮发生D. 促进体内有毒物质排泄E. 保持会阴部清洁干燥,预防感染(30)下列哪些饮食为医院的基本饮食A. 高膳食纤维饮食B. 高蛋白饮食C. 半流质饮食D. 低脂肪饮食E. 流质饮食(31)医院感染的传播途径主要包括A. 接触传播B. 空气传播C. 水、食物D. 医源性传播E. 生物媒介物传播(32)截石位适于下列的哪些患者A. 急性左心衰B. 产妇分娩C. 腹腔手术后D. 会阴检查E. 直肠镜检查(33)生物学死亡的可出现:A. 循环衰竭B. 呼吸停止C. 尸冷D. 尸僵E. 尸斑(34)禁忌使用冷疗法的部位是A. 枕后B. 耳郭C. 阴囊D. 心前区E. 足心(35)危重患者护理不当可诱发A. 下肢静脉血栓B. 坠积性肺炎C. 压疮D. 吸入性肺炎E. 泌尿道感染(36)静脉输入脱水剂的目的是A. 纠正脱水B. 降低颅内压C. 减轻组织水肿D. 减轻脑水肿E. 减少尿量(37)冷疗法的局部生理效应为A. 血管收缩B. 代谢减慢C. 体温下降D. 需氧量增加E. 淋巴流量增加(38)床上擦浴的目的是:A. 使患者舒适B. 促进血液循环C. 增进皮肤排泄功能D. 观察病情E. 使皮肤美观(39)一般门诊的护理工作内容:A. 预检分诊B. 候诊预诊C. 卫生宣教D. 观察病情E. 传染患者给予隔离(40)节律改变的呼吸是A. 潮式呼吸B. 库斯莫呼吸C. 酸中毒呼吸D. 间断呼吸E. 鼾声样呼吸(41)使用约束带时,应注意A. 使用前向患者及家属说明目的及注意点B. 带下须垫衬垫,松紧适宜C. 注意观察约束部位的末梢循环及温度D. 只宜短期使用E. 定时松解,必要时按摩(42)濒死患者的临床表现为:A. 神经反射消失呼吸停止B. 听觉消失心跳停止C. 意识模糊或昏迷D. 吞咽困难,气管内痰液蓄积E. 瞳孔2mm(43)临床死亡期的特征是:A. 循环衰竭B. 心跳停止C. 反射消失D. 神志不清E. 呼吸停止(44)濒死患者的临床表现为;A. 呼吸衰竭B. 循环衰竭C. 各种深浅反射逐渐消失D. 神志不清E. 肌张力丧失(45)输液时,溶液不滴的可能原因是A. 压力过高B. 针头紧贴血管壁C. 针头阻塞D. 静脉痉挛E. 针头滑出血管外(46)临床死亡的分期为A. 临终期B. 濒死期C. 临床死亡期D. 脑死亡期E. 生物学死亡期(47)防止输血引起溶血反应的措施是A. 做好血型鉴定B. 做好交叉配血试验C. 严格执行血液保存规则D. 输血前要由两个人认真核对E. 导避免血液加热或剧烈震荡(48)入院程序正确的是A. 患者及家属持医生签发的住院证到住院处填写登记表格B. 住院处接受患者后立即通知病室值班护士做好准备C. 住院处将患者的衣物全部交给家属带回D. 家属陪同患者携病历入病室E. 根据病情选择步行、轮椅或平车运送(49)皮内注射常用的注射部位包括A. 上臂三角肌下缘B. 上臂外侧C. 腹部D. 后背E. 前臂掌侧下段(50)手术室医务人员应遵循的消毒隔离原则包括A. 严格遵守消毒灭菌制度B. 严格执行卫生、消毒制度C. 必须湿式清洁,每周固定卫生日D. 严格限制手术室内人员数量E. 严格执行无菌技术操作规程(51)睡眠的特征A. 感觉功能的暂时减退B. 可以唤醒的意识水平的下降C. 骨骼肌反射正常D. 睡眠期间精力和体力得以恢复E. 血压下降(52)预防静脉炎的方法有A. 严格执行无菌操作技术B. 不选有炎症的静脉注射C. 最好选用粗大的血管注射D. 刺激血管的药物充分稀释后再用E. 输液速度不可过快(53)咽拭子标本采集时,下列措施正确的是A. 严格查对B. 防止标本污染C. 避免交叉感染D. 进食后立即留取标本E. 作真菌培养时,须在口腔溃疡面采集分泌物(54)人体缺碘易造成A. 骨质疏松B. 食欲减退C. 甲状腺肿D. 异食癖E. 儿童生长停滞、智力低下(55)注射链霉素出现过敏反应症状时,选择以下何种药物急救A. 氯化钙B. 草酸钙C. 溴化钙D. 碳酸钙E. 葡萄糖酸钙(56)碘过敏试验采取的方法有A. 口服B. 皮内注射法C. 皮下注射法D. 静脉注射法E. 脱敏注射法(57)属于高效消毒剂的有A. 75%乙醇B. 0.2%过氧乙酸溶液C. 0.2%氯苯溴铵溶液D. 环氧乙烷E. 2%戊二醛溶液(58)颈外静脉穿刺的目的是A. 须快速输入液体B. 须大量输入液体C. 用于周围循环衰竭的危重患者D. 测量中心静脉压E. 用于长期输液周围静脉不易穿刺的患者(59)大量不保留灌肠的禁忌证有A. 肝昏迷B. 妊娠期C. 中暑D. 急腹症E. 消化道出血(60)协助患者翻身侧卧的目的是A. 有助于改善呼吸困难B. 减轻患者局部组织受压预防褥疮C. 防止坠积性肺炎的发生D. 适应治疗和护理的需要E. 协助不能起床的患者更换卧位以促使其舒适(61)睡眠性呼吸暂停可导致A. 动脉血氧饱和度的降低B. 不影响血氧饱和度C. 低氧血症D. 高血压E. 贫血(62)随着年龄的增加,睡眠中哪个时相的睡眠时间增加了A. NREM第1时相B. NREM第2时相C. NREM第3时相D. NREM第4时相E. REM时相(63)用药前必须做过敏试验的药物是A. 细胞色素C、破伤风抗毒素B. 四环素、红霉素C. 泛影葡胺、破伤风抗毒素D. 洋地黄、山梨醇E. 链霉素、碘化物(64)半卧位不适于下列哪些患者A. 急性左心衰B. 肺部疾病引起的呼吸困难C. 腹腔手术的患者D. 休克E. 盆腔手术(65)取半卧位的目的包括A. 预防颅内压降低B. 减轻局部缺血C. 减轻伤口缝合处张力D. 减轻呼吸困难E. 减少静脉回心血量(66)少尿见于A. 慢性肾功能衰竭B. 慢性胆囊炎C. 休克D. 膀胱炎E. 糖尿病(67)为一昏迷患者,留置导尿,发现尿液混浊,应采取的措施是A. 鼓励患者多喝水B. 经常更换体位C. 进行膀胱冲洗D. 间断放尿E. 停止留置导尿(68)晨、晚间护理包括下列哪些内容:A. 体格检查B. 执行医嘱C. 观察病情D. 精神护理E. 卫生宣教(69)行温水擦浴时置冰袋于患者头部的目的是A. 防止脑水肿B. 防止头部充血C. 防止反射性心率减慢D. 增加局部血流E. 降低头部温度(70)口腔护理常用于哪些病人:A. 高热B. 昏迷C. 禁食D. 口腔疾患E. 双下肢瘫痪(71)肛管排气正确的方法是A. 患者取侧卧位B. 肛管插入深度为15~18cmC. 将橡胶管插入瓶内水中,另一端连接肛管D. 排气不畅时可协助患者更换体位E. 肛管保留1h后取出(72)人体缺钙易造成A. 食欲下降B. 婴幼儿易患佝偻病C. 异食癖D. 骨质软化E. 牙齿发育不良(73)要素饮食的营养成分包括A. 氨基酸B. 单糖C. 维生素D. 蛋白质E. 脂肪酸(74)关于疼痛叙述正确的是A. 人对疼痛的感受和表达与年龄因素有关B. 年龄越小对疼痛的敏感性越低C. 老年人对疼痛的敏感性可能会增强D. 新生儿能够感受疼痛,而且对疼痛是敏感的E. 幼儿可用表情、哭声、身体动作等表示疼痛的程度(75)《医疗事故处理条例》规定,患者及家属有权复印的病历A.入院记录、病程记录、体温单、医嘱单、化验单(检验报告单)B. 入院记录、体温单、医嘱单、化验单(检验报告单)C. 医学影像检查资料、特殊检查(治疗)同意书D.手术清单记录单、手术及麻醉记录单、病理资料、护理记录E.手术同意书、手术及麻醉记录单、病理资料、护理记录(76)采集肝功血标本时,正确的是A. 取全血标本B. 注入肝素钠抗凝试管C. 用干燥的试管和注射器D. 避免震荡立即送检E. 取下针头,将血液注入试管(77)输液时防止空气栓塞的护理措施是A. 认真计算输液量B. 严格遵守无菌操作规程C. 排尽输液管内的气体D. 加压输液时护士要在旁看守E. 加强巡视,防止药液溢出(78)对医院规则,正确的是A. 耐心解释,取得理解B. 尊重探视人员C. 让病人对其周围环境有一定的自主权D. 可自由探视E. 尊重患者的隐私权(79)用热疗法时需加倍小心防止烫伤的患者有A. 婴幼儿B. 瘫痪C. 昏迷D. 循环不良E. 老年(80)抽血查肝功能时,下列操作正确的有A. 容器中应有抗凝剂B. 放入清洁干燥的容器C. 避免过度振动D. 应用干燥注射器抽血E. 抽血后立即注入容器中(81)脑死亡的判断标准为A. 不可逆的深昏迷,对各种内外刺激均无反应B. 自发呼吸停止C. 自发心跳停止D. 脑干反射消失E. 脑电波消失(82)防治脑水肿用冰槽头部降温的机理是A. 降低脑组织代谢B. 减少脑组织的耗氧量C. 提高脑细胞缺氧的耐受性D. 减慢对脑细胞的损害E. 制止炎症扩散和化脓(83)适当的活动有助于人体A. 提高心、肺功能B. 增强肌肉的耐力C. 预防便秘D. 解除心理压力E. 降低骨密度(84)保持病室安静的措施包括A. 病室建立有关安静的制度B. 工作人员做到四轻C. 门轴车轴经常滑润D. 病室椅脚装橡胶垫E. 关好门窗,避免噪声(85)下列哪些活动可使人得到休息A. 停止体力劳动去看小说B. 停止学习去慢步跑C. 卧床思考问题D. 躺在床上,心里担扰子女的安全E. 停止脑力劳动去打扫卫生(86)新鲜血与库存血的区别是A. 血小扳的数量B. 红细胞数量C. 酸碱度不同D. 血浆蛋白量的多少E. 血钾离子浓度(87)静脉输液时,安排药物加入先后顺序的依据是A. 药物刺激性的强弱B. 药物治疗疾病的快慢程度C. 药物在血中持续的时间D. 药物在血液中维持的有效浓度E. 治疗原则(88)高热患者降温时如果在足底用冷疗法会引起A. 反射性末梢血管收缩影响散热B. 反射性末梢血管扩张心率加快C. 发生局部肿胀疼痛D. 导致微循环障碍组织坏死E. 一过性冠状动脉收缩(89)病室内装饰的人性化设计包括A. 病室墙壁采用白色B. 儿科护士穿彩色护士服C. 儿童病房有游乐室D. 病室内适当摆设一些花卉盆景E. 病房墙壁上有风景画(90)维生素D缺乏造成A. 佝偻病B. 脚气病C. 骨质疏松D. 骨质软化E. 舌炎(91)下列何患者需采用低盐饮食A. 高血压患者B. 慢性肾炎的患者C. 水肿、腹水的患者D. 妊娠高血压综合征的患者E. 原发性慢性肾上腺皮质机能减退症的患者(92)肠胀气患者在饮食上应注意A. 选用清淡、易消化的食物B. 多食高糖类食物C. 少喝汽水D. 进食速度宜稍快E. 勿食用豆类食物(93)静脉输液的主要目的是A. 补充水和电解质,纠正离子紊乱B. 纠正血容量不足C. 补充营养,维持热量D. 输入脱水剂,利尿消肿E. 输入药物,控制感染(94)关于睡眠性呼吸暂停患者,正确的是A. 是一种睡眠期间发生的自我限制、30秒以上没有呼吸的睡眠失调B. 只要采取正确的睡眠姿势,就可以避免C. 往往出现在严重的、频繁的、用力的打鼾或喘息之后D. 可能导致动脉血氧饱和度降低、低氧血症E. 阻塞性呼吸暂停的人总是不断地时睡时醒(95)医院感染管理体系包括A. 医院感染管理委员会B. 医院感染管理科C. 医院感染管理专职人员D. 各科室医院感染监控医生E. 各科室医院感染监控护士(96)病室中哪些因素会影响患者安全A. 病室呼叫系统失灵B. 消毒隔离制度不完善C. 医务人员责任心不强D. 医务人员言语不当E. 病室内的温度、湿度(97)可以应用冷的患者是A. 麻疹高热B. 踝关节扭伤早期C. 左膝关节慢性炎症D. 中暑高热E. 静脉炎(98)物理性损伤包括A. 放射性损伤B. 微生物性损伤C. 机械性损伤D. 温度性损伤E. 压力性损伤(99)以下哪种患者需要使用保护具A. 高热患者B. 昏迷患者C. 分娩后产妇D. 躁动患者E. 谵妄患者(100)以下关于睡眠的说法,正确的是A. 是一种均匀安静的状态B. 对周围环境失去反应力C. 是一种知觉的特殊状态D. 对周围环境的反应力下降E. 是最自然的休息方式(101)在输血所致的溶血反应中,当凝集的红细胞破裂,大量的血红蛋白进入血浆中时所出现的主要症状是A. 头痛、发热B. 出现黄疽C. 恶心、呕吐D. 出现血红蛋白尿E. 腰背部疼痛(102)输血致过敏反应的原因是A. 献血者有过敏史B. 输入的血液中有致敏物质C. 患者是过敏体质D. 快速输入低温库存血E. 输血用具消毒不彻底(103)鼻饲法适用于A. 昏迷B. 口腔疾患、口腔手术后C. 食管梗阻D. 拒绝进食E. 早产儿(104)促进睡眠的措施包括A. 睡前小运动量的活动B. 热水泡脚C. 喝牛奶D. 浅而快呼吸E. 协助病人洗漱(105)长期反复或大量输血后会出现哪些并发症A. 血压下降B. 呼吸困难C. 伤口渗血D. 心率缓慢E. 手足搐搦(106)病床铺法应符合下列原则:A. 平紧B. 实用C. 耐用D. 舒适E. 安全(107)出院护理错误的是A. 注销各种卡片,但不包括饮食B. 整理病历,将体温单放在最后C. 按出院医嘱通知患者和家属D. 患者离院后立即铺备用床E. 用红色钢笔填写出院时间(108)行温水擦浴时应停止操作的患者指针是A. 寒战B. 面色苍白C. 脉搏异常D. 呼吸异常E. 皮肤潮红(109)在进行口腔护理时需要观察评估病人口腔:A. 有无口臭或特殊气味B. 舌苔变化C. 黏膜有无出血、溃疡D. 有无义齿E. 口角有无干裂(110)医务人员在医院感染管理工作中应履行的职责包括A. 严格执行无菌技术操作规程等医院感染管理的各项规章制度B. 掌握抗感染药物临床合理应用原则,做到合理使用C. 掌握医院感染诊断标准,发现医院感染病例,及时送病原学检验及药敏实验D. 发现法定传染病,按《传染病防治法》的规定报告E. 掌握自我防护知识,正确进行各项技术操作,预防锐器刺伤(111)常用静脉注射部位是A. 四肢浅静脉B. 股静脉C. 小儿头皮静脉D. 成年人头皮静脉E. 锁骨下静脉及颈外静脉(112)下列哪些情况需做青霉素过敏试验A. 初次用药者B. 停药三天以上者C. 青霉素制剂更换批号D. 有青霉素过敏史者E. 有食物、花粉过敏史者(113)在输血前应作血型鉴定和交叉配血试验的血液制品是A. 全血B. 血浆C. 代血浆D. 红细胞混悬液E. 自体血(114)长期卧床不动的患者呼吸系统会出现A. 坠积性肺炎B. 呼吸频率增加C. 二氧化碳潴留D. 呼吸性酸中毒E. 呼吸性碱中毒(115)取咽部分泌物的培养标本正确的方法是A. 患者进食后立即漱口再采集B. 用无菌长棉签蘸生理盐水擦取分泌物C. 擦拭腭弓两侧、咽、扁桃体的分泌物D. 擦拭完毕在乙醇灯火焰上消毒试管口,塞进棉签E. 写明标本采集时间,及时送检(116)病区良好的社会环境包括A. 良好的护患关系B. 同室病友的相互帮助C. 家属对患者的支持D. 合理的规章制度E. 良好的群体氛围(117)留置导尿管预防尿路感染的措施有A. 保持尿道口清洁,每日用消毒药液棉球擦洗1~2次B. 流管末端不能提高,防止尿液逆流C. 导尿管、集尿袋每周更换一次D. 导尿管脱落后应立即插入尿道内E. 鼓励患者多饮水,常更换体位(118)应用保护具的目的是防止A. 窒息B. 撞伤C. 抓伤D. 扭伤E. 坠床(119)患者活动障碍常见的护理诊断有A. 躯体移动障碍B. 有感染的危险C. 有活动无耐力的危险D. 活动无耐力E. 有废用综合征的危险(120)使用煮沸灭菌法时,加入碳酸氢钠的目的是A. 提高沸点B. 缩短煮沸灭菌时间C. 防止金属生锈D. 去除油污E. 防止锐利器械变钝(121)采集12小时尿标本时,下列正确的是A. 应备带盖广口瓶B. 容器应放阴凉处C. 应加防腐剂D. 取早晨7:00至晚上7:00的尿E. 应向患者说明(122)下面属于给药“五个准确”的是A. 准确的药物B. 准确的剂量C. 准确的途径D. 准确的时间E. 准确的医嘱(123)多尿见于A. 糖尿病B. 膀胱结石C. 尿崩症D. 心力衰竭E. 膀胱炎(124)皮下注射常见的注射部位包括A. 上臂三角肌下缘B. 大腿前侧C. 腹部D. 后背E. 大腿外侧(125)长期卧床的病人消化系统的改变是A. 腹泻B. 负氮平衡C. 便秘D. 胃肠蠕动减慢E. 腹肌张力增加(126)属于中等水平消毒剂有A. 75%乙醇B. 2%碘酊C. 40%甲醛D. 氯已定E. 0.2%氯苯溴铵溶液(127)长期卧床对患者泌尿系统的影响是A. 膀胱胀满的感觉性变差B. 逼尿肌伸展性降低C. 尿液潴留D. 尿液中钙钾浓度增加E. 出现泌尿道结石(128)临终病人心理反应的分期包括A. 否认期B. 愤怒期C. 协议期D. 忧郁期E. 接受期(129)病区急救室的布局和设备要求是A. 靠近医护办公室B. 备齐急救器械与药品C. 单独房间D. 有严格的管理制度E. 美化室内环境(130)要素饮食适用于下列哪些患者A. 患消化不良及急性胰腺炎的患者B. 晚期癌症营养不良者C. 严重烧伤、低蛋白血症的患者D. 大手术后营养不良患者E. 胃肠道瘘、短肠综合征的患者(131)冷疗法的目的是A. 止血B. 止痛C. 消炎D. 降温E. 舒适(132)护理人员铺床时两腿前后分开屈膝、上身直立是为了A. 扩大支撑面B. 增加身体稳定性C. 省力D. 适应于不同方向操作E. 姿势优美(133)影响健康的社会环境因素包括A. 社会体制B. 气候变化C. 住房条件D. 文化教育E. 风俗习惯(134)输液时防止发生空气栓塞的有效措施是A. 加压输液时,护士要在旁看守,不能离开B. 输液管内空气要排尽C. 要用无孔的茂菲滴管D. 输液导管连接处要紧密E. 针头与针栓衔接处要拧紧(135)下列属于试验饮食的有A. 潜血试验饮食B. 甲状腺131I试验饮食C. 肌苷试验饮食D. 胆囊造影试验饮食E. 要素饮食(136)关于血标本采集,下列说法正确的是A. 采集血清标本时,容器中应有抗凝剂B. 可以在输液的针头处取直接血标本C. 亚急性感染性心内膜炎作血培养时,采血标本最适宜的时间应在发热时,抗生素应用前D. 女患者月经期可以留取尿标本E. 检查阿米巴原虫,应将便器加热(137)雾化吸入用药中,解除支气管痉挛的药是A. 地塞米松B. 庆大霉素C. 氨茶碱D. 舒喘灵E. 卡那霉素(138)影响通风效果的因素有A. 通风面积B. 室内外湿度差C. 室内外温度差D. 通风时间E. 室内外气流速度(139)护士在抗感染药物应用中应遵循的原则包括A. 掌握各种抗感染药物的药理作用B. 掌握配伍禁忌和配制要求C. 准确执行医嘱D. 观察患者用药后的反应E. 配合医师做好各种标本的留取和送检(140)以下哪项为患者合适的睡眠环境A. 病室温度冬天为18~22℃B. 病人床头设有床头灯C. 病室湿度为30%~40%D. 病床的宽度应足够翻身E. 被内温度应保持在32~34℃(141)医院感染的易感人群主要有A. 接受各种免疫抑制剂治疗者B. 婴幼儿及老年人C. 长期使用广谱抗生素者D. 接受各种侵入性操作者E. 住院时间长的患者(142)能杀灭芽胞的化学消毒剂有A. 环氧乙烷B. 碘伏C. 过氧乙酸D. 乙醇E. 戊二醛(143)留取尿液标本正确的做法是A. 早孕诊断试验留晨尿B. 女患者月经期可以留取尿标本C. 阴部分泌物过多时,先清洁或冲洗,再收集D. 为防止尿中激素被氧化,加入40%甲醛溶液E. 24小时尿标本收集的是上午7:00排空膀胱后至次日7:00所有尿液(144)煮沸消毒时应注意A. 消毒前将物品刷洗干净B. 玻璃器皿水沸后放入C. 橡胶制品用纱布包好,冷水放入D. 水的沸点影响消毒时间E. 加入碳酸氢钠可增强杀菌(145)冰槽降温,正确的使用方法是A. 后颈部及接触处填以海绵,防止受压B. 两耳用脱脂棉花塞住C. 肛温不低于35℃D. 头部(除面部外)埋于冰槽中E. 两眼用凡士林纱布覆盖(146)护士在分发药物时应做到A. 核对床号,叫姓名,无误后发药B. 发给患者后离开C. 向患者解释服药方法D. 危重患者应帮助其服药E. 患者不在时,查对正确后放在床头柜上(147)关于疼痛叙述正确的是A. 内脏缺血可引起疼痛B. 心理因素可引起疼痛C. 皮肤对疼痛最不敏感D. 疼痛可扩散E. 炎症可引起疼痛(148)医院感染是指A. 住院患者在医院内获得的感染B. 在住院期间发生的感染C. 在医院内获得出院后发生的感染D. 不包括入院前已开始或入院时已处于潜伏期的感染E. 医院工作人员在医院内获得的感染(149)吸气性呼吸困难见于A. 喉头水肿B. 高热C. 气管异物D. 濒死E. 颅内病变(150)医院内可能危害患者安全的因素包括A. 跌倒B. 烫伤C. 化学性伤害D. 触电E. 微波、X线及放射性物质(151)静脉输血的适应证有A. 严重感染者B. 低蛋白血症的患者C. 造血功能低下者D. 血容量减少或休克患者E. 机体抵抗力低下的患者(152)影响住院患者疼痛的因素包括。
护理三基试题答案及解析一、单项选择题1. 护理三基是指以下哪三项基础?A. 基础理论、基本知识、基本技能B. 基础理论、基本操作、基本服务C. 基础护理、基本操作、基本服务D. 基础理论、基本操作、基本技能答案:A解析:护理三基是指护理人员必须掌握的基础理论、基本知识和基本技能。
2. 以下哪项不属于护理三基的内容?A. 护理学基础B. 护理操作技能C. 护理伦理学D. 护理管理学答案:D解析:护理三基主要涉及护理学基础、护理操作技能和护理伦理学,而护理管理学不属于三基范畴。
二、多项选择题1. 护理三基中,基本技能包括以下哪些内容?A. 静脉输液B. 口腔护理C. 伤口换药D. 护理记录答案:ABC解析:护理三基中的基本技能主要包括静脉输液、口腔护理和伤口换药等。
2. 护理三基中,基础理论包括以下哪些内容?A. 护理学基础B. 解剖学C. 生理学D. 药理学答案:ACD解析:护理三基中的基础理论包括护理学基础、生理学和药理学等。
三、判断题1. 护理三基是护理人员必须掌握的基本知识和技能。
答案:正确解析:护理三基是护理人员在临床工作中必须掌握的基础理论、基本知识和基本技能。
2. 护理三基不包括护理伦理学。
答案:错误解析:护理三基包括护理伦理学,它是护理人员必须掌握的基本知识之一。
四、简答题1. 请简述护理三基的重要性。
答案:护理三基是护理人员在临床工作中必须掌握的基础知识和技能,是提高护理质量、保障患者安全的基础。
解析:护理三基对于护理人员来说至关重要,它们是护理工作的基础,有助于提高护理人员的专业水平和服务质量。
2. 请列举护理三基中至少三项基本技能。
答案:静脉输液、口腔护理、伤口换药。
解析:这些基本技能是护理人员在临床工作中经常需要进行的操作,掌握这些技能对于提供高质量的护理服务至关重要。
护理学基础多项选择题附答案1. 下列哪项不是护理程序的步骤?A. 评估B. 诊断C. 计划D. 实施E. 评价答案:B2. 下列哪项不是护理诊断的类型?A. 健康护理诊断B. 问题护理诊断C. 潜在护理诊断D. 合作性护理诊断E. 长期护理诊断答案:E3. 下列哪项不是患者评估的主要内容?A. 生理评估B. 心理评估C. 社会评估D. 文化评估E. 家庭评估答案:E4. 下列哪项不是护理计划的目标?A. 促进患者的健康B. 预防疾病的发生C. 减轻患者的痛苦D. 提高患者的生活质量E. 消除疾病的症状答案:B5. 下列哪项不是护理措施的类型?A. 教育性措施B. 指导性措施C. 治疗性措施D. 支持性措施E. 预防性措施答案:B6. 下列哪项不是护理评价的内容?A. 护理目标的实现情况B. 患者的满意度C. 护理措施的效果D. 患者的生理指标E. 患者的心理状态答案:B7. 下列哪项不是无菌技术的基本操作?A. 洗手B. 戴口罩和帽子C. 穿无菌服D. 打开无菌包E. 消毒皮肤答案:B8. 下列哪项不是隔离技术的类型?A. 接触隔离B. 空气隔离C. 飞沫隔离D. 食物隔离E. 全部隔离答案:E9. 下列哪项不是给药的基本原则?A. 按时给药B. 按需给药C. 按医嘱给药D. 观察药物反应E. 注意药物的副作用答案:B10. 下列哪项不是注射给药的方法?A. 皮下注射B. 肌肉注射C. 静脉注射D. 动脉注射E. 舌下注射答案:D11. 下列哪项不是测量体温的方法?A. 口腔温度B. 腋下温度C. 直肠温度D. 额头温度E. 手腕温度答案:E12. 下列哪项不是测量脉搏的方法?A. 触摸脉搏B. 听诊脉搏C. 观察脉搏D. 测量脉搏时间E. 计算脉搏次数答案:D13. 下列哪项不是测量血压的方法?A. 坐位测量B. 立位测量C. 卧位测量D. 左侧位测量E. 右侧位测量答案:D14. 下列哪项不是观察呼吸的方法?A. 观察呼吸频率B. 观察呼吸深度C. 观察呼吸节律D. 观察呼吸音E. 观察呼吸运动答案:E15. 下列哪项不是排泄护理的内容?A. 观察排泄物B. 促进排泄C. 清洁会阴D. 指导患者使用卫生巾E. 处理排泄物答案:D16. 下列哪项不是营养支持的护理内容?A. 评估患者的营养状况B. 制定营养计划C. 监测患者的体重D. 指导患者进食E. 输注营养液答案:B17. 下列哪项不是疼痛护理的内容?A. 评估患者的疼痛程度B. 制定疼痛管理计划C. 给予镇痛药物D. 非药物性疼痛管理E. 监测疼痛变化答案:C18. 下列哪项不是睡眠护理的内容?A. 评估患者的睡眠状况B. 创造良好的睡眠环境C. 促进患者入睡D. 监测睡眠质量E. 处理睡眠障碍答案:A19. 下列哪项不是皮肤护理的内容?A. 评估患者的皮肤状况B. 清洁皮肤C. 促进皮肤血液循环D. 预防压疮E. 处理皮肤伤口答案:A20. 下列哪项不是管道护理的内容?A. 评估管道状况B. 清洁管道C. 固定管道D. 监测管道功能E. 拔除管道答案:A21. 下列哪项不是临终关怀护理的内容?A. 缓解患者的痛苦B. 支持患者及家属C. 促进患者自我决定D. 提供心理疏导E. 实施生命维持治疗答案:E22. 下列哪项不是护理伦理的基本原则?A. 尊重患者B. 自主性C. 不伤害D. 公平性E. 共同决定答案:D23. 下列哪项不是护理职业防护的内容?A. 评估职业风险B. 采取防护措施C. 定期体检D. 接种疫苗E. 提高职业素养答案:D24. 下列哪项不是护理质量管理的目的是?A. 提高护理质量B. 保障患者安全C. 提升护理人员素质D. 降低医疗纠纷E. 提高医院竞争力答案:C25. 下列哪项不是护理安全管理的目的是?A. 预防意外事件B. 保障患者安全C. 提高护理质量D. 维护护理人员权益E. 提高医院管理水平答案:D以上题目涵盖了护理学基础的知识点,包括护理程序、护理诊断、患者评估、护理计划、护理措施、护理评价、无菌技术、隔离技术、给药方法、注射给药方法、体温测量、脉搏测量、血压测量、呼吸观察、排泄护理、营养支持、疼痛护理、睡眠护理、皮肤护理、管道护理、临终关怀护理、护理伦理、护理职业防护、护理质量管理和护理安全管理等内容。
护理学基础多项选择题及答案ABCDE ABCDE ABCDE ABCDEABCDE ABCDE ABCDE ABCDEABCDE ABCDE ABCDE ABCDE1.医院饮食分哪三类:()A.基本饮食B.流质饮食C.治疗饮食D.低盐饮食E.试验饮食2.医疗与护理文件记录的原则包括:()A.及时B.准确C.完整D.详细E.清晰3.应用红笔竖写在当日体温单40~42℃之间的容包括:()A.入院时间B.分娩时间C.死亡时间D.手术时间E.出院时间3.出入液量记录单每日摄入量包括每日的哪些容:()A.饮水量B.食物中的含水量C.输液量D.输血量E.出血量3.医院常见的不安全因素包括的哪些容:()A.物理性损伤B.化学性损伤C.生物性损伤D.心理性损伤E.医源性损伤3.下列哪项是热疗的禁忌症:()A.面部三角区感染时B.未确诊的急性腹痛C.软组织损伤24小时D.慢性关节炎E.皮肤湿疹1.急救室物品应做到五定,五定包括什么容:()A.定数量B.定点安置C.定专人管理D.定期消毒灭菌E.定期检查维修2.医疗与护理文件记录的意义包括:()A.提供信息B.提供教学材料C.提供科研材料D.提供评价依据E.提供法律依据3.出入液量记录单每日排出量包括每日的哪些容:()A.出血量B.尿量C.呕吐物量D.创面渗液量E.引流量4.应用红笔竖写在当日体温单40~42℃之间的容包括:()A.入院时间B.分娩时间C.转入时间D.手术时间E.出院时间4.影响安全的因素有哪些:()A.感觉功能B.年龄C.目前的健康状况D.对环境的熟悉程度E.诊疗手段第一章绪论1.下列关于护理学中的概念叙述正确的是:()BCEA.人具有生理和心理双重属性B.人在每个不同的发育阶段都会有不同的需求C.人不断地与周围环境进行着物质、能量和信息的交换D.人具有维持、恢复健康的需要,这须由医护人员来满足E.人是一个整体,任何一方面的失调都会对人的健康产生影响2.在新的医学模式下,对健康的认识包括:()CEA.健康是身体、心理、社会适应力都处于良好的状态,这个状态在一个阶段里是静止不动的 B.健康与疾病有明显的分界C.健康是指机体各系统、机体与外环境的平衡D.没有疾病就是健康E.健康和疾病是一个连续的过程3.护理人员的重要职责包括:()ABCDA.促进健康B.预防疾病C.恢复健康D.减轻痛苦E.维持美好形象4.南丁格尔是:() BDA.古代护理的创始人B.近代护理教育的创始人C.基础护理学的奠基人D.护理学的奠基人E.临床护理的创始人第二章环境1.护士在进行护理活动时,为避免产生噪音应做到:()ABCDA.说话轻B.走路轻C.开关门窗轻D.操作轻E.触摸轻2.病区良好的环境包括:() ABCDEA.安静B.整洁C.舒适D.安全E.美观3.病室经常通风可以达到的目的是:() ACDA.净化空气B.消灭细菌C.减少细菌数量D.增加氧含量E.抑制细菌生长第三章患者入院和出院的护理1.铺床法的基本要:() ABCDEA.平整B.紧扎C.舒适D.安全E.实用2.麻醉护理盘中的用物包括:() ABCEA.口器、压舌板B.舌钳、牙垫C.输氧导管D.胃肠减压器E.吸痰管第四章舒适与安全1.去枕卧位适用于:()A.腹部检查的患者B.昏迷或全身麻醉未清醒的患者C.腰穿后患者D.脊髓麻醉的患者2.关于药物止痛说确的是:()DEA.只要患者有疼痛反应就应给药B.诊断未明确前可给副作用小的药物C.慢性疼痛的患者应在发现疼痛后立即给药D.疼痛缓解或停止时应及时停药E.患者所需的护理活动应安排在药物显效时限3.下列属于疼痛的共同特征的是:()ABDEA.是个体身心受到侵害的危险警告B.会伴有生理、行为和情绪等反应C.会有牵涉痛D.是一种身心不舒适的感觉E.提示个体的防御功能或人的整体性受到侵害4.下列哪些方法是通过分散注意力达到止痛效果的:()ABCDA.组织活动B.有节律地按摩C.有节奏地呼吸D.气功E.针灸第五章患者的清洁卫生1.昏迷患者口腔护理正确的是:( )ABDEA.棉球要夹紧B.擦洗棉球不宜过湿C.开口器应从门齿处放入D.严禁漱口E.动作轻柔2.进行昏迷患者特殊口腔护理时应注意:( )ABCDA.禁忌漱口B.需用开口器时从臼齿放入C.棉球夹紧,每次一个D.棉球蘸漱口水不可过多E.痰多时应及时吸出3.预防褥疮发生的护理措施是:( )ABCDEA.避免局部长期受压B.保持床铺清洁干燥C.改善局部血液循环D.增加营养的摄入E.潮湿及摩擦刺激4.晨间护理的目的是:( )ABCDEA.使病员清洁舒适B.预防并发症C.观察病情D.进行精神护理和卫生宣教E.为诊断、治疗和护理提供依据第六章休息与活动1.有效睡眠是一个复杂的过程,它与下列哪些情况有关:( )ABCA.主观感觉体力和精神恢复,无疲倦B.有足够的睡眠时间C.在生理、心理的最高期活动,最低期睡眠D.昼夜节律去同步化E.睡眠过多2.关于睡眠的叙述,正确的是:()ACDEA.是一种周期性的现象B.睡眠应发生在昼夜性节律的最高期C.睡眠量的多少因人而异D.随着年龄的增加,睡眠量在减少E.随着年龄的增加,睡眠深度逐渐减低第七章预防与控制医院感染1.关于医院感染的预防和控制措施,叙述正确的是:( ) ABCDEA.患者出院后应做好终末消毒B.医院物品和环境的消毒应符合国家卫生行政部门规定的标准C.治疗室、注射室、换药室应定期作空气细菌培养以监测消毒状况D.建立医院感染委员会和完善的监控体系有利于预防和控制医院感染E.医务人员属于易感人群,应定期进行健康检查2.下列关于煮沸消毒灭菌法的叙述中,正确的是:( ) ABA.物品应全部浸没在水中B.物品的盖子或轴节应该打开C.煮沸法不能用于消毒橡胶类物品,以免高温使其变软D.玻璃类物品用纱布包好E.大小相同的物品可以重叠放入3.使用手提式压力蒸汽灭菌器灭菌,叙述正确的是:( ) BCDA.隔层加入一定量的水B.布类物品放在搪瓷类物品的上面C.灭菌包之间要留有空隙D.保持所需压力的时间应达10分钟E.灭菌完毕即可开盖取物4.能和菌体蛋白质的氨基结合的化学消毒剂有:()BCEA.乙醇B.甲醛C.碘酊D.苯扎溴铵E.漂白粉5.使用化学消毒剂浸泡消毒物品时应注意:( ) ABCDA.使用前需用无菌盐水冲洗B.浸泡时间长短根据物品和消毒剂性质来决定C.严格掌握消毒剂的浓度D.化学拮抗物质的影响E.根据物品的多少选择化学消毒剂5.化学消毒灭菌确的是:( ) ABCA.物品洗净擦干后浸没在消毒液B.管腔要灌满消毒液C.打开物品的轴节浸泡D.灭菌后使用前用清水冲净消毒液E.通常浸泡30分钟5.使用化学消毒灭菌法时,正确的操作是:( ) ACDEA.用化学消毒剂浸泡时,应打开物品的轴节或套盖B.用化学消毒剂浸泡过的物品,取出后可直接使用C.2%碘酊不能用于粘膜的消毒D.含氯消毒剂应现配现用E.甲醛可用于浸泡器械及镜1.下列关于无菌技术操作原则的叙述中,不正确的是:( ) CDA.操作前护士应洗手、戴口罩和工作帽B.无菌物品需用无菌持物钳夹取C.从无菌容器取出的无菌物品未用完,应立即放回原处D.无菌包第一次打开后,有效期是4小时E.铺好的无菌盘未使用,有效期是4小时1.下列关于无菌技术操作原则的叙述中,正确的是:( ) ABEA.操作前护士应洗手、戴口罩和工作帽B.无菌物品需用无菌持物钳夹取C.从无菌容器取出的无菌物品未用完,应立即放回原处D.无菌包第一次打开后,有效期是4小时E.铺好的无菌盘未使用,有效期是4小时2.使用无菌持物钳时,下面哪几项正确:( ) ABCA.保持钳端向下B.取放无菌持物钳时均须闭合C.无菌钳不可触及容器液面以上部分D.可夹取油纱布E.到远出夹取无菌物品时,切勿碰撞有菌物品2.使用无菌持物钳时,下面哪几项正确:( ) ABCDA.保持钳端向下B.取放无菌持物钳时均须闭合C.无菌钳不可触及容器液面以上部分D.不可夹取油纱布E.到远出夹取无菌物品时,切勿碰撞有菌物品3.使用无菌持物钳的正确方法是:( )ABCDA.消毒液需浸没无菌持物钳轴节以上2~3cmB.取用无菌持物钳应将钳端闭合C.到远处夹取物品,无菌持物钳应连同容器一起搬移D.手持无菌持物钳时应保持钳端向下E.夹取无菌油纱条后,应用无菌纱布将油脂擦净再泡入消毒液4.铺无菌盘时应注意:() ABCEA.无菌巾边缘对齐B.无菌巾避免潮湿C.无菌盘铺好后有效期不超过4hD.铺无菌盘的区域必须灭菌E.无菌面不可触及有菌物品5.使用无菌包的正确方法是:( ) ACDA.打开以前应先查看名称和灭菌日期B.无菌包潮湿后应晾干再用C.无菌包的治疗巾一次使用不完,能再用D.无菌包应放在清洁、干燥的区域E.解开系带,将系带卷放在包布面6.取用无菌溶液时,以下不正确的是:( ) ACEA.先核对瓶签B.倒溶液时标签朝下C.先倒出少量溶液冲洗瓶口D.需要时可用敷料直接蘸取溶液E.应检查溶液有无沉淀1.保护性隔离适用于:( ) ABCDA.严重烧伤B.长期使用免疫抑制剂C.白血病D.早产儿E.破伤风2.穿脱隔离衣时要避免污染的部位是:()2.CEA.腰带以下B.胸前、背后C.领子D.袖子后面E.衣服面3.穿隔离衣时应注意:( ) ABDA.穿隔离衣前先戴好帽子、口罩B.系领子时污染的袖口不能触及面颊、衣领及工作帽C.穿隔离衣后到清洁区取物应避免触及前胸部D.隔离衣应每天更换,如有潮湿或污染,应立即更换E.隔离衣挂于病室走廊时,应使污染面向外ABCDE ABCDE ABCDE ABCDE第八章生命体征的评估1.肛温的测量适用于:()ABA.婴幼儿B.昏迷C.灌肠后10分钟D.腹泻E.痔疮术后2.消毒腋下体温计常用的溶液有:()A.0.1%新洁尔灭B.70%酒精C.0.5%过氧乙酸D.3-5%石炭酸3.高热患者的脉搏特征是:()ABA.脉搏增快B.搏动强大有力C.有期前收缩D.脉搏少于心率E.吸气时明显减弱4.颅血肿的典型生命体征变化是:()BDA.呼吸快而长B.血压升高C.体温不升D.脉搏缓慢而洪大E.瞳孔散大2.可使脉率增加的原因有:()CDA.禁食B.睡眠C.情绪激动D.饮浓茶E.服用洋地黄类药物5.在测量血压的注意事项中,下列哪项是正确的:()ACDEA.打气不可过猛过高B.血压未听清时,立即重新注气,再仔细听C.须密切观察血压者,应尽量做到四定D.偏瘫患者应在健侧上臂测量E.听诊器不可放在袖带下面5.有关测量血压的注意事项中下列正确的是:( ) 3.BDA.小儿、成人可共用血压计及袖带B.记录血压为收缩压/舒压C.听不清应立即重测D.密切观察血压者应做到四定E.血压计水银不足不影响测量血压的结果6.哪些患者适于体位引流排痰:()BCA.慢性支气管炎B.支气管扩C.肺脓肿D.大咯血E.哮喘发作时第九章冷热疗法第十章饮食与营养1.证明胃管插入胃的方法有:()ABCA.接注射器抽吸,有胃液抽出B.将胃管末端置于盛水碗无气体溢出C.经胃管注入少量空气腹部听到气过水声D.经胃管注入少量温开水E.听诊器放在胃部听气过水声2.成人下鼻饲管的深度为:()BDEA.眉心至剑突长B.前额发际至剑突长C.鼻尖至剑突长D.耳垂至鼻尖加鼻尖至剑突长E.45~55厘米7.要素饮食的特点是:()ABDEA.由各种营养素合成B.符合正常生理营养需要C.易消化可吸收的少渣饮食D.纠正负氮平衡E.增强机体抵抗力1.决定人体热能需要量的主要因素有:ABCA.基础代B.活动强度C.食物特殊动力作用D.饮食习惯E.食欲2.脂类的生理功能包括:ABCDEA.增加食物的香味,从而增加食欲B.促进脂溶性维生素的吸收C.对机体具有保温作用D.胃容物排空减慢,增加饱腹感E.保护脏器官3.人体的水的主要生理功能有:ABCDA.维持血容量B.维持细胞外理化环境C.调节体温D.润滑作用E.构成细胞成分4.下列属于治疗饮食的是:()DEA.软质饮食B.流质饮食C.忌碘饮食D.高蛋白饮食E.低盐饮食5.医院的基本饮食包括:()ABCDA.普通饮食B.软质饮食C.半流质饮食D.流质饮食E.糖尿病饮食6.鼻饲灌食前,确定胃管是否在胃的方法是:()ADA.向胃管快速注入lOml空气,在剑突下听气过水声B.向胃管缓慢注入lOml空气,在脐周听气过水声C.在胃管注入5~lOml温开水,在胃部听水流声音D.抽吸胃液E.呼气末将胃管末端放入水中观察有气体溢出7.下列患者可给予鼻饲饮食的是:()ABCEA.昏迷患者B.口腔疾患患者C.拒绝进食的患者D.食管梗阻的患者E.早产儿和病情危重的婴幼儿8.为患者进行鼻饲时应注意:ACDA.每次灌食前应检查胃管是否在胃B.不能从鼻饲管灌入药物C.长期鼻饲者应每天进行口腔护理D.每次灌入量不能超过200mlE.食管静脉曲的患者应经常观察胃的胃液性状9.计算患者的入液量时应记录:()ABCDEA.饮水量B.输液量C.食物中的含水量D.输血量E.鼻饲量10.计算患者的出液量时应记录:()ABCDEA.尿量B.粪便中的水分C.引流量D.出血量E.呕吐量第十一章排泄1.留置导尿护理措施包括:()5.BCDEA.集尿袋每周更换一次B.及时排空集尿袋,并记录尿量C.每周更换尿管一次,硅胶导尿管可酌情延长更换周期D.鼓励患者多饮水E.每周检查尿常规1次2.影响排便的因素有()A.习惯的改变B.焦虑或紧C.肛门疾患D.年龄影响3.下述导尿注意事项你认为哪些是错误的:()DEA.按无菌原则操作,以免逆行感染B.插导尿管时,动作应轻,以防损伤尿道粘膜C.应注意患者的心理,照顾患者的自尊心,以屏风/围帘围住病床D.给女患者导尿时,如误插入阴道,应立即拔出重新再由尿道插入E.膀胱高度膨胀,每一次放出尿量不应超过100ml6.下列哪种情况不宜清洁灌肠:()BDEA.肝昏迷患者B.妊娠C.急腹症D.消化道出血E.分娩前1.下列关于正常成人的尿液情况,正确的述是:BEA.每日尿量约为2500ml左右B.pH值约为5~7,呈弱酸性C.尿比重约为1.030~1.035D.新鲜尿液即有氨臭味E.颜色为淡黄色.澄清.透明2.下列关于排尿的影响因素中,正确的述是:BCA.气温高时可引起尿量增多B.排尿姿势改变可引起排尿困难C.钠盐含量多的食物可导致尿量减少D.情绪紧可引起尿频.尿急.尿痛E.妊娠压迫可引起尿频.尿急.尿痛3.下列措施中,利用条件反射促进排尿的措施是:()ABCA.轻揉大腿侧B.让患者听流水声C.用温水冲洗会阴部D.保证充足的液体摄入E.维持原有的排尿姿势4.急性少尿可见于下列哪些情况:AEA.失血性休克B.尿崩症C.糖尿病D.肾病综合征E.急性肾功能衰竭5.多尿可见于下列哪些情况:ACA.糖尿病B.尿毒症C.尿崩症D.气温升高E.食用过咸食物6.膀胱炎患者排尿的表现是:()ADEA.尿频、尿急、尿痛B.尿多、尿频、尿急C.尿色呈酱油色D.尿液呈浑浊状E.新鲜尿液有氨臭味7.导尿的目的是:ABCDEA.解除尿潴留B.膀胱腔化疗C.测定残余尿量D.留取无菌尿标本E.排空膀胱,以免术中误伤8.护理尿潴留患者时,下列措施中正确的是:ABCEA.用温水冲洗会阴B.热敷或按摩下腹部C.维持原有的排尿姿势D.遵医嘱口服利尿剂E.遵医嘱行导尿术9.下列关于排便异常的描述正确的是:ABCDA.痢疾患者可出现脓血便B.肠套叠患者可有果酱样便C.痔疮患者排便后有鲜血滴出D.上消化道出血患者为柏油样粪便E.胆道完全阻塞时,粪便呈暗黑色10.大量不保留灌肠的目的是:()ADEA.为高热患者降温B.镇静、催眠C.肠道炎症时抗炎治疗D.清洁肠道,术前做准备E.刺激肠蠕动,解除便秘11.小量不保留灌肠适用的情况是:CEA.肠道手术前准备B.乙状结肠镜检查前C.为老幼.体弱患者解除便秘D.慢性结肠炎的抗炎治疗E.解除腹部手术后的肠胀气12.保留灌肠的目的是:ADA.镇静.催眠B.为高热患者降温C.清洁肠道,术前做准备D.使用肠道抗菌剂,抗炎治疗E.刺激肠蠕动,清除粪便,排除积气13.不宜作大量不保留灌肠的患者有:BCDA.中暑B.急腹症C.妊娠期D.消化道出血E.乙状结肠镜检查前14.不宜作保留灌肠的患者有:ACA.大便失禁B.长期失眠C.直肠手术后D.慢性痢疾E.阿米巴痢疾15.行大量不保留灌肠进行肠道手术前准备时,下列操作正确的是:CEA.可选用0.1%~0.2%肥皂水溶液200mlB.灌肠液温度调至28~32℃C.灌肠筒液面距离肛门40~60cmD.肛管插人直肠约15~18cmE.灌肠后嘱患者保留溶液5~lOmiD.再排便16.行大量不保留灌肠时,应注意:ABCA.提供隐蔽的环境,保护患者隐私B.掌握溶液的温度.浓度和量C.灌肠过程中要观察患者的反应D.伤寒患者灌肠时,液面距肛门为40~60cmE.降温灌肠时,应在患者排便后1小时测量体温17.为小儿.老人.体弱患者解除便秘时,可选用:DEA.0.1%肥皂水500ml行清洁灌肠B.等渗盐水行大量不保留灌肠C.0.1%肥皂水lOOml行保留灌肠D.甘油和温开水各50ml,行不保留灌肠E.50%硫酸镁30ml,甘油60ml,温开水90ml,行不保留灌肠18.行保留灌肠时,下列操作正确的是:ACEA.灌肠前嘱患者先排便B.溶液量不超过500mlC.液面与肛门距离<30cmD.肛管插入直肠约7~lOcmE.嘱患者保留药液1小时以上再排便第十二章给药1.易燃易爆而应单独保存并密封瓶盖放于阴凉处,远离明火的药物是:()ACEA.乙醚B.氨茶碱C.乙醇D.胰岛素E.环氧乙烷2.易氧化和遇光易变质而应装在有色密闭瓶中/黑纸遮光的纸盒,放于阴凉处的药物是:()ABEA.维生素CB.氨茶碱C.乙醇D.胰岛素E.盐酸肾上腺素2.在执行药疗时护士进行七对的容包括:()3.BCDEA.核对用药史B.核对浓度、剂量C.核对时间、用法D.核对药名E.核对、床号3.氧气雾化吸入的步骤正确的是:()ABEA.药液稀释在5 ml以B.吸入前让患者嗽口C.氧流量调至4L/minD.嘱患者吸气时手指移开出气口E.吸入毕,取出雾化器,再关闭氧气开关且药物的名称.浓度C患者家属的婚育史D.给药时间.途径E.床号.I:l里2.关于护士发药的描述正确的是A.仔细核对患者和药物B.对于禁食者,可暂不发药,班并做好交C麻醉药.抗肿瘤药.催眠药应等患者服下后方可离开D.鼻饲者将药研碎溶解后灌人E.患者不在可将药物留在床头柜上在取药过程时,以下操作正确的是A.先摆水剂和油剂,再摆固体药物D.同时有数种水剂时应分别倒人不同药杯中C.药液不足lml时,需用滴管吸取计量D.倒同一患者的不同药液时,不需洗净量杯E.量取止咳糖浆时,可先在药杯中加入少量冷开水口服硫酸亚铁时应注意A.用吸管吸人B.避免与牙齿接触C口服后漱口D.饭前服药E.服后禁忌饮茶下列关于超声波雾化吸人法操作过程的描述正确的是A.检查各个部件,接好口含管和面罩,水槽中加冷蒸馏水250ml,液面浸没透声膜D.将指定药液稀释到30~50mi,放至雾化罐,旋紧盖,再放入水槽中C.治疗时,接通电源,调整定时开关至所需时间,打开电源开关和雾化器开关治疗中如发现药液量过少时,需关机再添加药液E.治疗完毕后,先关电源开关,再关雾化开关,目的是为避免损坏电子管6。