2017年广东省音乐术科统一考试 乐理 真题
- 格式:pdf
- 大小:788.54 KB
- 文档页数:7
广东省术科统考乐理模拟题姓名:评分:一、选择题:在每小题给出的四个选项中,只有一项是符合题目要求的(满分40分,每小题2分)1.“b a—#d2”在下列谱表中的位置,正确的是:()A. B.C. D.2.下列哪个音程的音数为4 ?( )A.倍增四度B.小六度C.纯五度D.减七度3.下列哪个音符的六连音等于一个全音符?( )A.十六分音符B.八分音符C.四分音符D.三十二分音符4.下列各组节奏中,总时值相当于一个附点二分音符的是( )A.B.C. D.5.在下列各片段中,记谱的规范的是:( )A. B.C. D.6.下列哪个调式的主音是B ? ( )A.以#c为导音的和声小调 B.以A为闰的燕乐商调式C.以G为下中音的和声大调 D.以B为宫音的五声角调式7.下列哪一组力度记号是由弱到强排序的?( )A.p-f-mf B.mp-mf-f C.pp-mp-p D.f-ff-mf8. 该音阶不可能属于:()A.b燕乐羽调式 B.#g和声小调的平行自然大调 C.B雅乐徵调式 D.b C自然大调的等音调9.和弦可属于下列哪些和声小调?()A.b b和声小调 B.b B和声小调 C.#a和升小调 D.b d和声小调10.下列哪个和弦是的等和弦?()A. B.C. D.11.在小调中,哪两个稳定音级构成大三度?()A.Ⅰ—Ⅲ B.Ⅴ—Ⅰ C.Ⅲ—Ⅴ D.Ⅴ—Ⅶ12.下列选项中表示“柔板”的是()A.Adagio B.Grave C.Allegro D.Vivace13. 的正确奏法是()A. B.C. D.14.增十度音程的转位是()A.减十度B.减十三度C.增十三度D.增十四度15.音程在大调中的正确解决是()A. B.C. D.16.小七度可以由()A.自然大调的Ⅰ—Ⅶ级构成 B.和声大调的Ⅰ—Ⅶ级构成C.自然小调的Ⅰ—Ⅶ级构成 D.和声小调的Ⅰ—Ⅶ级构成17.基本音级是指()A.do re mi fa sol la si B.自然调式中的7个音级C.小字一组中的各音 D.有独立名称的7个音级18.下列完全小节属于混合拍子的是()A. B.C. D.19.“g—f1”之间共包含几个半音( )A.10个B.9个C.8个D.7个20.下列哪个音程是减七度音程()A. B. C. D.二.双项选择题(在每小题列出的四个选项中,只有两项是符合题目要求的,每小题2分)1.下列拍号中,属于混合拍子的有()A. B. C. D.2.减七和弦的等和弦的性质可能是()A.减七和弦 B.小七和弦 C.减减五六和弦 D.减小二和弦3.和声调式中包含四个()A.大二度音程B.小三度音程C.大三度音程D.纯五度音程4.下列哪些调号不是等音调()A. B.C. D.5.下列哪些是表述声音性质的名词()A.音数 B.音质 C.音高 D.音色6.下列记号中,与速度有关的是()A.accel.B.riten.C.cresc.D.dim.7.下列术语中,属表情术语的是()A.agitatoB.menoC.pocoD.grazioso8.在中添上哪个调的调号,就可使之成为正确的音程解决()A.C大调B.b B大调C.E大调D.d小调9.下列两种变化音分别属于什么类型()A.辅助变化音B.跳进变化音C.经过变化音D.自然变化音10.适合音阶的选项是()A.a小调式 B.A大调式 C.和声调式 D.旋律调式三.非选择题(满分40分)(一)音值组合(满分8分,共2小题,每小题4分)2.(二).构成指定的调式音阶(满分15分,每小题3分)1.写出b D的和声大调音阶(上行、用临时变音记号记谱)2.写出b E七声雅乐宫调式(上行、用调号记谱)3.写出下列指定的调式音阶(用临时变音记号记谱)b D旋律大调(上下行)c和声小调(上行)4.写出f小调调式半音阶(上下行,用调号记谱)(三)分析下列旋律,写出主音及调式名称(满分10分,每小题5分)1.主音的音名:调式名:2.主音的音名:调式名:(四).将下列五线谱译成简谱(满分3分)(五)调式中的音程(满分4分)1判断音程存在于哪些和声大小调中?.并将其解决。
广东音乐学考试题库及答案一、选择题(每题2分,共20分)1. 广东音乐的代表乐器是以下哪一项?A. 二胡B. 琵琶C. 古筝D. 高胡答案:D2. 下列哪一位是广东音乐的著名作曲家?A. 冼星海B. 黄自C. 马思聪D. 刘天华答案:A3. 广东音乐的曲调特点是什么?A. 节奏明快B. 旋律优美C. 旋律简单D. 节奏缓慢答案:A4. 广东音乐的发源地是哪里?A. 北京B. 上海C. 广东D. 四川答案:C5. 广东音乐中常用的打击乐器是什么?A. 鼓B. 钹C. 锣D. 以上都是答案:D6. 广东音乐的演奏形式通常是怎样的?A. 独奏B. 合奏C. 交响乐D. 无伴奏合唱答案:B7. 广东音乐的曲风受哪些地区的音乐影响?A. 江南B. 东北C. 西北D. 以上都不是答案:A8. 广东音乐在历史上的哪个时期开始流行?A. 唐朝B. 宋朝C. 清朝D. 民国时期答案:C9. 广东音乐的代表作品有哪些?A. 《平湖秋月》B. 《夜深沉》C. 《步步高》D. 以上都是答案:C10. 广东音乐的演奏通常在哪些场合进行?A. 婚礼B. 丧礼C. 宴会D. 以上都是答案:C二、填空题(每题2分,共10分)1. 广东音乐的代表曲目之一是________。
答案:《步步高》2. 广东音乐的演奏风格通常以________为主。
答案:节奏明快3. 广东音乐的演奏形式通常包括________和________。
答案:独奏、合奏4. 广东音乐的流行地区主要是我国的________省。
答案:广东5. 广东音乐在历史上的流行时期是________。
答案:清朝三、简答题(每题5分,共20分)1. 简述广东音乐的特点。
答案:广东音乐的特点主要体现在其节奏明快、旋律优美、演奏形式多样,以及深受江南地区音乐风格的影响。
2. 广东音乐在现代音乐中的地位是怎样的?答案:广东音乐作为中国南方地区的重要音乐流派之一,不仅在传统音乐领域占有重要地位,也在现代音乐中发挥着重要作用,影响着当代音乐的创作和发展。
广东高考乐理试题及答案一、选择题(每题2分,共20分)1. 以下哪个音程是纯五度?A. C-GB. C-FC. C-ED. C-B答案:A2. 音乐术语“adagio”表示的是?A. 快板B. 慢板C. 中板D. 急板答案:B3. 在五线谱中,高音谱号位于五线谱的第几线?A. 第一线B. 第二线C. 第三线D. 第四线答案:C4. 以下哪个和弦是大三和弦?A. C-E-GB. C-E-GbC. C-Eb-GD. C-E-G#5. 以下哪个乐器属于打击乐器?A. 小提琴B. 长笛C. 钢琴D. 小军鼓答案:D6. 音乐术语“piano”表示的是?A. 强B. 弱C. 渐强D. 渐弱答案:B7. 在十二平均律中,一个八度包含多少个半音?A. 12B. 11C. 10D. 13答案:A8. 以下哪个是音阶的起始音?A. 导音B. 属音C. 主音D. 次属音答案:C9. 以下哪个是复拍子?B. 3/4C. 6/8D. 4/4答案:C10. 以下哪个是弦乐器?A. 单簧管B. 长号C. 小提琴D. 萨克斯答案:C二、填空题(每空1分,共10分)1. 音乐术语“crescendo”表示音量逐渐______。
答案:增强2. 音乐术语“diminuendo”表示音量逐渐______。
答案:减弱3. 五线谱上的“clef”指的是______。
答案:谱号4. 一个完整的八度由______个全音组成。
答案:75. 音乐术语“ritardando”表示速度逐渐______。
答案:减慢6. 在五线谱中,音符的时值由______和______共同确定。
答案:符头、符杆7. 音乐术语“legato”表示演奏时音符要______。
答案:连贯8. 音乐术语“staccato”表示演奏时音符要______。
答案:断开9. 在五线谱中,音符的符尾数量表示音符的______。
答案:时值10. 音乐术语“sul ponticello”表示演奏时弓要靠近______。
音乐理论考试试题
一、简答题:
1. 请简要介绍音乐的基本元素。
2. 解释下列音乐术语的含义:动态、节奏、旋律、和声。
3. 什么是音高和音域?它们之间有何联系和区别?
4. 解释音乐中的“拍子”和“拍子记号”有什么作用?
5. 请列举并简要说明五线谱中的五线和四个标志符号的命名及含义。
二、分析题:
1. 请用简谱和音名表示下列旋律,并分析其节奏,写出节奏符号。
2. 给定一个和弦,请写出其音程和音名,并用简谱表示。
3. 请用罗马数字表示下列和弦进行,并写出其根音和音程。
4. 请听下面的旋律,尽可能描述旋律的节奏、和声和情感特点。
三、作曲题:
1. 请根据以下音乐题材要求,创作一个简短的音乐作品,并进行演
奏或录音,请写出曲目的名称和简单的创作过程。
2. 请根据下列音乐素材,编写一个简短的音乐节奏练习,要求包括
节奏、和声和旋律的练习。
四、综合题:
1. 请听音乐片段,分析其音乐结构和情感表达,写出你的分析和感受。
2. 请根据以下音乐要求,编写一个简短的音乐创作计划,并包括创作过程和目标。
以上为音乐理论考试试题,考生应根据题目要求进行答题并尽量详细、准确地表述。
祝考生取得优异的成绩!。
2017年7月乐理第1级试卷样卷X模拟答案答案使用方法•答案与试卷的问题顺序相同,并尽可能采用与试卷相同的排版,以便于对照。
•如果答案须在五线谱上显示,则原题的五线谱印为灰色,答案为黑色,例如:•备选答案以斜线(/)或“或”字隔开,例如:减慢 / 渐慢或•要求考生写音阶、和弦或三和弦的问题的答案只显示一个八度。
在不同八度上的其他合理答案也可获得满分。
1(10)(b)or2 (10)3(10)4(10)5 (10)(a) 5th 7th 8th / 6th3rd 1st / 4th 2nd 5th8ve / 1st8th / 8ve(b) C / C n / C natural / middle CKey G majorKey D majorKey F major6 C major D major C major (10)F majorG major F major7(10)8(10) Andante means:Adagio means: means:quick held back quietat a medium speed fairly quick accent the noteslow gradually getting slower gradually getting quietergradually getting quicker slow gradually getting quicker eans:da capo (D.C.) means:# means:tie; detached moderately quietslur; detached the end quietslur; perform smoothly repeat from the sign %moderately loudt ie; hold for the value of in time very quietboth notes9(a) (i) false (10) (ii) G(iii) 5th(iv) 7(v) two(10)。
广东省2017年音乐术科统一考试乐理卷广东省2017年普通高考音乐术科统一考试乐理卷一、单项选择题(每小题2分,共50分)1.下列音程中,音数为2的是()A。
增五度、减四度B。
大六度、增四度C。
纯四度、增三度D。
大二度、小九度2.下列谱例中,音名依次为()2b #2b #1b 1A。
f、BB.f、bC.f、b3.下列选项中均为装饰音的是()A。
倚音、震音B。
波音、回音C。
琶音、颤音D。
保持音、滑音4.下列中力度最小的是()A。
fB。
mfC。
ffD。
PP5.下列选项中音值组合正确的是()A。
1/4 1/8 1/8B。
1/2 1/4 1/8C。
1/2 1/4 1/4D。
1/4 1/4 1/86.下列属于混合拍子的小节是()A。
3/4B。
2/4C。
6/8D。
5/87.快板是()A。
ModeratoB。
AllegroC。
AllegrettoD。
Andantino8.同主音大小调相同的是()A。
调号相同B。
中音相同C。
正音级相同D。
稳定音级相同9.等音程是()A。
三全音B。
两全音C。
一个全音D。
一个半音10.属于什么调式的稳定音程是()A。
g小、E大B。
c小、E大C。
e小、F大D。
d小、F大11.A#dim7的等和弦是()A。
Bdim7B。
C#dim7C。
Ddim7D。
Fdim712.D大调的等音是()A。
F#B。
GC。
AD。
B13.A雅乐徵调式的增四度是()A。
g、cB。
c、fC。
d、gD。
b、e14.与燕乐商调式音阶结构相同的是()A。
自然小调B。
雅乐徵调C。
自然大调D。
燕乐角调15.下属音为G的大小调是()A。
D大、d小B。
C大、c小C。
A大、a小D。
E大、e小16.下列旋律中相邻音构成的变化音程有()A。
大二度、小三度、纯四度B。
小二度、大三度、纯四度C。
大二度、小三度、纯五度D。
小二度、大三度、纯五度In recent years。
there has been a growing concern about the impact of social media on mental health。
2017广东美术、音乐联考试题及答案公布!据说考题出得一年比一年很溜......2017年广东省普通高考美术、音乐术科统一考试于2017年1月2日举行。
今年,广东全省共有4.4万多人参加艺术术科统考,其中美术3.7万多人,音乐7千多人。
据说今年的广东美术术科统考试题是目前看来全国最有高度及难度的,一起来看看今天刚考完的美术和音乐统考试题吧。
2017广东美术术科统考试题华南师范大学考场副主考、华师美术学院院长方少华表示,今年的考试规模和考试试题与以往基本持平,但题目体现出了变化和新意。
色彩考题方少华表示:“今年的色彩题出得很好,和以往的‘大红大绿’不同,各种酒瓶有不同的颜色,又因为酒瓶玻璃材质本身受到光源影响比较大,颜色比较丰富。
既考察学生对色彩的感受,又考细节的观察,以应对部分考生突击训练应考。
”速写考题今年的速写考题是一个背着婴孩的妇女正在买鸡蛋,还需要考生默写出一个卖鸡蛋的人。
素描考题素描考题是一组工地使用的切割机和锤子。
“内容很丰富,有很多劳动过后的细节附着在切割机上,可以让学生充分发挥出自己的水平。
”方少华说。
广东往年的分数线汇总2016年:美术类本科专业的资格线划定为180分,专科层次不划资格线。
2015年:美术类本科专业的资格线划定为180分,专科层次不划资格线。
2014年:美术类本科专业的资格线划定为180分,专科层次不划资格线。
2017广东音乐术科统考试题试题试题请点击阅读原文查看更新,音频如下(来自百度):参考答案来源:综合自网络、南方网、微博、高考直通车等。
本文作者:高考直通车。
广东联考真题乐理答案解析乐理答案解析是中国高考中的一项重要考试,尤其是对于音乐类考生而言,乐理部分的考试是他们的重要考核指标。
在今年的中,乐理试题备受关注。
本文将对其中一套题目进行解析,帮助考生更好地理解和掌握乐理知识。
题目一:请根据上下文为下列乐段中的音符时值添加准确的时值标记。
这道题主要考察考生对音乐符号和时值的理解和掌握能力。
在解答这类题目时,考生首先要辨认出音符的种类和音值,然后根据音符所在位置和上下文关系,确定准确的时值标记。
题目二:列出下列音调属名和它们所在的大调或小调的音阶。
这道题主要考察考生对音调属名和音阶的掌握能力。
考生需要对音调、大调和小调的概念有清晰的理解,并能准确地将它们联系起来。
题目三:请作具体乐段判题。
这道题主要考察考生对乐曲形式和乐段结构的理解。
对于这类题目,考生需要具备对乐曲形式的基本认识,并能根据提供的音乐要素准确判断乐段的类型。
此外,考生还需要辨别乐段的调性特点,以帮助正确判定乐段类型。
题目四:简述音乐中的对位的概念及其在作品中的运用。
这道题目涉及的是对位的概念和运用。
对位是指两个或多个声部之间以相对独立、平行或相交演奏的方法进行的旋律运动。
通过对位的运用,音乐作品可以呈现出丰富多样的声音效果和层次感,增加整体的和谐度和美感。
题目五:请列出五种常见的音乐节奏型,并简要解释其特点。
这道题目主要考察考生对不同节奏型的辨认能力。
常见的音乐节奏型包括四分音符、八分音符、十六分音符、三十二分音符和六十四分音符等。
考生需要能够通过准确辨认出不同节奏型的音符,并对其特点进行简要解释。
通过以上对乐理试题的解析,我们可以看出这些题目主要涵盖了音符时值、音调属名、乐曲形式、对位和节奏型等基本知识点。
考生在备考乐理时,应系统地学习和掌握相关知识,并通过大量练习和听音乐作品来增强对音乐的感知能力。
同时,还要注重对音乐语言和乐曲结构的理解,以提高解答题目的准确性和效率。
总而言之,乐理试题在内容和形式上都呈现出一定的难度和深度,考生需要通过系统学习和实际操作来提高自己的乐理水平。
2017年音乐联考乐理试卷2017年音乐联考乐理试卷一、音乐基础1.简答题1)康巴曲是哪个民族的音乐?2)声音的高低和长短,构成了音乐的两个基本要素,分别叫什么?3)乐曲的速度如何标记?2.选择题1)下列哪组音乐符号表示同一个音高?A.四分之一音符和八分之一音符B.两个八分之一音符和一个四分之一音符C.八分之一音符和一个十六分之一音符D.两个八分之一音符和一个六十四分之一音符2)下列乐器哪个音域最宽?A.长笛B.提琴C.低音提琴D.管风琴二、和声1.简答题1)什么是和弦?2)什么是轮廓和音?3)衬托和弦是什么?作用是什么?2.选择题1)下面哪组和弦的属音相同?A.和弦A和和弦BB.和弦B和和弦CC.和弦B和和弦DD.和弦C 和和弦D2)下面哪种和声可能是主观和声?A.五度上行和声® IVB.五度上行和声® V7C.五度下行和声® IVD.三度音程下行和声® IV三、曲式1.简答题1)什么是变奏曲?2)菲格罗·拉·加瑟 (Phrygian cadence) 是什么?3)什么是三段式?2.选择题1)下面哪个是圆舞曲的基本配器?A.钢琴、小提琴、大提琴、贝斯B.管弦乐队C.萨克斯风、小号、长笛、钢琴D.节奏乐器和非西洋乐器2)小调奏鸣曲的主题通常是什么样的调性?A.调性与曲子整体相同B.调性与曲子整体相反C.调性与曲子半相D.不固定四、音乐史1.简答题1)简述古典主义音乐的特点。
2)印象主义音乐是哪个时期的音乐风格?简述它的特点。
3)请简述巴洛克音乐在音乐史上的地位。
2.选择题1)巴洛克音乐的主要特点是:A.宗教性、朴素、富有情感B.呈现感性、追求现实C.讲究和声、表现复杂性D.简洁明快、以器乐为主2)下列哪位作曲家不属于浪漫主义?A.勃拉姆斯B.边托茨C.肖邦D.巴赫以上就是2017年音乐联考乐理试卷的内容,希望对大家有所帮助。
广东高中音乐试题第一部分:音乐基础知识1.音乐的基本要素包括哪些?答:音乐的基本要素包括旋律、节奏、和声、音色、音量和音调等。
2.请简要解释以下音乐名称的含义:卡农、奏鸣曲和交响乐。
答:卡农是一种音乐形式,指由一个乐音的音程和声部上的另一乐音的音程完全一样,但是后一个音程的开始时间晚于前一个的旋律。
奏鸣曲是一种由乐器独奏和钢琴伴奏所组成的音乐形式。
交响乐是一种大型管弦乐队演奏的乐曲,通常包括器乐演奏和若干个乐章。
3.请简要介绍西方古典音乐中的三大作曲家:巴赫、莫扎特和贝多芬。
答:巴赫(Johann Sebastian Bach)是巴洛克音乐时期最伟大的作曲家之一,擅长创作宗教音乐和键盘音乐。
莫扎特(Wolfgang Amadeus Mozart)是古典音乐时期最重要的作曲家之一,他的音乐旋律优美、富有表情,并对后世音乐产生了深远的影响。
贝多芬(Ludwig van Beethoven)是古典和浪漫音乐时期过渡时期的作曲家,他以他的交响乐和钢琴协奏曲而闻名,被公认为音乐史上最伟大的作曲家之一。
第二部分:乐理基础1.请简要解释以下乐理术语的含义:拍子、拍号和调号。
答:拍子是指音乐中的基本节奏单元,以均匀分割的时间单位来组成乐曲的节奏。
拍号是表示乐曲每小节内拍子的数量和类型的记号。
调号是乐谱上用来表示乐曲所采用调性的标记,用来决定乐曲中各个音符相对于音阶的升降。
2.请简述和弦的构成和种类。
答:和弦是指由不同音高的音符组成的音响群体。
和弦的构成由根音、第三音和第五音组成,例如C大三和弦由C、E和G构成。
主要的和弦种类有三和弦、七和弦和延展和弦等。
3.请简要介绍以下音乐表情符号的含义:pp、mf和ff。
答:pp代表非常轻柔的音乐,需要非常轻柔和柔和的演奏。
mf代表中度响亮的音乐,要求中度响亮和饱满的演奏。
ff代表非常响亮的音乐,要求非常响亮和有力的演奏。
第三部分:听力题1.请听下面的乐曲,并回答以下问题:(音乐播放)a.请问这段乐曲的节奏是什么?答:这段乐曲的节奏感较快,以四分音符为基本单位。
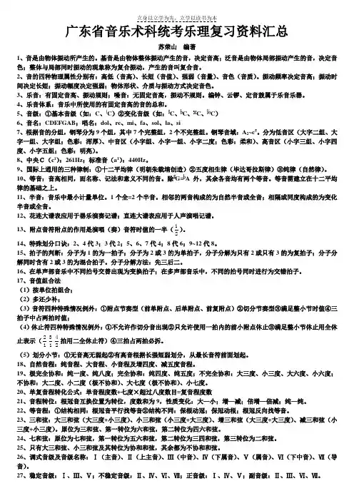
广东省音乐术科统考乐理复习资料汇总苏荣山 编著1、音是由物体振动所产生的。
基音是由物体整体振动产生的音,决定音高;泛音是由物体局部振动产生的音,决定音色;整体与局部同时振动的现象称为复合振动,产生的音叫复合音。
2、音的四种物理属性分别有:高低(音高)、长短(音值)、强弱(音量)、音色(音质)。
振动频率决定音高;振动时间决定长短;振动幅度决定强弱;物体形状、介质与振动方式决定音色。
3、乐音:有固定音高、振动规则;噪音:无固定音高,振动不规则。
编钟、云锣、定音鼓属于乐音乐器。
4、乐音体系:音乐中所使用的有固定音高的音的总和。
5、音级:①基本音级(如:C 、C )②变化音级(如:C 、C 、C 、C )6、音名:CDEFGAB ;唱名:dol 、re 、mi 、fa 、sol 、la 、si7、根据音的分组,钢琴分为9个组,其中7个完整组,2个不完整组。
钢琴音域:A 2~c 5。
分为低音区(大字二组、大字一组、大字组;色彩:浑厚)、中音区(小字组、小字一组、小字二度;色彩:柔和)、高音区(小字三组、小字四度、小字五组;色彩:明亮)。
8、中央C(c 1):261Hz ;标准音(a 1):440Hz 。
9、国际上通用的三种律制:①十二平均律(明朝朱载堉创造)②五度相生律(毕达哥拉斯律)③纯律(自然律)。
10、等音:音高相同,而名称、记法和意义不同的音。
除G=A 外,其余各音均有两个等音。
等音需建立在十二平均律的基础之上。
11、半音:音乐中最小计量单位。
1个全=2个半音。
相邻的两音构成的为自然半音或全音;相隔或同度构成的为变化半音或全音。
12、花连大谱表应用于器乐演奏记谱;直连大谱表应用于人声演唱记谱。
13、附点音符附点的作用是演唱(奏)音符时值的一半(21)。
14、特殊划分口诀:2、4代3;3代2;5、6、7代4;8代6;9~12代8。
15、拍子的判断:分子为1的为一拍子;分子为2或3的为单拍子,分子分解为只有2或只有3的为复拍子;分子分解同时含有2或3的为混合拍子。
广东统考声乐试题及答案一、选择题(每题2分,共10分)1. 以下哪个选项是正确的呼吸方法?A. 浅呼吸B. 深呼吸C. 胸式呼吸D. 腹式呼吸答案:B2. 声乐中“共鸣”指的是什么?A. 声音的放大B. 声音的传播C. 声音的反射D. 声音的共振答案:D3. 在声乐训练中,以下哪个是正确的发声练习?A. 用喉咙发声B. 用腹部发声C. 用胸部发声D. 用头部发声答案:B4. 以下哪个选项是声乐表演中常见的舞台姿势?A. 站立B. 坐着C. 躺下D. 蹲下答案:A5. 声乐中“音准”是指什么?A. 声音的高低B. 声音的强弱C. 声音的清晰度D. 声音的音色答案:A二、填空题(每题2分,共10分)1. 声乐训练中,正确的呼吸方式是________。
答案:腹式呼吸2. 在声乐表演中,________是声音传播的主要方式。
答案:共鸣3. 声乐练习时,应该避免________发声,以免损伤声带。
答案:喉咙4. 在舞台表演中,正确的姿势有助于________。
答案:声音的传播5. 声乐中,________是评价一个歌手演唱能力的重要指标。
答案:音准三、简答题(每题5分,共20分)1. 简述声乐训练中如何正确使用气息。
答案:在声乐训练中,正确使用气息的关键是学会腹式呼吸。
首先,要放松身体,然后通过鼻子深深吸气,让腹部膨胀,而不是胸部。
在呼气时,控制气息的流出,保持腹部肌肉的紧张,以支持声音的稳定输出。
2. 描述一下声乐中的共鸣是如何实现的。
答案:声乐中的共鸣是通过声带振动产生的声音在口腔、鼻腔、头腔等空腔中反射和放大的过程实现的。
为了获得良好的共鸣效果,歌手需要练习正确的发声位置和姿势,以及调整口腔、舌头和嘴唇的形状,以优化声音的传播路径。
3. 声乐表演中,为什么正确的舞台姿势很重要?答案:正确的舞台姿势对于声乐表演至关重要,因为它不仅有助于保持呼吸的顺畅和声音的稳定,还能增强舞台表现力和观众的观赏体验。
正确的姿势可以确保声音的传播不受阻碍,同时也能展示出歌手的专业性和自信。
2017高考乐理试题及答案基础乐理中音及音高试题制作中试题的类型主要有填空题、选择题、连线题、判断题等类型,下面是店铺给大家带来的2017高考乐理试题及答案,欢迎阅读!2017高考乐理试题及答案一、填空题:1、世界上有三种最古老的戏剧艺术,他们是指古希腊的悲剧和喜剧,印度的梵剧,中国的戏曲。
2、根据德国乐器学者萨克斯和奥地利音乐学者霍恩博斯特尔于1914年提出的现代乐器分类法,可以把我国民间乐器分为体鸣乐器(如钟、锣)气鸣乐器(如笙、笛)膜鸣乐器(如鼓)弦鸣乐器(如筝、琵琶) 四类。
3、著名小提琴协奏曲《梁山伯与祝英台》的作者是何占豪、陈钢。
4、《义勇军进行曲》原是《风云儿女》影片的主题歌,聂耳作曲;《热血》原是影片《夜半歌声》的插曲,冼星海作曲;5、世界上第一个提出十二平均理论的是中国朱载堉。
6、劳动号子,简称“号子” ,是产生并应用于劳动之中,具有协调与指挥劳动的实际功用的民间歌曲。
7、中国的民间歌曲一般可分为劳动号子、山歌、小调等三大类。
8、八音是指:金、石、土、革、丝、木、匏,竹9、六律是指:黄钟、太簇、姑洗、蕤宾、夷则、无射10、聂耳创作的第一首歌曲是《省师附小校歌》11、素有“人民音乐家” 之称的著名音乐家冼星海,一生共创作了四部大合唱,它们是《黄河大合唱》、《生产大合唱》、《九一八大合唱》、《牺盟大合唱》。
12、笛是我国广泛应用于戏曲、说唱、民间器乐的吹管乐器,因多以竹子制造,又叫竹笛。
笛种类繁多,最常见的有以伴奏昆腔类戏曲而得名的曲笛,以及以伴奏梆子腔而得名的梆笛,曲笛较长,音色柔和;梆笛较短,音色明亮。
梆笛比曲笛高四度。
13、琵琶独奏曲《大浪淘沙》,是我国民间音乐家阿炳,原名华彦钧在民间音乐的基础上创作改编的。
14、二胡是我国广泛流行的弓弦乐器,因有两条弦而得名。
我国最著名的二胡乐曲,是阿炳创作的《二泉映月》。
他还创作了《寒春风曲》《听松》两首二胡曲。
15、丝竹乐是由丝弦乐器和竹管乐器演奏的音乐形式。
广东高考乐理试题及答案一、单项选择题(每题2分,共20分)1. 音乐中的基本音级包括哪些?A. 1、2、3、4、5、6、7B. 1、2、3、4、5、6、7、iC. C、D、E、F、G、A、BD. C、D、E、F、G、A、B、C答案:C2. 音乐中的基本节奏单位是?A. 拍子B. 节拍C. 拍号D. 音符3. 以下哪个是大三和弦?A. C-E-GB. C-E-GbC. C-Eb-GD. C-E-G#答案:A4. 以下哪个是小三和弦?A. C-E-GB. C-E-GbC. C-Eb-GD. C-E-G#答案:C5. 以下哪个是增三和弦?B. C-E-GbC. C-E-G#D. C-E-Gb#答案:C6. 以下哪个是减三和弦?A. C-E-GB. C-E-GbC. C-Eb-GbD. C-E-G#答案:C7. 以下哪个是属七和弦?A. C-E-G-BbB. C-E-G-BC. C-E-Gb-BbD. C-E-Gb-B答案:B8. 以下哪个是小七和弦?A. C-E-G-BbB. C-E-G-BC. C-Eb-G-BbD. C-E-Gb-B答案:C9. 以下哪个是大七和弦?A. C-E-G-BbB. C-E-G-BC. C-E-G#-BD. C-E-Gb-B答案:B10. 以下哪个是小七和弦?A. C-E-G-BbB. C-E-G-BC. C-Eb-G-BbD. C-E-Gb-B答案:C二、多项选择题(每题3分,共15分)11. 以下哪些是音乐中的基本音程?A. 纯一度B. 大二度C. 小三度D. 纯四度答案:A、B、C、D12. 以下哪些是音乐中的基本和弦?A. 三和弦B. 七和弦C. 九和弦D. 十一和弦答案:A、B、C、D13. 以下哪些是音乐中的基本节奏?A. 四分音符B. 八分音符C. 十六分音符D. 三十二分音符答案:A、B、C、D14. 以下哪些是音乐中的基本调式?A. 大调B. 小调C. 五声音阶D. 七声音阶答案:A、B、C、D15. 以下哪些是音乐中的基本拍号?A. 2/4B. 3/4C. 4/4D. 6/8答案:A、B、C、D三、填空题(每空1分,共20分)16. 音乐中的基本音级包括:C、D、E、F、G、A、B。
广东省音乐,美术合格考试题1、以下不属于舞剧中舞蹈样式的是?()[单选题] *A.双人舞B.组舞C.街舞(正确答案)D.独舞2、唢呐属于民乐的哪个组别()[单选题] *A 吹(正确答案)B 拉C 弹D 打3、歌曲《库斯克邮车》在音乐课本中的演唱形式是()。
[单选题] *A.独唱B.小组唱C.齐唱D.合唱(正确答案)4、《梁山伯与祝英台》乐曲的结构是()。
[单选题] *A.奏鸣曲式(正确答案)B.一段曲式C.A+BD.A+B+C5、许多人演唱同一旋律的声乐演唱形式叫()。
[单选题] *A.合唱B.重唱C.齐唱(正确答案)D.对唱6、有一首歌唱到“一九七九年”“一九九二年”“一位老人”和“中国的南海边画了一个圈”等有关邓小平同志、深圳经济特区与中国走向改革开发的故事。
这首歌的名字是:()[单选题] *A 《小城故事》B 《春天的故事》(正确答案)C 《节日的花城》D 《岭南春早》7、()在抗日战争时期采用内蒙民歌《城墙上跑马》的音调写成小提琴曲《思乡曲》。
[单选题] *A.马思聪(正确答案)B.冼星海C.聂耳D.陈钢8、单簧管属于西洋乐器中的哪个组别()[单选题] *A 打击乐器组B 拉弦乐器组C 木管组(正确答案)D 铜管乐器组9、力度记号的“弱”是以下()符号。
[单选题] *A.fB.mC.p(正确答案)D.c10、《赶牲灵》属于民歌中的()类别。
[单选题] *A.小调B.号子C.山歌(正确答案)D.歌舞曲11、“5”的唱名是()。
[单选题] *A.DoB.MiC.Sol(正确答案)12、管弦乐曲《剪彩波尔卡》的ABA曲式结构,解释正确的是()。
[单选题] *A. 三部曲式(正确答案)B. 二部曲式C. 带再现的二部曲式D. 并列单三部曲式13、《客家之歌》的主题B是客家民歌()。
[单选题] *A.《唔怕山高水远》B.《新打梭标》(正确答案)C.《画眉唱歌似弹琴》D.《画眉跳架》14、《夫妻双双把家还》选自()《天仙配》[单选题] *A 黄梅戏(正确答案)B 豫剧C 越剧D 评剧15、由贺敬之作词,马克作曲的歌曲《南泥湾》,歌颂了开荒生产建立功勋的八路军战士,此曲由“人民艺术家”()演唱。
2017年广东省普通高校音乐专业招生考试
基本乐理试卷
一、选择题(满分50分)(在每小题列出的四个选项中,只有一项是符合题目要求的。
共25小题,每小题2分)
1. 下列音数为2ଵ
的音程是( )。
ଶ
A.增五度 减四度
B.增五度 大六度
C.增三度 纯四度
D.大二度 小七度
2. 谱例 中两个音的音名依次是( )。
A. Q f2W B
B. Q f2W b
C. Q f1W b1
D. Q f3W b
3. 下列选项中均是装饰音的是( )。
A. 倚音 震音
B.波音 回音
C.琶音 颤音
D. 保持音 滑音
4. 下列选项中力度记号最弱的是( )。
A. f
B. mf
C.ff
D. pp
5. 下列选项中音值组合正确的是( )。
A. B. C. D.
6. 下列属于混合拍子的小节是( )。
A. B. C. D.
7. 以下速度术语中,快板是( )。
A. Andantino
B. Allegro
C. Allegretto
D. Moderato
8. 下列关于同主音大小调描述正确的是( )。
A. 稳定音级相同
B. 中音相同
C. 调号相同
D. 正音级相同
9. 的等音程是( )。
A. B. C. D.
10. 同属于稳定音程是( )。
A.g小调、W E大调
B. Q c小调、W E大调
C.e小调、F大调
D.d小调、F大调
11. 的等和弦是( )。
A. B. C. D.
12. 等音的是( )。
A. B. C. D.
13. A雅乐徵调式中,可构增四度音程的是( )。
A. G Q C
B. C Q F
C. D Q G
D. B Q E
14. 与燕乐商调式音阶结构相同的是( )。
A. 自然小调
B. 雅乐徵调
C. 自然大调
D. 燕乐角调
15. “下属音”是 G 的大、小调分别是( )。
A. D大调 d小调
B. C大调 c小调
C. A大调 a小调
D. G大调 g小调
16. 下列旋律中相邻音(可跨小节)之间构成的变化音程有( )。
A. 1个
B. 2个
C. 3个
D. 4个
17. B商同宫系统是( )。
A. C角
B. Q F羽
C. B角
D. B宫
18.下列旋律中包含( )。
A. 1个经过变音、2个辅助变音
B. 2个经过变音、1个辅助变音
C. 2个经过变音、2个辅助变音
D. 1个经过变音、1个辅助
19. 和声大调中,增三和弦“三音”的音级标记是( )。
A. I
B. II
C. III
D. VI
20. 自然小调中包含的大三和弦有( )。
A. 4个
B. 3个
C. 2个
D. 1个
21.下列和弦中可作为和声小调属七和弦原、转位的是( )。
A. 第1个
B. 第2个
C. 第3个
D. 第4个
22. 和弦 所属调式是( )。
A. B和声大调
B. D和声大调
C. Q g和声小调
D. Q f和声小调
23.“五音”为B的减减七和弦属于( )。
A. Q C和声大调
B. Q F和声大调
C. Q f自然小调
D. F和声大调
24. 该调号属于( )。
A. E大调的同主音小调
B. A宫调式的同宫系统调
C. W d小调的等音调
D. c小调的平行调
25. F音在D徵调式中的阶名是( )。
A. 宫
B. 变宫
C. 羽
D. 闰
二、非选择题(满分50分)
26.写出该和弦 所属的所有和声大、小调的调名。
(4分)
27.写出下列指定的调式音阶(用调号记谱)。
(9分)
(1)f雅乐羽调式(中音谱表,上行)。
(2)III级音为B的旋律小调(低音谱表,上行)。
(3)b小调调式半音阶(高音谱表,下行)。
28.写出该音阶所属的所有民族调式的名称。
(3分)
29. 写出下列B自然大调中各和弦的级数标记。
(6分)
(1) (2) (3) (4) (5) (6)
30. 分别写出F音为调式中的:(1)角、(2)徵、(3)闰、(4)羽,写出其宫音音名。
(4分)
31. 以g1为低音分别构成指定和弦,并按要求解决(用临时变音记号记写)。
(4分)
(1)大小4 3和弦,解决到和声小调。
(2)减减2和弦,解决到和声大调。
32. 根据以下谱例作答。
(9分)
(1)找出该例中由相邻音(可跨小节)构成的两个特性音程,并解决(用临时变音记号记写)。
(2)写出其拍号。
(3)将第1-2小节高声部旋律译成简谱。
第33题-35题为分析题,写出各旋律的调式调性名称。
(每题4分) 33. 调式调性名称
34. 调式调性名称
35. 调式调性名称
2017年广东省普通高校音乐专业招生考试
基本乐理试卷答案
一、选择题(在每小题的四个选项中,只有一项是符合题目要求的。
共25小题,每小题2分,共50分)
1.C
2.B
3.B
4.D
5.C
6.A
7.B
8.D
9.C 10.A 11.D 12.B 13.C 14.A 15.A 16.B
17.B 18.B 19.A 20.B 21.C 22.D 23.B 24.C 25.D
二、非选择题(满分50分)
26.写出该和弦 所属的所有和声大、小调的调名。
(4分)
F和声大调 f和声小高 D和声大调 d和声小高
27.写出下列指定的调式音阶(用调号记谱)。
(9分)
(1)f雅乐羽调式(中音谱表,上行)。
(2)III级音为B的旋律小调(低音谱表,上行)。
(3)b小调调式半音阶(高音谱表,下行)。
28.写出该音阶所属的所有民族调式的名称。
(3分)
F清乐徵调式 F宫燕乐调式 F商雅乐调式
29. 写出下列B自然大调中各和弦的级数标记。
(6分)
(1)V2 (2)I6 (3)II4 3 (4)I6 4 (5)V7 (6)VI
30. 分别写出F音为调式中的:(1)角、(2)徵、(3)闰、(4)羽,写出其宫音音名。
(4分)
(1)W D (2)W B (3)G (4)W A
31. 以g1为低音分别构成指定和弦,并按要求解决(用临时变音记号记写)。
(4分)
(1)大小4
3和弦,解决到和声小调。
(2)减减2和弦,解决到和声大调。
32. 根据以下谱例作答。
(9分)
(1)找出该例中由相邻音(可跨小节)构成的两个特性音程,并解决(用临时变音记号记写)。
(2)写出其拍号:6
8
(3)将第1-2小节高声部旋律译成简谱。
1 = B 6
8
第33题-35题为分析题,写出各旋律的调式调性名称。
(每题4分)
33. W C 自然大调 34. b 旋律小调 35. W E 徵五声调式。