第二章 河流特性与河道演变 2014版
- 格式:pdf
- 大小:3.88 MB
- 文档页数:52
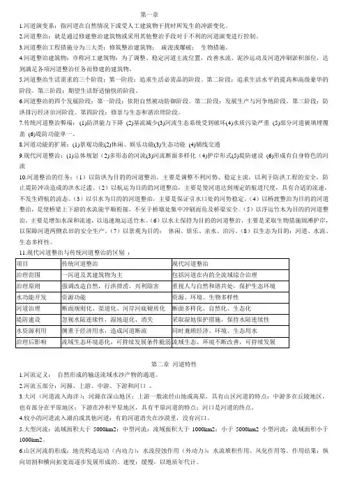
第一章1.河道演变系:指河道在自然情况下或受人工建筑物干扰时所发生的冲淤变化。
2.河道整治:就是通过修建整治建筑物或采用其他整治手段对于不利的河道演变进行控制。
3.河道整治工程措施分为三大类:修筑整治建筑物;疏浚或爆破;生物措施。
4.河道整治建筑物:亦称河工建筑物:为了调整、稳定河道主流位置,改善水流、泥沙运动及河道冲刷淤积部位,达到满足各项河道整治任务而修建的建筑物。
5.河道整治生活需求的三个阶段:第一阶段:追求生活必需品的阶段。
第二阶段:追求生活水平的提高和高级豪华的阶段。
第三阶段:期望生活舒适愉快的阶段。
6.河道整治的四个发展阶段:第一阶段:依附自然被动防御阶段。
第二阶段:发展生产与河争地阶段。
第三阶段:防洪排污经济治河阶段。
第四阶段:修景与生态和谐治理阶段。
7.传统河道整治弊端:(1)防洪能力下降(2)基流减少(3)河流生态系统受到破坏(4)水质污染严重(5)部分河道被填埋覆盖(6)堤防功能单一。
8.河道功能的扩展:(1)景观功能(2)休闲、娱乐功能(3)生态功能(4)辅线交通9.现代河道整治:(1)总体规划(2)多形态的河流(3)河流断面多样化(4)护岸形式(5)堤防建设(6)形成有自身特色的河流10.河道整治的任务:(1)以防洪为目的的河道整治,主要是调整不利河势、稳定主流,以利于防洪工程的安全,防止堤防冲决造成的洪水泛滥。
(2)以航运为目的的河道整治,主要是使河道达到规定的航道尺度,具有合适的流速,不发生碍航的流态。
(3)以引水为目的的河道整治,主要是保证引水口处的河势稳定。
(4)以桥渡整治为目的的河道整治,是使桥梁上下游的水流能平顺衔接,不至于桥墩处集中冲刷而危及桥梁安全。
(5)以浮运竹木为目的的河道整治,主要是增加水深和流速,以迅速地运送竹木。
(6)以水土保持为目的的河道整治,主要是采取生物措施固滩护岸,以保障河道两侧农田的安全生产。
(7)以景观为目的:休闲、娱乐、亲水、治污。
第一章河流、水系与流域第一节河流河流是在一定气候和地质条件下形成的天然泄水输沙通道,是河槽与水流(挟沙水流)的总称。
我国的河流有江、河、水、川、溪等称谓,如长江、黄河、汉水、四川大金川、湖北香溪等等。
雨水降落地面以后,在重力作用下自高处向低处流动,侵蚀地表,形成沟壑,进而发展为小溪,小溪汇集成小河,若干小河又汇合成为大的江河,最后流入海洋或内陆湖泊。
河水流经的谷地称河谷,河谷底部有水流的部分称为河床。
河水在汇流而下的过程中,不断切割、拓展河槽,使河槽断面沿程扩大,以致河流尺度及其泄流能力愈往下游愈大。
河流对人类生存环境有重大意义,人类通过对河流的开发和利用,不断改善生存环境条件,提高社会生活质量。
河流也不时逞凶作恶、危害人类,如有时河水泛滥、决口成灾,有时淤滩碍航、隔断交通,严重时甚至出现断流,威胁人类社会经济发展和生态平衡。
人类面对自然界的河流,一方面要研究河流的特性与规律,发挥河流的服务功能,设法让河流造福于人类;另一方面也要顺其河性,注意善待河流,与河为友,与河长期和谐共存。
一、河流的分类河流的分类方法很多。
按河流的归宿不同,可分为外流河和内陆河(或内流河)两大类。
外流河最终流入海洋,内陆河则注入封闭的湖沼或消失于沙漠而不与海洋相沟通。
按河流所在地理位置,我国的河流有南方河流与北方河流之分。
一般来说,南方河流水量丰沛,四季常流水;而北方河流,则水量相对贫乏,年际间、季际间水量相差悬殊,有些河流在每年的枯水季节可能断流,而成为季节性河流。
按河水含沙量大小,可分为少沙河流与多沙河流。
少沙河流河水“清澈”,每立方米水中的泥沙含量常在几公斤甚至不足1公斤;而多沙河流,每立方米水中的泥沙含量常在几十公斤、几百公斤甚至千余公斤。
按河流是否受到人为干扰,可分为天然河流和非天然河流。
天然河流纯属自然状态,其形态特征和演变过程完全处于自由发展之中;而非天然河流或称半天然河流,其形态和演变受限于人工干扰或约束,如在河道中修建的丁坝、矶头、护岸工程、港口码头、桥梁、取水口和人工裁弯等。
《河流动⼒学》
《河流动⼒学》课程教学⼤纲
课程编号:030054 学分:2 总学时:34
⼤纲执笔⼈:刘曙光⼤纲审核⼈:匡翠萍
⼀、课程性质与⽬的
《河流动⼒学》是港⼝航道与海岸⼯程专业本科⽣的必选专业基础课程。
通过本课程的学习,使学⽣了解和掌握冲积河流在⾃然状态以下及受⼈⼯建筑物影响以后所发⽣的变化和发展规律,为学习港⼝及航道⼯程专业课打下基础。
⼆、课程基本要求
1、熟练掌握泥沙运动基本规律,包括泥沙特性、推移质运动悬移质运动和异重
流。
2、熟练掌握河床演变特性,包括局部河段的河床演变和潮汐河⼝的河床演变
3、熟练掌握河床演变及河床变形计算
三、课程基本内容
第⼀章、泥沙特性
第⼆章、推移质运动
第三章、悬移质运动
第四章、异重流
第五章、平原河流的河床演变
第六章、潮汐河⼝的⽔流泥沙特点及河床演变
第七章、河床演变分析与河床变形计算
四、实验或上机内容
⽆
五、前修课程要求
⽔⼒学、流体⼒学、⼟⼒学等
七、教材与主要参考书
1、《河流动⼒学》,王昌杰主编,⼈民交通出版社,2001
2、《河流动⼒学基础》,王兴奎等编著,⾼等教育出版社,2004,
3、《泥沙输运理论与实践》,杨志达著,中国⽔利⽔电出版社,2002
4、《泥沙运动⼒学》,钱宁、万兆惠著,科学出版社,1983
5、《河床演变学》,钱宁、张仁、周志德著,科学出版社,1987。
第二节河床演变的基本原理自然界的河流无时不刻都处在发展变化过程之中.在河道上修建各类工程之后,受到建筑物的干扰,河床变化将人为加剧。
由于山区河流的发展演变过程十分缓慢,因此,通常所说的河流演变,一般系指近代冲积性平原河流的河床演变。
河流是水流与河床相互作用的产物。
水流与河床,二者相互制约,互为因果。
水流作用于河床,使河床发生变化;河床反作用于水流,影响水流的特性。
由因生果,倒果为因,循环往复,变化无穷,这就是河床演变.水流与河床之间相互作用的纽带—泥沙运动。
泥沙有时因水流运动强度减弱而为河床的组成部分,有时又因水流运动强度的增强而成为水流的组成部分。
换句话说,河床的淤积抬高或冲刷降低,是通过泥沙运动来达到和体现的。
因此,研究河床演变的核心问题,归根结底,还是关于泥沙运动的基本规律问题。
一、河床演变分类天然河流中,河床演变的现象是多种多样的,同时也是极其复杂的。
根据河床演变的某些特征,可将冲积河流的河床演变现象分为以下几类:(1)按河床演变的时间特征,可分为长期变形和短期变形。
如由河底沙波运动引起的河床变形历时不过数小时以至数天;蛇曲状的弯曲河流,经裁直之后再度向弯曲发展,历时可能长达数十年、百年之久。
(2)按河床演变的空间特征,可分为整体变形和局部变形。
整体变形一般系指大范围的变形,如黄河下游的河床抬升遍及几百km的河床;而局部变形则一般指发生在范围不大的区域内的变形,如浅滩河段的汛期淤积,丁坝坝头的局部冲刷等。
(3)按河床演变形式特征,可分为纵向变形、横向变形与平面变形.纵向变形是河床沿纵深方向发生的变形,如坝上游的沿程淤积和坝下游的沿程冲刷;横向变形是河床在与流向垂直的两侧方向发生的变形,如弯道的凹岸冲刷与凸岸淤积;平面变形是指从空中俯瞰河道发生的平面变化,如蜿蜒型河段的河弯在平面上的缓慢向下游蠕动。
(4)按河床演变的方向性特征,可分为单向变形和复归性变形。
河道在较长时期内沿着某一方向发生的变化如单向冲刷或淤积称为单向变形,如修建水库后较长时期内的库区淤积以及下游河道的沿程冲刷;而河道有规律的交替变化现象则称为复归性变形,如过渡段浅滩的汛期淤积、汛后冲刷,分汊河段的主汊发展、支汊衰退的周期性变化等.(5)按河床演变是否受人类活动干扰,可分为自然变形和受人为干扰变形.近代冲积河流的河床演变,完全不受人类活动干扰的自然变形几乎是不存在的。
《河流动力学》复习题一、课件中讲述的名词顶冲点,含沙量,粒径,中值粒径,泥沙干容重,泥沙水下休止角,体积含沙量,,沉速,絮凝现象,比表面积,悬移质,推移质,床沙,高含沙水流,异重流,泥沙起动,起动条件,起动流速,起动拖曳力,粘结力,床面层,shields数,接触质、跃移质,沙波,沙粒阻力,沙波阻力,动床阻力,泥沙起动标准,止动流速,扬动流速,推移质输沙率,推移质单宽输沙率,紊动扩散作用,床沙质,冲泻质,水流挟沙力,饱和输沙,超饱和输沙,次饱和输沙,非饱和输沙,不平衡输沙,平衡输沙,悬浮指标,河床演变,单向变形,复归性变形,河床的自动调整作用,泥沙成型堆积体,河道节点,副流,侵蚀基点,河相关系,造床流量,平滩水位,环流强度,环流旋度,环流相对强度,水流动力轴线,河势,自然裁弯,撇弯,切滩,江心洲,耦合解、非耦合解,正态模型、变态模型,变率,相似理论基本原理,相似转换。
二、课后思考题1、如何分析粒配曲线上沙样组成的相对均匀程度?2、水利工程中一般把泥沙分为哪几类?3、泥沙粒径有几种测量方法,各适用于哪种情况?4、何谓泥沙干密度?干密度主要与哪些因素有关,它们是如何影响干密度大小的?5、何谓泥沙水下休止角?其影响因素如何?6、有一卵石,d=0.1m,从水深h=10m的水面抛入水中,水的流速U=1m/s,若不考虑动水流动的影响,求卵石沉到河底的水平距离?7、什么是泥沙的沉速?球体沉速与等容泥沙的沉速是否相同?为什么?8、试比较岗恰洛夫、沙玉清、张瑞瑾的泥沙沉速公式,说明在层流、紊流、过渡区中泥沙沉速的计算公式有何不同?如何判别层流、紊流、过渡区这三种绕流状态?9、张瑞瑾、唐存本、窦国仁关于粘结力形成的观点如何?张瑞瑾认为粘结力和哪些因素有关?10、怎样表示泥沙的起动条件?实验室如何定性判别床面泥沙是否起动?11、简要叙述张瑞瑾起动流速公式推导思路(步骤)。
12、某河道型水库长20Km,河床坡降0.0001,当入库流量为1000m3/s时,全库区平均河宽=3mm。
河道演变规律河流演变规律及其机理研究摘要:我国河流分布广泛,与人们生活和国民经济建设密切相关。
河道演变是河流动力学一个重要的研究方向,其相关研究对于整治河道,航运,水利工程,生态保护等方面有着重要的意义。
本文从河道演变基本概念入手,对河道演变的影响因素及各种不同天然河道的演变规律进行了比较全面的描述,并对河道整治提出了相关的建议。
关键词:河道演变;关键因素;演变规律引言天然河流总是处在不断发展和变化之中,在河道上修建水利工程、治河工程或其他工程后,受建筑物的干扰,河床变化将更为显著。
人类在开发利用河流的过程中,要有成效地兴利除弊,必须采取整治措施。
要有效地整治河流,必须充分认识河道演变的基本原理及各类河床特殊的演变规律。
1.河道演变的基本概念河道演变系指在自然情况下或者在受人工建筑物干扰情况下所发生的变化。
这种变化是水流和河床相互作用的结果,河床影响水流结构,水流促使河床变化,两者相互依存,相互制约,经常处于运动和发展的状态之中。
水流和床沙的相互作用是以泥沙运动为纽带的。
在一种水流的情况下,通过泥沙的淤积使河床升高;在另一种水流的情况下,通过泥沙的冲刷,使河床降低。
因此,河道演变的规律是以泥沙运动的规律为基础的。
但是,自然河道的演变过程极为复杂,往往不能直接从泥沙运动的基本规律得到充分解释。
因此我们必须更进一步对河道演变的基本规律进行探讨,才能解决我们所面临的各种河道演变的预测问题。
河道演变的对象有广义和狭义之分。
广义的方面在时间应包括河道生成和发展的历史过程,在空间上应包括河道所流经的河谷的各个部分;而狭义的方面只限于近代的、河道本身的变化。
河道演变发生演变的根本原因是输沙的不平衡造成的河床变形长期积累的结果。
所谓的输沙平衡是对时间或空间的平均情况而言,即使在这种情况下的的输沙平衡,也只是相对的,绝对的输沙平衡在自然界中是不存在的,所以河床总是处在不断发展变化中。
2.河道演变的影响因素影响河道演变的因素是极为复杂的,但归结起来,最主要的因素不外乎气象、地质、地理等方面。
水文学概论河道演变是一个重要的研究领域。
河道演变是指河流在自然和人为因素影响下,其形态、水文特征和河床地貌发生的变化。
这种变化是一个动态的过程,受到多种因素的影响,如气候、地质、地貌、人类活动等。
在河道演变的研究中,通常关注以下几个方面:
1.河床形态的演变:河流的河床形态会随着水流的作用而发生变
化。
水流会侵蚀河床,带走沉积物,并塑造出各种不同的河床
形态,如河曲、河流阶地等。
2.水文特征的演变:河流的水文特征也会随着时间的推移而发生
变化。
例如,流量、水位、流速等水文参数可能会发生变化,
这可能是由于气候变化、人类活动等因素引起的。
3.河床地貌的演变:河流在长期作用下,会形成各种不同的河床
地貌,如沙滩、砾石滩、卵石滩等。
这些地貌的形成和变化也
是河道演变的重要方面。
在研究河道演变时,通常采用历史资料分析、实地观测和数值模拟等方法。
历史资料分析可以帮助我们了解河流过去的演变过程,实地观测可以提供直接的观测数据,而数值模拟则可以通过计算机模拟河流的演变过程,预测未来的发展趋势。
总之,河道演变是水文学中的一个重要研究领域,它对于理解河流的形态、水文特征和河床地貌的变化规律,以及预测和控制河流的未来发展具有重要意义。
1河道历史演变概况嘉陵江是长江上游左岸的一条主要支流,发源于陕西风县东北的秦岭山脉,经阳平关流入四川。
经南充、武胜至合川,在重庆朝天门汇入长江,全长1119km,落差2300m,平均比降为2.05‰,流域面积159800km2,占长江流域的9%。
嘉陵江为长江右岸较大的支流,为典型的山区河流,其河岸组成较为坚硬,河床变形主要以推移质运动为主,悬移质几乎不参加造床。
河床年际间变化不大,年内冲淤演变较为明显,浅滩演变遵循“洪淤枯冲”的规律,深槽表现为“洪冲枯淤”。
山区河流典型的特征是水流急、流量变幅大,使得河床受到较大的水流作用力,上游来沙不易在河床中淤落,一般是通过河床断面向下游输送。
山区河流在构造初期河床一般表现为不同程度的下切,直至冲淤基本平衡。
总的看来,工程河段河型河势较为稳定,冲淤变化基本平衡。
2河道近期演变分析工程河段属于嘉陵江下游河段,河床组成大多为基岩,并夹有少量卵石,河床组成较为坚硬,水流对其侵蚀作用比较缓慢,对河床的演变起着一定的制约作用,所以多年来河床相对稳定。
工程河段河床覆盖层主要是沙卵石,冲淤变化以悬移质为主,一般汛期6~9月是悬移质集中淤积的时段,主要淤积部位在工程上游弯道的凸岸边滩、下游左岸积坝、宽阔河段的缓流区;汛后10月开始走沙,随着水位的消落,水流归槽,淤积泥沙逐渐被冲刷,年际间冲淤相对平衡,基本无累积性变化。
从实地勘踏以及地质钻孔资料来看,工程河段河床、河岸组成大多为基岩,并夹有少量卵石,河床组成较为坚硬,因而河道深泓平面摆动及纵向下切都受到了较大的制约。
由该段河道的河势、水势分析可知,嘉陵江河道比降较大,洪水期主流流速较大,泥沙难于在深槽内大量淤积,淤积部位主要还是在凸岸边滩或者回流区内。
近年来河道深泓线平面及纵向变化较小,基本保持稳定。
实地勘踏表明,河道深泓线以及主流线基本在河心靠近凹岸(右岸)一侧。
由于曲率半径较小,洪水期水流在此形成大片回流区,泥沙容易落淤,另外弯道环流的影响,也使大量的泥沙在凸岸边滩堆积。
第四讲江河之变——河湖水道变迁前言第一节黄河黄河历史和中华民族历史关联极大:仰韶文化、龙山文化以及之后许多朝代都与黄河有关。
巴颜喀拉山北麓的卡日曲、约古宗列曲是黄河的正源,源头位于青海巴颜喀拉山脉的雅拉达泽峰,干历史上对黄河源有很多探讨:《元史地理志》中的记载显示,当时的人已经意识到他位于青藏高原。
1、上游黄河源头水极清,此处人迹罕至。
从源头到内蒙古河口镇是上游,曲流、油菜花都显示了青海独特的景观。
在甘肃、宁夏等省,虽属上游,但和青藏高原景观就不同了。
沿岸有农田,比如著名的银川平原。
2、中游中游河口—孟津。
山陕以黄河为界,黄河形成峡谷,“山陕峡谷”【山西和陕西两省的界河,主要穿行峡谷地带。
修了一个万家寨水库!山陕峡谷的下游,没有了峡谷的束缚——现实版的三十年河东三十年河西——改道多次】往西的时候,支流可以汇入黄河干流中,往东偏就不行了……洛河和黄河渭河的关系:宋朝短短的几十年中就改变了很多次,宋朝的古地图:镇江《禹迹图》洛河注入渭河中,成为黄河的二级支流。
《九域守令图》黄河往西,洛河直接注入黄河中,成为黄河的一级支流。
但是这个地图是刻在石头上的地图,刻完不就,这个中游又发生改动,黄河又偏东了,后来有人就感叹——洛河转而注入渭河的情形一起刻在石板上。
西安《禹迹图》洛河又注入渭河了……问题:山西和陕西以河为界,河老师变肿么办……老百姓是哪里人?黄河又把地淹了……政治和地产的纠纷。
3、下游河南孟津以下是下游。
典型景观:两岸是农田,黄河是“地上河”,易淤积、易决口、易徙,地上河。
黄河下游河段长期淤积形成举世闻名的“地上河”,河水约束在大堤内成为海河流域与淮河流域的分水岭。
除大汶河由东平湖汇入外,本河段无较大支流汇入。
下游河段除南岸东平湖至济南间为低山丘陵外,其余全靠堤防挡水,堤防总长1400余千米。
开封城所在的地方,开封铁塔,当时是都城啊,肯定建在最高的地方了。
现在和河床水面远远高于。
现实的照片,顶部的河堤和地步高差太大——悬在两岸人民头上的利剑。