《公路技术状况评定标准》
- 格式:ppt
- 大小:1.82 MB
- 文档页数:52
公路技术状况评定标准公路技术状况评定是指对公路的道路、桥梁、隧道、涵洞、路基、路肩、交通标志标线、交通设施等技术状况进行评定,以确定公路技术状况的好坏,并为公路维护管理提供依据。
公路技术状况评定标准的制定对于提高公路技术状况评定的科学性和准确性,对于加强公路维护管理,延长公路使用寿命,提高公路运输效益具有重要的意义。
首先,公路技术状况评定标准应包括公路技术状况评定的内容和方法。
公路技术状况评定的内容应包括公路道路、桥梁、隧道、涵洞、路基、路肩、交通标志标线、交通设施等各个方面的技术状况评定内容。
评定方法应包括定性评定和定量评定两种方法,定性评定主要是根据经验和实际情况进行评定,定量评定主要是根据技术指标和技术参数进行评定。
其次,公路技术状况评定标准应具有科学性和准确性。
科学性是指公路技术状况评定标准应符合公路工程技术规范和标准,准确性是指公路技术状况评定标准应能够准确反映公路技术状况的好坏,能够为公路维护管理提供准确的依据。
再次,公路技术状况评定标准应具有可操作性和实用性。
可操作性是指公路技术状况评定标准应具有一定的操作性,评定人员能够根据评定标准进行评定,实用性是指公路技术状况评定标准应能够为公路维护管理提供实际的参考依据。
最后,公路技术状况评定标准的制定应注重实践和经验总结。
公路技术状况评定标准的制定应充分考虑实际情况,结合公路技术状况评定的实际操作经验,不断总结和完善公路技术状况评定标准,使其更加科学、准确、可操作和实用。
综上所述,公路技术状况评定标准的制定对于提高公路技术状况评定的科学性和准确性,对于加强公路维护管理,延长公路使用寿命,提高公路运输效益具有重要的意义。
希望相关部门能够重视公路技术状况评定标准的制定,不断完善公路技术状况评定标准,为我国公路建设和发展做出更大的贡献。
公路技术状况评定标准2018一、引言。
公路技术状况评定是对公路技术设施进行全面、科学评定的过程,是保障公路运输安全、提高公路运输效率的重要手段。
公路技术状况评定标准2018的制定旨在适应新时代公路建设和管理的需要,提高公路技术状况评定工作的科学性和准确性。
二、评定对象。
公路技术状况评定的对象包括但不限于路面、路基、桥梁、隧道、交通标志、交通信号、交通设施等,评定范围覆盖了公路运输的方方面面。
三、评定指标。
1. 路面状况,包括路面平整度、路面损坏程度、路面抗滑性等指标。
2. 路基状况,包括路基稳定性、路基排水情况等指标。
3. 桥梁状况,包括桥梁结构完好性、桥面平整度、桥梁承载能力等指标。
4. 隧道状况,包括隧道结构完好性、通风情况、照明情况等指标。
5. 交通标志和信号,包括交通标志清晰度、交通信号准确性、可视距离等指标。
6. 交通设施,包括服务区设施、紧急救援设施、交通管理设施等指标。
四、评定方法。
公路技术状况评定采用定性和定量相结合的方法,通过实地调查、技术检测、数据分析等手段对公路技术设施的状况进行评定。
评定过程中,要充分考虑交通量、车速、气候等因素对公路技术状况的影响,并结合实际情况进行综合评定。
五、评定结果。
评定结果将根据实际情况进行分级,分为优秀、良好、一般、较差、差等等级,并对不同等级的公路技术设施提出相应的改进建议和措施。
评定结果将作为公路管理部门制定公路维护、改造、建设规划的重要依据,为提高公路技术设施水平提供科学依据。
六、结论。
公路技术状况评定标准2018的制定,将有助于提高公路技术设施的管理水平,推动公路建设和维护工作的科学化、规范化,为保障交通安全、提高交通效率做出积极贡献。
七、参考文献。
1. 交通运输部公路科学研究院. 公路技术状况评定标准2018[M]. 北京,交通运输出版社,2018.2. 王明,李雷. 公路技术设施评定方法与实例[M]. 北京,中国交通出版社,2017.以上为公路技术状况评定标准2018的文档内容,希望能对公路技术设施的评定工作提供一定的参考和指导。
公路技术状况评定标准公路技术状况评定标准是对公路技术状况进行评定的一项重要指标。
公路技术状况评定标准的制定,对于公路建设、维护和管理具有重要的指导意义。
公路技术状况评定标准主要包括路面平整度、路面附着力、路面漫反射系数、路面纵横坡、路面标线等多个方面的指标。
首先,路面平整度是评定公路技术状况的重要指标之一。
路面平整度直接影响着行车的舒适性和安全性。
一般来说,路面平整度指标采用国际通用的IRI(International Roughness Index)指标进行评定。
IRI指标是通过对车辆在路面行驶时产生的振动加速度进行测量,从而评定路面的平整度。
根据IRI指标,公路路面的平整度可以分为优良、良好、一般和较差四个等级,不同等级的路面需要采取不同的维护和修复措施。
其次,路面附着力是评定公路技术状况的另一个重要指标。
路面附着力直接关系着车辆在路面行驶时的抓地力和制动距离。
一般来说,路面附着力指标采用SCRIM(Sideway-force Coefficient Routine Investigation Machine)测试进行评定。
SCRIM测试是通过在路面上进行特定速度下的侧向力测试,从而评定路面的附着力。
根据SCRIM测试结果,公路路面的附着力可以分为优良、良好、一般和较差四个等级,不同等级的路面需要采取不同的维护和改善措施。
另外,路面漫反射系数也是评定公路技术状况的重要指标之一。
路面漫反射系数直接关系着夜间行车的能见度和安全性。
一般来说,路面漫反射系数指标采用落光系数进行评定。
落光系数是通过在路面上进行特定光照条件下的反射测试,从而评定路面的漫反射系数。
根据落光系数,公路路面的漫反射系数可以分为优良、良好、一般和较差四个等级,不同等级的路面需要采取不同的维护和改善措施。
此外,路面纵横坡和路面标线也是评定公路技术状况的重要指标之一。
路面纵横坡直接关系着行车的舒适性和安全性,而路面标线则直接关系着行车的引导和提示。
公路技术状况评定标准JTG5210-2018概要总结公路技术状况指数(MQI)Highway Maintenance Quality Indicator用于综合评价公路路基、路面、桥隧构造物和沿线设施技术状况的指标。
路基技术状况指数(SCI)Subgrade Condition Index路面技术状况指数(PQI)Pavement Maintenance Quality Index用于综合评价路面损坏、路面平整度、路面车辙、路面跳车、路面磨耗、路面抗滑性能和路面结构强度技术状况的指标。
桥隧构造物技术状况指数(BCI)Bridge、Tunnel and Culvert Condition Index沿线设施技术状况指数(TCI)Traffic facility Condition Index路面损坏状况指数(PCI)Pavement Surface Condition Index路面行驶质量指数(RQI)Pavement Riding Quality Index路面车辙深度指数(RDI)Pavement Rutting Depth Index路面跳车指数(PBI)Pavement Bumping Index路面磨耗指数(PWI)Pavement Surface Wearing Index路面抗滑性能指数(SRI)Pavement Skidding Resistance Index路面结构强度指数(PSSI)Pavement Structure Strength Index公路技术状况指标体系:公路技术状况指数(MQI)Highway Maintenance Quality Indicator 路基技术状况指数(SCI)Subgrade Condition Index路面技术状况指数(PQI)Pavement Maintenance Quality Index自动化检测方式:除路面结构强度的检测指标路面弯沉l0为每20m应计算1个统计值外。
公路技术状况评定标准
公路技术状况评定标准主要包括以下几部分:
1. 公路技术状况评定的范围:公路技术状况评定包括公路、桥梁、隧道、交通工程设施等,以及相关安全、环保、经济方面的评价。
2. 公路技术状况评定的方法和指标:公路技术状况评定应采用自动化检测设备和人工检查相结合的方法,根据相关标准和规范进行评定。
评定的指标包括路面损坏情况、路基和沿线设施状况、桥隧构造物状况等。
3. 公路技术状况评定的标准:根据不同等级的公路和不同类型的构造物,评定标准有所不同。
一般来说,公路技术状况评定标准分为优、良、中、次、差五个等级,每个等级对应的路面损坏程度、路基和沿线设施状况、桥隧构造物状况等都有具体的规定。
4. 公路技术状况评定的周期:公路技术状况评定应定期进行,一般每年不少于一次。
对于重要桥梁和隧道,应适当增加评定次数。
5. 公路技术状况评定的结果应用:公路技术状况评定结果应作为公路养护、改造和管理的依据,为制定养护计划和预算提供依据,为路况维修和改建提供参考。
具体来说,公路技术状况评定的标准和指标会因不同的国家和地区、不同的公路类型和使用情况而有所不同。
因此,在进行公路技术状况评定工作时,应结合实际情况选择适用的标准和指标,以确保评定的准确性和有效性。
公路技术状况评定标准公路技术状况评定工作,应遵循客观、科学与高效得原则,积极采用先进得检测与评价手段,保证检测与评定结果准确可靠。
公路技术状况用公路技术状况指数MQI与相应分项指标表示,MQI与相应分项指标得值域为0-100。
公路技术状况分为优、良、中、次、差五个等级。
公路技术状况等级按下表规定得标准确定。
公路技术状况包含路面、路基、桥隧构造物与沿线设施四部分评价内容,其中路面包括沥青路面、水泥混凝土路面与砂石路面。
一、沥青路面沥青路面损坏分11类21项。
1、龟裂轻:初期裂缝,裂区无变形、无散落,缝细,主要裂缝宽度在2mm以下,主要裂缝块度在0、2~0.5m之间,损坏按面积计算。
中:龟裂得发展期.龟裂状态明显,裂缝区有轻度散落或轻度变形,主要裂缝宽度在2~5mm之间,部分裂缝块度小于0.2m,损坏按面积计算。
重:龟裂特征显著,裂块较小,裂缝区变形明显、散落严重,主要裂缝宽度大于5mm,大部分裂缝块度小于0.2m,损坏按面积计算。
2、块状裂缝轻:缝细、裂缝区无散落,裂缝宽度在3mm以内,大部分裂缝块度大于1.0m,损坏按面积计算。
重:缝宽、裂缝区有散落,裂缝宽度在3mm以上,主要裂缝块度在0、5~1.0m之间,损坏按面积计算。
3、纵向裂缝与行车方向基本平行得裂缝。
轻:缝细、裂缝壁无散落或有轻微散落,无支缝或有少量支缝,裂缝宽度在3mm以内,损坏按长度计算,检测结果要用影响宽度(0.2m)换算成面积。
重:缝宽、裂缝壁有散落、有支缝,主要裂缝宽度大于3mm,损坏按长度(m)计算,检测结果要用影响宽度(0.2m)换算成面积。
4、横向裂缝与行车方向基本垂直得裂缝。
轻:缝细、裂缝壁无散落或有轻微散落,裂缝宽度在3mm以内,损坏按长度计算,检测结果要用影响宽度(0.2m)换算成面积。
重:缝宽、裂缝贯通整个路面、裂缝壁有散落并伴有少量支缝,主要裂缝宽度大于3mm,损坏按长度计算,检测结果要用影响宽度(0.2m)换算成面积。
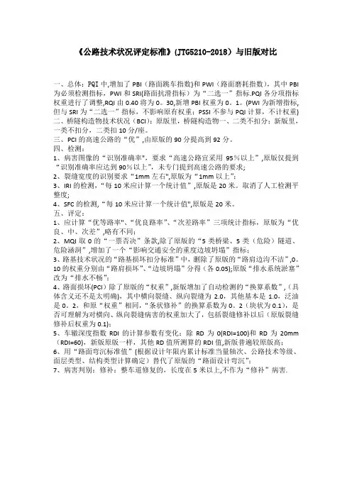
.'. 《公路技术状况评定标准》(JTG5210-2018)与旧版对比一、总体:PQI中,增加了PBI(路面跳车指数)和PWI(路面磨耗指数),其中PBI为必须检测指标,PWI和SRI(路面抗滑指标)为“二选一”指标。
PQI各分项指标权重进行了调整,RQI由0.40将为0.30,新增PBI权重为0.1。
(PWI为新增指标,但与SRI为“二选一”指标,不影响原有权重;PSSI不参与PQI计算,不计权重)二、桥隧构造物技术状况(BCI):原版里,桥隧构造物一、二类不扣分;新版里,一类不扣分,二类扣10分/座。
三、PCI的高速公路的“优”,由原版的90分提高到92分。
四、检测:1、病害图像的“识别准确率”,要求“高速公路宜采用95%以上”,原版仅提到“识别准确率应达到90%以上”,未专门提到高速公路的要求;2、裂缝宽度的识别要求“1mm左右”,原版为“1mm以上”;3、IRI的检测,“每10米应计算一个统计值”,原版是20米。
取消了人工检测平整度;4、SFC的检测,“每10米应计算一个统计值”,原版是20米。
五、评定:1、应计算“优等路率”、“优良路率”、“次差路率”三项统计指标,原版为“优良、中、次差”,略有不同;2、MQI取0的“一票否决”条款,除了原版的“5类桥梁、5类(危险)隧道、危险涵洞”,增加了一个“影响交通安全的重度边坡坍塌”指标;3、路基技术状况的“路基损坏扣分标准”中,删除了原版的“路肩边沟不洁”,0.10的权重分别由“路肩损坏”、“边坡坍塌”分得(各0.05);原版“排水系统淤塞”改为“排水不畅”;4、路面损坏(PCI)除了原版的“权重”,新版增加了自动检测的“换算系数”,(具体含义还不是太明确),其中横向裂缝、纵向裂缝为2.0,其他基本是1.0,泛油是0.2,和原“权重”相同,“条状修补”的换算系数为0.2(块状为0.1),是否可理解为对横向、纵向裂缝病害的权重加大了,包括裂缝修补以后(原版裂缝修补后权重为0.1);5、车辙深度指数RDI的计算参数有变化:除RD为0(RDI=100)和RD为20mm (RDI=60),新版原版一样,其他RD值所测算的RDI值,新版普遍较原版高;6、用“路面弯沉标准值”(根据设计年限内累计标准当量轴次、公路技术等级、面层类型、结构类型计算确定)替代了原版的“路面设计弯沉”;7、病害判别:修补:整车道修复的,长度在5米以上,不作为“修补”病害。
公路技术状况评定标准2018一、前言。
公路作为国家基础设施的重要组成部分,对于国家经济发展和社会稳定起着至关重要的作用。
因此,对公路技术状况进行评定具有重要意义。
本文将对公路技术状况评定标准进行详细介绍,以期为相关部门和专业人士提供参考。
二、公路技术状况评定标准的概念和意义。
公路技术状况评定标准是指对公路技术状况进行评定的一系列标准和方法。
评定公路技术状况的目的在于全面了解公路的运行状况,为公路的维护、改造和发展提供科学依据,保障公路的安全和畅通。
三、公路技术状况评定标准的内容和要求。
1. 路面状况评定。
路面状况评定是对公路路面平整度、防滑性、抗滑移性等指标进行评定。
评定标准应包括路面平整度、纵横坡、路面破损等指标,要求评定结果准确可靠。
2. 路基状况评定。
路基状况评定是对公路路基土质、排水状况等指标进行评定。
评定标准应包括路基土质、排水设施、边坡稳定等指标,要求评定结果客观真实。
3. 路面设施评定。
路面设施评定是对公路标线、交通标志、照明设施等指标进行评定。
评定标准应包括标线清晰度、交通标志完整性、照明设施亮度等指标,要求评定结果全面细致。
4. 路政管理评定。
路政管理评定是对公路管理机构的管理水平和服务质量进行评定。
评定标准应包括路政管理机构组织架构、管理制度、服务水平等指标,要求评定结果科学公正。
四、公路技术状况评定标准的应用和推广。
公路技术状况评定标准的应用和推广对于保障公路安全和畅通具有重要作用。
相关部门应加强对公路技术状况评定标准的宣传推广,提高公众对公路技术状况评定的认识和重视程度,推动公路技术状况评定标准的广泛应用。
五、结语。
公路技术状况评定标准的制定和应用是保障公路安全和畅通的重要举措。
相关部门和专业人士应加强对公路技术状况评定标准的研究和应用,不断完善和提高评定标准的科学性和实用性,为我国公路建设和管理贡献力量。
《公路技术状况评定标准》(JTG5210-2018)与旧版对比一、总体:PQI中,增加了PBI(路面跳车指数)和PWI(路面磨耗指数),其中PBI为必须检测指标,PWI和SRI(路面抗滑指标)为“二选一”指标。
PQI各分项指标权重进行了调整,RQI由0.40将为0.30,新增PBI权重为0.1。
(PWI为新增指标,但与SRI为“二选一”指标,不影响原有权重;PSSI不参与PQI计算,不计权重)二、桥隧构造物技术状况(BCI):原版里,桥隧构造物一、二类不扣分;新版里,一类不扣分,二类扣10分/座。
三、PCI的高速公路的“优”,由原版的90分提高到92分。
四、检测:1、病害图像的“识别准确率”,要求“高速公路宜采用95%以上”,原版仅提到“识别准确率应达到90%以上”,未专门提到高速公路的要求;2、裂缝宽度的识别要求“1mm左右”,原版为“1mm以上”;3、IRI的检测,“每10米应计算一个统计值”,原版是20米。
取消了人工检测平整度;4、SFC的检测,“每10米应计算一个统计值”,原版是20米。
五、评定:1、应计算“优等路率”、“优良路率”、“次差路率”三项统计指标,原版为“优良、中、次差”,略有不同;2、MQI取0的“一票否决”条款,除了原版的“5类桥梁、5类(危险)隧道、危险涵洞”,增加了一个“影响交通安全的重度边坡坍塌”指标;3、路基技术状况的“路基损坏扣分标准”中,删除了原版的“路肩边沟不洁”,0.10的权重分别由“路肩损坏”、“边坡坍塌”分得(各0.05);原版“排水系统淤塞”改为“排水不畅”;4、路面损坏(PCI)除了原版的“权重”,新版增加了自动检测的“换算系数”,(具体含义还不是太明确),其中横向裂缝、纵向裂缝为2.0,其他基本是1.0,泛油是0.2,和原“权重”相同,“条状修补”的换算系数为0.2(块状为0.1),是否可理解为对横向、纵向裂缝病害的权重加大了,包括裂缝修补以后(原版裂缝修补后权重为0.1);5、车辙深度指数RDI的计算参数有变化:除RD为0(RDI=100)和RD为20mm (RDI=60),新版原版一样,其他RD值所测算的RDI值,新版普遍较原版高;6、用“路面弯沉标准值”(根据设计年限内累计标准当量轴次、公路技术等级、面层类型、结构类型计算确定)替代了原版的“路面设计弯沉”;7、病害判别:修补:整车道修复的,长度在5米以上,不作为“修补”病害。
《公路技术状况评定标准》(JTG5210-2018)与旧版对比一、总体:PQI中,增加了PBI(路面跳车指数)和PWI(路面磨耗指数),其中PBI 为必须检测指标,PWI和SRI(路面抗滑指标)为“二选一”指标.PQI各分项指标权重进行了调整,RQI由0.40将为0。
30,新增PBI权重为0。
1。
(PWI为新增指标,但与SRI为“二选一”指标,不影响原有权重;PSSI不参与PQI计算,不计权重) 二、桥隧构造物技术状况(BCI):原版里,桥隧构造物一、二类不扣分;新版里,一类不扣分,二类扣10分/座。
三、PCI的高速公路的“优”,由原版的90分提高到92分。
四、检测:1、病害图像的“识别准确率",要求“高速公路宜采用95%以上”,原版仅提到“识别准确率应达到90%以上”,未专门提到高速公路的要求;2、裂缝宽度的识别要求“1mm左右",原版为“1mm以上”;3、IRI的检测,“每10米应计算一个统计值”,原版是20米。
取消了人工检测平整度;4、SFC的检测,“每10米应计算一个统计值",原版是20米。
五、评定:1、应计算“优等路率"、“优良路率”、“次差路率”三项统计指标,原版为“优良、中、次差”,略有不同;2、MQI取0的“一票否决”条款,除了原版的“5类桥梁、5类(危险)隧道、危险涵洞”,增加了一个“影响交通安全的重度边坡坍塌”指标;3、路基技术状况的“路基损坏扣分标准”中,删除了原版的“路肩边沟不洁”,0。
10的权重分别由“路肩损坏”、“边坡坍塌”分得(各0.05);原版“排水系统淤塞”改为“排水不畅”;4、路面损坏(PCI)除了原版的“权重”,新版增加了自动检测的“换算系数”,(具体含义还不是太明确),其中横向裂缝、纵向裂缝为2.0,其他基本是1.0,泛油是0。
2,和原“权重”相同,“条状修补”的换算系数为0。
2(块状为0.1),是否可理解为对横向、纵向裂缝病害的权重加大了,包括裂缝修补以后(原版裂缝修补后权重为0.1);5、车辙深度指数RDI的计算参数有变化:除RD为0(RDI=100)和RD为20mm (RDI=60),新版原版一样,其他RD值所测算的RDI值,新版普遍较原版高;6、用“路面弯沉标准值”(根据设计年限内累计标准当量轴次、公路技术等级、面层类型、结构类型计算确定)替代了原版的“路面设计弯沉”;7、病害判别:修补:整车道修复的,长度在5米以上,不作为“修补”病害.。
(一)单选题交发集团1、公路技术状况评定应采用()。
A、路基技术状况指数B、路面技术状况指数C、桥隧构造物技术状况指数D、公路技术状况指数答案(D)(出自《公路技术状况评定标准》)2、高速公路路面损坏状况指数PCI为91,按等级划分标准,应为()。
A、优B、良C、中D、次答案(B)(出自《公路技术状况评定标准》)3、公路技术状况指数MQI为80,按等级划分标准,应为()。
A、优B、良C、中D、次答案(B)(出自《公路技术状况评定标准》)4、按照《公路技术状况评定标准》(JTG 5210-2018)规定,沥青路面车辙深度为(),损坏程度为轻度。
A、0-5mmB、5-10 mmC、10-15 mmD、15-20 mm答案(C)(出自《公路技术状况评定标准》)5、按照《公路技术状况评定标准》(JTG 5210-2018)规定,标志损坏应按处计算,其中轮廓标和百米标应每()个损坏算1处。
A、1B、2C、3D、4答案(C)(出自《公路技术状况评定标准》)6、按照《公路技术状况评定标准》(JTG 5210-2018)规定,路面平整度检测指标应为国际平整度指数IRI,每()应计算1个统计值。
A、10mB、20mC、50mD、100m答案(A)(出自《公路技术状况评定标准》)7、按照《公路技术状况评定标准》(JTG 5210-2018)规定,路面结构强度检测指标应为路面弯沉,每()应计算1个统计值。
A、10mB、20mC、50mD、100m答案(B)(出自《公路技术状况评定标准》)8、按照《公路技术状况评定标准》(JTG 5210-2018)规定,路面跳车应根据路面纵断面高差确定,路面纵断面高差应为()路面纵断面最大高程和最小高程之差。
A、10mB、20mC、100mD、1000m答案(A)(出自《公路技术状况评定标准》)9、公路技术状况评定应以()m路段长度为基本评定单元。
A、10B、100C、500D、1000答案(D)(出自《公路技术状况评定标准》)10、公路网公路技术状况评定时,应采用公路网所有路线MQI 的()作为该公路网的MQI。
公路技术状况评定标准pdf
对于公路技术状况评定标准,通常是由国家交通管理部门或相关行业协会制定的文件,其中包含了对公路技术状况评定的各项指标、标准和评定方法。
这些标准通常会涉及道路的平整度、坡度、路面状况、交通标志、交通信号灯、路灯照明、排水系统、路基稳定性等方面的要求和评定标准。
在评定公路技术状况时,通常会考虑道路的安全性、舒适性、可靠性和持久性等方面的要求。
评定标准的制定旨在保障道路的安全和畅通,提高道路使用的效率和舒适度,同时也有利于延长道路的使用寿命。
一般来说,公路技术状况评定标准的PDF文件可能会包括以下内容:
1. 道路等级和分类的标准;
2. 路面平整度和坡度的要求;
3. 路面材料和结构的要求;
4. 交通标志和标线的设置和维护要求;
5. 交通信号灯和路灯照明的要求;
6. 排水系统和路基稳定性的要求;
7. 道路施工和维护的技术规范;
8. 其他相关的技术标准和评定方法。
这些标准的制定和实施有助于提高公路的整体技术水平,保障道路的安全和畅通,提升交通运输的效率,促进经济社会的发展。
同时,这些标准也为相关部门和企业提供了技术规范和指导,有利于规范和提升公路建设和维护的质量。
希望这些信息能够对你有所帮助。
公路技术状况评定标准公路技术状况评定工作,应遵循客观、科学和高效的原则,积极采用先进的检测和评价手段,保证检测与评定结果准确可靠。
公路技术状况用公路技术状况指数MQI和相应分项指标表示,MQI和相应分项指标的值域为0-100。
公路技术状况分为优、良、中、次、差五个等级。
公路技术状况等级按下表规定的标准确定。
公路技术状况评定标准公路技术状况包含路面、路基、桥隧构造物和沿线设施四部分评价内容,其中路面包括沥青路面、水泥混凝土路面和砂石路面。
一、沥青路面沥青路面损坏分11类21项。
1、龟裂轻:初期裂缝,裂区无变形、无散落,缝细,主要裂缝宽度在2mm以下,主要裂缝块度在0.2~0.5m之间,损坏按面积计算。
中:龟裂的发展期.龟裂状态明显,裂缝区有轻度散落或轻度变形,主要裂缝宽度在2~5mm之间,部分裂缝块度小于0.2m,损坏按面积计算。
重:龟裂特征显著,裂块较小,裂缝区变形明显、散落严重,主要裂缝宽度大于5mm,大部分裂缝块度小于0.2m,损坏按面积计算。
2、块状裂缝轻:缝细、裂缝区无散落,裂缝宽度在3mm以内,大部分裂缝块度大于1.0m,损坏按面积计算。
重:缝宽、裂缝区有散落,裂缝宽度在3mm以上,主要裂缝块度在0.5~1.0m之间,损坏按面积计算。
3、纵向裂缝与行车方向基本平行的裂缝。
轻:缝细、裂缝壁无散落或有轻微散落,无支缝或有少量支缝,裂缝宽度在3mm以内,损坏按长度计算,检测结果要用影响宽度(0.2m)换算成面积。
重:缝宽、裂缝壁有散落、有支缝,主要裂缝宽度大于3mm,损坏按长度(m)计算,检测结果要用影响宽度(0.2m)换算成面积。
4、横向裂缝与行车方向基本垂直的裂缝。
轻:缝细、裂缝壁无散落或有轻微散落,裂缝宽度在3mm以内,损坏按长度计算,检测结果要用影响宽度(0.2m)换算成面积。
重:缝宽、裂缝贯通整个路面、裂缝壁有散落并伴有少量支缝,主要裂缝宽度大于3mm,损坏按长度计算,检测结果要用影响宽度(0.2m)换算成面积。
《公路技术状况评定标准》解读《公路技术状况评定标准》JTG 5210—2018专家解读一、引言《公路技术状况评定标准》(JTG 5210—2018)是我国公路交通领域的重要标准之一,对于保障公路交通安全、提高公路使用性能、推动公路交通事业发展具有重要意义。
本文将从多个方面对该标准进行解读,帮助读者更好地理解和应用该标准。
二、标准背景与意义《公路技术状况评定标准》(JTG 5210—2018)的制定背景是我国公路交通事业的快速发展和公路里程的不断增加,为了保障公路交通安全、提高公路使用性能,需要制定一套科学、实用的评定标准。
该标准的制定意义主要体现在以下几个方面:保障公路交通安全:通过对公路技术状况的评定,可以及时发现和消除安全隐患,保障公路交通安全。
提高公路使用性能:通过对公路技术状况的评定,可以了解公路的使用性能状况,及时采取措施进行维修和养护,提高公路的使用性能。
推动公路交通事业发展:通过对公路技术状况的评定,可以为公路规划、设计、施工、养护和管理提供科学依据,推动公路交通事业的发展。
三、标准内容与解读《公路技术状况评定标准》(JTG 5210—2018)主要包括以下内容:评定对象:包括路面、路基、桥涵、隧道等公路设施。
评定指标:包括路面损坏状况、平整度、抗滑性能、排水性能等。
评定方法:包括外观检测、仪器检测、实地测量等方法。
评定等级:根据评定结果将公路技术状况分为优、良、中、次、差五个等级。
在解读该标准时,应注意以下几个方面:指标选取与权重:应根据公路设施的重要性和使用需求选取适当的评定指标,并确定各指标的权重。
数据采集与处理:应确保数据采集的准确性和代表性,并采用科学的方法进行数据处理和分析。
评定等级划分:应根据评定结果和实际情况合理划分评定等级,避免主观性和随意性。
与其他相关标准的协调:应注意与其他相关标准的协调性和一致性,避免冲突和矛盾。
四、实施效果评估与挑战应对策略《公路技术状况评定标准》(JTG 5210—2018)的实施效果评估可以从以下几个方面进行:实施效果评估指标:包括评定覆盖率、评定准确率、问题整改率等。
交通运输部公告第88号——交通运输部关于发布《公路技术状况评定标准》的公告
文章属性
•【制定机关】交通运输部
•【公布日期】2018.12.25
•【文号】交通运输部公告第88号
•【施行日期】2019.05.01
•【效力等级】部门规范性文件
•【时效性】现行有效
•【主题分类】标准化
正文
交通运输部公告
第88号
交通运输部关于发布《公路技术状况评定标准》的公告
现发布《公路技术状况评定标准》(JTG 5210—2018),作为公路工程行业标准,自2019年5月1日起施行,原《公路技术状况评定标准》(JTG H20—2007)同时废止。
《公路技术状况评定标准》(JTG 5210—2018)的管理权和解释权归交通运输部,日常解释和管理工作由主编单位交通运输部公路科学研究院负责。
请各有关单位注意在实践中总结经验,及时将发现的问题和修改建议函告交通运输部公路科学研究院(地址:北京市海淀区西土城路8号,邮政编码:100088)。
特此公告。
交通运输部
2018年12月25日。
公路技术状况评定标准 jtg 5210-2018
《公路技术状况评定标准》(JTG 5210-2018)是中国公路学会制定的使用于评定养
护道路、建设道路及整车轨道的行业标准,旨在统一公路的技术状况评定指标和标准准则,以标准化的方式统一对公路的技术状况进行评定。
《公路技术状况评定标准》以“技术状况”指标为评定基础,细分为灰泥面层、沥青
混合料面层和沥青混合料底层三大指标,最终将公路技术状况分为十级,确定了由1到10级的评级标准,以此可以对公路技术状况有一个全面准确的认识并进行综合评估。
此外,《公路技术状况评定标准》还对公路的路面施工厚度、路面面积尺寸及其他路
面质量要求及检测方法进行了详细说明,就每一指标上,都有严格、详细的规定,确保公
路施工质量综合评定的准确、客观性。
同时,《公路技术状况评定标准》不仅对日间检测作出规定,还针对夜间检测进行了
描述,不仅便于施工的及时监督,更有效的保证了公路施工的质量,确保公路安全性、可
靠性和可用性,为公众安全行车提供了有力的保障。
总的来说,实施《公路技术状况评定标准》,不仅有及有助于公路施工质量的更好保障,而且大大提高了道路质量评定水准,为我国公路安全发展提供了实质性的支持和保障。