六年级数学下册 认识正比例教案 冀教版
- 格式:doc
- 大小:69.50 KB
- 文档页数:5
冀教版六年级下册数学精品教案第3单元正比例反比例教学内容本单元主要学习正比例和反比例的概念、性质及其应用。
通过具体实例,引导学生观察和分析数量关系,理解正比例和反比例的意义,掌握判断正比例和反比例的方法,并能运用其解决实际问题。
教学目标1. 知识与技能:使学生理解正比例和反比例的概念,掌握正比例和反比例的判断方法,能运用正比例和反比例解决实际问题。
2. 过程与方法:通过观察、分析实例,培养学生发现规律、运用规律解决问题的能力。
3. 情感、态度与价值观:激发学生对数学的兴趣,培养学生合作交流、积极探究的学习态度。
教学难点1. 正比例和反比例的意义及其区别。
2. 判断正比例和反比例的方法。
3. 正比例和反比例在实际问题中的应用。
教具学具准备1. 教具:PPT、黑板、粉笔、直尺等。
2. 学具:练习本、文具盒、计算器等。
教学过程1. 导入:通过PPT展示生活中正比例和反比例的实例,引导学生观察、发现数量关系,激发学生兴趣。
2. 新课:讲解正比例和反比例的概念、性质,通过实例演示正比例和反比例的判断方法。
3. 练习:布置课堂练习,让学生独立完成,教师巡回指导,解答学生疑问。
5. 作业布置:布置课后作业,要求学生巩固所学知识,提高解题能力。
板书设计1. 正比例反比例2. 目录:一、正比例的概念与性质;二、反比例的概念与性质;三、正比例和反比例的判断方法;四、正比例和反比例的应用。
作业设计1. 基础题:判断下列各题中的两种相关联的量是否成正比例或反比例,并说明理由。
2. 提高题:运用正比例和反比例解决实际问题。
3. 拓展题:研究正比例和反比例在其他学科中的应用。
课后反思本节课通过实例导入,激发学生兴趣,使学生更好地理解正比例和反比例的概念。
在教学过程中,注重讲解与练习相结合,提高学生的实际操作能力。
课后作业设计既有基础题,又有提高题和拓展题,满足不同层次学生的需求。
整体教学效果良好,但还需关注学生在判断正比例和反比例时的思维过程,提高学生的逻辑思维能力。
《正比例》(教案)六年级下册数学冀教版教学内容:本节课的教学内容是正比例的概念、正比例的性质以及正比例在实际生活中的应用。
通过本节课的学习,学生能够理解正比例的含义,掌握正比例的判定方法,并能够运用正比例的知识解决实际问题。
教学目标:1. 知识与技能:学生能够理解正比例的概念,掌握正比例的判定方法,并能运用正比例的知识解决实际问题。
2. 过程与方法:通过观察、分析、讨论等活动,培养学生运用数学思维解决问题的能力。
3. 情感态度价值观:培养学生对数学的兴趣,激发学生主动探索、积极思考的精神。
教学难点:1. 正比例的概念理解:学生需要理解正比例的含义,明确正比例的两个变量之间的关系。
2. 正比例的判定方法:学生需要掌握判定两个变量是否成正比例的方法,并能正确运用。
教具学具准备:1. 教具:多媒体投影仪、白板、粉笔。
2. 学具:练习本、铅笔、橡皮。
教学过程:1. 导入新课:通过展示一些实际生活中的正比例现象,引导学生观察、思考,激发学生对正比例的兴趣。
2. 探究新知:通过讲解正比例的概念,引导学生理解正比例的含义;通过举例,引导学生掌握正比例的判定方法。
3. 巩固练习:布置一些关于正比例的练习题,让学生独立完成,巩固所学知识。
4. 应用拓展:通过解决一些实际问题,让学生运用正比例的知识,提高学生解决问题的能力。
板书设计:1. 板书《正比例》2. 板书内容:正比例的概念正比例的判定方法正比例在实际生活中的应用作业设计:1. 基础练习:完成练习册上关于正比例的练习题。
2. 提高练习:解决一些实际问题,运用正比例的知识。
课后反思:通过本节课的教学,我发现学生在理解正比例的概念和判定方法方面还存在一定的困难。
在今后的教学中,我需要更加注重学生的实际情况,采取更加生动、形象的教学方法,帮助学生更好地理解和掌握正比例的知识。
同时,我还需要加强对学生的个别辅导,及时发现和解决学生在学习中遇到的问题,提高学生的学习效果。
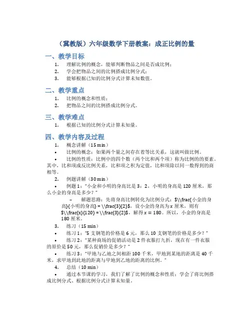
(冀教版)六年级数学下册教案:成正比例的量一、教学目标1.理解比例的概念,能够判断物品之间是否成比例;2.学会把物品之间的比例搭成比例分式;3.能够根据已知的比例分式计算未知数值。
二、教学重点1.比例的概念和性质;2.把物品之间的比例搭成比例分式。
三、教学难点1.根据已知的比例分式计算未知量。
四、教学内容及过程1.概念讲解(15 min)•比例的概念:如果两个量之间存在着等比关系,这就叫做比例。
•比例的性质:比例中的四个数(两个比和两个项)称为比例的的要素。
其中,比和项成反比例关系,比和项之积为定值,比和项除以同一数得到的商相等。
2.例题讲解(30 min)•例题1:“小金和小明的身高比是 3:2,小明的身高是 120 厘米,那么小金的身高是多少?”–解题思路:先将身高比例转化为比例分式:$\\frac{小金的身高}{小明的身高} = \\frac{3}{2}$,设小金的身高为x厘米,则有$\\frac{x}{120} = \\frac{3}{2}$,解得x=180。
所以,小金的身高是180 厘米。
3.练习(15 min)•练习1:“5 支钢笔的价格是 6 元,那么 10 支钢笔的价格是多少?”•练习2:“某种商场的促销活动是 2 件衣服打九折,现在有一件衣服的原价是 50 元,那么促销价是多少?”•练习3:“甲地与乙地之间相距 100 千米,甲地到某地的距离是 40 千米,求甲地到此地的距离与甲地到乙地的距离的比例。
”4.总结(10 min)•通过本节课的学习,我们了解了比例的概念和性质;学会了将比例搭成比例分式、根据比例分式计算未知量。
五、作业布置1.作业1:“150 辆自行车和 250 辆摩托车共用了 280 千瓦时的电力,求每辆车在一天内所用的电力。
如果一辆自行车在一天内所用的电力是 5 度,那么一辆摩托车在一天内所用的电力是多少度?”2.作业2:“某商场的商品促销活动是买 2 送 1,某件衣服的原价是 60 元,某人买了 6 件衣服,那么实际需要支付的金额是多少?”。
正比例(教案)教学内容:本节课的教学内容选自冀教版六年级下册数学教材,旨在帮助学生理解正比例的概念,掌握正比例的判定方法,并能运用正比例解决实际问题。
教学目标:1. 知识与技能:理解正比例的概念,掌握正比例的判定方法,能运用正比例解决实际问题。
2. 过程与方法:通过观察、分析、归纳,培养学生运用数学知识解决实际问题的能力。
3. 情感态度与价值观:激发学生对数学学习的兴趣,培养合作意识,增强解决问题的信心。
教学难点:1. 正比例概念的抽象理解。
2. 正比例判定方法的灵活运用。
教具学具准备:1. 教具:PPT课件、黑板、粉笔。
2. 学具:练习本、铅笔。
教学过程:一、导入1. 复习导入:回顾比例的基本概念,引导学生思考比例在实际生活中的应用。
2. 提出问题:在我们的生活中,哪些现象可以用比例来描述?二、探究1. 出示例题:某商店举行促销活动,购买商品A和商品B的数量成正比例关系。
已知购买商品A 3件需要支付90元,购买商品B 2件需要支付40元。
求购买商品A 6件和商品B 4件需要支付的总金额。
2. 引导学生分析问题,找出商品A和商品B的数量关系。
3. 根据比例关系,列出等式,求解。
三、练习1. 出示练习题,让学生独立完成。
2. 讨论交流,分享解题思路。
3. 点评学生的解题方法,强调正比例判定方法的运用。
四、巩固1. 出示实际问题,让学生运用正比例解决。
2. 分组讨论,共同完成。
3. 各组展示成果,全班交流。
2. 强调正比例在实际生活中的应用。
板书设计:1. 正比例2.正比例的概念正比例的判定方法正比例的应用作业设计:1. 完成课后练习题。
2. 结合生活实际,找出一个正比例现象,并运用正比例解决相关问题。
课后反思:本节课通过例题、练习、巩固等环节,帮助学生理解正比例的概念,掌握正比例的判定方法,并能运用正比例解决实际问题。
在教学过程中,注重引导学生观察、分析、归纳,培养学生运用数学知识解决实际问题的能力。
教学内容:冀教版小学数学六年级下册第二单元第2课时正比例(二)教学目标:1. 知识目标:结合具体实例,经历判断是否成正比例、在方格纸上表示数据、回答问题的过程。
2. 能力目标:能根据给出的成正比例的数据在方格纸上画图,能根据其中一个量的值估计另一个量的值。
3. 情感目标:体会用图描述事物的直观性,认识到成正比例的问题可以借助画图解决。
教学重点:判断是否成正比例、在方格纸上表示数据、回答问题的过程。
教学难点:能根据给出的成正比例的数据在方格纸上画图。
课前准备:多媒体课件、教案。
教学过程:一、复习旧知,为新课铺垫(一)路程问题:路程/时间=速度(一定)(二)买笔问题总价/数量=单价(一定)二、创设情境,导入新课师:六一儿童节用的彩带,大家都看到过,今天我们就一起来学习买彩带问题。
1.例题:彩带每米售价4元,购买2米、3米······彩带分别需要多少元?学生读题,了解题意,师生一起完成书上的表格。
2.提出问题(1),让学生判断并说明理由。
3.师:说明表中的数据可在方格纸上表示出来。
然后根据本班学生的认知水平选择不同的教学方式:方式1.师生共同完成在方格纸上画图。
方式2.直接呈现画好的图,重点讨论大头蛙提出的问题。
使学生了解每个红点表示的实际意义。
如,第二个红点表示购买2米彩带需要8元钱。
4.提出大头蛙的问题让学生观察图,了解各点在一条直线上。
5.提出问题(3),可以先看图估计,再用过去的方法试计算一下。
启发学生提出一些相关问题。
如,28元可以买多少米彩带,4.5米要花多少元等。
三、练一练第1题,读题,了解题意后,先让学生完成(1)(2)(3)三个问题并交流,然后鼓励学生自己提问题并解答。
第2题,让学生根据自己熟悉的商品的价格,先填表再在方格纸上画图。
四、全课小结通过今天的学习,你有哪些收获?教学反思:在教学时,我没有简单地停留在描点、连线和机械叙述等技能训练上,而是引导学生观察图像、分析图像,加深了对正比例意义的理解,减少学生枯燥的学习,节省了时间。
课题:《正比例》一、学习目标:1、使学生理解正比例的意义,会正确判断成正比例的量。
2、使学生了解表示成正比例的量的图像特征,并能根据图像解决有关简单问题。
3、在计算的过程中,使学生逐步养成验算的良好学习习惯。
二、教学重难点:正比例的意义。
正确判断两个量是否成正比例的关系。
三、教学过程 预习卡:1、已知路程和时间,求速度2、已知总价和数量,求单价3、已知工作总量和工作时间,求工作效率4、你能举出一些这样的例子吗? (一)整体感知,提出问题 汇报课前列举的例子。
这种变化的量有什么规律?存在什么关系呢?今天,我们首先来学习成正比例的量。
板书:成正比例的量。
通过课前预习,你有什么疑问? (二)自主探究,合作学习 1、教学例1(1)出示小黑板。
问:你看到了什么?生:杯子是相同的。
杯中水的高度不同,水的体积也不同,高度越高体积越大;高度越低,体积越小。
学生不难发现:杯子的底面积不变,是25立方厘米。
板书:25 (8)20061504100250=====教师:体积与高度的比值一定。
(3)说明正比例的意义。
在这一基础上,教师明确说明正比例的意义。
因为杯子的底面积一定,所以水的体积随着高度的变化而变化。
水的高度增加,体积也相应增加,水的高度降低,体积也相应减少,而且水的体积和高度的比值一定。
板书出示:像这样,两种相关联的量,一种量变化,另一种子量也随着变化,如果这两种量中相对应的两个数的比值一定,这两种理就叫做成正比例的量,它们的关系叫做正比例关系。
学生读一读,说一说你是怎么理解正比例关系的。
要求学生把握三个要素: 第一、两种相关联的量。
第二、其中一个量增加,另一个量也增加; 一个量减少,另一个量也减少。
第三、两个量的比值一定。
(1)用字母表示。
如果用字母X 和Y 表示两种相关联的量,用K 表示它们的比值(一定),比例关系可以用正的式子表示:)(一定K XY= (2)想一想:师:生活中还有哪些成正比例的量? 学生举例说明。
冀教版六年级数学下册第三单元正⽐例反⽐例教案第三单元正⽐例与反⽐例教材分析正⽐例和反⽐例是《数学课程标准》“数与代数”领域的重要内容。
具体⽬标有四点:1.在实际情境中理解什么是按⽐例分配,并能解决简单的问题;2.通过具体问题认识成正⽐例、反⽐例的量;3.能根据给出的有正⽐例关系的数据在有坐标系的⽅格纸上画图,并根据其中⼀个量的值估计另⼀个量的值;4.能找出⽣活中成正⽐例和成反⽐例量的实例,并进⾏交流。
正⽐例和反⽐例历来是⼩学数学⾥的重要内容之⼀。
通过对正⽐例与反⽐例知识的学习,可以加深学⽣对⽐例的理解及对数量关系的认识,初步渗透函数思想,为今后学习中学数学和物理、化学打下基础。
与教学⼤纲⽐较,《标准》对这部分内容的教学要求有所提⾼。
不仅要求学⽣认识正⽐例关系的图像,还能根据给出的有正⽐例关系的数据在有坐标系的⽅格纸上画图,并根据其中⼀个量的值估计出另⼀个量的值。
淡化脱离现实背景判断⽐例关系,⽽通过⼤量的例⼦以及图形给学⽣丰富的感知经验。
学⽣通过对两个数量保持商⼀定或积⼀定的变化,理解正⽐例和反⽐例关系,不安排应⽤正、反⽐例关系解决实际问题。
本单元主要内容有:正⽐例的意义,找出⽣活中成正⽐例的实例,根据正⽐例关系的数据在有坐标系的⽅格纸上画图,并根据其中⼀个量估计另⼀个量的值;反⽐例的意义,找出⽣活中成正⽐例的实例;正、反⽐例关系的字母表达式。
这些内容都可使学⽣体会到正、反⽐例的意义既是正⽐例知识和反⽐例知识的逻辑起点,同时也分别是判断两种量是成正⽐例的量还是成反⽐例的量、学习正⽐例图像、解决正⽐例和反⽐例问题的依据和基础。
学习这部分知识时,学⽣根据正反⽐例的意义判断两种量是不是成正反⽐例⽐较困难。
教学时,⼀⽅⾯要⽤好教科书提供的素材,另⼀⽅⾯还可以根据学习的需要补充⼀些学⽣熟悉的⽣活素材,引导学⽣利⽤⽣活经验更好地理解成正⽐例、反⽐例关系中的两种相关联的量之间的变化规律。
教材中相关变量之间关系⽤数值(表格)、图像、解析(关系式)三种⽅式来表⽰,更有助于学⽣理解成正、反⽐例的量的变化规律,对函数思想获得初步的了解。
冀教版小学六年级数学下册教案正比例、反比例认识反比例教学内容:冀教版《数学》六年级下册第12~14页。
教材分析:认识成反比例的量是在学习了成正比例的量的基础上进行成反比例的量的学习的,内容的编排方式与成正比例的量相似。
教材从不同的角度(实际生活、统计表)提供了有利于学生探索并理解反比例意义的情境,可以引导学生经历从具体情境中抽象概括出反比例的过程。
教材首先利用四个小朋友看《安徒生童话选》的事件设计了活动一,活动一利用表格反映总页数一定,看的天数随每天看的页数的变化而变化的规律。
这一规律主要由学生自己去探索发现,师生总结出数量关系式并介绍反比例的意义。
为了增强学生对反比例中两种相关联的量之间变化规律的实际感受,同正比例的编排方式一样,在活动一的后面也安排活动二的探索活动。
让学生探索一张10元的人民币换成同一种面值的零钱时,面值与张数之间的变化规律。
与正比例一样,仍然用问题“从上表中,你发现了什么规律”引出讨论,得出:零钱的面值越小,换的张数就越多,总结出数量间的关系并提出议一议的问题,学生利用刚获知的反比例的意义进行判断。
在活动一和活动二的基础上,让学生比较两个活动有什么共同的规律,师生共同总结出反比例关系的一般化表述。
至此,对反比例的意义作出了完整的概括。
为了及时强化学生对反比例意义的理解,教材还安排了让学生说一说生活中成反比例的量,加深对反比例意义的理解,突出反比例与生活的密切联系。
最后,教材在“知识窗”中介绍了画图表示反比例的量,学生通过阅读可以加深对反比例知识的认识,也为初中的学习反比例函数及图像埋下伏笔。
教学目标:1.结合具体问题,经历认识成反比例关系的量的过程。
2.知道反比例的意义能判断两种量是否成反比例关系,能找出生活中成反比例量的实例,并进行交流。
3.对现实生活中成反比例关系的事物有好奇心,在判断成反比例量的过程中,能进行有条理的思考。
课前准备:找一本《安徒生童话》,把四个人看书表格画在小黑板上(图用文字),找一张10元人民币。
六年级下数学教案正比例反比例_冀教版正比例反比例教学目标:1、结合丰富的实例,认识正比例。
2、能根据正比例的意义,判断两个相关联的量是不是正比例。
3、利用正比例解决一些简单的生活问题,感受正比例关系在生活中的广泛应用。
教学重难点:能根据正比例的意义,判断两个相关联的量是不是正比例。
利用正比例解决一些简单的生活问题,感受正比例关系在生活中的广泛应用。
教学过程:一、复习导入:1、在现实生活中有许多互相依赖的变量,谁来举例子说一说都有哪些?2、在这些互相依赖的变量中,有一些互相依赖的变量之间有着共同之处,这节课我们就一起来研究它们,看谁在这节课里表现得最好。
二、新授1、请同学打开书19页,看第一题。
(1)读题(2)指导看图请同学看书上左边的图像,横轴表示什么?纵轴表示什么?(3)请同学在书上把表格填完整(4)学生汇报(5)仔细看(1)的表格和图像,想一想,哪个量是随着哪个量变化而变化的?(4)师:也就是说,一个量增加或者减少,另一个量也跟着增加或者减少,在变化的过程中这两个量的比值不变,我们就说这两个量之间成正比例一句话:一个量变化,另一个量也发生变化,在变化的过程中这两个量的比值不变,我们就说这两个量之间成正比例(屏幕出示此句话)5、用字母表示正比例式子A、如果用s表示路程,t表示时间,那么路程与时间的关系可以怎么表示(表示为s=90t)B、如果用y和x表示两个变量,k表示他们的比值,你能用字母表示出成正比例的量之间的关系么?黑板板书y=kx(k 一定)(板书此关系式)师:现在你们会判断两个量是否成正比例么?下面我要考考大家,看谁能顺利过关?汇报:(不成正比例,虽然小明岁数增加,爸爸的岁数也增加,但是小明的岁数与爸爸的岁数的比值随着时间的变化而变化,是一个变量)(3)师小结:判断两个量是不是成正比例,不但要看一个量是否随另一个量变化而变化,还要看这两个变量的比值是不是一定,比值变了就不成正比例。
三、巩固练习1、判断下面各题中的两个变量是否成正比例,并说明理由。
教案:第三单元正比例反比例教学内容:本节课是冀教版六年级下册数学第三单元的正比例和反比例内容。
本节课的主要内容包括正比例和反比例的定义、特点以及如何判断两种相关联的量是否成正比例或反比例。
通过本节课的学习,学生能够理解正比例和反比例的概念,掌握判断两种相关联的量是否成正比例或反比例的方法。
教学目标:1. 知识与技能目标:学生能够理解正比例和反比例的定义,掌握判断两种相关联的量是否成正比例或反比例的方法。
2. 过程与方法目标:通过观察、分析和实践,学生能够运用正比例和反比例的知识解决实际问题。
3. 情感态度与价值观目标:学生能够培养对数学的兴趣和好奇心,提高独立思考和合作交流的能力。
教学难点:1. 理解正比例和反比例的概念,掌握判断两种相关联的量是否成正比例或反比例的方法。
2. 能够运用正比例和反比例的知识解决实际问题。
教具学具准备:1. 教具:黑板、粉笔、PPT、实物模型等。
2. 学具:学生手册、练习本、文具等。
教学过程:一、导入(5分钟)1. 教师通过引入生活实例,引导学生思考两种相关联的量之间的关系。
二、新课讲解(15分钟)1. 教师讲解正比例和反比例的定义、特点以及判断方法。
2. 学生通过实例分析和练习,加深对正比例和反比例的理解。
三、课堂练习(10分钟)1. 学生独立完成练习题,巩固对正比例和反比例的掌握。
2. 教师选取部分学生的作业进行讲解和点评。
四、应用拓展(5分钟)1. 教师提出实际问题,引导学生运用正比例和反比例的知识解决问题。
2. 学生分组讨论和展示解题过程,教师进行指导和评价。
板书设计:正比例定义:当两种相关联的量的比值始终保持不变时,这两种量成正比例。
特点:比值一定。
判断方法:比较两种量的比值是否始终保持不变。
反比例定义:当两种相关联的量的乘积始终保持不变时,这两种量成反比例。
特点:乘积一定。
判断方法:比较两种量的乘积是否始终保持不变。
作业设计:1. 学生完成练习册的相关题目,巩固对正比例和反比例的理解。
正比例(教案)一、教学内容本节课是六年级下册数学教材的第八章,本节课主要涉及正比例的概念以及其相关的应用。
二、教学目标1.掌握正比例的定义及其判断方法;2.了解正比例的性质;3.能够运用正比例的规律解题。
三、教学重难点1.正比例的概念;2.正比例与反比例的区别;3.如何运用正比例的规律解题。
四、教学过程1. 导入新知识引入正比例的概念,提出问题:什么是正比例?如何判断两个量是否成正比例关系?2. 讲解正比例的概念1.什么是正比例?正比例是指两个变量之间的比例关系相同或相等。
如果两个变量相乘的积恒定,那么这两个变量之间就是正比例。
2.如何判断两个量是否成正比例关系?可以通过计算两个变量之间的比值来判断它们是否成正比例关系。
如果两个变量之间的比值始终相等,则这两个变量之间就是正比例关系。
3. 正比例的性质1.两个量成正比例关系时,它们的图像一定是经过原点的一条直线;2.一条经过原点的直线上,两个变量的比值始终相等;3.如果两个量成正比例关系,那么它们之间的比值既可以是小数,也可以是分数。
4. 运用正比例解题1.提供几道简单的正比例例题,让学生通过计算练习如何运用正比例的规律解题;2.提供几道较难的正比例例题,让学生能够在实践中掌握正比例的应用。
五、教学方法1.讲解法:通过讲解和举例介绍新概念;2.实践法:通过实践练习,巩固学生的掌握程度;3.讨论互动法:通过小组讨论、互动交流等方式,激发学生学习积极性。
六、教学评估1.学生能否正确判断两个量是否成正比例关系?2.学生是否能够熟练掌握如何运用正比例的规律解题?七、作业提供一定量的正比例应用题,让学生自主探究并解决。
八、教学反思本节课通过讲解正比例的概念、性质以及运用规律等内容,让学生了解了正比例的基本概念,并且能够运用正比例的规律进行计算。
通过实践练习,学生对正比例的掌握程度也有了明显提高。
下一步,可以通过更多的练习和实践,让学生进一步巩固和提高对正比例的掌握程度。
冀教版六年级《正比例》的教学设计作为一位杰出的教职工,总归要编写教学设计,借助教学设计可以促进我们快速成长,使教学工作更加科学化。
那么问题来了,教学设计应该怎么写?下面是小编整理的冀教版六年级《正比例》的教学设计,欢迎阅读与收藏。
冀教版六年级《正比例》的教学设计1【教学目标】1、使学生理解正比例的意义,能根据正比例的意义判断是不是成正比例。
2、培养学生概括能力和分析判断能力。
3、培养学生用发展变化的观点来分析问题的能力。
【教学重难点】重点:成正比例的量的特征及其断方法。
难点:理解两个变量之间的比例关系,发现思考两种相关联的量之间的变化规律。
【教学过程】一、四顾旧知,复习铺垫商店里有两种包装的袜子,一种是5双一包的,售价为25元,一种是8双一包的,售价为32元。
哪种袜子更便宜?学生独立完成后师提问:你们是怎样比较的?生:我先求出每种袜子的单价,再进行比较。
师:你是根据哪个数量关系式进行计算的?生:因为总价=单价×数量,所以单价=总价÷数量。
师:如果单价不变,商品的总价和数量的变化有什么规律呢?这节课,我们就来研究正比例。
(板书:正比例)二、引导探索,学习新知1、教学例1,学习正比例的意义。
(1)结合情境图,观察表中的数据,认识两种相关联的量。
师出示自学提示:表中有哪两种量?总价是怎样随着数量的变化而变化的?学生自学并在组内交流。
全班交流。
(2)认识相关联的量。
明确:像这样,一种量变化,另一种量也随着变化,这两种量叫做相关联的量。
2、计算表中的数据,理解正比例的意义。
(1)计算相应的总价与数量的比值,看看有什么规律。
学生计算后汇报:===…=3、5,每一组数据的比值一定。
(2)说一说,每一组数据的比值表示什么?(彩带的单价,也就是彩带的单价是一个固定的数)(3)请学生用公式把彩带的总价、数量、单价之间的关系表示出来。
(4)明确成正比例的量及正比例关系的意义。
两种相关联的量,一种量变化,另一种量也随着变化,如果这两种量中相对应的两个数的比值一定,这两种量就叫做成正比例的量,它们的关系叫做正比例关系。
冀教版数学六年级下册第三单元正比例与反比例教案设计一、教学目标1.了解正比例与反比例的概念,能够简单地判断一个问题是否属于正比例或反比例关系。
2.掌握解决正比例与反比例问题的基本方法。
3.培养学生的逻辑思维和问题解决能力。
二、教学内容1.正比例与反比例的概念2.正比例与反比例的关系判断方法3.正比例与反比例的问题解决方法三、教学步骤第一步:导入新知识1.提问:你们知道什么是正比例关系吗?举个例子。
2.学生回答并教师给予肯定或修正。
3.提问:那什么是反比例关系呢?举个例子。
4.学生回答并教师给予肯定或修正。
5.教师总结:正比例关系是指两个量之间的比例保持不变的关系,比如买苹果的数量和花费的金额;反比例关系是指两个量之间的比例成反比例关系,比如行走的距离和时间的关系。
第二步:讲解正比例与反比例的关系判断方法1.分析:教师讲解正比例与反比例的关系判断方法。
2.讲解:正比例关系中,两个量之间的比例保持不变,可以通过将两个量相除得到的比值是否相等来判断;反比例关系中,两个量之间的比例成反比例关系,可以通过将两个量相乘得到的乘积是否相等来判断。
3.例题演示:教师给出几个例题进行演示,并加以解析。
第三步:讲解正比例与反比例的问题解决方法1.分析:教师讲解正比例与反比例的问题解决方法。
2.步骤:解决正比例问题的步骤为:确定两个量的比例关系式;列出已知条件和未知量;利用已知条件和比例关系式建立方程,解方程求解未知量。
3.例题演示:教师给出几个例题进行演示,并加以解析。
4.反比例问题的解决方法类似,只是在建立方程的时候需要注意是求解两个量之一,还是求解两个量之积。
第四步:巩固练习1.学生独立完成课本上的练习题。
2.教师在黑板上选择几道题,邀请学生上台解答,其他学生进行评价和补充。
第五步:归纳总结1.教师总结正比例与反比例的基本概念、关系判断方法和问题解决方法。
2.学生进行概念回顾和巩固。
四、课后作业1.完成课后习题。
冀教版小学六年级数学下册教案正比例、反比例认识正比例教学内容:冀教版《数学》六年级下册第7~9页。
教学目标:1.结合具体实例,经历认识成正比例的量的过程。
2.知道正比例的意义,能判断两种量是否成正比例关系,能找出生活中成正比例的实例,并进行交流。
3.对显示生活中成正比例关系的事物有好奇心,在判断成正比例量的过程中,能进行有条理的思考。
课前准备:实物投影、小黑板。
教学方案:通用教案个性教案教学环节教学预设一、问题情境1.师生谈话,让学生说一说汽车每小时跑多少千米,以及汽车是用什么记录跑的路程的,师:同学们,随着社会的发展和道路的建设,汽车是越来越多,我想咱们很多同学都坐过汽车。
你们知道汽车每小时行驶多少千米吗?学生可能会有不同的意见,学生说的有道理就给予肯定,对超出150千米的进行安全教育。
如:车跑得太快,容易出现问题,高速公路上一般限速120千米等。
师:谁知道汽车上用什么记录跑的距离呢?引出里程表。
生:里程表。
学生给不出,教师介绍。
师:汽车有一个装置,是专门记录汽车行驶的路程的。
板书:里程表2.用课件展示教材上的问题情境,让学生了解情境中的数学信息,并计算出汽车1小时行驶多少千米。
启发学生解释计算的合理性。
师:请大家看课件。
课件展示汽车8点开始行驶到9点停止时里程表上数字的变化。
师:从刚才的资料中,你了解到什么情况?学生可能会说:●汽车8点开始行驶,9点停车,行驶了1小时。
●汽车行驶时,里程表上的数字是8724千米,汽车停止时里程表上的数字是8814千米。
3.提出问题(2)的要求师生共同完成。
师:你们观察的很仔细!它就是汽车的里程表。
根据里程表上的数字,能计算出“汽车1小时行了多少千米吗?”怎样算?生1:用8814减去8724就是汽车1小时行驶的路程。
师:谁能说一说为什么这样算?生2:因为汽车没跑时里程表上是8724千米,跑了1小时,里程表上是8814千米,多出来的千米数就是汽车1小时跑的路程。
冀教版数学六年级下册第三单元正比例与反比例教案设计本篇教案设计主要讲解冀教版数学六年级下册第三单元正比例与反比例的学习内容。
在教学中,本教案以理论与实践相结合的方式,帮助学生更深入地理解正比例与反比例的概念,掌握正比例与反比例的基本性质和运用。
本教案可用于六年级学生学习正比例与反比例的教学实践。
一、教学目标1.理解正比例与反比例的概念2.掌握正比例与反比例的基本性质3.学会利用正比例与反比例的性质解决实际问题4.培养学生的数学思维能力和解决问题的能力二、教学重点1.理解正比例与反比例的概念2.掌握正比例与反比例的基本性质3.利用正比例与反比例的性质解决实际问题三、教学难点1.掌握正比例与反比例的基本性质2.学会利用正比例与反比例的性质解决实际问题四、教学过程设计4.1 导入通过提问的方式让学生回忆正比例与反比例的概念,如何判断一个问题是正比例还是反比例?4.2 学习以正比例为例,通过比较物品之间的数量关系,引出正比例的定义,并引导学生自行对反比例进行类比。
老师通过黑板上的图形、表格等让学生感性学习,例如黑板上画出两个物品盒,其中一个放五个苹果,另一个放十个苹果,让学生分析当苹果数增加时两个物品盒的变化,从而引出正比例概念。
4.3 实践让学生在这个基础上进行练习,将正比例与反比例的题目通过实例给予学生演示。
例如以下实例:某机构招聘人员,每人的薪水与工作年限成正比例关系,已知小明工作 3 年的薪资是 10000 元,那么工作 5 年的薪资是多少元?以此类似的实例即可让学生快速掌握正比例与反比例的求解方式。
4.4 讲解在此基础上,老师可以对正、反比例的基本性质进行详细的讲解,如以下几点:1.正比例与反比例都是一种数量关系,只是两种关系方向不同。
2.正比例中有两个量,一般用字母x,y表示,反比例中也有两个量,一般用字母x,y表示。
3.当x增加(或减少)时,y也随之增加(或减少),这说明y与x之间有着一定的比例关系。
第二单元正比例反比例单元目标:1、通过具体情境认识正比例、反比例的量,能找出生活中成正比例、反比例量的实例,并进行交流。
2、能根据给出的有正比例或反比例关系的数据在有坐标系的方格纸上画图,并根据其中一个量的值估计另一个量的值。
3、在判断成正比例、反比例量的过程中,能进行有条理的思考,能对结论的合理性做出有说服力的说明。
4、能探索出解决问题的有效方法,并试图寻找其他方法。
5、对现实生活中成正比例、反比例的事物有好奇心,认识到许多实际问题可以借助画图来解决。
单元重点:1、区分正比例、反比例的量2、根据给出的有正比例或反比例关系的数据在有坐标系的方格纸上画图,并根据其中一个量的值估计另一个量的值。
单元难点:1、认识正比例、反比例的量,能找出生活中成正比例、反比例量的实例2、在判断成正比例、反比例量的过程中,能进行有条理的思考,能探索出解决问题的有效方法,并试图寻找其他方法。
5、师:如果汽车的速度不变那么,汽车2小时行驶多少千米?用小黑板出示空白表格。
学生边答,教师边填数。
师:3小时、4小时、5小时、6小时呢?(1)师:观察表格中的数据,你发现了什么?二、认识成正比例1、师:现在请大家写出相对应的路程和时间的比,并求出比值。
2、师:观察写出的比和比值,你发现了什么?3、师:我们以前学过路程、时间和速度的数量关系式:速度×时间=路程。
根据刚才写出的比和比值,还可以写出一个关于路程、时间和速度的关系式。
谁来说说生1:每增加1小时,路程就增加90千米;生2:在这个过程中速度是不变的,都是每小时90千米。
生3:时间越长,所行驶的路程就越长。
生:180:2=90 270:3=90360:4=90生1:比值都是90。
生2:比值都相等。
生3:就是汽车的速度。
生:在这个关系式中路程和时间是变化的,速度是永远不变的。
生1:速度一定,时间越长,行驶的路程越长。
生2:路程随着时间按比例扩大。
生3:路路程是时间的倍数。
课题:认识正比例
教学内容:冀教版《数学》六年级下册第7~9页。
教学目标:
1.结合具体实例,经历认识成正比例的量的过程。
2.知道正比例的意义,能判断两种量是否成正比例关系,能找出生活中成正比例的实例,并进行交流。
3.对显示生活中成正比例关系的事物有好奇心,在判断成正比例量的过程中,能进行有条理的思考。
课前准备:实物投影、小黑板。
表中的数据,说一
说发现了什么?
用小黑板出示空白表格。
学生边答,教师边填数。
师:3小时行驶了多少千米?
师:4小时、5小时、6小时呢?
学生的回答,师生共同完成表格。
师:观察表格中的数据,你发现了什么?
学生可能会说:
●每增加1小时,路程就增加90千米;
●在这个过程中速度是不变的,都是每小时90千米。
●时间越长,所行驶的路程就越长。
二、认识成正比例
◆行程问题
1.提出“写出
相对应的路程和时
间的比,并求出比
值”的要求,师生
共同完成。
师:现在请大家写出相对应的路程和时间的比,并求出比值。
师生共同完成,板书结果:
2.观察写出的
比和求出的比值,
交流发现了什么?
教师说明:90既是
比值,又是速度,
然后得出比值都是
90的结果。
师:观察写出的比和比值,你发现了什么?
学生可能回答:
●比值都是90。
●比值都相等。
●比值就是汽车的速度。
师:同学们说得很好,这个90,既是路程和时间的比,也
是汽车的速度。
师:我们以前学过路程、时间和速度的数量关系式:速度×
时间=路程。
根据刚才写出的比和比值,还可以写出一个关于路程、
时间和速度的关系式。
谁来说说是什么?
3.在教师的启
发下,由学生归纳
出路程、时间和速
度的关系式:路程
/时间=速度(一
定)
学生说,教师板书。
师:这个关系式中,什么量是变化的,什么量是不变的?
生:在这个关系式中路程和时间是变化的,速度是永远不变
的。
师:速度永远不变,就是说速度是一定的。
在关系式后面写出一定。
4.提出“议一
议”的问题,鼓励
学生用自己的语言
说明。
结合行程问
题,教师参照教材
师:谁来说说在速度一定的情况下,路程和时间有什么关系?
学生可能会说:
●速度一定,时间越长,行驶的路程越长。
●路程随着时间按比例扩大。
●路路程是时间的倍数。
上的表述介绍路程和时间这两种量成正比例。
◆购物问题
1.教师说明生活中有不少类似的问题,并出示买笔问题。
让学生自主计算,然后师生共同完成填表。
师:在行程问题中,路程随着时间的变化而变化,时间增加,路程也就随着增长;反之时间减少,路程也就随着缩小。
而且,
路程与时间的比值一定也就是速度一定。
我们说路程和时间这两
种量成正比例。
这就是我们今天要学习的新知识:正比例。
板书课题:正比例。
2.让学生观察
表中的数据,说一
说发现了什么?鼓
励学生,写出总价、
数量和单价的关系
式:总价/数量=单
价(一定)
师:在行程问题中,当速度一定时,路程与时间成正比例。
生活中还有很多类似的问题,比如:购物问题。
请大家看小黑板:
小黑板出示:
师:买一支自动笔1.6元,请同学们算一算买2支、3支、5
支、6支、7支、8支各花多少钱?
学生计算完后,指名说计算结果,教师填在表格中。
得出下
表:
师:观察表中数据,你发现了什么规律?
学生可能会说:
●买自动笔的数量越多,花的钱就越多。
●单价一定,也就是花的钱数和买自动笔支数比值一定。
●买自动笔的数量越少,花的钱就越少。
●花的钱数和买的数量是成比例的量。
师:说得很好。
那你能像路程问题一样写出一个式子表示总
价、数量和单价之间的关系吗?试一试!
学生自主尝试,然后指名交流,教师板书:
3.提出“议一
议”的问题,让学
生判断并得出:花
的钱数与买笔的数
量这两种量成正比
例。
师:买自动笔的总价和买自动笔的数量这两种量成正比例
吗?为什么?
学生可能会说:
●是正比例。
因为自动笔的单价一定,所以购买的数量越多,
所花的钱数越多;反之购买的数量越少,所花的钱数越少。
师:谁能用一句话说出总价和数量的关系呢?
●单价一定,买笔的总价和买自动笔的数量成正比例。
4.提出:分析两个例子,你发现它们有什么共同点?给学生充分发言的机会。
师:请同学们分析一下上面的两个例子和数量关系式,你们发现它们有什么共同点?
学生可能会说:
(1)在行程问题中,速度一定,路程随着时间的变化而变化,时间越长,路程越长;反之,时间越短,路程也就越短。
在购物问题中,单价一定,总价随着数量的变化而变化,数量越多,总价就越多;反之,数量越少,总价也就越少。
(2)它们都是有两个量变化,一个量不变。
(3)都是两个变化量的比值不变。
第(2)、(3)如说法没有,教师可启发或参与交流。
5.教师参照教材概括正比例关系。
然后让学生看书。
师:像上面两个问题中,两种相关联的量,一种量变化,另一种量也随着变化,如果这两种量中相对应的两个数的比值一定,这两种量就叫做成正比例的量。
它们的关系叫做正比例关系。
这段话在数学书的第9页请大家打开书,看书。
读一读,并想一想判断两种量是否成正比例关系,需要哪些条件?给学生一点时间让其认真阅读教材。
6.提出:成正比例关系的量需要具备哪几个条件?给学生充分发现的机会。
师:我们已经知道什么叫做成正比例关系的量。
谁来说一说两个成正比例关系的量需要具备哪几个条件?
学生可能会说:
●这两个量的比值一定。
●一个量扩大,另一个也按比例扩大,一个量缩小,另一个量也按比例缩小。
●这两种量是关联的。
●一个量扩大,另一个量也成倍数增加。
三、尝试应用
让学生看试一试中的题,先自己判断并和同学交流,然后指名回答。
重点指导学生用正比例的定义进行判断。
第(3)题只是要学生说出“每月支出的钱数越多(少),剩下的钱数就越少(多),所以不成正比例”或说出“每月支出的钱数和剩下的钱数不是相除的关系”即可。
师:下面请同学们看试一试,谁能判断一下题中的两种量是不是成正比例,并说明理由。
先同桌互相说一说。
给学生一点同桌讨论的时间,然后指名回答。
教师进行及时提问。
如:
生:飞机飞行的速度不变,飞行的路程和时间成正比例。
师:谁能用自己的话说明理由呢?
生1:飞机飞行的速度不变,就是飞行距离与飞行时间的比值一定,那么,飞行时间越长,飞行距离也就越远。
所以,飞行路程和飞行时间成正比例。
生2:飞机飞行的速度不变,飞行的时间越长,飞行的路程也越远。
而且按比例扩大。
(也可能说成倍数增加)
师:第二个事例,谁来说一说你是怎样判断的?
生:每千克苹果的价钱一定,就是苹果的单价一定,付出的钱越多,买的苹果就越多。
所以,付出的钱数和购买苹果的数量成比例。
师:第三个问题,每月支出的钱数和剩下的钱数是否成正比例?
生:每月收入一定,每月支出的钱数和剩下的钱数不成正比例。