空罐检测方法
- 格式:doc
- 大小:274.50 KB
- 文档页数:4
罐头盖子入厂的检测方法(标准来源和企业标准),包括马口铁罐盖和玻璃瓶盖的检测1.罐体检测2、外观要求3、各罐形空罐应符合食品工业卫生要求;4、空罐的罐身及封口卷边无生锈现象,罐身应无明显棱角,对有加强筋的罐形其加强筋应均匀光滑,无缺滚及首尾不接现象;5、罐内壁涂料不得有明显的擦伤和机械损伤;6、罐外印铁商标的主要图案和文字不得有严重的擦伤和机械损伤,非主要图案面少量分散不影响外观者允许存在;7、空罐内壁涂料不得脱落,无焦糊现象,经杀菌试验后内壁涂料不变色,不脱落。
8、空罐不得有由于机械碰撞而造成的严重碰瘪和卷边损伤。
9.空罐的翻边不得有严重的碰伤。
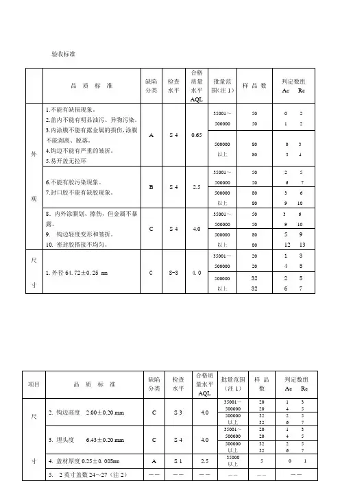
10、卷边规格及要求11、外观检查、1.1卷边外部应平整光滑,无以下缺陷:卷边不完全、假封、大塌边、快口、铁舌、卷边断裂、双线、跳封、填料挤出及底盖防锈涂膜擦伤等现象。
1.2翻边要求翻边应均匀整齐,无下类缺陷:宽窄不匀、翻边过渡、翻边不足、裂边、翻边内折、脱角及严重翻边碰伤。
1.3罐身焊缝要求:a.焊缝要求:电阻焊罐整条焊缝严整、光滑、搭接均匀一致,焊点均匀连接,不得有冷焊、孔洞、漏焊、击穿、焊缝内侧不应有飞溅点,焊缝端部拖尾和错位不大于0.5mm。
b.接缝补涂要求:接缝补涂处应平滑均匀,完全覆盖焊缝及涂料留空部分,固化完全,涂带上不得有明显气泡和漏涂及堆积现象。
1.4性能检验涂补带的检查:涂补带用脱脂棉蘸95%乙醇,往返擦洗涂补带30次,另取1件在沸水中煮30分钟,均不得变色、溶解和脱落。
1.3.2电阻焊焊缝检验:在电阻焊罐的焊缝一端,距两侧5—10mm处,向焊缝斜剪成三角形口,将罐身压平固定,用平口钳夹住焊端的剪口端,均匀并连续用力,使焊缝从罐身垂直方向撕裂抽出。
焊缝能完整地全部撕出,并经180℃往复弯折5次而不断裂者,为焊缝强度合格,在撕裂中断裂或虽然能整条抽出,但在180℃往复弯曲时断裂者为不合格。
1.4封口结构检测1.4.1检测部位卷边外部及封口结构的三个检测部位按图1所示三个部位进行。
储气罐检查主要内容
储气罐检查的主要内容有:
1.外观检查:检查储气罐表面是否有裂缝、腐蚀、磨损、变形等缺陷,以及是否
有泄漏的迹象。
2.内部检查:通过人工进入储气罐内部进行检查,检查罐底是否有积水、沉积物,
以及是否存在裂纹、锈蚀等缺陷。
这种检查需要专业人员进行,并采取必要的安全措施。
3.声波检测:利用超声波检测技术检测储气罐的内部结构,包括罐体、焊缝、板
材等部分是否有裂缝、变形、腐蚀等缺陷。
4.磁粉检测:利用磁粉检测技术检测焊缝、板材等部分是否存在裂纹、气孔等缺
陷。
这种检测方法对于焊接部分的缺陷检测效果较好。
5.压力测试:通过增加储气罐内部的压力,检测罐体和焊缝是否存在泄漏的情况。
这种检测方法对于检测储气罐的密封性能非常有效。
此外,还有一些其他的检查内容,如检查压力容器的安全管理制度是否齐全有效,设计文件、竣工图样、产品合格证、产品质量证明文件、安装及使用维护保养说明、监检证书以及安装、改造、修理资料等是否完整,以及安全附件及仪表的校验、修理和更换记录是否齐全真实等。
在进行储气罐检查之前,需要进行充分的准备工作,包括清洗罐内、排空、加压等步骤。
检测人员需要穿戴好相应的防护设备,并按照操作规程进行操作。
检查过程中,如果发现任何异常或缺陷,应立即停止使用,并及时进行修复或更换。
马口铁罐检测方法1、外观质量目测检查(1)用肉眼观察容器外表是否光洁,有无锈蚀、胀罐、突角、棱角及机械损伤引起的磨损变形、凹瘪现象,焊缝是否光滑、均匀、有无砂眼、锡路毛糙、堆锡、焊接不良、击穿现象。
(2)检查外部印铁标签主要图案面和文字是否严重损伤,卷开罐是否有划线不良现象。
(3)用肉眼观察卷边外部的全周,有无假卷、大塌边、快口、卷边“牙齿”、铁舌、卷边碎裂、跳封、卷边不完全、双线、垂唇、填料挤出等现象,其中对垂唇、卷边“牙齿”等必要时须进行计量检测。
2、密闭性试验减压试漏将烘干的空罐小心注入清水至八九成满,将一带橡皮圈有机玻璃板妥当安放在罐头开启端的卷边上,能保持密封,启动真空泵,关闭放气阀,用手按住盖板,控制抽气,使真空表从0升到0.068MPa的时间在1min 以上,并保持此真空1min以上,倾空空罐仔细观察空罐内底盖卷边及焊缝处有无气泡产生,凡同一部位连续产生气泡,应判断为泄漏,记录漏气时间和真空度,并在漏气部位做上记号。
3、封口结构计量检测(1)检测部位:卷边外部及封口结构计量检测按图所示的三个部位进行。
(2))按图的1、2、3 部位对卷边宽度w 厚度T 和按缝处对垂唇进行计量检测,在接缝对面 2 部位用卷边切割机或卷边专用锯切取卷边截面,用投影仪检测身钩BH 、盖钩CH长度和叠接长度,再用钳子完整撕开卷边,检查整个盖钩的紧密度和接缝盖钩完整率,测量1、3 部位身钩BH 和盖钩CH的长度,然后综合进行评价。
(3)叠接长度OL、叠接率0L% 的检测和计算A、投影仗检测法(仲裁法):用卷边投影仪测定上图所示卷边的a、b 数值,其中a为叠接长度OL ,即盖钩和身钩的重合长度,b 为理论叠接长度,按a×b计算叠接率。
根据上图的测量数据,由上式计算。
根据数值计算叠接率表如下查表步骤:查表前必须测量罐盖用铁厚度(t c),罐身用铁厚度(t b),盖钩长度(CH ),身钩长度(BH)和卷边宽度(W ),并分别计算t c + t b、2t c + t b、BH+CH 等数值。
表a13a 空罐进厂验收目测及物理检验记
摘要:
1.表a13a 的概述
2.空罐进厂验收的目测方法
3.空罐进厂验收的物理检验方法
4.空罐进厂验收的注意事项
正文:
一、表a13a 的概述
表a13a 是一个关于空罐进厂验收的记录表,主要用于记录空罐在进厂验收过程中的目测和物理检验结果。
这个表格对于确保生产过程的安全和产品质量具有重要意义。
二、空罐进厂验收的目测方法
目测方法是空罐进厂验收的第一步,主要通过观察罐体的外观、颜色、形状等方面来判断罐体是否符合生产要求。
在目测过程中,需要检查罐体是否有裂纹、变形、腐蚀等现象,以确保罐体的完整性和安全性。
三、空罐进厂验收的物理检验方法
物理检验方法是空罐进厂验收的第二步,主要通过测量罐体的尺寸、重量、密度等物理参数来判断罐体是否符合生产要求。
在物理检验过程中,需要使用专业的检测设备,如卡尺、磅秤、密度计等,以确保检测结果的准确性。
四、空罐进厂验收的注意事项
在进行空罐进厂验收时,应注意以下几点:
1.验收人员应具备相关的专业知识和技能,以确保验收结果的准确性。
2.验收过程中应严格按照验收标准和操作规程进行,以确保验收的公正性和客观性。
3.对于验收不合格的空罐,应做好记录并及时反馈给相关部门,以便采取相应的处理措施。
4.定期对验收设备进行检查和校准,以确保设备的精度和可靠性。
总之,表a13a 是空罐进厂验收过程中重要的记录工具,通过目测和物理检验等方法,可以有效地确保罐体的质量和安全性。
如何检测液氮罐装量的方法液氮罐装量的检测是液氮使用和储存的重要环节,准确的液氮罐装量检测可以保证液氮的安全使用和储存,提高工作效率。
液氮罐装量的检测方法主要有以下几种:1. 使用称重法进行液氮罐装量检测。
这是一种比较直接和常用的方法,通过使用电子秤等检测设备,将空罐和已装液氮罐分别称重,计算二者的差值即为液氮的装量。
在进行称重时,需要注意罐体的保持干燥,避免秤盘受潮和变形对称重结果的影响。
需要注意的是,由于液氮的挥发性和质量浮动性,罐体在不断蒸发过程中装量会发生变化,因此在进行液氮装量检测时要及时开启液氮补充装置,并及时记录装量变化情况。
2. 使用浮子式液位计进行液氮罐装量检测。
这种方法是一种液位计测量原理,通过在罐体内部设置浮子来检测液体的液位高度,进而推算液氮的装量。
浮子式液位计常采用机械浮子和磁浮或浮子浮于液体表面的方式,通过设备内部传感器和显示设备来实时监测液位高度。
在进行液氮装量检测时,需要校准和标定浮子式液位计的零点和线性范围,确保其测量的准确性和稳定性。
3. 使用声速仪进行液氮罐装量检测。
声速仪是一种利用声波传播和回波时间差原理来测量液位高度的装置。
使用声速仪检测液氮罐装量时,通过声波发射器发出的声波在液体与气体交界处产生反射,经过一段时间后,接收器接收到回波。
通过测量声波传播的时间差,就可以推算出反射点与声源的距离,从而计算出液氮的液位高度。
通过在声速仪内部将液位高度与液氮的装量做一个对应关系,就可以实现液氮罐装量的检测。
4. 使用超声波液位计进行液氮罐装量检测。
超声波液位计是利用超声波的传播速度来测量液位高度的设备。
超声波液位计通过测量超声波从发射器发送到液体表面的时间,和超声波经过液体上升到接收器的时间之差,来计算液位高度。
超声波液位计一般应用于精度要求较高的液体测量,可以实时监测液位高度,并在显示设备上显示液位信息。
在使用超声波液位计进行液氮装量检测时,需要根据液位和装量的对应关系进行合理的校准和标定,确保测量的准确性。
饮料罐产品检验规程一、目的规范饮料罐产品印涂和罐盖生产过程和成品的检验内容,以达到对饮料罐产品质量的有效控制和提升。
二、适应范围适应与中粮包装三片饮料罐产品,包含印刷、涂布、制罐、制盖等工序检测以及罐盖成品检测。
三、检验要求1.罐身内涂①外观A.检验标准:颜色基本一致,流平、光泽良好。
在涂布过程中不得出现气泡、缩孔、颗粒、流挂、擦伤等外观缺陷。
留空准确、无偏移,无背面带料、无焊缝带料。
B.检验频率:首检,正常检验:4次/件,不低于100张连续生产中取样,每次取样1张/次。
C.检验方法:目测②附着力A.检验标准:2级以上。
(建议改为II级,与下表表述一致)-------采纳,可更改为II级B.检验频率:首检(不超过10张),正常检验:1次/3件,(建议增加如单个订单超过12件铁则为1次/4件)-------建议维持原要求,各利润点统一要求,建议不降低抽样要求,暂不采纳,不低于100张连续生产中取样,每次取样1张。
C.检测方法用划格刀在样片(如是罐子,则剪开并尽量展平)上划11条直线,每两线间隔约为1mm(粉末补涂间隔为2.5mm);在这11条线的垂直方向再划同样间隔的11条线,力度以划透涂膜为准,这样得到100个小格;用3M胶带(建议指定具体型号)--------采纳,可修改为3M610将小格全部贴住,用食指腹平移压平划痕部位的胶粘带,并留出15~20mm长的胶带以便握持,将胶带沿与水平成45°角的方向,快速从涂膜上撕下,检查涂膜脱落情况。
A.检验标准:≥600g(暂作为参考指标)。
B.检验频率:首检(不超过10张),正常检验:1次/3件,(建议增加如单个订单超过12件铁则为1次/4件)--------建议维持原要求,暂不采纳,不低于100张连续生产中取样,每次取样1张。
C.检验方法:取150×100mm2的铁片一片,干膜表面向上,抬起Sheen抗刮伤测试仪划针,将试片放入试样台,拧紧螺母,使试片固定;轻轻放下划针,将砝码套入砝码轴;将操作开关打到RETURN,实验台将带动样片向右移动,直到试样台自动停止,此时应保证划针不接触样片;将操作开关打到SCRATCH,实验台将带动样片向左移动,在划针从样片上划行的过程中,眼睛看电流表,如果电流表有偏转,说明漆膜被划破露了底;如果电流表未有偏转,则说明试样漆膜未被划破。
大型贮罐的检测与修补一、引言大型贮罐广泛应用于石油、化工、粮食、水利等领域,是存储大量液体或气体的重要设备。
随着使用时间的增长和环境条件的变化,贮罐会出现各种问题,如腐蚀、渗漏、疲劳等。
为了确保贮罐的安全运行和延长使用寿命,必须定期对其进行检测,并及时进行修补。
本文将介绍大型贮罐的检测与修补的相关内容。
二、贮罐检测1. 外观检查外观检查是最基本的贮罐检测方法,可以通过观察罐体表面是否有破损、变形、渗漏等问题来判断其是否需要修补。
此外,还需要检查罐体的涂层是否完好,是否存在腐蚀现象。
2. 渗漏检测渗漏是贮罐常见的问题之一,一旦发生渗漏,将会造成环境污染和经济损失。
常用的渗漏检测方法有超声波检测、涡流检测、压力检测等。
超声波检测可以检测到罐体内外壁的细小裂缝和孔洞;涡流检测可以检测到罐体内壁的腐蚀和疲劳裂纹;压力检测可以通过对罐体进行压力测试,判断罐体是否存在漏点。
3. 厚度测量贮罐的厚度是影响其安全性能的重要因素。
通过对贮罐内、外壁的厚度进行测量,可以判断其是否达到使用要求。
常用的厚度测量方法有超声波测厚、磁粉测厚、涂层剥离测厚等。
4. 底部检测贮罐的底部是容易受到损坏的部位之一,常见问题有腐蚀、渗漏、变形等。
底部检测主要包括底板内部检测和底板外部检测。
底板内部检测可以通过充气泄漏测试、真空漏点测试等方法来判断底板的密封性能;底板外部检测可以通过超声波检测、涡流检测等方法来判断底板的腐蚀、变形情况。
5. 焊接缺陷检测贮罐的焊接是重要的接头部位,焊接缺陷会导致罐体的强度下降。
常用的焊接缺陷检测方法有超声波检测、射线检测、磁粉检测等。
三、贮罐修补贮罐的修补是为了解决其检测中发现的问题,保障其安全使用。
贮罐的修补可以分为临时修补和永久修补两种。
1. 临时修补临时修补主要是针对一些小型问题,如小面积腐蚀、小孔洞等,采用临时性措施进行修复,以确保贮罐在修复期间的安全运行。
临时修补措施可以包括喷涂防腐漆、打补丁、焊接等。
空罐检验请参考1 目的:此标准对用镀锡薄钢板制成的圆形罐的质量要求、检验方法及检验规则作出规定。
2 范围:适应于公司产品使用的不同规格品种的镀锡薄钢板圆形罐。
3 技术要求:3.1材质:圆形罐材质为镀锡薄钢板。
镀锡薄钢板应符合《镀锡薄钢板》(GB2520)的质量要求。
3.2外观尺寸3.2.1圆形罐表面必须光滑洁净,不可附有明显的异物、杂物。
罐身不可有棱角,毛刺。
3.2.2圆形罐外表面的图案、文字应无严重擦伤、划花。
3.2.3圆形罐外表的图案、文字墨色要求色相正确、均匀光亮,图案网纹应图网清晰,层次分明,图案、文字应清楚完整、不变形,无毛边、汽泡、油漆不均等不良问题。
3.2.4圆形罐的图案、文字内容应与样版一致,无多印、漏印现象,图案、文字套印准确,套印不准确度不大于0.5mm。
3.2.5圆形罐壁及封口卷边的锡层应完整,无堆锡及锡路毛糙现象,无明显擦伤和生锈现象,无砂眼等引起的渗漏现象。
3.2.6圆形罐卷边部位不得有快口、假卷和大塌边,不应有卷边不完全,卷边牙齿、铁舌、跳封、卷边碎裂、填料挤出、锐边、垂唇、双线等因压头及卷边滚轮故障引起的其它缺陷。
3.2.7圆形易拉罐要求划线均匀,无划线不良拉不开盖或易拉环被焊死现象。
易拉罐的易拉环应与易拉盖卷边的下边缘线在同一水平面内,不得超出。
3.2.8圆形罐焊缝应平滑、美观,搭接均匀一致,焊点均匀连接,不得有焊接不良及击穿现象,焊缝端两边错位应小于0.5mm,焊缝端部拖尾应小于0.5mm。
3.2.9圆形罐接缝补涂带应平滑均匀,完全覆盖焊缝及涂料留空部分,固化完全,无大气泡和露铁点。
3.2.10圆形罐内壁涂料应无脱落,内流胶、硫化铁,无严重硫化斑、氧化圈。
3.2.11圆形罐形状应完整,不应有瘪罐或突角等形变。
3.2.12圆形罐形状、尺寸应符合合同或订货单要求。
3.2.13圆形罐尺寸允许偏差范围项目厚度偏差直径偏差高度偏差重量偏差罐重≤100g>100g 允许范围 0.01mm ±1mm±1mm±1g ±罐重×1%3.3物理机械性能项目要求焊缝搭接量罐径≤110mm,搭接量≤0.6;罐径>110mm,搭接量≤0.7mm焊缝厚度不大于制罐用的镀锡薄钢板厚度的1.5倍空罐耐压性能罐径<401mm,在1.8kg/cm2压力下不变形,2.1kg/cm2压力下不漏气;罐径=401mm,在1.0kg/cm2压力下不变形,1.8kg/cm2压力下不漏气;罐径>401mm,在0.5kg/cm2压力下不变形,1.0kg/cm2压力下不漏气。
2015年2月编制罐头产品的检验方法感官检验 1组织与形态检验将罐头打开,滤去汤汁,然后将内容物倒入白瓷盘中观察组织、形态是否符合标准。
2 色泽检验在白瓷盘中观察其色泽是否符合标准,将汤汁注入量筒中或烧杯中,观察其汁液是否清亮透明,有无夹杂物及引起浑浊之果肉碎屑。
3 滋味和气味检验嗅闻和品尝是否具有该产品应有的气味和滋味。
滋味和气味检验人员须有正常的味觉和嗅觉,感官鉴定时间不得超过2小时。
物理检验 5 净重检验擦净罐头外壁,用电子计重秤称量罐头毛重(g )。
-开罐,把内容物倒出,将空罐洗净擦干后称重(g )。
按下式计算净重: m = m 2 – m 1式中m----------罐头净重,gm 2 --------罐头毛重,g m 1 --------空罐重量,g 6 固形物重和固形物含量的测定固形物含量指沥干物占标明净重的百分比。
开罐后,将内容物倒在圆筛或方筛上,不搅动产品,倾斜筛子,沥干2分钟,称重,即为罐头的固形物重(g )。
固形物含量按下式计算:x =mm 1×100% 式中 x--------固形物含量,%质量分数 m 1------果肉质量,g m-------标明的净重,g7 罐头中可溶性固形物含量的测定 折光计法 7.1 试样的制备按照固形物和汤汁的比例,取一部分样品,用多功能搅拌机破碎,充分混匀,用纱布挤出汁液用于测定。
如果只测汤汁的固形物含量,可直接把汤汁振摇混匀后测量。
7.2 测量折光计在测定前进行校正(调零)。
用玻璃棒或不锈钢小勺展区均匀汁液,仔细滴于折光计棱镜平面的中央(注意勿使玻璃棒或小勺触及镜面)。
迅速闭合上下二棱镜,要求液体均匀无气泡并充满视野。
对准光源,由目镜观察,调节,使视野分成明暗两部分且界限清晰。
视野中所见明暗分界线相应之读数,即为试液的折光数值,也就是罐头可溶性固形物的百分率。
不同温度下溶液的折射率不同,会影响测试数值(直接读数)。
计算固形物含量时应加温度校正系数。
验收标准注1:批量范围在35001以内的批次,参照批量范围35001~500000要求进行取样和判定。
注2:两英寸盖数的判定,以正常生产过程中封盖设备能否正常下盖作为判定依据,能正常下盖判为合格,反之判为不合格。
5.2试验方法指引5.2.1抽样规则:以同一个供应商同一个生产厂家同一生产日期为一批,同批产品不同模号各抽取一条盖子作为检样。
5.2.2外观检查:进行目测检查。
5.2.3“尺寸”检测:取样品后用精度为0.02mm的卡尺测量钩边外径、钩边高度,用精度为0.01mm的埋头度测定仪测量埋头度,用精度为0.01mm的尖头千分尺测量面盖铝材厚度,用精度为0.01mm卡尺测量层叠的盖子至50.80mm,然后计算盖子的个数。
5.2.4“水煮”试验:取配套空罐装入310ml左右80℃以上的水于杀菌锅中经121℃×30min杀菌后,目视检查。
5.2.5“内外涂层覆盖性能”测试:取盖子用20%的CuSO4溶液浸泡1min后,观察内、外涂层是否有明显的腐蚀产生。
5.2.6“封口胶量”检测:将样品逐个在精度为0.1mg的分析天平上称重(W1),然后从盖子上将胶条取出(对于油性胶需先用丙酮溶液浸泡5~15min),再将铝盖逐个称重(W2);再算出封口胶量:封口胶量W=W1-W2 。
5.2.7“密封胶耐热”测试:将盖子放入沸腾的自来水中,计时15min后取出进行目视检查。
5.2.8“内涂膜耐酸”试验:取配套空罐装入310ml左右2%的柠檬酸溶液,封盖后121℃×30min杀菌后,取出观察铝盖内涂膜是否有泛白、起泡、脱落等不良现象。
5.2.9“开启”测试:盖子用人手正常开启,观察拉环是否脱落和刻线是否开启完全。
5.2.10“跌落”试验:按生产正常工艺灌注杀菌制成的产品,面盖朝上从1.5米高处自由跌落,观察铝盖的刻线有无裂开、拉环有无振开。
5.2.11“密封性能”测试:封盖后将罐体浸入水中,罐内入压缩空气缓慢升压至150KPa(表压),保持1min,观察罐体是否有泄漏现象。
罐头的空罐检验实验报告本实验旨在通过进行空罐检验,探究罐头的密封性能是否符合标准,以确保产品质量和安全。
实验原理:罐头的密封性能检验通常使用加压方式进行。
首先,将待检罐头置于水中,然后使用水下真空加压器施加一定的压力,观察罐头外表是否产生变形、水是否有渗入、脱柄等。
根据评价标准,判断罐头是否合格。
实验器材:1. 待检罐头2. 水槽3. 水下真空加压器4. 评价标准实验步骤:1. 准备待检罐头,确保罐身无变形、变色、腐蚀等现象。
2. 将水槽从罐口中心位置放置在水槽中,确保水位超过罐头顶部。
3. 将水下真空加压器连接到水槽上,并设置所需加压值。
4. 打开水下真空加压器,开始施加压力。
5. 观察罐头外表是否产生变形、是否有水渗入、脱柄等现象。
6. 根据评价标准,判断罐头是否合格。
实验结果:经过空罐检验,观察到待检罐头外表未产生明显变形,无水渗入现象,也未出现脱柄等问题。
根据评价标准,此批罐头通过了空罐检验,具备良好的密封性能,符合产品质量标准。
实验讨论:密封性是罐头产品质量的重要指标之一。
良好的密封性能可以保证罐内食品的新鲜度和安全性。
通过空罐检验,可以直观地评估罐头的密封性能。
在本实验中,我们使用水下真空加压的方法来模拟罐内负压环境,并观察罐头外表是否产生变形、是否有水渗入、脱柄等现象。
一旦发现问题,即可判断罐头不合格。
实验结论:本次实验中,经过空罐检验,待检罐头通过了评价标准,具备了良好的密封性能。
因此,该批罐头的质量得到保证,可以放心食用。
实验改进:为了更加准确地评估罐头的密封性能,可以考虑增加罐头数量和不同压力下的测试。
此外,还可以结合其他检验手段,如气体密封性测试、气体含量分析等,进一步提高罐头密封性能的评估准确性。
实验应用:通过空罐检验,可以确保罐头产品质量,保障消费者的饮食安全。
此外,该实验方法也可以应用于其他食品包装容器的密封性能检测,如瓶装饮料、袋装食品等,为相关产品质量的监管提供参考。
储罐真空度检测标准储罐真空度检测标准一、引言储罐是一种用于储存各种液体或气体的设备,其安全运行对于工业生产过程至关重要。
储罐的真空度检测是一项重要的安全措施,它能够及时发现储罐内压力异常或泄漏问题,以保证储罐的正常运行。
本标准旨在规范储罐真空度检测的方法和要求,以确保检测的准确性和可靠性。
二、术语和定义1. 储罐:用于储存各种液体或气体的设备。
2. 真空度:指储罐内压力低于大气压力的程度。
3. 检测:通过特定方法和设备对储罐内的真空度进行测量和评估。
三、储罐真空度检测的方法储罐真空度的检测可以通过以下方法进行:1. 差压法:利用差压传感器测量储罐内外的压力差,从而计算出真空度。
差压法广泛应用于储罐真空度检测中,其准确性和简便性被广泛认可。
2. 离心法:利用离心机将储罐内的气体或液体和外界气体或液体隔绝,通过离心机旋转加速度的差异来检测真空度。
离心法检测方法适用于储罐内液体存在的情况。
3. 蒸发法:将待测储罐与标准储罐连接,通过加热待测储罐,使其内部液体蒸发,并测量蒸发量的变化来评估真空度。
四、储罐真空度检测的要求1. 检测频率:储罐的真空度应定期检测,频率根据储存物料的性质和储罐的使用情况而定。
一般建议每年至少进行一次检测。
2. 检测精度:储罐真空度检测的结果应具有较高的精度,误差应在规定范围内。
通常,误差应控制在±5%以内。
3. 检测报告:储罐真空度检测完成后,应生成一份详细的检测报告,包括检测方法、仪器设备、检测结果以及可能存在的问题和建议等内容。
4. 检测记录:储罐真空度检测应有完整的记录,包括检测时间、检测人员、检测仪器设备等信息,并应妥善保存,以备查阅。
五、储罐真空度检测的注意事项1. 安全措施:储罐真空度检测涉及高压或易燃易爆物质,必须严格按照相关的安全操作规程进行,保证人员的安全。
2. 检测设备:选择合适的检测设备,确保其精度和可靠性,并定期进行校准和维护,以保证检测的准确性。
无损检测压力容器检测专题论坛压力容器无损检测———大型常压储罐的无损检测技术王 勇,沈功田,李邦宪闫 河 (中国特种设备检测研究中心,北京 100013) (北京工业大学,北京 100022)摘 要:常压储罐在原油、化学危险品的储存和输送过程中起着重要作用,目前我国拥有的5000m3以上储罐就有2万多台。
在使用过程中,罐底腐蚀泄漏是引起储罐失效的主要原因,对储罐进行相关的检验可以了解储罐的使用状况,预防储罐失效。
简要介绍无损检测技术在储罐检验中的应用,尤其对声发射和罐底板漏磁扫查技术检测储罐泄漏和腐蚀进行了重点介绍,并提出了相关的检测工艺要求。
关键词:储罐;声发射检测;漏磁检测;泄漏;腐蚀 中图分类号:T G115.28 文献标识码:A 文章编号:100026656(2005)0920487204Nondestructive T esting of Pressure V essels:Nondestructive T esting T echnique for Large Atmospheric Storage T anksWANG Yong,SHEN G ong2tian,L I B ang2xian(China Special Equipment Inspection and Research Center,Beijing100013,China)YAN H e(Beijing University of Technology,Beijing100022,China)Abstract:Atmospheric metal storage tanks take important part in storing and transferring crude oil and dangerous chemicals.At present,there are more than20000tanks which are larger than5000m3in our country.The main reason of tank failure in use is the bottom leak resulted f rom corrosion.Inspection is necessary to know tank status and prevent tank f rom failure.The application of nondestrective testing technologies to storage tanks was described,especially acoustic emission and magnetic flux leakage technologies for the leak and corrosion of storage tanks,and the relevant inspection process was also introduced.K eyw ords:Storage tank;Acoustic emission testing;Magnetic flux leakage testing;Leak;Corrosion 易燃易爆液体作为原料或产品普遍存在于化工生产过程中,因此,大部分化工企业普遍分布着或大或小的易燃易爆液体储罐区。
油脂空罐核验流程下载温馨提示:该文档是我店铺精心编制而成,希望大家下载以后,能够帮助大家解决实际的问题。
文档下载后可定制随意修改,请根据实际需要进行相应的调整和使用,谢谢!并且,本店铺为大家提供各种各样类型的实用资料,如教育随笔、日记赏析、句子摘抄、古诗大全、经典美文、话题作文、工作总结、词语解析、文案摘录、其他资料等等,如想了解不同资料格式和写法,敬请关注!Download tips: This document is carefully compiled by theeditor. I hope that after you download them,they can help yousolve practical problems. The document can be customized andmodified after downloading,please adjust and use it according toactual needs, thank you!In addition, our shop provides you with various types ofpractical materials,such as educational essays, diaryappreciation,sentence excerpts,ancient poems,classicarticles,topic composition,work summary,word parsing,copy excerpts,other materials and so on,want to know different data formats andwriting methods,please pay attention!油脂空罐核验流程如下:1. 接收空罐:首先,工作人员接收到空罐后,需要核对罐体上的标识信息,包括生产厂家、容量、生产日期等。
储罐在线检验检测及评估方法、装置与流程储罐是存储液体或气体的设备,广泛应用于化工、石油、天然气等行业。
为确保储罐的安全运行和预防事故的发生,储罐在线检验检测及评估成为重要的环节。
本文将介绍储罐在线检验检测及评估的方法、装置与流程。
一、储罐在线检验检测方法1.1 超声波检测超声波检测是一种常用的储罐检测方法,在线检测过程中无需停运储罐。
通过超声波传感器对液体或气体进行扫描,可以检测到储罐内部的厚度磨损、裂纹等缺陷,进而评估储罐的安全状况。
1.2 红外热像仪检测红外热像仪检测是一种通过检测储罐表面温度分布来评估储罐的方法。
通过红外热像仪可以实时掌握储罐内部液体或气体的温度分布情况,并根据温度异常情况来判断是否存在泄漏、流动堵塞等问题。
1.3 气体检测仪检测气体检测仪是一种常用的储罐气体泄漏检测装置。
通过检测储罐周围的空气中是否存在可燃、有毒气体浓度超标的情况,可以判断储罐是否存在泄漏,并及时采取措施进行修复。
二、储罐在线评估方法2.1 腐蚀评估储罐长时间使用会导致内壁金属腐蚀,影响其结构强度。
通过对内壁厚度进行测量,结合腐蚀速率,可以评估储罐的剩余寿命。
2.2 渗漏评估储罐泄漏会导致液体或气体的浪费和环境污染。
通过检测储罐壁的渗漏情况,可以评估储罐密封情况,及时修复渗漏点,确保储罐的安全运行。
2.3 触媒剂评估某些化工储罐中含有触媒剂,触媒剂的活性与储罐的运行状况密切相关。
通过触媒剂的检测与评估,可以了解储罐内化学反应的情况,进而评估储罐的安全性和运行效率。
三、储罐在线检验检测装置3.1 在线监测系统在线监测系统主要包括超声波传感器、红外热像仪、气体检测仪等装置,用于实时监测储罐的厚度、温度变化以及周围气体浓度变化。
3.2 腐蚀测量仪腐蚀测量仪可用于测量储罐内壁的腐蚀厚度,结合腐蚀速率,可以评估储罐的剩余寿命。
3.3 渗漏检测装置渗漏检测装置可以用于检测储罐壁的渗漏情况,及时报警和修复,确保储罐的安全密封性。
2015年2月编制罐头产品的检验方法感官检验 1组织与形态检验将罐头打开,滤去汤汁,然后将内容物倒入白瓷盘中观察组织、形态是否符合标准。
2 色泽检验在白瓷盘中观察其色泽是否符合标准,将汤汁注入量筒中或烧杯中,观察其汁液是否清亮透明,有无夹杂物及引起浑浊之果肉碎屑。
3 滋味和气味检验嗅闻和品尝是否具有该产品应有的气味和滋味。
滋味和气味检验人员须有正常的味觉和嗅觉,感官鉴定时间不得超过2小时。
物理检验 5 净重检验擦净罐头外壁,用电子计重秤称量罐头毛重(g )。
-开罐,把内容物倒出,将空罐洗净擦干后称重(g )。
按下式计算净重: m = m 2 – m 1式中m----------罐头净重,gm 2 --------罐头毛重,g m 1 --------空罐重量,g 6 固形物重和固形物含量的测定固形物含量指沥干物占标明净重的百分比。
开罐后,将内容物倒在圆筛或方筛上,不搅动产品,倾斜筛子,沥干2分钟,称重,即为罐头的固形物重(g )。
固形物含量按下式计算:x =mm 1×100% 式中 x--------固形物含量,%质量分数 m 1------果肉质量,g m-------标明的净重,g7 罐头中可溶性固形物含量的测定 折光计法 7.1 试样的制备按照固形物和汤汁的比例,取一部分样品,用多功能搅拌机破碎,充分混匀,用纱布挤出汁液用于测定。
如果只测汤汁的固形物含量,可直接把汤汁振摇混匀后测量。
7.2 测量折光计在测定前进行校正(调零)。
用玻璃棒或不锈钢小勺展区均匀汁液,仔细滴于折光计棱镜平面的中央(注意勿使玻璃棒或小勺触及镜面)。
迅速闭合上下二棱镜,要求液体均匀无气泡并充满视野。
对准光源,由目镜观察,调节,使视野分成明暗两部分且界限清晰。
视野中所见明暗分界线相应之读数,即为试液的折光数值,也就是罐头可溶性固形物的百分率。
不同温度下溶液的折射率不同,会影响测试数值(直接读数)。
计算固形物含量时应加温度校正系数。
马口铁罐检测方法
1、外观质量目测检查
(1)用肉眼观察容器外表是否光洁,有无锈蚀、胀罐、突角、棱角及机械损伤引起的磨损变形、凹瘪现象,焊缝是否光滑、均匀、有无砂眼、锡路毛糙、堆锡、焊接不良、击穿现象。
(2)检查外部印铁标签主要图案面和文字是否严重损伤,卷开罐是否有划线不良现象。
(3)用肉眼观察卷边外部的全周,有无假卷、大塌边、快口、卷边“牙齿”、铁舌、卷边碎裂、跳封、卷边不完全、双线、垂唇、填料挤出等现象,其中对垂唇、卷边“牙齿”等必要时须
进行计量检测。
2、密闭性试验
减压试漏将烘干的空罐小心注入清水至八九成满,将一带橡皮圈有机玻璃板妥当安放在罐头开启端的卷边上,能保持密封,启动真空泵,关闭放气阀,用手按住盖板,控制抽气,使真空表从0升到0.068MPa的时间在1min 以上,并保持此真空1min以上,倾空空罐仔细观察空罐内底盖卷边及焊缝处有无气泡产生,凡同一部位连续产生气泡,应判断为泄漏,记录漏气时间和真空度,并在漏气部位做上记号。
3、封口结构计量检测
(1)检测部位:卷边外部及封口结构计量检测按图所示的三个部位进行。
(2))按图的1、2、3 部位对卷边宽度w 厚度T 和按缝处对垂唇进行计量检测,在接缝对面 2 部位用卷边切割机或卷边专用锯切取卷边截面,用投影仪检测身钩BH 、盖钩CH长度和叠接长度,再用钳子完整撕开卷边,检查整个盖钩的紧密度和接缝盖钩完整率,测量1、3 部位身钩BH 和盖钩CH的长度,然后综合进行评价。
(3)叠接长度OL、叠接率0L% 的检测和计算
A、投影仗检测法(仲裁法):用卷边投影仪测定上图所示卷边的a、b 数值,其中a为叠接长度OL ,即盖钩和身钩的重合长度,b 为理论叠接长度,按a×b计算叠接率。
根据上图的测量数据,由上式计算。
根据数值计算叠接率表如下
查表步骤:查表前必须测量罐盖用铁厚度(t c),罐身用铁厚度(t b),盖钩长度(CH ),身钩长度(BH)和卷边宽度(W ),并分别计算t c + t b、2t c + t b、BH+CH 等数值。
按下列次序查表
第一步从表的左上方查出t c + t b,由此列向下,在BH+CH栏中查到BH+CH 的值。
第二步从表的右上方查出2t c + t b,由此列向左,在上栏中查到w 数值,若表中无相应数值,可取最近值。
最后根据上述二值分别向左和向下延伸至叠接率栏中,相交处所列之值为所求之叠接率。
B、紧密度(TR% ),接缝盖钩完整率(JR% )的检测用钳子沿罐边拉去罐盖,轻轻敲下整圈盖钩,观察盖钩的皱曲状态,接缝处盖钩下垂程度和罐身的压痕情况按图所示判定,并综合评价罐头容器卷边的紧密度和接缝盖钩完整率。