生物选修一综合测试题(一)
- 格式:doc
- 大小:536.50 KB
- 文档页数:13
1 家庭制作果酒、果醋和腐乳三种传统发酵食品的共同点是(A)A. 菌种均可来自自然环B. 均需在相同温度下进行发酵C. 保证在无氧环境下发酵D. 均需要给发酵装置适时排气2 如图表示果酒和果醋制作过程中的物质变化过程,下列叙述正确的是(C)A. 过程①和②都只能发生在缺氧条件下B. 过程①和都③只发生在酵母细胞的线粒体中C. 过程③和④都需要氧气的参与D. 过程①~④所需的最适温度基本相同3 关于发酵过程产物的说法,正确的是(B)A. 果汁发酵是否进行了无氧呼吸,可观察是否产生气泡来检验B. 检验醋酸产生的简单易行的方法是品尝或用pH试纸鉴定C. 当缺少氧气和糖源时,醋酸菌可以将糖分解为醋酸D. 测定果酒、果醋的产生和亚硝酸盐的含量均可用品尝法4 利用如图装置制作果酒和果醋,下列叙述正确的是(A)A. 制作果酒时应关闭阀b,适时打开阀a几秒钟B. 制作果酒时如果关闭阀a,打开阀b,会导致爆瓶C. 制作果醋时需打开阀a通气,打开阀b排D. 制作果醋时把发酵装置放到25℃环境中比较适宜5 在果酒、果醋和腐乳制作中,都要防止微生物污染,下列有关叙述正确的是(B)A. 果醋发酵阶段应封闭充气口,防止杂菌进入B. 腌制腐乳的卤汤应含有适当浓度的酒精以抑制细菌的增殖C. 用自然菌种发酵酿酒时,需将封有葡萄汁的发酵瓶高压灭菌D. 将长满毛霉的豆腐放在瓶中加盐时,接近瓶口部分的盐要铺薄6 下列是有关腐乳制作的几个问题,其中正确的是( A )①腐乳的制作主要是利用了微生物发酵的原理,起主要作用的微生物是青霉、曲霉和毛霉②含水量为70%左右的豆腐适于做腐乳,含水量过高的豆腐制作腐乳,不宜成形,且不利于毛霉的生长③决定腐乳特殊风味的是卤汤④腐乳的营养丰富,是因为大分子物质经过发酵作用分解成小而且易于消化的物质⑤卤汤中含酒量应该控制在21%左右,酒精含量过高,腐乳成熟的时间会延长;含量过低,不足以抑制微生物的生长A.②③④B.②③④⑤C.①②③④D.①④⑤7 某人利用乳酸菌制作泡菜,因操作不当泡菜腐烂。
生物选修一综合试题一、选择题1、腐乳味道鲜美,易于消化、吸收,是因为其内主要含有的营养成分A.NaCl、水、蛋白质B.无机盐、水、维生素C.蛋白质、脂肪、NaCl、水D.多肽、氨基酸、甘油和脂肪酸2、DNA复制所需要的引物的作用是A.提供模板B.打开DNA双链C. 催化合成DNA子链D.使DNA聚合酶能从3’端延伸DNA链3、DNA的合成方向总是()延伸。
A从DNA分子的左端向右端B从DNA分子的右端向左端C从子链的5’端向3’端D从子链的3’端向5’端4、在制果酒、果醋、泡菜时,发酵过程中对氧气的需求情况分别是A.无氧、有氧、无氧B.有氧、无氧、无氧C.无氧、有氧、有氧D.兼氧、无氧、有氧5、对制葡萄酒和葡萄醋发酵条件的控制中,错误的是A.葡萄汁装入发酵瓶时,要留有1/3的空间B.为一次得到较多的果酒,在葡萄汁装入发酵瓶时,要将瓶装满C.制葡萄酒的过程中,除在适宜的条件下,时间应控制在10—12d D.制葡萄醋的温度要比葡萄酒的温度高些,但时间一般控制在7~8d左右6、在果酒、果醋、腐乳、泡菜的制作中,用到的微生物分别是A酵母菌、酵母菌、毛霉、乳酸菌B酵母菌、醋酸菌、毛霉、乳酸菌C毛霉、醋酸菌、乳酸菌、酵母菌D酵母菌、乳酸菌、毛霉、醋酸菌7、交警检查司机是否酒后驾车时,所用的仪器中装有A重铬酸钾 B MnO2C斐林试剂 D BaCl28、在PCR反应中一个DNA片段在6次循环后大约有多少个这样的片段?A.8个B.16个C.32个D.64个9、从小孢子母细胞到形成精子,经历的分裂方式是A.有丝分裂B.减数分裂C.先有丝分裂后减数分裂D.先减数分裂后有丝分裂10、甘薯种植多年后易积累病毒而导致品种退化。
目前生产上采用茎尖分生组织离体培养的方法快速繁殖脱毒的种苗,以保证该品种的品质和产量水平。
这种通过分生组织离体培养获得种苗的过程不涉及细胞A.有丝分裂B.分化 C. 减数分裂D.全能性11、影响花药培养的主要因素是A.亲本植株的生理状况B.选择合适的花粉发育时期C.材料的低温处理与接种密度D.材料的选择与培养基的组成12、下列关于植物组织培养的叙述,错误的是A.一般来说容易进行无性繁殖的植物,也容易进行组织培养B.对菊花茎段进行组织培养,不加植物激素也能成功C.接种后的锥形瓶放人无菌箱中,给适宜的温度和光照即可D.移栽生根的试管苗之前,先打开瓶口,让试管苗在培养间生长几日13、果醋的制作原理为A.醋酸菌将C2H5OH还原为醋酸B.醋酸菌将C2H5OH氧化为醋酸C.醋酸菌将C2H5OH分解成CO2和醋酸D.醋酸菌将CH5OH直接氧化成醋酸,不需生成中间物质乙醛14、将接种有醋酸菌的葡萄汁100ml4份和接种有酵母菌的葡萄汁100ml4份分别装在100ml、200ml、300ml、400ml的烧瓶中,将口密封,置于适宜温度下培养,24小时后产生的醋酸和酒精最多的分别是A、100m 100mlB、400ml 400mlC、 100ml 400ml D 、400ml 100ml15、在制果酒的过程中,在不同时间内对发酵液样品进行检测,可以发现发酵液的pH一直下降,原因是A.酵母菌进行有氧和无氧呼吸时,均产生CO2,溶于发酵液中,使pH下降B.酵母菌无氧呼吸产生的酒精呈酸性C.酵母菌无氧呼吸产生的乳酸呈酸性D.乳酸菌无氧呼吸产生的乳酸呈酸性16、制果醋时,需适时通过充气口进行充气是因为A.通气,防止发酵液霉变B.酵母菌进行酒精发酵时需要O2C.醋酸菌是好氧菌,将酒精变成醋酸时需要O2的参与D.防止发酵时产生的CO2气体过多而引起发酵瓶的爆裂17、引物与DNA母链的关系是A.碱基顺序相同B.长度相同C.碱基互补配对D.完全相同18、制作四川泡菜时要用特殊的坛子,坛子需加水密封,密封坛口的目的是A.隔绝空气,抑制细菌繁殖B.阻止尘埃,防止污染C.造成缺氧环境,利于乳酸菌发酵 D.防止污染,利于醋酸菌发酵19、提取出的含杂质少的DNA应是A.白色块状B.黄色丝状C.黄色块状D.白色丝状20、要使PCR反应在体外的条件下顺利地进行,需要严格的控制A 氧气的浓度B酸碱度C温度 D 氨基酸的浓度21、提取分离DNA时,加入洗涤剂的目的是A.破坏细胞质B.瓦解细胞膜C.溶解DNA D.溶解蛋白质22、植物芳香油的主要化学成分()A、酚类化合物及衍生物B、萜类化合物及衍生物C、醚类化合物D、烃类化合物23.植物芳香油易溶于()A水B盐酸C碳酸D酒精24.玫瑰油称为“液体黄金”,其提取方法可用A只能用水蒸气蒸馏法 B 可用蒸馏法和压榨法C可用蒸馏法和萃取法 D 可用压榨法和萃取法25、使用水蒸气蒸馏法提取玫瑰精油,是因为()A.其化学性质稳定,难溶于水,易溶于有机溶剂,能随水蒸汽一同蒸馏B.其化学性质稳定,难溶于水,难溶于有机溶剂,能随水蒸汽一同蒸馏C.其化学性质不稳定,难溶于水,易溶于有机溶剂,不能随水蒸汽一同蒸馏D.其化学性质不稳定,难溶于水,难溶于有机溶剂,不能随水蒸汽一同蒸馏26.玫瑰精油提取的过程是()A、鲜玫瑰花+水→水蒸气蒸馏→油水混合物→分离油层→除水B、鲜玫瑰花+水→油水混合物→水蒸气蒸馏→分离油层→除水C、鲜玫瑰花+水→油水混合物→除水→分离油层D、鲜玫瑰花+水→油水混合物→水蒸气蒸馏→分离油层→除水27、提取玫瑰精油除水时,应加入()A NaCl B无水Na2SO4 C 无水NaCl D MgCl228对叶绿体中的色素进行分析时,胡萝卜素的吸收峰在()A、红光B、绿光C、蓝紫光D、橙光29、柑橘、柠檬芳香油的制备通常使用压榨法而不是水蒸馏法,是因为A.水中蒸馏会导致原料焦糊B、柑橘、柠檬芳香油易溶于水C.会使芳香油的有效成分水解D、A和C30.橘皮精油的提取操作流程是:A.石灰水浸泡→漂洗→静置→压榨→过滤→再次过滤→橘皮油B.石灰水浸泡→漂洗→压榨→过滤→静置→再次过滤→橘皮油C.石灰水浸泡→漂洗→过滤→压榨→静置→再次过滤→橘皮油D.石灰水浸泡→过滤→漂洗→压榨→静置→再次过滤→橘皮油31、在橘皮精油提取过程中石灰水的作用()A、使溶液呈碱性B、为彻底清洗脏物C、防止橘皮压榨时滑脱,提高出油率D、漂去橘皮颜色32. 下列有关胡萝卜素的叙述,错误的是()A.胡萝卜素是一种化学性质稳定,溶于水,不溶于乙醇的物质B.胡萝卜是提取天然β-胡萝卜素的原料C.微生物的发酵生产是工业提取β-胡萝卜素的方法之一D.提取后,干燥过程中,时间不能太长,温度不能太高33.胡萝卜素在人体内可大量转化为A .维生素AB .维生素C C .维生素D D .维生素E34. 在用胡萝卜做菜时,菜中浮油会呈现橘黄色,由此可知胡萝卜色( ) A 是橘黄色结晶 B 化学性质较稳定C 易溶于有机溶剂D 不溶于水35、炒胡萝卜素时为什么要多加些油( )A 炒出来的胡萝卜素香B 油能使胡萝卜素转换为维生素AC 胡萝卜易吸收D 油多产生的胡萝卜素多36.如果想研究提取胡萝卜素的最佳温度,在设计实验时应注意( )A 萃取时间不应相同B 使用不同的萃取剂C 原料颗粒大小不同D 除温度外,其它因素相同37.对胡萝卜素的提取顺序,正确的是( )A.胡萝卜→粉碎→萃取→干燥→浓缩→过滤→胡萝卜素B.胡萝卜→粉碎→过滤→干燥→萃取→浓缩→胡萝卜素C.胡萝卜→粉碎→过滤→萃取→干燥→浓缩→胡萝卜素D.胡萝卜→粉碎→干燥→萃取→过滤→浓缩→胡萝卜素38. 选择石油醚作提取胡萝卜素的萃取剂的原因是( )A 石油醚为水溶性有机溶剂B 石油葫挥发性强C 石油醚不易燃烧D 石油醚的沸点较高二、非选择题(共40分)39、(6分)如图简单表示了葡萄酒的酿制过程,请据图分析:(1)葡萄酒的酿制原理是先通气进行 ,以增加酵母菌的数量,然后再 获得葡萄酒。
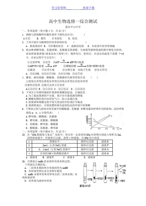
高中生物选修一综合测试惠东平山中学一、单项选择(每小题4分,共24分)1.酒精与重铬酸钾在酸性条件下颜色反应为( ) A 红色 B .紫色 C 灰绿色 D .棕色2.下列不能作为植物组织培养的材料是 ( )A .秋海棠的叶B .马铃薯的块茎C .成熟的花粉D .木质部中的导管细胞3.将由啤酒酵母菌、乳链球菌、乳酸菌及黑曲霉、毛地霉等菌种组成的微生物复合制剂,添加到畜禽粪便(或食品加工废料)中,搅拌均匀,密闭后,在适宜的温度下放置7-10天,在此过程中不.会发生( ) ①无氧呼吸 ②竞争 ③ATP ADP+Pi+能量④ADP+Pi+能量 ATP⑤磷酸肌酸 肌酸+磷酸+能量⑥捕食 ⑦出芽生殖 ⑧分裂生殖 ⑨孢子生殖 ⑩光合作用 A .⑤⑥⑩B .③⑤⑥⑦⑩C .③⑥⑧⑩D .⑤⑥⑦⑩4.蘑菇、硝化细菌、醋酸菌、乳酸菌的代谢类型依次是 ( ) ①需氧自养型②需氧异养型③厌氧自养型④厌氧异养型 ⑤兼性厌氧型 ⑥既可自养又可异养A ①②③⑤B .②①②④C .②①④②D .①②④⑥ 5.下列关于用塑料瓶制作果酒和果醋的叙述,正确的是 A.为了提高果酒的产出量,果汁应尽量装满发酵瓶 B.醋酸发酵阶段应封闭充气口,防止杂菌污染 C.制果酒和果醋过程中每天需适时拧松或打开瓶盖D.果酒制成后,可将装置转移至温度较高的环境中制果醋6.下图表示氧气浓度对培养液中的醋酸菌、乳酸菌 和酵母菌的呼吸作用的影响,试问呼吸曲线a 、b 、c 分别代表( ) A.酵母菌、醋酸菌、乳酸菌 B .酵母菌、乳酸菌、醋酸菌 C .乳酸菌、酵母菌、醋酸菌 D .醋酸菌、乳酸菌、酵母菌二、双项选择(每小题6分,共12分)25.在“DNA 粗提取与鉴定”实验中,将含有一定杂质的DNA 丝状物分别放入体积为2mL 26.右图表示AaBb 的水稻单倍体育种过程, 下列说法正确的是:A .二倍体水稻的纯合体基因型为AABB B .单倍体育种比杂交育种年限短C .AaBb 水稻单倍体育种育出的二倍体水稻,有两种基因型D .培养基为液体培养基酶酶 酶姓名三、非选择题(共64分)27.(16分)下面是家庭酿造甜米酒的具体操作过程。
高二生物期末综合测试题(选修1)A.酶分子很小,易采用包埋法固定本试卷分第Ⅰ卷(选择题)和第Ⅱ卷(非选择题)两部分,共100分。
考试用时90分钟。
B.酶分子很小,易采用化学结合法或物理吸附法固定第I卷(选择题共50分)C.细胞个大,难被吸附或结合D.细胞易采用包埋法固定一、选择题:本题包括50小题,每小题1分,共50分。
每小题只有一个选项最符合题意。
12.有关稀释涂布平板法,叙述错误的是()1.微生物培养过程中,肉眼鉴别金黄色葡萄球菌和枯草杆菌的重要依据是()A.先将菌液进行一系列的梯度稀释A.细菌的大小、形状、颜色B.菌落的大小、形状、颜色B.然后将不同稀释度的菌液分别涂布到琼脂固体培养基的表面C.有无鞭毛D.培养基的不同C.适宜条件下培养D.结果都可在培养基表面形成单个的菌落2.下列4种生物中,哪一种生物的细胞结构与其他3种生物的细胞有明显的区别()13.涂布平板操作需要用到()A.酵母菌B.乳酸菌C.青霉菌D.蘑菇A.接种环、滴管、酒精灯B.接种环、移液管、酒精灯3.下列有关平板划线接种法的操作错误的是()C.涂布器、移液管、酒精灯D.涂布器、接种环、酒精灯A.将接种环放在火焰上灼烧14.将接种后的培养基和一个未接种的培养基都放入37℃恒温箱的目的是()B.将已冷却的接种环伸入菌液中蘸取一环液C.蘸取菌液和划线要在火焰旁进行 A.对比观察培养基有没有被微生物利用 B.对比分析培养基上是否生有杂菌D.划线时要将最后一区的划线与第一区的划线相连 C.没必要放入未接种的培养基 D.为了下次接种时再使用4.制作四川泡菜时要用特殊的坛子,坛子需加水密封,密封坛口的目的是()15.下列叙述错误的是()A.隔绝空气,抑制细菌繁殖B.阻止尘埃,防止污染A.培养乳酸菌时需要在培养基中添加维生素C.造成缺氧环境,利于乳酸菌发酵D.防止污染,利于醋酸菌发酵B.培养霉菌时需将培养基的PH调至碱性5.细菌培养基通常在121℃压力锅中灭菌。
生物选修1测试题及答案一、选择题(每题2分,共20分)1. 细胞膜的主要组成成分是:A. 蛋白质和核酸B. 脂质和蛋白质C. 蛋白质和糖类D. 脂质和糖类答案:B2. 下列哪项不是细胞器?A. 线粒体B. 核糖体C. 高尔基体D. 细胞核答案:D3. 光合作用中,光能被转化为化学能的场所是:A. 线粒体B. 叶绿体C. 细胞核D. 内质网答案:B4. 细胞分裂过程中,染色体数量加倍的时期是:A. 间期B. 前期C. 中期D. 后期答案:D5. 下列哪项不是细胞凋亡的特点?A. 程序性死亡B. 细胞核和细胞器完整C. 细胞碎片被邻近细胞清除D. 细胞碎片引发炎症反应答案:D6. 真核细胞与原核细胞的主要区别在于:A. 细胞大小B. 细胞壁的存在与否C. 是否具有细胞核D. 是否具有线粒体答案:C7. 细胞周期中,DNA复制发生在:A. G1期B. S期C. G2期D. M期答案:B8. 细胞分化的实质是:A. 基因的选择性表达B. 细胞体积的变化C. 细胞形态的改变D. 细胞功能的改变答案:A9. 下列哪项不是细胞衰老的特征?A. 细胞体积减小B. 细胞核增大C. 细胞内水分增多D. 细胞内酶活性降低答案:C10. 细胞凋亡与细胞坏死的主要区别在于:A. 细胞膜的完整性B. 细胞器的完整性C. 细胞核的完整性D. 细胞死亡的可控性答案:D二、填空题(每题2分,共20分)1. 细胞膜的流动性主要取决于其组成成分中的______。
答案:脂质2. 细胞内负责合成蛋白质的细胞器是______。
答案:核糖体3. 细胞呼吸的主要场所是______。
答案:线粒体4. 在有丝分裂过程中,姐妹染色单体分离发生在______。
答案:后期5. 细胞凋亡是由______控制的程序性细胞死亡过程。
答案:基因6. 细胞周期中,G1期的主要活动是______。
答案:DNA复制前的准备7. 细胞分化的结果是形成______。
答案:组织8. 细胞衰老的特征之一是细胞内水分______。
洛阳市第四十六中学高中生物选修一测试题一、选择题1.利用酵母菌发酵生产酒精时,投放的适合原料和在生产酒精阶段要控制的必需条件分别是( )A.玉米粉和有氧B.大豆粉和有氧C. 玉米粉和无氧D.大豆粉和无氧2.严格控制发酵条件是保证发酵正常进行的重点,直接关系到能否能获取质量高,产量多的理想产物,往常所指的发酵条件不包含( )A. 温度控制B. 溶氧控制C. pH 控制D. 酶的控制3. 以下产醋最多的举措是( )A. 往果酒中加入食醋,产通气B. 往果酒中加入变酸的酒表面的菌膜,并通气C. 将果酒裸露在空气中D. 往果酒中加入冲刷葡萄的水,并通气4. 以下四种微生物都参加的豆腐的发酵,从代谢种类上考虑哪一项与其余三项有显然差别( )A. 青霉B. 酵母C. 曲霉D. 毛霉5. 对于酵母菌的表达,正确的选项是( )A. 酵母菌代谢种类为异养、兼性厌氧B. 酵母菌主要生殖方式为孢子生殖C. 酵母菌只在酒精发酵中发挥作用 D .酵母菌在含青霉素的培育基中不可以生计6. 以下对于果醋的制作错误的选项是( )A.果醋的制作需要醋酸菌,醋酸菌是一种好氧菌,所以在制作过程中需通入氧气B. 醋酸菌是一种嗜温菌,温度要求较高,一般在45 ℃左右C. 醋酸菌能将果酒变为就醋D. 当氧气、糖原充分时,醋酸菌可将葡萄中的糖分分解为醋酸7.乳酸菌培育液中常含必定浓度葡萄糖,当葡萄糖浓度过高,反而克制微生物生长,原由是()A. 碳源供给太充分B. 细胞会失水C. 改变了乳酸菌的pH值D. 葡萄糖不是乳酸菌的原料8、三种微生物,下表I 、Ⅱ、、Ⅲ是用来培育微生物的三种培育基。
甲、乙、丙都能在Ⅲ中正常生长生殖;甲能在 I 中正常生长生殖,而乙和丙都不可以;乙能在Ⅱ中正常生长生殖,甲、丙都不可以。
以下说法正确的选项是()粉状硫K2HPO4 FeS04 蔗糖(NH4)2SO4 H20 MgS04 CaCl210g 4g 10g 100mlI + + + + + + +Ⅱ+ 十+ + + + +Ⅲ+ + + + + + + +A.甲、乙、丙都是异养微生物 B .甲、乙都是自养微生物、丙是异养微生物C.甲是异养微生物、乙是固氮微生物、丙是自养微生物D.甲是固氮微生物、乙是自养微生物、丙是异养微生物9.涂布平板操作需要用到()A.接种环、滴管、酒精灯B.接种环、移液管、酒精灯C.涂布器、移液管、酒精灯D.涂布器、接种环、酒精灯10.制备牛肉膏蛋白胨固体培育基的步骤是( )A.计算、称量、倒平板、熔解、灭菌B.计算、称量、熔解、倒平板、灭菌C.计算、称量、熔解、灭菌、倒平板D.计算、称量、灭菌、熔解、倒平板11.在果酒、果醋、腐乳、泡菜的制作中,用到的微生物分别是()A.酵母菌、酵母菌、毛霉、乳酸菌B.酵母菌、醋酸菌、毛霉、乳酸菌C.毛霉、醋酸菌、乳酸菌、酵母菌D.酵母菌、乳酸菌、毛霉、醋酸菌12.将大肠杆菌菌种从菌种试管接种到另一支试管的操作以下说法有误的一项为哪一项( )A.整个接种过程都要在酒精灯的火焰邻近进行B.接种环放在酒精灯火焰上灼烧以后即可伸入菌种试管挑取少量菌种C.菌种试管口和待接种的试管口接种前后都要经过酒精灯火焰 2 至 3 次D.带菌的接种环应在培育基斜面上由底部向上轻轻划“S”型曲线13. 以下对于制备牛肉膏蛋白胨固体培育基的表达中,错误的选项是( )A.操作次序为配制培育基、调理pH、分装、灭菌、包扎、搁置斜面B.琼脂在制备固体培育基时,可作为凝结剂 C .将培育基冷却至 50℃左右时进行搁置斜面D.将培育基趁热分装到试管中,培育基的高度约为试管高度的1∕514.细菌培育过程中分别采纳了高压蒸气、酒精、火焰灼烧等几种不一样的办理,这些方法挨次用于杀灭哪些部位的杂菌( )A.接种环、手、培育基 B .高压锅、手、接种环C.培育基、手、接种环 D .接种环、手、高压锅15.用来判断选择培育基能否起到了选择作用需要设置的比较是( )A.未接种的选择培育基B.未接种的牛肉膏蛋白胨培育基C.接种了的选择培育基D.接种了的牛肉膏蛋白胨培育基( )16.对于灭菌和消毒的理解不正确的选项是A.灭菌是指杀灭环境中全部微生物的细胞、芽孢和孢子B.消毒和灭菌本质是同样的C.接种环用灼烧法灭菌D.常用灭菌方法有灼烧灭菌、干热灭菌、高压蒸汽灭菌等17.产生标准菌落的细菌的最先数目和培育基分别是()A.一个细菌,液体培育基 B .很多细菌,液体培育基C.一个细菌,固体培育基 D .很多细菌,固体培育基18.能够判定出分解尿素的细菌的方法是()A.以尿素为独一氮源的培育基中加入酚红指示剂B.以尿素为独一氮源的培育基中加入二苯胺试剂C.以尿素为独一氮源的培育基中加入苏丹Ⅲ试剂D.以尿素为独一氮源的培育基中加入双缩脲试剂19.以下对于植物组织培育的表达,错误的选项是( )A.培育基中增添蔗糖的目的是供给营养和调理浸透压B.培育基中的生长素和细胞分裂素影响愈伤组织的生长和分化C.愈伤组织是一团摆列松散的薄壁细胞构成,是再分化的产物,细胞拥有全能型D.绿色开花植物的生殖器官部位如花药进行培育获取的愈伤组织的基因只有体细胞的一半20.柑橘、柠檬芬芳油的制备往常不采纳水蒸气蒸馏法,是由于( )①水中蒸馏会致使原料焦糊②柑橘、柠檬芬芳油易溶于水③会使芬芳油的有效成分水解④所需实验装置复杂A.①②B.③④C.①③D.①②④21. 在用水蒸气蒸馏法制取玫瑰乳浊液提纯过程中,先后使用NaCl、无水 Na2SO4,其作用分别是 ( ) A.分层、吸水B.溶解、吸水C .吸水、分层 D .分层、萃取22. 在蒸馏过程中,要提升产质量量,应当采纳的举措是( )A.提升蒸馏温度,延伸蒸馏时间B.提升蒸馏温度,缩短蒸馏时间C.降低蒸馏温度,缩短蒸馏时间D.严控蒸馏温度,延伸蒸馏时间23.对用萃取法来提取芬芳油的解说不正确的一项为哪一项( )A.用萃取法来提取芬芳油,要求原料尽可能渺小B.用萃取法提取的芬芳油要易溶于有机溶剂C.在浸泡植物资料时,要采纳低沸点的有机溶剂D.芬芳油充分溶解于有机溶剂后,再把芬芳油蒸发出来,节余有机溶剂,进而使芬芳油和有机溶剂分别24.对胡萝卜素的提取次序,正确的选项是( )A.胡萝卜→粉碎→萃取→干燥→浓缩→过滤→胡萝卜素B.胡萝卜→粉碎→过滤→干燥→萃取→浓缩→胡萝卜素C.胡萝卜→粉碎→过滤→萃取→干燥→浓缩→胡萝卜素D.胡萝卜→粉碎→干燥→萃取→过滤→浓缩→胡萝卜素25.毛霉等微生物能产生的酶类主要有( )A.蛋白酶和脂肪酶B.蛋白酶和淀粉酶C.脂肪酸和淀粉酶D.肽酶和麦芽糖酶26.以下细胞中全能性最高的是( )A. 胡萝卜的韧皮部细胞B.水稻的花粉C.绵羊的乳腺细胞D.大白鼠的受精卵二、非选择题(每空 2 分,共 40 分)27. 下边是果酒和果醋制作的实验流程和某同学设计的果酒和果醋的发酵装置。
综合测评(一)传统发酵技术的应用·微生物的培养与应用(考试时间45分钟;本试卷满分100分)一、选择题(每题2分,共40分)1.下列关于酵母菌的叙述中,错误的是()A.酵母菌是异养型的真菌B.一种酵母菌能进行有氧呼吸,另一种进行无氧呼吸C.酵母菌在有氧气存在时,能将葡萄糖分解成CO2和H2OD.酵母菌的无氧呼吸产生酒精和CO2【解析】同一种酵母菌在不同的条件下进行的呼吸方式不同。
在有氧条件下,主要通过有氧呼吸增殖;在无氧条件下,主要通过无氧呼吸产生酒精。
【答案】 B2.为了使测定亚硝酸盐含量的准确性高,关键是()A.样品处理B.标准显色液的制备C.比色D.泡菜的选择【解析】亚硝酸盐含量是通过与标准显色液进行目测比较而估算出的,所以只有标准显色液制备标准才能比较出正确的结果。
【答案】 B3.下列关于豆腐乳的制作,不正确的说法是()A.毛霉是参与豆腐发酵的主要微生物B.传统工艺生产豆腐乳一般在夏天进行C.现代食品企业是在无菌条件下在豆腐上接种毛霉生产豆腐乳D.加盐腌制可避免豆腐乳变质【解析】豆腐上毛霉生长的适宜温度为15~18 ℃,因此传统工艺生产豆腐乳一般在春天或秋天进行。
【答案】 B4.在果酒、果醋和腐乳制作中,都要防止微生物污染,有关叙述正确的是() A.果醋发酵阶段应封闭充气口,防止杂菌进入B.腌制腐乳的卤汤中应含有12%左右的酒以抑制细菌的增殖C.利用自然菌种发酵果酒时,将封有葡萄汁的发酵瓶进行高压灭菌D.将长满毛霉的豆腐放在瓶中,并逐层加盐,接近瓶口部分的盐要铺薄一些【解析】果醋发酵过程中利用的微生物是醋酸菌,在发酵过程中需通入氧气,因此不能封闭充气口;腐乳制作中所用卤汤应含有12%的酒以抑制细菌增殖;果酒制作中,自然菌种附着在葡萄皮上,因此不能将葡萄汁灭菌;腐乳制作中为防止杂菌污染,瓶口的盐应铺厚一些。
【答案】 B5.在制作果酒、果醋、泡菜时,发酵过程中对氧气的需求分别是()A.无氧、有氧、无氧B.有氧、无氧、无氧C.无氧、有氧、有氧D.兼氧、无氧、有氧【解析】酒精、乳酸均是在无氧条件下产生的,而果醋是在有氧条件下产生的。
高二生物大周放假作业第I卷(选择题)请点击修改第I卷的文字说明一、选择题1.PCR是一种体外迅速扩增DNA片段的技术,下列有关PCR过程的叙述,不正确的是()A.变性过程中破坏的是DNA分子内碱基对之间的氢键B.复性过程中引物与DNA模板链的结合依靠碱基互补配对原则完成C.延伸过程中需要DNA聚合酶、ATP、四种核糖核苷酸D.PCR与细胞内DNA复制相比所需要酶的最适温度较高2.下列关于PCR反应体系中所加物质作用的描述,错误的是()A.热稳定的DNA聚合酶用于合成DNA子链B.引物使Taq酶能从引物的5'端延伸DNA链C.四种游离脱氧核苷酸用于合成子链的原料D.目标DNA母链用于合成DNA复制的模板3.在PCR反应中,只有一个DNA的片段作为模板,经过三次循环后,含引物I的DNA单链占DNA总链数的()A.1/2 B.1/4 C.1 D.7/164.以下为形成cDNA过程和PCR扩增过程示意图。
据图分析,下列说法正确的是()A.催化①过程的酶是RNA聚合酶B.④过程发生的变化是引物与单链DNA结合C.催化②⑤过程的酶都是DNA聚合酶,都能耐高温D.如果RNA单链中A与U之和占该链碱基含量的40%,则一个双链DNA中,A与U 之和也占该DNA碱基含量的40%6.下列关于PCR的描述中,正确的是()①PCR是一种酶促反应②引物决定了扩增的特异性③扩增DNA利用了热变性的原理④扩增的对象是氨基酸序列A.①②④ B.②③④C.①③④ D.①②③7.在PCR扩增前,需要将下列哪些物质加入微量离心管中?()①模板DNA②模板RNA③DNA解旋酶④耐高温的DNA聚合酶⑤引物⑥PCR缓冲液⑦脱氧核苷酸贮备液⑧核苷酸贮备液A.①④⑤⑥⑦B.①③④⑤⑥⑧C.②③④⑤⑥⑦D.①④⑥⑦⑧8.SDS-聚丙烯酰胺凝胶电泳法中加入SDS的作用是()A.增大蛋白质的相对分子质量B.改变蛋白质分子的形状C.掩盖不同蛋白质分子间的电荷差别D.减小蛋白质分子的相对分子质量9.引物的作用是()A.打开D.NA.双链B.催化合成D.NA.子链C.提供模板D.使D.NA.聚合酶能够从引物的3’端开始复制10.漆酶属于木质降解酶类,在环境修复、农业生产等领域有着广泛用途。
1专题一、专题二综合检测试题一、选择题1、酵母菌、乳酸菌、醋酸菌和谷氨酸棒状杆菌的异化作用类型依次是( )①需氧型②厌氧型③兼性厌氧型A.①②①③ B.③②①①C.③②①② D.②②③①2、关于葡萄酒的制作,下列说法正确的是( )A.用清水冲洗葡萄除去污物,应反复多次冲洗B.葡萄汁装入发酵瓶时,要留有大约1/4的空间C.装入葡萄汁后,应封闭发酵装置的充气口D.制作葡萄酒的过程中,要将温度控制在18~25 ℃,时间控制在7~8天左右3、以下关于传统发酵技术涉及的微生物的描述,正确的是( )A.在葡萄酒的制作过程中,密封时间越长,酵母菌产生的酒精量就越多B.果醋的生产过程中,具有协同作用的菌种是酵母菌和醋酸菌C.毛霉属于细菌,是单细胞生物,没有由核膜包围的细胞核D.乳酸菌是厌氧型细菌,在无氧条件下,也可以将葡萄糖分解成酒精和CO24.下面对发酵过程中灭菌的理解,不.正确的是( )A.防止杂菌污染B.灭菌必须在接种前C.培养基和发酵设备都必须灭菌D.消灭杂菌5.图甲是果醋发酵装置。
发酵初期不通气,溶液中有气泡产生;中期可以闻到酒香;后期接种醋酸菌,适当升高温度并通气,酒香逐渐变成醋香。
图乙中能表示整个发酵过程培养液pH变化的曲线是( )A.① B.②C.③ D.④6.以下四种微生物都参与豆腐的发酵,从代谢类型上考虑哪一项与其他三项有明显区别( )A.青霉B.酵母菌C.曲霉D.毛霉7.豆腐发酵过程中,毛霉消耗的能量主要来自哪种物质的分解( )A.脂肪B.磷脂C.葡萄糖D.蛋白质8.豆腐坯用食盐腌制,其作用是( )①渗透盐分,析出水分②给腐乳以必要的咸味③防止毛霉继续生长和杂菌繁殖④浸提毛霉菌丝中的蛋白酶A.①②③ B.②③④C.①③④ D.①②③④9.在腐乳制作的过程中,不.需要严格灭菌的步骤是( )①让豆腐长出毛霉②加盐腌制③加卤汤装瓶④密封腌制A.①② B.②③C.③④ D.①④10.下列对腐乳实验操作过程的叙述,错误的是( )A.前期发酵,将笼屉中的温度控制在15~18 ℃B.豆腐块分层摆放,逐层加盐,层数加高盐量不变C.卤汤中的酒量应控制在12%左右D.腌制腐乳的玻璃瓶冲洗后要用沸水消毒,装瓶后密封,瓶口通过酒精灯火焰11.以下关于实验方法的叙述中正确的是A. 可应用放射性同位素标记的病毒基因来检测病毒感染B. 通过比色法检测亚硝酸盐含量不需要每次配制标准显色液C. 稀释涂布平板法分离细菌时每个稀释度形成的菌落都是单菌落D. 微生物实验中所有用具和材料都要经过高压蒸汽灭菌法灭菌12.在“探究果酒制作过程中影响酵母菌种群数量变化因素”时,获得下图所示的实验结果(图中O、M、N、P代表相应发酵时间)。
选修一综合测试一1.(2017·广西四市高三联考)如图是某细菌纯化培养过程中划线接种的培养结果。
回答下列问题。
(1)在__________(填图中编号)区域出现了单个菌落,产生每个菌落的最初细菌数目是____________个细菌。
据图分析。
在培养基上划线接种时,划线的顺序依次是________________________(用编号表示)。
(2)下表是某微生物培养基成分。
________,去除________。
②若要鉴别纤维素分解菌,可用____________________法,若要鉴别尿素分解菌,可在培养液中加入________________________。
2.(2016·泰安二模)回答有关微生物的培养与应用问题:(1)微生物的培养需要使用培养基,不同培养基的配方不同,但一般都具有水、无机盐、碳源、________;在配制从土壤中筛选纤维素分解菌的培养基时,需加入________作为唯一的碳源,该培养基属于________培养基。
(2)若将样品接种到鉴别纤维素分解菌的培养基上,在该培养基中需要加入的特殊染料是________,通过观察是否产生________来筛选纤维素分解菌。
(3)若要统计土壤样品中纤维素分解菌的数目,宜采用________法接种,根据土壤样品的稀释倍数和接种稀释液的体积,统计平板上的菌落数目就能大约推测出样品中的活菌数。
一同学在稀释倍数为104的培养基中测得平板上菌落数的平均值为24.6,则每毫升样品中的活菌数是(所用稀释液的体积为0.2 mL)________。
(4)纤维素分解菌产生的纤维素酶能将纤维素分解为________,为微生物生长提供营养,人们利用其将秸秆等废弃物通过发酵生产________等为人类利用。
3.(2016·陕西师范大学附中模拟)工厂废水的妥善处理是减轻现代化工业水污染的重要举措。
如图所示为筛选某种高效分解某化工厂的污水中有机化合物A的菌种的实验流程。
选修一综合学业质量标准检测本试卷分第Ⅰ卷(选择题)和第Ⅱ卷(非选择题)两部分。
满分100分,考试时间90分钟。
第Ⅰ卷(选择题共50分)一、选择题(共25小题,每小题2分,共50分,在每小题给出的4个选项中,只有1项是符合题目要求的)1.利用生物工程生产啤酒、果醋、酸奶、腐乳的常用菌种分别是(C)A.酵母菌、枯草杆菌、乳酸菌、毛霉B.黄色短杆菌、酵母菌、大肠杆菌、乳酸菌C.酵母菌、醋酸菌、乳酸菌、毛霉D.酵母菌、谷氨酸棒状杆菌、大肠杆菌、乳酸菌2.(2017·海南文昌中学高二期末)有时候由于实验材料用品所限而需要设法替代。
下列各项中正确的是(C)A.做植物细胞有丝分裂实验时,可用蒜叶代替洋葱B.做植物细胞质壁分离和复原实验时,可用30%的食盐溶液代替30%的蔗糖溶液C.做叶绿体色素提取和分离实验时,可用乙醇代替丙酮D.做DNA粗提取与鉴定实验时,可用新鲜猪血代替鸡血[[解析]]蒜叶的细胞已经高度分化,失去分裂能力,因此做植物细胞有丝分裂实验时,不能用蒜叶代替洋葱,A项错误;因30%的食盐溶液浓度太高,会使细胞失水速度加快且过度失水而死亡,所以做植物细胞质壁分离和复原实验时,不能用30%的食盐溶液代替30%的蔗糖溶液,B 项错误;叶绿体色素易溶解于有机溶剂中,因此做叶绿体色素提取和分离实验时,可用乙醇代替丙酮,C项正确;猪是哺乳动物,其成熟红细胞没有细胞核,也就无法提取DNA并鉴定,所以做DNA粗提取与鉴定实验时,不能用新鲜猪血代替鸡血,D项错误。
3.下列关于酶的叙述中,正确的是(C)A.酶都提取于动植物细胞B.酶制剂能够重复利用C.果酒和果汁能够用酶制剂澄清D.酶固定化后被称为酶制剂[[解析]]酶制剂是指从生物(包括动物、植物、微生物)中提取的具有生物催化作用的物质,并辅以其他成分,用于加速食品加工合成和提高食品质量的制品,不能重复利用。
固定化酶不属于酶制剂。
4.下列属于微生物不可缺少的微量有机物是(D)①牛肉膏②蛋白胨③氨基酸④维生素⑤碱基⑥生物激素(属于生长因子)A.①②③B.②③④C.②③④⑤D.③④⑤⑥[[解析]]生长因子是微生物生长不可缺少的微量有机物。
【最新】高中生物选修一(人教版):专题测试卷(一)试题学校:___________姓名:___________班级:___________考号:___________一、单选题1.下列有关家庭制作果酒、果醋和腐乳的叙述,正确的是()A.菌种均可来自于自然环境,接种纯净的菌种则品质更佳B.均需在适宜温度下进行发酵,果酒发酵温度最高C.果酒、果醋发酵需无氧环境,腐乳制作需有氧环境D.变酸的酒表面的菌膜含大量酵母菌,腐乳的“皮”为毛霉菌丝2.下列有关果酒、果醋、腐乳、泡菜制作的叙述,正确的是()A.果酒、果醋、腐乳及泡菜中的乳酸都是微生物无氧呼吸的产物B.果酒制成后只需将装置转移至温度较高的环境中即可制成果醋C.腐乳制作过程中必须有能产生蛋白酶的微生物参与,如毛霉D.泡菜泡制的时间越长,亚硝酸盐含量越高,可用比色法测定其含量3.下列哪种条件下,醋酸菌将葡萄汁中的糖分分解成醋酸()A.氧气、糖源充足B.氧气充足、缺少糖源C.缺少氧气、糖源充足D.氧气、糖源都缺少4.下列产醋最多的措施是()A.将果酒中加入食醋,并通气B.将果酒中加入变酸的酒表面的菌膜,并通气C.将果酒暴露在空气中D.将果酒中加入冲洗葡萄的水,并通气5.在酿制果醋的过程中,下列相关说法正确的是A.果醋的制作需用醋酸菌,醋酸菌是兼性厌氧型细菌,需先通一段时间氧气后再密封B.在发酵过程中,温度控制在18~25 ℃,发酵效果最好C.当氧气、糖源充足时,醋酸菌可将葡萄中的糖分解成醋酸而酿制成果醋D.醋酸菌对氧气特别敏感,仅在深层发酵时缺氧影响代谢活动6.如图为苹果酒的发酵装置示意图,下列叙述正确的是()A.发酵过程中酒精的产生速率越来越快B.集气管中的气体是酵母菌无氧呼吸产生的CO2C.发酵过程中酵母种群呈“J”型增长D.若发酵液表面出现菌膜,最可能原因是发酵瓶漏气7.可用于检验果酒发酵产物的是()①酸性重铬酸钾溶液②碱性重铬酸钾溶液③澄清石灰水④斐林试剂A.①④B.①③C.②③④D.①③④8.下列果酒、果醋和腐乳制作相关的叙述,正确的是()A.腐乳制作所需要的适宜温度是35 ℃B.果酒发酵过程中发酵液密度会逐渐增大C.使用的菌种分别是酵母菌、醋酸菌、乳酸菌D.使用的菌种都具有细胞壁、核糖体、DNA和RNA9.下列有关发酵食品加工的操作,正确的是A.制作果酒时应对葡萄进行反复冲洗以避免杂质的影响B.制作果醋时应避免通入空气以保证有关菌种正常代谢C.制作腐乳时应适量加盐以避免豆腐变质、变软D.制作酸奶时应保证有氧环境以提高酸奶的酸度10.下图中甲是果醋发酵装置,乙是发酵过程中培养液pH变化曲线图,下列叙述正确的是A.发酵初期不通气,溶液中没有气泡产生B.中期可以闻到酒香,说明进行了酒精发酵C.后期接种醋酸菌,适当通气并保持原有温度D.图乙中能正确表示pH变化的曲线是③11.关于酸奶制作,下列说法正确的是( )A.含抗生素的牛奶更容易发酵B.温度越高,制作酸奶需要的时间越长C.牛奶变酸的同时,其中的糖类发生了变化D.所有物质都装瓶后再加热灭菌,酸奶凝固的会更好12.下列有关生物技术实践操作的叙述正确的是()A.果醋发酵过程中,要严格密封,才有利于醋酸菌的代谢B.制作腐乳时,加盐腌制可使豆腐块变硬且能抑制杂菌生长C.用乳酸菌制作酸奶时需要不时通入氧气D.家庭制作果酒时,用洗涤剂反复冲洗葡萄表面不会影响发酵效果13.下列有关生物技术的叙述,不正确的是()A.制作果醋时,必需向发酵装置不断地补充无菌空气,以保证醋酸菌的生长B.制作腐乳时,加盐腌制可使豆腐块变硬且能抑制杂菌生长C.变酸的酒表面的菌膜是醋酸菌大量繁殖形成的D.用传统的发酵技术制葡萄酒必需添加酵母菌菌种14.测定亚硝酸盐含量的有关叙述,不正确的是()A.亚硝酸盐与对氨基苯磺酸发生重氮化反应,需在盐酸酸化条件下B.重氮化反应后,与N-1-萘基乙二胺盐酸盐结合形成玫瑰红色染料C.对显色反应样品进行目测,可精确算出泡菜中亚硝酸盐含量D.配制溶液所用的提取剂为氯化镉与氯化钡15.泡菜发酵的微生物主要是乳酸菌,而在发酵初期,水槽内经常有气泡产生,这些气泡产生的原因及成分分别是()A.发酵初期活动强烈的是酵母菌,其利用氧产生的气体为CO2B.因腌制过程中的盐进入蔬菜使蔬菜体积缩小,气体被排出;气体为空气C.乳酸菌是兼性厌氧型微生物,初期进行有氧呼吸产生CO2;气体为CO2D.乳酸菌在发酵过程中产生了热量,使坛内温度升高,空气受热膨胀排出;气体为空气二、实验题16.下面是果酒和果醋制作的实验流程和某同学设计的果酒和果醋的发酵装置。
生物选修一试题试卷及答案一、选择题(每题2分,共20分)1. 细胞膜的主要组成成分是什么?A. 蛋白质和核酸B. 蛋白质和脂质C. 脂质和糖类D. 核酸和糖类2. 细胞分裂过程中,染色体数目加倍发生在哪个阶段?A. 间期B. 有丝分裂前期C. 有丝分裂中期D. 有丝分裂后期3. 下列哪个选项不是细胞器?A. 核糖体B. 内质网C. 细胞核D. 高尔基体4. 光合作用中,光能被转化为化学能的主要场所是?A. 叶绿体B. 线粒体C. 细胞核D. 细胞质5. 基因突变是指什么?A. 基因的丢失B. 基因序列的改变C. 基因的复制D. 基因的表达二、填空题(每空1分,共10分)6. 细胞膜的结构主要由_________和_________组成。
7. 有性生殖中,受精卵的染色体数目与亲本相同,这是通过_________实现的。
8. 细胞呼吸的主要场所是_________。
9. 细胞分化的结果是形成_________。
10. 基因工程中,常用的运载体有质粒、_________等。
三、简答题(每题10分,共20分)11. 简述细胞周期的四个阶段及其主要特点。
12. 描述植物细胞与动物细胞的主要区别。
四、论述题(每题15分,共30分)13. 论述DNA复制的半保留复制机制及其生物学意义。
14. 讨论基因突变对生物进化的影响。
五、实验题(共20分)15. 设计一个实验来验证光合作用需要光。
简要描述实验设计、预期结果和结论。
答案:一、选择题1. B2. D3. C4. A5. B二、填空题6. 磷脂双分子层、蛋白质7. 减数分裂8. 线粒体9. 组织10. 噬菌体三、简答题11. 细胞周期包括G1期、S期、G2期和M期。
G1期细胞生长,准备DNA复制;S期DNA复制;G2期继续生长,准备分裂;M期细胞分裂。
12. 植物细胞具有细胞壁、大液泡和叶绿体,而动物细胞没有。
四、论述题13. DNA复制的半保留复制机制是指新合成的DNA分子中,每条链都包含一条亲代链和一条新合成的子代链。
人教版高中生物选修一全书综合试题(含答案)人教版高中生物选修一全书综合试题(含答案)一、单选题1.如图为用燕麦胚芽鞘进行的实验,下列判断正确的是A.向左弯曲生长的是⑤B.①④是一组对照实验C.不生长也不弯曲的是①③D.单侧光能够对②④起作用2.如图为人体细胞与内环境进行物质交换的示意图,a、b处的箭头表示血液流动的方向。
下列说法正确的是()A.氨基酸、性激素、抗体和消化酶都是内环境的组成成分B.若②为肌肉细胞,则a处的氧气浓度高于b处C.①③④是人体内细胞代谢的主要场所D.正常情况下,内环境的各项理化性质是保持不变的3.下面是与促胰液素发现有关的4个实验:①稀盐酸注入小肠肠腔→胰腺分泌胰液②稀盐酸注入静脉血液→胰腺不分泌胰液③稀盐酸注入小肠肠腔(去除神经)→胰腺分泌胰液④小肠黏膜+稀盐酸+沙子研磨制成提取液注入静脉血液→胰腺分泌胰液对上述实验分析错误的是()A.促胰液素的靶器官是胰腺B.促胰液素的分泌受神经系统支配C.①与③组成的对照实验中,自变量的控制采用了减法原理D.在稀盐酸刺激下,小肠黏膜产生的物质可通过血液运输来调节胰液的分泌4.下列有关免疫的叙述中,错误的是()A.特异性免疫主要通过淋巴细胞发挥作用B.免疫活性物质可由免疫细胞或其他组织细胞产生C.细菌、病毒表面的蛋白质可作为抗原引起免疫反应D.类风湿性关节炎属于免疫缺陷病5.下列关于免疫的叙述正确的是()① 淋巴细胞只有受到抗原刺激后,才能形成效应细胞和记忆细胞① 一种抗原不仅可以和相应的抗体结合,也可以与产生抗体的效应细胞结合① 在特异性免疫发挥作用的主要是淋巴细胞① 当机体免疫功能不足或缺乏时,可引起免疫缺陷病① 浆细胞的产生,需要T细胞和抗原的共同刺激① 在体液免疫过程中,每个浆细胞只分泌一种特异性抗体① 当同一种抗原再次进入机体时,产生的浆细胞均来自记忆细胞A.①①①①B.①①①C.①①①D.①①①①6.下列有关高等动物生命活动调节的叙述中,正确的是()A.在2006年都灵冬奥会上,正在进行10000m速滑的运动员,其生理状态是产热过程大于散热过程,体温高于正常值B.神经调节、体液调节、免疫调节共同构成了调节生命活动的基本方式C.血糖含量的增加能抑制胰岛B细胞的分泌活动D.下丘脑是最高级的神经中枢7.下列有关生命活动调节的叙述,正确的是()A.人体内抗利尿激素经靶细胞接受后仍具有活性,因为其具有高效性B.当血糖含量升高时,体内的胰岛素和胰高血糖素的分泌量增加C.运动时,肾上腺素水平升高,可使心率加快,说明激素是高能化合物D.人体通过反馈调节维持血液中甲状腺激素和胰岛素含量的相对稳定8.下列生理活动具有双向性的有几项()①生长素在胚芽鞘的极性运输①细胞发生质壁分离时水分子的运输①膝跳反射时兴奋在神经纤维上的传导①活细胞中ATP与ADP间的转化①草原生态系统中狼和兔子间的信息传递①人体内非必需氨基酸和必需氨基酸间的转换①肝细胞内葡萄糖和糖原的转化①C元素在生物群落与无机环境之间的转换A.四项B.五项C.六项D.七项9.在免疫细胞中,有一种淋巴细胞能产生免疫活性物IL-2和IFL-γ,以促进B 细胞的增殖、分化下列叙述错误的是()A.IL-2和IFL-γ属于淋巴因子。
人教版高中生物选修一练习题(含答案)第I卷(选择题)1.在制果酒、果醋、泡菜、腐乳时,所用微生物的代谢类型分别是A. 兼性厌氧型、需氧型、厌氧型、需氧型B. 厌氧型、厌氧型、厌氧型、需氧型C. 兼性厌氧型、需氧型、需氧型、厌氧型D. 厌氧型、兼性厌氧型、需氧型、厌氧型2.下列关于“DNA粗提取与鉴定”的实验,叙述正确的是A. 酵母、菜花和猪的红细胞均可作为提取DNA的材料B. DNA易溶于氣化钠溶液,不溶于酒精溶液C. 向切碎的植物组织中加入适量蒸馏水,可获得含大量DNA的溶液D. 将提取的丝状物溶解后,加入二苯胺试剂后水浴呈蓝色3.下列有关生物技术实践应用的叙述,正确的是A. 固定化酶技术在多步连续催化反应方面优势明显B. 牛肉膏蛋白胨培养基是常用的细菌基础培养基,可用高压蒸汽灭菌法灭菌C. 相同pH时,加酶洗衣粉洗涤效果好于普通洗衣粉D. 向鸡血细胞中加入冷却的95%的酒精,可以获得无杂质的DNA4.下列关于果酒、果醋和腐乳制作的叙述中,正确的是A. 一般含糖量较高的水果可用来制作果酒B. 果醋发酵包括有氧发酵和无氧发酵C. 制作腐乳时,应防止毛霉以外的其它微生物生长D. 都是利用微生物胞内酶催化获得最终产品5.果胶酶能使果胶水解,使榨取果汁变得更容易,提高水果的出汁率。
某同学为探究温度对果胶酶活性的影响,在不同温度下,将等量的果胶酶加入到等量的苹果泥中,在反应同样时间后,再将反应液过滤同样时间,用量筒测出滤出苹果汁的体积。
下列能正确反映实验结果的曲线是6.相对分子质量不同的两种蛋白质在凝胶色谱柱中的行进过程,可表示为图中哪一个()【注:图中大圆点代表相对分子质量大的蛋白质】7.下列有关酵母细胞固定化实验操作目的及结果分析,错误的是()A.干酵母细胞处于休眠状态,需置于蒸馏水中活化B.配制海藻酸钠溶液时需要小火或间断加热,以防海藻酸钠焦糊C.若海藻酸钠的浓度偏低时凝胶珠呈白色,固定的细胞数目过少D.凝胶珠在CaCl2溶液中浸泡时间的长短,不影响发酵效果8.如图所示的固定化方式中,适宜固定化酶的方法是()A.①②③ B.①② C.②③ D.①③9.果酒和果醋制作过程中,发酵条件的控制至关重要,相关措施正确的是()A.葡萄汁要装满发酵瓶,造成无氧环境,有利于发酵B.在葡萄酒发酵过程中,每隔12 h左右打开瓶盖一次,放出CO2C.果酒发酵过程温度控制在30℃,果醋发酵过程温度控制在20℃D.在果醋发酵过程中,要适时通过充气口充气,有利于醋酸菌的代谢10.下列不属于纤维素酶组分的是A.C1酶B.Cx酶C.葡萄糖苷酶D.半乳糖苷酶11.能合成脲酶的微生物所需要的碳源和氮源分别是A.C02和N2B.葡萄糖和NH3C.C02和尿素D.葡萄糖和尿素12.下列不属于菌落特征的是A.菌落的形状B.有无荚膜C.菌落的大小D.隆起程度13.变酸的酒表面有一层膜、泡菜坛表面有一层膜、腐乳外面有一层致密的皮,它们分别是A.醋酸菌、乳酸菌、毛霉菌丝B.醋酸菌、毛霉菌丝、毛霉菌丝C.醋酸菌、酵母菌、毛霉菌丝D.酵母菌、醋酸菌、乳酸菌14.从土壤中筛选纤维素分解菌的实验设计正确的是A.土壤取样→梯度稀释→稀释涂布平板→发酵培养B.土壤取样→选择培养→稀释涂布平板→挑选菌落C.土壤取样→梯度稀释→选择培养→挑选菌落D.土壤取样→梯度稀释→稀释涂布平板→选择培养→挑选菌落15.下列有关分解纤维素微生物的分离的叙述,错误的是A.纤维素酶的发酵方法有液体发酵和固体发酵B.对分解纤维素的微生物进行了初步筛选后,无需再进行其他实验C.纤维素酶的测定方法,一般是对所产生的葡萄糖进行定量测定D.纤维素酶是一种复合酶16.含氨苄青霉素的LB培养基在基因工程中有很重要的应用。
高中生物选修1综合测试(附答案与答题卡) work Information Technology Company.2020YEAR昆明市实验中学高二生物上学期期末试题(考试时间:90分钟总分:100分)制卷人:杨文君*考生注意:I卷和II卷都只能在答题纸上作答*第I 卷(共40分,每题2分)一、选择题(在每小题给出的四个选项中,只有一个选项正确,请在答题卡上填写正确答案)1.下列有关果酒和果醋的制作,说法正确的是()A.果酒制作自始至终都必需在无氧条件下完成B.果酒制作中无CO2的生成C.醋酸菌只有在氧气充足时才能进行旺盛的生理活动D.醋酸菌的最适生长温度为18-25℃2.腐乳味道鲜美,易于消化、吸收,是因为其内主要含有的营养成分为()A.无机盐、水、维生素B.多肽、氨基酸、甘油和脂肪酸C.NaCl、水、蛋白质 D.蛋白质、脂肪、NaCl、水3.下列有关亚硝酸盐含量测定的知识,说法不.正确..的是:A.可以通过比色法进行亚硝酸盐含量的测定B.制备样品处理液时,加入氢氧化钠溶液的目的是中和过多乳酸,造成弱碱环境C.制备样品处理液时,加入的氢氧化铝乳液可作为脱色剂使用D.亚硝酸盐重氮化反应后,与N-1-萘基乙二胺盐酸盐结合生成紫色染料4.能够纯化大肠杆菌的方法是( )A.斜面培养法B.稀释涂布平板法C.平板划线法 D.稀释涂布平板法和平板划线法5.能用来统计活菌数目的方法是( )A. 平板划线法B. 稀释涂布平板法C. 稀释涂布平板法和平板划线法D.显微镜直接计数法6.下列有关刚果红染色法的应用,说法不正确...的是( )A.刚果红可以与尿素形成红色复合物B.可以先培养微生物,再加入刚果红进行颜色反应C.可以在倒平板时就加入刚果红,再培养微生物D.有刚果红的培养基中,产生纤维素酶的菌落周围会出现明显的透明圈7.甘薯种植多年后易积累病毒而导致品种退化。
目前生产上采用茎尖分生组织离体培养的方法快速繁殖脱毒的种苗,以保证该品种的品质和产量水平。
选修一综合测试题1、作为萃取胡萝卜素的有机溶剂,哪一项不符合实验要求()A、能充分溶解色素B、与水混溶C、对人无毒D、易与产品分离2、下列关于实验室果酒、果醋制作的叙述中,错误的是:()A.果酒制作的菌种属于真核生物,而果醋制作的菌种属于原核生物B.果酒制作需要的温度比果醋制作温度高C.果酒和果醋制作过程中,相应菌种种群数量呈“S”型增长D.醋酸菌在糖源充足和缺少糖源时都能产生醋酸3、右图是果醋和果酒的发酵装置,相关描述错误的是()A.出料口可以用来取样B.排气口能排出酒精发酵时产生的二氧化碳C.充气口在醋酸发酵时要连接充气泵进行充气D.充气口的开关始终要处于打开状态4、获得纯净培养物的关键是()A.将用于微生物培养的器皿、接种用具和培养基等器具进行灭菌B.接种纯种细菌C.适宜环境条件下培养D.防止外来杂菌的入侵5、牛奶、吸管、接种环、培养基、空气灭菌的方式依次是()①灼烧灭菌②巴氏消毒③干热灭菌④紫外线消毒⑤高压蒸汽灭菌A、②③①⑤④B、②⑤③③④C、②①③⑤④D、⑤①③⑤④6、培养病毒时,应选用()A、固体培养基B、含有多种无机盐的培养液C、活的鸡胚D、牛肉汤7、下列哪项操作会引起发酵液受污染 ( )A.榨汁机用温水进行清洗,并晾干B.发酵瓶先用温水清洗,再用75%的酒精擦拭后晾干使用C.葡萄先去除枝梗,再冲洗多次D.每次排气时,只需拧松瓶盖,不能将盖完全揭开8、自养型微生物与异养型微生物的培养基的主要差别是( )A、碳源B、氮源C、无机盐D、特殊营养物质39、用来判断选择培养基是否起到了选择作用需要设置的对照是A.未接种的选择培养基B.未接种的牛肉膏蛋白胨培养基C.接种了的选择培养基D.接种了的牛肉膏蛋白胨培养基10、请选出下列正确的取样培养操作步骤①土壤取样②称取10g土壤取出加入盛有90无菌水的锥形瓶中③吸取0.1进行平板涂布④依次稀释至101、102、103、104、105、106、107稀释度A.①②③④B.①③②④C.①②④③D.①④②③11、关于制备牛肉膏蛋白胨固体培养基,叙述错误的是()A.操作顺序为计算、称量、熔化、倒平板、灭菌B.将称好的牛肉膏连同称量纸一同放入烧杯C.待培养基冷却至50℃左右时进行倒平板D.待平板冷却凝固约5~10后将平板倒过来放置12、可以作为硝化细菌碳源、氮源及能量来源的物质依次是()A.含碳有机物、氨、光B.含碳无机物、氮、氮C.含碳有机物、氨、氨D.含碳无机物、氨、氨13、通过选择培养基可以从混杂的微生物群体中分离出所需的微牛物。
在缺乏氮源的培养基上大部分微生物无法生长;在培养基中加入青霉素可以抑制细菌和放线菌;在培养基中加入10%酚可以抑制细菌和霉菌。
利用上述方法不能从混杂的微生物群体中分别分离出()A.大肠杆菌B.霉菌C.放线菌D.固氮细菌14、植物细胞表现出全能性的必要条件是()A.给予适宜的营养和外界条件B.导入其他植物细胞的基因C.脱离母体后具有完整细胞核的细胞或组织,给予适宜的营养和外界条件D.将成熟筛管细胞的细胞核移植到去核卵细胞中15、关于制备固体培养基的过程,有误的是()A.在使用提前配制的母液时,可直接用移液管从母液中取B.配制母液时,无机物中大量元素浓缩10倍,微量元素浓缩100倍C.配制培养基时,琼脂要及早加热熔化D.培养基的应严格控制在5.816、稀释涂布平板法是微生物培养中的一种常用的接种方法。
下列相关叙述错误的是()A.操作中需要将菌液进行一系列的浓度梯度稀释B.需将不同稀释浓度的菌液分别涂布到固体培养基表面C.不同浓度的菌液均可在培养基表面形成单个的菌落D.操作过程中对培养基和涂布器等均需进行严格灭菌处理C.不同种类的微生物的碳源可能不同D.蛋白质一定不能做碳源26、下列是关于“检测土壤中细菌总数”实验操作的叙述,其中错误的是 ( )A.用蒸馏水配制牛肉膏蛋白胨培养基,经高温、高压灭菌后倒平板B.取104、105、106倍的土壤稀释液和无菌水各0.1,分别涂布于各组平板上C.将实验组和对照组平板倒置,37℃恒温培养24~48小时D.确定对照组无菌后,选择菌落数在300以上的实验组平板进行计数27、下列关于微生物的培养和应用的叙述,错误的是()A.通过消毒不能杀死物体内所有的微生物B.利用平板划线法可以统计样品中活菌的数目C.平板划线法和稀释涂布法常用于微生物的接种D.微生物所用的培养基成分和植物组织培养用的培养基成分不同28、利用菊花的茎段进行组织培养过程中,下列哪项操作或条件是可以省略的()A.消毒灭菌B.适宜的温度C.适宜的养料D.添加生长素和细胞分裂素29、以下关于传统发酵技术涉及的微生物的描述,正确的是()A.在葡萄酒的制作过程中,密封时间越长,酵母菌产生的酒精量就越多B.果醋的生产过程中,具有协同作用的菌种是酵母菌和醋酸菌C.毛霉属于细菌,是单细胞生物,没有由核膜包围的细胞核D.乳酸菌是厌氧型细菌,在无氧条件下,也可以将葡萄糖分解成酒精和230、甲、乙、丙是三种微生物,下表I、Ⅱ、Ⅲ是用来培养微生物的三种培养基。
A、以尿素为唯一氮源的培养基中加入酚红指示剂B、以尿素为唯一氮源的培养基中加入二苯胺试剂C、以尿素为唯一氮源的培养基中加入苏丹Ⅲ试剂D、以尿素为唯一氮源的培养基中加入双缩脲试剂34、人工种子是指植物离体培养中产生的胚状体,包裹在含有养分和具有保护功能的物质中,并在适宜的条件下能够发芽出苗的颗粒体。
下列与人工种子形成过程无关的是()A.细胞的脱分化和再分化B.细胞的全能性C.细胞的有丝分裂D.细胞的减数分裂35、不能作为组织培养、细胞培养或克隆的生物材料是()A.花粉B.幼叶C.卵细胞D.人血中的红细胞36、农田土壤的表层,自生固氮菌的含量比较多,将用表层土制成的稀泥浆,接种到特制的培养基上培养,可将自生固氮菌与其它细菌分开,对培养的要求是()①加抗生素②不加抗生素③加氮素④不加氮素⑤加葡萄糖⑥不加葡萄糖⑦37℃恒温箱培养⑧28 ℃30℃温度下培养A.①③⑤⑦B.②④⑥⑧C.②④⑤⑧D.①④⑥⑦37、微生物与人类生产生活越来越密切,如酵母菌可以用于酿酒,醋酸菌可以用来制醋,请回答下列相关问题。
(1)酵母菌与醋酸杆菌相比,在结构上的主要区别是(2)若在果汁中含有醋酸菌,在果酒发酵旺盛时,醋酸菌能否将果汁中的糖发酵为醋酸?说明原因。
(3)下面是果酒和果醋制作的实验流程和某同学设计的果酒和果醋的发酵装置。
根据图示完成下列问题:①完成图1中的实验流程。
②冲洗的主要目的是,冲洗应特别注意不能,以防止菌种的流失。
③图2装置中的充气口在时关闭,在时连接充气泵,并连续不断地向内④排气口在果酒发酵时排出的气体是由产生的,在果醋发酵时排出的是。
⑤写出与④题有关的反应方程式⑥在酒精发酵时瓶内温度一般应控制为。
醋酸发酵时温度一般应控制为。
(4)在农业生产研究上,常常需要进行微生物的培养和计数。
①下图是利用法进行微生物接种,把聚集的菌种逐步分散到培养基的表面。
②分析下面培养基的配方:3、24、24、4•7H2O、、H2O。
若此培养基用于培养分解尿素的细菌,则应除去上述成分,并加入物质,以补充源。
③三位同学用稀释涂布平板法测定同一土壤样品中细菌数量。
在对应稀释倍数为106的培养基中,得到以下统计结果:甲同学涂布了两个平板,统计的菌落数是236和260,取平均值248;乙同学涂布了三个平板,统计的菌落数是210、240和250,取平均值233;丙同学涂布了三个平板,统计的菌落数是21、212和256,取平均值163;在三位同学的统计中,只有一位同学的统计是正确的,指出另两位同学的统计为什么不正确?38、将基因型为的小麦的花粉细胞通过无菌操作接入含有全部营养成分的培养基的试管中,在一定条件下诱导形成试管幼苗,其过程如图:小麦的花粉细胞①→愈伤组织②→丛芽③→生根→植株④(1)发育成的植株④称为,基因型有。
(2)小麦形成花粉的细胞分裂方式是,花粉发育成植物体的过程中细胞分裂方式是。
(3)若得到可育的植株,需要用对(填符号)进行处理,所获得的植株基因型可能是。
(4)①→②过程需要的条件有。
A.营养B.激素C.光照D.适宜39、某同学在做微生物实验时,不小心把圆褐固氮菌和酵母菌混合在一起。
请种。
41、右图为提取胡萝卜素的装置示意图,请回答有关问题:(1)补充完成提取胡萝卜素的实验流程,胡萝卜→ →干燥→ →过滤→ →胡萝卜素。
(2)胡萝卜素提取的效率主要取决于和,一般来说,要想萃取效果好,要保证。
(3)在石油醚、醋酸乙酯、乙醚、苯和四氯化碳这五种有机溶剂中,最适宜用于萃取胡萝卜素的是。
(4)萃取过程应该避免明火加热,采用加热,其原因是。
(5)在加热瓶口安装冷凝回流装置的目的是。
(6)本实验对标准样品和提取样品进行点样层析,如果,则说明提取胡萝卜素的实验成功。
42、随着社会的发展,石油产品的使用越来越多,石油烃污染也越来越严重。
为了筛选出分解石油烃能力更强的微生物,人们不断地进行研究。
请回答与此筛选过程有关的问题:(1)一般来说,微生物生长过程中需要的营养物质包括源、源、水、无机盐等。
(2)分解石油烃的微生物一般要从土壤中分离,获取土壤样品的取样地点最好选在。
(3)下图为获取土壤样品后的培养研究过程:为了能有效地分离出分解石油烃的微生物,过程①一④所用培养基,其成分的特点是,从而有利于的生长,抑制其他微生物的生长,这样的培养基可称做培养基。
(4)④中的培养基从物理特征看属于培养基,这可以通过往培养基中加入一定量的来实现,对④进行接种常采用的两种方法分别是和。
(5)若发现在⑤中无法区分菌落,可以将③中取出的菌液。
(6)在实验室应采用法对培养基进行灭菌处理。
在整个微生物的分离和培养中,一定要注意在条件下进行。