埋地钢质管道阴极保护参数测试方法
- 格式:docx
- 大小:33.13 KB
- 文档页数:6
城镇燃气埋地钢质管道阴极保护的设计城镇燃气供应是现代城市生活中不可或缺的一部分,而城镇燃气管道的安全性是保障城市居民生活安全的重要环节。
埋地钢质管道作为城镇燃气输送的主要管道,受到外界环境的侵蚀,容易出现腐蚀现象,为了保护钢质管道,阴极保护技术成为一种重要的保护措施。
下面将介绍城镇燃气埋地钢质管道阴极保护的设计。
阴极保护技术是一种利用外部电流或天然电位来减缓导体腐蚀速率的技术。
在城镇燃气管道阴极保护设计中,需要考虑以下几个方面:防腐涂层、阴极保护电位、阴极保护电源以及监测系统。
首先,防腐涂层是阻隔钢质管道与外界环境的直接接触,起到抵御腐蚀的作用。
在设计防腐涂层时,需要考虑涂层的材料、厚度以及施工方式等因素。
一般选用的防腐涂层材料有环氧煤沥青、环氧涂料等。
涂层的厚度要满足一定的要求,以确保有效地阻隔锈蚀物质的渗透。
施工时要注意涂层的均匀性和质量,以免出现漏涂或涂层粘接不牢等问题。
其次,阴极保护电位是阴极保护系统的重要参数。
钢质管道的腐蚀速率与管道周围溶液的电位有关,通过提供负电位以调整电位差,可以减缓或抑制钢质管道的电腐蚀。
在设计阴极保护电位时,需要考虑管道材质、土壤性质以及周围环境因素等因素。
在正常情况下,一般将阴极保护电位设置为-0.85V到-1.1V之间,来达到较好的防腐蚀效果。
但需要根据具体情况进行调整。
阴极保护电源是提供阴极保护电流的装置,其作用是为阴极保护系统提供所需的电流。
常见的阴极保护电源有直流电源和交流电源。
在设计阴极保护电源时,需要考虑电源的工作稳定性、电流容量以及维护保养等因素。
为了确保阴极保护电流的稳定性和可靠性,可以选择双电源供电系统或备用电源供电系统。
最后,监测系统是对阴极保护系统运行状态进行监测和控制的重要手段。
通过监测系统可以实时了解阴极保护系统的运行情况,并及时发现可能存在的问题。
常见的监测参数包括管道电位、管道电流、土壤电阻等。
监测系统可以采用有线传输或无线传输方式,以实现远程监控和管理。
城镇燃气埋地钢质管道阴极保护的设计河南邦信防腐材料有限公司2017年3月31日随着城镇燃气地下管网的迅速发展,钢质管道的腐蚀与防护问题也日益突出。
为了延长埋地钢质管道的使用寿命,确保城镇燃气供应安全、可靠,通常采用阴极保护方法保护埋地钢质管道。
1 阴极保护设计1.1 阴极保护类型的确定阴极保护属于电化学保护,是利用外部电流使金属腐蚀电位发生改变以降低其腐蚀速率的防腐蚀技术。
埋地钢质管道阴极保护分为强制电流阴极保护和牺牲阳极阴极保护两种[2~7]。
强制电流阴极保护主要适用于郊区等地下管网单一地区的燃气主管道或城镇燃气环网。
其优点是输出电流大而且可调,不受土壤电阻率影响,保护半径较大;系统运行寿命长,保护效果好;保护系统输出电流的变化可反映出管道涂层的性能改变。
其缺点是需设专人维护管理,要求有外部电源长期供电,易产生屏蔽和干扰,特别是地下金属构筑物较复杂的地方。
牺牲阳极阴极保护主要适用于人口稠密地区和城镇内各种压力级制燃气管道。
其优点是不需外加电源,施工方便,不需进行经常性专门管理,不会生屏蔽,对其他构筑物也不会产生干扰,保护电流分布均匀、利用率高。
其缺点是输出电流小,保护范围有限;需定期更换,不能实时监测输出电流分的变化,也不能反映管道涂层的状况。
根据以往的经验和我们的实践得知,城镇燃埋地钢质管道宜采用牺牲阳极阴极保护来减缓土壤对管道的电化学腐蚀。
1.2 阴极保护电流的确定要使埋设的燃气管道得到充分的保护,就要证有足够的电流使管道不受到腐蚀。
钢质管道廖的小保护电流是阴极保护设计重要的参数之一,其计算公式如下:I=AIP (1)式中I——管道所需保护电流,mAA——管道总表面积,m2IP——保护电流密度,mA/m2保护电流密度Ip是根据管道的防腐层种类、好坏来确定的,新建沥青玻璃布防腐管道所需的Ip约0.1mA/m2,新建三层PE管道所需的Ip约0.001 mA/m2,旧管道的Ip取0.3mA/m2。
关于埋地钢质燃气管道阴极保护电位检测对策摘要:本文立足于我国燃气管道网络建设实际情况,根据国家现行的钢质埋地燃气管道电位检测技术规范标准,首先阐述了钢质埋地燃气管道保护电位基本准则,然后根据某管线实际情况,对钢质埋地燃气管道阴极保护电位检测对策进行了粗略论述,以期为广大从业者提供有价值的参考借鉴。
关键词:电位检测、阴极保护、CIPS、通电电位、断电电位、试片法钢质埋地燃气管道通常采用阴极保护以及防腐涂层的方式来保证管道的长久使用,钢质埋地燃气管道在搬运、施工、使用过程中,预先涂刷的防腐蚀涂层有可能会被破坏,长期使用可能老化从而失去效用,不能起到保护管道的作用。
阴极保护是钢质埋地燃气管道的二次保护屏障,具有延长钢质埋地燃气管道使用寿命的作用,若是钢质埋地燃气管道服役期间,阴极保护不能达到相应的保护效果,管道防腐层破损处就会形成电化学腐蚀问题,从而引发穿孔泄露等现象,对钢质埋地燃气管道周边环境构成威胁,有严重安全隐患。
因此,需对钢质埋地燃气管道定期进行电位检测,以检测结果为基础提出相应的保护措施、调控措施,以确保埋地燃气管道的稳定运行。
一、钢质埋地燃气管道保护电位基本准则根据我国现行的钢质埋地燃气管道电位检测技术规范,针对钢质埋地燃气管道电位检测的技术准则大致可分为管地电位-850mV(不含IR降)、极化电位大于100mV两个类型。
一是钢质埋地燃气管道在施加阴极保护后,被保护钢质埋地燃气管道的电位相对铜饱和硫酸铜参比电极至少应为-850mV,钢质埋地燃气管道电位检测过程中必须要考虑到IR降所导致的误差值;二是被保护钢质埋地燃气管道表面和接触电解质稳定的参比电极之间的阴极极化值应该在100mV及以上,该原则不仅仅适用于钢质埋地燃气管道极化建立过程,同样也适用于钢质埋地燃气管道极化衰减过程[1-2]。
近年来,随着全国输气主干管网建设的提速,我国城市燃气管道长度不断增加,管道运输的瓶颈因素正逐步弱化。
数据显示,2018年我国城市燃气管道长度达716008公里,同比增长11.67%。
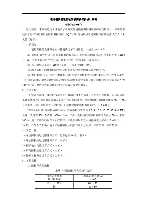
埋地钢质管道牺牲阳极阴极保护设计规范(SY/T0019-97)1、适用范围:本规范适用于埋地及水中钢质管道牺牲阳极阴极保护系统的设计。
本规范不适用于海洋环境中牺牲阳极阴极保护。
SYJ 23-86 埋地钢质管道阴极保护参数测试方法。
(未见替代标准)2、一般规定1)牺牲阳极的设计寿命应与管道使用年限相匹配,一般为10~15年。
2)被保护的管道应具有质量良好的覆盖层。
新建管道的覆盖层电阻不得小于10000Ω·m2,否则不宜采用牺牲阳极。
对于旧管道,应根据具体需要决定。
3)当土壤电阻率大于100Ω·m时,不宜采用牺牲阳极。
4)所有被保护的埋地钢质管道应根据需要设置绝缘接头或绝缘法兰。
5)保护准则:(1)相对于饱和铜/硫酸铜参比电极的管道阴极极化电位至少为850mV;(2)管道表面与接触电解质的稳定饱和铜/硫酸铜参比电极之间的阴极极化电位差值最小为100mV。
这一参数可以是极化的建立或衰减过程中的数据。
3、技术条件1)镁合金阳极:镁阳极按截面划分有梯形和D形两种。
当在水中应用时,阳极可做成半球形或镯式,其重量应能满足阳极工作寿命的要求。
带状镁阳极可用高纯镁或Mg——Mn 合金制造。
镁阳极钢芯表面应镀锌,阳极体与钢芯的接触电阻应小于0.001Ω。
2)锌合金阳极:锌阳极为梯形截面,其规格按净重分为6.3,9,12.5,18,25,35.5和50Kg 七种,长度有600,800和1000mm三种。
作参比电极用的锌阳极的规格为直径50mm,长度300mm。
用于锌阳极的钢芯表面应镀锌,阳极体和钢芯之间的接触电阻应小于0.001Ω。
3)镁、锌复合式阳极:复合式牺牲阳极由镁和锌两部分组成,锌在芯部,镁在外部。
4、工艺计算1)单支阳极接地电阻计算公式(见本标准10页,下同)。
2)组合阳极接地电阻计算公式(10页)。
3)阳极输出电流计算公式(11页)。
4)所需阳极数量计算公式(12页)。
5)阳极工作寿命计算公式(12页)。
埋地钢质管道强制电流阴极保护设计规范一、设计目标1.延长管道的使用寿命,减少腐蚀损坏。
2.保证管道正常运行,减少维修和更换的成本。
3.避免对环境造成污染和安全隐患。
二、设计原则1.选择合适的阴极保护方式,如直接电流阴极保护、间接电流阴极保护等。
2.确定管道的适当电位,使其能够得到有效的保护。
3.设计合理的电流密度,避免过高或过低的电流密度对管道造成损害。
4.设计合适的阳极布置,保证阳极与管道之间的电流传递均匀。
5.考虑到土壤情况,设计合适的土壤电阻率。
三、设计参数1.根据管道的长度和直径确定电流需求量。
2.根据土壤电阻率确定阳极运行电压。
3.根据电流需求量和阳极运行电压计算所需阳极数量和分布。
4.根据阳极布置方案确定阳极与管道之间的距离。
5.根据阳极材料的耐蚀性选择合适的阳极。
四、施工和维护1.保证阳极和管道之间的良好接触,避免电流流失和脱落。
2.定期检查阳极和管道的状态并进行必要的维护和更换。
3.确保阴极保护系统的可靠运行,监测电位和电流密度。
4.制定完善的隐患排查和应急处理方案,确保管道的安全运行。
五、评估和改进1.定期评估阴极保护系统的效果并进行必要的改进。
2.根据管道的使用情况和环境变化调整电流密度和电位。
3.根据维护和更换记录分析管道的腐蚀状况,改进设计和施工方案。
六、安全措施1.施工和维护人员应具备相关技术知识和操作经验。
2.遵守相关安全规范,使用防护设备和工具。
3.避免电流泄露和短路,确保施工和维护安全。
以上是埋地钢质管道强制电流阴极保护设计规范的一些要点,设计规范应根据具体情况进行调整和补充。
通过合理的设计和施工,可以有效延长管道的使用寿命,降低维修和更换的成本,提高管道的安全性和可靠性。
埋地钢质管道阴极保护参数测试方法随着城市化的不断发展,地下管道的建设越来越普遍,其中钢质管道是最常见的一种。
然而,钢质管道在地下使用时容易受到腐蚀的影响,从而导致管道的损坏和失效。
为了保护钢质管道,阴极保护技术被广泛应用。
阴极保护的效果取决于各种参数的正确设置和监测。
因此,本文将介绍一种针对埋地钢质管道阴极保护参数测试的方法。
一、阴极保护的原理和作用阴极保护是一种通过在钢质管道表面施加负电位,使其成为阴极,从而减缓钢质管道的腐蚀速率的技术。
具体来说,阴极保护的原理是利用外加电流强制使钢质管道的电位降低到一个负值,从而使钢质管道成为阴极,而不是阳极。
这样可以减缓钢质管道的腐蚀速率,从而延长其使用寿命。
阴极保护的作用不仅仅是延长钢质管道的使用寿命,还可以降低维护成本和减少环境污染。
通过阴极保护,可以减少钢质管道的腐蚀速率,从而降低钢质管道的维护成本。
此外,由于阴极保护可以减少钢质管道的腐蚀速率,从而减少了钢质管道的损坏和泄漏,从而减少了环境污染。
二、阴极保护参数的设置阴极保护的效果取决于各种参数的正确设置和监测。
以下是常见的阴极保护参数:1. 静态电位静态电位是指钢质管道表面在无电流情况下的电位。
静态电位的设置应该在管道的腐蚀电位以下,以确保管道能够保持负电位。
2. 保护电流密度保护电流密度是指在管道表面施加的电流密度。
保护电流密度的设置应该在钢质管道的阴极保护电流密度范围内,以确保钢质管道能够保持负电位。
3. 保护电位保护电位是指在管道表面施加的保护电位。
保护电位的设置应该在静态电位以下,以确保管道能够保持负电位。
4. 电极间距离电极间距离是指阴极保护电极与管道表面之间的距离。
电极间距离的设置应该在一定范围内,以确保电流能够均匀地分布在管道表面上。
三、阴极保护参数的测试方法为了保证阴极保护的效果,需要定期检测阴极保护参数。
以下是常见的阴极保护参数测试方法:1. 静态电位测试静态电位测试是指在无电流情况下测试管道表面的电位。
埋地钢质管道阴极保护是一种常用的防护措施,用于防止管道腐蚀。
测量阴极保护参数的方法有多种,下面我将介绍一种常用的测量方法:
1. 收集必要的工具和设备,包括阴极保护测试仪、测试电缆、标准参比电极、电压表和接地线。
2. 准备工作:确保测量仪器和设备的正常工作,检查电缆和接地线的连接是否牢固,标准参比电极是否清洁和完好。
3. 选择测量点:根据具体情况选择要进行测量的管道表面位置。
通常,在管道的进出地下的地方以及管道的接头处是常见的测量点。
4. 连接测试仪器:将测试电缆的一端连接到标准参比电极上,另一端连接到阴极保护测试仪上。
确保连接稳固和正确。
5. 测量电位:将测试电极插入到埋地管道的表面,确保电极和管道有良好的接触。
观察测试仪器上的测量值,记录下来。
6. 测量接地电阻:将接地线与标准参比电极连接,并将其插入到接地点。
使用电阻测量仪测量接地电阻的数值。
7. 分析和评估测量结果:将测量到的阴极保护电位与建议的标准值进行比较,并根据测量结果评估阴极保护的效果。
如果测量结果与标准要求不符合,则需要采取相应的维护和修正措施。
请注意,上述方法是一种常见的测量阴极保护参数的方法,但具体的操作步骤可能会因不同的具体情况而有所差异。
在进行测量工作之前,建议参考相关的标准和指南,并遵循相关的安全操作规程,确保测量的准确性和安全性。
中华人民共和国石油天然气行业标准埋地钢质管道强制电流阴极保护设计规范Design specification of impressed current Cathodic protection for buried steel pipelineSY/T 0036-2000主编单位:中国石油天然气管道勘察设计院参编单位:江汉石油管理局勘察设计研究院批准部门:国家石油和化学工业局石油工业出版社2000北京前言根据原中国石油天然气总公司[98]中油技监字第33号文《关于下达一九九八年石油天然气工业国家标准行业标准制修订项目计划的通知》,《埋地钢质管道强制电流阴极保护设计规范》SYJ 36-89的修订工作由中国石油天然气管道勘察设计院负责主编,由江汉石油管理局勘察设计研究院参加编写。
本次修订按照原标准编制的分工,"辅助阳极"一章仍由江汉石油管理局勘察设计研究院负责,其余各章由中国石油天然气管道勘察设计院负责。
本次修订是在广泛征求设计单位及相关单位的意见,并在总结了近十年来的实践经验和技术发展基础上进行的,本修订版本除保留了原规范行之有效的内容外,还参照国外技术标准补充了新的内容。
本次修订增加了"术语"、"系统调试",对"保护准则"、"最大保护电位"和"保护电流密度"作了较大修改。
本规范由中国石油天然气集团公司提出,由中国石油天然气集团公司规划设计总院归口。
本规范由中国石油天然气管道勘察设计院负责解释。
本规范从生效之日起,同时代替SYJ 36-89。
本规范于1990年6月首次发布,本次为第1次修订。
主编单位:中国石油天然气管道勘察设计院。
参编单位:江汉石油管理局勘察设计研究院。
主要起草人胡士信徐快贾恒耀1 总则1.0.1 为了统一埋地钢质管道(以下简称管道)强制电流阴极保护系统的设计,制订本规范。
概要埋地钢质管道阴极保护主要分为二类:强制电流阴极保护、牺牲阳极阴极保护,个别管道采用强制电流和牺牲阳极交替保护。
当阴极保护系统不能给管道提供足够的阴极保护电位时,管道外防腐层缺陷处会发生腐蚀;当阴极保护系统给管道提供的阴极保护电位过负时,管道外防腐层会发生析氢剥离。
本文就埋地钢质管道阴极保护系统的检测方法进行初步的探讨。
关键词阴极保护参数管地电位保护电位防腐层绝缘电阻率引言埋地钢质管道的阴极保护是保障管道使用寿命的关键,当管道由于敷设施工、人为破坏、长期运行时,管道防腐层会发生局部破损和缺陷,当阴极保护系统不能正常工作或达不到要求时,管道就会发生腐蚀。
发生腐蚀的管段一般属于局部腐蚀,形成点蚀、坑蚀、小孔腐蚀,向深度发展,管体很快就会泄漏,造成的损失难以估量。
特别是输送易燃、易爆、有毒、高温、高压、高粘度的介质的管道,泄漏的危害将会更大。
定期对阴极保护系统进行检测、对系统进行整改是防范这类事故的简洁高效的方法。
1.阴极保护系统的构成1.1强制电流阴极保护系统的构成管道外防腐层、测试桩、恒电位仪二台(一台工作一台备用)、阳极地床(辅助阳极)、长效参比电极、绝缘法兰(接头)等。
2.1牺牲阳极阴极保护系统的构成管道外防腐层、测试桩、牺牲阳极、绝缘法兰(接头)等。
2.阴极保护系统构成要素技术指标2.1管道外防腐层新敷设的管道绝缘电阻率大于10000欧姆〃M2,旧管道绝缘电阻率大于5000欧姆〃M22.2测试桩平均每公里不少于一个2.3恒电位仪根据设计功率满足要求,均完好2.4阳极地床接地电阻、输出电流附合设计要求2.5长效参比电极误差±10mv2.6绝缘法兰(接头)电位法、漏电百分率满足标准要求2.7牺牲阳极开路电位、闭路电流应满足设计要求对特殊管道以上要素技术指标参数有所不同,如旧管道的阴极保护系统。
3.阴极保护系统的主要评价指标3.1管地电位使用标准硫酸铜电极在管道上方或旁边检测(下同),按石油部颁标准,管道任意点的管地电位小于-0.85V,当土壤含有还原菌,SO42-的浓度大于0.5%时,管道任意点的管地电位小于-0.95V;防腐层为石油沥青时,管地电位应大于-1.5V,防腐层为煤焦油瓷漆时,管地电位应大于-3.0V,防腐层为环氧粉末时,管地电位应大于-2.0V。
埋地钢质管道阴极保护参数测试方法一、引言埋地钢质管道阴极保护是一种重要的保护措施,旨在减缓钢质管道在土壤中的腐蚀速度。
为了确保防护效果,需要对埋地钢质管道的阴极保护参数进行测试和评估。
本文将介绍一种常用的测试方法,并详细描述相应的步骤和要点。
二、测试设备准备1.阴极保护测试设备:包括电位计、电流计、参比电极等。
2.测试电池:一般为可充电电池或干电池,用于给测试设备供电。
3.测试线缆:用于连接测试设备和钢质管道。
三、测试步骤1.安装测试设备:将电位计和电流计等设备连接好,确保测试设备工作正常。
2.测试点选取:在埋地钢质管道上选择多个测试点,通常应包括管道起点、终点和中间等位置。
3.参比电极放置:将参比电极插入土壤中,距离要测试的钢质管道一定距离,一般建议距离为3倍管道直径。
4.测试电极放置:将测试电极与钢质管道连接,确保良好的接触,并用适当的方式固定,以防止意外移动。
5.测试电位记录:将测试设备中的电位计接触到每个测试点上,记录电位值,并记录时间。
6.测试电流记录:将测试设备中的电流计接触到测试点上,记录电流值,并记录时间。
四、测试要点和注意事项1.测试时应选择干燥的天气,以避免因为土壤含水量变化而导致测试结果不准确。
2.测试电位的测量应当静止一段时间后再进行记录,避免测试时阴极保护系统的脉冲干扰。
3.测试点选取应尽量覆盖整个钢质管道,以确保测试结果的代表性。
4.参比电极的放置位置应远离其他阴极保护系统和金属结构,以减小干扰。
5.测试电极与钢质管道的接触应良好,避免电阻过大而导致测试结果误差。
6.测试设备的精度应满足相关标准要求,以保证测试结果的准确性。
7.测试记录应包括测试时间、测试地点、测试点坐标、测试参数等信息,以备后续分析。
五、测试结果分析通过测试记录的电位和电流值,可以计算出埋地钢质管道的阴极保护参数,如夜间开路电位、电流密度等。
进一步分析这些参数,可以评估阴极保护系统的有效性,以及钢质管道的腐蚀状态。
《埋地钢制管道阴极保护技术规范》规定国标GB/T21448-2008《埋地钢制管道阴极保护技术规范》规定,管道的阴极保护系统中极化电位应为-850mV CSE或者更负,(不含IR 将,数值等于瞬间断电电位)。
管道的最大极化电位不能比-1200mV CSE更负。
在厌氧菌或SRB及其他有害菌土壤环境中,管道极化电位应为-950mV CSE或者更负。
在土壤电阻率100~1000欧姆每米环境中的管道,管道极化电位负于-750mV CSE。
在土电阻率 大于1000欧姆每米的环境中的管道,管道极化电位负于-650mV CSE。
当以上准则难以达到的时候,也可以采用阴极极化大于100mV的判断依据。
但是在高温条件下、SRB的土壤中、存在杂散电流干扰及异种金属材料偶合的管道中不能采用100mV极化准则。
国际标准ISO15589-1 2003《陆上管道阴极保护标准》的规定:与国际相同。
通电电位判断标准,如果无法进行瞬间断电电位测量时,保护电位可以遵循以下原则:1、针对于埋在电阻率非常低的土壤(低于2000ohm.cm)中的管道,在一公里测试桩上测量的通电电位低于-1.30V CSE;或近间距通电电位(15m或更小间距)低于-1.10V CSE。
2、如果被保护管道在土壤电阻率比较大的环境中(大于2000ohm.cm),在一公里测试桩上的通电电位低于-1.50V CSE,或者近间距通电电位(15m或者更小)低于-1.20V CSE。
3、通电电位比自然电位负向偏移250mV或者300mV(该指标应该已经从NACESP-2007标准中删除)。
阴极极化是指瞬间断电测量得出的电位减去金属结构物的自然电位,所得到的数值不能小于100mV。
在普通情况下断开电源以后不到一秒内测量瞬间断电的电位值。
等一定时间以后大约一天或者两天的时间金属结构去极化后再次测量金属结构的自然电位,这样的差值就是阴极极化电位,所得数值正常情况下不会超过一百毫伏。
埋地管道检测方案埋地管道的不开挖检测技术是管道无损检测技术的重要分支,通过采用该技术可以及时了解管道运行的整体情况,并为后面的开挖检测提供依据。
目前使用的成熟的埋地管道不开挖检测技术主要是针对管道外覆盖层和阴极保护系统等方面进行检测的。
通过对管道所处环境的腐蚀性检测来预知和了解管道内外腐蚀的程度及腐蚀原因,及时发现管道所存在的安全隐患,并采取科学的手段,适时地对管道进行修复和改造,确保管道的安全运行。
埋地金属管道的腐蚀性检测可分为管道外检测和管道内检测。
一、管道外检测管道外检测主要工作如下:(1)管道外部所处土壤环境的腐蚀性检测(包括土壤的土质、水质和杂散电流等)。
(2)管道外防腐绝缘层性能、完好程度、老化性能和使用寿命的预测。
(3)管道阴极保护状态、保护电位和保护电流的测定。
其中后两项内容的检测应是管道管理者日常对管道监测的重要内容和手段,这是由于这两种管道防护手段关系密切,管道外防腐层防护是基础,阴极保护是其防护不足的补充和辅助。
如果金属管道外防腐层完整良好,则管体本身不会受到土壤溶液的腐蚀和破坏,而一旦防腐层产生了缺陷,则在缺陷处会产生腐蚀破坏。
此时如果阴极保护能在防腐层缺陷处提供足够的保护电流密度,则电化学极化将使该处金属表面极化到热力学上的稳定态,不至于发生金属的氧化反应(即钢的腐蚀破坏),而一旦阴极保护失效或不正常,则会造成该处的金属表面的破坏。
因此用阴极保护的管道电位值和阴极保护的电流值可判断管道是否处于“保护”状态。
由此可见,上述三项检测工作是保证埋地钢质管道无泄漏安全运行的必要手段。
1、管道外覆盖层的检测技术管道外覆盖层的检测技术大多采用多频管中电流检测技术(PCM),它是一种检测埋地管道防腐层漏电状况的检测,是以管中电流梯度测试法为基础的改进型防腐层检测方法。
其基本原理是将发射机信号线的一端与管道连接,另一端与大地连接,由PCM大功率发射机,向管道发送近似直流的4 Hz电流和128 Hz/640Hz定位电流,便携式接收机能准确地探测到经管道传送的这种特殊信号,跟踪和采集该信号,输入到微机,便能测绘出管道上各处的电流强度。
埋地钢质管道阴极保护参数测试方法前言本标准是根据中国石油天然气总公司(96)中油技监字第52号文《关于印发“一九九六年石油天然气国家标准、行业标准制修订项目计划”的通知》对《埋地钢质管道阴极保护参数测试方法》SYJ 23-86进行修订而成的。
该标准经十年的使用证明,多数方法能够满足现场测试要求。
本次修订是在广泛征求使用者意见的基础上进行的,除保留原标准中行之有效的方法外,主要的变动内容如下:1在“管地电位测试”一章中,增加了“断电法”和“辅助电极法”。
2在“牺牲阳极输出电流测试”一章中,取消了“双电流表法”。
3在“土壤电阻率测试”一章中,增加了“不等距法”。
4在“管道外防腐层电阻测试”一章中,取消了“间歇电流法”。
在执行本标准过程中,如发现需要修改和补充之处,请将意见及有关资料寄送四川石油管理局勘察设计研究院(地址:四川省成都市小关庙后街28号,邮政编号:610017)。
本标准主编单位:四川石油管理局勘察设计研究院。
本标准主要起草人龚树鸣黄春蓉1总则1.0.1为了统一埋地钢质管道(以下管称管道)外壁阴极保护参数的现场测试方法,使测试数据准确、可靠,制定本标准。
1.0.2本标准适用于管道外壁阴极保护参数的现场测试。
2术语2.0.1管地电位pipeline-earth electrical potential管道与其相邻土壤的电位差。
2.0.2地表参比法surface reference electrode method将参比电极置放于被测管道附近地面测试管地电位的方法。
2.0.3近参比法reference electrode method close to pipeline将参比电极置放于贴近被测管道的土壤中测试管地电位的方法。
2.0.4远参比法reference electrode method remote from pipeline将参比电极置放于距被测管道较远--地电位趋于零的地面测试管地电位的方法。
埋地钢质管道牺牲阳极阴极保护方案埋地钢质管道在受到土壤腐蚀的情况下,为了延长其使用寿命和保护其免受腐蚀的影响,常常会采用阳极阴极保护方案。
阳极阴极保护是一种通过使用阳极和阴极来保护金属结构免受腐蚀的技术。
本文将介绍一种适用于埋地钢质管道的阳极阴极保护方案。
首先,该方案的基本原理是通过将一个或多个阳极安装在钢质管道附近的土壤中,以形成电流回路。
阳极通常由具有良好导电性能的金属材料制成,如铜、铝或锌。
阳极与土壤之间建立的电流回路会使阳极产生电流,并将其注入到钢质管道中,从而将钢质管道的原电池电位提升到一个不容易腐蚀的水平。
其次,阳极与土壤之间的电流回路通过使用导线进行连接。
导线必须具有良好的导电性能和较高的耐腐蚀能力,以确保电流可以从阳极传输到钢质管道。
一般来说,优选的导线材料是具有高电导率和抗腐蚀性的铜或银。
在实施该方案时,还需要注意选择适当的阳极类型。
目前主要有两种类型的阳极可用于埋地钢质管道的防腐蚀保护:原阳极和惯性阳极。
原阳极是通过在阳极表面涂覆一层金属氧化物薄膜来形成的,其通过阻止阳极金属与土壤发生直接接触,从而延缓阳极的腐蚀。
惯性阳极则是通过使用一种高电位的金属来制造的,其会将阳极与钢质管道之间的电位差降到一个很低的水平,从而有效地保护钢质管道免受腐蚀。
此外,为了实现阳极阴极保护的效果,还需要考虑阳极的布置和安装位置。
一般来说,阳极应布置在钢质管道的两端,并保证阳极与钢质管道直接连接。
此外,阳极的安装位置也应考虑到土壤的腐蚀性,并确保阳极能够覆盖到钢质管道可能受到腐蚀的区域。
最后,定期检查和维护阳极阴极保护系统的正常运行十分重要。
阳极应定期检查其表面是否存在严重的腐蚀,并根据需要进行更换。
此外,还应定期检查导线连接是否松动或损坏,并采取必要的维修措施。
综上所述,阳极阴极保护是一种有效的埋地钢质管道防腐蚀方案。
通过正确选择阳极类型、合理布置和安装阳极以及定期检查和维护阳极阴极保护系统,可以延长钢质管道的使用寿命,并有效防止其受到土壤腐蚀的影响。
吹雪车对跑道、联络道、滑行道实施热吹作业,一旦摩擦系数达不到标准,关闭机场;机场关闭期间,除冰车按时进行喷洒除冰液、融雪剂作业,用吹雪车实施吹雪作业,并按照机场规定的时间完成。
2.3合理培育除冰雪保障人员,提高服务质量冬季机场道面除冰雪工作,建立由专业化人员组成的专业化队伍,组织固定,人员基本固定,有利于保证服务质量和服务水平的提高。
这就需要在冬季服务开始之前对除冰雪专业人员进行技术培训,使其身体状况、心理素质、团队精神和敬业精神都调节到较高的水准。
①车辆设备使用操作的培训。
操作人员按照所有可能使用的设备的操作规程、操作要领进行训练,达到熟练准确操作;掌握除冰雪作业时制剂的用量,行驶速度,作业宽度等相关参数。
②除冰雪预案的培训。
熟悉除冰、除雪的方法,熟悉飞行区除冰雪预案;了解编队作业时各车辆的位置、功能、责任,出现纰漏时如何补救,知道自己岗位上级部门的联系方式。
③机场情况的培训。
熟悉飞行区的跑道、滑行道、联络道的位置,熟悉车辆集结地点和除冰雪作业时机场的功能区、作业区划分情况;练习飞行区平面图的识图,必要时到现场确认飞行区道路交通管理规定。
④除冰雪演练培训。
演练时一切按照实际除冰雪工作要求操作进行,包括所需的人员、设备以及如何编队、如何分组作业都必须符合《飞行区场道除冰雪预案》中的详细规定,最大限度地模拟实际除雪作业,在演练中除冰雪指挥人员要对演练进行全程的监控,对出现和发现的问题进行总结和制定整改措施,有必要的话可以在现场进行纠正,组织对出现问题的环节进行重新演练,以使工作人员能够及时纠正作业错误,避免在实际除冰雪工作中出现类似的问题。
3结束语除冰雪工作在很多机场都有系统的、成熟的作业方式,但是随着机场运行规模的增加,工作方式和设备配备情况都在发生逐步的变化,其变化趋势主要表现在以下三个方面。
①除冰雪设备类型方面在飞行区除冰雪设备类型方面,体现出了以下几个方面。
高科技含量的设备,运行更安全,更可靠,更高效;功能集成化设备,同一台设备可以同时或分时完成多种工作,不需要回去改装或更换,对于现场的不同作业对象和条件随时可以转换作业方式,缩短了整体的作业周期;专业化设备,既有大型的也有小型的,在不同的作业环境下应用不同规格和型号的设备,不同的气象环境下用不同功能的专用设备,作业效果更好;新型专用设备,为了飞行区的某一需求而设计的设备,功能专一,性能特殊,如结冰预警系统,可以实现不同介质(不同酸碱度和盐浓度下的雪水)实际冰点的测试和预报,既可以减少化学制剂的使用量节约成本,又不会贻误最好的作业时机。
埋地钢质管道阴极保护参数测试方法埋地钢质管道阴极保护是一种常用的腐蚀控制技术,通过施加一定电位或电流给钢管的表面,形成一层保护层,从而减少钢管的腐蚀速度。
为了确保阴极保护的有效性,需要对一些关键参数进行测试。
本文将介绍埋地钢质管道阴极保护参数的测试方法。
1.电位测试电位测试方法一般包括以下步骤:(1) 将电位测试仪的电极插入到土壤中,直至电极与管道表面有约10-20cm的距离。
(2)打开电位测试仪,记录测得的电位值。
(3)在管道各个位置进行测试,并记录数据。
2.电流密度测试电流密度是指通过管道单位截面积的电流量,是阴极保护的另一个重要参数。
电流密度测试可以判断阴极保护系统是否正常工作。
电流密度测试方法一般包括以下步骤:(1)在管道的表面选择若干个代表性位置,将测量电极固定在管道表面上。
(2)将电流测量仪表与电极相连,记录电流密度的测量值。
(3)在管道的不同位置进行测试,并分析数据。
3.极化曲线测试极化曲线测试可以提供更详细的阴极保护信息,通过测试可以确定阴极保护系统的极化电位、阴极保护的效果等。
极化曲线测试方法一般包括以下步骤:(1)在管道表面选择若干个测试点,将电极插入到土壤或水中。
(2)使用极化仪采集极化曲线的数据,包括电流密度和电位。
(3)根据测得的曲线数据,分析阴极保护系统的性能。
除了上述常用的测试方法之外,还可以结合实际情况采用其他测试方法,如pH值测试、氧化还原电位测试等。
同时,为了确保测试结果的准确性,还需要注意以下事项:(1)测试仪器的选择应根据实际需求和标准要求进行,在测试前应进行校准。
(2)测试点的选择应具有代表性,可以根据管道的结构、材料、大气环境等因素进行选择。
(3)测试数据的记录和分析应详尽,并进行合理的解释和评估。
总之,埋地钢质管道阴极保护参数的测试方法是保证阴极保护系统有效性的关键,通过对电位、电流密度和极化曲线等参数的测试,可以及时发现问题并采取相应的修复措施,从而延长管道的使用寿命。
埋地钢质管道阴极保护参数测试方法、八—前言本标准是根据中国石油天然气总公司(96)中油技监字第 52 号文《关于印发“一九九六年石油天然气国家标准、行业标准制修订项目计划”的通知》对《埋地钢质管道阴极保护参数测试方法》SYJ 23-86 进行修订而成的。
该标准经十年的使用证明,多数方法能够满足现场测试要求。
本次修订是在广泛征求使用者意见的基础上进行的,除保留原标准中行之有效的方法外,主要的变动内容如下:1 在“管地电位测试”一章中,增加了“断电法”和“辅助电极法” 。
2 在“牺牲阳极输出电流测试”一章中,取消了“双电流表法”。
3 在“土壤电阻率测试”一章中,增加了“不等距法” 。
4 在“管道外防腐层电阻测试”一章中,取消了“间歇电流法”。
在执行本标准过程中,如发现需要修改和补充之处,请将意见及有关资料寄送四川石油管理局勘察设计研究院(地址:四川省成都市小关庙后街28 号,邮政编号: 610017)。
本标准主编单位:四川石油管理局勘察设计研究院。
本标准主要起草人龚树鸣黄春蓉1总则1.0.1 为了统一埋地钢质管道(以下管称管道)外壁阴极保护参数的现场测试方法,使测试数据准确、可靠,制定本标准。
1.0.2 本标准适用于管道外壁阴极保护参数的现场测试。
2术语2.0.1 管地电位 pipeline-earth electrical potential管道与其相邻土壤的电位差。
2.0.2 地表参比法 surface reference electrode method 将参比电极置放于被测管道附近地面测试管地电位的方法。
2.0.3 近参比法 reference electrode method close to pipeline 将参比电极置放于贴近被测管道的土壤中测试管地电位的方法。
2.0.4 远参比法 reference electrode method remote from pipeline 将参比电极置放于距被测管道较远--地电位趋于零的地面测试管地电位的方法。
2.0.5 辅助电极法 auxiliary electrode method测试与管道相连、有一定裸露面积并与管道材质相同试片的保护电位,模拟管道保护电位的方法。
3 基本规定3.0.1 测试仪表必须具有满足测试要求的显示速度、准确度,同时还应具有携带方便、耗电小、适应测试环境的特点。
对所用的测试仪表,必须按国家现行标准的有关规定进行校验。
3.0.2 为了提高测试的准确度,宜选用数字式仪表。
3.0.3 直流电压表选用原则:1指针式电压表的内阻应不小于100k Q/V;数字式电压表的输入阻抗应不小于1M Q。
2 电压表的灵敏阈(分辨率)应满足被测电压值,至少应具有两位有效数;当只有两位有效数时,首位数必须大于 1 。
3 电压表的准确度应不低于 2.5 级。
3.0.4 直流电流表选用原则:1 电流表的内阻应小于被测电流回路总内阻的 5%。
2 电流表的灵敏阈(分辨率)应满足被测电流值,至少应具有两位有效数;当只有两位有效数时,首位数必须大于1。
3 电流表的准确度应不低于 2.5 级。
3.0.5 进行管地电位测试时,应采用铜-饱和硫酸铜电极(以下简称硫酸铜电极,代号CSE)作为参比电极。
其制作材料和使用必须符合下列要求:1 铜电极采用紫铜丝或棒(纯度不小于 99.7%)。
2 硫酸铜为化学纯,用蒸馏水配制饱和硫酸铜溶液。
3 渗透膜采用渗透率高的微孔材料,外壳应使用绝缘材料。
4 流过硫酸铜电极的允许电流密度不大于5卩A/cm2。
3.0.6 所有测试连接点必须保证电接触良好。
3.0.7 测量导线应采用铜芯绝缘软线;在有电磁干扰的地区(如高压输电线附近),应采用屏蔽导线。
3.0.8 测试仪表必须按仪表使用说明书的有关规定操作。
4 管地电位测试4.1 地表参比法4.1.1 地表参比法主要用于管道自然电位、牺牲阳极开路电位、管道保护电位等参数的测试。
4.1.2 地表参比法的测试接线示意图见图 4.1.2 ,宜采用数字式电压表。
4.1.3 将参比电极放在管道顶部上方 1m 范围的地表潮湿土壤上,应保证参比电极与土壤电接触良好。
4.1.4 将电压表调至适合的量程上,读取数据,作好记录,注明该电位值的名称。
4.2 近参比法4.2 近参比法4.2.1 近参比法一般用于防腐层质量差的管道保护电位和牺牲阳极闭路电位的测试。
4.2.2 在管道(或牺牲阳极)上方,距测试点 1m 左右挖一安放参比电极的探坑,将参比电极置于距管壁(或牺牲阳极)3〜5cm的土壤上,如图 422所示。
4.2.3 按 4.1.4 进行测试和记录。
4.3 远参比法4.3.1 远参比法主要用于强制电流阴极保护受辅助阳极地电场影响的管段和牺牲阳极埋设点附近的管段,测量管道对远方大地的电位,用以计算该点的负偏移电位值。
4.3.2 远参比法的接线示意图见图 4.3.2。
4.3.3 将硫酸铜参比电极朝远离地电场源的方向逐次安放在地表上,第一个安放点距管道测试点不小于10m,以后逐次移动10m。
用数字万用表按4.1.4测试管地电位,当相邻两个安放点测试的管地电位相差小于 5mV 时,参比电极不再往远方移动,取最远处的管地电位值作为该测试点的管道对远方大地的电位值。
4.4 断电法4.4.1 为消除阴极保护电位中的 IR 降影响,宜采用断电法测试管道的保护电位。
4.4.2 断电法通过电流断续器来实现,断续器应串接在阴极保护电流输出端上。
4.4.3 在非测试期间,阴极保护站处于连续供电状态;在测试管道保护电位或外防腐层电阻期间,阴极保护站处于向管道供电12s、停电3s的间歇工作状态。
同一系统的全部阴极保护站,间歇供电时必须同步,同步误差不大于0.1s。
停电3s期间用地表参比法测得的电位,即为参比电极安放处的管道保护电位。
4.5 辅助电极法4.5.1 采用与管道相同材质的钢片制作一个检查片作为辅助电极,片面除一面中心留下一个10mm 直径的裸露孔外,其余部位全部被防腐层覆盖,埋设于管道附近冻土线以下的土壤中。
埋设时裸露孔朝上,覆盖1〜2cm细土后,将长效硫酸铜电极的底部置于裸露孔正上方,然后回填至地平面。
辅助电极的导线和长效硫酸铜电极的导线分别接于测试桩内各自的接线柱上,辅助电极接线柱用铜片或铜导线与测试桩内管道引出线的接线柱短接。
4.5.2 采用数字万用表定期测试辅助电极与长效硫酸铜电极的电位差。
有阴极保护时,该电位差代表该点的管道保护电位。
5 牺牲阳极输出电流测试5 牺牲阳极输出电流测试5.1 标准电阻法5.1.1 标准电阻法测试的接线示意图见图 5.1.1。
5.1.2 标准电阻的两个电流接线柱分别接到管道和牺牲阳极的接线柱上,两个电位接线柱分别接数字万用表,并将数字万用表置于DC200mV量程。
接入导线的总长度不大于1m,截面积不宜小于 2.5mm2。
5.1.3 标准电阻的阻值应为 0.1 Q,准确度为0.02级。
5.1.4 牺牲阳极的输出电流按下式计算:1= △ V/R (5.1.4)式中I—牺牲阳极(组)输出电流(mA);△ V —数字万用表读数(mV);R—标准电阻阻值(Q )。
5.2 直测法5.2 直测法5.2.1 直测法的接线示意图见图 5.2.1。
5.2.2 直测法应选用五位读数 (4(1/2)位)的数字万用表,用 DC10A 量程直接读出电流值。
6 管内电流测试6.1 电压降法6.1.1 具有良好外防腐层的管道,当被测管段无分支管道、无接地极,又已知管径、壁厚、材料的电阻率时,沿管道流动的直流电流按图 6.1.1 进行测试。
6.1.2 测量a、b两点之间的管长 Lab,误差不大于1%。
Lab的最小长度应根据管径大小和管内的电流量决定,最小管长应保证a、b两点之间的电位差不小于 50卩V,一般取Lab为30m。
6.1.3 先用数字尤用表判定 a、b两点的正、负极性并粗测 Vab值。
然后将正极端和负极端分别接到UJ33a直流电位差计”未知"端的相应线柱上,细测 Vab值。
6.1.4 ab段管内的电流按下式计算:式中I—流过ab段的管内电流(A);Vab间的电位差(V);D —管道外径(mm);S —管道壁厚(mm);p —管材电阻率(Q ?mm2/m);Lab-ab 间的管道长度 (m)。
6.2 补偿法6.2.1 具有良好外防腐层的管道, 当被测管段无分支管道、无接地极, 管内流动的直流电流比较稳定时,可使用补偿法测量管内电流。
补偿法的接线示意图见图 6.2.1。
6.2.2 图 6.2.1 中,Lac>n D, Ldb >n D , Lcd 的长度宜为 20〜30m。
6.2.3按图6.2.1接好测试回路,合上开关 K,调节变阻器R,当检流计或电位差计 G的指示为零时,电流表 A 指示的数值即为管内电流 I 的绝对值。
7 绝缘法兰(接头)绝缘性能测试7.1 兆欧表法7.1.1 制成但尚未安装到管道上的绝缘法兰(接头),其绝缘电阻值用兆欧表法测量。
7.1.2 如图 7.1.2 所示,宜用磁性接头(或夹子)将 500V 兆欧表输入端的测量导线压接(夹接)在绝缘法兰(接头)两侧的裸管上(连接点必须除锈),转动兆欧表手柄达到规定的转速,持续10s,此时兆欧表稳定指示的电阻值即为绝缘法兰(接头)的绝缘电阻值。
7.2 电位法7.2.1 已安装到管道上的绝缘法兰(接头),可用电位法判断其绝缘性能。
7.2.2 如图 7.2.2 所示,在被保护管道通电之前,用数字万用表 V 测试绝缘法兰(接头)非保护侧a的管地电位 Vai;调节阴极保护电源,使保护侧b点的管地电位 Vb达到-0.85〜-1.50V 之间,再测试a点的管地电位 Va2。
若Vai和Va2基本相等,则认为绝缘法兰(接头)的绝缘性能良好;若|Va2|>|Va1 且 Va2接近Vb值,则认为绝缘法兰(接头)的绝缘性能可疑。
若辅助阳极距绝缘法兰(接头)足够远,且判明与非保护侧相连的管道没同保护侧的管道接近或交叉,则可判定为绝缘法兰(接头)的绝缘性能很差(严重漏电或短路);否则应按 7.3 的方法进一步测试。
7.3 漏电电阻测试法7.3 漏电电阻测试法7.3.i 已安装到管道上使用的绝缘法兰(接头),采用电位法测试其绝缘性能可疑时,应按图7.3.1 所示钓测试接线示意图进行漏电电阻或漏电百分率测试。
7.3.2 绝缘法兰(接头)漏电电阻测试的步骤如下:1按图7.3.1接好测试线路,其中 a、b之间的水平距离不得小于n D, bc段的长度宜为 30m。
2调节强制电源E的输出电流11,使保护侧的管道达到阴极保护电位值。
3用数字万用表测定绝缘法兰(接头)两侧d、e间的电位差△ V。
4按6.1所示的方法测试 bc段的电流I2。