第8课 《新文化运动》 练习题
- 格式:docx
- 大小:20.51 KB
- 文档页数:2
新文化运动高三练习题新文化运动,作为中国现代文化史上具有重要影响的一次文化运动,对于推动中国社会的进步和现代化进程起到了重要作用。
本文将从历史背景、运动目标以及影响等几个方面进行探讨。
一、历史背景新文化运动发生在20世纪初,当时的中国正处于政治、经济和文化等多个方面的危机之中。
清朝的统治已经日益衰落,中国社会出现了政局动荡、社会秩序混乱的局面。
此时,中国面临着被外国列强侵略和民族危亡的困境。
二、运动目标新文化运动的目标主要有两方面,一是要推翻封建文化的束缚,包括推翻传统观念、封建道德和儒家思想的束缚,以及对传统文化的批判和解构;二是要倡导新的现代化思潮,包括西方科学、民主和自由主义的思想以及新文学和新艺术的创新。
三、形式和影响新文化运动主要通过文学、报刊杂志和学术研究等形式来传播。
一方面,在文学方面,鲁迅的作品《狂人日记》、《阿Q正传》等批判了旧的社会制度和封建思想,推动了中国现代文学的发展;另一方面,在学术研究方面,胡适、陈独秀等提出了“科学、民主、自由”的思想,为中国的现代化进程提供了理论支持。
此外,新文化运动还通过发行一系列报刊杂志,如《晨报》、《新青年》等来推广思潮和文化理念。
新文化运动对于中国社会和文化的发展产生了深远的影响。
首先,它推动了中国社会的现代化进程,为中国社会各个领域的改革提供了理论支持。
其次,它打破了旧的礼教束缚和封建道德,倡导了科学、民主和自由的思想,对于改变中国的传统观念和社会结构起到了重要作用。
此外,新文化运动还培养了一批具有现代意识和国际视野的知识分子,为中国的现代化进程注入了新的活力和思想动力。
综上所述,新文化运动是中国现代文化史上一次具有重要影响的文化运动。
通过对封建文化的批判和对现代化思潮的倡导,新文化运动在中国社会和文化发展中起到了推动和引领的作用。
这个运动对于中国社会的现代化进程以及知识分子的培养都具有重要的意义。
新文化运动练习题一、单项选择题1 、一战期间,陈独秀等人在上海出版的一份以新青年为对象的刊物,发刊词中有这样两句话“笃古不变之族,日就衰亡;日新求进之民,方兴未已”。
作者“求变”主要针对()A 思想观念B 军事技术C 经济组织D 教育制度2 、关于新文化运动的表述,错误的一项是()A 它是我国近代史上空前的思想解放运动B 它促使人们追求民主和科学C 它是资本主义经济进一步发展的产物D 陈独秀在运动后期举起了传播马克思主义的大旗3 、胡适先生曾说:“《新青年》杂志代表和创造了一个新时代”这个“新时代”指的是()A 君主立宪时代B 民主共和时代C 民主科学时代D 社会主义时代4 、“八荣八耻”中提出“以崇尚科学为荣,以愚昧无知无耻”,下列哪一事件中也曾提出过类似的思想主张()A 洋务运动B 维新变法运动C 辛亥革命D 新文化运动5、鲁迅在《狂人日记》中有如下描述:“我翻开历史一查,这历史没有年代,歪歪斜斜的每页上都写着‘仁义道德’几个字。
我横竖睡不着,仔细看了半夜,才从字缝里看出字来,满本都写着两个字‘吃人’。
”下列关于该书及所引材料的解读,最恰当的是()A 作者描写的是一个精神不正常的狂B 作者喜欢看历史书,并且看书比较仔细C 估计该书成语五四运动以后D 作者借狂人之口,抨击儒家思想的虚伪6、新文化运动的性质是()A 一次空前的思想解放运动B 反帝反封建的爱国运动C 反对北洋军阀的群众运动D 一次反帝爱国的学生运动7 、下列关于新文化运动意义的表述,不正确的是()A 它是我国历史上一次空前的思想大解放运动B 它促使人们追求民主和科学,探索救国救民的真理C 它为马克思主义在中国的传播创造了条件D 它成为中国新民主主义革命的开端8 、如果查阅有关新文化运动的资料,你应该选择()A 《中外纪闻》B 《时务报》C 《民报》D 《新青年》9、新文化运动在中国近代史上最突出的贡献是()A 开启了近代化进程B 解放了人们思想C 维护了民族尊严D 挽救了民族危亡10 、“比较”是历史学习和研究的一种重要方法。
2019年精选岳麓版初中八年级上册历史第2单元近代化的起步第8课新文化运动巩固辅导第五十二篇第1题【单选题】实现民族独立和国家富强是近代先进中国人的梦想,为此他们提出了许多主张,入“变法图强”、“民族、民权、民生”、“民主、科学”等,其共同点不包括( )A、是资本主义发展的产物B、是向西方学习的产物C、在广大群众支持下得以实践D、具有进步的爱国意义【答案】:【解析】:第2题【单选题】新文化运动的两面大旗是( )A、“民主与科学”B、民主和法制C、自由和科学D、自由和平等【答案】:【解析】:第3题【单选题】被中国知识分子称为“新世纪曙光”的事件是( )A、俄国十月革命的胜利B、洋务运动C、三民主义的产生D、武昌起义的胜利【答案】:【解析】:第4题【单选题】“他既是新文化运动中的‘主将’,又是中国共产党初期的中央局书记。
”此人是( )A、鲁迅B、李大钊C、毛泽东D、陈独秀【答案】:【解析】:第5题【单选题】“八荣八耻”中提出“以崇尚科学为荣,以愚昧无知为耻”。
下列哪一项运动中曾经提出类似的思想主张?( )A、洋务运动B、工业革命C、鸦片战争D、新文化运动【答案】:【解析】:第6题【单选题】为了反对袁世凯独裁复辟,倒行逆施,陈独秀、李大钊等进步知识分子掀起了( )A、戊戌变法B、新文化运动C、五四运动D、北伐战争【答案】:【解析】:第7题【单选题】标语,口号是时代的产物,它以特殊的方式记录历史跳动的脉搏,勾勒社会演进的轨迹,近代史一些进步的中国人提出下列口号或主张的先后顺序是( )①自强求富②变法维新③民主共和④民主、科学A、①②③④B、②③④①C、③④①②D、④①②③【答案】:【解析】:第8题【单选题】“给专制主义以空前的打击,动摇了传统礼教的统治地位;促使广大青年更加迫切地追求真理与进步,探索救国救民的新出路。
”以上内容反映的是新文化运动的( )A、背景B、目的C、内容D、作用【答案】:【解析】:第9题【单选题】20世纪初,他因创办《新青年》被誉为新文化运动的先驱,后又成为“五四运动的总司令”。
2019-2020学年度初中历史八年级上册第8课新文化运动岳麓版课后练习六十五第1题【单选题】中国近代史上曾有过一场空前的思想解放运动。
这场运动高举“民主”和“科学”两面大旗,像漫漫黑夜中的一道闪电,猛烈冲击着封建专制思想,它是( )A、洋务运动B、义和团运动C、太平天国运动D、新文化运动【答案】:【解析】:第2题【单选题】中国近代高举“民主”、“科学”大旗的历史事件是( )A、戊戌变法B、辛亥革命C、新文化运动D、北伐战争【答案】:【解析】:第3题【单选题】沈从文曾让儿子读胡适的诗《希望》:“我从山中来,带着兰花草,种在小园中,希望开花早……”儿子没看完便说:“这种诗像小孩写的!”沈从文说:“那时候能写这种小孩子的东西已经很了不得,没人提倡这些,你就读不到那么多新书,我也不会写小说。
”这个故事与新文化运动内容联系最紧密的是( )A、提倡民主,反对专制B、提倡新文学,反对旧文学C、提倡科学,反对迷信D、提倡新道德,反对旧道德【答案】:【解析】:第4题【单选题】下列关于新文化运动的叙述错误的是( )A、以《新青年》为主阵地B、高举民主和科学的旗帜C、为传播马克思主义创造了条件D、标志着新民主主义革命开端【答案】:【解析】:第5题【单选题】为了反对袁世凯独裁复辟,倒行逆施,陈独秀、李大钊等进步知识分子掀起了( )A、戊戌变法B、新文化运动C、五四运动D、北伐战争【答案】:【解析】:第6题【填空题】列举出与下列事件相关的人物(1)被称为中国近代禁烟第一人的民族英雄——______(2)黄海大战壮烈殉国的民族英雄——______(3)甘为变法流血牺牲的维新勇士——______(4)中国第一个系统宣传马克思主义的革命先辈——______【答案】:【解析】:第7题【问答题】社会不断向前发展,社会发展的动力来自多方面。
阅读下列材料,结合所学知识回答问题。
<brdata-filtered="filtered">材料一思想解放是历史变革的先导,思想解放也是社会发展的先导。
八年级历史填空题第 1课鸦片战争一、填空题:1、英国侵略中国的根本原因是。
2、鸦片战争爆发时,清朝在位的皇帝是。
3、英国政府发动鸦片战争的导火线是。
4、1841 年初,英国占领的地点是。
5、在中英《南京条约》中,被割占的中国领土是。
6、把中英《南京条约》开放的五个通商口岸按照由南到北排列顺序是。
7、鸦片战争以后,中国开始从封建社会逐步沦为。
8、鸦片战争不可避免,主要原因是。
9、1839 年 6 月 3 日,林则徐下令将缴获的鸦片全部销毁的地点是。
第2 课第二次鸦片战争期间列强侵华罪行一、填空题。
1、发动第二次鸦片战争的主凶是。
帮凶的是。
2、英法联军在 1860 年攻占北京后犯下的滔天的罪行是。
3、在第二次鸦片战争前后,俄国共割占了中国领土多万平方千米。
4、在中国近代史上割让中国领土最多的条约是。
5、太平天国运动兴起的时间领导人是。
6、为了镇压太平天国运动,中外反动势力勾结起来,成立的军队名称是。
7、洋枪队的统帅是美国人。
8、太平军在青浦大败洋枪队的将领是。
9、太平军击毙华尔严惩洋枪队是在战斗中。
第 3 课收复新疆1、19 世纪 60 至 70 年代,制造新疆地区危机的帝国主义国家是。
2、 1865年,中亚浩汗国派陆军司令率兵侵入新疆,占领。
几年后又攻占了。
3、左宗棠收复新疆的策略是“”4、1878 年,新疆地区还没有回到祖国怀抱的地方是。
5、伊犁地区回到祖国怀抱是在。
6、清政府在新疆。
第4 课甲午中日战争一、填空题:1、1894 年,在黄海上与日本舰队激战的部队是。
2、“此日漫挥天下泪,有公足壮海军威”这个对联中所提到的“公”指的是。
3、中日《马关条约》规定,清政府赔偿日本军费白银。
4、《马关条约》签订双方是清政府的和日本首相。
5、甲午中日战争黄海战役的结果是。
6、在《马关条约》中割给日本的地区有。
第5 课八国联军侵华战争一、填空题 .1、八国联军侵华战争的目的是。
2、八国联军侵华战争的时间是。
2019年精选历史八年级上册第8课新文化运动川教版习题精选四十三第1题【单选题】抓关键词是学习历史的方法之一。
与“陈独秀”、“《新青年》”、“民主、科学”等关键词有关的历史事件是( )A、洋务运动B、戊戌变法C、新文化运动D、五四运动【答案】:【解析】:第2题【单选题】近代中国面临着严重的民族危机,无数仁人志士都在探索救国救民的道路。
下列选项搭配正确的是( )①林则徐、魏源——新文化运动②李鸿章、曾国藩——洋务运动③康有为、梁启超——戊戌变法④孙中山——辛亥革命A、①②③B、①③④C、②③④D、①②④【答案】:【解析】:第3题【单选题】1923年,梁启超曾说:“革命成功将近十年……觉得社会文化是整套的,要拿旧心理运用新制度,决计不可能,渐渐要求全人格的觉醒。
”这句话揭示了( )A、维新派主张建立共和国B、新文化运动的历史必然性C、国民革命结束了封建专制制度D、辛亥革命具有坚实的群众基础【答案】:【解析】:第4题【单选题】如图是某历史兴趣小组绘制的知识简图,据此推断他们学习的主题是( )A、新体制的创立B、中国近代化的探索C、工业革命的冲击D、马克思主义的传播【答案】:【解析】:第5题【判断题】史实与推论:科学全面地解读史料,可以得出正确的历史推论。
请在答题卡上对下面的推论作出判断。
史料:郑和不仅仅是一个伟大的航海家,他留下了一份伟大的精神遗产。
这个遗产就是要天下共享太平之福的伟大理想。
——毛佩琦《郑和下西洋六百年祭》推论:郑和下西洋沟通了欧亚非美四大洲,把世界联成一个整体,维护了世界和平。
A、正确B、错误史料:民生就是人民的生活——社会的生存、国民的生计、群众的生命便是。
民生就是政治的中心,就是经济的中心和种种历史活动的中心。
——孙中山推论:孙中山领导辛亥革命的根本目的是建立劳动人民掌权的国家。
A、正确B、错误史料:惟属望於新鲜活泼之青年,……一,自主的而非奴隶的;二,进步的而非保守的;三,进取的而非退隐的;四,世界的而非锁国的;……六,科学的而非想像的。
专题三第二节新文化运动1、“常有人说:白话文的局面是胡适、陈独秀一班人闹出来的。
其实这是我们的不虞之誉。
中国近来产业发达、人口集中,白话文完全是应这个需要而发生而存在的。
适之等若在三十年前提倡白话文,只需章行严一篇文章便驳得烟消灰灭。
”材料认为白话文得以推广的主要原因是A.中国近代经济的发展 B. 胡适、陈独秀的推动C. 白话文的自身价值D.制度和环境的根本变化2、《药》发表于1919年4月。
在小说中,鲁迅着力刻画了民众对辛亥革命的无知。
革命者夏瑜的牺牲成为人们闲聊的话题,无论是年轻的“二十多岁”、“驼背少爷”,还是年长的“花白胡子”都对夏瑜在狱中的正义之举表现出鄙夷,为夏瑜被狱卒打嘴而喝彩。
作者这样刻画人物的最主要用意在于A.号召广泛深刻的思想解放B.揭露中国社会的愚昧落后C.抨击反动统治的白色恐怖 D.要求实现真正的民主政治3、近代史上,对儒家思想冲击最大的是( )。
A.新文化运动 B.戊戌变法C.辛亥革命 D.洋务运动4、陈独秀认为,“无论政治学术道德文章,西洋的法子和中国的法子,绝对是两样”“若是决计守旧,一切都应该采用中国的老法子”“若决计革新,一切都应该采用西洋的新法子”“因为新旧两种法子,好像水火冰炭,断断不有相容”。
下列说法中最符合题意的是A.陈独秀倡导使用新法B.陈独秀提倡民主与科学C.陈独秀未能正确对待传统文化与外来文化D.陈独秀认为新法优于旧法5、徐中约在《中国近代史节选》中写道:“(20世纪初)尽管中国告别了过时的政治体制,往昔的阴影却继续沉重地支配着社会习俗和思想生活。
……民国的创立并未带来人们期望的和平与秩序,于是中国的知识分子逐渐相信,如果不进行一场彻底的思想变革,就不可能有良好的政府和进步的社会。
”材料试图说明A.辛亥革命没有起到思想解放作用B.新文化运动对中国社会影响巨大C.新文化运动是对辛亥革命的全面批判D.新文化运动是对辛亥革命的发展6、民国五年,李大钊在《民彝》创刊号上说:“民与君不两立,自由与专制不并存。
第8课革命先行者孙中山第1题孙中山(1866—1925)曾回忆说:“28岁那年,我就与20多个华侨,在海外成立起革命团体,决心用流血斗争推翻满清王朝。
”孙中山“28岁那年”的主要行动是( )A.建立中国第一个资产阶级革命团体兴中会B.联合其他革命团体,成立中国同盟会C.与革命党人一起发动黄花岗起义D.领导同盟会起义推翻了清朝的反动统治第2题电视剧《走西口》中有这样一幕:徐木匠是某革命团体的会员。
这个团体具有以下特征:①中国第一个资产阶级革命团体;②1894年,由孙中山先生在檀香山建立。
请你判断徐木匠参加的这个团体是( )A.兴中会B.强学会C.光复会D.中国同盟会第3题“知满清政府积弊重重,无可救药,非彻底改造,决不足以救亡”,遂于1894年秋,“赴檀香山创立兴中会,决计革命行动”。
上述内容强调的是( )A.兴中会成立的背景B.兴中会成立的地点C.兴中会的宗旨D.兴中会的奋斗目标第4题《辛丑条约》签订后,清政府沦为帝国主义列强统治中国的工具,国内革命情绪日趋高涨。
以下书籍的主题是( )A.变法改良B.进行民族民主革命C.发展军事工业D.重视教育第5题中国近代史上最早关注并提出“民生”问题的是( )A.李鸿章B.孙中山C.毛泽东D.邓小平第6题在中山装每边的衣袖上有三颗扣子,有人说这三颗扣子代表着孙中山的三民主义。
三民主义不包括( )A.民权主义B.民主主义C.民族主义D.民生主义第7题革命家的胸怀和奋斗目标对革命有着重要的指导作用。
下边材料出自( )A.孙中山B.黄兴C.严复D.康有为第8题孙中山说:“惨淡经营,已过半载,筹备甚周,声势颇众,本可一击而生绝大之影响。
乃因运械不慎,致海关搜获手枪六百余杆,事机乃泄,而吾党健将陆皓东殉焉。
此为中国有史以来为共和革命而牺牲者之第一人。
”以下信息属于对上述材料正确解读的是( )①这是孙中山在1895年广州武装起义失败后发表的感言②此次起义失败的原因是起义消息泄露③陆皓东被孙中山称为为革命牺牲的第一人④起义是在中国同盟会的领导下进行的A.①②③B.①③④C.②③④D.①②③④第9题以下内容节选自《猛回头》,这一内容( )俄罗斯,自北方,包我三面;英吉利,假通商,毒计中藏。
2019-2020学年度初中八年级上册历史第二学习主题近代化的起步第8课新文化运动川教版习题精选八十七第1题【单选题】新文化运动高举的大旗是( )A、民主和科学B、新道德和新文学C、新三民主义D、马克思主义【答案】:【解析】:第2题【单选题】他在《新青年》上发表了《庶民的胜利》和《布尔什维主义的胜利》两篇论文,颂扬俄国十月革命,他是( )A、李大钊B、陈独秀C、胡适D、鲁迅【答案】:【解析】:第3题【单选题】民国时期有人说:“他是中国思想界的一个清道夫,他把启蒙的水洒向那孔孟弥漫的大道上。
因此时时被那些无数吃惯孔孟的老头子们跳脚痛骂,怪他不识货。
”上文中洒水清道的“他”是( )A、林则徐B、李鸿章C、康有为D、陈独秀【答案】:【解析】:第4题【单选题】近代有学者呼吁,青年人应该摆脱是非荣辱听命他人的奴隶地位,脱离无常识之思、无理由之信仰的蒙昧时代。
由此他主张( )A、求强求富B、变法维新C、共和革命D、民主科学【答案】:【解析】:第5题【单选题】八年级历史兴趣小组收集了以下图片,请你为其确定一个合适的主题( )A、中国人民的抗争B、中国半殖民地化的历程C、中国人民的探索D、中华民族的崛起【答案】:【解析】:第6题【单选题】近代中国面临着严重的民族危机,无数仁人志士都在探索救国救民的出路,下列选项搭配错误的是( )A、李大钊、魏源──新文化运动B、李鸿章、左宗棠──洋务运动C、康有为、梁启超──戊戌变法D、孙中山──辛亥革命【答案】:【解析】:第7题【单选题】历史学界认为:新文化运动是戊戌变法和辛亥革命的继续,它的主要阵地是( )A、《民报》B、《中外纪闻》C、《新青年》D、《每周评论》【答案】:【解析】:第8题【单选题】报纸杂志可以承载的历史沧桑,下列报刊杂志按先后顺序排序正确的是( )A、①②③④B、①③②④C、①④③②D、①③④②【答案】:【解析】:第9题【填空题】一部中国近代史,既是一部屈辱史,也是一部抗争史,它给中国人民留下了永远难以磨灭的创伤,又给我们留下许多可歌可泣的英雄事迹。
2019年精选川教版初中历史八年级上册第二学习主题近代化的起步第8课新文化运动课后练习含答案解析第二十九篇第1题【单选题】某班进行历史情景剧表演比赛,其中设计有误的是( )A、李鸿章派人在上海苦心经营江南制造总局B、康有为在戊戌变法中被杀害C、孙中山通过《民报》阐发三民主义D、鲁迅在《新青年》上发表《狂人日记》,抨击几千年封建专制的罪恶【答案】:【解析】:第2题【单选题】中国近代史上救亡图存的探索都以思想传播为先导,下列搭配不正确的是( )A、维新思想──戊戌变法B、“民主”“科学”──新文化运动C、三民主义──北伐战争D、马克思主义──中国共产党诞生【答案】:【解析】:第3题【单选题】新文化运动是近代中国的一次思想大解放运动,其“新”表现在( )A、宣传“尊孔读经”B、宣传维新变法C、宣传推翻清王朝D、宣传民主、科学【答案】:【解析】:第4题【单选题】与中国以往近代化探索相比,辛亥革命的不同之处在于( )A、以富国强兵为宗旨B、主张学习西方政治制度C、建立资产阶级共和国D、宣传民主和科学的思想【答案】:【解析】:第5题【单选题】“□冲击了封建主义的思想、道德和文化,开启了思想解放的闸门”。
其中□处应该是( )A、洋务运动B、辛亥革命C、五四运动D、新文化运动【答案】:【解析】:第6题【单选题】近代中国面临着严重的民族危机,无数仁人志士都在探索救国救民的出路,下列选项搭配错误的是( )A、林则徐、魏源﹣﹣新文化运动B、李鸿章、左宗棠﹣﹣洋务运动C、康有为、梁启超﹣﹣戊戌变法D、孙中山﹣﹣辛亥革命【答案】:【解析】:第7题【单选题】新文化运动中,将反封建的革命内容与新文学的形式结合起来,树立新文学典范的是( )A、陈独秀B、李大钊C、胡适D、鲁迅【答案】:【解析】:第8题【判断题】北京大学既是五四运动的策源地又是新文化运动的摇篮,陈独秀在那里创办《青年杂志》,揭开了新文化运动的序幕。
( )A、正确B、错误【答案】:【解析】:第9题【问答题】阅读材料,完成下列要求材料一随着军事工业的发展,资金、原料、运输等问题也逐渐显露出来,洋务派逐渐认识到,国家“必先富而后能强”,创办民用工业可以获利致富。
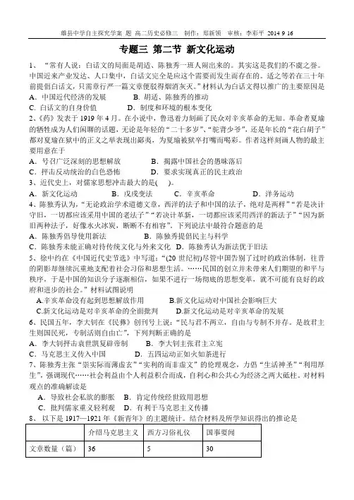
预习检测与课堂笔记:第8课新文化运动预习检测1.年9月,在上海创办《》(从第二卷起改名《新青年》),掀起了。
2.《新青年》杂志编辑部移到后,李大钊、、等成为主要撰稿人。
出任北京大学校长后,邀请了许多有新思想的学者到校任教。
这样,《新青年》和北京大学成为的主要阵地。
3.新文化运动提倡,反对专制;提倡,反对迷信;提倡新文学,反对旧文学。
4.的胜利给中国带来巨大影响,新文化运动由此有了新的内容,进入宣传的新阶段。
5.1918年,接连发表《庶民的胜利》《》等一系列文章,热情赞颂十月革命。
后,宣传马克思主义成为新文化运动的主流。
6.是中国近代史上一次空前的思想解放运动。
它高举的旗帜,对封建专制制度和进行了一次猛烈的扫荡,促进了中国人民特别是知识青年的觉醒,为在中国的传播创造了条件,也为的诞生做了思想准备。
7.袁世凯建立北洋军阀统治时期,中国新旧思潮发生了激烈冲突。
这里的“新思潮”中不包括A.自由B.民主C.尊孔D.科学8.从1915年起,进步的知识分子通过对辛亥革命的失败教训进行反思,认定要建立名副其实的共和国,必须改造国民性。
这些进步的知识分子中不包括A.康有为B.陈独秀C.胡适D.李大钊9.新文化支运动中的优秀分子在1917年看到的“新世纪的曙光”缘自:A.洋务运动B.戊戌变法C.辛亥革命D.十月革命10.“十月革命一声炮响,给中国送来了马克思列宁主义”,最早在中国宣传马列主义思想的近代历史人物是A.李大钊B.陈独秀C.胡适D.毛泽东11.“西洋人因为拥护德、赛两先生,闹了多少事,流了多少血,德、赛两先生才渐渐从黑暗中把他们救出,引致光明世界。
我们现在认定,只有这两位先生可以救中国在政治上、道德上、学术上、思想上的一切的黑暗。
”结合所学知识,判断这段言论出自于A.魏源B.李鸿章C.孙中山D.陈独秀课堂笔记记1.历史背景:在思想领域里掀起了一股尊孔复古的逆流。
2.兴起时间:1915年。
3.代表人物:陈独秀、李大钊、胡适、鲁迅等。
华师大版八年级历史上册同步训练第7课新文化运动参谋意见本课介绍了陈独秀.胡适等新文化运动主要代表人物,他们面对民国初年思想文化领域的封建复古逆流挺身而出,为打破传统精神枷锁针锋相对地展开激烈斗争,揭示了新文化运动是前所未有的思想解放运动,它弘扬民主与科学,反对传统腐朽的思想.意识和观念,促使人们积极地追求救国救民的真理,为马克思主义在中国的传播创造了条件。
学习本课,同学们要了解新文化运动在中国近代思想解放运动中的地位和作用,树立积极进取、求真求实的科学精神和为追求真理不畏艰难、勇往直前的斗争精神。
自学流程1.新文化运动兴起的主要标志是什么?2.为什么《新青年》会成为新文化运动的主要阵地?3.激进民主主义者究竟是怎样启迪国民同封建主义展开彻底斗争的呢?4.什么是民主与科学?为什要提倡民主与科学?提倡民主与科学有何重要意义?5.朗诵胡适写给梅光迪的诗。
体会用白话文取代文言文更有利于新思想的传播。
谈谈你的感受?6.归纳新文化运动的主要内容和历史意义。
7.为什么说新文化运动是一场前所未有的思想解放运动?8.马克思主义的传播对中国革命和历史的发展有什么重要意义?9.你还能提出什么问题?同步训练一.单项选择1.激进的民主主义者掀起新文化运动的目的是()A提倡“民主”与“科学”B.反对北洋军阀尊孔复古的反动政策C.提倡文学革命D.传播马克思主义2.新文化运动兴起的标志是()A.陈独秀创办《青年杂志》B.陈独秀发表《文学革命论》一文C.李大钊发表《青春》一文D.《青年杂志》改名为《新青年》3.在《新青年》上发表文章,主张用白话文代替文言文的人是()A.陈独秀B.李大钊C.鲁迅D.胡适4.新文化运动的主要阵地是()A.《新青年》 B.《每周评论》C.《时务报》 D.《国闻报》5.我国历史上一次空前的思想大解放运动是()A.洋务运动B.新文化运动C.五四运动 D.“一二·九”运动6.马克思主义开始在中国传播是在()A.新文化运动前期B.新文化运动后期C.五四运动以后D.中国共产党成立以后7.近代中国最早较为系统地宣传介绍马克思主义的文章是()A.《庶民的胜利》 B.《马克思主义研究专号》C.《我的马克思主义观》 D.《布尔什维主义的胜利》二、列举题1.列举新文化运动的内容。
人教版八年级《中国历史》上册课后练习题答案第一单元侵略与反抗第1课鸦片战争动脑筋请你把鸦片对中国的危害归纳成几条写出来。
比一比看谁归纳得内容全面、文字简练。
主要有:一是白银外流,造成清政府财政危机(至1839年,中国外流白银多达1亿两)。
二是银价上涨,造成“银贵钱贱”。
指铜钱兑换白银的比值提高了。
由原来的1000文抵l两到1500文抵1两,再到2 000文抵1两。
清政府规定要以白银纳税,这就加重了农民的负担(农民是通过卖粮食换铜钱,再由铜钱折成白银交税。
原来100斤稻谷卖1000文铜钱,即可纳1两白银的税。
现在却需要200斤稻谷才能完税。
)三是腐蚀统治机构,清政府因腐败而受贿放私,又因受贿放私而更加腐败。
四是毒害中国人民的身心健康,给社会带来不安定因素,也严重削弱了军队的战斗力。
练一练结合中英《南京条约》主要内容,请你分析一下鸦片战争给中国带来什么危害?割让香港岛使中国领土主权不完整;赔偿巨款,增加了人民负担;开放五口,协定关税有利于外国资本主义的商品输出。
结果,中国开始沦为半殖民地半封建社会。
活动与探究1.小讨论中国为什么会在鸦片战争中失败?教师与学生交流讨论、自由发言。
提出为什么英国只出动一支拥有几十艘舰船、几百门大炮、一万多士兵的侵略军就能轻而易举地打败庞大的清王朝呢?然后在原有讲课的基础上进一步归纳总结:中国和欧洲的资本主义萌芽几乎是同时产生的。
但是,中国的资本主义萌芽却受到封建专制主义的严重阻碍,一直处于萌芽状态。
相反,欧洲的资本主义萌芽产生后,欧洲社会的一系列活动、运动都在促进它的成长发展。
欧洲资产阶级革命的胜利、资本主义制度的建立、第一次工业革命的成功,促使资本主义生产力的迅猛发展,特别是英国,成了号称“世界工厂”的资本主义第一强国。
这样拥有先进生产力和近代战争武器的英国在同清王朝的较量中就明显处于优势,这也就决定了社会制度和生产力落后的清政府在鸦片战争中必然失败的结局。
“落后就要挨打”是鸦片战争失败的根本原因和深刻的历史教训。
《第8课新文化运动》学案课题课型使用者上课时间第八课新文化运动讲授课学习目标知识与能力:了解新文化运动兴起的历史背景,了解新文化运动中的主要代表人物及其论著,掌握新文化运动兴起的标志、新文化运动的基本内容及其历史意义。
过程与方法:指导学生从历史背景出发,联系具体内容,分析其作用与影响,从而提高其分析问题的能力;通过指导学生阅读书中有关白话文的材料,培养学生对于历史新事物的鉴别和理解能力。
情感态度与价值观:感受到新文化运动中主要代表人物在反封建斗争中的勇敢精神和先锋作用,激发学生建设有中国特色社会主义的使命感。
重点新文化运动的基本内容及其意义难点引导学生认识孔子的思想,封建统治阶级利用儒家维护其统治的本质教学进程:(各项目标具体,细化)1.背景:——————————2.代表人物:————————3.主张:提出了“民主”和“科学”的口号4.开始标志:——————————5.内容:前期:————后期:————6.意义:——————【学】:一.新文化运动的兴起1.历史背景:小字课文及插图讲解或指导学生阅读,说明那时的思想界,由袁世凯为首的国内外反动势力掀起了一股文化逆流2.新文化运动兴起的标志:指导学生观看书中《新青年》杂志封面.3.代表人物:二. 新文化运动的要紧内容:指导学生观看本课43页中的《青年杂志》封面,有条件的还可加以放大,让学生对《新青年》杂志有一直观印象,并指出这是新文化运动中的一个核心杂志。
指导学生阅念书中小字内容,归纳李大钊、胡适、鲁迅等人发表在《新青年》杂志上的文章及要紧思想,进而指出《新青年》是新文化运动的要紧阵地。
【议】:讨论,对新文化运动作出客观评判,以真切明白得“新文化运动是我国历史上一次空前的思想大解放运动”展现升华学生做练习部份【练】:反馈检测教师检查完成情形作业:辅导书第8课板书:课后反思:第八课新文化运动一.新文化运动的兴起1.历史背景2.新文化运动兴起的标志3.代表人物:二. 新文化运动的主要内容三.新文化运动的新阶段四.新文化运动的影响。
第8课新文化运动
一、一部分学生做下列题目:
1.新文化运动高举的两面大旗是
①民主②平等③博爱④自由⑤科学
A.①②
2.连线题
将下列新文化运动的主要人物和他们的贡献连起来。
陈独秀提倡以白话文代替文言文;《文化改良刍议》胡适创作第一篇白话小说《狂人日记》
鲁迅中国最早的马克思主义者;《庶民的胜利》
李大钊创办《新青年》;提出“科学”和“民主”
一部分学生做下列题目:
阅读下列材料:
材料一“师夷长技以制夷”。
材料二梁启超在《时务报》上写到:“变者,天下之公理也”。
材料三“驱除鞑虏,恢复中华,建立民国,平均地权。
”
材料四我们现在认定只有这两位(当时称民主为德先生,称科学为赛先生),可以就救治中国政治上、道德上、学术上、思想上的一切黑暗。
请回答:
(1)上述材料分别是中国近代前期哪些派别的政治主张?
(2)请按照材料顺序写出上述派别进行的重大探索活动的名称。
(3)上述四则材料反映了近代中国向西方学习的历程,请你指出在学习内容上的变化趋势。
B.②③C.③④D.①⑤。