临床输血应知应会
- 格式:doc
- 大小:235.50 KB
- 文档页数:25
输血管理应知应会一、负责临床输血管理职能部门是(质控科),(每月负责)检查(临床科室)与(输血科)输血工作质量,检查内容见《质控科检查、督导输血工作记录》二、输血科检查(全部运行病历)、抽查(部分归档病历),检查(临床输血工作),对临床输血工作中存在的问题发(联系单),科室必须整改记录。
三、临床用血管理委员会(每季度召开1次例会),针对血液的来源、数量、质量进行血液保障安全性评估,并进行(1天用血量达到或超过1600ML的审核评价)四、每月各临床用血管理小组检查本科临床临床输血工作,(临床合理用血评价、临床输血质量监控与持续改进、临床输血病历检查、临床输血病历检查、临床输血质量与安全管理目标)五、医院(有)输血适应症的管理规定,输血指征:(外科手术患者血红蛋白<70g/L,内科患者血红蛋白<60g/L),(对于超过此指征的用血,必须在输血记录中说明原因)。
六、临床用血管理委员会主任委员是分管院领导唐彪、副主任委员是周海峰、唐萍七、输血前检查或输血前感染性疾病筛查9项:(乙肝两对半5项、丙肝抗体1项、艾滋病抗体1项、梅毒抗体1项、转氨酶1项)八、医院已经开展自体输血(储存式自体输血、稀释式自体输血各1例),准备开展回收式自体采血,同样签署自体输血知情同意书。
九、医院有(输血医师唐炳林),输血医师唐炳林和输血科唐萍可参与临床输血会诊医院建立《输血前输血后效果评价制度》《术中输血管理制度》《围手术期血液保护制度》《临床用血和无偿献血知识培训制度》《临床用血管理规范》《输血医师培训制度》《输血不良反应报告登记及处理制度》《输血传染性疾病管理制度和上报措施》《血袋管理制度》十、医院开展无偿献血宣传活动,(向每一位患者及家属发放无偿献血宣传资料,医院组织医院职工每年无偿献血。
无偿献血内容:年龄18-55岁,献血间隔时间:每半年1次,献血量200-400ML,重要背诵时间(为了帮助记忆)世界献血日6月14日(牛要死)《中华人民共和国献血法》1998年10月1日实施(9爸10姨)《临床输血技术规范》2000年10月1日实施(儿领10姨)《医疗机构临床用血管理办法》2012年8月1日实施(幺儿爸要》控制输血严重危害预案组织机构:院长任总指挥控制输血严重危害:控制溶血性输血不良反应、控制血液输注无效、控制输血后传染疾病。
德州市妇女儿童医院输血管理委员会临床输血应知应会50问1、医疗机构临床用血组织管理体系是什么?答;医疗机构法定代表人为临床用血管理第一责任人。
二级以上医院和妇幼保健院应当设立临床用血管理委员会,负责本机构临床合理用血管理工作。
医务、输血部门共同负责临床合理用血日常管理工作。
2、临床用血管理委员会的由哪些部门组成?答:《医疗机构临床用血管理办法》第八条规定:二级以上医院和妇幼保健院应当设立临床用血管理委员会,负责本机构临床合理用血管理工作。
主任委员由院长或者分管医疗的副院长担任,成员由医务部门、输血科、麻醉科、开展输血治疗的主要临床科室、护理部门、手术室等部门负责人组成。
3、临床用血管理委员会的职责是什么?答:《医疗机构临床用血管理办法》第九条规定:(一)认真贯彻临床用血管理相关法律、法规、规章、技术规范和标准,制订本机构临床用血管理的规章制度并监督实施;(二)评估确定临床用血的重点科室、关键环节和流程;(三)定期监测、分析和评估临床用血情况,开展临床用血质量评价工作,提高临床合理用血水平;(四)分析临床用血不良事件,提出处理和改进措施;(五)指导并推动开展自体输血等血液保护及输血新技术;(六)承担医疗机构交办的有关临床用血的其他任务。
4、血站的血液都是100%安全的吗?答:血站所供血液或成分尽管已按国家规定作过各项病原体、血清学检测和核酸检测,但由于献血者处于“窗口期”,或者献血者为低水平的肝炎、艾滋病病毒携带者或抗体效价低于可检测阈值时,仍有可能出现输血后肝炎或艾滋病。
5、血袋标签核对的主要内容是什么?答:㈠血站的名称;㈡献血编号或者条形码、血型;㈢血液品种;㈣采血日期及时间或者制备日期及时间;㈤有效期及时间;㈥储存条件。
6、悬浮红细胞应如何贮存?其有效期是多长?答:悬浮红细胞应贮存在4±2℃的血库专用冰箱中,CPDA保存液可贮存35天。
7、血小板应如何贮存?其有效期是多长?答:血小板应贮存在22±2℃(轻振荡)的专用保存箱中,机器单采血小板专用袋制备可保存5天。
第七章输血知识1《.三级综合医院评审标准》中“输血管理与连续改良” 要求 100% 的内容?(1)输血科和临床医务人员对输血制度了解率100%(2)有关科室执行输血管理制度的要求,实质工作与制度要求切合率100% (3)输血前检测率 100% (肝功能、乙肝五项、梅毒抗体)(4)输血治疗知情赞同书签订率 100 %(5)成分输血率 100% 达至有关要求(6)输血前评估指征或检测指标 100% 切合规范要求(7)用血适应证合格率 100% 均达到有关标准(8)输血治疗病程记录100% 切合规范要求(9)输血申请单审查率为100%(10 )大批用血报批审查率 100%(11 )血液的进出库记录完好率 100%(12 )血液有效期内使用率为 100%(13 )输血不良反响回报单反应率100%(14 )医务人员熟习输血严重危害(SHOT)方案、处理规范与流程,了解率 100% 。
(15 )输血相容性检测报告内容完好性100 %2.输血严重危害( SHOT )是指什么?输血严重危害( SHOT )包含:输血不良反响、输血传得病、血液输注无效。
3.用血申请是如何分级管理的?用血量超出多少毫升需要执行大批用血审批手续?(1)同一患者一天申请备血量少于 800 毫升的,由拥有中级以上专业技术职务任职资格的医师提出申请,上司医师赞同签发后,方可备血。
(2)同一患者一天申请备血量在 800 毫升至 1600 毫升的,由拥有中级以上专业技术职务任职资格的医师提出申请,经上司医师审查,科室主任赞同签发后,方可备血。
(3)同一患者一天申请备血量达到或超出 1600 毫升的,由拥有中级以上专业技术职务任职资格的医师提出申请,科室主任赞同签发后,报医务部门赞同,方可备血。
急救用血,过后按规定补办。
4.《输血治疗知情赞同书》签订的注意事项输血前医师向患者、近家属或拜托人充足说明使用血液成分的必需性、使用的风险和利害及可选择的其余方法,并记录在病历中。
临床输血应知应会一百问答1、我国实行何种献血制度?答:1997年12月29日公布,1998年10月1日施行《中国人民共和国献血法》第二条规定,“国家实行无偿献血制度|”。
2、我国法律规定献血主体是谁?答:《中华人民共和国献血法》第二条规定,“国家提倡十八岁至五十五岁的健康公民自愿献血”3、为树立社会新风尚作表率,国家鼓励哪些人员率先献血?答:国家鼓励国家工作人员、现役军人和高等学校在校学生率先献血。
4、无偿献血的血液用途是如何界定的?答:无偿献血的血液必须用于临床,不得买卖。
血站、医疗机构不得将无偿献血的血液出售给单采血站或者血液制品生产单位。
5、输血科(血库)的质量控制由什么机构负责?答:中心血站承担供血区域范围内血液贮存的质量控制,对所在行政区域内的中心血库进行质量控制。
6、临床输血管理委员会的组成和职责?答:医疗机构应当设立由医院领导、业务主管部门及相关科室负责人组成的临床输血管理委员会。
委员会负责临床用血的规范管理和技术指导,开展临床合理用血、科学用血的教育和培训。
7、医疗机构输血科(血库)的职能是什么?答:《医疗机构临床用血管理办法(试行)》中第六条规定,“医疗机构设立输血科(血库),在本院临床输血管理委员会领导下,负责本单位临床用血的计划申报,贮存血液,对本单位临床用血制度执行情况进行检查,并参与临床有关疾病的诊断、治疗与科研”。
《临床输血技术规范》中第四条规定,“医疗机构设立输血科(血库)主要负责临床用血的技术指导和技术实施,确保贮血、配血和其他科学、合理用血措施的执行。
”8、医疗机构如何确定临床用血计划?答:医疗机构临床用血应当遵循合理、科学的原则,制定用血计划,不得浪费和滥用血液。
9、医疗机构临床用血必须由哪个部门指定其供应?答:医疗机构临床用血,由县级以上人民政府卫生行政部门指定的血站供给。
医疗机构开展的患者自身储血、自体输血除外。
10、医疗机构成分用血的来源?答:省级以上人民政府卫生行政部门批准的血站负责医疗机构成分用血的制备和供给。
医务人员输血相关制度应知应会内容1.输血相关的法律、法规有哪些?答:《中华人民共和国献血法》1998年10月1日施行《医疗机构临床用血管理办法》2012年8月1日施行《临床输血技术规范》2000年施行2.我国实行何种献血制度?答:无偿献血制度3.我院临床输血管理委员会的组成和职责?答:主任委员:xx副主任委员:xx成员:成员由医务部门、输血科、麻醉科、开展输血治疗的主要临床科室、护理部门、手术室等部门负责人组成。
医务、输血部门共同负责临床合理用血日常管理工作。
职责:(1)认真贯彻临床用血管理相关法律、法规、规章、技术规范和标准,制订本机构临床用血管理的规章制度并监督实施;(2)评估确定临床用血的重点科室、关键环节和流程;(3)定期监测、分析和评估临床用血情况,开展临床用血质量评价工作,提高临床合理用血水平;(4)分析临床用血不良事件,提出处理和改进措施;(5)指导并推动开展自体输血等血液保护及输血新技术;(6)承担医疗机构交办的有关临床用血的其他任务;(7)召开输血管理委员会工作会议每年二次以上,记录齐全,内容充分。
4.输血科提供的成分血有哪几种?答:红细胞悬液、血浆、血小板、冷沉淀、全血。
5. 临床用血前评估和用血后疗效评价答:1、根据实验室检测指标进行用血评估①、血红蛋白≤70g/L外科病人。
②、血红蛋白≤60g/L内科病人。
③、凝血因子缺乏病人。
也可根据患者具体情况进行用血评估2、用血后疗效评价①、输血治疗后的效果:应包括症状体征及输血指征的复查结果。
②、是否有输血不良反应,类型、处理情况及转归。
6. 临床用血申请分级管理制度?急救输血怎么办?答:临床用血申请分级管理制度:同一患者一天申请备血量少于800毫升的,由具有中级以上专业技术职务任职资格的医师提出申请,上级医师核准签发后,方可备血。
同一患者一天申请备血量在800毫升至1600毫升的,由具有中级以上专业技术职务任职资格的医师提出申请,经上级医师审核,科室主任核准签发后,方可备血。
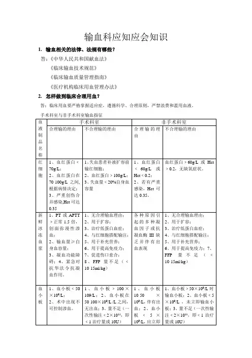
输血科应知应会知识1.输血相关的法律、法规有哪些?答:《中华人民共和国献血法》《临床输血技术规范》《临床输血质量管理指南》《医疗机构临床用血管理办法》2.怎样做到临床合理用血?答:临床用血要严格掌握适应症,遵循科学、合理原则,严禁浪费和滥用血液。
手术科室与非手术科室输血指征注:儿科参照执行3. 大量输血审批制度是什么?答:同一患者一天申请备血量少于800毫升的,由主治医师提出申请,上级医师核准签发后,方可备血;同一患者一天申请备血量在800毫升至1600毫升的,由主治医师提出申请,经上级医师审核,科主任核准签发后,方可备血;同一患者一天申请备血量达到或超过1600毫升的,由主治医师提出申请,科室主任核准签发后,报医务部批准,方可备血。
4. 哪些血液制品需要提前预约?答:特殊成分,如血小板、白细胞、冷沉淀、洗涤红细胞、Rh(D)阴性红细胞等因保存时间较短,必须注明输注的确切时间,不得随意更改。
至少提前1-2天预约,特殊成分一经制备,患者须承担相应的费用,经治医师需告知患者签字同意后谨慎申请。
5. 什么是成分输血,成分输血有什么优点?答:根据血液比重不同,将血液的各种成分加以分离提纯,依据病情需要输注有关的成分,优点为:一血多用,节约血源,针对性强,疗效好,副作用少,便于保存和运输。
6. 输血前应该做些什么?答:对准备输血病人进行输血前相容性检测及感染筛查(肝功能、HBsAg\HCV-Ab\HIV-Ab\TP-Ab);医师向患者、近亲属或委托人充分说明使用血液成分的必要性,使用风险和利弊,输血次数1次或多次,并签署输血治疗知情同意书记录在病历中。
7. 紧急输血的流程是什么?答:为做好临床紧急输血工作,确保紧急用血的顺利实施,成立临床紧急用血协调小组。
组长:医务科主任;副组长:输血科主任;成员:各临床科室主任。
①经治医师首先为患者建立通畅的静脉通路,最好静脉插管,通过该插管采集供血型鉴定和交叉配血、病毒筛查试验用的血标本,并同时通知输血科做好紧急用血准备。
一、填空题1.输血前临床医生应向患者或者其家属说明什么?--输血目的,经输血可能传播的疾病,同种免疫反应及不可预测的过敏反应2.患者到什么单位做自身储血的采集和贮藏?--采供血机构3.卫生部何年何月颁发的《临床输血技术规范》?--2000年6月4.手术室对患者实施自身输血,可能采取几种方法?--血液等容稀释,术中自身血回输,术中控制性低血压5.患者亲属献血,应到哪单位体检、化验、采血,亲属的血液能直接输给患者吗? --由省卫生行政部门指定的血站采血和初复检,亲属所献血液由血站随机调配合格血液输注6.分管医生如何办理输血申请 -- 分管医生逐项填写输血申请单,上级医师核准,采受血者血样预定输血日期,送交输血科或血库7.决定输血前分管医生应该向病人或家属说明什么? -- 应说明同种异体输血的不良反应和经输血传播疾病的可能性8.输血治疗同意书的签订需医患双方,如果无家属,病人又无自主意识的急性失血怎么办?-- 立即上报医院职能部门或主管领导同意备案并记录病历9.临床输血应沿用一百多年的输血习惯,还是其它方法?-- 应科学的、合理的、安全的、有针对性的选择成分输血10.病人需要治疗性血液成分去除或血浆置换,病人到血站还是就诊医院输血科治疗?-- 由分管医生申请,输血科参加,制定医疗方案,由输血科和分管医生负责治疗和监护11. RH(D)阴性或其他稀有血型,择期手术时,如何输血最好?-- 应动员患者自身输血12.新生儿溶血病换血治疗,应如何办理实施手续?-- 分管医生申请,上级医师批准,患儿监护人同意并签字,医院输血科和血站人员共同实施13.病人输血前,医护人员将做哪些工作?-- 医护人员持输血申请单,贴好血样标签,共同核对患者性命、性别、年龄、病案号、病室门诊序号、血型和诊断、采集血样送输血科或血库14.交叉配血的血样标本必须是输血前几天内的?-- 3天内15.输血病人血样除检查ABO血型正反定型外,RH(D)血型是否要检查?-- 常规检查急症抢救除外16.成分血输注时ABO血型是否同型输注 --是17.交叉配血不合时,哪些情况下可做抗体筛选?-- 有输血史、妊娠史或短期内需多次输血者18. ACD、CPD、CPD-A抗凝血液,4±2℃条件下各保存几天?-- ACD保存 21天、CPD 保存28天、CPD-A 保存35天19.洗涤红细胞与解冻红细胞制备后,多长时间内输注?-- 24h20.机采血小板(pc-2)采集后需在什么条件下保存?-- 22±2℃振荡保存21.机采浓缩白细胞采集后,多长时间内输注?-- 24h22.冷沉淀应在什么温度下保存,保存期多长时间?-- -20℃以下保存一年23.贮血冰箱多长时间消毒一次,冰箱内空气培养每月几次?-- 7天消毒一次,每月空气培养一次24.冰箱细菌培养,允许霉菌生长吗?-- 不允许25.全血、悬浮红细胞贮存中红细胞界面不清,红细胞呈紫红色时能发向临床吗?--不能26.血液发出,受血者和供血者的血样应在什么条件下保存几天?-- 应在2-6℃下保存7天27.取血后可以再贮存吗?-- 不能28.输血时只能用什么液体?-- 只能用注射用生理盐水29.输血时患者同时输其他含钙药品时,能用同一付输液耗材吗?-- 应换输血器30.患者多袋输血时,不同供血者的血液,能直接连续输注吗?-- 前一袋输尽后用输血盐水冲净输血器后再输下一袋31、输血的适应症有(大量失血)、(贫血或低蛋白血症)、凝血异常、(重症感染)。
输血管理一、输血质量管理内容:(一)严格掌握输血适应症。
(二)完善输血前检查如血常规、出凝血功能、肝功能、乙肝六项、丙肝、梅毒、艾滋等检查;凡遇有输血史、妊娠史或短期内需要接受多次输血的患者,应开展不规则抗体筛查检测;完善输血前评估,并在病程中记录。
(三)输血同意书规范并放入病历。
(四)输血治疗后应检测患者的血常规以明确疗效,检测相关指标,明确不良反应,将输血过程及输血后效果评价记录在病程中。
(五)手术输血时手术记录、麻醉记录、护理记录和术后记录中的出入量要完全一致。
二、输血工作要求:掌握指征、完善检查、知情同意、按需申请、逐级批审;用前核对,严密观察,准确记录、定期总结。
三、血液保护的主要措施:包括减少患者异体输血需求,严格掌握输血指征,应用自体输血技术,合理使用血浆代用品。
四、医疗机构应当建立科室和医师临床用血评价及公示制度:将临床用血情况纳入科室和医务人员工作考核指标体系。
禁止将用血量和经济收入作为输血科或者血库工作的考核指标。
五、输血方式包括自体输血与异体输血,异体输血又包括同型异体输血和配合型异体输血,自体输血又包括贮存式、回收式和稀释式,前者由输血科负责实施,后两者由麻醉科负责实施。
六、输血流程:(1)医生填写输血申请表、向患者或者其近亲属说明输血目的、方式和风险,并签署输血治疗知情同意书,并将告知情况记录在病历中。
(2)医师完成输血前筛查检测申请,护士核对患者信息,采血(双人),送血样及申请单至输血科备血。
(3)输血科核对输血申请单、受血者和供血者血样,复查受血者和供血者ABO(正反定型)RH(D)血型,准确无误后交叉配血。
(4)专业人员取血(取血、发血双方共同核对信息)。
(5)输血前核对信息(有两名护士执行)。
(6)输血前再次核对(由护士及患者/患者家属/监护人/手腕带)。
(7)输血(密切并记录)。
输血期间和输血后,医护人员必须严密监护患者,以便及时察觉可疑不良反应的征兆。
(8)输血后评估疗效、完善相关记录,血袋保存24h,血袋处置有记录。
1. 患者女性,胆囊炎发作入院拟行腹腔镜摘除胆囊,术前Hb96g/L,PLT34*109/L,以下说法正确的是( ) [单选题] *A、该患者不需要输注血小板B、即将赋予输注血小板(正确答案)C、使用小份子肝素D、患者术前应输红细胞2. 患者女,再障3 年,有输血史,贫血入院,Hb35g/L,申请红细胞2U。
输注开始后20 分钟,患者突发寒颤,发热体温39 度,血压正常,无腰背疼痛等症状,正确的诊断( ) [单选题] *A、过敏反应B、非溶血性发热反应(正确答案)C、急性溶血反应D、细菌污染反应3. 患者男,38 岁,多发性骨髓瘤,贫血,Hb45g/L,PLT14*109/L 入院,申请红细胞2U。
输血10 分钟后突发寒颤、高热、腰背疼痛、呼吸艰难,浓茶色尿,患者发生的不良反应可能为( ) [单选题]*A、非溶血性发热反应B、急性溶血反应(正确答案)C、输血相关急性肺损伤D、过敏反应4. 患者女,38,G3P1,宫外孕急诊手术,申请红细胞2U 。
患者术后三天仍贫血,又输注红细胞2U ,患者一周后低热、轻度黄疸,Hb75g/L,不升反降,再次申请红细胞2U,抗筛试验弱阳性,可能的诊断是( ) [单选题]*A、急性溶血反应B、细菌污染反应C、迟发型溶血反应(正确答案)D、非免疫性溶血5. 患者男性,肝硬化,既往有输血史,申请血浆400ml,输血浆约250ml,患者寒战、发热、皮肤瘙痒,浮现红色风团样皮疹,咳嗽、气喘,可能的诊断( ) [单选题] *A、非溶血性发热反应B、循环超负荷C、输血相关急性肺损伤D、过敏反应(正确答案)6. 贫血患者,Hb<60g/L,以往输血引起严重荨麻疹,本次输血应选择哪种血细胞制品( ) [单选题] *A、少白细胞红细胞B、洗涤红细胞(正确答案)C、悬浮红细胞D、辐照红细胞7. 患者男性,78 岁。
正细胞正色素性贫血,输注3U 悬浮红细胞后10 分钟,突感心悸气急,咳大量粉红色泡沫痰。
输血质量管理与持续改进中全院(临床医护)应知应会(2021年修订版)1、问:医院供血情况如何,符合相关法律法规吗?答:医院除自体血外所有临床用血均由衢州市中心血站供应,有供血协议。
我院无违反《中华人民共和国献血法》,无私自组织血源、采集血液、单采血浆的行为。
2、问:献血者及直系亲属在医院用血能直接减免报销吗?答:我院从2018年7月份开始献血者及直系亲属院内用血,可享受院内一站式减免报销政策。
目前院内实行的报销对象是浙江省范围内献血者本人或直系亲属用血。
3、问:红细胞输血指征?答:内科输血指南中Hb﹤60g/L或Hct﹤0.20考虑输血;外科输血指南中Hb﹤70g/L或Hct﹤0.22考虑输血。
活动性失血可不按此标准。
4、问:输血前九项检查?时效?答:乙肝三系(五项)、丙肝抗体、梅毒抗体、艾滋病抗体、ALT,采血样具体时间应体现在输血前。
每个住院号均要检测,同一住院号多次入院均需重新检测。
长期住院患者建议三个月复查一次。
5、问:医院哪些患者应进行输血相容性的检测检查?检测哪些项目?答:手术患者、需要输血的患者、待产孕妇和有创诊疗操作患者均应进行输血相容性检测的检查,项目至少包括血型ABO正反定型、RH(D)、肝功能、乙肝五项、HCV、HIV、梅毒抗体及不规则抗体等。
6、问:临床患者输血治疗前,医生如何与患方签署输血治疗知情同意书,方能实施输血治疗?答:决定输血治疗前,经治医师应向患者或其家属说明输血的目的和风险(包括输血不良反应如过敏、发热等、窗口期感染传染病及输血无效的可能性等),征得患方或家属的同意,并在《输血治疗同意书》上签字,才能实施输血治疗。
无家属签字的无自主意识患者的紧急输血,应报医务科或行政总值班签字同意。
7、问:申请用血资质我院是如何规定的?答:1)主治及以上职称才可申请普通用(备)血(急诊用血除外);2)同一病人同一天内申请RBC<4U或血浆<800ml或RBC+血浆<800ml时,主治+上级医师(副高以上或科主任签名即可);血小板或冷沉淀按此要求申请。
第七章输血知识1.《三级综合医院评审标准》中“输血管理与持续改进”要求100%的内容?(1)输血科和临床医务人员对输血制度知晓率100%(2)相关科室执行输血管理制度的要求,实际工作与制度要求符合率100% (3)输血前检测率100%(肝功能、乙肝五项、HCV\HIV\梅毒抗体)(4)输血治疗知情同意书签署率100%(5)成分输血率100%达至相关要求(6)输血前评估指征或检测指标100%符合规范要求(7)用血适应证合格率100%均达到相关标准(8)输血治疗病程记录100%符合规范要求(9)输血申请单审核率为100%(10)大量用血报批审核率100%(11)血液的出入库记录完整率100%(12)血液有效期内使用率为100%(13)输血不良反应回报单反馈率100%(14)医务人员熟悉输血严重危害(SHOT)方案、处置规范与流程,知晓率100%。
(15)输血相容性检测报告内容完整性100%2.输血严重危害(SHOT)是指什么?输血严重危害(SHOT)包括:输血不良反应、输血传染病、血液输注无效。
3.用血申请是怎样分级管理的?用血量超过多少毫升需要履行大量用血审批手续?(1)同一患者一天申请备血量少于800毫升的,由具有中级以上专业技术职务任职资格的医师提出申请,上级医师核准签发后,方可备血。
(2)同一患者一天申请备血量在800毫升至1600毫升的,由具有中级以上专业技术职务任职资格的医师提出申请,经上级医师审核,科室主任核准签发后,方可备血。
(3)同一患者一天申请备血量达到或超过1600毫升的,由具有中级以上专业技术职务任职资格的医师提出申请,科室主任核准签发后,报医务部门批准,方可备血。
急救用血,事后按规定补办。
4.《输血治疗知情同意书》签署的注意事项输血前医师向患者、近亲属或委托人充分说明使用血液成分的必要性、使用的风险和利弊及可选择的其他办法,并记录在病历中。
(1)取得患者或委托人知情同意后,签署“输血治疗知情同意书”。
临床输血30个知识点总结1.输血是一种治疗方法,通过将血液或血液成分输注到患者体内,来纠正或预防血液异常或缺陷。
2.输血的目的可以是补充血液中的红细胞、血小板、凝血因子等成分,或者是提供抗体或免疫因子。
3.输血的适应症包括失血过多、贫血、凝血异常、免疫缺陷等。
4.输血的禁忌症包括不稳定的心血管疾病、严重的呼吸系统疾病、严重感染、过敏反应等。
5.输血前需要进行严格的血型与配型测试,以确保输血的安全性。
6.输血的血源可以是亲属或无关患者,也可以是通过无偿献血获取的血液。
7.输血过程中需要进行输血管道的建立,可以通过静脉穿刺或中心静脉导管来进行。
8.输血的速率需要根据患者的病情及输血成分的性质来确定,以避免过快或过慢对患者造成不良影响。
9.输血后需要进行观察,以及时发现和处理可能的输血反应,如过敏反应、输血相关肺损伤等。
10.输血后可能会出现输血反应,包括发热、寒战、皮疹、呼吸困难、低血压等,需要及时处理。
11.输血过程中需要注意输血液温度的控制,避免过热或过冷对患者造成不适。
12.输血前需要充分告知患者或家属有关输血的安全性、可能的风险和输血的预期效果。
13.输血过程中需要严格的血液管理,包括血液保存的条件、血袋的标识和追踪以及血液管理的记录。
14.输血液需要遵守血液安全管理的原则,包括血袋的正确使用、防止输血交叉感染等。
15.输血液需要遵守血液成分的合理使用原则,根据患者具体病情和实际需求来决定输注的成分。
16.红细胞输血是治疗贫血的常见方法,可以提高氧合能力和改善组织供氧。
17.血小板输血是治疗凝血功能障碍的重要手段,可以预防或治疗出血。
18.新鲜冷冻血浆是治疗凝血因子缺乏的常见方法,可以纠正凝血因子缺乏引起的出血。
19.全血输血是将新鲜的全血输注到患者体内,适用于多种急性失血情况。
20.由于异体输血可能引起免疫反应,临床上也可以使用自体输血或者回收输血方法。
21.自体输血是将患者的自身血液收集、保存,手术期间再输回患者体内,以避免异体输血的风险。
医务人员输血相关制度应知应会内容1.输血相关得法律、法规有哪些?答:《中华人民共与国献血法》1998年10月1日施行《医疗机构临床用血管理办法》2012年8月1日施行《临床输血技术规范》2000年施行2.我国实行何种献血制度?答: 无偿献血制度3.我院临床输血管理委员会得组成与职责?答:组长:张天峰副组长:邓超干成员:成员由医务部门、输血科、麻醉科、开展输血治疗得主要临床科室、护理部门、手术室等部门负责人组成。
医务、输血部门共同负责临床合理用血日常管理工作。
职责:(1)认真贯彻临床用血管理相关法律、法规、规章、技术规范与标准,制订本机构临床用血管理得规章制度并监督实施;(2)评估确定临床用血得重点科室、关键环节与流程;(3)定期监测、分析与评估临床用血情况,开展临床用血质量评价工作,提高临床合理用血水平;(4)分析临床用血不良事件,提出处理与改进措施;(5)指导并推动开展自体输血等血液保护及输血新技术;(6)承担医疗机构交办得有关临床用血得其她任务;(7)召开输血管理委员会工作会议每年二次以上,记录齐全,内容充分。
4、输血科提供得成分血有哪几种?答:红细胞悬液、血浆、血小板、冷沉淀、全血。
5、临床用血前评估与用血后疗效评价答:1、根据实验室检测指标进行用血评估①、血红蛋白≤70g/L外科病人、②、血红蛋白≤60g/L内科病人。
③、凝血因子缺乏病人。
也可根据患者具体情况进行用血评估2、用血后疗效评价①、输血治疗后得效果:应包括症状体征及输血指征得复查结果、②、就是否有输血不良反应,类型、处理情况及转归。
6. 临床用血申请分级管理制度?急救输血怎么办?答:临床用血申请分级管理制度:同一患者一天申请备血量少于800毫升得,由具有中级以上专业技术职务任职资格得医师提出申请,上级医师核准签发后,方可备血。
同一患者一天申请备血量在800毫升至1600毫升得,由具有中级以上专业技术职务任职资格得医师提出申请,经上级医师审核,科室主任核准签发后,方可备血、同一患者一天申请备血量达到或超过1600毫升得,由具有中级以上专业技术职务任职资格得医师提出申请,科室主任核准签发后,报医务部门批准,方可备血。
1、我国实行何种献血制度?答:1997年12月29日公布,1998年10月1日施行《中华人民共和国献血法》第二条规定,“国家实行无偿献血制度”。
2、我国法律规定献血主体是谁?答:《中华人民共和国献血法》第二条规定,“国家提倡十八周岁至五十五周岁的健康公民自愿献血”。
3、为树立社会新风尚作表率,国家鼓励哪些人员率先献血?答:国家鼓励国家工作人员、现役军人和高等学校在校学生率先献血。
4、无偿献血的血液用途是如何界定的?答:无偿献血的血液必须用于临床,不得买卖。
血站、医疗机构不得将无偿献血的血液出售给单采血浆站或者血液制品生产单位。
5、输血科(血库)的质量控制由什么机构负责?答:中心血站承担供血区域范围内血液储存的质量控制,对所在行政区域内的中心血库进行质量控制。
6、临床输血管理委员会的组成和职责?答:医疗机构应当设立由医院、业务主管部门及相关科室负责人组成的临床输血管理委员会。
委员会负责临床用血的规范管理和技术指导,开展临床合理用血、科学用血的教育和培训。
7、医疗机构输血科(血库)的职能是什么?答:《医疗机构临床用血管理办法(试行)》中第六条规定,“医疗机构设立输血科(血库),在本院临床输血管理委员会下,负责本单位临床用血的计划申报,储存血液,对本单位临床用血制度执行情况进行检查,并参与临床有关疾病的诊断、治疗与科研”。
《临床输血技术规范》中第四条规定,“医疗机构设立输血科(血库)主要负责临床用血的技术指导和技术实施,确保贮血、配血和其他科学、合理用血措施的执行”。
8、医疗机构如何确定临床用血计划?答:医疗机构临床用血应当遵循合理、科学的原则,制定用血计划,不得浪费和滥用血液。
9、医疗机构临床用血必须由哪个部门指定其供应?答:医疗机构临床用血,由县级以上人民政府卫生行政部门指定的血站供给。
医疗机构开展的患者自身储血、自体输血除外。
10、医疗机构成分用血的来源?答:省级以上人民政府卫生行政部门批准的血站负责医疗机构成分用血的制备和供给。
临床输血手册前言临床输血管理是医疗质量与安全管理的重点环节,包含21个条款,其中4个核心条款,为了便于学习和掌握临床输血的相关知识,保证输血的安全,特根据《等级医院评审实施细则》和《临床输血管理办法》的相关规定,制定本小册子,分为公共、医疗、护理三部分,基本包括了临床输血督导及评审专家访谈应知应会内容。
不足之处,敬请指正。
4个核心条款:1、建立输血标本采集流程,执行输血前核对制度2、临床输血过程的质量管理监控及效果评价的制度与流程3、控制输血严重危害(SHOT)的方案与实施情况记录4、血液贮存质量监测与信息反馈公共篇一、临床输血管理委员会:主任委员张开刚院长每年至少召开两次会议,会议内容:1、制定审议输血规章制度2、调查输血不良事件3、审议年度用血计划4、推动输血新技术(成分输血、自体输血)二、输血培训:每年至少1次2013年10月31日四楼礼堂集中授课,科室二次培训,科室自己考试三、培训内容:1、输血严重危害包括:输血不良反应(溶血反应、过敏反应、发热反应、细菌污染、)、经血传播疾病、血液输注无效等处理程序:(1)输血不良反应:凡是发现疑似输血不良反应者,除积极抢救治疗外,还应1)发现疑似输血反应应立即报告主管医师和输血科,输血科工作人员应立即去病房协助调查处理。
2)抽取患者新标本、血袋中剩余血液及时送输血科做相关试验3)严重输血不良反应应有临床科室、医务部、输血科、中心血站共同参与调查,并将调查结果通过OA上报医疗安全科。
(2)经血传播疾病:1)向本科室主任报告,同时报告输血科、医院感染管理科、医疗安全科。
2)查找感染原因,采取有效控制措施。
(3)血液输注无效:1)严格掌握输血适应症,杜绝不必要的输血2)选用单一供者血制品,尽可能减少患者与多个供血者抗原接触。
3)尽可能避免在受血者存在脾肿大、感染、发热、药物反应、急性失血、DIC、溶血等因素时输血。
4)紫外线照射灭活抗原提呈细胞功能。
2、紧急用血:处理程序:1)电话告知输血科,有合血者必须明确患者的唯一性标识,且申请单、合血管、取血单信息一致2 )“A级”用血无需合血,输血科在10-15分钟内发出第一袋(2U)经过血型验证的O型红细胞,并注明“未经配血”。
(属配合性输注,需经患方同意并签订知情同意书,临床科室主任及输血科主任批准,医务部负责人审批后实施)3)“B级”用血:输血科收到标本后立即优先完成血型鉴定、抗体筛查试验,同时进行交叉配血,30分钟内做好血液发放前准备。
4)持加盖“绿色通道”章的取血单取血5)抢救结束后24小时内补办相关手续,报医务部备案3、配合性输注:1)配合性输注相关知识:对RH(D)阳性患者来说,O型红细胞和AB型血浆可以输给其他任何血型的患者对于Rh(D)阴性和其他稀有血型患者,应采用自身输血、同型输血或配合型输血。
患者如无抗-D,抢救生命时,可以采取Rh阳性血液(红细胞、血小板)配合输注。
需经患方同意并签订知情同意书,临床科室主任及输血科主任批准,医务部、分管院长审批后实施,必要时需上报上级卫生行政部门。
患者抗-D抗体阳性时,必须输注交叉配血相合的Rh阴性红细胞。
血浆及冷沉淀可按ABO同型或相容输注,不考虑RhD血型。
RH(D)阴性患者输注Rh阳性血液会给以后用血或妊娠带来不良后果,①若有抗体产生,以后输血只能输注RhD阴性血。
②对未生育的女性,可能导致妊娠的流产、早产或新生儿溶血病等不良后果2)配合性输注:需经患方同意并签订知情同意书,临床科室主任及输血科主任批准,医务部负责人审批后实施,必要时上报分管院长、上级卫生行政部门。
3、紧急配合性输注本制度适用于紧急输血患者同型血液供应不足或稀有血型急需输血的患者患者不输血会危及生命的情况下由主治医师提出申请,经科主任审核同意后通知输血科临床医师负责实施紧急抢救配合性输注的告知义务,并在《知情同意书》上记载理由,家属签字,入病历,并报医务部审批、备案,可能产生严重不良反应后果的,须报院长及上级卫生行政管理部门批准。
输血科值班医师接到申请后及时汇报科主任,执行《紧急抢救配合性输注流程》未尽之处参照《医疗机构临床用血管理办法》3)配合性输注流程:4、大量用血:24小时内(预计)用血量≥1600ml者(1)计算方法:大量用血只计算全血、血浆、红细胞三种成分,红细胞1U按100ml计算,全血、血浆按实际毫升数算。
(2)处理程序:1)提前备血≥1600ml者,输血申请单由科主任审核签字,同时OA填写《大量用血审批表》报医务部2)紧急输血,24小时内用血量≥1600ml,24小时内OA补办《大量用血审批表》报医务部3)择期手术大量用血未提前申请,紧急大量用血超过24小时没有补办《大量用血审批表》者,上报医务部处理。
医师篇:一、输血前评估:依据:1)患者病情2)实验室检测指标二、输血适应症:详见《手术及创伤输血指南》、《内科输血指南》泰安市中心医院输血适应证评估标准不符合该适应症评估表者,老年人、儿童等须详细描述血液输注的理由儿科输血参考标准三、知情同意:输血前应跟患者或家属签订输血知情同意书(评审时专家会访谈患者)1、告知要点:1)输血的必要性:2)输血风险:经血传播疾病,输血反应(发热、过敏等)、产生血型抗体等3)替代方案:自体输血、白蛋白等4)同意输血次数:本次住院可能会多次输血治疗2、紧急输血,如因特殊情况不能签订知情同意书的患者,白天医务部负责人批准,晚上节假日医院行政总值班批准,并在24h 内记入病历。
四、输血申请:申请血液成分3天内有效,实际用血量不能超过申请量1、输血前检查:外科手术、有创诊疗、或有输血预期的患者应将输血前检查作为入院常规:输血患者血型鉴定应遵循两管定型规定,即入院时抽取标本检测血型,输血时要重新采集标本复查血型,两次血型鉴定不能一次采集。
急症应在输血前抽取血液备查,并在申请单上注明“已抽血送检”1)查血型2)不规则抗体筛查3)感染指标筛查4)实验室相关指标2、输血申请单的填写:逐项填写,拟输血日期应与实际用血日期相符,各种血液成分使用相应的单位,输血目的明确,申请医师有相应的权限,签字要清晰可辨3、输血申请分级管理:紧急情况下,可以先联系备血,在输血后24小时内补办审批手续 4、备血量计算方法:悬浮红细胞1U=100ml, 全血、血浆按实际毫升,只计算这三种成分。
五、输血病程记录书写:1、输血前评估及输注过程,要详细注明输血原因,输注成分、血型和数量,输血开始、结束时间,输注过程观察情况,有无输血不良反应等内容要点: 1)输血原因,要有实验室指标,如果不符合实验室指标者,要详细说明输血的理由:患者的临床表现比如出血量达自身血量的20%、缺氧症状、心肺情况和组织供氧情况等2)输注成分、血型和数量,注意:记录中,红细胞、冷沉淀的单位为“U ”,血浆、全血的单位为“ml ”,血小板的单位为“治疗量”3)输注过程观察情况,4)有无输血不良反应2、输血治疗后输注效果的评价:包括实验室指标和临床症状改善,效果评价可阶段性进行,但不能没有,无法获得实验室指标者须注明原因。
3、手术输血患者“四单一致”:手术记录、麻醉记录、护理记录、术后记录中出血与输血量要完整一致;输血量与发血量一致。
护理篇:(查对)一、标本采集与送检:查对制度1、采集前查对:采集前查对患者信息、输血申请单、扫描并填写患者信息后的合血试管采集完成后,再次以上内容。
2、标本送检由医护人员或专门人员送检3、送检核对登记:送检人员与输血科工作人员双方对以上内容进行逐项核对,核对无误后双方在登记本上签字4、血标本须不抗凝或EDTA抗凝(大约需3ml血液),如有下列(1)-(7)种情况病房应重新抽取合血标本,输血科要做到以下“八不收”:(1)、血标本无标签或填写不清;(2)、血标本与申请单所填项目不符;(3)、血标本量少于2ml;(4)、血标本被稀释(如从输液管获取的血标本);(5)、血标本溶血(溶血性疾病可例外);(6)、用肝素治疗者的血标本未用鱼精蛋白对抗使之凝结;(7)、脂肪血(输用脂肪乳的患者应在使用前抽取血标本备用)。
(8)、非医护人员或专门人员送血标本;2、取血查对:在窗口与输血科工作人员共同查对患者详细信息和血液外观,如不认真查对,取走后发现问题后果自负。
3、核对血袋及血液外观,遇有下列情形之一的,一律不得发取:(1)、标签破损、字迹不清;(2)、血袋破损、漏血;(3)、血液中有明显的凝块;(4)、血浆呈乳糜状或暗灰色;(5)、血浆中有明显气泡、絮状物或粗大颗粒;(6)、未摇动时血浆层与红细胞的界面不清或交界面上出现溶血;(7)、红细胞层呈紫红色;(8)、过期或其他须查证的情况。
4、血液发出后不得退回,如患者发烧或外出检查等特殊情况,血液可暂存输血科。
5、取血核对流程三、输血:1、输血查对:(1)输血前查对:输血报告单、血袋标签、血液外观(2)输血时床前查对:患者信息、血型、输血报告单、血袋标签、血液外观(3)输血后再次查对:以上内容2、血液输注时限:3、输血注意事项:(1)严格控制输血速度,按照输血过程中应先慢后快,再根据病情和年龄调整输注速度,并严密观察受血者有无输血不良反应。
(2)输血前将血袋内的成分轻轻混匀,避免剧烈震荡。
(3)血液输注过程中不得添加任何药物,如需稀释只能用静脉注射生理盐水。
(4)输血前后用静脉注射生理盐水冲洗输血管道。
连续输用不同供血者的血液时,前一袋输尽后,用静脉注射生理盐水冲洗输血器,再接下一袋血液继续输注。
(6)各种血液成分出入量记录四、不良反应1、血液输注重点监测以下几个阶段:(1)开始输血前;(2)开始输血后15分钟以内;(3)输血过程中至少每小时一次;(4)输血结束后4小时。
2、如出现异常情况立即通知值班医师,并进行相应处理。
3、临床输血流程附件一:泰安市中心医院临床输血管理制度为规范临床用血,保证输血安全,根据《中华人民共和国献血法》、《医疗机构临床用血管理办法》(卫生部令第85号)和《临床输血技术规范》,结合医院实际情况,特制定本制度。
1 《医疗机构临床用血管理办法》、《临床输血技术规范》是临床输血及输血管理的重要依据。
2 遵照《手术及创伤输血指南》、《内科输血指南》,严格掌握临床输血适应症。
根据患者病情和实验室检测指标,对输血指证进行综合评估,制定合理的输血治疗方案,正确应用临床输血技术和血液保护技术,杜绝不必要的输血。
3 输血前准备3.1 决定输血治疗前,经治医师应向患者、近亲属或委托人充分说明使用血液成分的必要性、使用的风险和利弊及可选择的其他方法,征得患者或委托人的同意后,签署《输血/血液制品治疗知情同意书》并存入病历。
因抢救生命垂危的患者等特殊情况需紧急输血,不能取得患者或者其近亲属意见的,经医务部负责人或医院行政总值班批准后实施,并在24h 内记入病历。