结构设计原理-第一章-材料的力学性能-习题及答案
- 格式:doc
- 大小:3.11 MB
- 文档页数:7
混凝土结构原理练习题温州大学瓯江学院20XX年第一章 概述一、选择题J-1 与素混凝土梁相比,钢筋混凝土梁承载能力 ( )(A )相同 (B )提高许多 (C )有所提高J-2 与素混凝土梁相比,钢筋混凝土梁抵抗开裂的能力 ( )(A )提高不多 (B )提高许多 (C )完全相同J-3 钢筋混凝土梁在正常使用荷载下( )(A )通常是带裂缝工作的(B )一旦出现裂缝,裂缝贯通全截面(C )一旦出现裂缝,沿全长混凝土与钢筋间的粘结力丧尽第二章 混凝土结构材料的物理力学性能一、选择题J-1 混凝土各种强度指标就其数值的大小比较,有 ( )(A )k cu f , >t f >c f >k t f , (B )k cu f , >c f >k t f ,>t f (C )k cu f , >c f >t f >k t f ,J-2 混凝土强度的基本指标是 ( )(A )立方体抗压强度标准值 (B )轴心抗压强度设计值 (C )轴心抗压强度标准值 (D )立方体抗压强度平均值 J-5 混凝土的受压破坏( )(A )取决于骨料抗压强度 (B )取决于砂浆抗压强度 (C )是裂缝累积并贯通造成的(D )是粗骨料和砂浆强度已耗尽造成的J-6 混凝土双向受力时,何种情况下强度降低( )(A )两向受压 (B )双向受拉 (C )一拉一压J-12 在钢筋混凝土轴心受压构件中混凝土的徐变将使( )(A)钢筋应力增大(B)混凝土应力增大(C)钢筋应力减小J-13 混凝土的水灰比越大,水泥用量越多,则徐变及收缩值()(A)增大(B)减少(C)基本不变J-15 变形钢筋与混凝土间的粘结能力()(A)比光面钢筋略有提高(B)取决于钢筋的直径大小(C)主要是钢筋表面凸出的肋的作用Y-8 混凝土在复杂应力状态下强度降低的是()(A) 三向受压(B) 两向受压(C)一拉一压Y-10 混凝土的徐变,下列叙述不正确的是()(A)徐变是在长期不变荷载作用下,混凝土的变形随时间的延长而增长的现象(B)持续应力的大小対徐变有重要影响(C)徐变対结构的影响,多数情况下时不利的(D)水灰比和水泥用量越大,徐变越小Y-12 对于无明显屈服点的钢筋,其强度标准值取值的依据是()(A)最大应变对应的应力(B)极限抗拉强度(C)0.9倍极限强度(D)条件屈服强度Y-14 钢筋的力学性能指标包括:(1) 极限抗拉强度;(2)屈服点;(3)伸长率;(4)冷弯试验,其中检验塑性的指标是()(A)极限抗拉强度(B)极限抗拉强度和伸长率(C)极限抗拉强度和伸长率(D)伸长率和冷弯试验Y-40 在其它条件相同的情况下,同一混凝土试块在双向受压状态下所测得的抗压强度极限比单向受压状态下所测得的抗压强度极限值高的主要原因是()(A)双向受压时的外压力比单向受压时多(B)双向受压时混凝土的横向变形受约束(C)双向受压时的纵向压缩变形比单向受压时小Y-46 混凝土保护层厚度是指()(A)外排纵筋的外表面至混凝土外表面的距离(B)箍筋的外表面至混凝土外表面的距离(C)外排纵筋的内表面至混凝土外表面的距离G-1碳素钢的含碳量越高,则其()(A)强度越高,延性越高(B)强度越低,延性越高(C)强度越高,延性越低(D)强度越低,延性越低G-2钢筋混凝土结构对钢筋性能的要求不包括()(A)强度(B)塑性(C)与混凝土的粘结力(D)耐火性G-3混凝土的侧向约束压应力提高了混凝土的()(A)抗压强度(B)延性(C)抗拉强度(D)抗压强度和延性G-4减小混凝土徐变的措施是()(A)加大水泥用量,提高养护时的温度和湿度(B)加大骨料用量,提高养护时的温度,降低养护时的湿度(C)延迟加载时的龄期,降低养护时的湿度和温度(D)减小水泥用量,提高养护时的温度和湿度L-1 《混凝土结构设计规范》中混凝土强度的基本代表值是。
CHENG混凝土结构设计原理第一章钢筋混凝土的力学性能1、钢和硬钢的应力—应变曲线有什么不同,其抗拉设计值fy各取曲线上何处的应力值作为依据?答:软钢即有明显屈服点的钢筋,其应力—应变曲线上有明显的屈服点,应取屈服强度作为钢筋抗拉设计值fy的依据。
硬钢即没有明显屈服点的钢筋,其应力—应变曲线上无明显的屈服点,应取残余应变为0.2%时所对应的应力σ0.2作为钢筋抗拉设计值fy的依据。
2、钢筋冷加工的目的是什么?冷加工的方法有哪几种?各种方法对强度有何影响?答:冷加工的目的是提高钢筋的强度,减少钢筋用量。
冷加工的方法有冷拉、冷拔、冷弯、冷轧、冷轧扭加工等。
这几种方法对钢筋的强度都有一定的提高,4、试述钢筋混凝土结构对钢筋的性能有哪些要求?答:钢筋混凝土结构中钢筋应具备:(1)有适当的强度;(2)与混凝土黏结良好;(3)可焊性好;(4)有足够的塑性。
5、我国用于钢筋混凝土结构的钢筋有几种?我国热轧钢筋的强度分为几个等级?用什么符号表示?答:我国用于钢筋混凝土结构的钢筋有4种:热轧钢筋、钢铰丝、消除预应力钢丝、热处理钢筋。
我国的热轧钢筋分为HPB235、HRB335、HRB400和RRB400三个等级,即I、II、III 三个等级,符号分别为 ( R ) 。
6、除凝土立方体抗压强度外,为什么还有轴心抗压强度?答:立方体抗压强度采用立方体受压试件,而混凝土构件的实际长度一般远大于截面尺寸,因此采用棱柱体试件的轴心抗压强度能更好地反映实际状态。
所以除立方体抗压强度外,还有轴心抗压强度。
7、混凝土的抗拉强度是如何测试的?答:混凝土的抗拉强度一般是通过轴心抗拉试验、劈裂试验和弯折试验来测定的。
由于轴心拉伸试验和弯折试验与实际情况存在较大偏差,目前国内外多采用立方体或圆柱体的劈裂试验来测定。
8、什么是混凝土的弹性模量、割线模量和切线模量?弹性模量与割线模量有什么关系?答:混凝土棱柱体受压时,过应力—应变曲线原点O作一切线,其斜率称为混凝土的弹性模量,以E C表示。
《混凝土结构设计原理》第1章绪论思考题1.1钢筋混凝土梁破坏时的特点是:受拉钢筋屈服,受压区混凝土被压碎,破坏前变形较大,有明显预兆,属于延性破坏类型。
在钢筋混凝土结构中,利用混凝土的抗压能力较强而抗拉能力很弱,钢筋的抗拉能力很强的特点,用混凝土主要承受梁中和轴以上受压区的压力,钢筋主要承受中和轴以下受拉区的拉力,即使受拉区的混凝土开裂后梁还能继续承受相当大的荷载,直到受拉钢筋达到屈服强度以后,荷载再略有增加,受压区混凝土被压碎,梁才破坏。
由于混凝土硬化后钢筋与混凝土之间产生了良好的粘结力,且钢筋与混凝土两种材料的温度线膨胀系数十分接近,当温度变化时,不致产生较大的温度应力而破坏二者之间的粘结,从而保证了钢筋和混凝土的协同工作。
1.2钢筋混凝土结构的优点有:1)经济性好,材料性能得到合理利用;2)可模性好;3)耐久性和耐火性好,维护费用低;4)整体性好,且通过合适的配筋,可获得较好的延性;5)刚度大,阻尼大;6)就地取材。
缺点有:1)自重大;2)抗裂性差;3)承载力有限;4)施工复杂;5)加固困难。
1.3本课程主要内容分为“混凝土结构设计原理”和“混凝土结构设计”两部分。
前者主要讲述各种混凝土基本构件的受力性能、截面设计计算方法和构造等混凝土结构的基本理论,属于专业基础课内容;后者主要讲述梁板结构、单层厂房、多层和高层房屋、公路桥梁等的结构设计,属于专业课内容。
学习本课程要注意以下问题:1)加强实验、实践性教学环节并注意扩大知识面;2)突出重点,并注意难点的学习;3)深刻理解重要的概念,熟练掌握设计计算的基本功,切忌死记硬背。
第2章混凝土结构材料的物理力学性能思考题2.1①混凝土的立方体抗压强度标准值f cu,k是根据以边长为150mm的立方体为标准试件,在(20±3)℃的温度和相对湿度为90%以上的潮湿空气中养护28d,按照标准试验方法测得的具有95%保证率的立方体抗压强度确定的。
②混凝土的轴心抗压强度标准值f ck是根据以150mm×150mm×300mm的棱柱体为标准试件,在与立方体标准试件相同的养护条件下,按照棱柱体试件试验测得的具有95%保证率的抗压强度确定的。
《混凝土结构设计原理》习题:绪论问答题1.简述混凝土结构设计方法的主要阶段。
问答题参考答案1.简述混凝土结构设计方法的主要阶段。
答:混凝土结构设计方法大体可分为四个阶段:(1)在20世纪初以前,钢筋混凝土本身计算理论尚未形成,设计沿用材料力学的容许应力方法。
(2)1938年左右已开始采用按破损阶段计算构件破坏承载力,50年代,出现了按极限状态设计方法,奠定了现代钢筋混凝土结构的设计计算理论。
(3)二战以后,设计计算理论已过渡到以概率论为基础的极限状态设计方法。
(4)20世纪90年代以后,开始采用或积极发展性能化设计方法和理论。
单选题1.与素混凝土梁相比,钢筋混凝上梁承载能力()。
A.相同;B.提高许多;C.有所提高;D.2.与素混凝土梁相比,钢筋混凝土梁抵抗开裂的能力()。
A.提高不多;B.提高许多;C.完全相同;D.3.与素混凝土梁相比,适量配筋的钢混凝土梁的承载力和抵抗开裂的能力()。
A.均提高很多;B.承载力提高很多,抗裂提高不多;C.抗裂提高很多,承载力提高不多;D.均提高不多;E.4.钢筋混凝土梁在正常使用荷载下()。
A.通常是带裂缝工作的;B.一旦出现裂缝,裂缝贯通全截面;C.一旦出现裂缝,沿全长混凝土与钢筋间的粘结力丧尽;5.钢筋与混凝土能共同工作的主要原因是()。
A.防火、防锈;B.混凝土对钢筋的握裹及保护;C.混凝土对钢筋的握裹,两者线膨胀系数接近;单选题参考答案1.B2.A3.B4.A5.C第一章钢筋和混凝土的力学性能判断题1.混凝土立方体试块的尺寸越大,强度越高。
()2.混凝土在三向压力作用下的强度可以提高。
()3.钢筋受压时的屈服强度与受拉时基本相同。
()4.钢筋经冷拉后,强度和塑性均可提高。
()5.冷拉钢筋不宜用作受压钢筋。
()6.C20表示f cu=20N/mm。
()7.混凝土受压破坏是由于内部微裂缝扩展的结果。
()8.混凝土抗拉强度随着混凝土强度等级提高而增大。
()9.混凝土在剪应力和法向应力双向作用下,抗剪强度随拉应力的增大而增大。
第 1 篇钢筋混凝土结构构件·第01章钢筋和混凝土材料的力学性能·1.1第 1 篇钢筋混凝土结构构件·第01章钢筋和混凝土材料的力学性能·1.2A.横向受拉,纵向受压,可提高抗压强度;B.横向受压,纵向受拉,可提高抗压强度;C.三向受压会降低抗压强度;D.三向受压能提高抗压强度;参考答案:D第 1 篇钢筋混凝土结构构件·第01章钢筋和混凝土材料的力学性能·1.33.混凝土的弹性模量是指()。
A.原点弹性模量;B.切线模量;C.割线模量;D.变形模量;参考答案:A4.混凝土的极限拉应变与混凝土的()有很大关系A.强度;B.配比;C.养护条件;D.延伸率;参考答案:ABC1.钢筋与混凝土能共同工作的主要原因是()。
A.防火、防锈;B.混凝土对钢筋的握裹及保护;C.混凝土与钢筋有足够的粘结力,两者线膨胀系数接近;D.钢筋抗拉而混凝土抗压。
参考答案:C第 1 篇钢筋混凝土结构构件·第01章钢筋和混凝土材料的力学性能·1.5 轴心受力构件的应力分析1. Nu=Ncr时的配筋率称为理论上的()。
A.极限配筋率;B.最小配筋率;C.最大配筋率;D.构造配筋率;参考答案:B2.轴心受压短柱的极限轴力Nu的计算公式是()。
参考答案:D1.混凝土的收缩是一种随时间而增长的变形,一般()时间后趋于稳定A.1年;B.2年;C.2周;D.3个月;参考答案:B2.关于混凝土的收缩下列说法错误的是()A.骨料的级配好,弹性模量高,可减小混凝土的收缩;B.水泥用量越多、水灰比越大,收缩就越大;C.使用环境的温度越高,相对湿度越低,收缩越小;D.高温蒸养可加快水化作用,减少混凝土中的自由水分,因而可以减少收缩。
参考答案:C3.地上放置一块钢筋混凝土板,在养护过程中表面出现微细裂缝,其原因是()。
A混凝土徐变变形的结果B混凝土收缩变形的结果C混凝土与钢筋产生热胀冷缩差异变形的结果D是收缩与徐变共同作用的结果参考答案:B4.关于钢筋混凝土的收缩应力下列说法错误的是()A.混凝土的收缩应变越大,收缩引起的钢筋应力及混凝土应力就越大;第 1 篇钢筋混凝土结构构件·第02章梁的受弯性能的试验研究、分析·2.1B.钢筋混凝土梁的大部分工作阶段,受压区已开裂;C混凝土的抗拉强度比抗压强度小很多;D.混凝土是弹塑性材料,当应力超过一定限度时,塑性变形有较大的发展。
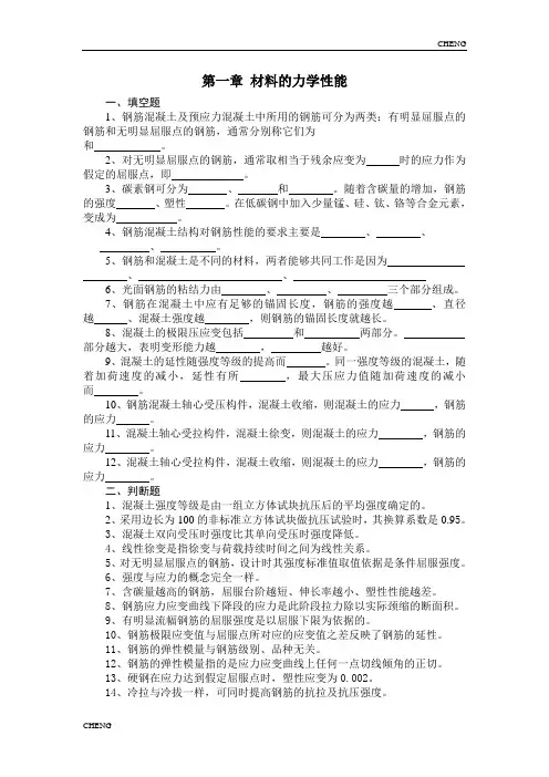
第一章材料的力学性能一、填空题1、钢筋混凝土及预应力混凝土中所用的钢筋可分为两类:有明显屈服点的钢筋和无明显屈服点的钢筋,通常分别称它们为和。
2、对无明显屈服点的钢筋,通常取相当于残余应变为时的应力作为假定的屈服点,即。
3、碳素钢可分为、和。
随着含碳量的增加,钢筋的强度、塑性。
在低碳钢中加入少量锰、硅、钛、铬等合金元素,变成为。
4、钢筋混凝土结构对钢筋性能的要求主要是、、、。
5、钢筋和混凝土是不同的材料,两者能够共同工作是因为、、6、光面钢筋的粘结力由、、三个部分组成。
7、钢筋在混凝土中应有足够的锚固长度,钢筋的强度越、直径越、混凝土强度越,则钢筋的锚固长度就越长。
8、混凝土的极限压应变包括和两部分。
部分越大,表明变形能力越,越好。
9、混凝土的延性随强度等级的提高而。
同一强度等级的混凝土,随着加荷速度的减小,延性有所,最大压应力值随加荷速度的减小而。
10、钢筋混凝土轴心受压构件,混凝土收缩,则混凝土的应力,钢筋的应力。
11、混凝土轴心受拉构件,混凝土徐变,则混凝土的应力,钢筋的应力。
12、混凝土轴心受拉构件,混凝土收缩,则混凝土的应力,钢筋的应力。
二、判断题1、混凝土强度等级是由一组立方体试块抗压后的平均强度确定的。
2、采用边长为100的非标准立方体试块做抗压试验时,其换算系数是0.95。
3、混凝土双向受压时强度比其单向受压时强度降低。
4、线性徐变是指徐变与荷载持续时间之间为线性关系。
5、对无明显屈服点的钢筋,设计时其强度标准值取值依据是条件屈服强度。
6、强度与应力的概念完全一样。
7、含碳量越高的钢筋,屈服台阶越短、伸长率越小、塑性性能越差。
8、钢筋应力应变曲线下降段的应力是此阶段拉力除以实际颈缩的断面积。
9、有明显流幅钢筋的屈服强度是以屈服下限为依据的。
10、钢筋极限应变值与屈服点所对应的应变值之差反映了钢筋的延性。
11、钢筋的弹性模量与钢筋级别、品种无关。
12、钢筋的弹性模量指的是应力应变曲线上任何一点切线倾角的正切。
结构设计原理-第一章-材料的力学性能-习题及答案第一章材料的力学性能一、填空题1、钢筋混凝土及预应力混凝土中所用的钢筋可分为两类:有明显屈服点的钢筋和无明显屈服点的钢筋,通常分别称它们为_______________和____________ 。
2、对无明显屈服点的钢筋,通常取相当于残余应变为_______ 时的应力作为假定的屈服点,即______________ o3、碳素钢可分为______ 、_______ 和_______ 。
随着含碳量的增加,钢筋的强度_______ 、塑性。
在低碳钢中加入少量锰、硅、钛、铬等合金元素,变成为____________ 。
4、钢筋混凝土结构对钢筋性能的要求主要是_______ 、_________ 、5、钢筋和混凝土是不同的材料,两者能够共同工作是因为6光面钢筋的粘结力由__________ 、 _________ 、________ 三个部分组成。
7、钢筋在混凝土中应有足够的锚固长度,钢筋的强度越___________ 、直径越_____ 、混凝土强度越________ ,则钢筋的锚固长度就越长。
8、混凝土的极限压应变包括_______ 和__________ 两部分。
____________ 部分越大,表明变形能力越________ ,_________ 越好。
9、混凝土的延性随强度等级的提高而_______ 。
同一强度等级的混凝土,随着加荷速度的减小,延性有所__________ ,最大压应力值随加荷速度的减小而________ 。
10、钢筋混凝土轴心受压构件,混凝土收缩,则混凝土的应力________ ,钢筋的应力______ 。
11、混凝土轴心受拉构件,混凝土徐变,则混凝土的应力________ ,钢筋的应力________ 。
12、混凝土轴心受拉构件,混凝土收缩,则混凝土的应力__________ ,钢筋的应力________ 。
二、判断题1、混凝土强度等级是由一组立方体试块抗压后的平均强度确定的。
混凝土结构设计原理试题库及其参考答案一、判断题(请在你认为正确陈述的各题干后的括号内打“√”,否则打“×”。
每小题1分。
) 第1章 钢筋和混凝土的力学性能1.混凝土立方体试块的尺寸越大,强度越高。
( 错 ) 2.混凝土在三向压力作用下的强度可以提高。
( 对 ) 3.普通热轧钢筋受压时的屈服强度与受拉时基本相同。
( 对 ) 4.钢筋经冷拉后,强度和塑性均可提高。
( 错 ) 5.冷拉钢筋不宜用作受压钢筋。
( 对 ) 6.C20表示f cu =20N/mm 。
( 错 )7.混凝土受压破坏是由于内部微裂缝扩展的结果。
( 对 ) 8.混凝土抗拉强度随着混凝土强度等级提高而增大。
( 对 )9.混凝土在剪应力和法向应力双向作用下,抗剪强度随拉应力的增大而增大。
( 错 ) 10.混凝土受拉时的弹性模量与受压时相同。
( 对 )11.线性徐变是指压应力较小时,徐变与应力成正比,而非线性徐变是指混凝土应力较大时,徐变增长与应力不成正比。
( 对 ) 12.混凝土强度等级愈高,胶结力也愈大( 对 ) 13.混凝土收缩、徐变与时间有关,且互相影响。
( 对 ) 第3章 轴心受力构件承载力1. 轴心受压构件纵向受压钢筋配置越多越好。
( 错 ) 2. 轴心受压构件中的箍筋应作成封闭式的。
( 对 ) 3. 实际工程中没有真正的轴心受压构件。
( 对 ) 4. 轴心受压构件的长细比越大,稳定系数值越高。
( 错 )5. 轴心受压构件计算中,考虑受压时纵筋容易压曲,所以钢筋的抗压强度设计值最大取为2/400mm N。
( 错 )6.螺旋箍筋柱既能提高轴心受压构件的承载力,又能提高柱的稳定性。
( 错 )第4章 受弯构件正截面承载力1. 混凝土保护层厚度越大越好。
( 错 )2. 对于'fh x ≤的T 形截面梁,因为其正截面受弯承载力相当于宽度为'f b 的矩形截面梁,所以其配筋率应按0'h b A f s=ρ来计算。
第一章:绪论1.什么是钢筋混凝土结构?配筋的主要作用和要求是什么?答∶(1)钢筋混凝土结构是指由配置受力的普通钢筋、钢筋网或钢筋骨架的混凝土制成的结构。
(2)配筋的作用是∶在混凝土中配置适量的受力钢筋,并使得混凝土主要承受压力,钢筋主要承受拉力,就能起到充分利用材料,提高结构承载能力和变形能力的作用。
(3)配筋的要求是∶在钢筋混凝土结构和构件中,受力钢筋的布置和数量都应由计算和构造要求确定,施工也要正确。
2.钢筋混凝土结构有哪些主要优点和主要缺点?答∶钢筋混凝土结构的主要优点是∶①取材容易。
③耐久性较好。
④耐火性好。
⑤可模性好。
⑥整体性好。
钢筋混凝土结构的主要缺点是∶①自重较大。
②钢筋混凝土结构抗裂性较差③钢筋混凝土结构的施工复杂、工序多、隔热隔声性能较差。
3.结构有哪些功能要求?简述承载能力极限状态和正常使用极限状态的概念。
答:(1)建筑结构的功能包括安全性、适用性和耐久性三个方面。
(2)承载能力极限状态是指结构或构件达到最大承载能力或者变形达到不适于继续承载的状态。
正常使用极限状态是指结构或构件达到正常使用或耐久性能中某项规定限度的状态。
4.本课程主要包括哪些内容?学习本课程要注意哪些问题?答:(1)混凝土结构课程通常按内容的性质可分为“混凝土结构设计原理和"混凝土结构设计”两部分。
前者主要讲述各种混凝土基本构件的受力性能、截面计算和构造等基本理论,属于专业基础课内容。
后者主要讲述梁板结构、单层厂房、多层和高层房屋、公路桥梁等的结构设计,属于专业课内容。
(2)学习本课程要注意的问题︰①加强实验、实践性教学环节并注意扩大知识面;②突出重点,并注意难点的学习;③深刻理解重要的概念,熟练掌握设计计算的基本功,切忌死记硬背。
5.在素混凝土梁内配置受力钢筋的主要目的是提高构件的承载能力和变形能力。
【解析】素混凝土梁中,混凝土的抗压性能较强而抗拉性能很弱,钢筋的抗拉性能则很强。
因此,在混凝土中配置适量的受力钢筋,并使得混凝与主要承受压力,钢筋主要承受拉力,就能起到充分利用材料,提高结构承载能力和变形能力的作用。
《混凝土结构设计原理》基本概念自测复习题第一部分 绪论及材料力学性能一、选择题1.图1所示为一素混凝土梁,这种简图是否现实。
( )A .现实;B .不现实。
2.截面尺寸和混凝土强度等级相同的钢筋混凝土梁与纯混凝土梁相比,其承载能力:A .有所提高B .有所降低C .提高很多D .相同3.截面尺寸和混凝土强度等级相同的钢筋混凝土梁与纯混凝土梁相比,其抵抗开裂的能力:A .有所提高B .有所降低C .提高很多D .相同4.混凝土组成成分中最薄弱的环节是:A .水泥石的抗拉强度B .砂浆的抗拉强度C .水泥石与骨料间的粘结D .砂浆与骨料间的粘结5.混凝土力学指标的基本代表值是:A .立方体抗压标准强度B .轴心受压设计强度C .轴心抗压标准强度D .立方体抗压平均强度6.混凝土强度等级由立方体抗压实验后的:A .平均值强度μ确定B .σμ2-确定C .σμ0.1-确定D .σμ645.1-确定 7.钢筋混凝土最主要的缺点是:A .使用荷载下带裂缝工作B .费工费模板C .自重大隔音差D .抗震性能差8.混凝土在下列何种情况下强度降低:A .两向受压B .两向受拉C .一拉一压D .三向受压9.混凝土极限压应变cu ε大致为:A .(3~3.5)×10-3B .(3~3.5)×10-4C .(1~1.5)×10-3D .(1~1.5)×10-410.混凝土极限拉应变大致为:A .(1~1.5)×10-3B .(1~1.5)×10-5C .(1~1.5)×10-4D .(3~3.5)×10-411.在钢筋混凝土轴心受压构件中,混凝土的收缩将使A .钢筋应力增大B .混凝土应力增大C .钢筋应力减小D .混凝土应力减小12.在钢筋混凝土轴心受拉构件中混凝土的徐变将使A .钢筋应力增大B .混凝土应力增大C .钢筋应力减小D .混凝土应力减小13.混凝土各种强度指标由大到小的次序为:A .tk t c k cu f f f f >>>.B .tk t c k cu f f f f >>>.C .t tk c cuk f f f f >>>D . t tk cuk c f f f f >>>14.梁的混凝土保护层厚度是指( )A .箍筋外表面至梁表面的距离。
1.什么是混凝土结构?答:以混凝土为主制作的结构。
包括素混凝土结构、钢筋混凝土结构和预应力混凝土结构等。
2.什么是素混凝土结构?答:由无筋或不配置受力钢筋的混凝土制成的结构。
3.什么是钢筋混凝土结构?答:指用配有钢筋增强的混凝土制成的结构。
承重的主要构件是用钢筋混凝土建造的4.在素混凝土结构中配置一定形式和数量的钢材以后,结构的性能将发生什么样的变化?答:在出现裂缝的截面处,受拉区混凝土虽退出工作,但配置在受拉区的钢筋几乎承担了全部的拉力。
这时,钢筋混凝土梁不会像素混凝土梁那样立即断裂,仍能继续工作,直至受拉钢筋的应力达到其屈服强度,继而受压区的混凝土也被压碎,梁才被破坏。
5.钢筋与混凝土为什么能共同工作?答:(1)混凝土和钢筋之间有良好的黏结力,使两者能可靠地结合成一个整体,在荷载作用下能够很好地共同变形,完成其结构功能。
(2)钢筋和混凝土的温度线膨胀系数也较为接近(钢筋为1.2×10-5℃,混凝土为1.0×10-5~1.5×10-5℃),因此,当温度变化时,不致产生较大的温度应力而破坏两者之间的黏结。
(3)混凝土包裹在钢筋的外围,可以防止钢筋的锈蚀,保证了钢筋与混凝土的共同工作。
6.如何获得混凝土的立方体抗压强度?答:我国《公路钢筋混凝土及预应力混凝土桥涵设计规范》(JTG D62—2004)规定以边长为150 mm的立方体试件,在标准养护条件下(20℃±3℃,相对湿度不小于90%)养护28d,依照标准试验方法(加荷速度为每秒0.2~0.3 N/mm2)加压至试件破坏测得的具有95%保证率的抗压强度值(以MPa计)作为混凝土的立方体抗压强度标准值(fcu,k)7.混凝土的立方体抗压强度标准值和混凝土的强度等级有何关系?答:混凝土的立方体抗压强度标准值(f cu,k),同时用此值来表示混凝土的强度等级,并冠以“C”。
8.混凝土的立方体抗压强度和轴心抗压强度有何区别?答:混凝土的立方体抗压强度以边长为150 mm的立方体试件,在标准养护条件下(20℃±3℃,相对湿度不小于90%)养护28d,依照标准试验方法(加荷速度为每秒0.2~0.3 N/mm2)加压至试件破坏测得的具有95%保证率的抗压强度值(以MPa计)。
第一章—绪论1.简述飞行器结构、结构的含义与功能。
答:飞行器结构是能承受和传递载荷并且保持一定强度、刚度和尺寸稳定性的机械系统的总称;机构是使飞行器及其部件完成规定的动作或运动等特殊功能的机械组件。
结构的功能:(1).将弹上设备和部件牢牢结合在一起构成整体,并提供气动外形;(2).为装载、设备和人员(运载火箭等)提供良好的环境条件;(3).承载全寿命周期的各种载荷,并保证飞行器始终正常工作。
机构的功能:(1).连接、固定与释放功能:如分离机构;(2).运动功能:如折叠展开机构;(3).锁定功能:到位后锁紧,完成结构功能。
2.飞行器结构设计的内容与原始条件有哪些?答:飞行器结构设计是根据设计的原始条件,构思和拟定满足各项基本要求的结构方案,进行全部零、部件的设计、分析、实验,最终提供全套可供生产的图纸和相应技术文件的过程。
飞行器结构设计的内容:(1).飞行器结构布局设计:部位安排、分离面、结构形式选择、受力构件布置;(2).选择结构元件参数:在结构布局的基础上,选择并优化结构元件尺寸和材料;(3).结构细节设计:细节精心设计、开孔、连接、圆角、机械和电气接口、口盖等。
飞行器结构设计的原始条件:(1).结构设计任务的总体设计参数:外形、尺寸、质量特性、内部装载物的相关数据与安装要求等;(2).结构的工作环境及其对结构特性的要求:自然环境、力学环境(载荷大小、性质和在结构上的分布等,以及对结构特性的要求);(3).结构的协调关系以及由此产生的限制要求:外挂、发射装置;(4).飞行器结构的生产条件:产量和生产厂的加工能力、装配能力、工艺水平等。
3.飞行器结构设计的技术要求有哪些?为满足质量特性要求,可采取哪些措施?答:飞行器结构设计的技术要求有6个,如下(1).空气动力学要求—前提性要求:外形准确度要求(同轴度、垂直度、曲线误差、安装角等)、外形的表面质量要求(表面粗糙度、局部凹陷、突出物等)。
(2).结构完整性要求—强度、刚度、可靠性,本质性要求(▲▲):结构设计应保证结构在承受各种规定的载荷和环境条件下,具有足够的强度、不能产生不能容许的残余变形;具有足够的刚度、满足各项结构动力学性能要求,并达到总体规定的可靠度。
混凝土结构设计原理课后习题答案第一章绪论问答题参考答案1.什么是混凝土结构?答:混凝土结构是以混凝土材料为主,并根据需要配置和添加钢筋、钢骨、钢管、预应力钢筋和各种纤维,形成的结构,有素混凝土结构、钢筋混凝土结构、钢骨混凝土结构、钢管混凝土结构、预应力混凝土结构及纤维混凝土结构。
混凝土结构充分利用了混凝土抗压强度高和钢筋抗拉强度高的优点。
2.以简支梁为例,说明素混凝土与钢筋混凝土受力性能的差异。
答:素混凝土简支梁,跨中有集中荷载作用。
梁跨中截面受拉,拉应力在荷载较小的情况下就达到混凝土的抗拉强度,梁被拉断而破坏,是无明显预兆的脆性破坏。
钢筋混凝土梁,受拉区配置受拉钢筋梁的受拉区还会开裂,但开裂后,出现裂缝,拉力由钢筋承担,直至钢筋屈服以后,受压区混凝土受压破坏而达到极限荷载,构件破坏。
素混凝土简支梁的受力特点是承受荷载较小,并且是脆性破坏。
钢筋混凝土简支梁的极限荷载明显提高,变形能力明显改善,并且是延性破坏。
3.钢筋与混凝土共同工作的基础条件是什么?答:混凝土和钢筋协同工作的条件是:(1)钢筋与混凝土之间产生良好的粘结力,使两者结合为整体;(2)钢筋与混凝土两者之间线膨胀系数几乎相同,两者之间不会发生相对的温度变形使粘结力遭到破坏;(3)设置一定厚度混凝土保护层;(4)钢筋在混凝土中有可靠的锚固。
4.混凝土结构有什么优缺点?答:优点:(1)可模性好;(2)强价比合理;(3)耐火性能好;(4)耐久性能好;(5)适应灾害环境能力强,整体浇筑的钢筋混凝土结构整体性好,对抵抗地震、风载和爆炸冲击作用有良好性能;(6)可以就地取材。
钢筋混凝土结构的缺点:如自重大,不利于建造大跨结构;抗裂性差,过早开裂虽不影响承载力,但对要求防渗漏的结构,如容器、管道等,使用受到一定限制;现场浇筑施工工序多,需养护,工期长,并受施工环境和气候条件限制等。
5.房屋混凝土结构中各个构件的受力特点是什么?答:在房屋建筑中,永久荷载和楼面活荷载直接作用在楼板上,楼板荷载传递到梁,梁将荷载传递到柱或墙,并最终传递到基础上,各个构件受力特点如下:楼板:是将活荷载和恒荷载通过梁或直接传递到竖向支承结构(柱、墙)的主要水平构件,楼板的主要内力是弯矩和剪力,是受弯构件。
《结构设计原理》复习资料第一篇钢筋混凝土结构第一章钢筋混凝土结构的基本概念及材料的物理力学性能二、学习重点在本章的学习中应注意以下几个方面的问题:(1)混凝土的强度指标有哪些,以及获得它们的方法;(2)混凝土的应力应变关系曲线,弹性模量的取值方法;(3)混凝土收缩、徐变的概念及特性;(4)两类钢材的变形及强度特征;(5)锚固长度的意义;(6)钢筋混凝土结构对混凝土与钢筋的基本要求。
三、复习题(一)填空题1、在钢筋混凝土构件中钢筋的作用是替混凝土受拉或协助混凝土受压。
2、混凝土的强度指标有混凝土的立方体强度、混凝土轴心抗压强度和混凝土抗拉强度。
3、混凝土的变形可分为两类:受力变形和体积变形。
4、钢筋混凝土结构使用的钢筋,不仅要强度高,而且要具有良好的塑性、可焊性,同时还要求与混凝土有较好的粘结性能。
5、影响钢筋与混凝土之间粘结强度的因素很多,其中主要为混凝土强度、浇筑位置、保护层厚度及钢筋净间距。
6、钢筋和混凝土这两种力学性能不同的材料能够有效地结合在一起共同工作,其主要原因是:钢筋和混凝土之间具有良好的粘结力、钢筋和混凝土的温度线膨胀系数接近和混凝土对钢筋起保护作用。
7、混凝土的变形可分为混凝土的受力变形和混凝土的体积变形。
其中混凝土的徐变属于混凝土的受力变形,混凝土的收缩和膨胀属于混凝土的体积变形。
(二)判断题1、素混凝土的承载能力是由混凝土的抗压强度控制的。
………………………………【×】2、混凝土强度愈高,应力应变曲线下降愈剧烈,延性就愈好。
………………………【×】3、线性徐变在加荷初期增长很快,一般在两年左右趋以稳定,三年左右徐变即告基本终止。
………………………………………………………………………………………………【√】4、水泥的用量愈多,水灰比较大,收缩就越小。
………………………………………【×】5、钢筋中含碳量愈高,钢筋的强度愈高,但钢筋的塑性和可焊性就愈差。
结构设计原理-第一章-材料的力学性能-习题及答案第一章材料的力学性能一、填空题1、钢筋混凝土及预应力混凝土中所用的钢筋可分为两类:有明显屈服点的钢筋和无明显屈服点的钢筋,通常分别称它们为____________和。
2、对无明显屈服点的钢筋,通常取相当于残余应变为时的应力作为假定的屈服点,即。
3、碳素钢可分为、和。
随着含碳量的增加,钢筋的强度、塑性。
在低碳钢中加入少量锰、硅、钛、铬等合金元素,变成为。
4、钢筋混凝土结构对钢筋性能的要求主要是、、、。
5、钢筋和混凝土是不同的材料,两者能够共同工作是因为、、6、光面钢筋的粘结力由、、三个部分组成。
7、钢筋在混凝土中应有足够的锚固长度,钢筋的强度越、直径越、混凝土强度越,则钢筋的锚固长度就越长。
8、混凝土的极限压应变包括和两部分。
部分越大,表明变形能力越,越好。
9、混凝土的延性随强度等级的提高而。
同一强度等级的混凝土,随着加荷速度的减小,延性有所,最大压应力值随加荷速度的减小而。
10、钢筋混凝土轴心受压构件,混凝土收缩,则混凝土的应力,钢筋的应力。
11、混凝土轴心受拉构件,混凝土徐变,则混凝土的应力,钢筋的应力。
12、混凝土轴心受拉构件,混凝土收缩,则混凝土的应力,钢筋的应力。
二、判断题1、混凝土强度等级是由一组立方体试块抗压后的平均强度确定的。
2、采用边长为100mm的非标准立方体试块做抗压试验时,其换算系数是0.95。
3、混凝土双向受压时强度比其单向受压时强度降低。
4、线性徐变是指徐变与荷载持续时间之间为线性关系。
5、对无明显屈服点的钢筋,设计时其强度标准值取值依据是条件屈服强度。
6、强度与应力的概念完全一样。
7、含碳量越高的钢筋,屈服台阶越短、伸长率越小、塑性性能越差。
8、钢筋应力应变曲线下降段的应力是此阶段拉力除以实际颈缩的断面积。
9、有明显流幅钢筋的屈服强度是以屈服下限为依据的。
10、钢筋极限应变值与屈服点所对应的应变值之差反映了钢筋的延性。
11、钢筋的弹性模量与钢筋级别、品种无关。
12、钢筋的弹性模量指的是应力应变曲线上任何一点切线倾角的正切。
13、硬钢在应力达到假定屈服点时,塑性应变为0.002。
凝土的棱柱体抗压强度设计值c f ≥30 N/mm 2;C 、 混凝土的轴心抗压强度标准值ck f ≥30N/mm 2;D 、 混凝土的立方强度达30N/mm 2的概率不小于95%。
7、 混凝土收缩变形 A 、与 混凝土所受的应力大小有关;B 、随水泥用量的增加而减小;C 、随水灰比的增加而增大。
8、在下列关于 混凝土收缩的概念中,正确的是:A 、配置钢筋限制收缩裂缝宽度,但不能使收缩裂缝不出现;B 、为减小收缩应力,应提高 混凝土强度等级;C 、为减小收缩应力,应多配分布钢筋;D 、设变形缝,可防止 混凝土收缩。
9、 混凝土的变形模量c E ' A 、随 混凝土应力增加而降低;B 、与 混凝土弹性系数γ有关,弹性系数越小,其值越大;C 、与 混凝土强度等级有关、强度等级越高,其值越小;D 、与 混凝土弹性模量有关,弹性模量越大,其值越小。
10、钢筋和混凝土之间的粘结强度,A 、当外荷大时,其粘结强度大;B 、当钢埋入 混凝土中长度长时,其粘结强度大;C 、 混凝土强度等级高时,其粘结强度大;D 、钢筋级别低时,其粘结强度大。
11、在下列关于 混凝土徐变的概念中,正确的是A 、周围环境越潮湿, 混凝土徐变越大;B 、水泥用量越多, 混凝土徐变越小;C 、水灰比越大, 混凝土徐变越小;D 、初始压应力越大, 混凝土徐变越小。
12、 混凝土的极限压应变A 、包括弹性应变和塑性应变、塑性部分越大、延性越好;B 、包括弹性应变和塑性应变,弹性部分越大,延性越好;C 、是σε:曲线上最大压应力所对应的应变值。
13、在 混凝土受拉开裂之前的瞬间A 、 混凝土内钢筋受拉应力达到屈服应力;B 、 混凝土内钢筋受拉应力仍很低;C 、 混凝土变形与钢筋变形不一致;D 、 混凝土与钢筋之间的粘结力已破坏。
14、在I 、II 级钢筋周围 混凝土受压破坏之前的瞬间A 、钢筋受压力达400N/mm 2;B 、钢筋受压应力仍很低;C 、受压钢筋已达屈服。
15、 混凝土的变形特点是:A 、应力和应变成正比例,即c c c =εE σ;B 、均匀受压时cmax ε大,非均匀受压时cmax ε小;C 、当c ε→c,max ε时,c σ→c,max σ;D 、低强度等级 混凝土的c,max ε比高强度等级 混凝土的c,max ε大。
四、简答题1、钢筋混凝土及预应力钢筋混凝土结构中所用的钢筋可分为哪两类?分别绘制它们的应力-应变曲线,并标明它们各自的强度指标。
2、什么是条件屈服强度?3、检验钢筋的质量主要有哪几项指标?4、什么是钢筋的屈强比?它反映了什么问题?5、什么叫钢筋的冷拔? 冷拉和冷拔对钢筋的性能的改变有何不同?6、需要焊接的钢筋为什么要先焊接后冷拉?7、建筑工程中所用钢筋有哪几种?8、如何确定混凝土的立方体抗压强度标准值?它与试块尺寸的关系如何?9、确定混凝土的轴心抗压强度时,为何要用/>3h b (h 为棱柱体的高,b 为棱柱体的宽)的棱柱体当试件?10、为什么要有混凝土棱柱体抗压强度这个力学指标?它与混凝土立方体抗压强度有什么关系?11、绘制混凝土在一次短期荷载下的应力-应变关系曲线,并标明c f 、0ε、cu ε等特征值。
12、什么是混凝土的极限压应变cu ε?13、什么是混凝土的徐变、线性徐变、非线性徐变?14、徐变和塑性变形有什么不同?15、为什么伸入支座的钢筋要有一定的锚固长度?钢筋在绑扎搭接时,为什么要有足够的搭接长度?16、在钢筋混凝土结构中,钢筋和混凝土能够共同工作的基础是什么?17、影响混凝土抗压强度的因素是什么?18、什么是混凝土的疲劳强度?19、若混凝土试块以低于疲劳强度的应力值,在百万次以上重复作用后,是否会发生疲劳破坏?20、影响混凝土徐变的因素有哪些?21、什么是混凝土的收缩?22、当荷载不变长期作用时,受压柱中钢筋和混凝土的压应力是否随时间变化?第一章材料的力学性能答案一、填空题1、(软钢硬钢)2、(0.2% 条件屈服强度)3、(低碳钢中碳钢高碳钢提高降低普通低合金钢)4、(强度塑性焊接性能粘结力)5、(两者之间良好的粘结力两者相近的线膨胀系数混凝土包裹钢筋避免钢筋锈6、(胶结力摩擦力挤压力)7、(高粗低)8、(弹性应变塑性应变塑性应变大延性)9、(降低增加减小)10、(减小增大)11、(减小增大)12、(增大减小)二、判断题1、×2、√3、×4、√5、√6、×7、√8、×9、√ 10、√ 11、× 12、× 13、√ 14、× 15、√ 16、√ 17、√ 18、√ 19、√20、√ 21、√ 22、× 23、√ 24、× 25、× 26、× 27、× 28、×29、√ 30、√三、选择题1、C2、B3、D4、A5、D6、D7、C8、A9、A 10、C 11、C 12、A 13、B 14、C 15、D四、简答题1、答:有明显屈服点的钢筋(即软钢)和无明显屈服点的钢筋(即硬钢)。
应力-应变曲线(略)2、答:硬钢的极限强度很高,变形很小,没有明显屈服点,通常取相应于作为名义屈服点,称为条件屈服强度。
残余应变ε=0.2%时的应力0.23、答:对软钢有屈服强度、极限强度、伸长率、冷弯性能。
对硬钢有极限强度、伸长率、冷弯性能。
4、答:屈强比为钢筋的屈服强度与极限强度的比值。
它反映结构可靠性的潜力及材料的利用率。
5、答:冷拔是将钢筋用强力拔过比其直径小的硬质合金拔丝膜。
冷拉可以提高钢筋的抗拉强度但不能提高钢筋的抗压强度。
冷拔可以同时提高钢筋的抗拉强度和抗压强度。
6、答:因为焊接时产生的高温会使钢筋软化,即强度降低,塑性增加。
7、答:分热轧钢筋、冷拉钢筋、冷轧带肋钢筋及热处理钢筋。
8、答:按标准方法制作、养护的边长为150mm的立方体在28天龄期用标准试验方法测得的具有95%保证率的抗压强度。
试件尺寸越小,抗压强度值越高。
h b时,混9、答:混凝土的抗压强度随试件高宽比的大小而变化,但当/>3凝土的棱柱体抗压强度趋于稳定。
10、答:钢筋混凝土受压构件中棱柱体多于立方体,所以棱柱体抗压强度比立方体抗压强度能更好地反映受压构件中混凝土的实际强度。
混凝土的棱柱体抗压强度低于混凝土的立方体抗压强度。
11、答:略(见教材)12、答:混凝土的极限压应变是指混凝土棱柱体受压破坏时的最大压应变。
13、答:徐变:混凝土在长期不变荷载作用下,应变随时间继续增长的现象。
线性徐变:当混凝土应力较小时(<0.5c cf)时,徐变变形与初应力成正比,这种徐变即线性徐变。
14、答:(1)徐变主要为水泥凝胶体的黏性流动。
塑性变形主要为混凝土内微裂缝的发展。
(2)徐变可部分恢复。
塑性变形不可恢复。
(3)有应力(不论大小)即有徐变。
塑性变形只在应力较大时发生。
15、答:设锚固长度的目的是通过该长度上黏结应力的积累,使钢筋在支座中锚固可靠,不会被拔出。
钢筋绑扎搭接时,只有在搭接长度足够长时,才能通过钢筋与混凝土之间的黏结力来传递钢筋与钢筋之间的内力。
16、答:(1)钢筋与混凝土之间的粘结力;(2)钢筋与混凝土两种材料的温度线膨胀系数接近(钢为1.2×10-5;混凝土为1.0×10-5~1.5×10-5);(3)钢筋与构件边缘之间的混凝土保护层,保护钢筋不易发生锈蚀,不致因火灾使钢筋软化。
17、答:(1)组成混凝土的材料品种;(2)组成材料的配比:(a)水灰比(b)空气含量(c)水泥含量(d)骨料最大尺寸;(3)混凝土的龄期;(4)试验方法:(a)试件形状和尺寸(b)加载速度。
18、答:混凝土能够承受一定重复作用次数的应力值。
19、答:不能产生疲劳破坏。
只有在应力大于或等于疲动强度时,在百万次以上重复作用时,才会产生疲劳破坏。
20、答:(1)所受应力值大小;(2)时间长短;(3)材料品种性质;(4)周围环境。
21、答:混凝土在空气中结硬时,随时间的延长体积减小的现象。
22、答:钢筋的压应力随时间的延长而增长,混凝土的压应力因徐变随时间的延长而减小。