2010高考山东理综试卷
- 格式:doc
- 大小:2.42 MB
- 文档页数:13
2010年普通高等学校招生全国统一考试(山东卷)理科综合化学部分第Ⅰ卷(必做)一、选择题(每小题只有一个选项符合题意)9.16O和18O是氧元素的两种核素,N A表示阿弗加德罗常数,下列说法真确的是A.16O和18O互为同素异形体B.16O和18O核外电子排布方式不同C.通过化学变化可以实现16O与18O间的相互转化D.标准状况下,1.12 L 16O2和1.12 L 18O2均含0.1N A个氧原子解析:A中的两种物质是同一种物质,都是氧气,故A错;B中的两种氧原子的电子数相等,核外电子排布也相等,故B错;16O、18O之间的转换,是原子核的变化,故C错;11.2L标况下的O2物质的量为0.05mol,含有的氧原子数为0.1N A,故D正确。
【考点分析】(二)化学基本概念和基本理论:2.化学用语及常用计量;4.物质结构和元素周期律(1)(2)(3)。
考点对应2009年第10题。
10.下列与化学反应能量变化相关的叙述正确的是A.生成物能量一定低于反应物总能量B.放热反应的反应速率总是大于吸热反应的反应速率C.应用盖斯定律,可计算某些难以直接测量的反应焓变D.同温同压下,H2(g)+Cl2(g)=2HCl(g)在光照和点燃条件下的△H不同解析:生成物的总能量低于反应物的总能量,是放热反应,若是吸热反应则相反,故A错;反应速率与反应时放热反应还是吸热反应没有必然的联系,故B错;C是盖斯定律的重要应用,正确;根据△H=生成物的焓-反应物的焓,可知,焓变与反应条件无关,故D错。
答案C。
【考点分析】(二)化学基本概念和基本理论:5.化学反应与能量(2)(3)(4);6.化学反应速率和化学平衡(5)。
考点对应2009年第14题,28题(1)。
11.下列说法正确的是A.形成离子键的阴阳离子间只存在静电吸引力B. HF、HCl、HBr、HI的热稳定性和还原性均依次减弱C.第三周期非金属元素含氧酸的酸性从左到右依次增强D.元素周期律是元素原子核外电子排布周期性变化的结果解析:离子键是阴阳离子通过静电作用形成的,静电作用包括静电吸引和静电排斥,故A错;因主族元素从上到下,非金属性逐渐减弱,故HF、HCl、HBr、HI的热稳定性逐渐减弱,但还原性HF、HCl、HBr、HI逐渐增强,故B错;根据元素的非金属性越强,它们对应的最高价氧化物的水化物酸性越强,故C错,因为没有说明是最高价;元素周期律是元素原子核外电子排布周期性变化的结果,D正确。
2010年普通高等学校招生全国统一考试(山东卷)理科综合测试物理部分本试卷分第Ⅰ卷和第Ⅱ卷两部分。
满分240分。
考试用时150分钟。
答题前,考生务必用0.5毫米黑色签字笔将自己的姓名、座号、准考证号、区县和科类填写在试卷和答题卡规定的位置。
考试结束后,将本试卷和答题卡一并交回。
第Ⅰ卷(必做,共88分)二、选择题(本题包括7小题,每小题给出的四个选项中,有的只有一个选项正确,有的多个选项正确,全部选对的得4分,选对但不全的得2分,有选错的得0分)16.如图所示,物体沿斜面由静止滑下,在水平面上滑行一段距离停止,物体与斜面和水平面间的动摩擦因数相同,斜面与水平面平滑连接。
图乙中v a f、、和s分别表示物体速度大小、加速度大小、摩擦力大小和路程。
图乙中正确的是()【答案】C【解析】对物体进行受力分析和过程分析知,在斜面和水平面受到的合力均为恒力,两段均为匀变速运动,所以A、B都不对;第一段摩擦力小于第二段,所以C正确;路程随着时间的变化,开始也是非线性变化,所以D错误。
17.如图所示,质量分别为m1、m2两个物体通过轻弹簧连接,在力F的作用下一起沿水平方向做匀速直线运动(m1在地面,m2在空中),力F与水平方向成θ角。
则m1所受支持力N和摩擦力f正确的是()A.12sinN m g m g Fθ=+-B.12cosN m g m g Fθ=+-C.cosf Fθ=D.sinf Fθ=【答案】AC【解析】选整体为研究对象,在水平方向整体受摩擦力和F在水平方向的分力,所以C正确,D错误;在竖直方向受支持力N、重力和F在其方向的分力,解得:12sinN m g m g Fθ=+-,所以A正确,B错误。
18.1970年4月24日,我过自行设计、制造的第一颗人造地球卫星“东方红一号”发射成功,开创了我国航天事业的新纪元。
“东方红一号”的运行轨道为椭圆轨道,其近地点的M 和远地点的N的高度分别为439km和2384km,则()A.卫星在M点的势能大于N点的势能B.卫星在M点的角速度大于N点的角速度C.卫星在M点的加速度大于N点的加速度D.卫星在N点的速度大于7.9km/s【答案】BC【解析】根据22G M m vm a mr R==,得在M点速度大于在N点速度,根据机械能守恒,所以卫星在M点的势能小于N点的势能,A错误,C正确;根据v Rω=,得B正确;D 错误。
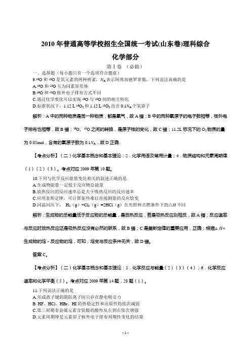
2010山东理综化学试题解析9.16O 和18O 是氧元素的两种核素,A N 表示阿伏伽德罗常数,下列说法正确的是A.162O 与182O 互为同分异构体B. 16O 与18O 核外电子排布方式不同C.通过化学变化可以实现16O 与18O 间的相互转化D.标准状况下,1.12L 162O 和1.12L 182O 均含有0.1A N 个氧原子液除去15.某温度下,3F OH e ()(s )分别在溶液中达到沉淀溶解平衡后,改变溶液pH ,金属阳离子浓度的辩护如图所示。
据图分析,下列判断错误的是A. [][]2F OH C OH sp sp K e K 3()<u ()B.加适量4NH Cl 固体可使溶液由a 点变到b 点C.c d 、两点代表的溶液中H c +()与OH c -()乘积相等D.F OH e 3()、2C OH u ()分别在b 、c 两点代表的溶液中达到饱和(4)以H 2为燃料可制作氢氧燃料电池。
已知 2H 2(g )+O 2(g )=2H 2O(1) △H=-572kj·mol -1某氢氧燃料电池释放228.8kj 电能时,生成1mol 液态水,该电池的能量转化率为 。
28、解析:(1)H 2SO 4在常温下,很稳定不易分解,这是常识,故a 错;反应Ⅰ中SO 2是还原剂,HI 是还原产物,故还原性SO 2>HI ,则b 错;将Ⅰ和Ⅱ分别乘以2和Ⅲ相加得:2H 2O==2H 2+O 2,故c 正确d 错误。
(2) υ (H 2)=0. 1mol/1L/2min=0.05 mol·L -1·min -1,则υ (HI)=2 υ (H 2)=0.1 mol·L -1·min -1;2HI(g)==H 2(g)+I 2(g)2 1 1起始浓度/mol·L -1 1 0 0变化浓度/mol·L -1: 0.2 0.1 0.1平衡浓度/mol·L -1: 0.8 0.1 0.1则H 2(g)+I 2(g)== 2HI(g)的平衡常数K =Lmol L mol L mol /1.0/1.0)/8.0(2=64mol/L 。
2010年普通高等学校招生全国统一考试(山东卷)理科综合物理本试卷分第Ⅰ卷和第Ⅱ卷两部分。
满分240分(其中物理89分)。
考试用时150分钟。
答题前,考生务必用0.5毫米黑色签字笔将自己的姓名、座号、准考证号、区县和科类填写在试卷和答题卡规定的位置。
考试结束后,将本试卷和答题卡一并交回。
第Ⅰ卷(必做,共88分)注意事项:1.第Ⅰ卷共22小题,每小题4分,共88分。
2.每小题选出答案后,用2B铅笔把答题卡上相对应题目的答案标号涂黑。
如需改动,用橡皮擦干净后,再选涂其他答案标号。
不涂在答题卡上,只答在试卷上不得分。
以下数据可供答题时参考:A.12sinN m g m g Fθ=+-B.12cos N m g m g F θ=+-C.cos f F θ=D.sin f F θ=17.AC 【解析】整体法,分析受力,选AC. 本题考查受力分析,力的平衡。
难度:易。
18.1970年4月24日,我国自行设计、制造的第一颗人造地球卫星“东方红一号”发射成功,开创了我国航天事业的新纪元。
“东方红一号”的运行轨道为椭圆轨道,其近地点的M 和远地点的N 的高度分别为439km 和2384km ,则A.副线圈输出电压的频率为50HzB. 副线圈输出电压的有效值为31VC. P向右移动时,原、副线圈的电流比减小D. P向右移动时,变压器的输出功率增加C.若将一试电荷q +由a 点释放,它将沿电场线运动到b 点D.若在d 点再固定一点电荷Q -,将一试探电荷q +由a 移至b 的过程中,电势能减小 20.BD 【解析】A.根据电场线疏密表示电场强度大小,c 点场强小于b 点场强,A 错误; B.根据沿电场线方向电势降低(最快),a 点电势高于b 点电势,B 正确;C.若将一试电荷q +由a 点释放,因受力方向沿电场方向(电场线切线),它不能沿电场线运动到b 点,C 错误;D.若在d 点再固定一点电荷Q -,叠加后电势仍然a 高于b ,将一试探电荷q +由a 移至b 的过程中,因电势降低,所以电势能减小,D 正确;本题选BD 。
绝密★启用并使用完毕前2010年普通高等学校招生全国统一考试(山东卷)第I卷一、选择题(本题包括15小题,每小题只有一个选项符合题意)1.下列实例与基因的作用无关的是A.细胞分裂素延迟植物衰老B.极端低温导致细胞膜破裂C.过量紫外线辐射导致皮肤癌D.细菌感染导致B淋巴细胞形成效应B(浆)细胞2.下列符合现代生物进化理论的叙述是A.物种的形成可以不经过隔离B.生物进化过程的实质在于有利变异的保存C.基因突变产生的有利变异决定生物进化的方向D.自然选择通过作用于个体而影响种群的基因频率3.右图中曲线a、b表示物质跨(穿)膜运输的两种方式,下列表述正确的是A.脂溶性小分子物质不能通过方式a运输B.与方式a有关的载体蛋白覆盖于细胞膜表面C.方式b的最大转运速率与载体蛋白数量有关D.抑制细胞呼吸对方式a和b的转运速率均有影响4.下关于真核细胞生物膜的叙述,正确的是A.生物膜的特定功能主要由膜蛋白决定B.构成膜的脂质主要是磷脂、脂肪和胆固醇C.有氧呼吸及光合作用产生ATP均在膜上进行D.核糖体、内质网、高尔基体的膜都参与蛋白质的合成与运输5.溶酶体具有细胞内消化功能,其内部水解酶的最适PH在5.0左右。
下列叙述错误的是A.溶酶体内的水解酶是由核糖体合成的B.溶酶体执行功能时伴随其膜组分的更新C.细胞质基质中的H+被转运到溶酶体内需消耗能量D.正常生理状态下溶酶体对自身机体的细胞结构无分解作用6.以下表示动物利用食物的过程。
正确的分析是A.恒温动物的④/③值一般高于变温动物 B.哺乳动物的③/①值一般为10%~20% C.提高圈养动物生长量一般需提高③/②值D.食肉哺乳动物的③/②值一般低于食草哺乳动物7.蚕豆根尖细胞在含3H标记的胸腺嘧啶脱氧核苷培养基中完成一个细胞周期,然后在不含反射性标记的培养基中继续分裂至中期,其染色体的放射性标记分布情况是A.每条染色体的两条单体被标记B.每条染色体中都只有一条单体被标记C.只有半数的染色体中一条单体被标记D.每条染色体的两条单体都不被标记8.右图表示出生率、死亡率和种群密度的关系,据此分析得出的正确表述是A.在K/2时控制有害动物最有效B.图示规律可作为控制人口增长的依据C.该图可用于实践中估算种群最大净补充量D.在K/2时捕捞鱼类最容易得到日最大捕获量第Ⅱ卷【必做部分】26.为了更好的揭示人体生理功能的调节机制,可用猴进行科学实验(如下图)。
2010年全国高考理综试题及答案-全国12010年普通高等学校招生全国统一考试(全国Ⅰ卷)理科综合能力测试本试卷分第I卷(选择题)和第卷(非选择题)两部分,第I卷1至4页,第Ⅱ卷5至12页。
考试结束后,请将本试题卷和答题卡一并交回。
第I卷注意事项:1.答题前,请使用直径0.5毫米黑色墨水签字笔将您的姓名、准考证号填写清楚,并贴好条形码。
请认真核对条形码上的准考证号、姓名和科目。
2.每小题选出答案后,请使用2B铅笔将答案标号涂黑。
如果需要更改答案,请先用橡皮擦干净,再选涂其他答案标号。
在试题卷上作答无效。
3.第I卷共21小题,每小题6分,共126分。
以下数据可供参考:相对原子质量(原子量):H1 C12 O16 P31 Cl35.5一、选择题(本题共13小题。
在每小题给出的四个选项中,只有一项是符合题目要求的。
)1.下列过程中,不直接依赖细胞膜的流动性就能完成的是A.胰岛B细胞分泌胰岛素C.mRNA与游离核糖体的结合D.植物体细胞杂交中原生质体融合2.光照条件下,给C3植物和C4植物叶片提供CO2,然后检测叶片中的C。
下列有关检测结果的叙述,错误的是A.从C3植物的淀粉和C4植物的葡萄糖中可检测到CB.从C3植物和C4植物呼吸过程产生的中间产物中可检测到CC.随光照强度增加,从C4植物叶片中可检测到含C的C4大量积累D.在C3植物叶肉组织和C4植物叶维管束鞘的C中可检测到C3.下列四种现象中,可以用右图表示的是A.理想条件下种群数量随时间的变化B.一个细胞周期中DNA含量随时间的变化C.条件适宜、底物充足时反应速率随酶量的变化D.在适宜条件下光合作用强度随CO2含量的变化4.关于在自然条件下,某随机交配种群中等位基因A、a 频率的叙述,错误的是A.在某种条件下两种基因的频率可以相等B.该种群基因频率的变化只与环境的选择作用有关C.一般来说,频率高的基因所控制的性状更适应环境D.持续选择条件下,一种基因的频率可以降为零5.右图是一个农业生态系统模式图,关于该系统的叙述,错误的是A.微生物也能利用农作物通过光合作用储存的能量B.沼气池中的微生物是沼气产生的关键,它们通过分解有机物质产生沼气C.将沼渣、沼液作为肥料还田,可以循环利用能量和养分D.采用多种途径利用农作物,可以提高生态系统的能量利用效率6.下列判断错误的是A.熔点:Si3N4SiI4NaClB.沸点:As3PH3NH3C.酸性:HClO 4H3PO4H2SO4D.碱性:Al(OH)3Mg(OH)2NaOH7.下列叙述正确的是___在氧气中燃烧主要生成Li2OB.将CO2通入次氯酸钙溶液可生成次氯酸钙和CaCO 3C.将SO2通入BaCl2溶液可生成BaSO3沉淀和HCl气体D.将NH3通入热的CuSO4溶液中能使Cu还原成Cu和N2气体8.能正确表示下列反应的离子方程式是A.Fe(s) + 2Haq) → Fe2+aq) + H2g)B.Fe3+aq) + 3Claq) → FeCl3aq)C.Fe2+aq) + 2Claq) + 2HNO3aq) → Fe(NO32aq) + 2H2O(l) + 2Claq)D.Cu(s) + FeSO 4aq) → Fe(s) + CuSO 4aq)9.下列叙述正确的是A.某醋酸溶液的PH=a,将此溶液稀释1倍后,溶液的PH=b,则a>bB.在滴有酚酞溶液的氨水中,加入NH4Cl的溶液恰好无色,则此时溶液的PH>7C。
2010年普通高等学校招生全国统一考试(山东卷)理综生物(解析版)一、选择题1.(2010山东高考理综)下列实例与基因的作用无关的是A.细胞分裂素延迟植物衰老B.极端低温导致细胞膜破裂C.过量紫外线辐射导致皮肤癌D.细菌感染导致B淋巴细胞形成效应B(浆)细胞【答案】B【命题立意】本题考查基因的作用与具体事例的综合分析【解题思路】细胞分裂素的合成过程是受基因控制合成的相关酶作用调控,因此与基因作用有关;过量紫外线的辐射,可能使原癌基因和抑癌基因发生突变;细胞感染导致B淋巴细胞形成效应细胞,是细胞分化的结果,细胞分化的产生是由于基因的选择性表达的结果。
极端低温由于结冰导致细胞膜破裂,与基因无关,因此B选项正确。
2、(2010山东高考理综)下列符合现代生物理论的叙述是A、物种的形成可以不经过隔离B、生物进化过程的实质在于有利变异的保存C、基因突变产生的有利变异决定生物进化的方向D、自然选择通过作用于个体而影响种群的基因频率【答案】D【命题立意】本题考查对现代生物进化理论的理解和分析能力【解题思路】新物种的形成必须要经过隔离,隔离是物种形成的必要条件,因此A错误;生物进化的实质在于种群基因频率的定向改变,因此B错误;生物进化的方向是由自然选择决定而不是基因突变产生的有力变异所决定。
因此C错误;自然选择通过作用于个体而影响种群的基因频率,因此D正确。
3.(2010山东高考理综)由图中曲线a、b表示物质跨(穿)膜运输的两种方式,下列表述正确的是A.脂溶性小分子物质不能通过方式a运输B.与方式a有关的载体蛋白覆盖于细胞膜表面C.方式b的最大转运速率与载体蛋白数量有关D.抑制细胞呼吸对方式a和b的转运速率均有影响【答案】C【命题立意】本题考查物质跨膜运输的方式的分析与坐标曲线的综合。
【解题思路】分析坐标曲线可以看出,a为自由扩散,b为协助扩散(或主动运输)。
脂溶性小分子物质通过自由扩散(即方式a)运输,因此A错误;方式a与载体无关,只与浓度有关,因此B错误;方式b的最大的转运速率与载体的种类和数量有关,因此C正确。
2010年普通高等学校招生全国统一考试(山东卷)理科综合二、选择题(本题包括7小题,每小题给出的四个选项中,有的只有一个选项正确,有的有多个选项正确,全部选对的得4分,选对但不全的得2分,有选错的得0分) 1.(2010山东,16)如图甲所示,物体沿斜面由静止滑下,在水平面上滑行一段距离后停止,物体与斜面和水平面间的动摩擦因数相同,斜面与水平面平滑连接。
图乙中v 、α、f 和s 分别表示物体速度大小、加速度大小、摩擦力大小和路程。
图乙中正确的是2.(2010山东,17)如图所示,质量分别为1m 、2m 的两个物体通过轻弹簧连接,在力F 的作用下一起沿水平方向做匀速直线运动(1m 在地面,2m 在空中),力F 与水平方向成θ角。
则1m 所受支持力N 和摩擦力f 正确的是 A .12sin N m g m g F θ=+- B .12cos N m g m g F θ=+- C .cos f F θ= D .sin f F θ=3.(2010山东,18)1970年4月24日,我国自行设计、制造的第一颗人造地球卫星“东红一号”发射成功,开创了我国航天事业的新纪元。
“东方红一号”的运行轨道为椭圆轨道,其近地点M 和运地点N 的高度分别为439km 和2384km ,则 A .卫星在M 点的势能大于N 点的势能 B .卫星在M 点的角速度大于N 点的角速度 C .卫星在M 点的加速度大于N 点的加速度 D .卫星在N 点的速度大于7.9km/s 4.(2010山东,19)一理想变压器原、副线圈的匝数比为10:1,原线圈输入电压的变化规律如图甲所示,副线圈所接电路如图乙所示,P 为滑动变阻器的触头。
A .副线圈输出电压的频率为50HzA图甲DCB图乙NM 图甲2s-图乙B.副线圈输出电压的有效值为31VC.P向右移动时,原、副线圈的电流比减小D.P向右移动时,变压器的输出功率增加5.(2010山东,20)某电场的电场线分布如图所示,以下说法正确的是A.c点场强大于b点场强B.a点电势高于b点电势C.若将一试探电荷+q由a点释放,它将沿电场线运动b点D.若在d点再固定一点电荷-Q,将一试探电荷+q由a移至b的过程中,电势能减小6.(2010山东,21)如图所示,空间存在两个磁场,磁感应强度大小均为B,方向相反且垂直纸面,MN、PQ为其边界,OO′为其对称轴。
2010年普通高等学校招生全国统一考试(山东卷)理科综合本试卷分第I卷和第II卷两部分,共12页。
满分240分。
考试用时150分钟。
答题前,考生务必用0.5毫米黑色签字笔将自己的姓名、座号、准考证号、县区和科类填写在试卷和答题卡规定的位置。
考试结束后,将本试卷和答题卡一并交回。
第Ⅰ卷(必做,共88分)注意事项:1.第Ⅰ卷共22小题,每小题4分,共88分。
2.每小题选出答案后,用2B铅笔把答题卡上对应题目的答案标号涂黑。
如需改动,用像皮擦干净后,再选涂其他答案标中与。
不涂在答题卡上,只答在试卷上不得分。
以下数据可供答题时参考:相对原子质量:H 1 O16 S 32 Fe 56一、选择题(本题包括15小题,每小题只有一个选项符合题意)1.下列实例与基因的作用无关的是A.细胞分裂延迟植物衰老B.极端低温导致细胞膜破裂C.过量紫外线辐射导致皮肤癌D.细菌感染导致B淋巴细胞形成效应B(浆)细胞2.下列符合现代生物进化理论的叙述是A.物种的形成可以不经过隔离B.生物进化过程的实质在于有利变异的保存C.基因突变产生的有利变异决定生物进化的方向D.自然选择通过作用于个体面影响种群的基因频率a,有示物质跨(穿)膜运输的两种方式,下列表述正确的是3.右图中曲线bA.脂溶性小分子物质不能通过方式a运输B.与方式a有关的载体蛋白覆盖于细胞膜表面C.方式b的最大转运速率与载体蛋白数量有关D.抑制细胞呼吸对方式a和b的转运速率均有影响4.下列有关于真核细胞生物膜的叙述,正确的是A.生物膜的特定功能主要由膜蛋白决定B.构成膜的脂质主要是磷脂、脂肪和胆固醇C.有氧呼吸及光合作用产生A TP均在膜上进行D.核糖体、内质网、高尔基体的膜都参与蛋白质的合成与运输5.溶酶体具有细胞内消化功能,其内部水解酶的最适pH在5.0左右。
下列叙述错误的是A.溶酶体内的水解酶是由核糖体合成的B.溶酶体执行功能时伴随其膜组分的更新C.细胞质基质中的H+被转运到溶酶体内需消耗能量D.正常生理状态下溶酶体对自身机体的细胞结构无分解作用6.以下表示动物利用食物的过程正确的分析是A.恒温动物的④/②值一般高于变温动物B.哺乳动物的③/①值一般为10%—20%C.提高圈养动物生长量一般需提高③/②值D.食肉哺乳动物的③/②值一般低于食草哺乳动物7.蚕豆根失细胞有含3H标记的胸腺嘧啶氧核苷培养基中完成一个细胞周期,然后在不含放射性标记的培养基中继续分裂至中期,其染色体的放射性标记分布情况是A.每条染色体的两条单体都被标记B.每条染色体中都只有一条单体被标记C.只有半数的染色体中一条单体被标记D.每条染色体的两条单体都不被标记8.右图表示出生率、死亡率和种群密度的关系,据此分析得出的正确表述是A.在K/2时控制有害动物最有效B.图示规律可作为控制人口增长的依据C.该图可用于实践中估算种群最大净补充量D.在K/2时捕捞鱼类最易得到最大日捕获量9.15O和14O是氧元素的两种核素,N A表示阿伏加德罗常数。
绝密★启用并使用完毕前2010年普通高等学校招生全国统一考试(山东卷)理科综合本试卷分第I卷和第II卷两部分,共12页。
满分240分。
考试用时150分钟。
答题前,考生务必用0.5毫米黑色签字笔将自己的姓名、座号、准考证号、县区和科类填写在试卷和答题卡规定的位置。
考试结束后,将本试卷和答题卡一并交回。
第Ⅰ卷(必做,共88分)注意事项:1.第Ⅰ卷共22小题,每小题4分,共88分。
2.每小题选出答案后,用2B铅笔把答题卡上对应题目的答案标号涂黑。
如需改动,用像皮擦干净后,再选涂其他答案标中与。
不涂在答题卡上,只答在试卷上不得分。
以下数据可供答题时参考:相对原子质量:H 1 O16 S 32 Fe 56一、选择题(本题包括15小题,每小题只有一个选项符合题意)1.下列实例与基因的作用无关的是A.细胞分裂延迟植物衰老B.极端低温导致细胞膜破裂C.过量紫外线辐射导致皮肤癌D.细菌感染导致B淋巴细胞形成效应B(浆)细胞2.下列符合现代生物进化理论的叙述是A.物种的形成可以不经过隔离B.生物进化过程的实质在于有利变异的保存C.基因突变产生的有利变异决定生物进化的方向D.自然选择通过作用于个体面影响种群的基因频率3.右图中曲线ba,有示物质跨(穿)膜运输的两种方式,下列表述正确的是A.脂溶性小分子物质不能通过方式a运输B.与方式a有关的载体蛋白覆盖于细胞膜表面C.方式b的最大转运速率与载体蛋白数量有关D.抑制细胞呼吸对方式a和b的转运速率均有影响4.下列有关于真核细胞生物膜的叙述,正确的是A.生物膜的特定功能主要由膜蛋白决定B.构成膜的脂质主要是磷脂、脂肪和胆固醇C.有氧呼吸及光合作用产生A TP均在膜上进行D.核糖体、内质网、高尔基体的膜都参与蛋白质的合成与运输5.溶酶体具有细胞内消化功能,其内部水解酶的最适pH在5.0左右。
下列叙述错误的是A.溶酶体内的水解酶是由核糖体合成的B.溶酶体执行功能时伴随其膜组分的更新C.细胞质基质中的H+被转运到溶酶体内需消耗能量D.正常生理状态下溶酶体对自身机体的细胞结构无分解作用6.以下表示动物利用食物的过程正确的分析是A.恒温动物的④/②值一般高于变温动物B.哺乳动物的③/①值一般为10%—20%C.提高圈养动物生长量一般需提高③/②值D.食肉哺乳动物的③/②值一般低于食草哺乳动物7.蚕豆根失细胞有含3H标记的胸腺嘧啶氧核苷培养基中完成一个细胞周期,然后在不含放射性标记的培养基中继续分裂至中期,其染色体的放射性标记分布情况是A.每条染色体的两条单体都被标记B.每条染色体中都只有一条单体被标记C.只有半数的染色体中一条单体被标记D.每条染色体的两条单体都不被标记8.右图表示出生率、死亡率和种群密度的关系,据此分析得出的正确表述是A.在K/2时控制有害动物最有效B.图示规律可作为控制人口增长的依据C.该图可用于实践中估算种群最大净补充量D.在K/2时捕捞鱼类最易得到最大日捕获量9.15O和14O是氧元素的两种核素,N A表示阿伏加德罗常数。
绝密★启用并使用完毕前2010年普通高等学校招生全国统一考试(山东卷)理科综合本试卷分第I卷和第II卷两部分,共12页。
满分240分。
考试用时150分钟。
答题前,考生务必用0.5毫米黑色签字笔将自己的姓名、座号、准考证号、县区和科类填写在试卷和答题卡规定的位置。
考试结束后,将本试卷和答题卡一并交回。
第Ⅰ卷(必做,共88分)注意事项:1.第Ⅰ卷共22小题,每小题4分,共88分。
2.每小题选出答案后,用2B铅笔把答题卡上对应题目的答案标号涂黑。
如需改动,用像皮擦干净后,再选涂其他答案标中与。
不涂在答题卡上,只答在试卷上不得分。
以下数据可供答题时参考:相对原子质量:H 1 O16 S 32 Fe 56一、选择题(本题包括15小题,每小题只有一个选项符合题意)1.下列实例与基因的作用无关的是A.细胞分裂延迟植物衰老B.极端低温导致细胞膜破裂C.过量紫外线辐射导致皮肤癌D.细菌感染导致B淋巴细胞形成效应B(浆)细胞2.下列符合现代生物进化理论的叙述是A.物种的形成可以不经过隔离B.生物进化过程的实质在于有利变异的保存C.基因突变产生的有利变异决定生物进化的方向D.自然选择通过作用于个体面影响种群的基因频率a,有示物质跨(穿)膜运输的两种方式,下列表述正确的是3.右图中曲线bA.脂溶性小分子物质不能通过方式a运输B.与方式a有关的载体蛋白覆盖于细胞膜表面C.方式b的最大转运速率与载体蛋白数量有关D.抑制细胞呼吸对方式a和b的转运速率均有影响4.下列有关于真核细胞生物膜的叙述,正确的是A.生物膜的特定功能主要由膜蛋白决定B.构成膜的脂质主要是磷脂、脂肪和胆固醇C.有氧呼吸及光合作用产生A TP均在膜上进行D.核糖体、内质网、高尔基体的膜都参与蛋白质的合成与运输5.溶酶体具有细胞内消化功能,其内部水解酶的最适pH在5.0左右。
下列叙述错误的是A.溶酶体内的水解酶是由核糖体合成的B.溶酶体执行功能时伴随其膜组分的更新C.细胞质基质中的H+被转运到溶酶体内需消耗能量D.正常生理状态下溶酶体对自身机体的细胞结构无分解作用6.以下表示动物利用食物的过程正确的分析是A.恒温动物的④/②值一般高于变温动物B.哺乳动物的③/①值一般为10%—20%C.提高圈养动物生长量一般需提高③/②值D.食肉哺乳动物的③/②值一般低于食草哺乳动物7.蚕豆根失细胞有含3H标记的胸腺嘧啶氧核苷培养基中完成一个细胞周期,然后在不含放射性标记的培养基中继续分裂至中期,其染色体的放射性标记分布情况是A.每条染色体的两条单体都被标记B.每条染色体中都只有一条单体被标记C.只有半数的染色体中一条单体被标记D.每条染色体的两条单体都不被标记8.右图表示出生率、死亡率和种群密度的关系,据此分析得出的正确表述是A.在K/2时控制有害动物最有效B.图示规律可作为控制人口增长的依据C.该图可用于实践中估算种群最大净补充量D.在K/2时捕捞鱼类最易得到最大日捕获量9.15O和14O是氧元素的两种核素,N A表示阿伏加德罗常数。
2010年普通高等学校招生全国统一考试(山东卷)理科综合(物理部分)本试卷分第Ⅰ卷和第Ⅱ卷两部分,共l2页。
满分240分。
考试用时l50分钟。
答题前,考生务必用0.5毫米黑色签字笔将自己的姓名、座号、准考证号、县区和科类填写在试卷和答题卡规定的位置。
考试结束后,将本试卷和答题卡一并交回。
第Ⅰ卷(必做,共88分)注意事项:1.第Ⅰ卷共22小题,每小题4分,共88分。
2.每小题选出答案后,用28铅笔把答题卡上对应题目的答案标号涂黑。
如需改动,用橡皮擦干净后,再选涂其他答案标号。
不涂在答题卡上,只答在试卷上不得分。
以下数据可供答题时参考:相对原子质量:H l 0 16 S 32 Fe 56一、选择题(本题包括l5小题。
每小题只有一个选项符合题意)二、选择题(本题包括7小题,每小题给出的四个选项中,有的只有一个选项正确,有的有多个选项正确,全部选对的得4分,选对但不全的得2分,有选错的得0分)16.如图甲所示,物体沿斜面由静止滑下,在水平面上滑行一段距离后停止,物体与斜面和水平面间的动摩擦因数相同,斜面与水平面平滑连接。
图乙中v、a、f和s分别表示物体速度大小、加速度大小、摩擦力大小和路程。
图乙中正确的是17.如图所示,质量分别为m1、m2的两个物体通过轻弹簧连接,在力F的作用下一起沿水平方向做匀速直线运动(m1在地面,m2在空中),力F与水平方向成θ角。
则m1所受支持力N和摩擦力f正确的是A.N=m l g+m2g—F sinθB.N=m l g+m2g—F cosθC.f=F cosθD.f=F sinθ18.1970年4月24日,我国自行设计、制造的第一颗人造地球卫星“东方红一号”发射成功,开创了我国航天事业的新纪元。
“东方红一号”的运行轨道为椭圆轨道,其近地点M 和远地点N 的高度分别为439km 和2384km ,则A .卫星在M 点的势能大于N 点的势能B .卫星在M 点的角速度大于N 点的角速度C .卫星在M 点的加速度大于N 点的加速度D .卫星在N 点的速度大于7.9km /s19.一理想变压器原、副线圈的匝数比为10:1,原线圈输入电压的变化规律如图甲所示,副线圈所接电路如图乙所示,P 为滑动变阻器的触头。
2010年普通高等学校招生全国统一考试(山东卷)理科综合物理本试卷分第Ⅰ卷和第Ⅱ卷两部分。
满分240分(其中物理89分)。
考试用时150分钟。
答题前,考生务必用0.5毫米黑色签字笔将自己的姓名、座号、准考证号、区县和科类填写在试卷和答题卡规定的位置。
考试结束后,将本试卷和答题卡一并交回。
第Ⅰ卷(必做,共88分)注意事项:1.第Ⅰ卷共22小题,每小题4分,共88分。
2.每小题选出答案后,用2B铅笔把答题卡上相对应题目的答案标号涂黑。
如需改动,用橡皮擦干净后,再选涂其他答案标号。
不涂在答题卡上,只答在试卷上不得分。
以下数据可供答题时参考:A.12sinN m g m g Fθ=+-B.12cosN m g m g Fθ=+-C.cosf Fθ=D.sinf Fθ=17.AC【解析】整体法,分析受力,选AC.本题考查受力分析,力的平衡。
难度:易。
18.1970年4月24日,我国自行设计、制造的第一颗人造地球卫星“东方红一号”发射成功,开创了我国航天事业的新纪元。
“东方红一号”的运行轨道为椭圆轨道,其近地点的M和远地点的N的高度分别为439km和2384km,则A.副线圈输出电压的频率为50HzB. 副线圈输出电压的有效值为31VC. P向右移动时,原、副线圈的电流比减小D. P向右移动时,变压器的输出功率增加C.若将一试电荷q+由a点释放,它将沿电场线运动到b点D.若在d点再固定一点电荷Q+由a移至b的过程中,电势能减小-,将一试探电荷q20.BD【解析】A.根据电场线疏密表示电场强度大小,c点场强小于b点场强,A错误;B.根据沿电场线方向电势降低(最快),a点电势高于b点电势,B正确;C.若将一试电荷q+由a点释放,因受力方向沿电场方向(电场线切线),它不能沿电场线运动到b点,C错误;D.若在d点再固定一点电荷Q+由a移至b的过程中,-,叠加后电势仍然a高于b,将一试探电荷q因电势降低,所以电势能减小,D正确;本题选BD。
第1/13页绝密★启用并使用完毕前2010年普通高等学校招生全国统一考试(山东卷)理科综合本试卷分第I卷和第Ⅱ卷两部分。
满分240分。
考试用时150分钟。
答题前,学生务必用0.5毫米黑色签字笔将自己的姓名、坐号、准考证号、县区和科类填写在试卷和答题卡规定的位置。
考试结束后,将本试卷和答题卡一并交回。
第I卷(比做,共88分)注意事项:1. 第I卷共22小题,每小题4分,共88分。
2. 每小题选出答案后,用2B铅笔把答题卡上对应题目答案标号涂黑。
如需改动,用橡皮擦干净后,再选涂其他答案标号。
不涂在答题卡上,只答在试卷上不得分。
以下数据可供答题时参考:相对原子质量:H1 O 16 S 32 Fe 56一、选择题(本题包括15小题,每小题只有一个选项符合题意)1.下列实例与基因的作用无关的是A.细胞分裂素延迟植物衰老B.极端低温导致细胞膜破裂C.过量紫外线辐射导致皮肤癌D.细菌感染导致B淋巴细胞形成效应B(浆)细胞2.下列符合现代生物进化理论的叙述是A.物种的形成可以不经过隔离B.生物进化过程的实质在于有得变异的保存C.基因突变产生的有利变异决定生物进化的方向D.自然选择通过作用于个体而影响种群的基因频率3.右图中曲线a、b表示物质跨(穿)膜运输的两种方式,下列表述正确的是A.脂溶性小分子物质不能通过方式a运输B.与方式a有关的载体蛋白覆盖于细胞膜表面C.方式b的最大转运速率与载体蛋白数量有关D.抑制细胞呼吸对方式a和b的转运速率均有影响4.下关于真核细胞生物膜的叙述,正确的是A.生物膜的特定功能主要由膜蛋白决定B.构成膜的特定功能主要由膜蛋白决定C.有氧呼吸光合作用产生ATP均在膜上进行D.核糖体、内质网、高尔基体的膜都参与蛋白质的合成与运输5.溶酶体具有细胞内消化功能,其内部水解酶的最适pH在5.0左右。
下列叙述错误的是A.溶酶体内的水解酶是由核糖体合成的B.溶酶体执行功能时伴随其膜组分的更新C.细胞质基质中的H 被转运到溶酶体内需消耗能量第2/13页D.正常生理状态下溶酶体对自身机体的细胞结构无分解作用6. 一下表示动物利用食物的过程。
正确的分析是A.恒温动物的④/③值一般高于变温动物B.哺乳动物的③/①值一般为10%~20%C.提高圈养动物生长量一般需提高③/②值D.食肉哺乳动物的③/②值一般低于食草哺乳动物7. 蚕豆根尖细胞在含3H标记的胸腺嘧啶脱氧核苷培养基中完成一个细胞周期,然后在不含反射性标记的培养基中继续分裂至中期,其染色体的放射性标记分布情况是A. 每条染色体的两条单体被标记B. 每条染色体中都只有一条单体被标记C. 只有半数的染色体中一条单体被标记D. 每条染色体的两条单体都不被标记8.右图表示出生率、死亡率和种群密度的关系,据此分析得出的正确表述是A.在K/2时控制有害动物最有效B.图示规律可作为控制人口增长的依据C.该图可用于实践中估算种群最大净补充量D.在K/2时捕捞鱼类最容易得到日最大捕获量9.16O和18O是氧元素的两种核素,AN表示阿伏加德罗常数,下列说法正确的是A.162O与182O互为同分异构体B.162O与182O核外电子排布方式不同C.通过化学变化可以实现16O与18O间的相互转化D.标准状况下,1.12L162O和1.12L182O均含0.1AN个氧原子10. 下列与化学反应能量变化相关的叙述正确的是A.生成物总能量一定低于反应物总能量B.放热反应的反应速率总是大于吸热反映的反应速率C.应用盖斯定律,可计算某些难以直接测量的反应焓变D. 同温同压下,2H(g)+2Cl(g)= 2HCl(g)在光照和点燃条件下的△H不同。
11.下列说法正确的是第3/13页A.形成离子键的阴阳离子间只存在静电吸引力B.HF、HCL 、HBr 、HI的热稳定性和还原性从左到右依次减弱C.第三周期非金属元素含氧酸的酸性从左到右依次增强D.元素周期律是元素原子核外电子排布周期性变化的结果12.下列叙述错误的是A.乙烯和苯都能使溴水褪色,褪色的原因相同B.淀粉、油脂、蛋白质都能水解,但水解产物不同C.煤油可由石油分馏获得,可用作燃料和保存少量金属钠D.乙醇、乙酸、乙酸乙酯都能发生取代反应,乙酸乙酯中的少量乙酸可用饱和Na2CO3溶液除去13. 下列推断正确的是A. SiO2是酸性氧化物,能与NaOH溶液反应B. Na2O、Na2O2组成元素相同,与CO2反应产物也相同C. CO、NO、NO2都是大气污染气体,在空气中都能稳定存在D. 新制氯水显酸性,向其中滴加少量紫色石蕊试液,充分振荡后溶液呈红色14.下列与实验相关的叙述正确的是A. 稀释浓硫酸时,应将蒸馏水沿玻璃棒缓慢注入浓硫酸中B. 配制溶液时,若加水超过容量瓶刻度,应用胶头滴管将多余溶液吸出C.酸碱滴定时,若加入待测液前用待测液润洗锥形瓶,将导致测定结果偏高D.检验某溶液是否含有错误!不能通过编辑域代码创建对象。
时,应取少量该溶液,依次加入BaCL2溶液和稀盐酸15.某温度下,3()Fe OH(s) 、2()Cu OH(s) 、分别在溶液中达到沉淀溶解平衡后,改变溶液Ph,金属阳离子尝试的变化如图所示。
据图分析,下列判断错误的是A. []3()apK Fe OH<[]2()apK Cu OHB. 加适量NH4CL固体可使溶液由a 点变到b点C. c 、d两点代表的溶液中()c H+与()c OH-乘积相等D.3()Fe OH、2()Cu OH分别在b、c两点代表的溶液中达到饱和二、选择题(本题包括7小题,每小题给出的四个选项中,有的只有一个选项正确有,有的有多个选项正确,全部选对的得4分,选对但不全的得2分,有选错的得0分)16.如图甲所示,物体沿斜面由静止滑下,在水平面上滑行一段距离后停止,物体与斜面和水平面间的动摩擦因数相同,斜面与水平面平滑连接。
图乙中v、α、f和s分别表示物体速度大小、加速度大小、摩擦力大小和路程。
图乙中正确的是第4/13页17.如图所示,质量分别为1m、2m的两个物体通过轻弹簧连接,在力F的作用下一起沿水平方向做匀速直线运动(1m在地面,2m在这保),力F与水平方向成θ角。
则1m所受支持力N和摩擦力f正确的是A.12sinN m g m g Fθ=+-B.12cosN m g m g Fθ=+-C. cosf Fθ=D. sinf Fθ=18.1970年4月24日,我国自行设计、制造的第一颗人造地球卫星“东红一号”发射成功,开创了我国航天事业的新纪元。
“东方红一号”的运行轨道为椭圆轨道,其近地点M和运地点N的高度分别为439km和2384km,则A.卫星在M点的势能大于N点的势能B.卫星在M点的角速度大于N点的角速度C.卫星在M点的加速度大于N点的加速度D.卫星在N点的速度大于7.9km/s19.一理想变压器原、副线圈的匝数比为10:1,原线圈输入电压的变化规律如图甲所示,副线圈所接电路如图乙所示,P为滑动变阻器的触头。
A.副线圈输出电压的频率为50HzB.副线圈输出电压的有效值为31VC. P向右移动时,原、副线圈的电流比减小D. P向右移动时,变压器的输出功率增加20.某电场的电场线分布如图所示,以下说法正确的是A. c点场强大于b点场强B. a点电势高于b点电势C.若将一试探电荷+q由a点释放,它将沿电场线运动b点D.若在d点再固定一点电荷-Q,将一试探电荷+q由a移至b的过程中,电势能减小21.如图所示,空间存在两个磁场,磁感应强度大小均为B,方向相反且垂直纸面,MN、第5/13页PQ为其边界,OO′为其对称轴。
一导线折成边长为l的正方形闭合回路abcd,回路在纸面内以恒定速度υ向右运动,当运动到关于OO′对称的位置时A.穿过回路的磁通量为零B.回路中感应电动势大小为2B lυC.回路中感应电流的方向为顺时针方向D.回路中ab边与cd边所受安培力方向相同22.如图所示,倾角θ=30°的粗糙斜面固定在地面上,长为l、质量为m、粗细均匀、质量分布均匀的软绳置于斜面上,其上端与斜面顶端齐平。
用细线将物块与软绳连接,物块由静止释放后向下运动,直到软绳刚好全部离开斜面(此时物块未到达地面),在此过程中A.物块的机械能逐渐增加B.软绳重力势能共减少了14mglC.物块重力势能的减少等于软绳克服摩擦力所做的功D.软绳重力势能的减少小于其动能的增加与克服摩擦力所做功之和第Ⅱ卷(必做120分+选做32分,共152分)注意事项:1.第Ⅱ卷共16道题。
其中23—30题为必做部分,31—38题为选做部分。
2.第Ⅱ卷所有题目的答案,考生须用0.5毫米黑色签字笔答在答题卡规定的区域内,在试卷上答题不得分。
3.选做部分考生必须从中选择2道物理题、1道化学题和1道生物题作答。
答题前,请考生务必将所选题号用2B铅笔涂黑,答完题后,再次确认所选题号。
【必做部分】23.(12分)请完成以下两小题。
(1)某同学设计了如图所示的装置来探究加速度与力的关系。
弹簧秤固定在一合适的木板上,桌面的右边缘固定一支表面光滑的铅笔以代替定滑轮,细绳的两端分别与弹簧秤的挂钩和矿泉水瓶连接。
在桌面上画出两条平行线MN、PQ,并测出间距d。
开始时将木板置于MN处,现缓慢向瓶中加水,直到木板刚刚开始运动为止,记下弹簧秤的示数F0,以此表示滑动摩擦力的大小。
再将木板放回原处并按住,继续向瓶中加水后,记下弹簧秤的示数F1,然后释放木板,并用秒表记下木板运动到PQ处的时间t。
①木板的加速度可以用d、t表示为a=;为了减小测量加速度的偶然误第6/13页差可以采用的方法是(一种即可)。
②改变瓶中水的质量重复实验,确定加速度a与弹簧秤示数F1的关系。
下列图象能表示该同学实验结果的是。
③用加水的方法改变拉力的大小与挂钩码的方法相比,它的优点是。
a.可以改变滑动摩擦力的大小b.可以更方便地获取多组实验数据c.可以比较精确地测出摩擦力的大小d.可以获得更大的加速度以提高实验精度(2)在测定金属电阻率的实验中,某同学连接电路如图所示。
闭合电键后,发现电路有故障(已知电源、电表和导线均完好,电源电动势为E):①若电流表示数为零、电压表示数为E,则发生故障的是(填“待测金属丝”“滑动变阻器”或“电键”)。
②若电流表、电压表示数均为零,该同学利用多用电表检查故障。
先将选择开关旋至档(填“欧姆×100”“直流电压10V”或“直流电流2.5mA”),再将(填“红”或“黑”)表笔固定在a接线柱,把另一支表笔依次接b、c、d接线柱。
若只有滑动变阻器断路,则多用电表的示数依次是、、。
24. (15分)如图所示、四分之一圆轨道OA与水平轨道AB相切,它们与另一水平轨道CD在同一竖直面内,圆轨道OA的半径R=0.45m,水平轨道AB长S1=3m,OA与AB均光滑。