医疗统计计算公式之欧阳家百创编
- 格式:doc
- 大小:81.01 KB
- 文档页数:9
精选资料,欢迎下载门诊主要统计指标实际门诊工作日:一般以月为统计周期日平均门诊人次:分为院日均门诊人次和科日均门诊人次全日门诊天数全月半日门诊天数实际门诊工作日+=2某科期内门诊工作日某科期内门诊人次某科日均门诊人次=门诊工作总时数门诊诊疗次数平均每小时门诊次数=。
精选资料,欢迎下载%100⨯=病人总数经门诊介绍住院的出院与出院诊断相符合数门诊签收住院时的诊断门诊与出院诊断符合率%100⨯=病人数经门诊介绍住院的出院下肯定的诊断数由门诊介绍住院时未能门诊诊断疑诊率。
精选资料,欢迎下载医疗质量统计一、诊断质量%100⨯=入院人数出院病人中经本院门诊两者诊断符合率门诊与出院诊断符合率%100⨯=出院病人数两者诊断符合数入院与出院诊断符合率%100⨯=病理诊断例数两者诊断符合数合率临床诊断与病理诊断符。
精选资料,欢迎下载%100⨯=手术例数两者诊断符合数手术前后诊断符合率%100⨯=出院病人数入院后三日内确诊数入院三日确诊率%100⨯=出院病人数出院待查数出院待查率。
精选资料,欢迎下载二、治疗质量%100⨯=出院病人数治愈人数治愈率%100⨯=出院病人数好转人数好转率%100⨯=某病出院例数某病治愈例数某病治愈率%100⨯=出院病人数死亡人数病死率%100⨯=某病同一时期出院人数一年内某病出院人次数同一疾病重复住院率。
精选资料,欢迎下载 三、工作效率指标天)出院总人数出院者占用床总日数出院者平均住院天数(=()天出院病人总数出院病人占床总日数出院病人平均住院天数=()天某病病人数某病病人占床总日数某病平均住院天数=()天某病治愈人数数某病治愈病人占床总日某病平均治愈天数=。
精选资料,欢迎下载%100⨯=实际开放总床日数实际占用总床日数病床使用率()日平均开放病床数实际占用床总日数平均床位工作日=()次平均开放病床数出院人数平均病床周转次数=()次科平均开放病床数转出人数科出院人数科平均病床周转次数+=。
医疗机构主要统计指标解释及计算公式主要统计指标解释及计算公式一、卫生资源1.卫生机构:指从卫生行政部门取得《医疗机构执业许可证》,或从民政和工商行政、机构编制管理部门取得法人单位登记证书,为社会提供医疗保健、疾病控制、卫生监督或从事医学科研和教育等工作的单位。
包括医院、疗养院、社区卫生服务中心(站)、乡镇(街道)卫生院、门诊部、诊所(卫生所、医务室)、村卫生室、急救中心(站)、采供血机构、妇幼保健院(所、站)、专科疾病防治院(所、站)、疾病预防控制中心(防疫站)、卫生监督机所(中心)、医学科研机构、医学在职培训机构、健康教育所(站)等其他卫生机构。
2.医疗机构:指从卫生行政部门取得《医疗机构执业许可证》的机构,包括医院、疗养院、社区卫生服务中心(站)、乡镇(街道)卫生院、门诊部、诊所(卫生所、医务室)、村卫生室、妇幼保健院(所、站)、专科疾病防治院(所、站) 、急救中心(站)和临床检验中心。
3.非营利性医疗机构:指为社会公众利益服务而设立运营的医疗机构,不以营利为目的,其收入用于弥补医疗服务成本。
4.营利性医疗机构:指医疗服务所得收益可用于弥补投资者经济回报的医疗机构。
政府不举办营利性医疗机构。
5.医院:包括综合医院、中医医院、中西医结合医院、民族医院、各类专科医院和护理院,不包括专科疾病防治院、妇幼保健院和疗养院。
6.中医医院:包括中医(综合)医院和中医专科医院,不包括中西医结合医院和民族医院。
7.专科医院:包括口腔医院、眼科医院、耳鼻喉科医院、肿瘤医院、心血管病医院、胸科医院、血液病医院、妇产(科)医院、儿童医院、精神病医院、传染病医院、皮肤病医院、结核病医院、麻风病医院、职业病医院、骨科医院、康复医院、整形外科医院、美容医院等其他专科医院,不包括中医专科医院、各类专科疾病防治院和妇幼保健院。
8.社区卫生服务中心(站):指为本社区居民提供预防、医疗、保健、康复、健康教育、计划生育技术服务等的基层卫生机构。
医疗数据计算公式一、背景介绍医疗数据计算公式是医疗领域中常用的数学公式,用于计算和分析医疗数据。
医疗数据的计算和分析对于医疗机构和医疗从业者来说非常重要,可以匡助他们了解疾病的发展趋势、评估治疗效果、优化医疗资源配置等。
二、常用的医疗数据计算公式1. 百分比计算公式百分比计算公式用于计算某个指标在总体中所占的比例。
公式如下:百分比 = (某个指标 / 总体) × 100%例如,某个医疗机构的病床利用率为80%,表示该机构的病床中有80%正在被使用。
2. 平均值计算公式平均值计算公式用于计算一组数据的平均值。
公式如下:平均值 = 总和 / 数据个数例如,某个药物在临床试验中的疗效评估结果为:患者A疗效为80,患者B 疗效为90,患者C疗效为70。
那末该药物的平均疗效为 (80 + 90 + 70) / 3 = 80。
3. 比率计算公式比率计算公式用于计算两个指标之间的比率。
公式如下:比率 = 指标A / 指标B例如,某个地区的糖尿病患者人数为500人,总人口为10000人,那末该地区的糖尿病患病率为 500 / 10000 = 5%。
4. 增长率计算公式增长率计算公式用于计算某个指标的增长幅度。
公式如下:增长率 = (最新值 - 原始值) / 原始值 × 100%例如,某个医疗机构在去年的年度收入为1000万元,今年的年度收入为1200万元,那末该医疗机构的年度收入增长率为 (1200 - 1000) / 1000 × 100% = 20%。
5. 相对风险计算公式相对风险计算公式用于评估某个因素对于某种疾病的风险影响程度。
公式如下:相对风险 = 发病率(暴露组) / 发病率(非暴露组)例如,某项研究发现,吸烟者患肺癌的发病率为10%,非吸烟者患肺癌的发病率为2%,那末吸烟者相对于非吸烟者患肺癌的相对风险为 10% / 2% = 5。
三、使用医疗数据计算公式的意义1. 了解疾病的发展趋势通过对医疗数据的计算和分析,可以了解某种疾病的发展趋势,包括发病率的变化、病情的变化等。
医学统计学课后习题答案第一章医学统计中的基本概念练习题一、单向选择题1. 医学统计学研究的对象是A.医学中的小概率事件B. 各种类型的数据C. 动物和人的本质D. 疾病的预防与治疗E.有变异的医学事件2. 用样本推论总体,具有代表性的样本指的是A.总体中最容易获得的部分个体B.在总体中随意抽取任意个体C.挑选总体中的有代表性的部分个体D.用配对方法抽取的部分个体E.依照随机原则抽取总体中的部分个体3. 下列观测结果属于等级资料的是A.收缩压测量值 B.脉搏数C.住院天数D.病情程度E.四种血型4. 随机误差指的是A. 测量不准引起的误差B. 由操作失误引起的误差C. 选择样本不当引起的误差D.选择总体不当引起的误差E. 由偶然因素引起的误差5. 收集资料不可避免的误差是A. 随机误差B. 系统误差C. 过失误差D. 记录误差E.仪器故障误差答案: E E D E A二、简答题常见的三类误差是什么?应采取什么措施和方法加以控制?[参考答案]常见的三类误差是:(1)系统误差:在收集资料过程中,由于仪器初始状态未调整到零、标准试剂未经校正、医生掌握疗效标准偏高或偏低等原因,可造成观察结果倾向性的偏大或偏小,这叫系统误差。
要尽量查明其原因,必须克服。
(2)随机测量误差:在收集原始资料过程中,即使仪器初始状态及标准试剂已经校正,但是,由于各种偶然因素的影响也会造成同一对象多次测定的结果不完全一致。
譬如,实验操作员操作技术不稳定,不同实验操作员之间的操作差异,电压不稳及环境温度差异等因素造成测量结果的误差。
对于这种误差应采取相应的措施加以控制,至少应控制在一定的允许范围内。
一般可以用技术培训、指定固定实验操作员、加强责任感教育及购置一定精度的稳压器、恒温装置等措施,从而达到控制的目的。
(3)抽样误差:即使在消除了系统误差,并把随机测量误差控制在允许范围内,样本均数(或其它统计量)与总体均数(或其它参数)之间仍可能有差异。
主要统计指标解释及计算公式一、卫生资源1.卫生机构:指从卫生行政部门取得《医疗机构执业许可证》,或从民政和工商行政、机构编制管理部门取得法人单位登记证书,为社会提供医疗保健、疾病控制、卫生监督或从事医学科研和教育等工作的单位。
包括医院、疗养院、社区卫生服务中心(站)、乡镇(街道)卫生院、门诊部、诊所(卫生所、医务室)、村卫生室、急救中心(站)、采供血机构、妇幼保健院(所、站)、专科疾病防治院(所、站)、疾病预防控制中心(防疫站)、卫生监督机所(中心)、医学科研机构、医学在职培训机构、健康教育所(站)等其他卫生机构。
2.医疗机构:指从卫生行政部门取得《医疗机构执业许可证》的机构,包括医院、疗养院、社区卫生服务中心(站)、乡镇(街道)卫生院、门诊部、诊所(卫生所、医务室)、村卫生室、妇幼保健院(所、站)、专科疾病防治院(所、站) 、急救中心(站)和临床检验中心。
3.非营利性医疗机构:指为社会公众利益服务而设立运营的医疗机构,不以营利为目的,其收入用于弥补医疗服务成本。
4.营利性医疗机构:指医疗服务所得收益可用于弥补投资者经济回报的医疗机构。
政府不举办营利性医疗机构。
5.医院:包括综合医院、中医医院、中西医结合医院、民族医院、各类专科医院和护理院,不包括专科疾病防治院、妇幼保健院和疗养院。
6.中医医院:包括中医(综合)医院和中医专科医院,不包括中西医结合医院和民族医院。
7.专科医院:包括口腔医院、眼科医院、耳鼻喉科医院、肿瘤医院、心血管病医院、胸科医院、血液病医院、妇产(科)医院、儿童医院、精神病医院、传染病医院、皮肤病医院、结核病医院、麻风病医院、职业病医院、骨科医院、康复医院、整形外科医院、美容医院等其他专科医院,不包括中医专科医院、各类专科疾病防治院和妇幼保健院。
8.社区卫生服务中心(站):指为本社区居民提供预防、医疗、保健、康复、健康教育、计划生育技术服务等的基层卫生机构。
9.卫生人员:指在医疗、疾病控制、卫生监督、医学科研和在职教育等卫生机构工作的职工,包括卫生技术人员、其他技术人员、管理人员和工勤技能人员。
医疗数据计算公式一、背景介绍医疗数据计算公式是指在医疗领域中,为了对患者的病情、治疗效果等进行评估和分析,而设计的一系列数学公式和计算方法。
通过对医疗数据的计算,可以匡助医生和研究人员更好地理解患者的疾病状态和治疗效果,从而指导临床决策和改进医疗方案。
二、常见的医疗数据计算公式1. BMI(Body Mass Index)计算公式:BMI是一种常用的衡量人体体重和身高的指标,可以用来评估一个人的体重状况。
其计算公式为:BMI = 体重(kg)/ 身高(m)的平方。
根据BMI值的大小,可以判断一个人的体重是否正常、超重或者肥胖。
2. GFR(Glomerular Filtration Rate)计算公式:GFR是肾小球滤过率的缩写,用于评估肾脏功能的好坏。
常用的GFR计算公式有Cockcroft-Gault公式和MDRD公式。
其中,Cockcroft-Gault公式为:GFR = [(140 - 年龄) ×体重(kg)] / [血清肌酐(mg/dL) × 72]。
而MDRD公式则是:GFR = 186 × (血清肌酐(mg/dL)的-1.154) ×年龄的-0.203 × 0.742(如果是女性)。
3. APACHE II(Acute Physiology and Chronic Health Evaluation II)计算公式:APACHE II评分系统是一种用于评估重症患者病情严重程度和预后的计算方法。
其计算公式包括多个生理指标和患者的年龄等因素。
其中,APACHE II得分 = 患者的生理指标得分 + 年龄得分 + 慢性健康状况得分 + 其他因素得分。
4. CHA2DS2-VASc计算公式:CHA2DS2-VASc评分系统是一种用于评估非瓣膜性房颤患者中风风险的计算方法。
其计算公式为:CHA2DS2-VASc = CHA2DS2(风险因素得分)+ VASc(血管疾病得分)。
医疗指标计算公式医疗指标是用来衡量医疗质量、效率和成本的工具,可以帮助医疗机构和政府监管部门评估和改善医疗服务。
不同的指标有不同的计算方法,以下是一些常用的医疗指标计算公式:死亡率=(死亡人数/总人数)×基数2. 住院率(Hospitalization Rate):住院人数除以总人数,再乘以100或1000(以百分比或千分比),得到比例指标。
住院率=(住院人数/总人数)×基数3. 门诊率(Outpatient Rate):门诊人次除以总人次,再乘以100或1000(以百分比或千分比),得到比例指标。
门诊率=(门诊人次/总人次)×基数4. 药物费用占比(Drug Expenditure Ratio):药物费用除以总医疗费用,再乘以100或1000(以百分比或千分比),得到比例指标。
药物费用占比=(药物费用/总医疗费用)×基数5. 平均住院日(Average Length of Stay):住院总天数除以住院人次,得到平均每位患者的住院天数。
平均住院日=住院总天数/住院人次6. 重返手术率(Readmission Rate):段时间内再次住院并接受手术的患者数量除以总手术患者数量,再乘以100或1000(以百分比或千分比),得到比例指标。
重返手术率=(再次住院并接受手术的患者数量/总手术患者数量)×基数7. 感染率(Infection Rate):段时间内发生医院感染的患者数量除以总就诊患者数量,再乘以100或1000(以百分比或千分比),得到比例指标。
感染率=(发生医院感染的患者数量/总就诊患者数量)×基数8. 康复率(Recovery Rate):康复患者数量除以总患者数量,再乘以100或1000(以百分比或千分比),得到比例指标。
康复率=(康复患者数量/总患者数量)×基数。
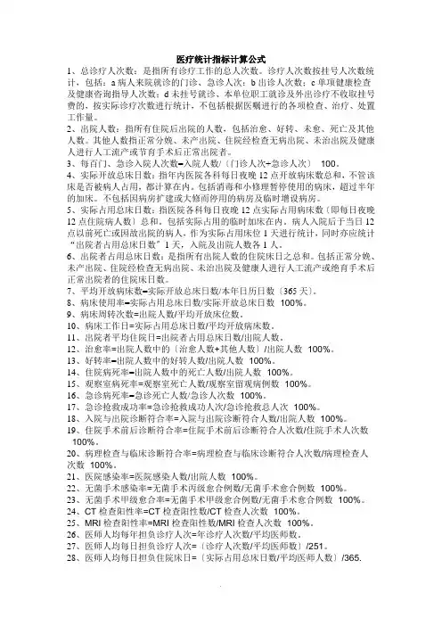
医疗统计指标计算公式1、总诊疗人次数:是指所有诊疗工作的总人次数。
诊疗人次数按挂号人次数统计,包括:a病人来院就诊的门诊、急诊人次;b出诊人次数;c单项健康检查及健康咨询指导人次数;d未挂号就诊、本单位职工就诊及外出诊疗不收取挂号费的,按实际诊疗次数进行统计,不包括根据医嘱进行的各项检查、治疗、处置工作量。
2、出院人数:指所有住院后出院的人数,包括治愈、好转、未愈、死亡及其他人数。
其他人数指正常分娩、未产出院、住院经检查无病出院、未治出院及健康人进行人工流产或节育手术后正常出院者。
3、每百门、急诊入院人次数=入院人数/〔门诊人次+急诊人次〕×100。
4、实际开放总床日数:指年内医院各科每日夜晚12点开放病床数总和,不管该床是否被病人占用,都计算在内。
包括消毒和小修理暂停使用的病床,超过半年的加床。
不包括因病房扩建或大修而停用的病房及临时增设病房。
5、实际占用总床日数:指医院各科每日夜晚12点实际占用病床数〔即每日夜晚12点住院病人数〕总和。
包括实际占用的临时加床在内。
病人入院后于当日12点以前死亡或因故出院的病人,作为实际占用床位1天进行统计,同时亦应统计“出院者占用总床日数〞1天,入院及出院人数各1人。
6、出院者占用总床日数:是指所有出院人数的住院床日之总和。
包括正常分娩、未产出院、住院经检查无病出院、未治出院及健康人进行人工流产或绝育手术后正常出院者的住院床日数。
7、平均开放病床数=实际开放总床日数/本年日历日数〔365天〕。
8、病床使用率=实际占用总床日数/实际开放总床日数×100%。
9、病床周转次数=出院人数/平均开放床位数。
10、病床工作日=实际占用总床日数/平均开放病床数。
11、出院者平均住院日=出院者占用总床日数/出院人数。
12、治愈率=出院人数中的〔治愈人数+其他人数〕/出院人数×100%。
13、好转率=出院人数中的好转人数/出院人数×100%。
医疗统计计算公式医疗统计是评估和分析医疗数据的过程,旨在帮助医疗机构和决策者做出更好的决策。
医疗统计计算公式是在医疗统计中常用的数学公式和统计方法,用于计算和分析各种医疗指标和统计数据。
下面将介绍几个常用的医疗统计计算公式。
1. 平均值(Mean)平均值是将一组数值加起来然后除以该组数值的数量所得到的结果。
在医疗统计中,平均值常用于计算人群的平均年龄、平均体重等指标。
计算公式如下:平均值=(X1+X2+...+Xn)/n其中,X1,X2,...,Xn为一组数值,n为数值的数量。
2. 中位数(Median)中位数是将一组数值按照大小排列,然后找到中间位置的数值。
中位数常用于计算人群的收入水平、疾病的病程等指标。
计算公式如下:中位数=(n+1)/2其中,n为数值的数量。
3. 众数(Mode)众数指一组数值中出现次数最多的数值。
在医疗统计中,众数可用于计算其中一种疾病的最常见症状或风险因素。
计算公式如下:众数=出现次数最多的数值4. 标准差(Standard Deviation)标准差是一组数值分散程度的度量。
标准差越大表示数值的离散程度越高,越小表示数值的离散程度越低。
标准差常用于计算人群的健康状况的差异程度。
计算公式如下:标准差=√[(X1-平均值)²+(X2-平均值)²+...+(Xn-平均值)²]/n5. 相关系数(Correlation Coefficient)相关系数用于衡量两组数值之间的线性关系强度。
在医疗统计中,相关系数可用于计算两种疾病之间的关联性或治疗效果与疾病病情之间的关系。
计算公式如下:相关系数=(n∑(XY)-(∑X)(∑Y))/[√(n∑(X²)-(∑X)²)*√(n∑(Y²)-(∑Y)²)]其中,X和Y分别为两组数值,n为数值的数量。
以上是医疗统计中常用的几个计算公式,它们可帮助医疗机构和决策者对医疗数据进行更深入的分析和理解,为医疗决策提供科学的依据。
..门诊主要统计指标实际门诊工作日:一般以月为统计周期日平均门诊人次:分为院日均门诊人次和科日均门诊人次全日门诊天数全月半日门诊天数实际门诊工作日+=2某科期内门诊工作日某科期内门诊人次某科日均门诊人次=门诊工作总时数门诊诊疗次数平均每小时门诊次数=..%100⨯=病人总数经门诊介绍住院的出院与出院诊断相符合数门诊签收住院时的诊断门诊与出院诊断符合率%100⨯=病人数经门诊介绍住院的出院下肯定的诊断数由门诊介绍住院时未能门诊诊断疑诊率..医疗质量统计一、诊断质量%100⨯=入院人数出院病人中经本院门诊两者诊断符合率门诊与出院诊断符合率%100⨯=出院病人数两者诊断符合数入院与出院诊断符合率%100⨯=病理诊断例数两者诊断符合数合率临床诊断与病理诊断符..%100⨯=手术例数两者诊断符合数手术前后诊断符合率%100⨯=出院病人数入院后三日内确诊数入院三日确诊率%100⨯=出院病人数出院待查数出院待查率..二、治疗质量%100⨯=出院病人数治愈人数治愈率%100⨯=出院病人数好转人数好转率%100⨯=某病出院例数某病治愈例数某病治愈率%100⨯=出院病人数死亡人数病死率%100⨯=某病同一时期出院人数一年内某病出院人次数同一疾病重复住院率..三、工作效率指标天)出院总人数出院者占用床总日数出院者平均住院天数(=()天出院病人总数出院病人占床总日数出院病人平均住院天数=()天某病病人数某病病人占床总日数某病平均住院天数=()天某病治愈人数数某病治愈病人占床总日某病平均治愈天数=..%100⨯=实际开放总床日数实际占用总床日数病床使用率()日平均开放病床数实际占用床总日数平均床位工作日=()次平均开放病床数出院人数平均病床周转次数=()次科平均开放病床数转出人数科出院人数科平均病床周转次数+=..()张日历天数实际占用床日数日平均使用床=%100⨯=抢救例数抢救成功例数抢救成功率(%)100⨯=施行手术例数并发症发生例数手术并发症发生率(%)100⨯=手术并发症发生总例数某种并发症发生例数手术并发症构成比%100⨯I =类切口例数切口化脓例数无菌切口化脓率..汇总表计算公式一、 医疗服务1. 平均开放病床数(张)=)本年日历日数(实际开放总床日数3652. 治愈率(%)=出院人数治愈人数*1003. 好转率(%)=出院人数好转人数*1004. 病死率(%)=出院人数死亡人数*100..5. 住院病危病人抢救成功率(%)=数住院危重病人抢救人次抢救成功人次数*1006. 病床周转次数(次)=平均开放病床数出院人数7. 病床工作日(日)=平均开放病床数实际占用总床日数8. 病床使用率(%)=实际开放总床日数实际占用总床日数*1009. 出院者平均住院日(日)=出院人数出院者占用总床日数..10. 每床与每日门、急诊诊次之比=()年工作日数(门诊人次数251+)年日历日数(急诊人次数365)/平均开放病床数11. 每百门、急诊的入院人数(人)=急诊人次数门诊人次数入院人数+*10012. 门、急诊诊次占总诊次的百分比(%)=总诊疗人次数急诊人次数门诊人次数+*10013. 急诊死亡率(%)=急诊人次数急诊死亡人数*10014. 观察室死亡率(%)=观察室收容病人数观察室死亡人数*100..二、 业务收入和支出1. 平均每所医院年内病人欠费率(%)=年业务收入年内病人欠费总额*1002. 平均每所医院每天诊疗人次=()年工作日数(门诊人次数251+)年日历日数(急诊人次数365)/医院数3. 平均每诊疗人次医疗费用(元)=总诊疗人次数药品门诊收入医疗门诊收入 *10004. 平均每诊疗人次挂号费(元)=总诊疗人次数门诊挂号收入*1000..5. 平均每诊疗人次药费(元)=总诊疗人次数药品门诊收入*10006. 平均每诊疗人次检查费(元)=总诊疗人次数门诊检查收入*10007. 平均每诊疗人次治疗费(元)=总诊疗人次数门诊治疗收入*10008. 平均每一出院者住院医疗费(元)=出院人数药品住院收入医疗住院收入 *10009. 平均每一出院者床位费(元)=出院人数住院床位收入*1000..10. 平均每一出院者药费(元)=出院人数药品住院收入*100011. 平均每一出院者检查费(元)=出院人数住院检查收入*100012. 平均每一出院者治疗费(元)=出院人数住院治疗收入*100013. 平均每一出院者手术费(元)=出院人数住院手术收入*100014. 出院者平均每天住院医疗费(元)=出院者占用总床日数药品住院收入医疗住院收入 *1000..15. 平均每一职工每年负担的诊疗人次数(人次)=年平均职工人数总诊疗人次数16. 平均每一职工每年负担的住院床日数(床日)=年平均职工人数实际占用总床日数17. 平均每一职工年业务收入(元)=年平均职工人数年业务收入*100018. 平均每一医师每年负担的诊疗人次数(人次)=年平均医师人数诊疗人次数19. 平均每一医师每年负担的住院床日数(床日)=年平均医师人数实际占用总床日数..20. 平均每一医师年业务收入(元)=年平均医师人数年业务收入*1000。
2021.03.09 欧阳法创编2021.03.09门诊主要统计指标实际门诊工作日:一般以月为统计周期日平均门诊人次:分为院日均门诊人次和科日均门诊人次2021.03.09 欧阳法创编2021.03.092021.03.09 欧阳法创编2021.03.09医疗质量统计一、诊断质量二、治疗质量三、工作效率指标汇总表计算公式一、医疗服务2021.03.09 欧阳法创编2021.03.092021.03.09 欧阳法创编2021.03.092021.03.09 欧阳法创编2021.03.091. 平均开放病床数(张)=)本年日历日数(实际开放总床日数3652. 治愈率(%)=出院人数治愈人数*100 3. 好转率(%)=出院人数好转人数*100 4. 病死率(%)=出院人数死亡人数*1005. 住院病危病人抢救成功率(%)2021.03.09 欧阳法创编2021.03.092021.03.09 欧阳法创编2021.03.09 =数住院危重病人抢救人次抢救成功人次数*1006. 病床周转次数(次)=平均开放病床数出院人数7. 病床工作日(日)=平均开放病床数实际占用总床日数8. 病床使用率(%)=实际开放总床日数实际占用总床日数*1002021.03.09 欧阳法创编2021.03.092021.03.09 欧阳法创编2021.03.099. 出院者平均住院日(日)=出院人数出院者占用总床日数10. 每床与每日门、急诊诊次之比=()年工作日数(门诊人次数251+)年日历日数(急诊人次数365)/平均开放病床数11. 每百门、急诊的入院人数(人)2021.03.09 欧阳法创编2021.03.092021.03.09 欧阳法创编2021.03.09 =急诊人次数门诊人次数入院人数+*10012. 门、急诊诊次占总诊次的百分比(%)=总诊疗人次数急诊人次数门诊人次数+*10013. 急诊死亡率(%)=急诊人次数急诊死亡人数*10014. 观察室死亡率(%)=观察室收容病人数观察室死亡人数*1002021.03.09 欧阳法创编2021.03.092021.03.09 欧阳法创编2021.03.09二、 业务收入和支出1. 平均每所医院年内病人欠费率(%)=年业务收入年内病人欠费总额*1002. 平均每所医院每天诊疗人次=()年工作日数(门诊人次数251+)年日历日数(急诊人次数365)/医院数3. 平均每诊疗人次医疗费用(元)2021.03.09 欧阳法创编2021.03.092021.03.09 欧阳法创编2021.03.09 =总诊疗人次数药品门诊收入医疗门诊收入 *10004. 平均每诊疗人次挂号费(元)=总诊疗人次数门诊挂号收入*1000 5. 平均每诊疗人次药费(元)=总诊疗人次数药品门诊收入*10006. 平均每诊疗人次检查费(元)=总诊疗人次数门诊检查收入*10002021.03.09 欧阳法创编2021.03.092021.03.09 欧阳法创编2021.03.097. 平均每诊疗人次治疗费(元)=总诊疗人次数门诊治疗收入*10008. 平均每一出院者住院医疗费(元)=出院人数药品住院收入医疗住院收入 *10009. 平均每一出院者床位费(元)=出院人数住院床位收入*1000 10. 平均每一出院者药费(元)=出院人数药品住院收入*10002021.03.09 欧阳法创编2021.03.092021.03.09 欧阳法创编2021.03.09 11. 平均每一出院者检查费(元)=出院人数住院检查收入*100012. 平均每一出院者治疗费(元)=出院人数住院治疗收入*100013. 平均每一出院者手术费(元)2021.03.09 欧阳法创编2021.03.092021.03.09 欧阳法创编2021.03.09 =出院人数住院手术收入*100014. 出院者平均每天住院医疗费(元)=出院者占用总床日数药品住院收入医疗住院收入 *100015. 平均每一职工每年负担的诊疗人次数(人次)=年平均职工人数总诊疗人次数2021.03.09 欧阳法创编2021.03.092021.03.09 欧阳法创编2021.03.0916. 平均每一职工每年负担的住院床日数(床日)=年平均职工人数实际占用总床日数17. 平均每一职工年业务收入(元)=年平均职工人数年业务收入*100018. 平均每一医师每年负担的诊疗人次数(人次)2021.03.09 欧阳法创编2021.03.092021.03.09 欧阳法创编2021.03.09 =年平均医师人数诊疗人次数19. 平均每一医师每年负担的住院床日数(床日)=年平均医师人数实际占用总床日数20. 平均每一医师年业务收入(元)=年平均医师人数年业务收入*10002021.03.09 欧阳法创编2021.03.092021.03.09 欧阳法创编2021.03.09。
医疗卫生单位基本数字统计口径欧阳家百(2021.03.07)及财务分析公式一、基本数字部份1.编制人数:根据编制管理部门核定的人员编制数填列。
2.年末在职职工人数:指当年年末支付年底工资的在岗职工人数,包括合同聘用制人员,不包括临时工、离退休人员、离开本单位仍保留劳动关系的人员和返聘人员。
“合同聘用制人员”指年末单位在职的全员聘用合同制人员“卫生技术人员”指年末单位在职的执业(助理)医师、护师、注册护士、药剂人员、检验和影像人员等卫生专业人员。
不包括专职从事管理工作的卫生技术人员。
“财会人员”指年末单位在财会岗位工作的实有人员。
3.平均在职职工人数:指每月在职职工人数的加权平均数。
4.年末离退休人数;按单位年末实有人数填列。
平均离退休人数:指每月离退休职工人数的加权平均数。
“纳入养老保险人数”反映本单位根据国家有关规定纳入养老保险范围的离退休职工人数。
5.临时工人数:指单位全年聘用临时工的平均数,不含终点工。
6.编制床位:指卫生主管部门核定的编制床位数。
7.年末实际开放床位:指年末实际开放的床位数。
8.平均开放床位:填列全年每日开放床位的加权平均数。
9.实际开放总床日数:指年内基层医疗卫生机构各科每日夜晚12点钟开放病床数之总和,不论该床是否被病人占用,都应计算在内,包括因故(如消毒、小修理等)暂时停用的病床,不包括因医院病房扩建、大修理或粉刷而停用的病床及临时增设的病床。
10.诊疗人次:指所有诊疗工作的总人次数。
包括病人来院就诊的门诊、急诊人次,出诊、赴家庭病床、下地段等外出诊疗人次,本院职工的诊疗人次数,外出进行的单项健康体检及健康咨询指导人次,局部的单项健康检查人数等。
其中:门急诊人次为病人来院就诊的门诊、急诊人次。
11.实际占用总床日数:指基层医疗卫生机构各科每日夜晚12点钟实际占用病床数(即每日夜晚12点钟的住院人数)之总和。
包括实际占用的临时床位,病人入院后于当晚12点钟以前死亡或因故出院所占用的床位。
主要指标计算公式一、卫生资源:1.每千人口卫生技术人员数 = 年末卫生技术人员数/年末常住人口数×10002.每千人口执业(助理)医师数 = 年末执业(助理)医师数/年末常住人口数×10003.每千人口注册护士数 = 年末注册护士数/年末常住人口数×10004.每千农业人口村卫生室人员数 = 年末村卫生室人员数/年末农业人口数×1000,年末农业人口数为户籍人口数5.每万人口公共卫生人员数(人) = 年末公共卫生机构人员数/年末常住人口数×100006.每万人口全科医生数(人) = 年末全科医师数/年末常住人口数×100007.每千人口政府办基层医疗机构编制人数 = 年末政府办基层医疗卫生机构编制人数/年末常住人口数×10008.医护比 = 1: (年末注册护士总数/年末执业(助理)医师总数)9.人均基本公共卫生服务经费补助标准 = 某年中央和地方财政拨付的基本公共卫生服务项目经费/年末常住人口数10.财政补助收入占总支出的比例 = 某年医疗卫生机构财政补助收入/该年医疗卫生机构总支出×100%11.医疗收入构成 =某年某项医疗卫生机构医疗收入/该年医疗卫生机构医疗收入总额×100%12.门诊收入成本率 = 某年医疗卫生机构每门诊人次支出/该年医疗卫生机构每门诊人次收入×100%13.住院收入成本率 = 某年医疗卫生机构每住院人次支出/该年医疗卫生机构每住院人次收入×100%14.医疗业务成本构成(医疗支出构成)= 某年医疗卫生机构某项医疗业务成本(医疗支出)/该年医疗卫生机构医疗业务成本(医疗支出)总额×100%15.平均每床固定资产 = 年末医疗卫生机构固定资产原值/年末医疗卫生机构实有床位数16.资产负债率 = 年末医疗卫生机构负债总额/年末医疗卫生机构资产总额×100%17.流动比率 = 年末医疗卫生机构流动资产/年末医疗卫生机构流动负债×100%18.在岗职工年平均工资 = 某年医疗卫生机构在岗职工工资总额/该年医疗卫生机构在岗职工数19.药品收入占医疗收入比重 = 某年医疗卫生机构药品收入/该年医疗卫生机构医疗收入×100%20.总资产增长率 =医疗卫生机构(年末总资产-年初总资产)/医疗卫生机构年初总资产×100%21.净资产增长率 = 医疗卫生机构(年末净资产-年初净资产)/医疗卫生机构年初净资产×100%22.固定资产净值率 = 年末医疗卫生机构固定资产净值/年末医疗卫生机构固定资产原值×l00%23.公共卫生支出占总支出比例 = 某年基层医疗卫生机构公共卫生支出/该年医疗卫生机构总支出×100%24.非公医疗机构占医疗机构床位总数的比例 = 年末非公医疗机构床位数/年末医疗机构床位总数×100%25.民营医院床位数占医院床位数的比例 = 年末民营医院床位数/年末医院床位总数×100%26.每千人口医疗卫生机构床位数 = 年末医疗卫生机构床位数/年末常住人口数×100027.每千农业人口乡镇卫生院床位数 = 年末乡镇卫生院床位数/年末农业人口数×100028.医师与床位之比 = 1:(年末医疗卫生机构实有床位数/年末医疗卫生机构执业(助理)医师数)29.护士与床位之比 = 1:(年末医疗卫生机构实有床位数/年末医疗卫生机构注册护士数)30.设备配置率 = 年末配置某种医用设备的机构数/年末同类机构总数×100%31.每床占用业务用房面积 = 年末医疗卫生机构业务用房面积/年末医疗卫生机构实有床位数32.危房所占比例 = 年末医疗卫生机构危房面积/年末医疗卫生机构业务用房面积×100%33.提供中医服务的基层医疗卫生机构所占比例 = 年末提供中医药服务的社区卫生服务中心数(或社区卫生服务站数、乡镇卫生院数、村卫生室数)/年末同类机构总数×100%34.医疗卫生机构建设达标率 = 报告期末由主管部门审核达到建设标准的某类医疗卫生机构数/同期该类医疗卫生机构总数×100%35.实行乡村一体化管理的村卫生室所占比例 = 年末实行乡村一体化管理的村卫生室数/年末村卫生室总数×100%36.实行乡村一体化管理的乡镇卫生院所占比例 = 年末实行乡村一体化管理的乡镇卫生院数/年末乡镇卫生院总数×100%二、医疗服务:1.每百门急诊入院人数 = 报告期内入院人数/同期(门诊人次+急诊人次)×1002.非公医疗机构门诊量占门诊总量的比例 = 报告期内非公医疗机构诊疗人次数/ 同期医疗卫生机构总诊疗人次数×100%3.平均就诊次数 = 年末总诊疗人次数/年末常住人口数4.年住院率 = 年内入院人数/同年末常住人口数×100%5.出院病人疾病构成 = 报告期内某病种出院人数/同期出院人数×100%6.非公医疗机构住院量占住院总量的比例 = 报告期内非公医疗机构出院人数/同期医疗卫生机构出院人数×100%7.民营医院住院量占医院住院量的比例 = 年内民营医院出院人数/同期医院出院人数×100%8.病床使用率 = 报告期内实际占用总床日数/同期实际开放总床日数×100%9.平均住院日 = 报告期内出院者占用总床日数/同期出院人数10.病床周转次数 = 报告期内出院人数/同期平均开放病床数11.医师日均担负诊疗人次 = 报告期内诊疗人次数/同期平均执业(助理)医师数/同期工作日数12.医师日均担负住院床日 = 报告期内实际占用总床日数/同期平均执业(助理)医师人数/36513.急诊死亡率 = 报告期内急诊死亡人数/同期医疗卫生机构急诊人次数×100%14.住院死亡率 = 报告期内住院死亡人数/同期医疗卫生机构出院人数×100%15.入院与出院诊断符合率 = 报告期内医院入院与出院诊断符合人数/同期医院出院人数×100%16.I类切口甲级率 = 报告期内医院I类切口甲级愈合例数/同期医院I类切口愈合例数×100%17.I类切口感染率 = 报告期医院I类切口丙级愈合例数/同期医院I类切口愈合例数×100%18.健康档案电子建档率 = 某年末城乡居民累计建立规范化电子健康档案人数/同年末同地区常住人口数×100%19.千人口献血人数 = 报告期内献血者人数/同期常住人口数×100020.人均用血量 = 报告期内临床用血总量/同期常住人口数21.血液检测不合格率 = 报告期内血液筛查检测结果不合格数/同期血液筛查检测总数×100%三、医药费用:1.基本医疗保险收入占医疗收入比重 = 报告期内医疗卫生机构基本医疗保险收入/同期医疗卫生机构医疗收入总额×100%2.门诊病人次均医药费用 = 报告期内门诊医疗收入/同期总诊疗人次数3.住院病人次均医药费用 = 报告期内出院者住院医药费用/同期出院人数4.住院病人日均医药费用 = 报告期内出院者医药费用总额/同期出院者住院天数5.病人医药费用构成 = 报告期医疗卫生机构某项医药费用/同期医疗卫生机构全部医药费用×100%6.病人医药费用增长率 =(报告期病人医药费用-上期病人医药费用)/上期病人医药费用×100%四、药品与材料供应保障:1.基本药物配送到位率 = 报告期内医疗卫生机构基本药物累计入库金额/同期医疗卫生机构基本药物累计订单金额×100%2.基本药物回款率 = 报告期内医疗卫生机构基本药物回款金额/同期医疗卫生机构基本药物入库金额×100%3.基本药物使用率 = 报告期末医疗卫生机构基本药物收入/同期医疗卫生机构门诊和住院药品收入总额×100%4.基本药物占药品费用比重 = 报告期内医疗卫生机构基本药物收入/同期药品费用×100%5.政府办基层医疗卫生机构基本药物网上采购覆盖率 =年末省级基本药物网上采购平台政府办基层医疗卫生机构注册用户数/该年末政府办基层医疗卫生机构总数×100%6.政府办基层医疗卫生机构基本药物配送率 = 某年政府办基层医疗卫生机构基本药物入库金额/该年政府办基层医疗卫生机构基本药物累计采购金额×100%。
曲阳县人民医院欧阳家百(2021.03.07)医疗安全(不良)事件报告管理制度病人安全是医疗的基本原则,是质量管理的核心。
为了鼓励全院职工及时、主动、方便的报告影响病人安全的事故隐患或潜在风险,通过管理人员及时分析原因,采取相应措施,最大限度的避免类似事件的发生,以达到持续改进医疗质量,减少医疗缺陷,确保医疗安全的目的,为此我院制定了本工作制度,同时本工作制度对于上报行为是非惩罚性,而且对于重要事件的上报将予以适当奖励。
一、概念与分类医疗安全不良事件是指医院在诊疗活动中或医院运行过程中,任何可能影响病人诊治的结果,增加痛苦或负担,并可能引发医疗纠纷或医疗事故,以及影响医院正常运行或医务人员、患者、家属的人身安全的因素和事件。
我院将医疗安全(不良)事件分为七类:(一)医疗不良事件:诊治过程中的不良事件(含差错等行为),无论患者知晓与否。
(二)护理不良事件:病人护理范畴的不良事件(含差错等行为),无论患者知晓与否。
(三)药品不良事件:药物反应、无论患者知晓与否。
(四)设备、器械、耗材不良事件:使用中发生的不良事件(含差错等行为),无论患者知晓与否。
(五)环境不良事件:是指医院的环境导致的或可能导致的不良事件。
(六)医院感染不良事件:院内感染事件(含意外暴露)。
(七)服务态度与沟通不良事件:是指在予患者服务或沟通时由于服务态度、语言不良或非患者因素导致不能及时就医就诊、或产生投诉。
各类的具体需要上报的事件见附件三、不良事件分级医疗安全(不良)事件按照事件的严重程度可分为四级Ⅰ级事件(警告事件)——非预期的死亡,或是非疾病自然进展过程中造成的永久性功能的丧失。
Ⅱ级事件(不良后果事件)--在疾病医疗过程中是因诊疗活动而非疾病本身造成的病人机体与功能损害。
Ⅲ级事件(未造成后果事件)--虽然发生了错误事实,但未给病人机体与功能早成任何损害,或有轻微后果而不需要任何处理可完全康复。
Ⅳ级事件(隐患事件)--由于及时发现错误,但未形成事实。
病例分型标准欧阳家百(2021.03.07)依据患者的病情和相应的基本医疗行为特征,将病例划分为单纯普通病例、单纯急症病例、复杂疑难病例、复杂危重病例四个类型;A 型(单纯普通病例):中青年患者居多、普通、单纯、慢性病为多,病种单纯,诊断明确,病情较稳定,不需要紧急处理的一般住院病人,住院日较B 型病例长,费用一般低于 CD 型,高于 B 型病例。
B 型(单纯急症病例):中青年患者居多,病种单纯、病情较急而需紧急处理,但生命体征尚稳定,不属疑难危重病例,费用一般低于其它型病例。
C 型(复杂疑难病例):中老年病人居多,病情复杂,诊断不明或治疗难度大,有较严重并发症发生,预后较差的疑难病例。
住院时没有生命危险,不需要抢救,住院日长,费用消耗较多。
D 型(复杂危重病例):病情危重复杂、有生命危险,生命体征不稳定或有重要脏器功能衰竭,有循环、呼吸、肝、肾、中枢神经功能衰竭病变之一者。
需要积极抢救,住院日较 C 型短,费用消耗多。
根据四型三线分型法,划为单纯病例AB 型、复杂病例CD 型。
对正在住院的病例,主管医师依据每天病情变化,在疾病的动态演变中随时分型。
实时动态跟踪病例分型管理,提高医疗服务质量。
“四型三线”病例分型法第一步:病人住院后,相关科室的主管医师根据病人的病情和基本医疗行为特征进行病例分型。
按照“四型三线”理论采用先划中线的原则初步划分为 AB 型和 CD 型病例。
根据卫生部2004 年修定的《住院病历首页》规范,可采用首页分类法。
分型取用的主要变量是:年龄、入院情况、入院方式、诊断个数、输血与否、会诊与否、抢救成功与否、特护、一级护理、切口愈合情况、入院次数、出院诊断。
(1) 年龄> 70 岁或新生儿均为 CD 型病例;(2) 入院诊断:心脑血管器质性疾病、恶性肿瘤、中毒、脏器功能衰竭、复合创伤、急性重症传染病均为 CD 型病例;(3) 入院时情况:入院时情况为危重急症的均为CD 型病例;(4) 出院诊断同入院诊断不符、多系统病变均为CD 型病例;(5) 入院后确诊日期:确诊时间> 7 天者为 CD 型病例;(6) 病理诊断:恶性肿瘤改变者为 CD 型病例;(7) 抢救:凡经抢救者为 CD 型病例;(8) 手术操作:急诊手术者为 B 、 D 型,三级以上手术均为CD 型病例;(9) 会诊情况:院级会诊、远程会诊者为 CD 型病例;(10) 护理等级:I 级、特级、重症监护、特殊护理者为CD 型病例。
常见死因链及根本死因确定(乡镇培训)欧阳家百(2021.03.07)一、传染病1.Ⅰ. (a)、上消化道出血(K92.2 )1日(b)、肝硬化(K74.1)1年(c)、慢乙肝 (B18.1) 10年Ⅱ. 糖尿病10年(E11.9)根本死因:慢性乙肝(B18.1)确定规则:总原则2.Ⅰ. (a)、感染性休克(A41.9)2日(b)、艾滋病(B24) 3月根本死因:艾滋病 (B24)确定规则:总原则注:常见艾滋病造成传染病、恶性肿瘤、感染等,艾滋病作为根本死因。
二、肿瘤系统3Ⅰ. (a)、肝性脑病 1个月 (K72.9)(b)、.原发性肝癌 1个月 (C22.9)Ⅱ.肝硬化(K74.1)根本死因:原发性肝癌总原则+注释24.Ⅰ. (a)、转移性肺癌(C78.0 ) 6月(b)、食道癌(C15.9 ) 2年根本死因:食道癌(C15.9 )确定规则:总原则5.Ⅰ. (a)、癌症全身广泛转移(骨、肾)(C79.8) 3月(b)、肺癌 (C25.9)1年Ⅱ. 冠心病、结核根本死因:肝癌 (C25.9)确定规则:总原则6.Ⅰ. (a)、上消化道出血(K92.2) 2天(b)、肝癌 (C22.9) 5月Ⅱ. 糖尿病根本死因:肝癌 (C22.9)确定规则:总原则7.Ⅰ. (a)、肺内感染(J98.4)5日(b)、急性白血病(C95.0) 4月根本死因:急性白血病(C95.0)确定规则:总原则8.Ⅰ.(a)、恶液质(R64)(b)、肺转移癌(C78.0)(c)、胃癌晚期(C16.9)根本死因:胃癌 (C16.9)总原则三、内分泌疾病9.Ⅰ. (a)、2型糖尿病酮症(E11.1) 4天(b)、 2型糖尿病(E11.9) 20年Ⅱ. 高血压根本死因: 2型糖尿病酮症(E11.1)确定规则:总原则+规则D10.Ⅰ. (a)、尿毒症(18.9) 2月(b)、糖尿病肾病(N08.3) 1年(c)、二型糖尿病 (E11.9) 18年Ⅱ. 甲亢根本死因:二型糖尿病伴肾病(E11.2)确定规则:总原则+规则D11.Ⅰ. (a)、急性心梗(I21.9) 1天(b)、二型糖尿病 (E11.9) 20年根本死因:二型糖尿病伴循环系统并发症(E11.5)确定规则:总原则+注释2四、精神和神经障碍12.Ⅰ. (a)、坠积性肺炎(J18.2) 7日(b)、多发褥疮(L89) 1年(c)、老年痴呆(F03)3年Ⅱ. 高血压根本死因:老年痴呆(F03)确定规则:总原则注:另阿尔茨海默病(比较常见的老年痴呆)(G30.9)五、神经系统疾病13.Ⅰ. (a)、重症肺炎(J18.9) 3天(b)、帕金森病 (G20) 20年Ⅱ. 糖尿病、高血压根本死因:帕金森病 (G20)确定规则:总原则14.Ⅰ. (a)、窒息(R09.0)0.5小时(b)、癫痫 (G41.9 ) 6年根本死因:癫痫 (G41.9 )确定规则:总原则五、循环系统15.Ⅰ. (a)、心力衰竭 (I50.9 ) 4小时(b)、风湿性心脏病(I09.9) 15年根本死因:风湿性心脏病(I09.9)确定规则:总原则16.Ⅰ. (a)、脑出血(I61.9) 2天(b)、高血压病3级(I10) 20年根本死因:脑出血(I61.9)确定规则:总原则+修饰规则C+注释117.Ⅰ. (a)、心脏病(I51.9) 3年(b)、高血压 (I10) 20年根本死因:高血压性心脏病(I11.9)确定规则:总原则+修饰规则C+注释118.Ⅰ. (a)、尿毒症(N19) 1年(b)、高血压肾病 (I12.0) 10年(c)、高血压 (I10) 30年根本死因:高血压性肾病(I12.0)确定规则:总原则+修饰规则C+注释119.Ⅰ. (a)、急性心梗(I21.9) 6小时(b)、冠心病 (I25.1) 10年(c)、高血压(I10) 25年根本死因:急性心梗(I21.9)确定规则:总原则+修饰规则C+注释120.Ⅰ. (a)、冠心病 (I25.1) 2年(b)、高血压 (I10) 10年Ⅱ. 慢支、糖尿病根本死因:冠心病 (I25.1)确定规则:总原则+修饰规则C+注释121.Ⅰ. (a)、脑梗死(I63.9) 2年(b)、高血压(I10) 15年根本死因:脑出血后遗症(I69.3)确定规则:总原则+规则C(脑梗死一年以上编码到脑梗死后遗症)22.Ⅰ(a)、心源性休克(R57)(b)、急性心梗(I21.9)(c)、冠心病(I25.1)根本死因:急性心梗(I21.9)使用规则:总原则+规则C+注释123.Ⅰ(a)、猝死(R96.0)(b)、脑血管病意外 (I64)根本死因:脑血管病意外 (I64)使用规则:总原则六、呼吸系统疾病24.Ⅰ. (a)、肺心病 (I27.9) 3年(b)、肺气肿(J43.9 ) 10年(c)、慢性支气管炎(J42) 35年Ⅱ. 高血压根本死因:慢阻肺 (J44.8)确定规则:总原则+修饰规则C+注释125.Ⅰ. (a)、肺心病 (I27.9) 3年(b)、慢性支气管炎(J42) 20年Ⅱ. 高血压根本死因:慢性支气管炎(J42)确定规则:总原则七、消化系统26.Ⅰ. (a)、胃穿孔(K25.1) 20小时(b)、胃溃疡(K25.9) 1月(c)、慢性胃炎(K29.5) 6年Ⅱ.高血压根本死因:慢性胃炎(K29.5)确定规则:总原则27.Ⅰ. (a)、上消化道出血(K92.2) 1天(b)、酒精性肝硬化(K70.2 ) 4年Ⅱ.高血压根本死因:酒精性肝硬化 K70.2确定规则:总原则28.Ⅰ. (a)、感染性休克(A41.9) 3天(b)、急性梗阻性化脓性胆管炎(K83.0 ) 9日(c)、胆囊结石(K80.3)18年Ⅱ. 抑郁症根本死因:胆囊结石(K80.3)八、其它系统29.Ⅰ. (a)、尿毒症(N19) 3月(b)、慢性肾炎(N03.9) 12年根本死因:慢性肾炎(N03.9)确定规则:总原则30.Ⅰ. (a)、心功能不全(I50.9)(b)、心包炎(I31.9)(c)、系统性红斑狼疮(M32.9)Ⅱ. 关节畸形根本死因:系统性红斑狼疮伴有心包炎M32.1使用规则:总原则+规则D31.Ⅰ. (a)、羊水栓塞(O88.1 ) 2小时根本死因:羊水栓塞(O88.1 )32.Ⅰ. (a)、失血性休克(R57.1)(b)、产后出血(O72.1)Ⅱ. 早产根本死因:产后出血O72.1总原则33.Ⅰ. (a)、颅内出血(P52.9)(b)、新生儿出血症(P54.9)II.早产(P07.3)根本死因:新生儿出血症P54.9总原则34.Ⅰ. (a)、新生儿呼吸衰竭(P28.5) 36小时(b)、新生儿吸入胎粪(P24.0) 36小时根本死因:新生儿吸入胎粪(P24.0)确定规则:总原则35.Ⅰ. (a)、新生儿心力衰竭(P29.0 ) 10天(b)、先天性心脏病(Q24.9)22天根本死因:先天性心脏病(Q24.9)确定规则:总原则九、伤害36..Ⅰ. (a)、颅脑损伤(S06.9 ) 0天(b)、行人被小汽车撞(V03.1)0天根本死因:行人被小汽车撞(V03.1)确定规则:总原则37..Ⅰ. (a)、脑疝(S06.9 ) 0.5小时(b)、急性硬膜下血肿(S06.4 )0.5小时(c)、车祸:骑摩托车被重型卡车撞伤 0.5小时根本死因:骑摩托车与重型卡车撞(V24.4)确定规则:总原则38.Ⅰ. (a)、外伤性脑出血(S06.8 )1日(b)、家中跌倒(W01.0)Ⅱ. 高血压病(I10)根本死因:家中跌倒(W01.0)确定规则:总原则39.Ⅰ. (a)、颅脑损伤(S06.8 )1日(b)、工地高坠(W13.6)根本死因:工地高坠(W13.6)确定规则:总原则40.Ⅰ. (a)、溺死(T75.1 )1日(b)、意外掉进水库淹死(W70.8)根本死因:意外掉进水库淹死确定规则:总原则41.Ⅰ. (a)、农药中毒(T60.0 )0.5小时(b)、在家喝农药自杀(X68.0) 0.5 小时根本死因:在家喝农药自杀(X68.0)总原则确定规则:总原则注:上吊自杀X70.-,自焚X76,(自杀编码范围X60-X87)42.Ⅰ. (a)、农药中毒(T60.0 )0.5小时(b)、在家误服农药(X48.0)根本死因:在家误服农药(X48.0)确定规则:总原则注:(意外中毒编码范围X40-X49)43.Ⅰ(a)、呼吸衰竭(R96)(b)、一氧化碳中毒(T58)(c)、家庭火炉的一氧化碳意外中毒(X47.0)Ⅱ:高血压10年冠心病10年糖尿病10年根本死因:家庭火炉的一氧化碳意外中毒(X47.0)使用规则:总原则44.Ⅰ(a)、窒息(T71)(b)、意外失火(X09.9)根本死因:意外失火(X09.9)使用规则:总原则45.Ⅰ(a)、窒息(T17.9)1小时(b)、进食时误吸导致窒息(W79.0) 1小时Ⅱ::老年痴呆8年根本死因:进食时误吸导致窒息(W79.0)使用规则:总原则小提示●高血压(I10)与冠心病、心梗(I20-25)、脑血管病(I60-69)之间的联系是注释1主要内容●J42,J43—联合编码到J44●慢乙肝,肝癌,根本死因为肝癌;胃溃疡,胃癌,根本死因是胃癌●恶性肿瘤编码范围C00-C97;不要误编为原位癌(D00-D09)或继发肿瘤(C77-79):●损伤中毒应有外部原因,车祸要求注明:、死者身份(行人?司机?乘客?)、车辆类型(摩托车?小汽车?重卡?)、地点(公路?非公路?默认为公路)●自杀(X60-84)、他杀(X85-Y09)、意外(X40-49)应区分清楚:农药中毒(意外X62,T60;自杀X68,T60)、一氧化碳中毒(意外X47,T58; 自杀X67,T58)、蘑菇意外中毒(X49、T62.0)、坠楼(意外W13自杀X80)等●脑血管病后遗症(发病1年以后编码到后遗症)●糖尿病合并心脑血管病,根本死因问题(在Ⅰ部分做根本死因,在Ⅱ部分一般不做根本死因)●各种症状描述,尽量不作为根本死因,查找前因:消化道出血、肺内感染、昏迷、休克、肝硬化、衰竭类等。
欧阳家百创编
门诊主要统计指标
欧阳家百(2021.03.07)
实际门诊工作日:一般以月为统计周期
日平均门诊人次:分为院日均门诊人次和科日均门诊人次
医疗质量统计
一、诊断质量
二、治疗质量
三、工作效率指标
欧阳家百创编
欧阳家百创编
欧阳家百创编
汇总表计算公式
一、 医疗服务
1. 平均开放病床数(张)=)本年日历日数(实际开放总床日数
365
2. 治愈率(%)=出院人数
治愈人数
*100 3. 好转率(%)=出院人数
好转人数
*100 4. 病死率(%)=出院人数死亡人数
*100
欧阳家百创编
欧阳家百创编 5. 住院病危病人抢救成功率(%)=数住院危重病人抢救人次抢救成功人次数
*100
6. 病床周转次数(次)=平均开放病床数出院人数
7. 病床工作日(日)=平均开放病床数实际占用总床日数
8. 病床使用率(%)=实际开放总床日数实际占用总床日数
*100
9. 出院者平均住院日(日)=出院人数出院者占用总床日数
10. 每床与每日门、急诊诊
次之比
=
欧阳家百创编
欧阳家百创编 ()年工作日数(门诊人次数251+)年日历日数(急诊人次数
365)/平均开放病床数
11. 每百门、急诊的入院人数(人)=急诊人次数门诊人次数入院人数
+*100
12. 门、急诊诊次占总诊次的百分比(%)=总诊疗人次数急诊人次数
门诊人次数+*100
13. 急诊死亡率(%)=急诊人次数急诊死亡人数
*100
14. 观察室死亡率(%)=观察室收容病人数观察室死亡人数
*100
欧阳家百创编
欧阳家百创编 二、 业务收入和支出
1. 平均每所医院年内病人欠费率(%)=年业务收入年内病人欠费总额
*100
2. 平均每所医院每天诊疗人次
=()年工作日数(门诊人次数251+)年日历日数(急诊人次数
365)/医院数
3. 平均每诊疗人次医疗费用(元)=总诊疗人次数药品门诊收入
医疗门诊收入 *1000
4. 平均每诊疗人次挂号费(元)=总诊疗人次数门诊挂号收入
*1000
欧阳家百创编
欧阳家百创编 5. 平均每诊疗人次药费(元)=总诊疗人次数药品门诊收入
*1000
6. 平均每诊疗人次检查费(元)=总诊疗人次数门诊检查收入
*1000
7. 平均每诊疗人次治疗费(元)=总诊疗人次数门诊治疗收入
*1000
8. 平均每一出院者住院医疗费
(
元)=出院人数药品住院收入
医疗住院收入 *1000
9. 平均每一出院者床位费(元)=出院人数住院床位收入
*1000
欧阳家百创编
欧阳家百创编 10. 平均每一出院者药费(元)=出院人数药品住院收入
*1000
11. 平均每一出院者检查费(元)=出院人数住院检查收入
*1000
12. 平均每一出院者治疗费(元)=出院人数住院治疗收入
*1000
13. 平均每一出院者手术费(元)=出院人数住院手术收入
*1000
14. 出院者平均每天住院医疗费
(
元)=出院者占用总床日数药品住院收入
医疗住院收入 *1000
欧阳家百创编
欧阳家百创编
15. 平均每一职工每年负担的诊疗人次数(人次)=年平均职工人数总诊疗人次数
16. 平均每一职工每年负担的住院床日数(床日)=年平均职工人数实际占用总床日数
17. 平均每一职工年业务收入(元)=年平均职工人数年业务收入
*1000
18. 平均每一医师每年负担的诊疗人次数(人次)=年平均医师人数诊疗人次数
19. 平均每一医师每年负担的住院床日数(床日)
欧阳家百创编
欧阳家百创编 =年平均医师人数实际占用总床日数
20. 平均每一医师年业务收入(元)=年平均医师人数年业务收入
*1000。