“智慧团建”系统毕业学生团员团组织关系转移
- 格式:doc
- 大小:50.50 KB
- 文档页数:2
智慧团建关系转出流程1. 内部沟通与协商:首先,进行关系转出前,团队内部应进行充分的沟通与协商。
这包括与相关成员进行面对面或线上会议,明确转出的原因、目的,以及可能涉及到的影响和调整。
确保所有成员对转出流程有清晰的认知,并尽量达成共识。
2. 确定转出方案:在进行关系转出之前,需要制定一个明确的转出方案。
这包括确定转出的时间、转出的对象,以及转出后可能涉及到的职责调整和资源分配等事项。
转出方案应该充分考虑到团队的整体利益和目标,并经过相关人员的审批和确认。
3. 资料交接与知识分享:在关系转出过程中,进行充分的资料交接和知识分享是非常重要的。
转出方应将与工作相关的文件、资料、项目进展等信息进行整理和归档,并与接收方进行详细的交接。
同时,还应当进行必要的知识分享,确保接收方能够顺利接管工作并了解相关背景和流程。
4. 培训与支持:如果转出涉及到新的工作职责或技能要求,转出方应提供必要的培训和支持。
这可以包括提供培训材料、安排培训时间或引导接收方参与相关培训课程。
确保接收方具备必要的能力和知识来胜任新的职责。
5. 跟进与评估:在关系转出之后,需要进行跟进与评估。
这包括与接收方进行定期沟通,了解转出后的工作进展和问题解决情况。
同时,也要对转出流程进行评估,总结经验教训,为日后的关系转出提供参考和改进。
总结起来,智慧团建关系转出流程需要内部沟通与协商、确定转出方案、资料交接与知识分享、培训与支持以及跟进与评估等步骤。
这些步骤的目的是确保关系转出过程顺利进行,并保证团队的工作连续性和稳定性。
智慧团建关系转接流程
嘿,朋友们!今天咱就来好好聊聊智慧团建关系转接流程这事儿。
你想想看哈,就好比你要搬家,得把你的东西整整齐齐地打包,然后搬到新地方去,智慧团建关系转接也差不多是这么个道理呢!
首先啊,你得知道自己要转到哪儿去,这就跟你得明确新家的地址一样重要!然后呢,进入相关的系统,就像是走进了一间装满你资料的大房间。
在这里,你得找到那个转接的按钮,就如同在满屋子的东西里找到你最宝贝的那个小物件。
有同学就问了:“哎呀,会不会很复杂呀?”嘿,别怕!只要你一步一步来,真的一点儿都不难。
比如说,填写信息的时候,你就细心点儿,别写错啦,这就好比你给新家填地址,可不能错一个数字哟!
接着说,等你信息填好了,提交上去,就等着审核啦。
这审核呀,就像是有个细心的管理员在帮你把关,确保一切都妥妥当当的。
然后呢,一旦通过啦,哇塞,你的智慧团建关系就成功转接啦!
“那要是遇到问题咋办呀?”别急呀!这时候你就赶紧找老师或者相关负责人呀,他们就像你的好朋友,会热情地帮你解决问题的。
我跟你们说呀,这智慧团建关系转接真的超重要的,就像你人生旅程中的一个重要转折点。
可别小瞧了它哟!大家一定要认真对待,跟着流程一步步走,让你的团建关系顺顺利利转接成功!相信我,只要你用心,绝对没问题的!。
毕业转移团组织关系
转移团组织关系意味着从一个学校或组织毕业后将团员关系转移到另一个学校或组织。
以下是一般的步骤:
1. 确认目标学校或组织:确定自己想要转移到的学校或组织。
2. 联系目标学校或组织:与目标学校或组织的团委或相关负责人联系,了解转移团组织关系的具体流程和要求。
3. 准备相关材料:根据目标学校或组织的要求,准备相关转移材料,如个人信息,团组织关系证明等。
4. 提交申请:按照目标学校或组织的要求,将准备好的申请材料提交给相关负责人,并按要求缴纳相关费用(如有)。
5. 等待审核:等待目标学校或组织审核申请材料,一般需要一定的时间来完成审核。
6. 接受转移:如果申请审核通过,目标学校或组织将接受你的团组织关系转移,并颁发相应的证明文件。
7. 通知原学校或组织:确保向原学校或组织通知团组织关系转移的相关情况,
以便他们能够及时更新相关信息。
需要注意的是,不同学校或组织的转移要求可能会有所不同,具体的步骤和要求可能会因个体差异而有所调整。
因此,在进行转移前最好先与目标学校或组织的团委或负责人进行详细沟通,以确保顺利完成转移。
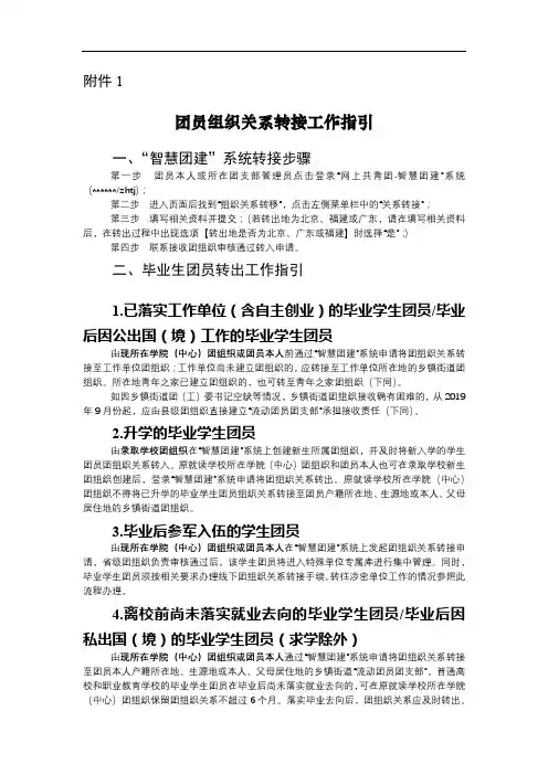
附件1团员组织关系转接工作指引一、“智慧团建”系统转接步骤第一步团员本人或所在团支部管理员点击登录“网上共青团·智慧团建”系统(******/zhtj);第二步进入页面后找到“组织关系转移”,点击左侧菜单栏中的“关系转接”;第三步填写相关资料并提交;(若转出地为北京、福建或广东,请在填写相关资料后,在转出过程中出现选项【转出地是否为北京、广东或福建】时选择“是”;)第四步联系接收团组织审核通过转入申请。
二、毕业生团员转出工作指引1.已落实工作单位(含自主创业)的毕业学生团员/毕业后因公出国(境)工作的毕业学生团员由现所在学院(中心)团组织或团员本人前通过“智慧团建”系统申请将团组织关系转接至工作单位团组织;工作单位尚未建立团组织的,应转接至工作单位所在地的乡镇街道团组织。
所在地青年之家已建立团组织的,也可转至青年之家团组织(下同)。
如因乡镇街道团(工)委书记空缺等情况,乡镇街道团组织接收确有困难的,从2019年9月份起,应由县级团组织直接建立“流动团员团支部”承担接收责任(下同)。
2.升学的毕业学生团员由录取学校团组织在“智慧团建”系统上创建新生所属团组织,并及时将新入学的学生团员团组织关系转入。
原就读学校所在学院(中心)团组织和团员本人也可在录取学校新生团组织创建后,登录“智慧团建”系统申请将团组织关系转出。
原就读学校所在学院(中心)团组织不得将已升学的毕业学生团员组织关系转接至团员户籍所在地、生源地或本人、父母居住地的乡镇街道团组织。
3.毕业后参军入伍的学生团员由现所在学院(中心)团组织或团员本人在“智慧团建”系统上发起团组织关系转接申请,省级团组织负责审核通过后,该学生团员将进入特殊单位专属库进行集中管理。
同时,毕业学生团员须按相关要求办理线下团组织关系转接手续。
转往涉密单位工作的情况参照此流程办理。
4.离校前尚未落实就业去向的毕业学生团员/毕业后因私出国(境)的毕业学生团员(求学除外)由现所在学院(中心)团组织或团员本人通过“智慧团建”系统申请将团组织关系转接至团员本人户籍所在地、生源地或本人、父母居住地的乡镇街道“流动团员团支部”。
智慧团建团组织关系转出操作流程
智慧团建是一种通过智能化技术和团队建设相结合的方式,旨在提升团队成员的智慧和团队凝聚力。
在团队组织关系转出操作流程中,智慧团建发挥着重要的作用。
首先,团队组织关系转出操作流程的第一步是确定转出的目的和原因。
在这一阶段,团队领导者需要明确团队成员转出的原因,是否是因为工作调整、个人发展或其他因素。
通过智慧团建的技术支持,可以更加准确地分析团队成员的需求和团队的整体情况,为转出操作提供更好的决策依据。
其次,团队领导者需要与转出成员进行沟通和协商。
在这一阶段,智慧团建可以帮助团队领导者更好地了解团队成员的想法和需求,为双方达成共识提供更好的支持。
通过智慧团建的数据分析和沟通工具,团队领导者可以更加有效地与团队成员进行沟通,减少误解和冲突,提升团队的凝聚力。
最后,团队领导者需要制定转出计划和安排。
在这一阶段,智慧团建可以帮助团队领导者更加科学地制定转出计划和安排,包括人员调整、工作交接、培训等方面。
通过智慧团建的技术支持,团队领导者可以更加高效地完成转出操作,减少人力和时间成本,提升团队的运作效率。
总的来说,智慧团建在团队组织关系转出操作流程中发挥着重
要的作用,可以帮助团队领导者更加科学地分析和决策,更加有效
地与团队成员沟通和协商,更加高效地制定和执行转出计划和安排。
通过智慧团建的支持,团队可以更好地应对转出操作带来的挑战,
提升团队的整体绩效和凝聚力。
转团关系怎么操作一、“智慧团建”团员申请团关系转接操作教程1. 团员自己打开internet浏览器,输入网址:(1)登录平台:会员账号为其身份证号,初始密码为身份证号后8位。
(2)更改密码:登入后显示修改密码页面,点击编辑新密码。
(3)修改密码成功后,系统会自动跳转到登入页面。
(4)进行组织关系接转。
将会出现以下模板:点击关系接转栏。
(5)进入组织关系接转页面,点击申请转入组织,接转原因选择搬迁、升学、工作或其他。
(6)选择转账组织和转账原因后,点击【提交】。
(7)选择提交后,会显示申请迁移成功,系统自动跳转至我的组织关系接转历史页面,再点击查看。
(8)检查调入组织的申请是否与现状相符。
核实后联系转出团支部管理员,等待组织确认审批。
二、“智慧团建”团组织申请团关系转接操作办法团支部管理中心,组织关系转接有2种方式:办理转入、办理转出。
路径:管理中心—业务办理—组织关系转接办理—办理转入/办理转出。
办理转入:用于其他团支部成员的组织关系需要转入到当前支部。
操作步骤:输入需转入到当前支部的成员姓名、身份证号码-点击查询-选择转入原因-提交审批流程:调入成员的调出组织(即原团支部或原团支部的直接上级管理员)可以审批成功。
(2)办理转出:用于将团支部成员的组织关系转移到其他团组织。
操作步骤:选择需转出的成员姓名—选择需转入的新组织名称(团委/团工委/团总支或者团支部都可以)—选择转出原因—提交。
(1)如果选择转入的组织为团委/团工委/团总支。
审批流程:转入团委/团工委/团总支的管理员审批—同意后该管理员会再收到分配团支部的审批消息—分配新成员加入的团支部即可。
(2)如果选择转入的组织为团支部。
审批流程:被转移的组织(即新团支部或其直接上级管理员)可以成功审批。
三、“智慧团建”团组织关系转接常见问题1. 团员转接是不是只有团组织管理员可以办理?团员组织关系接转团员可以自己发起申请,点击网站登录,选择关系接转栏、选择转入支部和原因,提交后通知当前所在支部管理员即可。
智慧团建系统在每年毕业季到来的时候,有很多相关的工作需要毕业生同学处理,其中就包括党团关系的转接工作。
毕业生团员关系的转接需要在“智慧团建”系统中完成操作:就是要将自己的团关系从学校转到其他接收你团关系的组织(不同情况的毕业生本文将做分别介绍)。
为了做好此项工作,我们提前发布本通知,要求每一位毕业生团员同学提前并熟练掌握在智慧团建系统中将自己的团关系转出的具体方法以及了解出现问题时的一般解决途径。
注意:党团关系和学籍档案都将是你未来人事档案中的重要组成部分,无论是升学、参军还是就业(包括暂时未就业),都需要完成此项工作,很多单位(部门)也都需要毕业生团员将党团关系转接过去。
因此,请各位毕业生团员高度重视。
最好在电脑上登录操作使用手机浏览器登录可能会出现未知操作问题一、团员登录系统发起团组织关系转接“学社衔接”业务指引以下这段文字取自智慧团建系统团组织关系转接页面里的提示,说的是毕业生要根据个人不同情况进行分别处理。
具体演示可以参见本文视频1、已落实工作单位(含自主创业)的毕业学生团员/毕业后因公出国(境)工作的毕业学生团员:将团组织关系转接至工作单位团组织;工作单位尚未建立团组织的,应转接至工作单位所在地的乡镇街道“学社衔接临时团支部”。
2、升学的毕业学生团员:转接至录取学校相应的团组织。
3、毕业后参军入伍的学生团员:选择“特殊单位团组织”后,由省级团组织负责审核。
毕业后到涉密单位工作的学生团员的转接参照此类型处理。
4、离校前尚未落实就业去向的毕业学生团员/毕业后因私出国(境)的毕业学生团员(求学除外):转接至学生户籍所在地、生源地或本人、父母居住地的乡镇街道“学社衔接临时团支部”。
如果条件允许,也可直接将团组织关系转接到毕业学生团员户籍所在地或本人、父母居住地所属的村或社区一级的团组织。
5、出国(境)学习研究的毕业学生团员:将团组织关系保留在原就读学校。
团员在国(境)外期间,应由学校团委或院系团委编入“出国(境)学习研究团员团支部”(可根据人数确定隶属学校团委或院系团委)集中管理。
“智慧团建”毕业生团组织关系转接工作一、毕业学生团员团组织关系转接工作指引“智慧团建”毕业生团组织关系转接方式共3种:原就读学校团组织转出、团员个人申请转出转入或转入团组织申请。
一般采用前两种方式进行。
常见的几种毕业生情况及转出转入说明1.已落实工作单位(含自主创业)的毕业学生团员,由原就读学校或毕业后工作单位团组织通过“智慧团建”系统申请将团组织关系转接至工作单位团组织。
若工作单位尚未建立团组织,应转接至工作单位所在地的乡镇街道。
2.升学的毕业学生团员,由各类学校团组织在新生入学一个月内在“智慧团建”系统上创建新生所属的团组织,并在“智慧团建”系统上发起转接,将新入学的学生团员团组织关系转入。
常见问题:转入学校未及时建立支部,先转入相应学院团委,待学院建立学生支部后,分配至新的支部中。
3.毕业后参军入伍的学生团员,由原就读学校团组织或团员本人在“智慧团建”系统上发起团组织关系转接申请,由省级团组织负责审核。
毕业学生团员必须办理线下团组织关系转接手续。
毕业后到涉密单位工作的学生团员在“智慧团建”系统中的转接参照此类型处理。
4.离校前尚未落实就业去向的毕业学生团员,在“智慧团建”上申请请将团组织关系转接至学生户籍所在地、生源地或本人、父母居住地的乡镇街道“学社衔接临时团支部”。
5.出国(境)学习研究的毕业学生团员,按“离校前尚未落实就业去向的毕业学生团员”处理。
如有需要毕业离校出国前,可提交保留团组织关系的书面申请,说明在境外学习研究的地点、时间期限、境内联系人和联系方式等情况,可保留团籍于原学校。
6.毕业后因公出国(境)工作的毕业学生团员,参照已经落实工作单位的毕业学生团员,在出国(境)前将其团组织关系转至派出单位的团组织。
毕业后因私出国(境)的毕业学生团员(求学除外),在出国(境)前将其团组织关系转接至户籍所在地或本人、父母居住地的乡镇街道。
7.延迟毕业的学生团员,保留团籍不变等待学院处理。
二、转接具体流程1. 转出团组织发起:(1)管理员登录系统进入管理中心,点击“业务办理-组织关系转接办理”菜单,点击“办理转出”。
2021级新生“智慧团建〞系统个人团组织关系转入流程一、2021级新生登录“智慧团建〞系统1、登录个人“智慧团建〞系统智慧团建账号:身份证号码初始暗码:身份证号码后8位〔初次登录后请点窜暗码〕注意:假设显示身份证或暗码错误,请确认本人是否已被录入“智慧团建〞系统。
假设确在系统内,可让本级或直属上级组织办理者生成【暗码重置码】,拿到重置暗码验证码后翻开系统首页选择“忘记暗码〞,按照页面提示操作即可;假设不在系统内,需要联系毕业学校将个人“智慧团建〞系统的团员信息录入前方可登录。
【暗码重置码】获取:〔1〕非团支部成员查看团干部办理-团干部列表-找到该生信息-钥匙小图标;〔2〕团支部成员查看团员办理-团员列表-找到该生信息-钥匙小图标。
2、完善个人根本信息页面左侧列表点击【我的首页】,再点击右侧呈现的【团员根本资料】方框栏的【查看】按钮,完善本人根本资料〔联系方式必填〕。
注意:假设个人团员根本信息错误或日后信息变更,请及时在“智慧团建〞系统更改相关信息。
二、个人团组织关系转接(1)页面左侧列表点击【关系接转】(2)转入组织是否属于北京/广东/福建〔选择“否〞〕(3)转接原因〔选择“升学“〕(4)申请转入组织选择一〔点击选择:“团安徽省委〞〕(5)申请转入组织选择二〔点击选择:“黄山学院团委〞〕(6)申请转入组织选择三〔点击选择:个人地点二级学院团委〕〔7〕在“请输入组织名称或局部组织名称〞中选择或输入个人地点基层团支部并选择参加。
完成以上操作后提交转接申请,再由转出组织审批、转入组织审批、分配团支部流程即完成整个新生团员信息“智慧系统〞线上转接。
新生团员入学报到后,须线下提交档案资料,由地点学院团委统一收取,主要包罗团员证、入团申请书、入团志愿书、团组织关系转接介绍信等。
以上线上、线下两个步调全部完成,标记团组织关系转接成功。
尊敬的团总支领导:
您好!我是数字商贸学院2020级的一名毕业生,根据团市委和校团委的通知要求,我现需完成本人的智慧团建转出工作。
特此向团总支领导提交智慧团建转出工作申请书,请您予以审批。
作为一名即将毕业的学生,我深知团员身份的重要性,也明白团组织关系转接的必要性。
在大学期间,我积极参加各类团组织活动,充分发挥团员的先锋模范作用,不断提升自身综合素质。
如今,面临毕业,我即将步入社会,开始新的生活和工作,因此需要将团组织关系从当前的团组织转移到工作单位团组织或所在地的乡镇街道团组织。
为确保团组织关系的顺利转接,我已按照要求完成了以下工作:
1. 联系户口本所在地的社区街道,确认他们同意接收我的团籍后,再进行转接。
2. 登录智慧团建系统,输入正确的身份证号码和密码,完成个人信息的核对。
3. 在智慧团建系统中,填写转出原因和申请转入的组织等信息,确保信息的准确
无误。
4. 仔细阅读并确认转接流程,按照步骤进行操作,确保团关系的顺利转接。
5. 若在转接过程中遇到任何问题,我将及时与团总支学生负责人联系,寻求帮助。
在此,我真诚希望团总支领导能够审批我的智慧团建转出申请,让我能够顺利完成团组织关系的转接。
我将始终保持团员的身份,继续发扬团员的优良传统,为社会的发展贡献自己的力量。
最后,感谢团总支领导对我的关心和指导。
如有任何不足之处,请您予以指正。
此致
敬礼!
申请人:(签名)
日期:202X年X月X日。
大学毕业生团组织关系转移办理流程下载温馨提示:该文档是我店铺精心编制而成,希望大家下载以后,能够帮助大家解决实际的问题。
文档下载后可定制随意修改,请根据实际需要进行相应的调整和使用,谢谢!并且,本店铺为大家提供各种各样类型的实用资料,如教育随笔、日记赏析、句子摘抄、古诗大全、经典美文、话题作文、工作总结、词语解析、文案摘录、其他资料等等,如想了解不同资料格式和写法,敬请关注!Download tips: This document is carefully compiled by the editor. I hope that after you download them, they can help you solve practical problems. The document can be customized and modified after downloading, please adjust and use it according to actual needs, thank you!In addition, our shop provides you with various types of practical materials, such as educational essays, diary appreciation, sentence excerpts, ancient poems, classic articles, topic composition, work summary, word parsing, copy excerpts, other materials and so on, want to know different data formats and writing methods, please pay attention!大学生毕业,即将踏入新的人生阶段,面对的不仅是毕业典礼和离别,更是关于就业、生活和未来规划的一系列挑战。
“智慧团建”系统毕业学生团员团组织关系转接业务操作说明
根据团中央基层建设部规范化管理团员信息,响应“学社衔接”具体工作,各区、县、镇、村等地都建立接收毕业学生团员的团支部。
毕业学生团员组织关系转出由团员个人发起,具体操作流程如下:
1、团员登录系统智慧团建(网址:
https:///zhtj/mine/transfer)账号为身份证号,默认密码为身份证后八位,如果自己修改过的话就用修改后的密码。
进入个人中心,点击左侧“关系转接”菜单。
分为以下几种情况:
●升学:依次选择转入组织是否属于北京/广东/福建、转接原因(填升学)、填写转入学校名称、转入学校所在地详细地址、转入组织(暂时写到考入学校学院的团总支即可,不用具体到团支部。
如山东艺术学院设计学院团总支)。
●已落实工作单位(工作单位有团组织):选择转入组织是否属于北京/广东/福建、转接原因[已落实工作单位(工作单位有团组
织)]、填写工作单位名称、工作单位所在地详细地址、转入组织。
●已落实工作单位(工作单位无团组织):选择转入组织是否属于北京/广东/福建、转接原因[已落实工作单位(工作单位无团组织)]、填写工作单位名称、工作单位所在地详细地址、转入组织。
●出国(因公出国/境):选择转入组织是否属于北京/广东/福建、转接原因[出国(因公出国/境)]、填写工作单位名称、工作单位所在地详细地址、转入组织。
●出国(境)学习研究:选择转入组织是否属于北京/广东/福建、转接原因[出国(境)学习研究]、转入组织。
●出国(因私出国/境):选择转入组织是否属于北京/广东/福建、转接原因[出国(因私出国/境)]、填写户籍地或居住地详细地址、转入组织。
●未就业:选择转入组织是否属于北京/广东/福建、转接原因(未就业)、填写户籍地或居住地详细地址、转入组织。
●参军入伍等涉密情况:选择转入组织是否属于北京/广东/福建、转接原因(转往特殊单位团组织)。
转往特殊单位团组织无需选择转入组织,业务提交后由省级团委管理员负责审批。
2、填写完成后点击提交,由转出组织(团员原团支部或原团支部的直属上级)管理员审批。
审批通过后进入下一个节点,由转入组织进行审批。