2016高分子化学硕士研究生复试专业课试题A卷
- 格式:doc
- 大小:39.00 KB
- 文档页数:3
入学考试试题(B卷)(答案必须写在答题纸上)考试科目:高分子化学科目代码:682适用专业:无机化学、物理化学一、单项选择题(本大题共20小题,每小题2分,共40分)(1)两种单体的Q值和e值越相近,就越()A难以共聚;B倾向于交替共聚;C倾向于理想共聚;D倾向于嵌段共聚;(2)当下列单体进行自由基聚合反应时,最不容易发生交联反应的是()A丙烯酸甲酯一双丙烯酸乙二醇酯B苯乙烯一丁二烯C丙烯酸甲酯一二乙烯基苯D苯乙烯一二乙烯基苯(3)聚氨酯通常是由两种单体反应获得,它们是()A己二醇一二异氰酸酯B己二胺一二异橄酸酯C己二胺一己二酸二甲酯D三聚氰胺一甲醛(4)聚甲醛通常是由三聚甲醛开环聚合制备的,最常用的引发剂是()A甲醇钠B盐酸C过氧化苯甲酸D三氟化硼-H2O(5)合成橡胶通常采用乳液聚合反应,主要是因为乳液聚合()A不易发生凝胶效应B散热容易C易获得高分子量聚合物D以水作介质价廉无污染(6)一个聚合反应中将反应程度从97%提高到98%需要0-97%同样多的时间,它应是()A链式聚合反应B逐步聚合反应C开环聚合反应D界面聚合反应(7)自由基本体聚合反应时,会出现凝胶效应,而离子聚合反应则不会,原因在于()A链增长方式不同B引发反应方式不同C聚合温度不同D终止反应方式不同(8)乳液聚合和悬浮聚合都是将单体分散于水相中,但聚合机理却不同,这是因为()A聚合场所不同所致B聚合温度不同所致C搅拌速度不同所致D分散剂不同所致入学考试试题(B卷)(答案必须写在答题纸上)考试科目:高分子化学科目代码:682适用专业:无机化学、物理化学(9)在自由基聚合反应中导致聚合速率与引发剂浓度无关的可能原因是发生了()A双基终止B单基终止C初级终止D扩散控制终止(10)当r1>1,r2<1时若提高聚合反应温度,反应将趋向于()A交替共聚B理想共聚C嵌段共聚D恒比共聚(11)乳液聚合反应进入恒速阶段的标志是()A单体液滴全部消失B体系粘度恒定C胶束全部消失D引发剂消耗掉一半(12)下列属于热塑性弹性体的聚合物是()A SBS;B BSB;C BS;D ABS(13)以下不属于“可控/活性”自由基聚合的是()A原子转移自由基聚合法B引发转移终止剂法C氮硫稳定自由基法D可逆加成-断裂转移法(14)以下可以通过配位聚合机理合成的聚合物是()A丁腈橡胶B丁苯橡胶C丁基橡胶D SBS橡胶(15)二烯类橡胶的硫化机理是()A离子机理B自由基机理C配位机理(16)对均相茂金属催化剂描述不正确的是()A多活性中心;B高活性;C所得聚合物分子量分布窄;D MAO用量大(17)对阴离子聚合哪项描述不正确()A快引发;B慢增长;C慢终止;D无转移(18)乳液聚合过程中,对乳化剂所起作用叙述不正确是()A降低表面张力;B形成胶束;C胶粒表面形成保护层;D增大表面张力入学考试试题(B卷)(答案必须写在答题纸上)考试科目:高分子化学科目代码:682适用专业:无机化学、物理化学(19)单体活泼性与对应单体自由基活泼性之间的关系()A单体越活泼,对应单体自由基也越活泼B单体越活泼,对应单体自由基越不活泼C两者的关系难以从电子效应和共轭效应上解释D没有明确的关系(20)同乙烯相比,哪些单体的聚合热比乙烯低()A氯乙烯;B四氯乙烯;C硝基乙烯;D苯乙烯二、填空题(本大题共9小题,每空1分,共30分)(1)传统的自由基聚合有、、、乳液聚合四种聚合方法,工业上生产聚氯乙烯主要采用方法生产(4分)。
上海交通大学2016年全国研究生入学考试自主命题考试科目代码837科目名称高分子化学与物理高分子物理部分1.名词解释(4*5分)1、高斯链和等效自由结合链2、时温等效原理3、普适标定曲线4、强迫高弹形变2.简答题1、什么是静柔顺性和动柔顺性?(10分)2、什么是玻璃化转变?简要叙述自由体积理论和热力学理论,并说出四种测量玻璃化温度的方法及其依据。
(15分)3、运用热力学分析橡胶高弹性的物理实质并且叙述出橡胶拉伸放热的特征。
(15分)4、以SBS为例,解释说明“应变诱发塑料-橡胶转变”现象。
(15分)高分子化学部分1.简答题1、什么是动力学链长和数均聚合度?在没有链转移的情况下,两者是什么关系?2、合成热塑性酚醛树脂和热固性酚醛树脂该怎么设计流程?3、CH2=C(CH3)2、CH2=CHCH3、CH2=CHNO2分别可以进行什么聚合,理由是什么?4、为什么要对共聚物组成进行控制?工业上有哪几种方法?5、为什么聚氯乙烯在200度以上加工会出现颜色加深现象?为什么聚丙烯晴只能进行溶液纺丝?6、为保证Zigler-Natta引发剂引发的配位聚合能顺利进行有哪些需要注意的问题?如何保障实施的过程?7、离子聚合反应过程中,活性中心和反离子有哪些结合方式?这些方式的存在受哪些因素影响?8、典型乳液聚合具有持续反应速度快、产物分子量高的特点,本体聚合时常常出现聚合速率突然上升、产物分子量增加的现象,试分析上诉特点和现象的原因,并指出两者的异同。
9、什么是“活”性聚合物?为什么阴离子聚合可以当做活性聚合?10、聚合物化学反应跟小分子化学反应相比有哪些特征?2、计算题1、合成尼龙66相对分子质量18000,反应程度为0.995,请问产物端基是什么?2、用Carothers方法计算凝胶点:2个小问,比较简单3.计算一个由引发剂引发的自由基聚合反应的产物相对分子质量。
上海交通大学2016全国硕士研究生招生考试自主命题考试科目代码622科目名称物理化学一、填空题十七个填空题,前几个2分,后面的3分一个。
高分子化学考试试题一、选择题(每题 3 分,共 30 分)1、下列聚合物中,属于杂链聚合物的是()A 聚乙烯B 聚丙烯C 聚甲醛D 聚苯乙烯2、能引发自由基聚合的引发剂是()A 路易斯酸B 路易斯碱C 偶氮二异丁腈D 水3、自由基聚合中,聚合速率与引发剂浓度的关系是()A 成正比B 成反比C 平方根成正比D 无关4、下列单体中,不能进行自由基聚合的是()A 氯乙烯B 醋酸乙烯酯C 甲基丙烯酸甲酯D 四氟乙烯5、对于逐步聚合反应,下列说法正确的是()A 反应程度可以大于 100%B 不存在链引发和链终止C 分子量分布较窄D 单体转化率与反应时间无关6、缩聚反应中,官能团等活性理论是指()A 不同链长的官能团活性相同B 不同官能团活性相同C 官能团活性随反应程度变化D 官能团活性随温度变化7、下列聚合物中,结晶能力最强的是()A 无规聚苯乙烯B 等规聚丙烯C 聚氯乙烯D 聚碳酸酯8、高聚物在良溶剂中的特性粘数η与分子量 M 的关系是()A η =KMα,α =05B η =KMα,α =08C η =KMα,α = 1D η =KMα,α = 159、凝胶渗透色谱(GPC)测定聚合物分子量时,淋出体积越大,分子量()A 越大B 越小C 不变D 不确定10、下列哪种方法不能用于测定聚合物的分子量()A 端基分析法B 光散射法C 粘度法D 红外光谱法二、填空题(每题 3 分,共 30 分)1、聚合物的平均分子量有、、三种表示方法。
2、自由基聚合的实施方法有、、、。
3、阳离子聚合的引发剂通常为、。
4、逐步聚合反应包括和两类。
5、体型缩聚反应中出现凝胶化现象时,反应体系的达到一定值。
6、聚合物的降解方式有、、。
7、高聚物的力学性能主要包括、、。
8、共聚物根据其结构单元的排列方式可分为、、、。
9、乳液聚合的主要场所是。
10、聚酰胺的合成反应是典型的反应。
三、简答题(每题 10 分,共 30 分)1、简述自由基聚合反应的特征。
高分子化学》课程试题一、基本概念(共15 分, 每小题 3 分)⒋动力学链长⒌引发剂半衰期二、填空题(将正确的答案填在下列各题的横线处)(每空 1 分,总计20 分)⒈自由聚合的方法有本体聚合、溶液聚合、乳液聚合和悬浮聚合。
⒉逐步聚合的方法有熔融缩聚、溶液缩聚、固相缩聚和界面缩聚。
⒊聚氨酯大分子中有、、和基团。
⒋聚合反应按反应机理可分为连锁聚合、逐步聚合、开环聚合和聚合物之间的化学反应四类。
⒌聚合物按大分子主链的化学组成碳链聚合物、杂链聚合物、元素无机聚合物和元素有机聚合物四类。
三、简答题(共20 分,每小题 5 分)⒈乳液聚合的特点是什么?⒊什么叫自由基?自由基有几种类型?写出氯乙烯自由基聚合时链终止反应方程式。
四、(共 5 分,每题 1 分)选择正确答案填入()中。
⒈自由基共聚合可得到( 1 4 )共聚物。
无规共聚物⑵ 嵌段共聚物⑶ 接技共聚物⑷ 交替共聚物为了得到立构规整的PP ,丙烯可采用( 4)聚合。
自由基聚合⑵ 阴离子聚合⑶ 阳离子聚合⑷ 配位聚合工业上为了合成聚碳酸酯可采用()聚合方法。
熔融缩聚⑵ 界面缩聚⑶ 溶液缩聚⑷固相缩聚聚合度基本不变的化学反应是(PVAc 的醇解⑵ 聚氨酯的扩链反应⑶高抗冲PS 的制备⑷ 环氧树脂的固化表征引发剂活性的参数是k p (⑵ t1/2 ⑶ k i ⑷ k d五、计算题(共35 分,根据题目要求计算下列各题)⒈(15 分)用过氧化二苯甲酰(BPO)作引发剂,60 ℃研究甲基丙烯酸甲酯的本体聚合。
已知: C (偶合终止系数)=0.15 D (歧化终止系数)=0.85 ; f =0.8;k p= 3.67 ×102 L/ mol.s ;k d = 2.0 ×10 -6 s-1;k t=9.30 ×106 L/ mol.s ;c(I)=0.01 mol / L ;C M=1.85 ×10 -5;C I=2×10-2;甲基丙烯酸甲酯的密度为0.937 g./ cm 3;计算:聚甲基丙烯酸甲酯(PMMA)的平均聚合度X n 。
四川大学_高分子_复试题库四川大学高分子国家重点实验室复试(共200分)一、硕士研究生复试笔试题库(共100分)A、请选择合适的单体合成下列高聚物,并指明其聚合机理及反应类型。
(5×3分,必做题)①、涤纶(PET)树脂;②、GPC用样标PS;③、ABS树脂;④、001型离子交换树脂;⑤、维尼纶纤维;⑥、丁基橡胶;⑦、PS+PET二嵌均共聚物;⑧、聚甲基苯乙烯;⑨、PA66;选择题(2分×5,必做题)1).B;(2).A;(3).A;(4).B;(5).D;(6).D;(7).C;(8).B;(9).A;(10)D;(11)A;(12)D;(13)C;(14)B;B、.下列单体的聚合反应中可以不发生凝胶效应的是()A、乙烯B、a甲基苯乙烯C、苯乙烯D、a甲基丙烯酸甲酯.以下实施的聚合方法中,其产物最为纯净的是()A、本体聚合B、溶液聚合C、悬浮聚合D、乳液聚合.在乳液聚合反应中,选择的聚合温度T应该()A、T>T三相平衡,T<T浊点;B、T>T三相平衡,T>T浊点;C、T<T三相平衡,T<T浊点;D、T<T三相平衡,T>T浊点;就聚合反应温度而言,通常情况下聚合反应温度最低的是()A、自由基聚合B、阳离子聚合C、阴离子聚合D、配位聚合从聚合机理的角度,自由基聚合与乳液聚合最大的不同在于()A、前、中期B、前、后期C、中、后期D、聚合速率和分子量的变化众所周知,高聚物是具有不同分子质量同系物的混合物,其中最大的是()A、 MNB、MWC、M?D、MZ一般而言,聚合物要想加工成型制品必须在( )温度范围内来实现;A、Tb~TmB、Tg~TfC、Tf~TdD、Tg~ TmPE由于分子链规整,对称性好,有较好的结晶能力,下列那种方法不能用于测定PE的结晶度Xc()A、密度法B、超速离心沉降C、NMR D、X射线衍射PVC的分解温度低于其熔体的粘流温度,为便于加工,通常应()A、加入增塑剂,同时加入稳定剂;B、加入惰性填料,不加稳定剂;B、加入惰性填料、同时加入稳定剂;D、加入增塑剂提高其刚性;农用PVC薄膜产生“鱼眼”的主要原因是()A、加工温度B、加工压力C、口模成型长度D、分子量分布不均⑴下列高聚物中在室温下无恰当溶剂的是()A、 PEB、配位PSC、PETD、PA66⑵以下论述中不属于基本交联理论的是()A、聚合反应与交联反应同时进行型;B、天然或合成高分子聚合物通过外加小分子交联剂交联型;C、低分子预聚物与小分子化合物作用交联型;D、齐聚物在未加工阶段的交联型;⑶在体型缩聚反应中,有Pf<P0<Pc,因此实际生产中应选择()凝胶点来进行估算,以便于加工成型。
xx大学2020年硕士研究生入学考试试题考试科目代码:考试科目名称:高分子化学(A卷)(总分150分,三小时答完)考生注意:1. 请将答题写在答卷纸上,写在试卷上视为无效。
2. 考试需带普通计算器一、名词解释(每小题5分,共30分)1. 自由基共聚合反应2. 阻聚剂3. 重复单元4. 交替共聚物5. 本体聚合6. 聚合度相似的化学反应二、单项选择题(每小题2分,共20分)⒈聚乙烯醇的单体是( )A. 乙烯醇B. 乙醛C. 醋酸乙烯酯D.乙二醇2. 下列哪一种纤维不属于三大合成纤维()A. 聚酯B. 耐纶C. 聚丙烯腈D. 维尼纶3. 用双酚A钠盐与光气为原料制备聚碳酸酯的实施方法是( )A. 熔融缩聚B. 溶液缩聚C. 界面缩聚D. 固相缩聚4. 缩聚反应的特征是()A. 逐步聚合B. 通过活性中心实现链增长C. 引发速率很快D. 快速终止5. 可以进行自由基聚合的单体有()A. CH2 = CH-C6H5B. CH2 = C (CH3)2C. CH2 = CH-CH3D. CH2 = CH-OR6. 自由基聚合得到的聚乙烯属于()A. 低压聚乙烯B. 低密度聚乙烯C. 高密度聚乙烯D. 中密度聚乙烯7. 当两种单体的Q、e值越是接近时,越是()A. 难以共聚B. 趋于理想共聚C. 趋于交替共聚D. 趋于恒比共聚8. 对阴离子聚合机理的特点,说法错误的是()A. 快引发B. 慢增长C. 快终止D. 无终止9. 不属于溶液聚合基本组分的是()A. 乳化剂B. 单体C. 引发剂D. 溶剂10. 聚合物聚合度变小的化学反应是()A. 聚醋酸乙烯酯醇解B. 聚乙烯氯化C. 环氧树脂固化D. 聚甲基丙烯酸甲酯解聚三、填空题(每空1分,共30分)1. 塑料按其受热行为的不同,可分为塑料和塑料。
2. 从聚合反应的机理分类,聚对苯二甲酸乙二醇酯的合成属于,聚丙烯的合成属于。
3. 逐步聚合的实施方法有、、和。
4. 主链含—OCO—的聚合物一般称为,含—NHCO—的聚合物称为,而含—NHCOO—的则称为。
适用专业: 高分子化学与物理 考试科目: 高分子化学是否需要考生 携带计算器: 是 准考证号码: 姓 名: 考试时间: 3小时 注意事项:1.本试卷共 六 道大题(共计 57 个小题),满分 150 分。
2.本卷属试题卷,答题另有答题卷,答案一律写在答题卷上,写在该试题卷上或草纸上均无效。
答题卷上不能做任何与答题无关的标记信息或记号,一经发现该考试科目以违纪处理,零分计算。
3.必须用蓝、黑钢笔或圆珠笔答题,其它均无效。
————————————————————————————————一、填空题(27分,每空1分)1、对于r 1r 2=1的情况,称为(1),r 1r 2=0,称为(2)。
2、聚合反应分为连锁聚合和逐步聚合,其中逐步聚合的实施方法有(3)、(4)、(5)和(6)四种,聚对苯二甲酸丁二醇酯的制备通常采用(7)方法。
3、SBS 是由(8)和(9)二种单体采用(10)聚合的方法合成的嵌段聚合物。
4、聚合物的平均分子量有四种表达方法,分别为(11), (12), (13)和(14),分子量分布指数(D )是用(15)的公式表示,D 越小表示分子量分布 (16) 。
5、推导自由基共聚反应的聚合速率方程时,用了五个基本假定,它们分别是(17)、(18)、(19)、(20)、(21)。
6、乳液聚合的主要配方体系包括(22),(23),(24)和(25)。
7、尼龙-6可以采用不同的催化剂按照(26)和(27)机理来获得。
二、名词解释(30分,每题5分)(28)自动加速现象;(29)共聚物;(30)逐步加成聚合反应;(31)平均官能度;(32)引发剂的引发效率;(33)离子聚合。
三、选择题(20分,每题2分)1、关于线性缩聚,下列说法不正确的是((34))A 、聚合度随反应程度而增加;B 、链引发和链增长速率比自由基聚合慢;C 、反应可以暂时停止在中等聚合度阶段;D 、聚合初期,单体几乎全部缩聚成低聚物2、制备聚乙烯醇要用到的单体是((35))A 、乙烯醇;B 、乙醇;C 、乙醛;D 、醋酸乙烯酯3、有机玻璃板材的制备是采用((36))方法A 、本体聚合;B 、溶液聚合;C 、悬浮聚合;D 、乳液聚合4、SIS 是一种热塑性弹性体,可以用下面((37))方法合成?A、配位阴离子聚合;B、活性阴离子聚合;C、自由基共聚合;D、阳离子聚合。
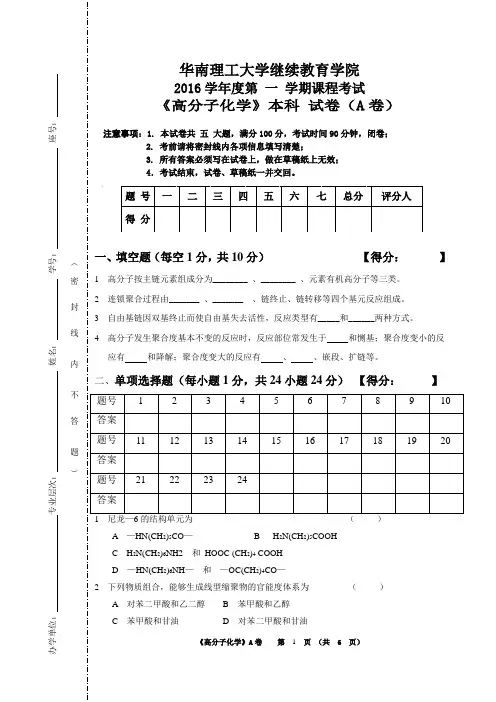
华南理工大学继续教育学院2016学年度第 一 学期课程考试《高分子化学》本科 试卷(A 卷)注意事项:1. 本试卷共 五 大题,满分100分,考试时间90分钟,闭卷;2. 考前请将密封线内各项信息填写清楚;3. 所有答案必须写在试卷上,做在草稿纸上无效; 4.考试结束,试卷、草稿纸一并交回。
一、填空题(每空1分,共10分) 【得分: 】1 高分子按主链元素组成分为________ 、________ 、元素有机高分子等三类。
2 连锁聚合过程由_______ 、_______ 、链终止、链转移等四个基元反应组成。
3 自由基链因双基终止而使自由基失去活性,反应类型有_____和______两种方式。
4 高分子发生聚合度基本不变的反应时,反应部位常发生于 和恻基;聚合度变小的反应有 和降解;聚合度变大的反应有 、 、嵌段、扩链等。
二、单项选择题(每小题1分,共24小题24分) 【得分: 】A —HN(CH 2)5CO —B H 2N(CH 2)5COOHC H 2N(CH 2)6NH2 和 HOOC (CH 2)4 COOHD —HN(CH 2)6NH — 和 —OC(CH 2)4CO —2 下列物质组合,能够生成线型缩聚物的官能度体系为 ( )A 对苯二甲酸和乙二醇B 苯甲酸和乙醇C 苯甲酸和甘油D 对苯二甲酸和甘油3 当线形缩聚反应的平衡常数达到多少时,一般认为是不平衡缩聚( )A 10B 100C 500D 10004 聚合物分子量分布指数表征分子量分布宽度,其定义是( ),其值越大,表明分布越宽。
A w n M M /B n w M M /C w M M /ηD ηM M n /5 合成脲醛树脂用原料单体是 ( )A 乙酸和乙醇B 邻苯二甲酸酐和甘油C 已二胺和己二酸D 甲醛和尿素6 PMMA 合成过程中,先需要低温进行预聚合,其主要目的是 ( )A 防止产生爆聚B 防止大分子分子量过大C 有利于得到更加透明的产品D 有利于提高单体的转化率7 聚氯乙烯常采用悬浮法合成,聚合主要发生的场所是 ( )A 本体中B 单体液滴中C 水相中D 溶液中8 下列单体能进行阳离子聚合的是 ( )A CH 2=CH 2B CH 2=CHCH 3C CH 2=C(CH 3)2D CH 2=C(CH 3)COOCH 3 9 BPO 属于哪一类引发剂 ( )A 齐格勒—纳塔引发剂B 有机过氧化物引发剂C 路易斯酸引发剂D 氧化还原引发剂10 诱导分解的实质是,链自由基向( )反应发生转移 ( )A 向单体B 向引发剂C 向溶剂D 向大分子11 自由基向溶剂转移,其结果是 ( )A 分子量变大B 分子量变小C 引发效率下降D 大分子产生支链 12 乳液聚合中,聚合反应发生的场所主要为 ( )A 单体液滴内B 水相中C 胶束内D 溶剂中13 1mol 邻苯二甲酸+0.9mol 乙二醇+0.1mol 丙三醇组成的聚合体系,其平均官能度为 ( )A 3.0B 2.10C 2.05D 2.0 14 聚合度基本不变的反应是 ( )A 、橡胶的硫化B 、环氧树脂的固化C 、聚醋酸乙烯酯醇解D 、废旧有机玻璃的回收入理15 等规聚丙烯通常是指 ( )A 全同结构B 头尾结构C 顺式结构D 反式结构16 聚丙烯的等规度测试方法中,最常用的方法是依据下列哪些性质的差异( )A 熔点的差异B 溶解能力的差异C 密度的差异D 结晶度的差异 17 腈纶的化学名称为 ( )A 聚氯乙烯B 聚丙烯C 聚丙烯腈D 聚乙烯醇缩甲醛18 下列聚合物中,解聚最彻底的是 ( )A 聚四氟乙烯B 聚苯乙烯C 聚丙烯D 聚乙烯19 下列哪些高分子的化学反应将使聚合物的聚合度变大 ( )A 交联B 解聚C 降解D 水解20 在线型缩聚反应中,成环反应是副反应,其中最易形成的环状化合物是( )。
838
华南理工大学
2016年攻读硕士学位研究生入学考试试卷
(试卷上做答无效,请在答题纸上做答,试后本卷必须与答题纸一同交回)
科目名称:高分子化学
适用专业:高分子化学与物理,材料加工工程
838
华南理工大学
2017年攻读硕士学位研究生入学考试试卷
(试卷上做答无效,请在答题纸上做答,试后本卷必须与答题纸一同交回)
科目名称:高分子化学
适用专业:高分子化学与物理;材料加工工程
838
华南理工大学
2018年攻读硕士学位研究生入学考试试卷
(试卷上做答无效,请在答题纸上做答,试后本卷必须与答题纸一同交回)
科目名称:高分子化学
适用专业:生物医学工程;生物医学工程(专硕)。
2016年硕士复试专业综合笔试复习大纲003 化工与材料学院080501材料物理与化学 080502材料学复试科目:高分子化学;高分子物理。
重点内容为高分子材料的结构与性能和高分子材料合成的相关基本知识和基础理论。
复习大纲:一、高分子化学与高分子物理部分1、自由基聚合反应2、逐步缩聚反应3、配位聚合3、高分子链结构4、高分子聚集态结构5、高聚物转变与松弛6、高分子溶液7、聚合物分子量及分子量分布8、高分子材料的粘弹性、力学性能及流变性二、专业综合笔试参考书目1、高分子物理,中国化学工业出版社,金日光主编,2007年第3版2、高分子化学,潘祖仁主编,化学工业出版社,2007年第4版080503材料加工工程复试科目:高分子物理、聚合物成型工艺的基础理论和基本方法。
复习大纲:一、高分子物理、聚合物成型工艺1、高分子聚集态结构2、高聚物转变与松弛3、高分子材料性能(机械性能、流变性能)4、聚合物材料成型基本原理和方法5、聚合物材料成型设备的基本结构与组成6、高分子材料常用性能的测试方法二、专业综合笔试参考书目1、高分子物理,中国化学工业出版社,金日光主编,2007年第3版2、塑料成型工艺学,中国轻工业出版社,黄锐主编0805Z1新材料与技术复试科目:材料化学、高分子化学、化学英语复习大纲:重点内容为材料的合成、结构与性能和高分子材料合成的相关基本知识和基础理论。
一、材料化学部分1、X射线衍射分析2、电子显微分析3、热分析(TG、DSC、DTA)4、材料测试方法的综合运用二、高分子化学部分1、自由基聚合反应2、逐步缩聚反应3、高分子链结构4、高分子聚集态结构5、聚合物分子量及分子量分布三、专业综合笔试参考书目1、材料研究方法,科学出版社,王培铭,许乾慰主编,2012年1月2、高分子化学,潘祖仁主编,化学工业出版社,2007年第4版085204材料工程(专业型)复试科目:聚合物成型工艺、高分子材料复习大纲:要求考生全面、系统地掌握高分子材料、聚合物成型工艺和设备课程的基本概念,基础知识和基本技能,熟悉聚合物的主要成型工艺方法及原理,深刻理解成型工艺条件对高分子材料结构与性能的影响规律。
青岛大学2017年硕士研究生入学考试试题科目代码:832科目名称:高分子化学(共2页)请考生写明题号,将答案全部答在答题纸上,答在试卷上无效一、名词辨析(每题6分,共30分)1.重复单元与结构单元2.诱导分解与诱导期3.凝胶点与凝胶效应4.碳链高分子与杂链高分子5.黏度稳定剂与悬浮稳定剂二、问答题(每题10分,共120分)1.写出己二酸与己二胺的聚合反应式并命名所生成的聚合物。
有人认为该反应属于共聚合,你是否赞同他的观点?简述理由。
工业上会采用何种方法控制分子量?2.体型缩聚中预聚物的合成应控制在哪个阶段?举出一个体型缩聚的典型的工业应用例,写出该应用例相关的预聚阶段的聚合反应式。
3.简要分析聚合温度对氯乙烯自由基聚合的聚合速率及所生成的聚氯乙烯的分子量的影响。
4.醋酸乙烯酯及苯乙烯都可以进行自由基均聚合并得到有工业价值的聚合物,那么,这是否意味着这两种单体也可以很好地进行自由基共聚合呢?为什么?简述之。
5.简要分析自由基共聚合中改变引发剂活性或改变引发剂用量可能产生的影响。
6.给出乳液聚合的基本配方并举出一个乳液聚合的典型的工业应用例,写出该应用例相关的聚合反应式。
7.给出阳离子聚合的机理特征并举出一个典型的阳离子聚合引发剂(或引发体系)以及一个典型的阳离子聚合的工业应用例,写出该应用例相关的聚合反应式。
8.给出一种典型的配位聚合的引发体系以及一种工业上通过配位聚合合成的聚合物品种。
写出该应用例相关的聚合反应式。
9.工业上聚甲醛是通过哪一类聚合反应合成的?写出相关聚合反应式。
工业上又是如何解决其热稳定性差问题的?给出一种方法。
10.聚合物的化学反应一般分为哪三类?举出一个通过聚合物的化学反应合成聚合物的典型的工业应用例,并写出该应用例相关的反应式。
11.写出以偶氮二异丁腈引发苯乙烯聚合的链引发、链增长及链终止反应的反应式。
12.下列聚合物在工业上分别是由什么单体、通过何种聚合反应合成的?①聚氨酯②SBS。
桂林电子科技大学硕士研究生入学考试复试试卷
考试科目代码:考试科目名称:高分子化学
请注意:答案必须写在答题纸上(写在试卷上无效)。
简答(每题10分,共100分)
1. 乳液聚合过程分为三个阶段,试述每个反应阶段的特点。
2. 在自由基聚合反应中,什么条件下会出现自动加速现象?试讨论其产生的原因以及促使其产生和抑制的方法。
3. 苯乙烯单体在储存和运输中,常加入阻聚剂。
聚合前用何法除去阻聚剂?若取混有阻聚剂的单体聚合,将会发生什么后果?
4. 写出下列聚合物的化学结构式:聚乙烯醇、尼龙66、聚碳酸酯、聚甲基丙烯酸甲酯、聚氯乙烯
5. 你了解的嵌段共聚物有哪些?举例说明如何合成某一种嵌段共聚物。
6. 连锁聚合与逐步聚合的三个主要区别是什么?
7. 简述高密度聚乙烯、低密度聚乙烯和超高分子量聚乙烯在制备方法、结构和性能上的区别和联系。
8. 试说明降解和老化的定义,二者对于当前的环境保护有什么意义。
9. 缩聚反应过程通常会发生的副反应有哪些,对聚合物有什么影响?
10. 谈谈学习高分子化学,对你了解高分子材料有什么指导意义?
共 1 页第 1 页。
青岛大学2016年硕士研究生入学考试试题
科目代码: 832 科目名称: 高分子化学 (共2页)
请考生写明题号,将答案全部答在答题纸上,答在试卷上无效
一、名词解释(每题3分,共30分)
1. 杂链聚合物
2. 凝胶点
3. 诱导分解
4. 死端聚合
5. 反相乳液聚合
6.配位聚合
7.铸型尼龙
8. 降解
9.几率效应10. 大单体
二、问答题(每题10分,共120分)
1. “奥美定”是一种一度被大量应用并引起广泛争议、最终又因易导致
严重的并发症而被禁用的整形材料,其化学名称为聚丙烯酰胺水凝胶。
有人设计了如下配方合成聚丙烯酰胺水凝胶,
充分混合后,通入氮气,于25~30℃下保温20-24小时完成聚合。
①发生的是何种机理的聚合反应?
②采用的是何种聚合实施方法?
③配方中的N,N’-乙撑双丙烯酰胺的作用是什么?
④写出聚合物的结构式。
2. 写出以AIBN引发VAc聚合的链引发、链增长及链终止反应的反应式。
3. 在线型缩聚反应中,为了保证参加反应的两种官能团等物质的量配比,
通常采取哪三种措施?
4. 从单体结构、聚合过程及产物三个方面比较线形缩聚与体形缩聚。
1。
2016年武汉科技大学860生物化学(化工)考研真题(A卷)(总分150, 做题时间180分钟)单项选择题共 10 小题,每小题 2 分,共 20 分。
1.下列单糖在小肠中吸收速率最高的是SSS_SINGLE_SELA核糖B脱氧核糖C果糖D葡萄糖分值: 2答案:D2.侧链含有咪唑基的氨基酸是SSS_SINGLE_SELA精氨酸B甲硫氨酸C组氨酸D半胱氨酸分值: 2答案:C3.维持蛋白质二级结构稳定的最主要因素是SSS_SINGLE_SELA静电作用力B氢键C疏水相互作用D范德华力分值: 2答案:B4.有关酶的各项叙述,正确的是SSS_SINGLE_SELA酶不一定都是蛋白质B酶的底物均是有机化合物C蛋白质都有酶活性D酶对底物有绝对的专一性分值: 2答案:A5.核酸变性后可发生的效应为SSS_SINGLE_SELA减色效应B增色效应C失去对紫外线的吸收能力D最大吸收峰波长发生转移分值: 2答案:B6.三羧酸循环和呼吸链反应中产生 ATP 最多的一个步骤是SSS_SINGLE_SELA琥珀酸→苹果酸B苹果酸→草酰乙酸C柠檬酸→异柠檬酸Da-酮戊二酸→琥珀酸分值: 2答案:D7.生物体内大多数氨基酸脱去氨基生成α-酮酸是通过SSS_SINGLE_SELA氧化脱氨基作用B还原脱氨基作用C转氨基作用D联合脱氨基作用分值: 2答案:C8.原核细胞中新生肽链的 N-末端氨基酸是SSS_SINGLE_SELA甲硫氨酸B蛋氨酸C甲酰甲硫氨酸D丝氨酸分值: 2答案:C9.逆转录酶是一类SSS_SINGLE_SELADNA 指导的 DNA 聚合酶BDNA 指导的 RNA 聚合酶CRNA 指导的 DNA 聚合酶DRNA 指导的 RNA 聚合酶分值: 2答案:C10.生物膜主要成分是脂和蛋白质,它们相连的键主要是SSS_SINGLE_SELAA共价键B二硫键C氢键D疏水相互作用分值: 2答案:D填空题共 10 小题,每小题 2 分,共 20 分。