微生物制剂调查分析报告
- 格式:doc
- 大小:113.50 KB
- 文档页数:5
本文部分内容来自网络整理,本司不为其真实性负责,如有异议或侵权请及时联系,本司将立即删除!== 本文为word格式,下载后可方便编辑和修改! ==微生物制剂预研报告篇一:专业调研报告专业调研报告关键字:物理类就业,等离子,光电半导体就业。
引言:本专业涉及四个就业方向分别是:等离子体,半导体,和光电子。
在蓬勃发展的中国,物理系的毕业生的就业方向并不像很多人所认为的那样前景堪忧,反之对国家和社会是有着非常重要的作用。
因此做专业调研以明确今后的发展方向。
本文将按照专业的就业方向分为三个方向进行阐述。
而每个方向又会分为研究所和企业进行介绍,并且会重点介绍1个行业领军研究所和企业。
等离子体物理:研究所:随着我国等离子物理行业的发展,等离子物理研究所越来越多,尤其是低温等离子体物理研究所。
而高温等离子体物理研究所相对较少。
其中较好的有1:中科院等离子体物理研究所2:高温合肥等离子所3:西南物理研究院4:华中科大聚变实验室等。
在此重点介绍:中科院等离子体物理研究所。
简介:经过30年的发展,等离子体所在高温等离子体物理实验及核聚变工程技术研究方面处于国际先进水平,形成了广泛的国际交流与合作,与欧、美、日、俄、澳等近三十个国家和地区建立了稳定合作交流关系,开展多个国际合作项目,成为“第三世界科学院开放实验室”和“世界实验室聚变研究中心”,是国际受控热核聚变计划ITER中国工作组的重要单位之一。
科室及师资:等离子体所设有13个研究室、2个中心、2个职能管理部门和4个高科技公司。
现有职工400多人,其中研究员54人,副研究员及高工88人,中级技术职务人员123人。
拥有3个博士点、7个硕士点和1个博士后流动站,已为国家培养研究生900多人,目前在读研究生300多人。
配备及科研项目:该所依靠自己的力量建设了HT—6B、HT—6M托卡马装置和中国第一超导托卡马克HT—7装置,建成了总功率达20万千瓦交直流脉冲电源系统,建成了兆瓦级的波加热系统和兆瓦级的低杂波驱动电流系统,建成了我国场强最高的20万高斯混合磁体和中国最大规模的低温液氮液氦系统,建成了先进的计算机控制和数据采集及处理系统。
微生物菌剂技术研究及应用示范总结报告一、课题主要研究内容利用微生物菌剂促进作物健康生长,提高作物抗逆性、拮抗重金属等能力,在农产品保增产同时,减少杀菌剂、化肥、激素的使用为首要目标,最终实现提高农产品品质,提升农产品安全,减少作物病虫害发生。
研究内容主要包括微生物菌剂产品商品化工艺与质控体系建立、微生物菌剂产品应用效果评价、微生物菌剂产品应用示范三个部分。
二、课题研究的技术路线和方法所完成项目的核心内容、技术特征、技术方法和难点;项目研究的技术路线和实现途径,技术成果先进性、成熟性。
(一)小区试验筛选常见蔬菜,在作物不同生长期使用微生物纳米硒营养液,观测其对作物根系、叶片、茎干的影响,在作物生长过程中观测作物对病原菌的抗性。
收获后检测农产品中硒含量以及其他营养元素的含量,在此基础上对微生物纳米硒进行优化。
(二)大田实验每种作物设置实验组与对照组,每组2亩;实验周期为作物的一个生长周期。
实验组处理方法:依据小区试验结果,设定大田实验中微生物纳米硒的喷施剂量与喷施时期;对照组不做处理即可。
结果观测:喷施后7-10天观测作物的长势、叶片大小、根系生长情况、作物抗病能力以及农产品成熟度;农产品采收后检测农产品中硒与其他营养成分的含量、检测农产品中杀菌剂农药残留数据。
(三)机理研究通过营养成分检测与代谢组学研究,研究微生物纳米硒、微生物菌剂等植物内源激素的影响,以探明其抗病抗虫的机制。
三、研究内容和取得的成果(一)微生物菌剂产品商品化工艺与质控体系建立课题组依据任务书要求,筛选了3种微生物菌剂,分别为复合微生物菌剂、微生物纳米硒和微生物有机肥,并对产品效果进行评价。
2.微生物纳米硒工艺微生物纳米硒由桂林集琦生化有限公司转化,登记证号:微生物肥(2018)准字6480号,有效活菌数≥0.5亿/mL,6%≤N+P2O5+K2O ≤20%。
(1)微生物纳米硒的发酵工艺1)主要原料:硒粉、动物源氨基酸、植物源氨基酸、海藻酸、蔗糖、糖蜜等2)发酵菌种:酵母菌、枯草芽孢杆菌、乳酸菌、醋酸杆菌、巨大芽孢杆菌。
微生物药物发展分析报告目录1. 抗感染药物 (2)2. 酶抑制剂 (2)2.1 阿托伐他汀 (3)2. 2 辛伐他汀 (4)2. 3 瑞舒伐他汀 (5)2. 4 匹伐他汀 (6)3. 抗肿瘤用药 (6)3.1 阿霉素 (7)3.2 放线菌素D (8)3.3 博来霉素、平阳霉素 (8)3.4 力达霉素 (8)3.5 埃博霉素 (8)3.6 格尔德霉素 (8)4. 免疫抑制剂 (12)4.1 环孢素A (12)4.2 他克莫司 (12)4.3 西罗莫司 (13)4.4 麦考酚酸酯 (13)4.5 咪唑立宾 (13)4.6 脱氧精胍素 (13)4.7 康乐霉素C (14)1. 抗感染药物由于上市新药枯竭和价格下降等因素影响,全球抗感染药物市场增速放缓,药品耐药性开始成为新产品研发的主要推动力。
近几年,针对临床上棘手的甲氧西林耐药金黄色葡萄球菌(MRSA)、万古霉素耐药肠球菌(VRE)和青霉素耐药肺炎链球菌(PRSP)等“超级细菌”,从微生物代谢产物中开发了一系列有效的药物。
正处于研发阶段的新型抗感染药物进展如下:CXA-201:Cubist公司在2009年通过收购Calixa公司获得的品种,已进入Ⅲ期临床试验。
目前,CXA-201正在进行针对复杂性尿路感染(cUTI)的试验,并将作为革兰氏阴性细菌感染包括多药耐药铜绿假单胞菌的一线静脉注射疗法。
TR-701:Trius Therapeutics(总部设在圣地亚哥的生物制药公司)的研发品种,已进入Ⅲ期临床试验,研究结果将于近期发布。
如果能够获批,拜耳公司将获得该药在美国以外地区的销售权。
TR-701不仅可用于皮肤感染治疗,也可治疗细菌性肺炎,具有广谱作用。
Solithromycin:Cempra制药公司研发的新一代的口服和静脉大环内酯类抗生素类药物,已进入Ⅲ期临床试验。
现有研究结果表明,Solithromycin没有其他大环内酯类的副作用问题,并且比同类其他药物更具抗耐药菌的活性。
药物制剂微生物检验一、概述药物制剂微生物检验是确保药品质量和安全性的重要环节。
它通过对药品制剂中微生物的种类、数量和活性进行检测和分析,确保药品符合相关法规和质量控制标准,保障公众的健康和安全。
本文将探讨药物制剂微生物检验的基本概念、检验方法和实际应用。
二、药物制剂微生物检验的基本概念药物制剂微生物检验主要包括细菌、真菌、病毒等微生物的检测。
这些微生物可能对药品质量和公众健康构成威胁。
例如,某些细菌和真菌可能会引起药品污染,而病毒则可能引发感染。
因此,进行药物制剂微生物检验是十分必要的。
三、药物制剂微生物检验的方法1、细菌学检验:通过培养、分离、鉴定细菌,检测细菌种类和数量,评估药品制剂的细菌污染程度。
2、真菌学检验:通过培养、分离、鉴定真菌,检测真菌种类和数量,评估药品制剂的真菌污染程度。
3、病毒学检验:通过检测病毒的核酸、蛋白质等成分,鉴定病毒种类和活性,评估药品制剂的病毒感染风险。
4、生物安全实验室:为了确保药物制剂微生物检验的准确性和安全性,通常需要在生物安全实验室中进行检验。
这些实验室具备特殊设备和条件,可以防止微生物外泄,保障检验人员的安全。
四、药物制剂微生物检验的实际应用1、新药研发:在新药研发过程中,药物制剂微生物检验有助于评估新药的抗菌、抗真菌和抗病毒效果,为新药的研发和优化提供依据。
2、药品质量控制:通过对药品制剂进行微生物检验,可以评估药品生产过程中的质量控制情况,确保药品符合相关法规和质量标准。
3、感染预防:通过对药品制剂进行病毒学检验,可以评估药品的抗病毒效果,为预防和治疗病毒感染提供参考。
4、公众健康保障:通过药物制剂微生物检验,可以保障公众使用的药品安全、有效,防止药品污染和病毒感染。
五、结论药物制剂微生物检验是保障药品质量和安全性的重要环节。
通过对药品制剂中微生物的种类、数量和活性进行检测和分析,可以确保药品符合相关法规和质量控制标准,保障公众的健康和安全。
未来,随着微生物检测技术的发展和药物制剂研究的深入,药物制剂微生物检验将在新药研发、药品质量控制、感染预防和公众健康保障等方面发挥更大的作用。
微生物调查报告3篇为科学研究策划我县“xx”生物产业建设规划,调节产业布局,提高全乡生物产业发展趋势水准,完成以生物产业现代化提高自然资源开发设计产业发展,推动传统式生物产业向当代微生物产业转型。
依据3月1日县委会汤组织部部长主持人举办的“产业链建设规划科学研究”大会,县自主创新办严苛依照会议精神规定,由办负责人领队,从3月18日逐渐,机构有关部门工作员深层次全乡各乡镇街道、骨干企业,对全乡生物产业发展趋势现况、产业链产品研发工作中及xx整体规划开展普遍调查,现将调查的基本上工作方案以下:一、全乡生物产业发展趋势现况,全乡生物产业年产值达147407.七万元,在其中:微生物农牧业年产值135943.七万元,占92.2%;微生物林果业年产值3208万余元,占2.2%;生物技术年产值8256万余元,占5.6%。
在全乡生物产业年产值中,在其中,灯盏花、除虫菊、三七、草乌、苦荞麦、磨芋等特点生物产业年产值达28404.十五万元,占19.3%,比去年增5175.十五万元,提高22.3%,在其中:工业产值13492万元,比去年增4825万余元,提高55.7%;农业总产值14912.十五万元,比去年增350.十五万元,提高2.4%。
XX年第一季度,全乡生物产业年产值1142八万元,在其中,微生物农牧业年产值8128万余元,微生物林果业年产值六百万元,生物技术年产值2700万余元。
(一)生物药业发展趋势成效显著1、灯盏花产业链逐渐发展壮大,骨干企业云南楚雄千山万水企业发展灯盏花栽种10135亩,关键遍布在神经中枢、舞街、金龙、老城区、永宁、清水6个城镇。
推动农民近1户,为农民增收4256万余元,完成农民创收1970万余元,生产制造灯盏花中药材2230吨,均值亩产值4150元。
企业生产制造灯盏花素46.5吨,市场销售商品32吨,完成年产值9460万元,完成销售额9006万余元,完成盈利1261万余元、税利264七万元,获得了优良的经济收益。
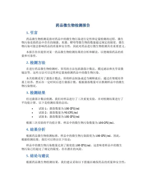
药品微生物检测报告1. 引言药品微生物检测是指对药品中的微生物污染进行定性和定量检测的过程。
微生物污染是指药品中存在的细菌、真菌、酵母等微生物的数量超过规定的限度。
微生物污染可能会影响药品的质量和安全性,因此对药品进行微生物检测具有重要意义。
本报告旨在提供对某一药品微生物检测结果的分析和解读,以便确保药品的质量和可靠性。
2. 检测方法在进行药品微生物检测时,常用的方法包括菌落计数法、膜过滤法和光学显微镜法等。
这些方法可以定性和定量地检测药品中的微生物污染。
本次检测采用了菌落计数法,即将样品制备成适当稀释液后,通过在寒暖培养基上培养,然后在一定时间后进行菌落计数。
根据菌落数量可以推测样品中的微生物污染情况。
3. 检测结果经过菌落计数法检测,我们对样品进行了三次重复实验,并对检测结果进行了平均值计算。
以下是检测结果的总结:•试验1:菌落数量为100 CFU/ml•试验2:菌落数量为95 CFU/ml•试验3:菌落数量为105 CFU/ml根据三次实验的平均值计算,样品中的微生物污染数量为100 CFU/ml。
4. 结果分析根据药品微生物检测标准,样品中的微生物污染限度为100 CFU/ml。
因此,根据检测结果,我们可以得出以下结论:样品中的微生物污染数量达到了限度值100 CFU/ml。
这意味着样品中的微生物污染已经超过了规定的限度,存在潜在的风险。
5. 结论与建议根据药品微生物检测结果,我们建议采取以下措施以确保药品的质量和安全性:1.进一步调查污染源:确定导致微生物污染的具体原因,例如生产过程中的交叉污染、不洁净设备等。
2.加强卫生管理:在生产过程中,加强对生产环境的清洁和卫生管理,确保生产设备和工作区域的卫生状况良好。
3.检查原材料质量:对原材料进行严格的检查和筛选,确保原材料的质量符合标准要求。
4.定期检测和监控:建立药品微生物检测的定期监测机制,确保药品的微生物污染情况得到及时的监测和控制。
微生物制药及微生物药物分析第一篇:微生物制药简介随着生物技术的不断发展,微生物制药已成为现代制药行业中不可或缺的重要组成部分。
微生物制药是利用微生物发酵过程中产生的细胞和代谢产物,制备出药品、食品添加剂、饲料等生物活性产物的一种生产方式。
该技术不仅能够大规模生产高质量的药品,还能够获得价格优惠的原材料,因此在制药业中被广泛使用。
微生物发酵技术是制备生物制品的基础,这种技术是一种从生物质中获得生产所需物质的过程。
微生物(如真菌、细菌和酵母)被培养在一定环境条件下,产生大量的代谢产物,其中一些产物具有生物活性,比如青霉素等。
通过对微生物代谢产物的提纯和加工,可以得到具有药物、食品和化妆品功能的终端产品。
微生物制药技术的应用范围非常广泛,包括生产抗生素、激素、酶类、疫苗和生物技术制品等。
其中,抗生素是最常见的微生物制药产品,全球抗生素市场年增长率高达5%左右。
除此之外,生物技术制品在近年来的发展中也得到了广泛应用,这几乎涵盖了所有生物制品的生产。
微生物制药技术的优势在于其可规模化、可控制、成本低廉,从而保证了高质量、高效率的制药过程。
同时,微生物制药机理的深入研究也为该技术的发展提供了更多的机会。
尽管如此,微生物制药技术仍然面临着一些挑战,如产品稳定性、储存条件和环境安全等问题。
因此,我们需要通过持续不断的技术创新和开发,来帮助微生物制药技术实现更加可持续的发展。
第二篇:微生物药物分析微生物药物作为生物制品的一种,具有很强的生物学活性和复杂的分子结构,因此在其质量控制和质量评价方面具有其特殊性。
因此,微生物药物的分析技术需要结合生物学、化学和计算机等多学科,采用多种分析手段才能达到准确测定和评价微生物药物质量的目的。
微生物药物分析需要关注的主要指标包括产品纯度、活性、同工酶、异构体、杂质和微生物检测等,这些指标对于药物的安全性、有效性和稳定性等方面都具有至关重要的影响。
据此,微生物药物分析需要采用一系列精密而灵敏的分析工具,如电泳、质谱、核磁共振、荧光、紫外可见光谱等,来对各项指标进行质量评价。
药物微生物检测实验报告1. 引言药物微生物检测是评估药物产品质量的重要环节之一。
微生物污染是药物生产过程中的一个潜在风险,可能导致产品的降解、失效或者对患者产生不良反应。
因此,对药物微生物污染的检测与控制至关重要。
本实验旨在通过一系列步骤,展示药物微生物检测的过程,并分析实验结果。
2. 实验材料和方法2.1 实验材料•药物样品•纯化水•高温灭菌器•营养琼脂培养基•培养皿•培养瓶•培养槽•快速菌落计数器•培养箱•显微镜2.2 实验步骤1.准备工作:将所有实验器材和材料清洗消毒,并确保工作区域清洁。
2.样品制备:取药物样品,并在无菌条件下将其转移到一个灭菌的培养瓶中。
3.培养基制备:按照说明书的要求,将营养琼脂培养基溶解于纯化水中,然后将其分装到培养皿中。
4.培养基接种:将培养皿放入培养槽中,然后将培养瓶中的药物样品均匀涂抹在培养皿表面。
5.培养条件设置:将培养皿放入预先设定好的培养箱中,保持适宜的温度和湿度,以促进微生物生长。
6.孵育时间:根据药物类型和常规实验要求,将培养皿在培养箱中孵育一定的时间,通常为24-48小时。
7.菌落计数:使用快速菌落计数器对培养皿上的微生物菌落进行计数。
记录菌落数量并进行统计分析。
8.显微镜检验:将培养皿中的菌落取出并放置在显微镜载玻片上进行观察。
根据菌落形态和特征,初步判断微生物的种类。
3. 实验结果与分析经过培养和菌落计数,我们得到了以下实验结果:•药物A样品上有5个可见的微生物菌落,其中三个为革兰氏阳性菌,两个为革兰氏阴性菌。
•药物B样品上有2个可见的微生物菌落,均为革兰氏阳性菌。
•药物C样品上没有任何微生物菌落。
根据实验结果,我们可以得出以下结论:1.药物A样品中存在微生物污染,其中的细菌种类包括革兰氏阳性菌和革兰氏阴性菌。
这可能对药物的质量和疗效产生不良影响,需要进一步的控制和处理措施。
2.药物B样品中存在微生物污染,但仅限于革兰氏阳性菌。
虽然菌落数量较少,但仍需要注意并采取相应的控制措施。
医院制剂微生物限度检查分析摘要】药品微生物限度检查是国家为保证药品使用安全而强制规定的一项重要工作,我国药检工作逐步与国际接轨,并具有中国特色。
但医院制剂生产的任一个环节如果不注意规范,都有可能造成制剂在生产过程中发生微生物污染;医院制剂微生物限度检查显得尤为重要。
【关键词】医院制剂;微生物限度;药检;药品质量【中图分类号】R197.323 【文献标识码】A 【文章编号】2095-1752(2017)25-0390-02药品微生物限度检查是国家为保证药品使用安全而强制规定的一项重要工作,医院制剂发生微生物污染必然导致制剂的变质,失去临床疗效或产生相关毒性,危害广大患者健康安全;基于本单位医院制剂微生物限度检查的实际工作情况,解析医院制剂微生物污染的各项可能途径及相关解决措施,本题对我院自2014年至2015年生产的529批次医院制剂微生物限度检查情况进行综合分析。
1.检验资料与检查方法1.1 检验资料2014年至2015年间,药检室共检查了529批次医院制剂产品的微生物限度,其中微生物限度检查不达标的58批次,占总数10.9%;其中细菌计数不符合相关规定的19批次,占不合格批次的32.7%;霉菌计数不符合相关规定的12批次,占不合格批次的20.6%;以上两项均不符合规定的27批次,占不符合规定批次的46.7%;而大肠埃希菌,白色念珠菌,金黄色葡萄球菌,绿脓假单胞菌及螨虫均未检出。
1.2 检查方法依据《中国药典》2010版制剂通则项下所述方法[1],对医院制剂529个批次进行了微生物限度检查。
2.结果本单位529个受检批次微生物限度检查结果显示,不合格品种批次中,位居前6位的品种批次分布如表1。
由附表1可见:微生物限度检查中,不合格的医院制剂主要存在于液体制剂,原辅材料营养物质丰富的医院制剂品种中。
3.讨论3.1 原辅材料中含营养丰富成分制成的医院制剂,其原辅材料虽然在购入时(生产厂家出厂)符合相关标准,但由于在运输途中污染,或储存环境不洁等因素均可对原辅材料的卫生水平造成污染[2]。
微生态制剂市场调研报告一、利用微生态制剂的应用现状随着健康无公害养殖的普及和推广,微生态制剂以其无毒害、无残留等优点,越来越受养殖生产者的青睐,为了使养殖者进一步合理正确地使用微生态制剂,现将其使用技术简介如下。
1)微生物制剂使用技术(1)培育池水:在鱼种放养前10天左右,用100倍微生物制剂稀释液均匀泼洒池塘,净化环境,放苗前3天,再用浓度为每立方米20毫升的复合微生物制剂稀释液泼洒水面,使水中的有益微生物种群形成优势种群,有助于鱼种下塘就能适应生长。
(2)调控水体:水质突变、鱼种浮游水面时,用复合微生物制剂每亩1.5千克拌2千克红糖化水后进行全池泼洒。
一般情况,每半个月用复合微生物制剂每亩1千克-1.5千克稀释后全池泼洒,具体视水质情况调整泼洒时间和用量。
(3)拌饲投喂:每隔10天~15天,用100倍~200倍微生物制剂稀释液喷洒饲料,稍加拌和使其均匀后,马上投喂。
(4)改良池底:当池底发生恶化时,每亩可施用5千克的微生态制剂配合沸石粉30千克,情况严重的可施用2次;pH值偏高时,可施用乳酸菌制剂;水色发红、发白、发黑,可先施用每立方米0.5克二氧化氯,3小时后加水,下午施用沸石粉、晚上开动增氧机,72小时后施用微生态制剂;抑制丝状藻,每亩施用5千克的微生态制剂,配合使用活性黑土处理水质,再施用细胞藻类生长素快速肥水。
2)微生物制剂使用注意事项(1)要长期使用。
微生物制剂的预防效果好于治疗效果,其作用发挥较慢,长期使用方能达到预期的效果。
(2)要尽早使用。
通过先使微生物菌的大量繁殖,形成优势种群,减少或阻碍病原菌的定居。
(3)要采用适当的方法及适时使用。
有些微生物制剂可全池泼洒,有的作为饲料添加剂,有的可与其他物质混合使用。
要选择好投放时间,如光合细菌及硝化细菌投放时最好和沸石粉混合使用;而芽孢杆菌则须在水瘦时使用,因其能迅速利用大分子有机物质,同时能将有机物质矿化生成无机盐,从而为单细胞藻类繁殖提供营养,维持稳定的水色。
药物微生物检测实验报告药物微生物检测实验报告引言:药物微生物检测是一项重要的实验室技术,用于评估药物的质量和安全性。
微生物检测可以帮助检测药物中是否存在细菌、真菌或其他微生物污染,从而确保药物的有效性和安全性。
本实验旨在探讨药物微生物检测的原理、方法和结果分析。
一、实验原理药物微生物检测的原理是基于微生物的生长和代谢活动。
药物样品中的微生物污染会导致药物的变质和降解,从而影响药物的疗效和安全性。
因此,通过检测药物样品中的微生物污染情况,可以评估药物的质量和安全性。
二、实验方法1. 样品准备:收集药物样品,并进行适当的预处理,如稀释、过滤等,以获得适合实验的样品。
2. 培养基准备:根据不同的微生物类型选择相应的培养基,并进行培养基的制备。
3. 接种:将样品在培养基上进行接种,培养条件包括温度、湿度和氧气浓度等。
4. 培养:将接种后的培养基进行培养,培养时间根据不同的微生物类型而定。
5. 观察和计数:观察培养基上是否有微生物生长,并进行计数和鉴定。
三、实验结果分析通过实验,我们可以得到药物样品中微生物的数量和种类。
根据国际标准和法规,药物样品中的微生物数量应该在一定的范围内,且不应该存在致病菌。
通过实验结果的分析,我们可以评估药物样品的质量和安全性。
实验结果的分析可以包括以下几个方面:1. 微生物数量:根据实验结果,我们可以计算出药物样品中微生物的数量。
如果微生物数量超过了标准范围,说明药物样品存在微生物污染,可能会影响药物的疗效和安全性。
2. 微生物种类:通过实验结果,我们可以鉴定药物样品中存在的微生物种类。
一些微生物可能是药物生产过程中的常见污染源,而一些致病菌的存在可能会对人体健康产生严重的影响。
3. 结果的解释:根据实验结果的分析,我们可以对药物样品的质量和安全性进行评估。
如果微生物数量和种类在合理范围内,并且没有发现致病菌,说明药物样品的质量和安全性良好。
四、实验应用和意义药物微生物检测在药品生产和质量控制中具有重要的应用和意义。
2020.12准和要求,力争将水库物业化管理周期延长至2~3年。
四是积极争取中央和市级资金投入,力争区级财政配套水库“两费”预算常态化,为水库“管养分离”工作持续开展奠定基础。
五是高位推动财政投入与回收机制的建立,促进资金流动的良性循环。
六是加强水库管理队伍建设,提高人员业务水平,使之能满足指导、监督物业化、专业化管理的需要。
三、结语21世纪初,永川区水域环境保护开始引起社会各界的高度重视,饮用水源水库渔业已全面实行生态养殖。
在渔业生态养殖推行的十多年时间里,渔业养殖从要产量跃升到要质量,生态鱼已逐步走进平常百姓家,饮用水源水库水质已基本达到地表Ⅲ类,水域生态环境保护已深入人心,社会各界对渔业生态养殖的反映也较为满意。
但由于种种原因,目前仍存在很多问题,需要我们在今后的工作中针对这些问题不断努力工作,开拓进取,不断提高永川区渔业生态养殖水平,同时也为保护水域生态环境做出更大的贡献。
重庆水利电力职业技术学院肖弟康卢本琼邮编402160随着水产养殖规模的不断扩大,追求生态、健康的养殖方式已成为发展的必然趋势,微生物制剂因其在优化水质、改善养殖环境、预防水产动物疾病、促进养殖动物生长方面具有显著的功能,因此在养殖中深受广大养殖户青睐。
但由于利益的驱动,目前生产厂家众多、相互竞争激烈、水产科技知识推广受限,加上国内相关法律、法规不完善等,导致微生物制剂在水产养殖应用上存在一些不尽如人意的地方。
为促进金坛区水产养殖的健康发展、全面掌握养殖生产中渔用微生物制剂使用情况、分析使用过程中存在的问题,笔者通过深入鱼药市场、池塘检查等调查方式,形成报告以期为农业技术推广部门、渔业执法部门指导渔业生产等提供一定的参考。
一、调查工作的具体方法1.面上调查通过走访全镇24家渔药经营门店,了解辖区内微生物制剂的主要品种、商品名以及生产厂家。
2.抽样调查每个重点养殖区域选取5名典型示范户进行走访调查,通过检查投入品仓库、查验养殖记录,调查养殖户实际生产中微生物制剂的使用情况。
药品微生物检测报告概述本文档旨在提供关于药品微生物检测的详细信息,并给出一些步骤,以确保药品的微生物质量符合标准要求。
1. 背景介绍药品微生物检测是一种重要的质量控制方法,用于评估药品是否受到微生物污染。
微生物污染可能导致药品降解、变质或产生有害的副作用。
因此,对药品进行微生物检测是确保药品质量和安全性的重要步骤。
2. 检测项目药品微生物检测包括以下几个主要项目:2.1 细菌检测细菌是常见的微生物污染源,因此对药品的细菌污染进行测试至关重要。
常见的细菌检测方法包括培养基法、膜过滤法和聚合酶链式反应(PCR)等。
2.2 真菌和酵母菌检测真菌和酵母菌是另一类常见的微生物污染源。
常用的检测方法包括培养基法和分子生物学方法(如PCR)。
2.3 外源菌检测外源菌是指来源于环境的微生物,可能通过空气、人员和设备等途径进入药品。
因此,药品中外源菌的检测也是必要的。
3. 检测步骤下面是药品微生物检测的一般步骤:3.1 样品准备从要测试的药品中取样,并注意采样过程中的无菌操作。
确保样品不受外界环境的污染。
3.2 培养基法将样品分别接种于适当的培养基上,并在适当的条件下培养一段时间。
观察培养基是否有细菌或真菌的生长。
3.3 膜过滤法将样品通过膜过滤器过滤,将过滤后的膜放置在培养基上进行培养。
观察培养基是否有细菌或真菌的生长。
3.4 PCR检测使用聚合酶链式反应(PCR)方法进行微生物检测。
该方法可以快速检测微生物的DNA序列,从而确定样品是否受到微生物污染。
3.5 结果分析根据培养基法、膜过滤法和PCR检测的结果,判断药品是否符合微生物质量的标准要求。
如果发现微生物污染,进一步确定污染的类型和严重程度。
4. 结论药品微生物检测是确保药品质量和安全性的重要措施。
通过细菌、真菌和酵母菌的检测,可以确定药品是否受到微生物污染。
合理选择合适的检测方法,并严格按照检测步骤进行操作,可以保证药品质量符合标准要求。
请注意,本文档中的内容仅供参考,具体的微生物检测流程和标准可以根据实际情况进行调整。
微生物制剂调查报告
————————————————————————————————作者:————————————————————————————————日期:
2
农业微生物制剂调查报告
学生姓名:
学号:
指导教师:
所在学院:
专业:
中国·大庆
2013 年6 月
1.调查对象
微生物杀菌剂
2.调查目的
近年来,棚室番茄因连续种植而导致的重茬病发生严重,常导致植物生长缓慢,产量下降,品质变劣。
连作还会导致土壤环境受到破坏。
为了解决番茄重茬问题,以番茄品种金鹏为试材,研究了微生物杀菌剂“10 亿芽孢/克枯草芽孢杆菌可湿性粉剂”不同施用量( 0. 5 g /穴、1. 0 g /穴和1. 5 g /穴) 对番茄重茬病的防治效果及其对番茄产量的影响。
3.调查内容
3.1材料与方法
3.1.1 材料
供试番茄品种为“金鹏”,由西安金鹏种苗有限公司培育。
供试微生物杀菌剂为“10 亿芽孢/克枯草芽孢杆菌可湿性粉剂”,由河北省农林科学院植物保护研究所植物病害生物防治实验室提供( 河北省保定市科绿丰生化科技有限公司产) 。
3.1.2 方法
3.1.2.1试验设计试验在河北省徐水县白塔铺镇白塔铺村某农户的番茄大棚内进行。
土壤为砂壤土,肥力高,已经连续种植番茄13 a,秋茬移栽番茄,死苗病发
生严重。
番茄种植方式为育苗移栽。
一膜单行,行距80 cm,株距25 cm,移栽苗密度为49 950 株/hm2。
在番茄移栽时,采用穴施法施用微生物杀菌剂“10 亿芽孢/克枯草芽孢杆菌可湿性粉剂”。
试验设施用量0 ( 不施用,CK) 、0. 5 g /穴、1. 0 g /穴和1. 5 g /穴4 个处理。
小区面积28 m2 ( 长7 m、宽4 m) ,5 行/区,随机处理排列,4 次重复。
试验地两边设保护行。
其他田间管理措施同常规。
3.1.1.2调查项目与方法
3.1.1.2.1防病效果调查。
当对照处理死苗严重时,分别调查各处理和对照的死苗数,计算发病率和防治效果。
试验数据采用SAS9. 0 简体中文版本软件( SAS Institute Inc. ) 进行统计分析。
发病率( %) = 死苗数/定植苗数× 100防治效果( %) = ( 对照发病率-处理发病率) /对照发病率× 100
3.1.1.2.2番茄生理性状调查。
记录番茄整个生育期内的单株结果数量,收获第
2 茬番茄果实时测定各处理小区的平均单果重。
3.1.1.2.3 番茄产量调查。
收获时实测各处理小区的产量,计算增产率。
增产率( %) = ( 处理小区产量-对照小区产量) /对照小区产量× 100
3.2 结果与分析
3.2.1微生物杀菌剂对番茄重茬病的防治效果施用微生物杀菌剂处理的死苗率均显著< CK,且死苗率随着施药剂量的增加而显著降低( 表1) 。
表明施用微生物杀菌剂“10 亿芽孢/克枯草芽孢杆菌可湿性粉剂”0. 5 ~ 1. 5 g /穴能够有效控制番茄移栽后因重茬造成的死苗现象。
施用量0. 5 g /穴、1. 0 g /穴、1.
5 g /穴处理的死苗率差异均达到了显著水平,防治效果分别为59. 1%、81. 0% 和98.9%,可见,施用微生物杀菌剂1. 5 g /穴对番茄重茬病防治效果最好。
3.2.2 微生物杀菌剂对番茄生理性状和产量的影响穴施微生物杀菌剂处理的番茄植株生长健壮,单株结果数、单果重和产量均显著> CK,且均随施药剂量的增加而增大( 表2) 。
表明施用微生物杀菌剂“10 亿芽孢/克枯草芽孢杆菌可湿性粉剂”0. 5 ~ 1. 5 g /穴能够显著改善番茄的生理性状,最终有效提高番茄产量。
其中,施用量1. 5 g /穴处理的番茄产量最高( 227 472. 3 kg /hm2 ) ,较CK 增产97. 2%,且显著高于其他处理产量,可见,施用微生物杀菌剂1. 5 g /穴增产效果最好。
同时,穴施微生物杀菌剂处理的番茄色泽和口感也均明显优于CK。
表明施用微生物杀菌剂可显著增强番茄的生长势,提高番茄果实产量和品质。
4.结论与讨论
番茄重茬病发生的原因主要有3 个方面: ( 1) 土壤中的病原微生物逐年积累,使土传病虫害逐步加重;( 2) 同一地块多年种植同一作物,导致土壤中作物所偏好的营养元素缺乏或失衡; ( 3) 前茬作物根系的分泌物和残留物在分解过程中产生的有毒物质,对下茬作物造成毒害和生长抑制作用[7]。
生产上一般采用化学农药“氯化苦”进行土壤消毒来防治蔬菜重茬病,但是该方法存在防治成本高、易杀死土壤中有益微生物的缺点[8,9]。
近年来,许永利等[10]在土壤中添加适量蚯蚓粪可有效改良连作番茄土壤,通过调节植物根际微生物环境和土壤养分等因子的变化减轻设施番茄土壤连作的问题。
李俊良等[11]和赵秀娟[12]报道,利用土壤拮抗微生物防治草莓重茬病的效果在60%以上。
枯草芽孢杆菌是一类抗逆性强、在农业病害防治上应用较多的有益微生物。
本研究选用微生物杀菌剂“10 亿芽孢/克枯草芽孢杆菌可湿性粉剂”进行番茄重茬病的田间防治试验,结果表明,施用该菌剂0. 5 ~ 1. 5 g /穴能够有效控制番茄重茬病,且能够显著增强番茄的生长势,提高番茄果实产量和品质,具有较好的应用前景。
番茄土传病害生物防治主要是调控土壤微生物区系的组成和数量变化,充分利用环境条件自动控制,来达到抑制或减轻病害、促进植物生长的目的[13 ~15]。
由于生物防治是利用土壤微生物间的相互作用实现的,故土壤微生态系统复合因素的变化( 如温度、湿度、土壤、土壤肥力等) 必然会影响到生防效果。
如何提高生防细菌的稳定性,也是生物防治的重要工作。