tomcat基础知识介绍精品PPT课件
- 格式:pptx
- 大小:372.48 KB
- 文档页数:30
第1章 Tomcat技术介绍Tomcat是Apache Jakarta软件组织的一个子项目,Tomcat是一个JSP/Servlet容器,它是在SUN公司的JSWDK(Java Server Web Development Kit)基础上发展起来的一个JSP 和Servlet规范的标准实现,使用Tomcat可以体验JSP和Servlet的最新规范。
经过多年的发展,Tomcat不仅是JSP和Servlet规范的标准实现,而且具备了很多商业Java Servlet容器的特性,并被一些企业用于商业用途。
本章介绍Tomcat的结构、工作模式和一些基本的特性,以及安装Tomcat的步骤。
1.1 Servlet容器介绍Servlet是一种运行在支持Java语言的服务器上的组件,它与普通Java类的区别就是它运行在服务器上。
使用Servlet可以很轻松地扩展Java网络服务器的功能,为网络客户提供安全可靠的、易于移植的动态网页。
由于Java语言本身的平台无关性,加之Servlet运行在服务器端,所以Servlet的运行对用户是完全透明的。
Servlet容器的作用是负责处理客户请求。
当客户请求来到时,Servlet容器获取请求,然后调用某个Servlet,并把Servlet的执行结果返回给客户。
Tomcat就是起这样的作用(与其他的Servlet容器如resin等功能相似)。
当客户请求某个资源时,Servlet容器使用ServletRequest对象把客户的请求信息封装起来,然后调用Java Servlet API中定义的Servlet的一些生命周期方法,完成Servlet的执行,接着把Servlet执行的要返回给客户的结果封装到ServletResponse对象中,最后Servlet容器把客户的请求发送给客户,完成为客户的一次服务过程。
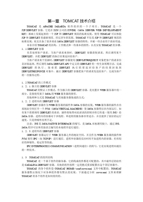
Servlet容器的作用如图1.1所示。
Servlet容器W eb 客户S ervlet 1Servlet 2S ervlet 3 requestresponse图1.1 Servlet容器的作用第1章Tomcat技术介绍·3·1.2 Tomcat的工作模式Tomcat作为Servlet容器,有3种工作模式:独立的Servlet容器、进程内的Servlet容器和进程外的Servlet容器。
Tomcat 介绍及配置服务器参考:Tomcat介绍及配置web服务器的作用:当接收的请求是动态请求,则会将请求给web容器拼凑生成代码,返回web服务器。
一般在平时说的“买服务器”是指一台专门用于安装Web服务器的计算机,web服务器只是一个软件而已。
WEB服务器介绍:1.WebLogic 商业收费2.WebShpere 商业收费3.Tomcat 免费4.JBoss 免费商业收费的意思是如果用于商业,则收费;如果学习之用,则免费;实现最简单的Web服务器[java]view plaincopyprint?1.import java.io.*;2.import .*;3.public class Server{4.public static void main(String args[])throws Exception{5.ServerSocket server = new ServerSocket(8887);6.Socket socket = ();7.PrintStream out = new PrintStream((),true);8.BufferedReader in = new BufferedReader(new InputStreamReader(newFileInputStream(new File("1.html"))));9.String line = null;10.while((line=())!=null){11.(line);12.(line);13.}14.();15.();16.}17.18.}tomcat介绍:WEB服务器&WEB容器web服务器只能完成静态资源的请求;web容器能够进行动态资源的请求;tomcat就是一个最简单的web容器,是apache的jarkata项目的子项目。
Tomcat支持JSP、Servlet,而不支持J2EE的全部规范。
第2章创建和发布Web应用本章介绍如何在Tomcat上创建和发布Web应用。
这里首先讲解Tomcat的目录结构以及Web应用的目录结构,接着介绍如何将HTML、Servlet、JSP和Tag Library部署到Web 应用中,然后介绍把整个Web应用打包并发布的方法,最后介绍如何在Tomcat上配置虚拟主机。
本章侧重于讨论Web应用的结构和发布方法,所以没有对本章的Servlet和JSP的例子进行详细解释,关于Servlet和JSP的技术可以分别参考第3章和第4章的内容。
2.1 Tomcat的目录结构在Tomcat上发布Web应用之前,首先要了解Tomcat的目录结构。
Tomcat的目录结构参见表2-1,这些目录都是<CA TALINA_HOME>的子目录。
表2-1 Tomcat的目录结构目录描述/bin 存放在Windows平台以及Linux平台上启动和关闭Tomcat的脚本文件/conf 存放Tomcat服务器的各种配置文件,其中最重要的配置文件是server.xml/server 包含3个子目录: classes、lib和webapps/server/lib 存放Tomcat服务器所需的各种JAR文件/server/webapps 存放Tomcat自带的两个Web应用: admin应用和manager应用/common/lib 存放Tomcat服务器以及所有Web应用都可以访问的JAR文件/shared/lib 存放所有Web应用都可以访问的JAR文件/logs 存放Tomcat的日志文件/webapps 当发布Web应用时,默认情况下把Web应用文件放于此目录下/work Tomcat把由JSP生成的Servlet放于此目录下从表2-1可以看出,在/server/lib目录、/common/lib和/shared/lib目录下都可以放JAR 文件,它们的区别在于:l 在/server/lib目录下的JAR文件只可被Tomcat服务器访问l 在/shared/lib目录下的JAR文件可以被所有的Web应用访问,但不能被Tomcat 服务器访问l 在/common/lib目录下的JAR文件可以被Tomcat服务器和所有Web应用访问此外,对于下面将要介绍的Java Web应用,在它的WEB-INF目录下,也可以建立lib 子目录,在lib子目录下可以放各种JAR文件,这些JAR文件只能被当前Web应用访问。
第一章TOMCAT技术介绍TOMCAT是APACHE JAKARTA软件组织的一个子项目,TOMCAT是一个JSP/SERVLET容器,它是在SUN公司的JSWDK(JA V A SERVER WEB DEVELOPMENT KIT)基础上发展起来的一个JSP和SERVLET规范的标准实现,使用TOMCAT可以体验JSP和SERVLET的最新规范。
经过多年的发展,TOMCAT不仅是JSP和SERVLET规范的标准实现,而且具备了很多商业JA V A SERVLET容器的特性,并被一些企业用于商业用途。
本章介绍TOMCA T的结构、工作模式和一些基本的特性,以及安装TOMCAT的步骤。
1.1 SERVLET容器负责处理客户请求。
当客户请求来到时,SERVLET容器获取请求,然后调用某个SERVLET,并把SERVLET的执行结果返回给客户。
当客户请求某个资源时,SERVLET容器使用SERVLETREQUEST对象把客户的请求信息封装起来,然后调用JA V A SERVLET API中定义的SERVLET的一些生命周期方法,完成SERVLET的执行,接着把SERVLET执行的要返回给客户的结果封装到SERVLETRESPONSE对象中,最后SERVLET容器把客户的请求发送给客户,完成为客户的一次服务过程。
1.2 TOMCAT的工作模式1.2.1 独立的SERVLET容器TOMCAT的默认工作模式,作为独立的SERVLET容器,是内置在WEB服务器中的一部分,是指使用基于JA V A的WEB服务器的情形。
其他两种方式是TOMCA T与其他服务器集成的方式:1.2.2 进程内的SERVLET容器SERVLET容器作为WEB服务器的插件和JA V A容器的实现。
WEB服务器的插件在内部地址空间打开一个JVM(JA V A VIRTUAL MACHINE)使JA V A容器得以在内部运行。
如有某个需要调用SERVLET的请求,插件将取得对此请求的控制并将它传递(使用JNI)给JA V A容器。
tomcat的基本概念Tomcat的基本概念Tomcat是一款基于Java的开源Web服务器。
作为Apache软件基金会的一个项目,Tomcat实现了Java Servlet、JavaServer Pages(JSP)和Java API for WebSocket等Java技术的规范,在Web应用开发中扮演着重要的角色。
本文将详细介绍Tomcat的基本概念,并一步一步回答相关问题。
第一部分:什么是Tomcat?Tomcat是一个Web应用服务器,用于提供Java Servlet和JSP 等技术的服务。
Tomcat的全称是Apache Tomcat,是Apache软件基金会的一个开源项目。
其主要功能是运行和管理Web应用程序,使其可以在网络上被访问和交互。
第二部分:Tomcat的功能和特点是什么?Tomcat具有以下功能和特点:1. 支持Java技术:Tomcat可以执行Java Servlet、JSP和Java API for WebSocket等技术,使得开发者可以使用Java编写动态的、可交互的Web应用程序。
2. 轻量级:Tomcat具有相对较小的资源占用和内存消耗,使其易于部署和轻松扩展。
这也是为什么T omcat成为Java Web应用服务器的首选之一。
3. 高性能:Tomcat采用了优化的架构和算法,从而提供了卓越的性能。
它可以处理大量并发请求,并快速响应用户的操作。
4. 可扩展性:Tomcat具有可扩展的架构,允许用户根据自己的需求添加和定制其他模块和插件。
这使得Tomcat适应各种不同规模和复杂度的Web应用开发。
5. 安全性:Tomcat提供了多种安全机制,包括访问控制、认证、SSL支持等,以保护Web应用程序和敏感数据的安全。
第三部分:Tomcat的工作原理是什么?Tomcat的工作原理可以分为以下几个步骤:1. 接收请求:Tomcat通过监听指定的网络端口,接收客户端发送的HTTP请求。
Tomcat一、Tomcat目录结构配置文件基础学习假设你已将Tomcat解压,你已得到下列目录结构:目录名--描述bin包含启动/关闭脚本conf包含不同的配置文件,包括 server.xml(Tomcat的主要配置文件)和为不同的Tomcat配置的web应用设置缺省值的文件web.xmldoc包含各种Tomcat文档lib包含Tomcat使用的jar文件.unix平台此目录下的任何文件都被加到Tomcat的classpath中 logsTomcat摆放日志文件的地方srcServletAPI源文件.先别高兴,这些只有些必须在Servlet容器内实现的空接口和抽象类webapps包含web项目示例此外你可以Tomcat会创建如下目录:workTomcat自动生成,放置Tomcat运行时的临时文件(如编译后的JSP文件).如在Tomcat运行时删除此目录.JSP页面将不能运行,中国自学编程网, .classes你可以创建此目录来添加一些附加的类到类路径中.任何你加到此目录中的类都可在Tomcat的类路径中找到自身.Tomcat的配置文件Tomcat的配置基于两个配置文件:1.server.xml - Tomcat的全局配置文件2.web.xml - 在Tomcat中配置不同的关系环境server.xmlserver.xml是Tomcat的主配置文件.完成两个目标:1 提供Tomcat组件的初始配置.2 说明Tomcat的结构,含义,使得Tomcat通过实例化组件完成起动及构建自身, 如在server.xml 所指定的server.xml种的重要元素:元素及其描述Serverserver.xml文件中最重要的元素.Server定义了一个Tomcat服务器.一般你不用对他担心太多.Server元素能包含Logger和ContextManager元素类型Logger此元素定义一个Logger对象,每个Logger都有一个名字去标识,也有一个纪录Logger的输出和冗余级别(描述此日志级别)和包含日志文件的路径.通常有servlet的Logger(ServletContext.log()处),JSP和Tomcat运行时的Logger。
Tomcat简介Tomcat是⼀款我们平时开发过程中最常⽤到的Servlet容器。
本系列博客会记录Tomcat(以Tomcat 7为列)的整体架构、核⼼组件、IO线程模型、请求在Tomcat 内部的流转过程以及⼀些Tomcat调优的相关知识点。
⼒求能达到以下⼏个⽬的:更加熟悉Tomcat的⼯作机制,⼯作中遇到Tomcat相关问题能够快速定位,从源头来解决;对于⼀些⾼并发场景能够对Tomcat进⾏调优;通过对Tomcat源码的分析,吸收⼀些Tomcat的设计的理念,应⽤到⾃⼰的软件开发过程中。
1. 什么是Tomcat是⼀款Apache下⾯的开源的Servlet容器,实现了对Servlet和JSP规范的⽀持。
另外 Tomcat 本⾝内含了⼀个 HTTP 服务器,所以也可以被当作⼀个 Web 服务器来使⽤。
但是Tomcat作为⼀个Web服务器,它对静态资源的处理能⼒要⽐Apache或者Nginx这类的Web服务器差很多,所以我们经常将Apache和Tomcat(或者是Nginx和Tomcat)组合使⽤,Apache来充当Web服务器处理静态资源的请求,Tomcat充当Servlet容器来处理动态请求。
Web服务器和应⽤服务器Web服务器,是指⼀台在互联⽹上具有独⽴IP地址的⾼性能计算机,可以向互联⽹上的⽤户提供“WWW(万维⽹)、Email(电⼦邮件)和FTP(⽂件传输)”等各种互联⽹服务。
根据Web服务器提供的服务类型的不同,Web服务器⼜可以分为Http服务器,Email服务器和FTP服务器等。
⼀般的Web服务器只提供页⾯浏览,⽂件下载和邮件等服务。
如果要产⽣⼀些动态的响应,Web服务器⼀般不会⾃⼰处理,⽽是会委托给⼀些其它的程序例如CGI脚本,JSP(JavaServer Pages)脚本,servlets和ASP(Active Server Pages)等脚本。
这些能处理动态响应的服务器就称为应⽤服务器。
tomcatTomcat是Apache 软件基金会(Apache Software Foundation)的Jakarta 项目中的一个核心项目,由Apache、Sun 和其他一些公司及个人共同开发而成。
由于有了Sun 的参与和支持,最新的Servlet 和JSP 规范总是能在Tomcat 中得到体现,Tomcat 5 支持最新的Servlet 2.4 和JSP 2.0 规范。
因为Tomcat 技术先进、性能稳定,而且免费,因而深受Java 爱好者的喜爱并得到了部分软件开发商的认可,成为目前比较流行的Web 应用服务器。
目前最新版本是6.0。
目录Apache Tomcat运行tomcat 时,它实际上作为一个与Apache 独立的进程单独运行的。
这里的诀窍是,当配置正确时,Apache 为HTML页面服务,而Tomcat 实际上运行JSP 页面和Servlet。
另外,Tomcat和IIS、Apache等Web服务器一样,具有处理HTML页面的功能,另外它还是一个Servlet和JSP容器,独立的Servlet容器是Tomcat的默认模式。
不过,Tomcat处理静态HTML 的能力不如Apache服务器。
目前Tomcat最新版本为7.0.16 Released。
编辑本段名称的由来Tomcat最初是由Sun的软件构架师詹姆斯·邓肯·戴维森开发的。
后来他帮助将其变为开源项目,并由Sun贡献给Apache软件基金会。
由于大部分开源项目O'Reilly都会出一本相关的书,并且将其封面设计成某个动物的素描,因此他希望将此项目以一个动物的名字命名。
因为他希望这种动物能够自己照顾自己,最终,他将其命名为Tomcat(英语公猫或其他雄性猫科动物)。
而O'Reilly出版的介绍Tomcat的书籍(ISBN 0-596-00318-8)[1]的封面也被设计成了一个公猫的形象。
而Tomcat的Logo兼吉祥物也被设计成了一只公猫。
tomcat工作原理深入详解目录一、Tomcat简介 (3)1.1 Tomcat的历史与发展 (4)1.2 Tomcat的应用领域 (5)1.3 Tomcat的特点与优势 (6)二、Tomcat的工作模式 (8)2.1 Tomcat作为Servlet容器 (10)2.2 Tomcat作为Web服务器 (12)2.3 Tomcat作为应用服务器 (14)三、Tomcat的架构分析 (15)3.1 Tomcat的整体架构 (16)3.2 Tomcat的模块组成 (17)3.3 Tomcat的架构扩展性 (19)四、Tomcat的启动与关闭 (21)4.1 Tomcat的启动过程 (22)4.2 Tomcat的关闭过程 (23)4.3 Tomcat的运行时参数配置 (25)五、Tomcat的线程管理 (26)5.1 Tomcat的线程模型 (27)5.2 Tomcat的线程池管理 (29)5.3 Tomcat的线程安全问题 (30)六、Tomcat的请求处理流程 (32)6.1 请求到达Tomcat的路径 (33)6.2 请求在Tomcat内部的流转 (35)6.3 响应在Tomcat内部的生成与返回 (36)七、Tomcat的集群与负载均衡 (38)7.1 Tomcat的集群模式 (40)7.2 负载均衡的策略与实现 (41)7.3 集群与负载均衡的性能优化 (42)八、Tomcat的安全管理 (44)8.1 Tomcat的安全漏洞 (46)8.2 Tomcat的安全配置 (48)8.3 Tomcat的安全防护措施 (49)九、Tomcat的性能优化 (51)9.1 Tomcat的性能监控 (54)9.2 Tomcat的性能调优 (55)9.3 Tomcat的性能瓶颈分析与解决 (57)十、Tomcat的日志分析 (57)10.1 Tomcat的日志种类与作用 (58)10.2 Tomcat的日志分析工具 (60)10.3 Tomcat的日志分析与优化建议 (62)十一、总结与展望 (64)11.1 Tomcat的工作原理总结 (64)11.2 Tomcat的发展趋势与未来展望 (66)一、Tomcat简介Apache Tomcat 是一个开源的 Java Servlet 容器,它实现了Java Servlet、JavaServer Pages(JSP)、Java Expression Language 和 Java WebSocket 技术规范。
tomcat基础知识介绍Tomcat是Apache软件基金会下的一个开源的Servlet容器,是目前使用最广泛的Java Web服务器软件之一、它的全名是Apache Tomcat,最早由Apache软件基金会(ASF)启动,并且在2000年11月投入实际使用。
本文将介绍Tomcat的基础知识,包括它的功能、特点以及与其他服务器的区别等。
1.功能:Tomcat的主要功能是作为一个Web服务器来运行Java Web应用程序。
它支持Java Servlet、JavaServer Pages(JSP)和Java WebSocket等技术,可以处理HTTP请求、生成动态网页内容以及管理会话等。
Tomcat还支持SSL/TLS连接,可以保障网络传输的安全性。
2.特点:(1)轻量级:Tomcat是一个轻量级的Servlet容器,它的核心组件占用资源较少。
这使得Tomcat可以在资源有限的环境中运行,并且能够快速地启动和响应请求。
(3)可扩展性:Tomcat支持插件机制,可以通过添加额外的组件来扩展它的功能。
这些组件包括数据源、连接池、集群等,可以根据需要选择合适的组件进行扩展。
(4)高度可定制化:Tomcat提供了丰富的配置选项,可以根据实际需求进行定制。
它支持虚拟主机配置、URL重写、访问控制、会话管理等功能,可以满足各种复杂的需求。
3. Tomcat与其他服务器的区别:Tomcat是一个纯粹的Java Web服务器,而与常见的Web服务器如Apache HTTP Server(简称Apache)或Nginx等有所不同。
Apache是一个通用的、跨平台的Web服务器,可以处理静态内容,并通过与其他模块的结合提供CGI、FastCGI以及代理等功能。
Nginx也是一个通用的Web服务器,重点在于高并发性能和反向代理。
相比之下,Tomcat专注于Java Web应用程序的运行。
它通过Servlet容器提供对Java Web技术的支持,并且能够与其他Web服务器(如Apache和Nginx)进行整合,实现更强大的功能。
Tomcat(1)基础以及原理解析Tomcat基础JavaWeb概念a)什么是 JavaWebJavaWeb 是指,所有通过 Java 语⾔编写可以通过浏览器访问的程序的总称,叫 JavaWeb。
JavaWeb 是基于请求和响应来开发的。
b)什么是请求请求是指客户端给服务器发送数据,叫请求 Request。
c)什么是响应响应是指服务器给客户端回传数据,叫响应 Response。
d)请求和响应的关系请求和响应是成对出现的,有请求就有响应。
Web 资源的分类web 资源按实现的技术和呈现的效果的不同,⼜分为静态资源和动态资源两种。
静态资源: html、css、js、txt、mp4 视频 ,jpg 图⽚动态资源: jsp 页⾯、Servlet 程序常⽤的 Web 服务器Tomcat:由 Apache 组织提供的⼀种 Web 服务器,提供对 jsp 和 Servlet 的⽀持。
它是⼀种轻量级的 javaWeb 容器(服务器),也是当前应⽤最⼴的 JavaWeb 服务器(免费)。
Jboss:是⼀个遵从 JavaEE 规范的、开放源代码的、纯 Java 的 EJB 服务器,它⽀持所有的 JavaEE 规范(免费)。
GlassFish:由 Oracle 公司开发的⼀款 JavaWeb 服务器,是⼀款强健的商业服务器,达到产品级质量(应⽤很少)。
Resin:是 CAUCHO 公司的产品,是⼀个⾮常流⾏的服务器,对 servlet 和 JSP 提供了良好的⽀持,性能也⽐较优良,resin ⾃⾝采⽤ JAVA 语⾔开发(收费,应⽤⽐较多)。
WebLogic:是 Oracle 公司的产品,是⽬前应⽤最⼴泛的 Web 服务器,⽀持 JavaEE 规范,⽽且不断的完善以适应新的开发要求,适合⼤型项⽬(收费,⽤的不多,适合⼤公司)。
Tomcat 服务器和 Servlet 版本的对应关系当前企业常⽤的版本 7.*、8.*Servlet 程序从 2.5 版本是现在世⾯使⽤最多的版本(xml 配置)到了 Servlet3.0 之后。